424B5 1 roa-424b5_0428.htm Unassociated Document
 
 
PROSPECTUS SUPPLEMENT
(to Prospectus dated April 13, 2010)
 Filed pursuant to Rule 424(b)(5)
Registration No. 333-163784
 

 
The Republic of Argentina
Invites the Owners of each Series of Bonds
listed in Annexes A-1 and A-2 and related claims (collectively, the “Eligible Securities”) to submit offers
to exchange Eligible Securities for New Securities and, in certain cases, cash, on the terms and conditions described herein.
The aggregate Eligible Amount (as defined herein) of all Pre-2005 Eligible Securities (as defined herein) currently outstanding is U.S.$18.3 billion, comprising U.S.$17.6 billion of principal and U.S.$0.7 billion of accrued but unpaid interest as of December 31, 2001, based on currency exchange rates in effect on December 31, 2003.
 
For a discussion of risk factors that you should consider in evaluating the Invitation, see “Risk Factors” beginning on page S-53 of this document and page 7 of the accompanying prospectus.
 
The Invitation will expire at 5:00 P.M. (New York City time) on June 7, 2010, unless extended or earlier terminated by Argentina (such date and time, as the same may be extended, the “Expiration Date”).
Large Holders (as defined herein) electing the Discount Option (as defined herein) who validly tender their Eligible Securities (1) by no later than 5:00 P.M. (New York City time) on May 12, 2010, unless extended (such date and time, as the same may be extended, the “Early Tender Deadline”) will be eligible to receive the Total Consideration (as defined herein), or (2) after the Early Tender Deadline but on or prior to the Expiration Date, will be eligible to receive the Consideration (as defined herein).  Small Holders (as defined herein) will be eligible to receive the Total Consideration even if their tenders are received after the Early Tender Deadline, so long as they validly tender their Eligible Securities on or prior to the Expiration Date.
All tenders will be irrevocable and may not be withdrawn except under certain limited circumstances as described in this document.

The New Securities, other than those governed by Argentine law, will contain provisions regarding acceleration (if applicable) and future modifications to their terms.  These provisions, which are commonly referred to as “collective action clauses,” are described in the sections entitled “Description of the Securities—Default and Acceleration of Maturity” and “Description of the Securities—Collective Action Clauses” on pages 20 and 21, respectively, of the accompanying prospectus. Under those provisions, modifications affecting certain reserved matters, including modifications to payment and other important terms, may be made to a single series of New Securities, other than those governed by Argentine law, with the consent of the holders of 75% of the aggregate principal or notional amount outstanding of that series, and to multiple series of New Securities, other than those governed by Argentine law, with the consent of the holders of 85% of the aggregate principal or notional amount outstanding of all affected series and 66⅔% in aggregate principal or notional amount outstanding of each affected series.

This document, the accompanying prospectus and the related electronic acceptance notices and letters of transmittal are together referred to as the “Invitation Materials.”  The transactions contemplated by the Invitation Materials are referred to as the “Invitation.”

Prior to the termination of the Invitation, Argentina is offering U.S.$1,000,000,000 principal amount of global bonds due 2017 for cash. We refer to this offering as the “concurrent cash offering.”  The completion of the Invitation is conditioned on Argentina’s receipt of the proceeds from the concurrent cash offering and the other conditions described herein.

Application has been made to list each series of the New Securities on the Luxembourg Stock Exchange and to have the New Securities admitted to trading on the Euro MTF market of the Luxembourg Stock Exchange, and application will be made to list each series of the New Securities on the Buenos Aires Stock Exchange and to have the New Securities admitted to trading on the Mercado Abierto Electrónico.  See “Plan of Distribution.”

Neither the Securities and Exchange Commission nor any other regulatory body has approved or disapproved of these securities or passed upon the accuracy or adequacy of this prospectus supplement or the prospectus to which it relates.  Any representation to the contrary is a criminal offense.
 (cover continues on next page)
——————————————————
Global Coordinator
 
Barclays Capital
 
International Joint Dealer Managers
 
Barclays Capital
Citi
Deutsche Bank Securities
 
The date of this prospectus supplement is April 28, 2010.

 
 

 
(cover page continued)

If you own Pre-2005 Eligible Securities, you can elect to receive either of the following combinations of New Securities and, in the case of the Par Option, a cash payment, which we refer to as the “Discount Option” and the “Par Option,” respectively:

Discount Option
Par Option
Discounts
2017 Globals and
GDP-linked Securities
Pars
Cash Payment and
GDP-linked Securities

If you own 2005 Eligible Securities, the New Securities that you receive will be a function of the option that you elect (the Discount Option or the Par Option).  You will not receive any 2017 Globals, cash payment or GDP-linked Securities in the Invitation.

Series of 2005 Eligible
 Securities Exchanged
New Securities
in Discount Option
New Securities
in Par Option
2005 Discounts
Discounts
Pars
2005 Pars
Discounts
Pars
2005 Quasi-Pars
Discounts
Pars

You may elect the Par Option for up to U.S.$50,000, €40,000, ₤30,000, Sfr.60,000, ¥5,000,000 or Ps. 150,000, as the case may be, in outstanding principal amount of each series of Pre-2005 Eligible Securities or in Eligible Amount of each series of 2005 Eligible Securities that you hold, but not more.  We call this limit the “Par Option Limit per Holder.”  In addition, Argentina will not issue more than U.S.$2 billion (or its equivalent in other currencies) of Pars pursuant to the Invitation and, therefore, tenders of Eligible Securities electing the Par Option may be subject to proration.  To the extent that a tender of Eligible Securities electing the Par Option is prorated, it will be reallocated to the Discount Option.

A “series” of Eligible Securities refers to each issue of Eligible Securities listed in Annexes A-1 and A-2 to this document, all accrued interest thereon and all claims or judgments relating to Eligible Securities of that series.  A “series” of New Securities refers to each issue of Discounts, Pars, 2017 Globals and GDP-linked Securities described in this document.

If you hold your Eligible Securities through a financial institution or intermediary, you may need to contact your financial institution or intermediary in order to tender your Eligible Securities.  Financial institutions or intermediaries may impose their own deadlines for instructions to be received from investors in the Eligible Securities with respect to the Invitation, which may be earlier than the Early Tender Deadline and Expiration Date for the Invitation set out above.  Investors holding the Eligible Securities through financial institutions or intermediaries should therefore contact their financial institutions or intermediaries to ensure that they successfully tender their Eligible Securities.

If your tendered Eligible Securities are the subject of a pending administrative, litigation, arbitral or other legal proceeding against Argentina or you have obtained or obtain in the future a payment order, judgment, arbitral award or other such order against Argentina in respect of your tendered Eligible Securities, then as a condition to your participation in the Invitation, you will be required to agree to terminate any legal proceeding against Argentina in respect of your tendered Eligible Securities, release Argentina from all claims, including any administrative, litigation or arbitral claims, and take extra steps and procedures in order to participate in the Invitation, as set out herein.  The exchange will constitute full performance and satisfaction by Argentina of any payment order, judgment, arbitral award or other such order you have obtained, or may obtain in the future, against Argentina in respect of your tendered Eligible Securities.

In this document, references to “we,” “our” and “us” are to the Republic of Argentina, or “Argentina.”  References to “you” or “your” are to holders of Eligible Securities.

This document does not constitute an offer to tender, or the solicitation of an offer to tender, securities in any jurisdiction where such offer or solicitation is unlawful.  The distribution of this document in certain jurisdictions may be restricted by law, and persons into whose possession this document comes are requested to inform themselves about and to observe such restrictions.

The information agent for the Invitation is Georgeson S.r.l., which may be reached at the address and telephone number specified on the back cover of this document.  The information agent will operate the Invitation Website (as defined herein), accept letters of transmittal in electronic form from tendering holders and answer questions from holders regarding tender procedures.

     

 
- ii -

 

TABLE OF CONTENTS
 
Prospectus Supplement
Page               
 
 
Annex A–1 –  Pre-2005 Eligible Securities A-1
Annex A–2 –  2005 Eligible Securities A-2
Annex BPrincipal Payment Schedule for U.S. dollar-denominated Discounts and Pars  B-1
Annex C–1  Pre-2005 Eligible Securities:  Additional Information C-1
Annex C–2  2005 Eligible Securities:  Additional Information  C-2
Annex D – Interest Payments on 2005 Discounts and 2005 Pars and Capitalized Interest on Discounts  D-1
Annex E–1 – Tender Procedures:  Eligible Securities Held by a Direct Participant  E-1
Annex E–2 Tender Procedures:  Eligible Securities Held through a Securities Intermediary  E-2
Annex F–1 Sample Calculations of Total Consideration and Consideration for Pre-2005 Eligible Securities
F-1
Annex F–2 Sample Calculations of Total Consideration and Consideration for 2005 Eligible Securities F-3
Annex G – Sample Calculations Related to Payments on GDP-linked Securities G-1
Annex H – Form of Letter of Transmittal H-1
 
Prospectus
 
 
     

 
- iii -

 
 
We are responsible for the information contained in this document and the documents incorporated herein by reference.  We have not authorized anyone to give you any other information, and we take no responsibility for any other information that others may give you.  Neither the delivery of this document nor any exchange made hereunder shall, under any circumstances, create any implication that there has been no change in our condition since the date of this document.
 
Argentina is furnishing this document to you solely for use in the context of the Invitation and for Luxembourg listing purposes.
 
Argentina is a foreign sovereign state.  Consequently, it may be difficult for you to obtain or realize upon judgments of courts or arbitral awards in the United States and other jurisdictions against Argentina.
 
The New Securities that Argentina issues to tendering holders of Eligible Securities in the United States are being offered under Argentina’s registration statement (file no. 333-163784) initially filed with the United States Securities and Exchange Commission (the “SEC”) under Schedule B of the Securities Act of 1933, as amended (the “Securities Act”), on December 16, 2009, and declared effective by the SEC on April 13, 2010.
 
The accompanying prospectus provides you with a general description of the securities that Argentina may offer under its registration statement, and this document contains specific information about the terms of the Invitation and the New Securities.  This document also adds, updates or changes information provided in the accompanying prospectus.  Consequently, before you participate in the Invitation, you should read this document, the accompanying prospectus and the Annual Report, together with the documents incorporated by reference and described under “Incorporation by Reference” and “General Information—Where You Can Find More Information” in this document.
 
None of Argentina, the global coordinator, any international joint dealer manager, the information agent or the exchange agent has expressed any opinion as to whether the terms of the Invitation are fair.  In addition, none of the clearing systems through which you may tender your Eligible Securities has expressed any opinion as to whether the terms of the Invitation are fair.  None of Argentina, the global coordinator, any international joint dealer manager, the information agent or the exchange agent makes any recommendation that you tender your Eligible Securities for exchange or refrain from doing so pursuant to the Invitation, and no one has been authorized by Argentina, any international joint dealer manager, the information agent or the exchange agent to make any such recommendation.  You must make your own decision as to whether to tender Eligible Securities in exchange for New Securities or refrain from doing so, and, if you do tender Eligible Securities, the principal amount of Eligible Securities to tender and which of the Discount Option or the Par Option to elect.
 
All references in this document to the website relating to the Invitation (which we refer to as the “Invitation Website”), are to the website created and maintained by the information agent, which can be accessed through the Internet address http://www.argentina2010offer.com.  These references are inserted as inactive textual references to this “uniform resource locator” or “URL” and are for your informational reference only.  Access to the Invitation Website by holders in certain non-U.S. jurisdictions will be subject to certain restrictions in compliance with exemptions from regulatory approval being relied on by Argentina in such jurisdictions.  See “Jurisdictional Restrictions” below.  Information on the Invitation Website is not incorporated by reference in this document.  Argentina does not assume responsibility for the information that appears on the Invitation Website, other than the Invitation Materials and other information that Argentina has authorized for display on the Invitation Website under the information agent agreement.
 

     

 
- iv -

 

INCORPORATION BY REFERENCE
 
The SEC allows Argentina to incorporate by reference some information that Argentina files with the SEC.  Argentina can disclose important information to you by referring to these documents.  The following documents are considered a part of and incorporated by reference in this document and the accompanying prospectus:
 
·  
Amendment No. 4 to Argentina’s Annual Report on Form 18-K/A for the year ended December 31, 2008 (which includes certain information updated as of December 31, 2009), as filed with the SEC on April 9, 2010, SEC file no. 033-70734 and
 
·  
each amendment to the Annual Report on Form 18-K/A, and each subsequent Annual Report on Form 18-K and any amendment thereto on Form 18-K/A, filed on or after the date of this document and before the Expiration Date.
 
We refer to Amendment No. 4 to Argentina’s Annual Report as the “Annual Report.”  Information that Argentina files with the SEC in the form of any amendment to the Annual Report on Form 18-K/A, any subsequent Annual Report on Form 18-K and any amendment thereto on Form 18-K/A filed on or after the date of this document and before the Expiration Date will update and supersede earlier information that it has filed.
 
You can request copies of these documents, upon payment of a duplicating fee, by writing to the SEC.  You may also read and copy these documents at the SEC’s public reference room in Washington, D.C.:
 
100 F Street, N.E.
Washington, D.C. 20549
 
Please call the SEC at 1-800-SEC-0330 for further information.  In addition, electronic SEC filings of Argentina are available to the public over the Internet at the SEC’s website at http://www.sec.gov.
 
GLOBAL OFFERING
 
The Invitation is being extended to holders of Eligible Securities in the United States on the basis of this document and the accompanying prospectus, and in Luxembourg and certain Member States of the European Economic Area (each, a “Member State”) that have implemented the Prospectus Directive (Directive 2003/71/EC) (each, a “Relevant Member State”) on the basis of a separate prospectus dated April 27, 2010 (the “PD Prospectus”).  The Invitation will only be made in Italy in accordance with a separate offer document that is approved by CONSOB pursuant to Article 102 Legislative Decree No. 58 of February 24, 1998 (the “Italian Offer Document”).  The Invitation is also being extended on the basis of this document and the accompanying prospectus, or on the basis of the PD Prospectus, in certain jurisdictions where Argentina and the international joint dealer managers are relying on exemptions from regulatory approval by the relevant authorities.
 
The Invitation being extended under this document and the accompanying prospectus, the invitations being extended on the basis of the PD Prospectus and the Italian Offer Document constitute one and the same Invitation, subject to the same terms and conditions (as set forth in this document), except as required by applicable law or as otherwise noted in this document.
 
The Invitation is only being extended where offers and solicitations are permitted by law, and only in accordance with the applicable laws, rules and regulations of the relevant jurisdiction.
 
No action has been or will be taken in any jurisdiction (except the United States and, subject to certain conditions, Argentina, Austria, Germany, Italy, Luxembourg, the Netherlands, Spain, Switzerland and the United Kingdom) that would permit a public offering of the New Securities, or the possession, circulation or distribution of this document, the PD Prospectus or any Invitation Materials where action for that purpose is required.  Accordingly, the New Securities may not be offered, sold or exchanged, directly or indirectly, and neither this document, the PD Prospectus, the Italian Offer Document nor any other offering material or advertisement in connection with the Invitation may be distributed or published, in or from any such jurisdiction, except in compliance with any applicable rules or regulations of any such country or jurisdiction.  A holder outside the United States may participate in the Invitation only as provided under “Jurisdictional Restrictions.”
 
 
- v -

 
The Invitation follows the submission to Argentina in September 2008 by the Global Coordinator and Arcadia Advisors (“Arcadia”) of an initial proposal to implement an exchange of Pre-2005 Eligible Securities.  That proposal was made on behalf of, and on the basis of expressions of interest from, a number of large international institutional holders advised by Arcadia representing a substantial amount of Pre-2005 Eligible Securities (the “Initiating Holders”).  The legal and financial structure underpinning the proposal was originally designed and discussed with one of the largest of the Initiating Holders by Arcadia in January 2008.  Arcadia received additional expressions of interest from other holders of Pre-2005 Eligible Securities and in March 2008, Arcadia invited the Global Coordinator to join in the transaction and agreed to compensation terms on the basis of an exclusive relationship between Arcadia and the Global Coordinator.  That exclusive relationship is still in effect and applies to the revised proposal that the Global Coordinator, submitted to Argentina in October 2009 with respect to Pre-2005 Eligible Securities. Argentina thereafter invited Citigroup Global Markets Inc. and Deutsche Bank Securities Inc. to act as Dealer Managers in conjunction with the Global Coordinator. Arcadia is a financial advisory firm providing merger and acquisition, debt restructuring and capital raising advice.  Arcadia has two partners, Emilio Ocampo and Marcelo Etchebarne, with backgrounds in investment banking and corporate law, respectively.  Mr. Ocampo has 20 years of experience in international finance and was for several years a managing director of Salomon Smith Barney and Morgan Stanley in their New York and London offices, respectively.  He has a degree in economics from the University of Buenos Aires and an MBA from the University of Chicago.  Mr. Etchebarne has extensive experience in local and international capital markets and sovereign debt restructurings. He has law degrees from the Argentine Catholic University and Harvard Law School, is a member of the New York State Bar Association and was an international associate at Simpson Thacher & Bartlett in New York.  Mr. Etchebarne is also a partner of the law firm of Cabanellas, Etchebarne Kelly & Dell'Oro Maini, which is acting as local counsel to the Global Coordinator in connection with the Invitation.
 
 Invitation in Japan
 
The Invitation Materials have not been filed with or approved by the Kanto Local Finance Bureau.  Accordingly, holders of Eligible Securities who are Japanese residents or persons located in Japan who wish to participate in the Invitation should not refer to the Invitation Materials as a source of information or for instructions on how to tender Eligible Securities.  However, a securities registration statement will concurrently be filed with the Kanto Local Finance Bureau and a prospectus in the Japanese language will be prepared in Japan in connection with the offer in Japan.  Residents of Japan holding Eligible Securities who wish to participate in the Invitation should read such disclosure documents, not the Invitation Materials.  See “Jurisdictional Restrictions.”
 
Subject to regulatory approval, Argentina intends to invite holders of certain Japanese yen-denominated securities issued by Argentina (“Samurai Bonds”) to participate in an offer in Japan to occur concurrently with the Invitation or as soon as practicable thereafter, to submit tenders to exchange their Samurai Bonds for new discount bonds due 2033 or par bonds due 2038 denominated in yen, and other new securities, on terms that are substantially the same as those of the Invitation, except that certain series of the new securities will be governed by Japanese law.  We refer to Argentina’s invitation to holders of the Samurai Bonds as the “offer in Japan.”  The details of the offer in Japan will be set forth in a separate prospectus approved by the relevant regulatory authorities in Japan.
 
All calculations for purposes of determining whether the maximum aggregate principal amount of Pars has been reached (as described under “Terms of the Invitation—Limitation on Issuance and Allocation of the Par Option”), will include par bonds due 2038 issued pursuant to the invitation in Japan.  However, no amount of Pars will be specifically reserved for purposes of the offer in Japan.  Accordingly, should the expiration of the offer in Japan not occur close enough to the Expiration Date of the Invitation to determine whether the maximum aggregate principal amount of Pars has been reached, the Par Option might not be available for holders participating in such offer, depending on the demand for Pars pursuant to the Invitation.
 
Similarly, the allocation of the Par Option in accordance with the procedures described under “Terms of the Invitation—Limitation on Issuance and Allocation of the Par Option” will encompass all tenders electing the Par Option submitted in the Invitation and the offer in Japan, in each case after application of the Par Option Limit per Holder (as defined below).
 
 
- vi -

 
CERTAIN LEGAL RESTRICTIONS
 
The distribution of the Invitation Materials and the transactions contemplated by the Invitation Materials are restricted by law in certain jurisdictions.  If the Invitation Materials come into your possession, you are required by Argentina to inform yourself of and to observe all of these restrictions.  The Invitation Materials do not constitute, and may not be used in connection with, an offer or solicitation in any jurisdiction where offers or solicitations are not permitted by law.  Holders of Eligible Securities outside the United States and Luxembourg should carefully review the restrictions and limitations applicable in certain jurisdictions and the manner in which the Invitation Materials will be made available in such jurisdictions, as set forth under “Jurisdictional Restrictions.”
 
If a jurisdiction requires that the Invitation be made by a licensed broker or dealer and any international joint dealer manager or any affiliate of any international joint dealer manager is a licensed broker or dealer in that jurisdiction, the Invitation shall be deemed to be made by such international joint dealer manager or such affiliate on behalf of Argentina in that jurisdiction.
 
Until 40 days after the Early Announcement Date (as defined in “Summary—Summary Time Schedule for the Invitation”), all dealers effecting transactions in the New Securities in the United States, whether or not participating in this distribution, may be required to deliver a copy of this document and the accompanying prospectus.
 

     

 
- vii -

 

CURRENCY EXCHANGE RATES
 
Several calculations relating to the Invitation will be performed using currency exchange rates in effect on December 31, 2003, which we refer to as, in each case, the FX Rate 2003, while other calculations relating to the Invitation will be performed using currency exchange rates in effect on April 21, 2010, which we refer to, in each case, as the FX Rate Launch, or currency exchange rates in effect on the FX Determination Date (as defined below), which we refer to, in each case, as the FX Rate 2010.
 
FX Rate 2003 and FX Rate Launch
 
The “FX Rate 2003” and “FX Rate Launch” of selected currencies are set forth below:
 
Currency           
FX Rate 2003
 
FX Rate Launch
(Rate per  
U.S. dollar)
 
(Euros per   
currency unit)
 
  (Rate per U.S. dollar) 
Argentine pesos
2.9175
 
 
-
   
3.8671
Swiss francs
1.2409
   
0.6400
   
1.0708
Euro
0.7945
   
-
   
0.7469
Pounds sterling
0.5599
   
1.4190
   
0.6491
Japanese yen
107.3900
   
0.0074
   
93.1300
 
___________
Source:  Thomson Reuters
 
 
___________
Source:  Bloomberg

For purposes of the Invitation, all exchange rates with respect to predecessor currencies to the euro will be calculated by multiplying the relevant euro/U.S. dollar exchange rate by the fixed conversion rate of such predecessor currency into the euro, as set forth in the table below, and rounding the resulting rate to 4 decimal places.
 
    Predecessor Currency   
    Rate per euro   
Deutsche mark
1.95583
Italian lira
1936.2700
Austrian schilling
13.7603
Spanish peseta
166.3860
___________
Source: European Central Bank

FX Rate 2010
 
The “FX Rate 2010” per U.S. dollar for Argentine pesos, Swiss francs, the euro, Pounds sterling and Japanese yen will be determined by the international joint dealer managers based on the bid-side price reported on Bloomberg Page TKC1 (for currencies other than Argentine pesos) and Bloomberg Page TKC14 (for Argentine pesos), or by any recognized quotation source selected by the international joint dealer managers in their sole and absolute discretion if Bloomberg is not available or is manifestly erroneous, at or around 11:00 A.M. (New York City time) on May 13, 2010, the business day after the Early Tender Deadline, or as soon as practicable thereafter, unless Argentina has terminated the Invitation earlier; each such rate will be rounded to 4 decimal places.  We refer to this date as the “FX Determination Date.”  The FX Determination Date may be postponed by Argentina for any reason, including if the Early Tender Period is extended.  The FX Rate 2010 for the conversion of predecessor currencies to the euro into U.S. dollars will be determined by dividing the euro/U.S. dollar FX Rate 2010 by the conversion rate for such predecessor currency set out in the immediately preceding table.  The FX Rate 2010 for the conversion of Swiss francs, pounds sterling and Japanese yen into euro will be determined by dividing the FX Rate 2010 per U.S. dollar for the relevant currency (rounded to 4 decimals, as described above) by the euro/U.S. dollar FX Rate 2010 (rounded to 4 decimals), without further rounding of the resulting quotient.
 


 
 
 

 
- viii -

 

GLOSSARY OF KEY TERMS
 
 
Key Terms of the Invitation Applicable to all Tenders
 
 
The “Brady Bonds” are the Discount USD L + 0.8125% (BR) due 2023; Discount USD L + 0.8125% (RG) due 2023; Par Bonds USD 6% (BR) due 2023; Par Bonds USD 6% (RG) due 2023; Discount DEM L + 0.8125% Due 2023; and Par Bonds DEM 5.87% Due 2023.
 
A “business day” is (unless noted otherwise) any day that is not a Saturday or Sunday, and that is not a day on which banking or trust institutions are authorized generally or obligated by law, regulation or executive order to close in New York City or the City of Buenos Aires, and that is also a day on which the Trans-European Automated Real-Time Gross Settlement Express Transfer (TARGET) System, or any successor system, is open for business.
 
The “cash payment” is the amount to be paid in cash by Argentina to holders of Pre-2005 Eligible Securities who elect and are allocated the Par Option, which is being made in respect of interest that would have accrued on the Pars during the period from December 31, 2003 to but excluding September 30, 2009 (including interest paid on September 30, 2009), if they had been outstanding during this period and at the same rate as the 2005 Pars of the applicable series.
 
The “CER” is the Coeficiente de Estabilización de Referencia, a unit of account whose value in pesos is indexed to consumer price inflation in Argentina, as measured by changes in the consumer price index, or “CPI.”  The CER is published by the Central Bank of Argentina on a monthly basis.
 
The “Consideration” is, as applicable, (i) the consideration that you will receive if you elect the Discount Option, are a Large Holder and you tender Pre-2005 Eligible Securities after the Early Tender Deadline, as described under “Terms of the Invitation—Discount Option—Consideration for Tenders After the Early Tender Deadline by Large Holders of Pre-2005 Eligible Securities in Exchange for Discounts” or (ii) the consideration that you will receive if you elect the Discount Option, are a Large Holder and you tender your 2005 Eligible Securities after the Early Tender Deadline, as described under “Terms of the Invitation—Terms of the Invitation Applicable Only to Holders of 2005 Eligible Securities—Consideration for Tenders After the Early Tender Deadline by Large Holders of 2005 Eligible Securities in Exchange for Discounts.”
 
The “Discount Option” is (i) if you are a holder of Pre-2005 Eligible Securities, the combination of Discounts, 2017 Globals and GDP-linked Securities, or (ii) if you are a holder of 2005 Eligible Securities, the Discounts, that in each case you may elect to receive, or be allocated, as part of your consideration in exchange for any Eligible Securities that you tender that are accepted by Argentina.
 
The “Discounts” are the discount bonds due December 2033 denominated in U.S. dollars, euros and pesos to be issued by Argentina pursuant to the Invitation.
 
The “Early Tender Deadline” is 5:00 P.M. (New York City time) on May 12, 2010, the date on which the early tender period ends, unless Argentina extends it.
 
An “electronic acceptance notice” is an electronic acceptance notice to be submitted by a holder of Eligible Securities (if it is a direct participant in the relevant clearing system), or by a financial institution or other intermediary on its behalf, to the principal clearing system through which such holder tenders its Eligible Securities.
 
The “Eligible Amount” in the case of Pre-2005 Eligible Securities, is an amount assigned to your Pre-2005 Eligible Securities intended to represent their outstanding principal amount as of December 31, 2001, plus accrued but unpaid interest thereon up to but excluding December 31, 2001, as specified in Annex C-1 to this document.  In the case of 2005 Eligible Securities, the Eligible Amount is determined by dividing the original principal amount of those 2005 Eligible Securities by the applicable divisor specified in column “B” of Annex C-2 to this document.
 
The “Eligible Securities” are the outstanding securities of Argentina that you may offer to exchange for New Securities pursuant to the Invitation, and include the Pre-2005 Eligible Securities and the 2005 Eligible Securities.
 
 
- ix -

 
 
The “Expiration Date” is June 7, 2010, the date on which the Invitation expires, unless Argentina extends it or terminates the Invitation earlier as provided herein.
 
The “FX Determination Date” is May 13, 2010 (unless Argentina extends it), the date on which the international joint dealer managers determine, and Argentina announces, the FX Rate 2010 for each relevant currency.
 
“FX Rate Launch” is defined above under “Currency Exchange Rates.”
 
“FX Rate 2003” is defined above under “Currency Exchange Rates.”
 
“FX Rate 2010” is defined above under “Currency Exchange Rates.”
 
The “GDP-linked Securities” are the GDP-linked securities expiring no later than December 2035 denominated in U.S. dollars, euros and pesos to be issued by Argentina pursuant to the Invitation.
 
The “Invitation Website” is the website created and maintained by the information agent, which can be accessed through the Internet address http://www.argentina2010offer.com.
 
A “Large Holder” is any holder whose tendered Eligible Securities of all series have, in the aggregate, an outstanding principal amount equal to or greater than U.S.$1,000,000 or the equivalent in other currencies, using the FX Rate Launch.
 
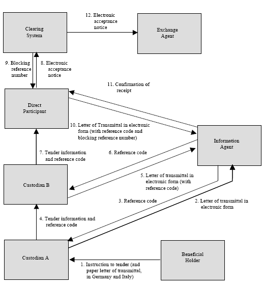
A “letter of transmittal” includes (a) each letter of transmittal, in substantially the form of Annex H to this document, to be completed and submitted to the information agent in electronic form through the Invitation Website, and (b) each paper letter of transmittal to be completed and signed by or on behalf of beneficial owners located in Germany.
 
The “New Securities” are, collectively, the Discounts, the Pars, the 2017 Globals and the GDP-linked Securities to be issued by Argentina pursuant to the Invitation.
 
The “notional amount” of GDP-linked Securities to be issued to a holder of Pre-2005 Eligible Securities tendered and accepted by Argentina in the Invitation will be the Eligible Amount of such Pre-2005 Eligible Securities, or the equivalent thereof in the currency in which such GDP-linked Securities are denominated using the applicable FX Rate 2003.  The notional amount will be used for purposes of calculating the payments, if any, to be made on the GDP-linked securities, but there are no principal payments in respect of the GDP-linked Securities.
 
The “original principal amount” of any Discounts, Pars, 2005 Discounts, 2005 Pars or 2005 Quasi-Pars refers to their original principal amount on their date of issuance without taking into account any adjustments to the principal amount of Discounts, 2005 Discounts or 2005 Quasi-Pars in respect of capitalized interest or any adjustments to the principal amount of 2005 Eligible Securities, Discounts or Pars denominated in Argentine pesos in respect of Argentine inflation based on the CER on or after December 31, 2003.
 
The “Pars” are the par bonds due December 2038 denominated in U.S. dollars, euros and pesos to be issued by Argentina pursuant to the Invitation.
 
The “Par Option” is (i) if you are a holder of Pre-2005 Eligible Securities, the combination of Pars, a cash payment and GDP-linked Securities, or (ii) if you are a holder of 2005 Eligible Securities, the Pars, that in each case you may elect to receive, to the extent that you are allocated Pars as part of your consideration, in exchange for any Eligible Securities that you tender that are accepted by Argentina.
 
The “Par Option Maximum” is U.S.$2 billion or its equivalent in other currencies, using the applicable FX Rate 2010.
 
 
- x -

 
 
The “Par Option Limit per Holder” is the limit of U.S.$50,000, €40,000, ₤30,000, Sfr.60,000, ¥5,000,000 or Ps. 150,000, as the case may be, in outstanding principal amount of each series of Pre-2005 Eligible Securities or in Eligible Amount of each series of 2005 Eligible Securities as to which you may elect the Par Option.
 
The “Pre-2005 Eligible Securities” means all Eligible Securities issued prior to January 1, 2005.  The Pre-2005 Eligible Securities are listed in Annex A-1 to this document.  The Pre-2005 Eligible Securities do not include the Brady Bonds.
 
The “principal clearing systems” are the clearing systems through which Eligible Securities may be tendered pursuant to the Invitation.  They are: Caja de Valores S.A., which we refer to as “Caja de Valores, Clearstream Banking AG, Clearstream Banking, société anonyme, which we refer to as “Clearstream, Luxembourg,” Euroclear Bank S.A./N.V., as operator of the Euroclear System, which we refer to as “Euroclear,” Iberclear, Monte Titoli S.p.A., Oesterreichische Kontrollbank AG, which we refer to as “OEKB,” and SIS AG, which we refer to as “SIS”.
 
A “Small Holder” is any holder of Eligible Securities who is not a Large Holder.
 
The “Submission Period” is the period from May 3, 2010 to June 7, 2010 during which the Invitation is open, unless Argentina extends it or terminates the Invitation earlier as provided herein.
 
The “Total Consideration” is, as applicable, (a) the consideration that you will receive if you are (i) a Large Holder and you tender Pre-2005 Eligible Securities prior to the Early Tender Deadline and elect the Discount Option, (ii) a Large Holder and you tender Pre-2005 Eligible Securities and you elect the Par Option but are allocated the Discount Option, or (iii) a Small Holder and you tender Pre-2005 Eligible Securities and you elect or are allocated the Discount Option, as described under “Terms of the Invitation—Discount Option—Total Consideration for Tenders of Pre-2005 Eligible Securities in Exchange for Discounts,” (b) the consideration that you will receive if you elect, and to the extent that you are allocated, the Par Option with respect to any of your Pre-2005 Eligible Securities as described under “Terms of the Invitation—Par Option—Total Consideration for Tenders of Pre-2005 Eligible Securities in Exchange for Pars,” (c) the consideration that you will receive if you are (i) a Large Holder and you tender 2005 Eligible Securities prior to the Early Tender Deadline and you elect the Discount Option, (ii) a Large Holder and you tender 2005 Eligible Securities and you elect the Par Option but are allocated the Discount Option or (iii) a Small Holder and you tender 2005 Eligible Securities and you elect or are allocated the Discount Option, as described under “Terms of the Invitation—Terms of the Invitation Applicable Only to Holders of 2005 Eligible Securities—Total Consideration for Tenders of 2005 Eligible Securities in Exchange for Discounts,” or (d) the consideration that you will receive if you elect, and to the extent that you are allocated, the Par Option with respect to any of your 2005 Eligible Securities, as described under “Terms of the Invitation—Terms of the Invitation Applicable Only to Holders of 2005 Eligible Securities—Total Consideration for Tenders of 2005 Eligible Securities in Exchange for Pars.”
 
The “2005 Discounts” are the discount bonds due December 2033 denominated in U.S. dollars, euros and pesos, each of which is referred to as a separate “series” of 2005 Discounts, issued by Argentina in its 2005 exchange offer and the discount bonds due December 2033 denominated in pesos issued by Argentina for cash subsequent to the 2005 exchange offer.
 
The “2005 Eligible Securities” are, collectively, the 2005 Discounts, 2005 Pars and 2005 Quasi-Pars.  The 2005 Eligible Securities are listed in Annex A-2 to this document.
 
The “2005 GDP-linked Securities” are the GDP-linked securities expiring no later than December 2035 denominated in U.S. dollars, euros or pesos issued by Argentina pursuant to its 2005 exchange offer.
 
The “2005 Pars” are the par bonds due December 2038 denominated in U.S. dollars, euros and pesos, each of which is referred to as a separate “series” of 2005 Pars, issued by Argentina in its 2005 exchange offer.
 
The “Annual Report” is Amendment No. 4 to Argentina’s Annual Report on Form 18-K/A for the year ended December 31, 2008 (which includes certain information updated as of December 31, 2009), as filed with the SEC on April 9, 2010, SEC file no. 033-70734.
 
 
- xi -

 
 
The “2017 Argentine Law Differential” is 1.36%, which represents the average difference between the yield of the 2005 Discounts denominated in U.S. dollars governed by Argentine law and the yield of the 2005 Discounts denominated in U.S. dollars governed by New York law, during the three-year period ending on February 17, 2010, as calculated by Argentina.
 
The “2017 Globals” are the global bonds due 2017 to be issued by Argentina pursuant to the Invitation.
 
The “2017 Globals Discount Rate,” which may be used to calculate the 2017 Globals Issue Price, means the difference of (x) the interpolation of the mid-market yields of each of the 2017 Globals Reference Securities, calculated on a straight-line basis to the average life of each such security at or around 3:00 P.M. (New York City time) on the business day after the Early Tender Deadline, as determined by Argentina, minus (y) the 2017 Argentine Law Differential (1.36%).
 
The “2017 Globals Issue Price” is the issue price (expressed as a decimal) of the global bonds due 2017 sold in the concurrent cash offering or, if Argentina does not sell global bonds due 2017 in the concurrent cash offering and waives the Financing Condition, the price (expressed as a decimal) of the 2017 Globals resulting from the calculation by Argentina of the sum of the present values of all scheduled interest and principal payments of the 2017 Globals, discounted to the Early Settlement Date using the 2017 Globals Discount Rate, and rounded, if necessary, to 4 decimal places.
 
The “2017 Globals Reference Securities” are the Bonar VII Bond due September 12, 2013 and the Bonar X Bond due April 17, 2017.
 
The “2017 Globals Maturity Date” will be on or about the seventh anniversary of the Early Settlement Date.
 
Key Terms of the Invitation Applicable Only to Tenders of 2005 Eligible Securities
 
The “Deemed Reinvestment Rate” means, for each Reinvestment Period, (i) with respect to the reinvestment of payments received in U.S. dollars, the London interbank offered rate for six-month deposits in U.S. dollars (“LIBOR”), as shown on “Bloomberg US006M Index <GO>”, (ii) with respect to the reinvestment of payments received in euro, the six-month EURIBOR rate, as shown on “Bloomberg EU0006M Index <GO>”, or (iii) with respect to the reinvestment of payments received in pesos, the rate for one-month deposits in pesos in an amount greater than Ps. 1.0 million (“BADLAR”), as shown on “Bloomberg BADLARP Index <GO>”, in each case on the first day of such Reinvestment Period.
 
“Reinvestment Period” means, with respect to any payment of interest on 2005 Discounts or 2005 Pars or any payment on the 2005 GDP-linked Securities, the period beginning on and including the date on which such payment was due to be made and ending on but excluding the date falling six months thereafter, and each subsequent period beginning on and including the last day of the previous Reinvestment Period and ending on but excluding the date falling six months thereafter.  The final Reinvestment Period for each such payment shall end on but exclude December 31, 2009.
 
The “2005 Eligible Securities Price Determination Procedure” is the procedure by which the exchange agent will calculate, and Argentina will confirm, the 2005 Discounts Trading Price and 2005 Pars Trading Price, based on quotations received by Argentina, which in turn will be based on quotations received from five leading international securities dealers selected by Argentina (but excluding the international joint dealer managers) for the bid and offer prices of such securities, at the designated time on the designated day, such quoted price to be expressed as a percentage of the original principal amount of such securities and to include any amount payable in respect of (i) accrued interest on the 2005 Discounts or 2005 Pars, (ii) the adjustments made to the principal amount of the 2005 Discounts in respect of capitalized interest from December 31, 2003 and (iii) in the case of peso-denominated 2005 Discounts or 2005 Pars, the adjustments made to the principal amount of the 2005 Discounts or 2005 Pars in respect of Argentine inflation, based on the CER, from December 31, 2003. The exchange agent will determine the applicable trading price by calculating the average of the single best (highest) bid price and single best (lowest) offer price from all such quotations (rounding, if necessary, the resulting price to 4 decimal places).
 
 
- xii -

 
The “2005 Discounts Trading Price” is, for each series of 2005 Discounts, the trading price (expressed as a decimal) of the 2005 Discounts of such series denominated in U.S. dollars, euros and pesos, as calculated by the exchange agent using the 2005 Eligible Securities Price Determination Procedure, at or around 3:00 P.M. (New York City time) on the second business day after the Early Tender Deadline.
 
The “2005 Pars Trading Price” is, for each series of 2005 Pars, the trading price (expressed as a decimal) of the 2005 Pars of such series denominated in U.S. dollars, euros and pesos, as calculated by the exchange agent using the 2005 Eligible Securities Price Determination Procedure, at or around 3:00 P.M. (New York City time) on the business day after the Expiration Date.
 
The “2005 Quasi-Pars” are the quasi-par bonds due December 2045 denominated in pesos issued by Argentina in its 2005 exchange offer.
 
 

 

     

 
- xiii -

 

 
This summary highlights information contained elsewhere in this document.  It is not complete and may not contain all the information that you should consider before tendering Eligible Securities in exchange for New Securities.  You should read this document in its entirety, including the “Risk Factors” section, and the accompanying prospectus carefully.
 
Summary Time Schedule for the Invitation
 
The following summarizes the anticipated time schedule for the Invitation assuming, among other things, that the Early Tender Deadline and the Expiration Date are not extended and that the Invitation is not earlier terminated.
 
April 30, 2010
Commencement
 
Invitation commences.  Announcement of the terms of the Invitation.
 
May 3, 2010, through June 7, 2010
Submission Period (unless extended or earlier terminated)
 
The Invitation is open during this period, unless Argentina extends it or terminates it earlier as provided herein.  We refer to this time period as the “Submission Period.”  Tendering holders of Eligible Securities may submit tenders by delivering, or giving instructions for delivery of, electronic acceptance notices and letters of transmittal as described in this document.  Once electronic acceptance notices are submitted, tenders will be irrevocable, except under certain limited circumstances as described in this document.  See “Risk Factors¾Risk Factors Relating to the Invitation¾Risks of Participating in the Invitation,” “Terms of the Invitation¾Irrevocability; Limited Withdrawal Rights” and “Terms of the Invitation¾Tender Procedures.”
 
Argentina has divided the Submission Period into two periods: an early tender period, comprising the first eight business days of the Submission Period (unless extended), and a late tender period, comprising the remainder of the Submission Period.  If you are a Large Holder electing the Discount Option and wish to receive the Total Consideration, your duly completed electronic acceptance notice must be received by the principal clearing system through which you tender your Eligible Securities (which does not include The Depository Trust Company, which we refer to as “DTC”), and a letter of transmittal in electronic form must be received by the information agent, by no later than 5:00 P.M. (New York City time) on May 12, 2010 (unless the early tender period is extended).  We refer to this date and time as the “Early Tender Deadline.”  A Small Holder will be eligible to receive the Total Consideration even if its tender is received after the Early Tender Deadline, so long as the holder (if it is a direct participant in the relevant clearing system), or an intermediary on its behalf, validly submits an electronic acceptance notice and letter of transmittal in electronic form with respect to that tender on or prior to the end of the Submission Period.
 
A “Large Holder” for this purpose and as used elsewhere in this document (unless noted otherwise) is any holder whose tendered Eligible Securities of all series have, in the aggregate, an outstanding principal amount equal to or greater than U.S.$1,000,000 or the equivalent in other currencies, using the applicable FX Rate Launch, and a “Small Holder” is a holder that is not a Large Holder.
 
 
 
S - 1

 
5:00 P.M. (New York City time), May 12, 2010
Early Tender Deadline (unless extended)
 
The early tender period ends, unless Argentina extends it.  If you are a Large Holder electing the Discount Option, you will not be eligible to receive the Total Consideration unless your duly completed electronic acceptance notice, letter of transmittal in electronic form and any other required documents are received by this date and time, but you will be eligible to receive the Consideration (as defined herein).
 
At or around 11:00 A.M. (New York City
time), May 13, 2010
 
FX Determination Date (unless extended)
The international joint dealer managers determine, and shortly thereafter Argentina announces, the FX Rate 2010 for each relevant currency.
 
At or around 3:00 P.M. (New York City
time), May 14, 2010
 
Calculation of 2017 Globals Issue Price and 2005 Discounts Trading Price (unless extended)
Argentina calculates the 2017 Globals Issue Price and the exchange agent calculates the 2005 Discounts Trading Price.
 
At or around 6:00 P.M. (New York City time), May 17, 2010, or as soon as practicable thereafter
 
 
Early Announcement (unless postponed or early tender period is extended or earlier terminated)
Unless it has terminated the Invitation earlier, Argentina will determine in its sole discretion whether to accept tenders submitted by the Early Tender Deadline and announce the preliminary results of the Invitation, including the aggregate principal amount of each series of New Securities to be issued on the Early Settlement Date (as defined herein).  We refer to this date as the “Early Announcement Date.”  The Early Announcement Date may be postponed by Argentina for any reason, including if the early tender period is extended.
 
Argentina will also announce the 2017 Globals Maturity Date, the interest payment dates for the 2017 Globals, the 2017 Globals Issue Price, the principal amount of 2017 Globals that it expects to sell in the concurrent cash offering described herein, and the definitive calculation (subject to rounding) (per U.S.$1,000, €1,000, ₤1,000, Sfr.1,000, ¥100,000 and Ps. 1,000 of Eligible Amount of Eligible Securities) of the Total Consideration and Consideration deliverable upon the exchange of Pre-2005 Eligible Securities or 2005 Eligible Securities under the Discount Option, after deduction of the international joint dealer managers’ fee applicable to the exchange of Pre-2005 Eligible Securities pursuant to the Discount Option.
 
Argentina expects that trading in New Securities on a when-and-if issued basis will commence following the Early Announcement Date.  However, there can be no assurances that this will occur.
 
 
 
S - 2

 
On or about June 2, 2010, or as soon as practicable thereafter
Early Settlement of the Discount Option (unless postponed or early tender period is extended or earlier terminated)
If you elect the Discount Option with respect to any Eligible Securities that you (as a Large Holder or a Small Holder) tender prior to the Early Tender Deadline, those Eligible Securities will first be cancelled and then you will receive in exchange any New Securities to which you are entitled.  If necessary, the Early Settlement may occur over a period of up to seven business days.  We refer to this date, or these dates, if multiple business days are necessary, as the “Early Settlement Date.”  The length of the Early Settlement Date will have no effect on the New Securities that you may receive in the Invitation.
 
If you elect the Par Option with respect to any of your Eligible Securities, your settlement with respect to those Eligible Securities will occur on the Final Settlement of the Invitation, whether or not you are allocated Pars or your tender is subject to proration and even if you tendered your Eligible Securities before the Early Tender Deadline.
 
5:00 P.M. (New York City time),
June 7, 2010
 
Expiration (unless Submission Period is extended or earlier terminated)
 
 
The Submission Period ends and the Invitation expires, unless Argentina extends it or terminates the Invitation earlier as provided herein.  After this date, you may no longer submit tenders.  We refer to this date as the “Expiration Date.”
 
At or around 3:00 P.M. (New York City time), on June 8, 2010, or as soon as practicable thereafter
 
 
Calculation of the 2005 Pars Trading Price (unless extended)
The exchange agent calculates the 2005 Pars Trading Price.
 
At or around 6:00 P.M. (New York City time), on June 15, 2010, or as soon as practicable thereafter
 
 
Final Announcement (unless postponed or Submission Period is extended or earlier terminated)
 
Unless it has terminated the Invitation earlier, Argentina will announce the final results of the Invitation, including the aggregate principal amount of each series of New Securities to be issued, and the amount of the cash payment to be made to holders of Pre-2005 Eligible Securities who elect and are allocated the Par Option on the Final Settlement Date (as defined below) and details as to any proration applicable to holders electing the Par Option.  We refer to this date as the “Final Announcement Date.”  The Final Announcement Date may be postponed by Argentina for any reason, including if the Submission Period is extended.
 
Argentina will also announce the 2005 Pars Trading Price and the definitive calculation (subject to rounding) (per U.S.$1,000, €1,000, ₤1,000, Sfr.1,000, ¥100,000 and Ps. 1,000 of Eligible Amount of Eligible Securities) of the Total Consideration deliverable upon the exchange of Pre-2005 Eligible Securities or 2005 Eligible Securities under the Par Option, after deduction of the international joint dealer managers’ fee applicable to the exchange of Pre-2005 Eligible Securities pursuant to the Par Option.
 
 
S - 3

 
On or about August 2, 2010, or as soon as practicable thereafter
 
Final Settlement (unless postponed or Submission Period is extended or earlier terminated)
 
Eligible Securities (i) as to which you elect the Discount Option and you tender prior to the Expiration Date but after the Early Tender Deadline or (ii) as to which you elect the Par Option (whether or not you are allocated Pars or your tender is subject to proration) and you tender prior to the Expiration Date will first be cancelled and then you will receive in exchange any New Securities and cash payments, if any, to which you are entitled.  If necessary, the settlement may occur over a period of up to ten business days.  We refer to this date, or these dates, if multiple business days are necessary, as the “Final Settlement Date.”  The length of the Final Settlement Date will have no effect on the New Securities that you may receive in the Invitation.
 
Announcements with respect to the Invitation (including announcements with respect to the termination, extension, withdrawal or amendment of the Invitation) will be made on the Invitation Website, on the website of the Luxembourg Stock Exchange (http://www.bourse.lu), by press release issued to Bloomberg News and Thomson Reuters News Service, which we refer to as the “news services,” followed in certain cases by publication in a newspaper with general circulation in Luxembourg (which is expected to be the Luxemburger Wort or the Tageblatt) and through publication in the form and manner required in certain jurisdictions outside the United States.
 
 
 
 


     

 
S - 4

 

Terms of the Invitation
 
General
Argentina is inviting holders of Eligible Securities to submit offers to tender their Eligible Securities in exchange for newly issued New Securities and, in certain cases, a cash payment, on the terms and subject to the conditions set forth in this document and the related electronic acceptance notices.  To satisfy Argentina’s obligations under the “Rights Upon Future Offers” provisions in the Eligible Securities issued by Argentina in its 2005 exchange offer, we are offering holders of our 2005 Eligible Securities the right to participate in the Invitation, subject to the overall terms and objectives of the Invitation as set out herein.
Purpose of the Invitation
To restructure and cancel defaulted debt obligations of Argentina represented by Pre-2005 Eligible Securities, to release Argentina from any related claims, including any administrative, litigation or arbitral claims and to terminate legal proceedings against Argentina in respect of the tendered Eligible Securities in consideration for the issuance of New Securities and, in certain cases, a cash payment.  If your tendered Eligible Securities are the subject of a pending administrative, litigation, arbitral or other legal proceeding against Argentina or you have obtained, or obtain in the future, a payment order, judgment, arbitral award or other such order against Argentina in respect of your tendered Eligible Securities, then as a condition to your participation in the Invitation, you will be required to agree to terminate any legal proceeding against Argentina in respect of your tendered Eligible Securities, release Argentina from all claims, including any administrative, litigation or arbitral claims, and take extra steps and procedures in order to participate in the Invitation, as discussed under “Terms of the Invitation—Tender Procedures—Special Procedures for Eligible Securities Subject to Outstanding Judgments or Pending Legal or Arbitral Proceedings.”  The exchange will constitute full performance and satisfaction by Argentina of any payment order, judgment, arbitral award or other such order you have obtained, or may obtain in the future, against Argentina in respect of your tendered Eligible Securities.
Acceptance
Argentina reserves the right not to accept tenders in its sole discretion, if and to the extent permitted by applicable laws, rules and regulations in each jurisdiction where Argentina is making the Invitation.  Argentina’s acceptance of tenders will be subject to the satisfaction or waiver of the financing, cancellation and other conditions described below under “—Financing Condition,” “—Cancellation Condition,” and “—Other Conditions to the Invitation” respectively.
 
If Argentina accepts your tender, your Eligible Securities will first be cancelled and then you will receive in exchange, by credit to the same account at a principal clearing system from which your Eligible Securities are tendered, the New Securities and, if applicable, the cash payment, to which you are entitled.  If your Eligible Securities are tendered through a principal clearing system that is not the primary clearing system for the New Securities that you are entitled to receive, your New Securities will be credited first to the account of your principal clearing system at such primary clearing system and then the principal clearing system will transfer the New Securities to your account.  The primary clearing systems for all New Securities governed by New York or English law are Clearstream, Luxembourg and Euroclear and the primary clearing system for all New Securities governed by Argentine law is Central de Registro y Liquidación de Pasivos Públicos y Fideicomisos Financieros, which we refer as “CRYL.” If Argentina elects to accept any tenders, it will announce the preliminary and final results of the Invitation, including the aggregate amount of each series of New Securities to be issued, at or around 5:00 P.M. (New York City time), on the Early Announcement Date and on the Final Announcement Date, respectively.
 
 
S - 5

 
Termination; Amendments
At any time before Argentina announces the acceptance of any tenders on the Early Announcement Date or the Final Announcement Date, as applicable, Argentina may, in its sole discretion and to the extent permitted by the applicable laws, rules and regulations in each jurisdiction where Argentina is making the Invitation:  
   ●
terminate the Invitation (including with respect to tenders submitted prior to the time of the termination);      
   ●
extend the Invitation past the originally scheduled Early Tender Deadline or Expiration Date, as applicable;  
   ●
withdraw the Invitation from any one or more jurisdictions; or
   ●
amend the Invitation, including amendments in any one or more jurisdictions.
 
Announcements in connection with the Invitation (including announcements with respect to the termination, extension, withdrawal or amendment of the Invitation) will be displayed on the Invitation Website, on the website of the Luxembourg Stock Exchange (http://www.bourse.lu) and, to the extent provided in this document, issued by press release to the news services.
 
In addition, Argentina reserves the right to extend or delay the Early Settlement Date or the Final Settlement Date, to terminate the Invitation after the Early Announcement Date or the Final Announcement Date or to modify the settlement procedures in any way if:
  -
any court order or judgment is issued, or any legal proceedings are commenced with the purpose of preventing the cancellation of the Eligible Securities tendered, attaching payments to Argentina in connection with Argentina’s concurrent cash offering, attaching or enjoining the New Securities, impeding or attaching the cash payments pursuant to the Invitation or payments under the New Securities, preventing the release of claims, including any administrative, litigation or arbitral claims, preventing the termination of pending administrative, litigation, arbitral or other legal proceedings against Argentina in respect of the tendered Eligible Securities, preventing the satisfaction of any payment order, judgment, arbitral award or other such order against Argentina in respect of the tendered Eligible Securities, or otherwise having the effect of frustrating the purposes of the Invitation; or
  -
Argentina, in its sole discretion and to the extent permitted by applicable laws, rules and regulations, determines that such extension, delay, termination or modification is in the best interests of Argentina or the holders of Eligible Securities seeking to participate in the Invitation, in light of any court order, judgment or pending administrative, litigation, arbitral or other legal proceedings against Argentina.
Options
Subject to the terms and conditions of the Invitation described in this document, you may elect either the “Discount Option” or the “Par Option” in exchange for any Eligible Securities that you tender that are accepted by Argentina.  In the circumstances discussed under “—Limitation on Issuance of Pars” and “—Allocation of the Par Option,” you may be allocated the Discount Option even if you have elected to receive the Par Option.  We summarize certain key differences between the Discount Option and the Par Option below.
 
 
S - 6

 
  Holders of Pre-2005 Eligible Securities that elect the Discount Option will receive a principal amount of Discounts equal to 33.7% of the Eligible Amount of the Eligible Securities they tender, whereas holders electing (and to the extent they are allocated) the Par Option will receive Pars in a principal amount equal to 100% of the Eligible Amount of their tendered Eligible Securities, adjusted, if the tendered Eligible Securities are denominated in a currency different from the Discounts or Pars received, by the applicable FX Rate 2003.  The Discounts mature in 2033, five years earlier than the final maturity of the Pars (2038).  The Discounts accrue interest at a higher rate than the Pars, although a portion of this interest is capitalized until December 31, 2013.  Holders of Pre-2005 Eligible Securities electing the Discount Option will receive, in payment of the interest that would have accrued and been payable in cash on the Discounts with respect to the period from December 31, 2003 to but excluding December 31, 2009 if the Discounts had been issued as of December 31, 2003, U.S. dollar-denominated 2017 Globals as part of their Total Consideration or Consideration, whereas holders of Pre-2005 Eligible Securities who elect and are allocated the Par Option will receive on the Final Settlement Date a cash payment in the currency in which the Pars they receive are denominated, in payment of the interest that would have accrued on the Pars with respect to the period from December 31, 2003 to but excluding September 30, 2009 if the Pars had been issued as of December 31, 2003.  The principal amount of 2017 Globals to be issued in the Discount Option will be greater than the cash payment in the Par Option with respect to the same Eligible Amount of Eligible Securities because of the interest rate differential between the Discounts and the Pars during the interest accrual periods referred to above, but the 2017 Globals will mature only after seven years, whereas the cash payment in the Par Option will be made on the Final Settlement Date.  Holders of Pre-2005 Eligible Securities will receive the same notional amount of GDP-linked Securities, regardless of whether they elect or are allocated the Discount Option or the Par Option.
 
You may elect the Par Option for up to U.S.$50,000, €40,000, ₤30,000, Sfr.60,000, ¥5,000,000 or Ps. 150,000, as the case may be, in outstanding principal amount of each series of Pre-2005 Eligible Securities, or in Eligible Amount of each series of 2005 Eligible Securities, that you hold but not more.  We call this limit the “Par Option Limit per Holder.”  If your tender exceeds the Par Option Limit per Holder, your election of the Par Option will be invalid with respect to such excess, and you will be deemed to have elected the Discount Option with respect to such excess.  If a direct participant tenders Eligible Securities on behalf of more than one beneficial owner in the same electronic acceptance notice, and each such beneficial owner is separately identified in one or more letters of transmittal in electronic form submitted to the information agent by the underlying financial intermediaries, the Par Option Limit per Holder will be applied separately for each beneficial owner tendering Eligible Securities.  Argentina and the information agent have agreed that they will maintain the confidentiality of the information contained in the letter(s) of transmittal relating to the identity of the beneficial owners and any administrative, litigation, arbitral or other legal proceedings against Argentina relating to the Eligible Securities tendered, and to store, process and use the data contained in such letter(s) of transmittal only to the extent required for the settlement of the Invitation, for litigation reconciliation purposes or for the exercise by Argentina of any rights under the representations, warranties and covenants given in connection with the Invitation.
 
 
S - 7

 
Limitation on Issuance of Pars
Argentina may issue Pars only up to a maximum aggregate principal amount of U.S.$2 billion or the equivalent in other currencies, using the applicable FX Rate 2010 (the “Par Option Maximum”).  If the U.S. dollar equivalent of the principal amount of Pars that would be issued in respect of all Eligible Securities for which the Par Option is elected (after application of the Par Option Limit per Holder) does not exceed the Par Option Maximum, then Argentina will issue an amount of Pars equal to the total amount of Pars so elected by tendering holders pursuant to the Invitation.  If the U.S. dollar equivalent of the principal amount of Pars that would be issued in respect of all Eligible Securities for which the Par Option is elected (after application of the Par Option Limit per Holder) exceeds the Par Option Maximum, then Argentina will allocate the Par Option among tendering holders as set forth under “—Allocation of the Par Option” below.
Allocation of the Par Option
If the U.S. dollar equivalent of the principal amount of Pars that would be issued in respect of all Eligible Securities for which the Par Option is elected (after application of the Par Option Limit per Holder) exceeds the Par Option Maximum, then Argentina will allocate this maximum amount among tendering holders that have validly elected the Par Option on a pro rata basis.  To the extent that a tender of Eligible Securities electing the Par Option is prorated, it will be reallocated to the Discount Option.
 
The allocation of the Par Option among tendering holders will encompass all tenders electing Par Option submitted pursuant to the Invitation and, if concurrent with the Invitation, the offer in Japan, in each case after application of the Par Option Limit per Holder.  All determinations made by Argentina in the allocation of the Par Option as provided above will be final and binding.
No Limitation on Issuance of Discounts
There is no limit on the issuance or allocation of Discounts pursuant to the Invitation.  If you elect to receive any Pars and the amount you would receive (in the absence of any limitation on the issuance of Pars) would exceed the maximum amount of Pars that you are permitted to receive in the Invitation (as provided above), the Eligible Securities that cannot be exchanged for Pars as a result of that limitation will instead be exchanged for Discounts and related securities as if you had elected the Discount Option for those Eligible Securities.
Discount Option—Tenders of Pre-2005 Eligible Securities
Subject to the terms and conditions of the Invitation, if you elect or are allocated the Discount Option with respect to any of your Pre-2005 Eligible Securities, you will receive a combination of the following New Securities in exchange for any Pre-2005 Eligible Securities you tender and Argentina accepts:
   ●
 Discount Bonds due December 2033 (“Discounts”);
   ●
 Global Bonds due 2017 (“2017 Globals”); and
   ●
 GDP-linked Securities expiring no later than in December 2035 (“GDP-linked Securities”).
 
See the chart included on page S-26 for a summary of the New Securities you will receive if you tender Pre-2005 Eligible Securities pursuant to the Invitation and Argentina accepts your tender.
 
 
S - 8

 
  The Discounts issued pursuant to the Invitation will not be fungible with the corresponding 2005 Discounts issued by Argentina pursuant to its 2005 exchange offer.  However, each series of GDP-linked Securities, other than the GDP-linked Securities denominated in U.S. dollars and governed by New York law, issued pursuant to the Invitation will constitute a further issuance of, will be assigned the same ISINs and common codes as, and will trade fungibly with, the 2005 GDP-linked Securities.
 
For purposes of the Invitation, your Eligible Securities will be assigned an “Eligible Amount,” which in the case of the Pre-2005 Eligible Securities will be equal to (i) their outstanding principal amount as of December 31, 2001, plus (ii) any accrued but unpaid interest on your Eligible Securities up to but excluding December 31, 2001.  You may determine the Eligible Amount of the Eligible Securities that you hold of each series by multiplying the original principal amount of such Eligible Securities by the relevant percentage under the heading “Eligible Amount as a percentage of original principal amount,” as set forth in the table in Annex C-1.
Total Consideration for Tenders of Pre-2005 Eligible Securities in Exchange for Discounts
Subject to the terms and conditions of the Invitation, if you are (i) a Large Holder that elects the Discount Option and tenders your Pre-2005 Eligible Securities on or before the Early Tender Deadline, (ii) a Large Holder that tenders your Pre-2005 Eligible Securities on or before the Expiration Date and elects the Par Option but is allocated Discounts, or (iii) a Small Holder that tenders your Pre-2005 Eligible Securities on or before the Expiration Date, you will receive the following combination of Discounts, 2017 Globals and GDP-linked Securities:
  1.
An original principal amount of Discounts equal to the product of the Eligible Amount of the Pre-2005 Eligible Securities you tender, multiplied by the exchange ratio set forth on page S-26 applicable to the Discount Option and the currency and governing law of your tendered Pre-2005 Eligible Securities.  The aggregate original principal amount of Discounts you receive will be rounded downward to the nearest one currency unit (e.g., U.S.$1.00).  The principal amount of Discounts you will receive upon settlement of the Invitation will also be adjusted for capitalized interest and, if you receive Discounts denominated in pesos, for inflation, each as described under “—Adjustments to the Principal Amount of Discounts.”  See the table on page S-26 for the currency and governing law of the Discounts, which varies depending on the currency and governing law of your Pre-2005 Eligible Securities.
  2. A principal amount of 2017 Globals equal to U.S.$0.2907576, €0.2726930 or Ps. 0.2657117 for each U.S.$1.00, €1.00 or Ps. 1.00, respectively, original principal amount of Discounts that you receive in exchange for your tendered Pre-2005 Eligible Securities in the Invitation, rounded downward, if necessary, to 2 decimal places, adjusted, if your Discounts are denominated in a currency other than U.S. dollars, by the applicable FX Rate 2010, and rounded downward, if necessary, to the nearest U.S.$1.00.  This amount equals the total amount of interest that would have been paid to you in cash on the Discounts with respect to the period from December 31, 2003 to but excluding December 31, 2009 (including interest paid on December 31, 2009) if your Discounts had been issued as of and accrued interest from and including December 31, 2003 to but excluding December 31, 2009, at the rates per annum applicable to the 2005 Discounts during such period, which are set out below:
 
 
S - 9

 
 
   From and
 including
 To but
 excluding
  Currency  
   U.S. dollars  Euro  Pesos  
 
December 31, 2003
December 31, 2008
3.97%
3.75%
2.79%
 
  December 31, 2008
December 31, 2009
5.77% 5.45% 4.06%  
   
This interest calculation includes (i) interest that would have been payable in cash on both the original principal amount of your Discounts and on the adjustments that would have been made to the principal amount of your Discounts in respect of capitalized interest and (ii) if you receive peso-denominated Discounts, interest paid in cash on the adjustments made to the principal amount of your Discounts in respect of Argentine inflation, based on the CER.  The principal amount of 2017 Globals that you receive will not be adjusted to reflect the 2017 Globals Issue Price.
   
Annex D sets forth the amount (expressed as a percentage of the original principal amount of Discounts to be received) of (a) the interest payments made in cash on the 2005 Discounts referred to in 2 above and (b) the capitalized interest on the 2005 Discounts referred to in 1 above with respect to the period from December 31, 2003 to but excluding December 31, 2009.
   
The exchange agent will be required to transfer on your behalf, on the Early Settlement Date or the Final Settlement Date, as applicable, a portion of the 2017 Globals that you are entitled to receive to or for the account of the international joint dealer managers in payment of their fee, calculated in accordance with “Plan of Distribution—Dealer Manager Agreement.”
   
The total amount of 2017 Globals that you will actually receive will therefore be the amount referred to in 2 above (rounded downward to the nearest U.S.$1.00), minus the fee referred to in the immediately preceding paragraph.
   3.
A notional amount of GDP-linked Securities equal to the Eligible Amount of the Pre-2005 Eligible Securities that you tender and Argentina accepts in the Invitation or, if your Pre-2005 Eligible Securities are denominated in a currency other than the currency of the Discounts that you receive, the equivalent of your Eligible Amount in the currency in which your Discounts are denominated, translated into such currency using the applicable FX Rate 2003.  The aggregate notional amount of GDP-linked Securities that you receive will be rounded downward to the nearest one currency unit (e.g., U.S.$1.00).
 
Hypothetical examples of the calculation of the Total Consideration, including the principal amount of Discounts, principal amount of 2017 Globals and notional amount of GDP-linked Securities that you may receive (after deduction of the international joint dealer managers’ fee), are set forth in Annex F-1.
 
You will not receive any payment or any other consideration in respect of any accrued but unpaid interest on your tendered Pre-2005 Eligible Securities for any period subsequent to December 31, 2001.
 
 
S - 10

 
Consideration for Tenders After the Early Tender Deadline by Large Holders of Pre-2005 Eligible Securities in Exchange for Discounts
Subject to the terms and conditions of the Invitation, if you elect the Discount Option, are a Large Holder and you tender Pre-2005 Eligible Securities after the Early Tender Deadline, you will receive the Total Consideration for those Pre-2005 Eligible Securities minus a principal amount of 2017 Globals equal to U.S.$0.01 per U.S.$1.00 in Eligible Amount of Pre-2005 Eligible Securities that you tender and Argentina accepts or, if your Eligible Securities are denominated in a currency other than U.S. dollars, the equivalent of your Eligible Amount in U.S. dollars, translated into such currency using the applicable FX Rate 2003 and rounded downward, if necessary, to the nearest U.S.$1.00.
 
The exchange agent will be required to transfer on your behalf, on the Final Settlement Date, a portion of the 2017 Globals that you are entitled to receive to or for the account of the international joint dealer managers in payment of their fee, calculated in accordance with “—International Joint Dealer Managers’ Fee Payable by Tendering Holders of Pre-2005 Eligible Securities.”
 
The Discounts, 2017 Globals and GDP-linked Securities issued on the Final Settlement Date will constitute a further issuance of, will be assigned the same ISINs and common codes as, and will trade fungibly with, the corresponding series of New Securities issued on the Early Settlement Date.  However, it is possible that the Discounts governed by New York law, the Discounts governed by English law and/or the 2017 Globals issued on the Final Settlement Date will have a greater amount of original issue discount (“OID”) for U.S. federal income tax purposes than the corresponding series of New Securities issued on the Early Settlement Date.  If this is the case, Argentina intends to calculate and report OID, if any, with respect to any such series of New Securities based on the issue price of the New Securities issued on the Final Settlement Date.  See “Taxation—U.S. Federal Income Tax Consequences—Consequences of Holding the New Securities—Qualified Stated Interest and Original Issue Discount on the New Bonds” for further information.
Par Option—Tenders of Pre-2005 Eligible Securities 
Subject to the terms and conditions of the Invitation, if you elect, and to the extent that you are allocated, the Par Option with respect to any of your Pre-2005 Eligible Securities, you will receive a combination of the following New Securities and a cash payment in exchange for the Pre-2005 Eligible Securities you tender and Argentina accepts:
 
 ●
Pars due December 2038 (“Pars”);
   ●
Cash payment; and
   ●
GDP-linked Securities.
 
See the chart included on page S-26 for a summary of the New Securities you will receive if you tender Pre-2005 Eligible Securities pursuant to the Invitation and Argentina accepts your tender.
  The Pars issued pursuant to the Invitation will not be fungible with the corresponding 2005 Pars issued by Argentina pursuant to its 2005 exchange offer.  However, each series of GDP-linked Securities, other than the GDP-linked Securities denominated in U.S. dollars and governed by New York law, issued pursuant to the Invitation will constitute a further issuance of, will be assigned the same ISINs and common codes as, and will trade fungibly with, the 2005 GDP-linked Securities.
 
 
S - 11

 
Total Consideration for Tenders of Pre-2005 Eligible Securities in Exchange for Pars
Subject to the terms and conditions of the Invitation, if you elect, and to the extent that you are allocated, the Par Option with respect to any of your Pre-2005 Eligible Securities, you will receive the following combination of Pars, cash payment and GDP-linked Securities:
   1.
An original principal amount of Pars equal to the Eligible Amount of those Pre-2005 Eligible Securities multiplied by the exchange ratio set forth on page S-26 applicable to the Par Option and the currency and governing law of your tendered Pre-2005 Eligible Securities.  The aggregate original principal amount of Pars you receive will be rounded downward to the nearest one currency unit (e.g., U.S.$1.00).  If you receive Pars denominated in pesos, the principal amount of Pars you will receive upon settlement of the Invitation will also be adjusted for inflation, as described under “—Adjustments to the Principal Amount of Pars Denominated in Pesos.”  See the table on page S-26 for the currency and governing law of the Pars, which varies depending on the currency and governing law of your Pre-2005 Eligible Securities.
   2.
A cash payment of U.S.$0.0823250, €0.0743000 or Ps. 0.0517113 for each U.S.$1.00, €1.00 or Ps. 1.00, respectively, original principal amount of Pars that you receive in exchange for your tendered Pre-2005 Eligible Securities in the Invitation, rounded downward, if necessary, to the nearest U.S.$0.01, €0.01 or Ps. 0.01, as applicable.  This amount equals the total amount of interest that would have been paid to you in cash on the Pars with respect to the period from December 31, 2003 to but excluding September 30, 2009 (including interest paid on September 30, 2009) if your Pars had been issued as of and accrued interest from and including December 31, 2003 to but excluding September 30, 2009, at the rates per annum applicable to the 2005 Pars during such period, which are set out below:
 
From and
including 
To but
excluding 
   Currency  
 
U.S. dollars
Euro
Pesos
 
 
December 31, 2003
March 31, 2009
1.33%
1.20%  0.63%  
 
March 31, 2009
September 30, 2009
 2.50% 2.26%  1.18%  
   
If you receive peso-denominated Pars, the amount of your cash payment includes the cash interest that Argentina would have paid on your Pars in respect of the increases to the principal amount of your Pars in respect of Argentine inflation, based on the CER, during the period from and including December 31, 2003 to but excluding September 30, 2009.
    Annex D sets forth the amount (expressed as a percentage of the original principal amount of Pars to be received) of the interest payments made in cash on the 2005 Pars referred to in 2 above.
   
The exchange agent will be required to transfer on your behalf, on the Final Settlement Date, a portion of the cash payment that you are entitled to receive to or for the account of the international joint dealer managers in payment of their fee, calculated in accordance with “Plan of Distribution—Dealer Manager Agreement.”
 
 
S - 12

 
   
The total amount of cash that you will actually receive therefore will be the amount first referred to in 2 above (rounded downward to the nearest U.S.$0.01, €0.01 or Ps. 0.01, as applicable) minus the fee referred to in the immediately preceding paragraph. The table below summarizes the cash payment to a holder of U.S.$10,000, €10,000 or Ps. 10,000 Eligible Amount of Pre-2005 Eligible Securities that tenders such Eligible Securities and elects the Par Option, assuming that the Par Option is not prorated.
 
Cash Payment After Deduction of International
Joint Dealer Managers’ Fee
 
 
Currency of
Par Bonds
Cash Payment
in Respect of Past
Interest on Pars
Fee
Cash to be
Received by
Tendering Holder
 
(per U.S.$10,000, €10,000 or Ps. 10,000 Eligible Amount
tendered or Original Principal Amount of Pars Received)
         
 
U.S. dollars
U.S.$823.25         
U.S.$40.00         
U.S.$783.25         
 
Euro
€743.00         
€40.00         
€703.00         
 
Pesos
Ps. 517.11         
Ps. 40.00         
Ps. 477.11         
   3.
A notional amount of GDP-linked Securities equal to the Eligible Amount of the Pre-2005 Eligible Securities that you tender and Argentina accepts in the Invitation or, if your Pre-2005 Eligible Securities are denominated in a currency other than the currency of the Pars that you receive, the equivalent of your Eligible Amount in the currency in which your Pars are denominated, translated into such currency using the applicable FX Rate 2003.  The aggregate notional amount of GDP-linked Securities that you receive will be rounded downward to the nearest one currency unit (e.g., U.S.$1.00).
 
Hypothetical examples of the calculation of the Total Consideration, including the principal amount of Pars, the cash payment and notional amount of GDP-linked Securities that you may receive (after deduction of the international joint dealer managers’ fee), are set forth in Annex F-1.
 
You will not receive any payment or any other consideration in respect of any accrued but unpaid interest on your tendered Pre-2005 Eligible Securities for any period subsequent to December 31, 2001.
Discount Option and Par Option for Holders of 2005 Eligible Securities
The Total Consideration and Consideration that holders tendering 2005 Eligible Securities will receive are described under “Terms of the Invitation Applicable Only to Holders of 2005 Eligible Securities” below.
Adjustments to the Principal Amount of Discounts
Any Discounts you receive in exchange for your Eligible Securities will begin to accrue interest from and including December 31, 2009.
 
 
S - 13

 
  The principal amount of Discounts you will receive upon settlement of the Invitation will equal the original principal amount to which you are entitled (as provided herein) plus an additional principal amount equal to the portion of interest that would have been capitalized during the period from and including December 31, 2003 to but excluding December 31, 2009 (including interest capitalized on December 31, 2009) had you been issued 2005 Discounts in Argentina’s 2005 exchange offer in the same original principal amount.  This adjustment will be made regardless of the type of Eligible Securities you tender, including if you tender 2005 Discounts, 2005 Pars or 2005 Quasi-Pars.  Argentina is making this adjustment on the 2005 Eligible Securities because the “Eligible Amount” of your Eligible Securities is their “original principal amount,” which is defined to exclude any interest capitalized on the 2005 Eligible Securities.
 
If the Discounts you receive are denominated in pesos, the principal amount of Discounts that you receive will, under the terms of the Discounts, be adjusted to reflect inflation, based on the CER, since December 31, 2003, as described under “Description of the New Securities—Special Terms of New Securities Governed by Argentine Law.”  This adjustment will be made regardless of the type of Eligible Securities you tender, including if you tender 2005 Discounts, 2005 Pars or 2005 Quasi-Pars.
 
Argentina understands that the clearing systems record and effect transactions in the Discounts based on their original principal amount.  Therefore, the adjustments to the principal amount of your Discounts will not be reflected in the amount shown on the statements you receive from the clearing system in which you hold your Discounts (if you are a direct participant in that clearing system) or in the statements that you receive from your custodian or other financial intermediary (if you are not a direct participant), because the Discounts will be credited and will trade in the clearing systems based upon their original principal amount.  They will, however, be effective for purposes of determining the accrued interest and principal amount payable on your Discounts.
Adjustments to the Principal Amount of Pars Denominated in Pesos
If you receive Pars denominated in pesos in exchange for your Eligible Securities, the principal amount of Pars that you receive will, under the terms of the Pars, be adjusted to reflect inflation, based on the CER, since December 31, 2003, as described under “Description of the New Securities—Special Terms of New Securities Governed by Argentine Law.”  This adjustment will be made regardless of the type of Eligible Securities you tender, including if you tender 2005 Discounts, 2005 Pars or 2005 Quasi-Pars.
  This adjustment to the original principal amount of your Pars will not be reflected in the amount shown on the statements you receive from the clearing system in which you hold your Pars (if you are a direct participant in that clearing system) or in the statements that you receive from your custodian or other financial intermediary (if you are not a direct participant), because the Pars will be credited and will trade in the clearing systems based upon their original principal amount.  This adjustment will, however, be effective for purposes of determining the accrued interest and principal amount payable on your Pars.
 
 
S - 14

 
Currency Denomination of the New
Securities
The currency of the Eligible Securities that you tender and Argentina accepts will determine the currency in which the Discounts or Pars you will receive will be denominated, as follows:
   ●
 Eligible Securities denominated in U.S. dollars, euro (or any Eligible Securities originally denominated in a predecessor currency to the euro, which currencies for this purpose are deemed to have been originally denominated in euro) or pesos.  You will receive Discounts or Pars denominated in the same currency as your tendered Eligible Securities.
   ●
 Eligible Securities denominated in pounds sterling or Swiss francs.  You will receive Discounts or Pars denominated in euro.
   ●
 Eligible Securities denominated in yen.  You will receive Discounts or Pars denominated in euro.
 
While holders of yen-denominated Eligible Securities governed by Japanese law will not be able to participate in the Invitation, they may be able to do so pursuant to the invitation in Japan, if conducted by Argentina.   Argentina, however, will only launch an offer in Japan after having received all necessary regulatory approvals from Japanese authorities.  (See “Global Offering―Invitation in Japan”).
 
If you are entitled to receive 2017 Globals pursuant to the Invitation, the 2017 Globals you receive will be denominated in U.S. dollars.
 
If you are entitled to receive GDP-linked Securities in the Invitation, the GDP-linked Securities you receive in exchange for your Eligible Securities will be denominated in the same currency as the currency of the Discounts or Pars, as applicable, you receive in exchange for the same Eligible Securities.
 
Solely for purposes of the Invitation, Argentina will treat Eligible Securities originally denominated in a currency other than pesos and governed by Argentine law as if they were denominated in the currency in which they were originally issued.
Governing Law of the New Securities
If the Eligible Securities you tender are not governed by Argentine law, the governing law of any Discounts or Pars you receive will be as follows:
   ●
Discounts or Pars denominated in U.S. dollars will be governed by New York law;
   ●
Discounts or Pars denominated in euro will be governed by English law; and
   ●
Discounts or Pars denominated in pesos will be governed by Argentine law.
 
If the Eligible Securities you tender are governed by Argentine law, you will receive Discounts or Pars governed by Argentine law.
 
If you are entitled to receive 2017 Globals in the Invitation, all 2017 Globals you receive will be governed by New York law.
 
 
S - 15

 
 
If you are entitled to receive GDP-linked Securities in the Invitation, the GDP-linked Securities you receive in exchange for your Eligible Securities will be governed by the law that governs the Discounts or Pars you receive in exchange for the same Eligible Securities.
No Maximum or Minimum Size of
Invitation
Argentina has not set any limit on the principal amount of Discounts, the notional amount of GDP-linked Securities or the principal amount of 2017 Globals that may be issued pursuant to the Invitation; however, the U.S. dollar equivalent of the aggregate principal amount of Pars issued by Argentina in the Invitation may not exceed the Par Option Maximum.  Argentina has not set an express limit on the aggregate amount of cash payments that it will make pursuant to the Invitation, but this amount will be indirectly limited by the Par Option Maximum.  If the Par Option Maximum is reached, Argentina expects that the aggregate amount of its cash payments will be approximately the equivalent of U.S.$168 million.  In addition, Argentina has not conditioned the Invitation on any minimum level of participation by holders of Eligible Securities.
Financing Condition
The acceptance by Argentina of tendered Eligible Securities and the settlement of the Invitation on the Early Settlement Date are subject to the condition that Argentina has received the proceeds of a concurrent offering of global bonds due 2017 for cash for an aggregate principal amount of not less than U.S.$1,000,000,000 on or before the Early Settlement Date.  Argentina reserves the right to waive this condition (or to issue a smaller amount of such global bonds) in the event that Argentina determines that market conditions do not permit the issuance of U.S.$1,000,000,000 of global bonds due 2017 on terms considered by Argentina, in its sole and absolute discretion, to be satisfactory.  For the avoidance of doubt, Argentina may not waive the Financing Condition if the concurrent cash offering is not priced, or Argentina does not receive the proceeds of the concurrent cash offering, in each case as a result of any court or arbitral order or legal proceeding seeking to attach such proceeds or to enjoin Argentina from receiving such proceeds or the subscribers from delivering such proceeds to Argentina or otherwise to frustrate the purpose of the concurrent cash offering, or having that effect.  The offering of global bonds due 2017 for cash, which we refer to as the “concurrent cash offering,” is being made pursuant to a separate offering document, not by this document.  If Argentina issues global bonds due 2017 in the concurrent cash offering, these global bonds due 2017 will constitute a single series with, have the same terms and conditions as, be assigned the same ISIN and common code as, and trade fungibly with, the 2017 Globals issued pursuant to the Invitation.
Cancellation Condition
The Invitation is conditioned on the cancellation of the Eligible Securities.  The Eligible Securities tendered by holders during the Invitation and accepted by Argentina will be cancelled on the Early Settlement Date or the Final Settlement Date, as applicable, prior to the issuance of the New Securities and the credit of the cash payments to the applicable holders’ accounts (which may take place over the course of several days).  If any court or arbitral order or administrative or legal proceeding prohibits or delays the cancellation of the tendered Eligible Securities, Argentina will postpone either or both of the Early Settlement Date or the Final Settlement Date, as applicable, until the Eligible Securities can be cancelled or, if in its judgment, cancellation cannot be effected without unreasonable delay, it will cancel the Invitation (or, if Argentina considers that the Eligible Securities affected thereby are, in its sole judgment, immaterial, Argentina may cancel the Invitation as to the affected Eligible Securities only) and return the Eligible Securities to the tendering holders.  Argentina may not waive this condition.
 
 
S - 16

 
Other Conditions to the Invitation
The settlement of the Invitation is also conditioned on, among other things, the absence of legal actions or proceedings affecting the legality, timing or restrictions applicable to the consummation of the Invitation.  For more information regarding the conditions to which the Invitation is subject, see “Terms of the Invitation—Other Conditions to the Invitation.”
Brady Bonds
Brady Bonds are not Eligible Securities for purposes of the Invitation.
Irrevocability; Limited Withdrawal Rights
All tenders will be irrevocable and may not be withdrawn, unless Argentina:
   ●
 extends the Submission Period of the Invitation by more than 30 calendar days;
   ●
 is required to grant withdrawal rights by U.S. securities or other applicable laws; or
   ●
 otherwise determines, in its sole and absolute discretion, to grant withdrawal rights.
 
In any of these cases, you will have the right to withdraw your tender for a period of 10 calendar days from the date Argentina first publicly announces that it is granting withdrawal rights on the website of the Luxembourg Stock Exchange (www.bourse.lu) and by press release to the news services.  See “Risk Factors¾Risk Factors Relating to the Invitation¾Risks of Participating in the Invitation.”
Minimum Tender Amount
You must tender your Eligible Securities in the minimum denomination and the integral multiples in excess of such minimum denomination that are set forth in the terms of such Eligible Securities and in Annexes A-1 and A-2 to this document.  Except as described under “¾Options” there is no maximum tender amount.
Tender Procedures
To participate in the Invitation, you must submit, or arrange to have submitted on your behalf, by 5:00 P.M. (New York City time) on the Early Tender Deadline or the Expiration Date, as applicable: (1) to a principal clearing system, a duly completed electronic acceptance notice, and (2) to the information agent, a duly completed letter of transmittal in electronic form.  If you elect the Discount Option for a portion of your Eligible Securities and the Par Option for other Eligible Securities that you own, you must submit a separate electronic acceptance notice and letter of transmittal in electronic form with respect to each option.  You must also submit a separate electronic acceptance notice and letter of transmittal in electronic form (and, if you are in Italy or Germany, a separate paper letter of transmittal to the financial institution or other intermediary through which you hold your Eligible Securities) for each series of Eligible Securities you tender.  If you fail to submit your letter of transmittal in electronic form by the applicable deadline, or your letter of transmittal in electronic form is not complete, Argentina reserves the absolute right to reject your tender or require that you remedy the same.  Holders who wish to tender certain strippable securities must follow special procedures, described under “Terms of the Invitation—Tender Procedures—Procedures for Holders of Certain Strippable Securities.”
 
 
S - 17

 
 
Your electronic acceptance notices may aggregate information with respect to multiple tenders by multiple holders, so long as each notice relates only to a single series of Eligible Securities, a single option and, if the Discount Option is elected, single type of holder (i.e., Large Holder or Small Holder).  Such aggregated electronic acceptance notices may be submitted on a daily basis, or more frequently.  Each electronic acceptance notice must:
   
state the option (the Discount Option or the Par Option) elected for the Eligible Securities tendered and, if the Discount Option is elected, whether each of the tendering holders is a Large Holder or a Small Holder.  Tenders electing the Par Option are subject to the Par Option Limit per Holder applicable to the Par Option and the Par Option Maximum.  If an electronic acceptance notice fails to or incorrectly designates the option, it will be deemed to have elected the Discount Option;
   
 state, if the tendering holders are Large Holders electing the Discount Option, whether the electronic acceptance notice is submitted on or before, or after, the Early Tender Deadline; and
   ●
 state the principal amount and series of Eligible Securities being tendered.
   The principal clearing systems through which Eligible Securities may be tendered are set forth below:
 
Principal Clearing Systems
 
Caja de Valores
Clearstream Banking AG
Clearstream, Luxembourg
Euroclear
Iberclear
Monte Titoli S.p.A.
OEKB
SIS
 
Eligible Securities may not be tendered through, and the New Securities will not be made eligible for clearance, settlement or trading in the book-entry system of, DTC.  If your Eligible Securities are held through DTC or any other clearing system, you must follow special procedures, described under “Terms of the Invitation—Tender Procedures” in order to tender your Eligible Securities and to receive New Securities.
 
Eligible Securities tendered in the Invitation will be “blocked” for transfers to third parties pending settlement of the Invitation.
Delivery of Electronic Acceptance Notices
The procedures you must follow to effectively tender Eligible Securities depend upon the manner in which you hold your Eligible Securities.
Eligible Securities in Book-Entry Form
Eligible Securities held in electronic or book-entry form may be tendered directly to the principal clearing systems, if you have an account with any of the principal clearing systems, or indirectly through financial institutions that have an account with any of the principal clearing systems.  We refer to financial institutions that have an account with any of the principal clearing systems as “direct participants” in such system.  Only these direct participants may submit electronic acceptance notices to any of the principal clearing systems.  If you are not a direct participant, you (or a financial institution or other intermediary on your behalf) must arrange for the direct participant through which you hold your Eligible Securities to submit an electronic acceptance notice on your behalf to any of the principal clearing systems.
 
 
S - 18

 
  For your tender of Eligible Securities to be effective, a direct participant in a principal clearing system through which you tender your Eligible Securities must submit an electronic acceptance notice on your behalf to such principal clearing system prior to 5:00 P.M. (New York City time) on the Early Tender Deadline (if you are a Large Holder electing the Discount Option and wish to receive the Total Consideration) or prior to 5:00 P.M. (New York City time) on the Expiration Date (in all other cases).  The principal clearing systems will not submit to the exchange agent any electronic acceptance notices they receive after this time.
 
The principal clearing system through which you tender your Eligible Securities must deliver your duly completed electronic acceptance notice to the exchange agent no later than two business days after the Early Tender Deadline or three business days after the Expiration Date, as applicable.
 
Upon receipt of your electronic acceptance notice, the principal clearing system will submit your electronic acceptance notice to the exchange agent.
 
The receipt of your electronic acceptance notice by a principal clearing system will result in the blocking of your tendered Eligible Securities in such clearing system.  This will prevent you from being able to transfer your tendered Eligible Securities to third parties.
Through Euroclear, Clearstream, Luxembourg or Clearstream Banking AG
If you hold Eligible Securities through Euroclear, Clearstream, Luxembourg or Clearstream Banking AG, you may submit (if you are a direct participant), or arrange to have a direct participant submit on your behalf, an electronic acceptance notice in accordance with the procedures established by Euroclear, Clearstream, Luxembourg or Clearstream Banking AG, as applicable, to participate in the Invitation.  Direct participants should refer to the respective notifications that direct participants receive from Euroclear, Clearstream, Luxembourg and Clearstream Banking AG for detailed information regarding tender procedures.
Through Caja de Valores
If you hold Eligible Securities through Caja de Valores, you may submit (if you are a direct participant), or arrange to have a direct participant submit on your behalf, an electronic acceptance notice in accordance with the procedures established by Caja de Valores for the Invitation. You may contact Caja de Valores for assistance in effecting your tender in accordance with the applicable procedures.
Through Other Clearing Systems
If you hold Eligible Securities through any other clearing system, you must follow the procedures established and deadlines required by such clearing system in order for your tender to be received by a principal clearing system prior to 5:00 P.M. (New York City time) on the Early Tender Deadline (if you are a Large Holder electing the Discount Option and wish to receive the Total Consideration) or prior to 5:00 P.M. (New York City time) on the Expiration Date (in all other cases).  In particular, you must arrange to either (i) transfer the Eligible Securities to one of the principal clearing systems or (ii) have such other clearing system submit a tender on your behalf through a principal clearing system (assuming such other clearing system is capable of doing so).
 
You may contact the information agent for assistance in effecting your tender in accordance with the applicable procedures and deadlines.
 
 
S - 19

 
Through a Custodian or Other Securities Intermediary
If you hold Eligible Securities through a financial institution or other intermediary, you must contact that financial institution or intermediary and instruct it to tender your Eligible Securities on your behalf.  You should contact that financial institution or intermediary well in advance of the Early Tender Deadline or the Expiration Date, as applicable, since that financial institution or intermediary may have earlier deadlines by which it must receive your instructions in order to have adequate time to meet the deadlines of the clearing system through which your Eligible Securities are tendered.
Financial institutions or other intermediaries are permitted to aggregate the tenders of their customers into a single electronic acceptance notice, subject to the following conditions:
   ●
a separate electronic acceptance notice must be submitted for each option (the Discount Option or Par Option) elected and, if the Discount Option is elected, for each type of holder (Large Holder or Small Holder);
   ●
a separate electronic acceptance notice must be submitted for each series of Eligible Securities tendered; and
   ● each such financial institution or other intermediary that submits one or more electronic acceptance notices that represent more than one tender must, with respect to each such electronic acceptance notice, submit to the information agent, through the Invitation Website, a letter of transmittal in electronic form, identifying separately the details of each such tender included in such electronic acceptance notice and containing, in the case of direct participants, the blocking reference number supplied by the principal clearing system upon confirmation of receipt of the corresponding electronic acceptance notice.
 
Financial institutions or other intermediaries that choose to aggregate tenders are encouraged to submit those tenders on a daily basis.  Detailed instructions for direct participants in a principal clearing system and for custodians and other financial intermediaries are set forth in Annexes E-1 and E-2, respectively.
Eligible Securities in Physical Form
Eligible Securities held in physical form may not be tendered pursuant to the Invitation.  If you hold Eligible Securities in physical form, you may only participate in the Invitation by first exchanging your physical securities for an interest in the corresponding global security, which will be recorded in book-entry form.  This can be accomplished by (i) selecting a financial institution or other intermediary that has a direct or indirect account with the clearing system that acts as depositary for the global security corresponding to your physical certificate, (ii) surrendering the physical certificates representing your Eligible Securities to that financial institution or intermediary, and (iii) instructing that financial institution or intermediary to exchange your physical certificate for an interest in the corresponding global security, specifying the account at the relevant clearing system where your interest in the global security should be credited.
  The process for converting physical securities into securities held in book-entry form as provided above may entail some delay.  Accordingly, if you hold your Eligible Securities in physical form and wish to participate in the Invitation, you should begin this process as soon as possible.
 
 
S - 20

 
 
Once you hold your Eligible Securities in electronic form, you will be able to tender your Eligible Securities pursuant to the Invitation in accordance with the procedures set forth in this document under “Terms of the Invitation—Tender Procedures—Eligible Securities in Electronic or Book-Entry Form.”
Delivery of Letters of Transmittal
You must deliver, or arrange to have delivered on your behalf, by 5:00 P.M. (New York City time) on the Early Tender Deadline or the Expiration Date, as applicable, a letter of transmittal in electronic form to the information agent.  The procedures for the delivery of letters of transmittal vary depending on whether you hold your Eligible Securities directly at a principal clearing system or through a financial institution or other intermediary and on whether you are located in Germany, Italy or a different jurisdiction.  The Invitation Website has been set up for the submission of letters of transmittal in electronic form.
 
Each letter of transmittal must specify, among other things:
   ●
the name of each beneficial owner of the Eligible Securities to which such letter of transmittal relates, as well as the country in which each beneficial owner is located.  We have also requested that the phone number of each beneficial owner be included in the letter of transmittal, to facilitate resolution of any questions or irregularities, but inclusion of this information is optional for beneficial owners other than those in Canada;
   ●  the option (the Discount Option or the Par Option) elected for the Eligible Securities tendered and, if the Discount Option is elected, whether each of the tendering holders is a Large Holder or a Small Holder.  Tenders electing the Par Option are subject to the Par Option Limit per Holder applicable to the Par Option and the Par Option Maximum;
   ●  if the tendering holders are Large Holders electing the Discount Option, whether the letter of transmittal in electronic form is submitted on or before, or after, the Early Tender Deadline;
   ●  the principal amount and series of Eligible Securities being tendered; and
   ●  information regarding whether the tendered Eligible Securities are subject to any administrative, litigation, arbitral or other legal proceedings against Argentina (including legal proceedings that have resulted in payment orders, judgments, arbitral awards or other such orders against Argentina).
Holders located outside of Germany and Italy
If you, as a beneficial owner of Eligible Securities, are a direct participant in the principal clearing system through which you submit your electronic acceptance notice with respect to your Eligible Securities, then you must submit to the information agent, through the Invitation Website, a letter of transmittal in electronic form, identifying the details of your tender, and containing the blocking reference number supplied by the principal clearing system upon confirmation of receipt of the corresponding electronic
 
 
S - 21

 
 
acceptance notice.  If your electronic acceptance notice aggregates multiple tenders (e.g., tenders on your own behalf and on behalf of your customers), your letter of transmittal must separately identify the details of your tender and all other tenders submitted in the same electronic acceptance notice and contain the blocking reference number supplied by the principal clearing system upon confirmation of receipt of the corresponding electronic acceptance notice.
 
If you, as a beneficial owner of Eligible Securities, are not a direct participant and hold Eligible Securities through a financial institution or other intermediary, that financial institution or intermediary must submit, or arrange to have submitted, to the information agent on your behalf, through the Invitation Website, a letter of transmittal in electronic form, identifying the details of your tender or, if the electronic acceptance notice with respect to your tender aggregates multiple tenders, separately identifying the details of your tender and all other tenders submitted in the same electronic acceptance notice.  Your intermediary may also be required to supply the reference code received from the information agent upon the submission of such letter of transmittal to the intermediary or direct participant through which it tenders the Eligible Securities.
 
You should contact the financial institution or intermediary through which you hold your Eligible Securities well in advance of the Early Tender Deadline or the Expiration Date, as applicable, since that financial institution or intermediary may have earlier deadlines by which it must receive your instructions.  You are responsible for supplying that financial institution or other intermediary with all of the information required to complete the letter of transmittal that it submits on your behalf.  A form of the letter of transmittal, which you may use to send your instructions to the financial institution or other intermediary through which you hold your Eligible Securities, is included as Annex H to this document.  However, your custodian or other intermediary may require that you submit your instructions in a different manner.
Additional Requirements for Holders located in Germany and Italy
Beneficial owners of Eligible Securities located in Germany and Italy must sign and submit a paper letter of transmittal to the financial institution or other intermediary through which they hold their Eligible Securities prior to or on (as such financial institution or other intermediary may direct) the Early Tender Deadline or the Expiration date, as applicable.  In addition, beneficial owners of Eligible Securities located in Italy must instruct the financial institution or other intermediary through which they hold their Eligible Securities to deliver their signed paper letter of transmittal to the information agent by the applicable deadline (or you must deliver it directly to the information agent, if you are a direct participant in a principal clearing system).  The forms of the paper letter of transmittal to be submitted by beneficial owners located in Germany and Italy are available from the information agent.
 
Once a paper letter of transmittal has been submitted to such a financial institution or other intermediary, each financial institution or intermediary must submit a letter of transmittal in electronic form to the information agent, as described under “—Holders located outside of Germany and Italy” above and must deliver the paper letter of transmittal to the information agent upon its request.
 
 
S - 22

 
 
Detailed instructions for direct participants in a principal clearing system and for custodians and other financial intermediaries are set forth in Annexes E-1 and E-2, respectively.
 
Questions related to the submission of letters of transmittal should be directed to the information agent at its address on the back cover of this document.
Confidentiality of Beneficial Ownership Information
Argentina and the information agent have agreed that they will maintain the confidentiality of the information contained in the letter(s) of transmittal relating to the identity and contact information of the beneficial owners and any administrative, litigation, arbitral or other legal proceedings against Argentina relating to the Eligible Securities tendered, and to store, process and use the data contained in such letter(s) of transmittal only to the extent required for the settlement of the Invitation, for litigation reconciliation purposes or for the exercise by Argentina of any rights under the representations, warranties and undertakings given in connection with the Invitation.
Holders in Luxembourg
Holders of Eligible Securities in Luxembourg may contact the information agent for assistance in effecting their tenders in accordance with these procedures.
Special Procedures for Eligible Securities Subject to Outstanding Judgments or Pending Legal or Arbitral Proceedings
Special procedures, including additional documentation, may be required if your Eligible Securities are (i) the subject of an outstanding payment order, judgment, arbitral award or other such order against Argentina, (ii) the subject of a pending administrative, litigation, arbitral or other legal proceeding against Argentina, whether or not you have agreed not to trade those Eligible Securities, or (iii) are subject to a “blocking instruction” or other restriction on transfer.  These procedures are described under “Terms of the Invitation—Tender Procedures—Special Procedures for Eligible Securities Subject to Outstanding Judgments or Pending Legal or Arbitral Proceedings” in this document.
Tax Consequences
Please see the section entitled “Taxation” for important information regarding the possible U.S., Luxembourg, Argentine, Austrian, German, Dutch, Spanish and U.K. tax consequences for tendering holders who exchange Eligible Securities for New Securities.
Holders Outside the United States that May Participate in the Invitation
This document and the accompanying prospectus do not constitute an offer to participate in the Invitation to any person in any jurisdiction where it is unlawful to make such an offer.  Offers to holders in Austria, Belgium, Denmark, France, Germany, Ireland, Luxembourg, the Netherlands, Portugal, Spain and the United Kingdom will be made only pursuant to the PD Prospectus, which will incorporate the information contained in this document and the accompanying prospectus and will indicate on the front cover thereof if it can be used for such offers.
 
Offers to holders in Italy will be made only pursuant to an authorization granted by CONSOB to publish an offer document pursuant to Article 102 of Legislative Decree No. 58 of February 24, 1998.  Offers to persons outside of the United States, Japan and the jurisdictions listed above will be
 
 
S - 23

 
  made only pursuant to this document or the PD Prospectus and only in accordance with the offering restrictions set forth herein.  For a description of certain restrictions applicable to holders outside of the United States, see the “Global Offering,” “Certain Legal Restrictions” and “Jurisdictional Restrictions.”
Global Coordinator
Barclays Capital Inc.
International Joint Dealer Managers
Barclays Capital Inc., Citigroup Global Markets Inc. and Deutsche Bank Securities Inc.
Information Agent
Georgeson S.r.l. will act as information agent for the Invitation.  The address and telephone number of the information agent can be found on the back cover page of this document.
Exchange Agent
The Bank of New York Mellon will act as exchange agent for the Invitation.  The address and telephone number of the exchange agent can be found on the back cover page of this document.
Luxembourg Listing
Agent
The Bank of New York Mellon (Luxembourg) S.A.  will act as Luxembourg listing agent for the listing of the New Securities on the Luxembourg Stock Exchange.  The address and telephone number of the Luxembourg listing agent can be found on the back cover page of this document.
U.S.–European Trustee
The Bank of New York Mellon will act as trustee for holders of New Securities governed by either New York law or English law.  The address of the U.S.-European trustee can be found on the back cover page of this document.
International Joint Dealer Managers’ Fee Payable by Tendering Holders of Pre-2005 Eligible Securities
Argentina is not compensating the international joint dealer managers for their role in the Invitation and under no circumstances will Argentina be liable for payment of any fee to the international joint dealer managers for their role in the Invitation.
  The international dealer managers will therefore charge you a fee in respect of any Pre-2005 Eligible Securities that you tender and Argentina accepts in the Invitation.  By participating in the Invitation, you agree to pay that fee.  The international joint dealer managers’ fee is equal to U.S.$0.004, €0.004, Ps. 0.004, ₤0.004, Sfr.0.004 or ¥0.004 per U.S.$1.00, €1.00, Ps.1.00, ₤1.00, Sfr.1.00 or ¥1.00, respectively, in Eligible Amount of Pre-2005 Eligible Securities that you tender and Argentina accepts in the Invitation.  That fee will be paid to the international joint dealer managers in 2017 Globals, in the case of the Discount Option, or cash, in the case of the Par Option.  In the case of the Par Option, the cash payment of the fee will be payable in the same currency as the cash payment you receive as part of your Total Consideration.  The principal amount of 2017 Globals or cash to be delivered in payment of the fee will be determined by (i) applying the fee in the applicable currency to the aggregate Eligible Amount in such currency of Pre-2005 Securities that you tender and Argentina accepts in the Invitation, (ii) in the case of Eligible Amounts denominated in a currency other than the currency of the 2017 Globals or the cash you must deliver, translating the resulting amount into the currency of such 2017 Globals or the cash payment at the FX Rate 2010, (iii) in the case of holders of Pre-2005 Eligible Securities who elect or are allocated the Discount
 
 
S - 24

 
  Option, dividing the resulting amount by the 2017 Globals Issue Price, and (iv) rounding downward the resulting amount, if necessary, to the nearest (x) U.S.$1.00, in the case of fees payable in 2017 Globals or (y) U.S.$0.01, €0.01 or Ps.0.01, as applicable, in the case of fees payable in cash, as more fully described under “Plan of Distribution—Dealer Manager Agreement.”  As a result of movements in foreign currency rates and, in the case of the 2017 Globals, the secondary market price of the 2017 Globals on the Early Settlement Date and the Final Settlement Date, the value of the 2017 Globals may be more or less than the original nominal amount of the fee determined on the basis of Eligible Amount.  See “Risk Factors—Risks Factors Relating to the Invitation—Risks of Participating in the Invitation—There is no established trading market for the New Securities, which will not be fungible with the 2005 Discounts or the 2005 Pars; the price at which the New Securities will trade in the secondary market is uncertain.”
Retail Processing Fee
Each retail processing dealer (as referred to below) who successfully processes tenders from a retail beneficial owner (as defined below) of Pre-2005 Eligible Securities will be eligible to receive a fee payable in U.S. dollars or euros (which we refer to as the “retail processing fee”) from the international joint dealer managers based on the outstanding principal amount of Pre-2005 Eligible Securities tendered by such retail processing dealer on behalf of such retail beneficial owner and accepted pursuant to the Invitation.  Under no circumstances will Argentina be liable for payment of the retail processing fee nor will Argentina reimburse the international joint dealer managers for their payment of that fee.
  The amounts in U.S. dollars or euros to be paid are as follows:
 
Outstanding Principal Amount
of Pre-2005 Eligible Securities
Tendered and Accepted
 
 
 
Retail Processing
Fee (U.S.$)
 
 
 
Retail Processing
Fee (EUR)
 
 
Per 100 U.S. dollars
 
0.05000
 
0.03735
 
 
Per 100 euro
 
0.06694
 
0.05000
 
 
Per 100 pounds sterling
 
0.07703
 
0.05753
 
 
Per 100 Swiss francs
 
0.04669
 
0.03488
 
 
Per 10,000 yen
 
0.05369
 
0.04010
 
 
Per 100 pesos
 
0.01293
 
0.00966
 
 
The retail processing fee will only be paid to each retail processing dealer who is properly designated as “retail processing dealer” by registering as such with the information agent through the Invitation Website, at http://www.argentina2010offer.com/rpf, and providing all necessary information.  In addition, the international joint dealer managers reserve the right to request additional information from such a registrant in order to validate any retail processing fee payment claims.
 
Only direct participants in the relevant principal clearing system will be eligible to register as retail processing dealers.  If you are not a direct participant, you must instruct the direct participant through which you tender Pre-2005 Eligible Securities on behalf of retail beneficial owners to register as a retail processing dealer on your behalf.  A “retail beneficial owner” of Eligible Securities is a beneficial owner of Eligible Securities whose tendered Eligible Securities of all series have, in the aggregate, an outstanding principal amount not exceeding U.S.$250,000 or the equivalent, using the applicable FX Rate Launch.
 
     

 
S - 25

 
 
 
Summary of Consideration for Pre-2005 Eligible Securities
 
The following chart summarizes the New Securities you will receive if you tender Pre-2005 Eligible Securities pursuant to the Invitation, Argentina accepts your tender and your tendered Pre-2005 Eligible Securities are cancelled.
 
  If your Pre-2005 Eligible Security has:
And you elect:
  You will receive:
Currency
Governing Law
Option
New Securities
or Cash Payment
Currency
Governing Law
Exchange Ratio
(Applicable to
Discounts and
Pars only)*
U.S. Dollars
New York
English
Discount Option**
Discounts
2017 Globals
GDP-linked Securities
U.S. dollars
U.S. dollars
U.S. dollars
New York
New York
New York
0.337
Par Option***
Pars
Cash payment
GDP-linked Securities
U.S. dollars
U.S. dollars
U.S. dollars
New York
N/A
New York
1.000
U.S. Dollars
Argentine
Discount Option**
Discounts
2017 Globals
GDP-linked Securities
U.S. dollars
U.S. dollars
U.S. dollars
Argentine
New York
Argentine
0.337
Par Option***
Pars
Cash payment
GDP-linked Securities
U.S. dollars
U.S. dollars
U.S. dollars
Argentine
N/A
Argentine
1.000
Euro (or any predecessor currency to the Euro)
English
German
Italian
Spanish
New York
Discount Option**
Discounts
2017 Globals
GDP-linked Securities
Euro
U.S. dollars
Euro
English
New York
English
0.337
Par Option***
Pars
Cash payment
GDP-linked Securities
Euro
Euro
Euro
English
N/A
English
1.000
Pounds Sterling
English
Discount Option**
Discounts
2017 Globals
GDP-linked Securities
Euro
U.S. dollars
Euro
English
New York
English
0.478
Par Option***
Pars
Cash payment
GDP-linked Securities
Euro
Euro
Euro
English
N/A
English
1.419
Swiss Francs
Swiss
Discount Option**
Discounts
2017 Globals
GDP-linked Securities
Euro
U.S. dollars
Euro
English
New York
English
0.216
Par Option***
Pars
Cash payment
GDP-linked Securities
Euro
Euro
Euro
English
N/A
English
0.640
Yen****
English
Discount Option**
Discounts
2017 Globals
GDP-linked Securities
Euro
U.S. dollars
Euro
English
New York
English
0.249
Par Option***
Pars
Cash payment
GDP-linked Securities
Euro
Euro
Euro
English
N/A
English
0.740
Pesos
Argentine
English
New York
Discount Option**
Discounts
2017 Globals
GDP-linked Securities
Pesos
U.S. dollars
Pesos
Argentine
New York
Argentine
0.337
Par Option***
Pars
Cash payment
GDP-linked Securities
Pesos
Pesos
Pesos
Argentine
N/A
Argentine
1.000
 
N/A = Not applicable.
* Calculated using currency exchange rates at December 31, 2003, and applied to the Eligible Amount.  In the case of yen-denominated Pre-2005 Eligible Securities, the exchange ratio is applied per ¥100.
** Includes Discounts and related New Securities issued to holders whose Par Option election is subject to proration.
*** Subject to the Par Option Limit per Holder, the Par Option Maximum and the allocation procedure described in this document.
**** While holders of yen-denominated Pre-2005 Eligible Securities governed by Japanese law will not be able to participate in the Invitation, they may be able to do so pursuant to the invitation in Japan, which Argentina may conduct concurrently with the Invitation or as soon as practicable thereafter.  Argentina, however, will only launch an offer in Japan after having received all necessary regulatory approvals from Japanese authorities.  See “Global Offering―Invitation in Japan.”.
 
 

     

 
S - 26

 
 
 
 
Terms of the Invitation Applicable Only to Holders of 2005 Eligible Securities
 
You should review the risks described under “Risk Factors—Risk Factors Relating to the Invitation—Risk of Participating in the Invitation— Participation in the Invitation may be unattractive to holders of 2005 Eligible Securities” before making a decision whether to participate in the Invitation.
 
This offer is being made in accordance with the terms of the “Rights Upon Future Offers” provisions in the 2005 Eligible Securities.
Options; Limits
Subject to the terms and conditions of the Invitation described in this document, holders of 2005 Eligible Securities may elect or may be allocated the Discount Option or Par Option with respect to the 2005 Eligible Securities they tender that are accepted by Argentina.
 
Your right to elect the Par Option is, however, subject to the Par Option Limit per Holder, described above under “Terms of the Invitation—Options.”
  Your election of the Par Option is also subject to proration in the event that the U.S. dollar equivalent of the principal amount of Pars that would be issued in respect of all Eligible Securities for which the Par Option is elected (after application of the Par Option Limit per Holder) exceeds the Par Option Maximum, as described above under “Terms of the Invitation—Limitation on Issuance and Allocation of the Par Option.”
Discount Option
Tenders of 2005
Eligible Securities
Subject to the terms and conditions of the Invitation, if you elect or are allocated the Discount Option with respect to any of your 2005 Eligible Securities, you will receive a principal amount of Discounts that will vary depending on the 2005 Eligible Securities that you tender.
 
If you tender the following
Eligible Securities
 
You will receive in exchange
 
 
2005 Discounts
 
Discounts
 
 
2005 Pars
 
Discounts
 
 
2005 Quasi-Pars
 
Discounts
 
 
The Total Consideration and Consideration in respect of tenders of 2005 Eligible Securities for Discounts was formulated by Argentina with the objective of providing holders of 2005 Eligible Securities with a nearly equivalent consideration as that to be received by holders of Pre-2005 Eligible Securities that elect or are allocated the Discount Option in the Invitation, after adjusting for the factors discussed below.
 
If you tender 2005 Eligible Securities, you will not receive any 2017 Globals in the Invitation, because (a) if you tender 2005 Discounts or 2005 Pars, you (or the predecessor holder or holders of your 2005 Eligible Securities) participated in Argentina’s 2005 exchange offer, and you (or such holder or holders) have already been paid (or by the applicable settlement date will be paid) the interest payable in cash on the 2005 Discounts with respect to the period from December 31, 2003 to but excluding December 31, 2009 (including the interest paid on December 31, 2009) or the interest payable in cash on the 2005 Pars with respect to the period from December 31, 2003 to but excluding March 31, 2010 (including the interest to be paid on March 31, 2010), or (b) if you tender
 
 
S - 27

 
  2005 Quasi-Pars, the adjustments to the amount of your Total Consideration or Consideration exceed the amount of interest that would have been paid on the Discounts that you will receive during the period from December 31, 2003 to but excluding December 31, 2009.
  If you tender any series of 2005 Eligible Securities, you will not receive any GDP-linked Securities in the Invitation, because the GDP-linked Securities that Argentina will issue in the Invitation are substantially the same as the 2005 GDP-linked Securities issued pursuant to Argentina’s 2005 exchange offer.  Because the GDP-linked Securities to be issued in the Invitation are substantially the same as the 2005 GDP-linked Securities, Argentina is not requiring that you tender any 2005 GDP-linked Securities together with your 2005 Eligible Securities.
  In addition, if you tender any series of 2005 Eligible Securities, the principal amount of Discounts that otherwise would have been issuable to you pursuant to the Invitation will be reduced by the aggregate amount of payments made on the GDP-linked Securities issued together with your tendered 2005 Eligible Securities during the period from their date of issue to and including December 31, 2009, because holders of Pre-2005 Eligible Securities will not receive the benefit of these payments.  The principal amount of Discounts that you receive will be determined pursuant to the formula set forth in the following section, or if you elect the Discount Option, are a Large Holder and you tender your 2005 Eligible Securities after the Early Tender Deadline, the adjusted principal amount of Discounts that you receive will be determined pursuant to the formula referred to under “—Consideration for Tenders After the Early Tender Deadline by Large Holders of 2005 Eligible Securities in Exchange for Discounts.”
 
For purposes of the Invitation, the “Eligible Amount” of your 2005 Eligible Securities will be equal to:
   ●  In the case of 2005 Discounts, the quotient of (x) the original principal amount of such 2005 Discounts divided by (y) 0.337;
   ●  In the case of 2005 Pars, the original principal amount of such 2005 Pars; and
   ●  In the case of 2005 Quasi-Pars, the quotient of (x) the original principal amount of such 2005 Quasi-Pars divided by (y) 0.699.
 
For purposes of these calculations, the “original principal amount” of any 2005 Eligible Securities means their principal amount as of December 31, 2003, without adjustment for any interest capitalized on, or any CER adjustments to the principal amount of, those 2005 Eligible Securities on or after that date.
  The Discounts issued to holders of 2005 Eligible Securities pursuant to the Invitation will not be fungible with the corresponding 2005 Discounts issued by Argentina pursuant to its 2005 exchange offer.
  The Discounts and 2017 Globals issued in exchange for Pre-2005 Eligible Securities and the corresponding Discounts and 2017 Globals issued in exchange for 2005 Eligible Securities, whether issued on the Early Settlement Date or the Final Settlement Date, will constitute part of a
 
 
S - 28

 
  single series of securities under the indenture for purposes of voting on amendments or modifications to their terms, acceleration of their maturity or remedies upon an event of default.  However, it is likely that the Discounts governed by New York law and the Discounts governed by English law issued in exchange for 2005 Discounts (either on the Early Settlement Date or the Final Settlement Date or both) will not have the same amount of OID for U.S. federal income tax purposes as the corresponding series of Discounts issued on the applicable settlement date in exchange for Pre-2005 Eligible Securities, 2005 Pars or 2005 Quasi-Pars.  If this is the case, the Discounts governed by New York law and/or the Discounts governed by English law issued in exchange for 2005 Discounts on the Early Settlement Date or the Final Settlement Date or both, as applicable, will be assigned different ISINs and common codes than those assigned to the corresponding series of Discounts issued in exchange for Pre-2005 Eligible Securities, 2005 Pars and 2005 Quasi-Pars and, as a result, will not trade fungibly with the corresponding Discounts issued in exchange for these other Eligible Securities.  Moreover, the Discounts governed by New York law and/or the Discounts governed by English law issued in exchange for 2005 Discounts on the Early Settlement Date will not be fungible with those issued on the Final Settlement Date.
 
In addition, it is possible that the Discounts governed by New York law, the Discounts governed by English law and/or the 2017 Globals issued on the Final Settlement Date will have a greater amount of OID for U.S. federal income tax purposes than the corresponding series of New Securities issued on the Early Settlement Date.  If this is the case, Argentina intends to calculate and report OID, if any, with respect to these New Securities based on the issue price of the New Securities issued on the Final Settlement Date.  See “Taxation—U.S. Federal Income Tax Consequences—Consequences of Holding the New Securities—Qualified Stated Interest and Original Issue Discount on the New Bonds” for further information.
Total Consideration for Tenders of 2005 Eligible Securities in Exchange for Discounts
Subject to the terms and conditions of the Invitation, if you are (i) a Large Holder that elects the Discount Option and tenders your 2005 Eligible Securities prior to the Early Tender Deadline, (ii) a Large Holder that tenders your 2005 Eligible Securities prior to the Expiration Date and elects the Par Option but is allocated Discounts or (iii) a Small Holder that tenders your 2005 Eligible Securities prior to the Expiration Date and elects or is allocated Discounts, the Total Consideration that you will receive will be determined in accordance with the following formula:
   A = B * 0.337 - ( C + D - E + F )
  G
  Where:  
  A= The original principal amount of Discounts that you will receive in exchange for your 2005 Eligible Securities;
  B=
The Eligible Amount of the 2005 Eligible Securities that you tender and Argentina accepts in the Invitation;
 
 
S - 29

 
  C= Your “Reinvestment Amount,” which is the sum of (x) if you tender 2005 Discounts or 2005 Pars, the product of the original principal amount of 2005 Discounts or 2005 Pars that you tender and Argentina accepts in the Invitation and the amount set out in the column “2005 Discounts” or “2005 Pars” that corresponds to the 2005 Eligible Securities you tender plus (y) the product of the notional amount of GDP-linked Securities that correspond to the original principal amount of 2005 Eligible Securities that you tender and Argentina accepts in the Invitation times the amount set out in the column “GDP-linked Securities” in the following table, in each case for the currency in which your 2005 Discounts or 2005 Pars are denominated, rounded downward, if necessary, to 2 decimal places:
 
Per
 
2005
Discounts
 
2005
Pars
 
GDP-linked
Securities
 
                 
 
U.S.$1.00
 
U.S.$0.0256
 
U.S.$0.0082
 
U.S.$0.0019
 
 
€1.00
 
€0.0232
 
€0.0071
 
€0.0023
 
 
Ps.1.00
 
Ps.0.0696
 
Ps.0.0148
 
Ps.0.0099
 
    The Reinvestment Amount represents the amount of interest income that you (or the predecessor holder or holders of your 2005 Eligible Securities) could have earned on (a) if you tender 2005 Discounts or 2005 Pars, the interest Argentina paid in cash on your 2005 Discounts or 2005 Pars, as applicable, with respect to the period from December 31, 2003 to but excluding December 31, 2009 (including interest that was paid on December 31, 2009), if you tender 2005 Discounts, or September 30, 2009 (including interest that was paid on September 30, 2009), if you tender 2005 Pars and (b) the payments that Argentina made on the GDP-linked Securities issued together with your 2005 Eligible Securities during the period from June 2, 2005 to but excluding December 31, 2009 (including the payment made on December 15, 2009), if you had reinvested the amount of each such payment when made at the applicable Deemed Reinvestment Rate for each Reinvestment Period, assuming semi-annual compounding;
   D= Your “GDP-linked Securities Adjustment Amount” which equals the aggregate amount of the payments that Argentina made on the GDP-linked Securities issued together with your 2005 Eligible Securities during the period from June 2, 2005 to but excluding December 31, 2009 (including the payment made on December 15, 2009), rounded downward, if necessary, to 2 decimal places;
   E=
Your “Interest Adjustment Amount,” which equals:
     ●
If you tender 2005 Discounts, (x) the product of (A) the amount of interest paid in cash on the 2005 Discounts you tender with respect to the period from December 31, 2003 to but excluding December 31, 2009 (i.e., U.S.$0.2907576, €0.2726930 or Ps. 0.2657117 for each U.S.$1.00, €1.00 or
 
 
S - 30

 
      Ps. 1.00, respectively, of 2005 Discounts you tender) multiplied by (B) the 2017 Globals Issue Price, rounded downward, if necessary, to 2 decimal places; minus (y) the amount in clause (x)(A) above, rounded downward, if necessary, to 2 decimal places;
   
If you tender 2005 Pars (x) the product of (A) the amount of interest that would have been paid to you in cash in respect of 2005 Discounts with respect to the period from and including December 31, 2003 to but excluding December 31, 2009 (including interest that would have been paid on December 31, 2009) if you (or the predecessor holder or holders of your 2005 Pars) had elected to receive 2005 Discounts in Argentina’s 2005 exchange offer instead of 2005 Pars multiplied by (B) the 2017 Globals Issue Price, rounded downward, if necessary, to 2 decimal places, minus (y) the sum of the amount of interest that was paid in cash to you (or the predecessor holder or holders of your 2005 Pars) with respect to the period from December 31, 2003 to but excluding March 31, 2010 (including interest that was paid on March 31, 2010), rounded downward, if necessary, to 2 decimal places.  This interest calculation will include (i) interest paid in cash on both the original principal amount of the corresponding 2005 Discounts and on the adjustments made to the principal amount of the 2005 Discounts in respect of capitalized interest and (ii) if you tender peso-denominated 2005 Pars, interest paid in cash on the adjustments made to the principal amount of your 2005 Pars and the corresponding 2005 Discounts in respect of Argentine inflation, based on the CER; or
     ●
If you tender 2005 Quasi-Pars, the product of (A) the amount of interest that would have been paid to you in cash in respect of 2005 Discounts with respect to the period from and including December 31, 2003 to but excluding December 31, 2009 (including interest that would have been paid on December 31, 2009) if you (or the predecessor holder or holders of your 2005 Quasi-Pars) had elected to receive 2005 Discounts in Argentina’s 2005 exchange offer instead of 2005 Quasi-Pars, multiplied by (B) the 2017 Globals Issue Price, and rounded downward, if necessary, to 2 decimal places.  This interest calculation will include (x) interest paid in cash on both the original principal amount of the corresponding 2005 Discounts and on the adjustments made to the principal amount of the 2005 Discounts in respect of capitalized interest and (y) interest paid in cash on the adjustments made to the principal amount of the corresponding 2005 Discounts in respect of Argentine inflation, based on the CER;
   F=
The exchange fee, which is equal to U.S.$0.004, €0.004 or Ps. 0.004 per U.S.$1.00, €1.00 or Ps. 1.00, respectively, in Eligible Amount of 2005 Eligible Securities that you tender and Argentina accepts in the Invitation, rounded downward, if necessary, to 2 decimal places;
 
 
S - 31

 
   G= The 2005 Discounts Trading Price for the 2005 Discounts denominated in the same currency as the Discounts that you will receive.
   The Reinvestment Amount adjusts for the fact that holders of Pre-2005 Eligible Securities will receive 2017 Globals in respect of the amount of interest paid in cash by Argentina on the 2005 Discounts through December 31, 2009, without any adjustment for loss of reinvestment income, whereas holders of 2005 Eligible Securities (or their predecessor holders) that elect to participate in the Invitation received and were able to reinvest the cash interest payments paid on those securities and all payments on the GDP-linked Securities through December 31, 2009, at the time they were made.
 
The GDP-linked Securities Adjustment Amount adjusts for the fact that holders of Pre-2005 Eligible Securities will not receive any payments made on the GDP-linked Securities with respect to the period from June 2, 2005 to but excluding December 31, 2009, while holders of 2005 Eligible Securities (or their predecessor holders) received all previous payments on the GDP-linked Securities.
 
The Interest Adjustment Amount adjusts the amount of Discounts to be issued in exchange for 2005 Discounts, 2005 Pars and 2005 Quasi-Pars (a) to reflect the shortfall between the aggregate amount of cash interest paid on the 2005 Pars (or zero, in the case of Quasi-Pars) and the aggregate amount of cash interest that the same holder would have received had such holder elected to receive 2005 Discounts in Argentina’s 2005 exchange and (b) to reflect the fact that holders of 2005 Discounts and 2005 Pars have received interest payments in cash on their 2005 Eligible Securities without any discount, while holders of Pre-2005 Eligible Securities that elect or are allocated the Discount Option will receive 2017 Globals in respect of interest for the period from December 31, 2003 through December 31, 2009 issued at a price less than par.
  The exchange fee is roughly equivalent to the fee payable by holders of Pre-2005 Eligible Securities to the international joint dealer managers.  Holders of 2005 Eligible Securities do not have to pay a fee to the international joint dealer managers.
 
The aggregate original principal amount of Discounts that you receive will be rounded downward to the nearest one currency unit (e.g., U.S.$1.00).
 
Hypothetical examples of the calculation of the Total Consideration in respect of the exchange of the 2005 Eligible Securities for Discounts, including the principal amount of Discounts that you may receive, the principal amount of 2017 Globals that you may receive, if applicable, and the deduction of the exchange fee are set forth in Annex F-2.
 
 
S - 32

 
 
 
Consideration for Tenders After the Early Tender Deadline by Large Holders of 2005 Eligible Securities in Exchange for Discounts
Subject to the terms and conditions of the Invitation, if you elect the Discount Option, are a Large Holder and you tender your 2005 Eligible Securities after the Early Tender Deadline, you will receive the applicable Total Consideration minus a principal amount of Discounts equal to U.S.$0.01, €0.01or Ps.0.01 per U.S.$1.00, €1.00 or Ps.1.00, respectively, in Eligible Amount of 2005 Eligible Securities that you tender and Argentina accepts.
 
The aggregate original principal amount of Discounts that you receive will be rounded downward to the nearest one currency unit (e.g., U.S.$1.00).
Par OptionTenders of 2005 Eligible Securities
Subject to the terms and conditions of the Invitation, if you elect, and to the extent that you or are allocated, the Par Option with respect to any of your 2005 Eligible Securities, you will receive a principal amount of Pars that will vary depending on the 2005 Eligible Securities that you tender.
 
If you tender the following
Eligible Securities
 
You will receive in exchange
 
 
2005 Discounts
 
Pars
 
 
2005 Pars
 
Pars
 
 
2005 Quasi-Pars
 
Pars
 
 
The Total Consideration in respect of tenders of 2005 Eligible Securities for Pars was formulated by Argentina with the objective of providing holders of 2005 Eligible Securities with a nearly equivalent consideration as that to be received by holders of Pre-2005 Eligible Securities that elect and are allocated the Par Option in the Invitation, after adjusting for the factors discussed below.
 
You will not receive any cash payment in the Invitation, because you (or the predecessor holder or holders of your 2005 Eligible Securities) participated in Argentina’s 2005 exchange offer, and you (or such holder or holders) have already been paid (or by the Final Settlement Date will be paid): (i) if you tender 2005 Pars, the interest payable in cash on the 2005 Pars with respect to the period from December 31, 2003 to but excluding March 31, 2010 (including the interest paid on March 31, 2010) or, if you tender 2005 Discounts, cash payments of interest in an aggregate amount exceeding the interest payable on the 2005 Pars and (ii) the payments made on the 2005 GDP-linked Securities issued together with your 2005 Eligible Securities.
 
In addition, if you tender any series of 2005 Eligible Securities, the principal amount of Pars that otherwise would have been issuable to you pursuant to the Invitation will be reduced by the aggregate amount of payments made on the GDP-linked Securities issued together with your tendered 2005 Eligible Securities during the period from their date of issue to and including December 31, 2009, because holders of Pre-2005 Eligible Securities will not receive the benefit of these payments.
 
 
S - 33

 
 
If you tender any series of 2005 Eligible Securities, you will not receive any GDP-linked Securities in the Invitation, because the GDP-linked Securities that Argentina will issue in the Invitation are substantially the same as the 2005 GDP-linked Securities issued pursuant to Argentina’s 2005 exchange offer.  Because the GDP-linked Securities to be issued in the Invitation are substantially the same as the 2005 GDP-linked Securities, Argentina is not requiring that you tender any 2005 GDP-linked Securities together with your 2005 Eligible Securities.
 
The Pars issued to holders of 2005 Eligible Securities pursuant to the Invitation will not be fungible with the corresponding 2005 Pars issued by Argentina pursuant to its 2005 exchange offer.
 
The Pars issued in exchange for Pre-2005 Eligible Securities and the corresponding Pars issued in exchange for 2005 Eligible Securities will constitute part of a single series of securities under the indenture for purposes of voting on amendments or modifications to their terms, acceleration of their maturity or remedies upon an event of default.  However, it is likely that the Pars governed by New York law and the Pars governed by English law issued in exchange for 2005 Pars will not have the same amount of OID for U.S. federal income tax purposes as the corresponding series of Pars issued in exchange for Pre-2005 Eligible Securities, 2005 Discounts or 2005 Quasi-Pars.  If this is the case, the Pars governed by New York law and/or the Pars governed by English law issued in exchange for 2005 Pars will be assigned different ISINs and common codes than those assigned to the corresponding series of Pars issued in exchange for Pre-2005 Eligible Securities, 2005 Discounts or 2005 Quasi-Pars and, as a result, will not trade fungibly with the corresponding Pars issued in exchange for those other Eligible Securities.
Total Consideration for Tenders of 2005 Eligible Securities in Exchange for Pars
 Subject to the terms and conditions of the Invitation, if you elect, and to the extent that you are allocated, the Par Option, with respect to any of your 2005 Eligible Securities, you will receive an original principal amount of Pars in exchange determined in accordance with the following formula:
   A = B -( C + D + E + F + G - H )
  I
  Where:  
  A= The original principal amount of Pars that you will receive in exchange for your 2005 Eligible Securities;
  B=
The Eligible Amount of the 2005 Eligible Securities that you tender and Argentina accepts in the Invitation (adjusted to reflect any proration);
  C= If you tender 2005 Discounts, (a) the amount of interest that was paid in cash to you (or the predecessor holder or holders of your 2005 Discounts) with respect to the period from December 31, 2003 to but excluding December 31, 2009 (including interest that was paid on December 31, 2009), and rounded downward,
 
 
S - 34

 
    if necessary, to 2 decimal places; minus (b) the amount of interest that would have been paid on the Pars that you will receive with respect to the period from and including December 31, 2003 to but excluding September 30, 2009 (including interest that would have been paid on September 30, 2009) if your Pars had been outstanding during that period and accrued interest at the rate applicable to the corresponding series of 2005 Pars, rounded downward, if necessary, to 2 decimal places.  These interest calculations will include (i) interest paid or payable in cash on the original principal amount of the corresponding 2005 Discounts and Pars, as applicable, and, in the case of the calculation pursuant to clause (a) above, on adjustments made to the principal amount of the 2005 Discounts in respect of capitalized interest and (ii) if you tender peso-denominated 2005 Discounts, interest paid in cash on the adjustments made to the principal amount of your 2005 Discounts and the corresponding 2005 Pars in respect of Argentine inflation, based on the CER;
  D= If you tender 2005 Pars, the amount of interest that was paid to you in respect of your 2005 Pars on March 31, 2010 for the period from September 30, 2009 to but excluding March 31, 2010.  If you tender peso-denominated 2005 Pars, this interest calculation will include interest paid in cash on the adjustments made to the principal amount of your 2005 Pars in respect of Argentine inflation, based on the CER;
  E= Your “Reinvestment Amount,” which is the sum of (x) if you tender 2005 Discounts or 2005 Pars, the product of the original principal amount of 2005 Discounts or 2005 Pars that you tender and Argentina accepts in the Invitation times the amount set out in the column “2005 Discounts” or “2005 Pars” that corresponds to the 2005 Eligible Securities you tender or, if you tender 2005 Quasi-Pars, zero, plus (y) the product of the notional amount of GDP-linked Securities that corresponds to the original principal amount of 2005 Eligible Securities that you tender and Argentina accepts in the Invitation times the amount set out in the column “GDP-linked Securities” in the following table, in each case for the currency in which your 2005 Eligible Securities are denominated, rounded downward, if necessary, to 2 decimal places:
 
Per
 
2005
Discounts
 
2005
Pars
 
GDP-linked
Securities
 
                 
 
U.S.$1.00
 
U.S.$0.0256
 
U.S.$0.0082
 
U.S.$0.0019
 
 
€1.00
 
€0.0232
 
€0.0071
 
€0.0023
 
 
Ps.1.00
 
Ps.0.0696
 
Ps.0.0148
 
Ps.0.0099
 
    The Reinvestment Amount represents the amount of interest income that you (or the predecessor holder or holders of your 2005 Eligible Securities) could have earned on (a) if you tender 2005 Discounts or 2005 Pars, the interest Argentina paid in cash on your 2005 Discounts or 2005 Pars, as applicable, with respect to the period from December 31, 2003 to but excluding December 31, 2009 (including interest that was paid on December 31,
 
 
S - 35

 
    2009), if you tender 2005 Discounts, or September 30, 2009 (including interest that was paid on September 30, 2009), if you tender 2005 Pars and (b) the payments that Argentina made on the GDP-linked Securities issued together with your 2005 Eligible Securities during the period from June 2, 2005 to but excluding December 31, 2009, if you had reinvested the amount of each such payment when made at the applicable Deemed Reinvestment Rate for each Reinvestment Period, assuming semi-annual compounding;
   F= Your “GDP-linked Securities Adjustment Amount”, which equals the aggregate amount of the payments that Argentina made on the GDP-linked Securities issued together with your 2005 Eligible Securities during the period from June 2, 2005 to but excluding December 31, 2009 (including the payment made on December 15, 2009), rounded downward, if necessary, to 2 decimal places;
  G=
The exchange fee, which is equal to U.S.$0.004, €0.004 or Ps.0.004 per U.S.$1.00, €1.00 or Ps.1.00, respectively, in Eligible Amount of 2005 Eligible Securities that you tender and Argentina accepts in the Invitation, rounded downward, if necessary, to 2 decimal places;
  H= If you tender 2005 Quasi-Pars, the amount of interest that would have been paid to you in cash in respect of 2005 Pars with respect to the period from and including December 31, 2003 to but excluding September 30, 2009 (including interest that would have been paid on September 30, 2009) if you (or the predecessor holder or holders of your 2005 Quasi-Pars) had elected to receive 2005 Pars in Argentina’s 2005 exchange offer instead of 2005 Quasi-Pars, rounded downward, if necessary, to 2 decimal places.  This interest calculation will include (x) interest paid in cash on the original principal amount of the corresponding 2005 Pars and (y) interest paid in cash on the adjustments made to the principal amount of the corresponding 2005 Pars in respect of Argentine inflation, based on the CER; and
  I=
The 2005 Pars Trading Price for the 2005 Pars denominated in the same currency as the Pars that you will receive.
  The Reinvestment Amount adjusts for the fact that holders of Pre-2005 Eligible Securities will receive a cash payment in respect of the amount of interest paid in cash by Argentina on the 2005 Pars through September 30, 2009, without any adjustment for loss of reinvestment income, whereas holders of 2005 Eligible Securities (or their predecessor holders) that elect to participate in the Invitation received and were able to reinvest those cash payments (if they tender 2005 Discounts or 2005 Pars), and all payments on the GDP-linked Securities through December 31, 2009, at the time they were made. 
 
The GDP-linked Securities Adjustment Amount adjusts for the fact that holders of Pre-2005 Eligible Securities will not receive any payments made on the GDP-linked Securities with respect to the period from June 2, 2005 to but excluding December 31, 2009, while holders of 2005 Eligible Securities (or their predecessor holders) received all previous payments on the GDP-linked Securities.
 
 
S - 36

 
 
The adjustment in D above reflects the fact that the Pars will accrue interest from September 30, 2009, but holders of 2005 Pars have already received an interest payment on March 31, 2010 for the period from September 30, 2009 to but excluding March 31, 2010.
 
The adjustment in H above increases the principal amount of Pars to be issued in exchange for 2005 Quasi-Pars to reflect the fact that holders of 2005 Quasi-Pars did not receive any cash interest payments on their securities in respect of the period from December 31, 2003 to but excluding September 30, 2009.
 
The exchange fee is roughly equivalent to the fee payable by holders of Pre-2005 Eligible Securities to the international joint dealer managers.  Holders of 2005 Eligible Securities do not have to pay a fee to the international joint dealer managers.
 
The aggregate original principal amount of Pars that you receive will be rounded downward to the nearest one currency unit (e.g., U.S.$1.00).
  Hypothetical examples of the calculation of the Total Consideration in respect of the exchange of 2005 Eligible Securities for Pars, including the principal amount of Pars and the deduction of the exchange fee, are set forth in Annex F-2.
Adjustments to Total Consideration and Consideration to reflect Settlement Delays
In the event that the Early Settlement Date or Final Settlement Date is delayed for any reason past the record date for any future interest payment on the 2005 Discounts or 2005 Pars (other than the record date for the March 31, 2010 interest payment date on the 2005 Pars, Argentina, if it deems it necessary, may, without the consent of any tendering holder, adjust the Total Consideration and Consideration deliverable to holders of 2005 Eligible Securities to the extent necessary to take into account such interest payments.
Summary of Consideration for 2005 Eligible Securities
The following chart summarizes the New Securities you will receive if you tender 2005 Eligible Securities pursuant to the Invitation, Argentina accepts your tender and your tendered 2005 Eligible Securities are cancelled.
If your 2005 Eligible Security has:***
And you elect:
You will receive:
Currency
Governing Law
Option
New Securities
Currency
Governing Law
U.S. Dollars
New York
Discount Option*
Discounts
U.S. dollars
New York
Par Option**
Pars
U.S. dollars
New York
U.S. Dollars
Argentine
Discount Option*
Discounts
U.S. dollars
Argentine
Par Option**
Pars
U.S. dollars
Argentine
Euro
English
Discount Option*
Discounts
Euro
English
Par Option**
Pars
Euro
English
Pesos
Argentine
Discount Option*
Discounts
Pesos
Argentine
Par Option**
Pars
Pesos
Argentine
 
* Includes Discounts issued to holders whose Par Option election is subject to proration.
** Subject to the Par Option Limit per Holder, the Par Option Maximum and the allocation procedure described in this document.
*** While holders of yen-denominated 2005 Eligible Securities governed by Japanese law will not be able to participate in the Invitation, they may be able to do so pursuant to the invitation in Japan, which Argentina may conduct concurrently with the Invitation or as soon as practicable thereafter.  Argentina, however, will only launch an offer in Japan after having received all necessary regulatory approvals from Japanese authorities.  See “Global Offering―Invitation in Japan.”
 
 
 

     

 
S - 37

 
 
 Common Terms of the New Securities
 
The following terms will apply to all New Securities, except as otherwise noted:
   
Issuer
The Republic of Argentina
   
Securities Offered
Discount Bonds due December 31, 2033:
     
     U.S. dollar-denominated Discounts governed by New York law;
   ●  U.S. dollar-denominated Discounts governed by Argentine law;
   ●  Euro-denominated Discounts governed by English law; and
   ●  Peso-denominated Discounts governed by Argentine law.
     
   Global Bonds due 2017:
   
   ●  U.S. dollar-denominated 2017 Globals governed by New York law.
   
  Par Bonds due December 31, 2038:
   
   ●  U.S. dollar-denominated Pars governed by New York law;
   ●  U.S. dollar-denominated Pars governed by Argentine law;
   ●  Euro-denominated Pars governed by English law; and
   ●  Peso-denominated Pars governed by Argentine law.
   
  GDP-linked Securities:
     
   ● GDP-linked Securities expiring no later than December 15, 2035.  Each GDP-linked Security issued in exchange for any Pre-2005 Eligible Securities will be denominated in the same currency, and governed by the same law, as the Discounts or Pars issued in exchange for the same Pre-2005 Eligible Securities.
     
 
The terms of the New Securities are described in greater detail under “Description of the New Securities” in this document.
   
Listing and Admission to Trading
Application has been made to list each series of New Securities on the Luxembourg Stock Exchange and to have the New Securities admitted to trading on the Euro MTF market of the Luxembourg Stock Exchange, and application will be made to list each series of New Securities on the Buenos Aires Stock Exchange and to have the New Securities admitted to trading on the Mercado Abierto Electrónico.
   
Claim to Full Principal
The Discounts, Pars and 2017 Globals will represent a claim to their full principal amount at maturity (plus accrued but unpaid interest) or upon earlier acceleration in accordance with the terms thereof (as described under “Description of the Securities—Default and Acceleration of Maturity” in the accompanying prospectus).  There is no principal payable in respect of the GDP-linked Securities.
   
Redemption
The New Securities will not be redeemable before maturity (although the Discounts and Pars provide for amortization payments before final maturity and the GDP-linked Securities may expire early as described below) and will not be entitled to the benefit of any sinking fund.  Nevertheless, Argentina may at any time purchase the New Securities and hold or resell them or surrender them to the U.S.-European trustee for cancellation.
 
 
S - 38

 
Rights Upon Future Offers
If following the expiration of the Invitation until December 31, 2014, Argentina voluntarily makes an offer to purchase or exchange or solicits consents to amend any Pre-2005 Eligible Securities not tendered or accepted pursuant to the Invitation (other than an offer on terms substantially the same as, or less favorable than, the Invitation), Argentina will take all steps necessary so that each holder of Discounts or Pars will have the right, for a period of at least 30 calendar days following the announcement of such offer, to exchange any of such holder’s Discounts or Pars for the consideration in cash or in kind received in connection with such purchase or exchange offer or securities having terms substantially the same as those resulting from such amendment process, in each case in accordance with the terms and conditions of such offer to purchase, exchange offer or amendment process.  The right of tendering holders to participate in any such transaction is subject to certain conditions described under “Description of the New Securities¾Rights Upon Future Offers.”
   
Denomination
The New Securities will be issued in denominations of one unit of the currency in which they are denominated and integral multiples thereof.
   
Form and Settlement
Argentina will issue each of the New Securities in the form of one or more global securities in fully registered form.  Upon issuance, the New Securities will be credited to the same accounts at the principal clearing systems from which the Eligible Securities in exchange for which they are issued were tendered.  If your Eligible Securities are tendered through a principal clearing system that is not the primary clearing system for the New Securities that you are entitled to receive, your New Securities will be credited first to the account of your principal clearing system at such primary clearing system and then the principal clearing system will transfer the New Securities to your account.  As an owner of a beneficial interest in the global securities, you will generally not be entitled to have your New Securities registered in your name, will not be entitled to receive certificates in your name evidencing the New Securities and will not be considered the holder of any New Securities under the indenture for the New Securities.  The New Securities will clear and settle as follows:
     
    U.S. dollar-denominated New Securities governed by New York law and euro-denominated New Securities.  Will be registered in the name of a nominee of a common depositary for Clearstream, Luxembourg and Euroclear and deposited with that common depositary.  You may hold a beneficial interest directly if you have an account with Clearstream, Luxembourg or Euroclear or indirectly through a financial institution that has an account with either of these clearing systems.  Each of Caja de Valores, Clearstream Banking AG, Iberclear, Monte Titoli S.p.A., OEKB and SIS has an account with one or both of these clearing systems.
     
   ● Peso-denominated New Securities and U.S. dollar-denominated New Securities governed by Argentine law.  Will be deposited with and registered in the name of CRYL.  You may hold a beneficial interest directly through an account with CRYL or indirectly through any institution that has an account with CRYL.  Caja de Valores has an account with CRYL.  Each of Euroclear and Clearstream, Luxembourg has an account with an Argentine depositary, which acts as a link with Caja de Valores.
 
 
S - 39

 
Class Voting; Fungibility
All Discounts, Pars, 2017 Globals, and GDP-linked Securities governed by New York or English law issued pursuant to the Invitation, whether on the Early Settlement Date or on the Final Settlement Date and whether issued in exchange for Pre-2005 Eligible Securities or 2005 Eligible Securities, that are denominated in the same currency and have the same governing law, will constitute part of a single series of securities under the indenture for purposes of voting on amendments or modifications to their terms and, in the case of the Discounts, Pars or 2017 Globals, for purposes of voting on acceleration of their maturity or remedies upon an event of default.  However, the Discounts and Pars and the U.S. dollar-denominated GDP-linked Securities governed by New York law issued pursuant to the Invitation will not constitute part of the same series as, or be fungible with, the corresponding series of 2005 Discounts, 2005 Pars or 2005 GDP-linked Securities issued by Argentina pursuant to its 2005 exchange offer.  All Discounts and 2017 Globals (whether issued on the Early Settlement Date or the Final Settlement Date) issued in exchange for Pre-2005 Eligible Securities, 2005 Pars or 2005 Quasi-Pars will have the same ISINs and common code and will trade fungibly with each other.  However, it is possible that the Discounts governed by New York or English law and/or the 2017 Globals issued on the Final Settlement Date will have a greater amount of OID for U.S. federal income tax purposes than the corresponding series of New Securities issued on the Early Settlement Date.  If this is the case, Argentina intends to calculate and report OID, if any, with respect to these New Securities based on the issue price of the New Securities issued on the Final Settlement Date.  See “Taxation—U.S. Federal Income Tax Consequences—Consequences of Holding the New Securities—Qualified Stated Interest and Original Issue Discount on the New Bonds” for further information.  Moreover, it is likely that (i) the Discounts governed by New York law and the Discounts governed by English law issued in exchange for Pre-2005 Eligible Securities, 2005 Pars and 2005 Quasi-Pars will not have the same amount of OID for U.S. federal income tax purposes as Discounts governed by New York or English law issued in exchange for 2005 Discounts, even if issued on the same date and (ii) the Pars governed by New York law and the Pars governed by English law issued in exchange for Pre-2005 Eligible Securities, 2005 Discounts or 2005 Quasi-Pars will not have the same amount of OID for U.S. federal income tax purposes as the corresponding series of Pars issued in exchange for 2005 Pars.  If this is the case, (a) the Discounts governed by New York law and the Discounts governed by English law issued in exchange for Pre-2005 Eligible Securities, 2005 Pars and 2005 Quasi-Pars will be assigned different ISINs and common codes than those assigned to the corresponding series of Discounts governed by New York or English law issued in exchange for 2005 Discounts and (b) the Pars governed by New York law and the Pars governed by English law issued in exchange for Pre-2005 Eligible Securities, 2005 Discounts or 2005 Quasi-Pars will be assigned different ISINs and common codes than those assigned to the corresponding series of Pars governed by New York or English law issued in exchange for 2005 Pars.
   
 
In addition, each series of GDP-linked Securities, other than the GDP-linked Securities denominated in U.S. dollars and governed by New York law, issued pursuant to the Invitation, whether issued on the Early Settlement Date or the Final Settlement Date, will constitute a further issuance of, will be assigned the same ISINs and common codes as, and will trade fungibly with, the corresponding series of 2005 GDP-linked Securities.  The ISIN and common code of the GDP-linked Securities denominated in U.S. dollars and governed by New York law issued in the Invitation will be different from the ISIN and common code of the corresponding series of 2005 GDP-linked Securities, because the primary clearing systems for the GDP-linked Securities
 
 
S - 40

 
  denominated in U.S. dollars and governed by New York law will be Euroclear and Clearstream, Luxembourg, rather than DTC, the primary clearing system for the corresponding series of 2005 GDP-linked Securities, but the terms and conditions of these GDP-linked Securities will otherwise be the same as the corresponding series of 2005 GDP-linked Securities.
 
The following terms will apply only to New Securities governed by New York law or English law:
   
Additional Amounts
Argentina will make payments of principal and interest in respect of the Discounts, Pars and 2017 Globals, and payments in respect of the GDP-linked Securities, without withholding or deduction for or on account of any present or future Argentine taxes, duties, assessments or governmental charges of whatever nature except as set forth in “Description of the Securities—Description of Debt Securities—Additional Amounts” in the accompanying prospectus.
   
Further Issues
Argentina may, from time to time without the consent of holders of the New Securities governed by New York law or English law, create and issue additional securities ranking pari passu with the New Securities and having the same terms and conditions as any series of the New Securities, or the same terms and conditions except for the amount of the first payment of interest or other amounts on such additional securities, or, if applicable, the initial interest or other payment date or interest accrual date.  Argentina may also consolidate the additional securities to form a single series with any outstanding series of New Securities.
Any such additional debt securities (excluding New Securities issued on the Final Settlement Date), however, may not have, for purposes of U.S. federal income taxation, a greater amount of OID than the relevant series of New Securities have as of the date of the issuance of such additional debt securities.
   
Seniority
New Securities governed by New York law or English law will be direct, unconditional, unsecured and unsubordinated obligations of Argentina, and will rank pari passu and without preference among themselves by reason of priority of date of issue or currency of payment or otherwise, and at least equally with all of Argentina’s other present and future unsecured and unsubordinated External Indebtedness (as defined in the accompanying prospectus under “Description of the Securities—Description of Debt Securities—Negative Pledge”).
   
The following terms will apply only to New Securities governed by Argentine law:
 
Inflation Adjustment
The outstanding principal amount of all Discounts and Pars denominated in pesos will be adjusted for inflation based on the CER, a unit of account whose value in pesos is indexed to consumer price inflation in Argentina.  The CER is published by the Central Bank of Argentina on a monthly basis.  The amount of principal amortizations on the Discounts and Pars denominated in pesos will be adjusted over time to reflect the CER-adjusted principal amount of these securities, which will increase whenever Argentina experiences inflation and will decrease if Argentina experiences deflation.  Likewise, the amount of interest that accrues on these securities will be determined on the CER-adjusted principal amount.
 
 
S - 41

 
 
The CER-adjusted principal amount of any peso-denominated Discounts or Pars will be determined by the Office of National Public Credit of the Ministry of Economy and Public Finance of Argentina prior to the date on which any principal and/or interest payments on such securities is due (in the case of interest, whether payable in cash or capitalized).  The Office of National Public Credit will determine this CER-adjusted principal amount by multiplying (x) the original principal amount of the peso-denominated Discounts or Pars as of December 31, 2003, by (y) a fraction, the numerator of which is equal to the CER corresponding to the 10-day period immediately preceding the relevant payment date (or the 10-day period immediately preceding March 30, 2010, in the case of the first interest payment on the Pars, or June 30, 2010, in the case of the first interest payment on the Discounts), and the denominator of which is the CER corresponding to the 10-day period immediately preceding December 31, 2003.  Argentina will announce any such adjustments to the outstanding principal amount of any peso-denominated Discounts and Pars at least annually by notice to the holders of such securities, as necessary, as described under “Description of the New Securities—Notices.”
   
Further Issues
New Securities governed by Argentine law do not contain provisions restricting Argentina’s ability to create and issue additional debt securities ranking pari passu with the New Securities or having the same terms and conditions as any series of the New Securities.
   
Absence of Certain Covenants or Events of Default under New Securities Governed by Argentine Law
New Securities governed by Argentine law will be issued under an Argentine government decree that will not contain certain covenants granted to holders of New Securities governed by New York law or English law.  Argentina will have no obligation with respect to New Securities governed by Argentine law to pay additional amounts for any withholding of Argentine taxes, duties or assessments on payments of principal, interest or other amounts on such New Securities.  Nor will New Securities governed by Argentine law include certain of the covenants set forth in the accompanying prospectus, such as the negative pledge or pari passu clause, or contain events of default.

     

 
S - 42

 

 
 The Discounts
 
Securities Offered
Discount Bonds due December 31, 2033.
   
Principal Payments
Argentina will repay the principal of the Discounts in twenty equal semi-annual payments on June 30 and December 31 of each year, commencing on June 30, 2024, except that in the case of peso-denominated Discounts, payment amounts will be adjusted for inflation based on the CER.  The twenty equal semi-annual payments will include the capitalized amounts accrued prior to the first amortization date.  Annex B to this document contains a schedule for principal payments on U.S. dollar-denominated Discounts.
   
Interest
The Discounts will bear interest, payable semi-annually in arrears (except as described below) and computed on the basis of a 360-day year of twelve 30-day months, accruing from and including December 31, 2009, to but excluding December 31, 2033, at a rate per annum as follows:
 
 
Currency Denomination
 
Annual Interest Rate
 
 
U.S. dollars
 
8.28%
 
 
Euro
 
7.82%
 
 
Pesos
 
5.83%
 
         
  Part of the interest accrued prior to December 31, 2013, will be paid in cash and part will be capitalized.  This means that on the relevant payment date the portion of interest that is capitalized is not paid in cash but is instead added to the principal amount of your Discounts, and future calculations of interest are based on this adjusted principal amount. The table below sets forth the annual rates of interest on the Discounts, broken down to reflect the portion that will be paid in cash and the portion that will be capitalized:
   
Currency
 
 
      U.S. dollars  
Euro
   
Pesos
 
 
From and including
 
To but excluding
 
Cash
   
Capitalized
   
Cash
   
Capitalized
   
Cash
   
Capitalized
 
December 31, 2009
December 31, 2013
    5.77 %     2.51 %     5.45 %     2.37 %     4.06 %     1.77 %
December 31, 2013
December 31, 2033
    8.28 %     0.00 %     7.82 %     0.00 %     5.83 %     0.00 %
                                                   
  Interest payment dates for the Discounts are June 30 and December 31 of each year, commencing on June 30, 2010; provided that if settlement is delayed past June 30, 2010 for any reason, interest that would be payable in cash on the first interest payment date will instead be payable on the Early Settlement Date or the Final Settlement Date, as applicable.  Interest that will be payable in cash and interest to be capitalized on the first interest payment date following the later of June 30, 2010 and the Early Settlement Date or the Final Settlement Date, as applicable, will consist of interest accrued from and including June 30, 2010, to but excluding such interest payment date.
 
 
S - 43

 
  Securities Codes  The Discounts will be assigned the following securities codes:
       
 
Security
ISIN
Common Code
 
U.S. dollar-denominated Discounts governed by New York law issued in exchange for Pre-2005 Eligible Securities or 2005 Pars
XS0501194756
050119475
 
U.S. dollar-denominated Discounts governed by New York law issued in exchange for 2005 Discounts(*)
XS0501195050
050119505
 
U.S. dollar-denominated Discounts governed by Argentine law
ARARGE03G68
050542661
 
Euro-denominated Discounts governed by English law issued in exchange for Pre-2005 Eligible Securities or 2005 Pars
XS0501195134
050119513
 
Euro-denominated Discounts governed by English law issued in exchange for 2005 Discounts(*)
XS0501195308
050119530
 
Peso-denominated Discounts governed by Argentine law
ARARGE03G696
050542696
 
____________________
(*)   Discounts issued in exchange for 2005 Discounts on the Early Settlement Date, if any, will not be fungible with those issued on the Final Settlement Date; therefore, if any such Discounts are issued on the Early Settlement Date, we will request and announce an additional ISIN for those to be issued on the Final Settlement Date.
 
 
 
 
 
 
 
S - 44

 
 
The 2017 Globals
 
Securities Offered
U.S. dollar-denominated 8.75% Global Bonds due 2017 (the “2017 Globals”)
   
Issue Price
The 2017 Globals Issue Price will be the issue price (expressed as a decimal) of the 2017 Globals sold in the concurrent cash offering or, if Argentina does not sell global bonds due 2017 in the concurrent cash offering and waives the Financing Condition, the price (expressed as a decimal) of the 2017 Globals resulting from the calculation by Argentina of the sum of the present values of all scheduled interest and principal payments of the 2017 Globals, discounted to the Early Settlement Date using the 2017 Globals Discount Rate.
   
Principal Repayment
Argentina will redeem the principal amount of the 2017 Globals at par on the 2017 Globals Maturity Date.  Argentina will announce the 2017 Globals Maturity Date on the Early Announcement Date.
   
Interest
8.75% per annum, payable semi-annually in arrears, and computed on the basis of a 360-day year of twelve 30-day months.
Interest on the 2017 Globals will accrue from and including the Early Settlement Date to but excluding the 2017 Globals Maturity Date, and will be payable in cash on each interest payment date.  Argentina will announce the interest payment dates on the 2017 Globals on the Early Announcement Date.  The first such interest payment date will be approximately six months after the Early Settlement Date.
   
Governing Law
The governing law of the 2017 Globals will be New York law.
   
Securities Codes
The 2017 Globals will be assigned the following securities codes:
 
   
ISIN
   
Common Code
 
           
     XS0501195480    050119548  



     

 
S - 45

 

 
The Pars
   
Securities Offered
Par Bonds due December 31, 2038.
   
Maximum Principal Amount
Argentina may issue Pars only up to U.S.$2 billion, the Par Option Maximum, or its equivalent in other currencies, pursuant to the Invitation and, if concurrent with the Invitation, the offer in Japan.  For purposes of determining whether the Par Option Maximum is reached, the principal amount of Pars to be issued in euro or pesos will be translated into U.S. dollars using the applicable FX Rate 2010.
   
Principal Payments
Argentina will repay principal in twenty equal semi-annual payments, except that in the case of peso-denominated Pars, payment amounts will be adjusted for inflation based on the CER.  Argentina will pay the first nineteen installments on March 31 and September 30 of each year, commencing on September 30, 2029, and will pay the last installment on December 31, 2038.  Annex B to this document contains a schedule for principal payments on U.S. dollar-denominated Pars.
   
Interest
The Pars will bear interest, payable semi-annually in arrears, and computed on the basis of a 360-day year of twelve 30-day months, accruing from and including September 30, 2009 to but excluding December 31, 2038, at the following annual rates:
       
Currency
 
 
From and
including
To but
excluding
 
U.S. dollars
   
Euro
   
Pesos
 
 
September 30, 2009
March 31, 2019
    2.50 %     2.26 %     1.18 %
 
March 31, 2019
March 31, 2029
    3.75 %     3.38 %     1.77 %
 
March 31, 2029
December 31, 2038
    5.25 %     4.74 %     2.48 %
                             
 
Interest payment dates for the Pars will be March 31 and September 30 of each year, and December 31, 2038.  Interest accrued on the Pars from and including September 30, 2009, to but excluding March 31, 2010, will be paid in cash on the Final Settlement Date.  The payment on the first interest payment date following the Final Settlement Date will consist of interest accrued from and including March 31, 2010, to but excluding such interest payment date.  All interest on the Pars will be paid in cash on each interest payment date.
   
Securities Codes
The Pars will be assigned the following securities codes:
 
 
Security
ISIN
Common Code
 
 
U.S. dollar-denominated Pars governed by New York law issued in exchange for Pre-2005 Eligible Securities or 2005 Discounts
XS0501195647
050119564
 
 
U.S. dollar-denominated Pars governed by New York law issued in exchange for 2005 Pars
XS0501195720
050119572
 
 
 
S - 46

 
 
U.S. dollar-denominated Pars governed by Argentine law
ARARGE03G704
050542505
 
 
Euro-denominated Pars governed by English law issued in exchange for Pre-2005 Eligible Securities or 2005 Discounts
XS0501195993
050119599
 
 
Euro-denominated Pars governed by English law issued in exchange for 2005 Pars
XS0501196025
050119602
 
 
 
 
 
 
 
 
 
 
 
 
 
 
 
 
Peso-denominated Pars governed by Argentine law
ARARGE03G712
050542513
 

 
 
 

 
S - 47

 

 
The GDP-linked Securities
 
Securities Offered
GDP-linked Securities expiring no later than December 15, 2035.
Notional Amount
Each GDP-linked Security will have a notional amount equal to the corresponding Eligible Amount of Pre-2005 Eligible Securities tendered and accepted in the Invitation.  If the Pre-2005 Eligible Securities you tender and Argentina accepts are not in the same currency as the GDP-linked Securities you are entitled to receive, you will receive a notional amount of GDP-linked Securities equivalent to the Eligible Amount of your Pre-2005 Eligible Securities, translated into the currency in which your GDP-linked Securities are denominated using the appropriate FX Rate 2003.
There are no principal payments in respect of the GDP-linked Securities.  Holders will not receive any payments during the life or upon the expiration of their GDP-linked Securities other than as described below.
   
Payments
Any payments on the GDP-linked Securities are contingent upon the performance of Argentina’s GDP (as described below) and subject to the conditions described below.  Payments made on the GDP-linked Securities will be based on the notional amount of GDP-linked Securities that you hold.
   
Payment Currency
The payment currency of the GDP-linked Securities issued in exchange for Pre-2005 Eligible Securities will be the currency of the Discounts or Pars issued in exchange for the same Pre-2005 Eligible Securities, which may be U.S. dollars, euro or pesos.
   
Calculation Date
The calculation date for the GDP-linked Securities will be on November 1 of each year following the relevant reference year (as defined below), commencing on November 1, 2006.
   
Payment Date
Subject to the conditions specified below, Argentina will make payments on the GDP-linked Securities on December 15 of each year following the relevant reference year.  The first payment on the GDP-linked Securities will be deemed to have occurred on December 15, 2006, and holders receiving GDP-linked Securities pursuant to the Invitation will be deemed to have received, and will waive actual receipt of, all payments on the GDP-linked Securities that would have been made during the period from and including June 2, 2005 to but excluding December 31, 2009 (including the payment made on December 15, 2009), as if the GDP-linked Securities were outstanding during that period.  The first payment, if any, that will be made in cash on the GDP-linked Securities issued pursuant to the Invitation will, therefore, occur on December 15, 2010.
Holders of Pre-2005 Eligible Securities will not receive any payment or any other consideration in respect of the payments deemed made during the period from and including June 2, 2005 to but excluding December 31, 2009 on the GDP-linked Securities.
   
Reference Year
The reference year for the GDP-linked Securities will be a calendar year, commencing in 2005 and ending in 2034.
   
Base Case GDP
The base case gross domestic product (“Base Case GDP”) for each reference year, commencing with the 2009 reference year, is set forth in the following chart:
 
 
S - 48

 
 
Reference Year
Base Case
GDP (1993
pesos in
millions)
Base Case
Growth
Rate (%)
Reference
Year
Base Case
GDP (1993
pesos in
millions)
Base Case
Growth
Rate (%)
 
 
2009
327,968.83
3.29%
2022
486,481.92
3.00%
 
 
2010
338,675.94
3.26%
2023
501,076.38
3.00%
 
 
2011
349,720.39
3.26%
2024
516,108.67
3.00%
 
 
2012
361,124.97
3.26%
2025
531,591.93
3.00%
 
 
2013
372,753.73
3.22%
2026
547,539.69
3.00%
 
 
2014
384,033.32
3.03%
2027
563,965.88
3.00%
 
 
2015
395,554.32
3.00%
2028
580,884.85
3.00%
 
 
2016
407,420.95
3.00%
2029
598,311.40
3.00%
 
 
2017
419,643.58
3.00%
2030
616,260.74
3.00%
 
 
2018
432,232.88
3.00%
2031
634,748.56
3.00%
 
 
2019
445,199.87
3.00%
2032
653,791.02
3.00%
 
 
2020
458,555.87
3.00%
2033
673,404.75
3.00%
 
 
2021
472,312.54
3.00%
2034
693,606.89
3.00%
 
               
  The Base Case GDP will be adjusted in accordance with any changes to the year of base prices (currently 1993).
   
  Actual Real GDP
The actual real gross domestic product (“Actual Real GDP”) is the gross domestic product of Argentina in constant pesos for each calendar year as published by the Instituto Nacional de Estadística y Censos (“INDEC”).
   
 
Actual Real GDP is currently calculated by INDEC using the year 1993 as the year of base prices.  If in any year, the year of base prices for calculating Actual Real GDP is changed by INDEC, the Base Case GDP will be adjusted accordingly.  For example, if the year of base prices is changed to 2008 and Actual Real GDP for 2010 with 1993 prices is X, and with 2008 prices is Y, then the Base Case GDP for 2010 = Base Case GDP as per the chart above multiplied by a fraction, the numerator of which is Y and the denominator of which is X.
   
  Actual Nominal GDP
The actual nominal gross domestic product (“Actual Nominal GDP”) is the gross domestic product of Argentina in current pesos for each calendar year as published by the INDEC.
   
  Payment Conditions
Argentina will make a payment on GDP-linked Securities in respect of any given reference year only if the following three conditions are met:
   
     for the reference year, Actual Real GDP exceeds Base Case GDP;
     
   ●  for the reference year, annual growth in Actual Real GDP exceeds the growth rate in Base Case GDP for such year (for your reference, the Base Case GDP for 2008 is Ps. 317,520.47 million, measured in 1993 pesos); and
     
   ●
total payments made on a GDP-linked Security do not exceed the payment cap for that GDP-linked Security.
     
 
Annual growth of “Actual Real GDP” for any reference year will be calculated by dividing Actual Real GDP for that reference year by the Actual Real GDP for the year preceding that reference year, minus one.  For purposes of this calculation, the Actual Real GDP for the relevant reference year and the preceding year will each be measured using the same year of base prices, with Actual Real GDP for the year preceding the reference year adjusted, if necessary, to reflect any changes in the year of base prices implemented during such reference year (for an example of how this adjustment is effected see “—Actual Real GDP” above).
 
 
S - 49

 
 
  Excess GDP
The excess gross domestic product for any reference year (“Excess GDP”) is the amount, if any, by which Actual Real GDP (converted to nominal pesos, as described below) exceeds the Base Case GDP (converted to nominal pesos, as described below).  Excess GDP will be expressed in billions.
 
For purposes of determining Excess GDP for any reference year, each of the Actual Real GDP and Base Case GDP for that reference year will be converted into nominal pesos by multiplying it by a fraction, the numerator of which is the GDP Deflator (as defined below) for that reference year and the denominator of which is the GDP Deflator for the year of base prices used to calculate Actual Real GDP and Base Case GDP for that reference year.  As noted above, 1993 is currently the year of base prices, and the GDP Deflator for that year is one.
   
  GDP Deflator
The GDP deflator for any given year (“GDP Deflator”) is the quotient that results from dividing the Actual Nominal GDP for such year, by the Actual Real GDP for the same year, in each case as published by INDEC.
   
  Payment Amount
On each payment date, holders of GDP-linked Securities will be entitled to receive payments in an amount equal to the Available Excess GDP (as defined below) for the corresponding reference year, multiplied by the aggregate notional amount of GDP-linked Securities they hold.  “Available Excess GDP” is an amount per unit of currency of notional amount of GDP-linked Securities, determined in accordance with the following formula:
   
 
Available Excess GDP = (0.05 x Excess GDP) x unit of currency coefficient
 
where:
   
     “Excess GDP” is expressed in billions of nominal pesos, and
     
   
the “unit of currency coefficient” is as set forth in the following table:
   
   
 
Currency
of GDP-linked Security
Unit of
Currency Coefficient
 
 
U.S. dollars                            
1/81.8 = 0.012225
 
 
Euros                            
1/81.8 x (1/0.7945)  = 0.015387
 
 
Pesos                            
1/81.8 x (1/2.91750)  = 0.004190
 
       
    The unit of currency coefficient represents the proportion that one GDP-linked Security with a notional amount of one unit of currency bears to the aggregate Eligible Amount of all Eligible Securities outstanding as of January 10, 2005, the date on which Argentina commenced its 2005 exchange offer (approximately U.S.$81.8 billion), calculated using currency exchange rates in effect on December 31, 2003.
 
 
 
S - 50

 
 
 
 
For purposes of effecting payments on GDP-linked Securities, Available Excess GDP will be converted to the relevant payment currency using the average free market exchange rate of pesos to the applicable payment currency during the 15 calendar days preceding December 31 of the relevant reference year.
   
   All calculations of payments on the GDP-linked Securities will be performed by the Ministry of Economy and Public Finance of Argentina.
   
 
Annex G to this document contains sample calculations related to payments on GDP-linked Securities.
   
  Payment Cap
The total amount to be paid during the life of the GDP-linked Securities (including payments deemed to have been made by Argentina during the period from June 2, 2005 to but excluding December 31, 2009), per unit of GDP-linked Security, will not exceed 0.48, measured per unit of currency.  We refer to this amount as the “payment cap for GDP-linked Securities.”  For example, if you were to receive GDP-linked Securities in a notional amount equal to U.S.$1 million, the payment cap for your GDP-linked Securities would equal U.S.$480,000.  See “Description of the New Securities—General Terms of the GDP-linked Securities” for details on the amount of payments made on 2005 GDP-linked Securities to but excluding December 31, 2009.
The amount of the payment cap for the GDP-linked Securities remaining available as of December 31, 2009 (which we refer to as the “remaining payment cap”) is as follows:
     
   
0.4060871, for U.S. dollar-denominated GDP-linked Securities;
     
   ●
0.4125113, for euro-denominated GDP-linked Securities; and
     
   ●
0.3979293, for peso-denominated GDP-linked Securities.
     
 
The remaining payment cap represents the maximum amount of the cash payments that Argentina may be required to make under the GDP-linked Securities issued pursuant to the Invitation.
   
 
If the payment cap for a GDP-linked Security is reached in a payment year prior to the scheduled expiration of the GDP-linked Securities, the GDP-linked Securities will be deemed to have expired in such year.
   
 
If for any given year the aggregate payment due under a GDP-linked Security is greater than the amount remaining under the payment cap for that Security, then the remaining amount available under the payment cap for that GDP-linked Security will be payable to the holder of that security.
   
  Governing Law
The governing law of each GDP-linked Security issued in exchange for Pre-2005 Eligible Securities will be the same as the governing law of the Discounts or Pars issued in exchange for the same Pre-2005 Eligible Security.
 
 
 
S - 51

 
Securities Codes
The GDP-linked Securities issued pursuant to the Invitation will have the following securities codes:
 
 
Security
ISIN
Common Code
 
 
U.S. dollar-denominated GDP-linked Securities governed by New York law
XS0501197262
050119726
 
 
U.S. dollar-denominated GDP-linked Securities governed by Argentine law
ARARGE03E154
020978961
 
 
Euro-denominated GDP-linked Securities
XS0209139244
020913924
 
 
Peso-denominated GDP-linked Securities
ARARGE03E147
020979194
 
 
 
 
 
 
 
 
 
 
 
 

     

 
S - 52

 

RISK FACTORS
 
Your decision to tender or not to tender Eligible Securities in exchange for New Securities involves risk.  We urge you to read carefully this document and the accompanying prospectus in their entirety and to note, in particular, the following risk factors, as well as those risk factors set forth in the accompanying prospectus beginning on page 7.
 
Risk Factors Relating to the Invitation
 
Risks of Not Participating in the Invitation
 
Eligible Securities that are in default and that are not tendered may remain in default indefinitely and, if you elect to litigate, Argentina intends to oppose such attempts to collect on its defaulted debt.
 
Eligible Securities in default that are not exchanged pursuant to the Invitation may remain in default indefinitely.  In light of its financial and legal constraints, Argentina does not expect to resume payments on any Eligible Securities in default that remain outstanding following the expiration of the Invitation.  Argentina has opposed vigorously, and intends to continue to oppose, attempts by holders who did not participate in its prior exchange offers to collect on its defaulted debt through administrative, litigation, arbitral and other legal proceedings against Argentina.  Argentina remains subject to significant legal constraints regarding its defaulted debt.  On February 9, 2005, the Argentine Congress passed the Lock Law, which precluded Argentina from re-opening the 2005 exchange offer or otherwise paying any claims or judgments based on non-tendered securities eligible to participate in the 2005 exchange offer.  On November 18, 2009, Congress passed Law No. 26,547, which temporarily suspended the operation of Articles 2, 3 and 4 of the Lock Law to allow Argentina to launch a new debt exchange.  This limited suspension is effective until the earlier of December 31, 2010 and the date on which the Executive Branch, through the Ministry of Economy and Public Finance, announces the conclusion of the process of restructuring of Argentina’s debt securities.  Law No. 26,547 precludes Argentina from offering any person or entity terms equal to or better than those offered under the 2005 exchange offer or from offering any person or entity that has brought a claim based on non-tendered securities terms better than those offered to a person or entity that has not brought such a claim.
 
Consequently, if you elect not to tender your Eligible Securities in default pursuant to the Invitation there can be no assurance that you will receive any future payments or be able to collect through litigation in respect of your Eligible Securities in default.
 
If the Invitation is completed, the trading market for any series of Eligible Securities not exchanged may become illiquid, which may adversely affect the market value of any Eligible Securities of such series and the ability of holders to sell Eligible Securities.
 
All Eligible Securities tendered and accepted pursuant to the Invitation will be cancelled.  The exchange of Eligible Securities of any series pursuant to the Invitation and the cancellation of such Eligible Securities will reduce the aggregate principal amount of Eligible Securities of the applicable series that otherwise might trade in the market.  This could adversely affect the liquidity and market value of any Eligible Securities of that series not exchanged pursuant to the Invitation.  We expect that the liquidity of Pre-2005 Eligible Securities will be disproportionately adversely affected by the Invitation.  Shortly before the commencement of the Invitation, there was not a liquid market for most or all series of Pre-2005 Eligible Securities, and we expect that this illiquidity will worsen once the tendered Pre-2005 Eligible Securities are cancelled.  As a result, if you elect not to participate in the Invitation, it may become more difficult for you to trade your Eligible Securities and the market value of your Eligible Securities may be adversely affected, with those adverse effects being greatest if you hold Pre-2005 Eligible Securities.
 
Risks of Participating in the Invitation
 
Holders should understand the schedule and terms of the Invitation before tendering any Eligible Securities.  In particular, holders should be aware that the terms of the Invitation allow Argentina to terminate or extend the Invitation, to withdraw or amend the Invitation in one or more jurisdictions, and to reject valid tenders of Eligible Securities, in each case at Argentina’s sole discretion.  Holders should also be aware that once they tender Eligible Securities pursuant to the Invitation, they will not be able to withdraw such tenders except under certain limited circumstances.
 
 
S - 53

 
The terms of the Invitation allow Argentina, in its sole discretion and to the fullest extent permitted by applicable laws, to extend or terminate the Invitation, to withdraw or amend the Invitation in one or more jurisdictions, and to reject valid tenders of Eligible Securities even following the Early Announcement Date or the Final Announcement Date, as applicable, in certain circumstances.  Announcements in connection with the Invitation (including announcements with respect to the termination, extension, withdrawal or amendment of the Invitation) will be displayed on the Invitation Website, on the website of the Luxembourg Stock Exchange (http://www.bourse.lu) and, to the extent provided in this document, issued by press release to the news services. Accordingly, there can be no assurance that the exchange of Eligible Securities for New Securities pursuant to the Invitation will be completed in any particular jurisdiction or at all.  Even if the exchange is consummated, there can be no assurance that it will be completed in accordance with the schedule and terms set forth in this document.
 
Argentina reserves the right to extend or delay the Early Settlement Date or the Final Settlement Date, to terminate the Invitation after the Early Announcement Date or the Final Announcement Date or to modify the settlement procedures in any way if:
 
·  
any court order or judgment is issued, or any legal proceedings are commenced with the purpose of preventing the cancellation of the Eligible Securities tendered, attaching payments to Argentina in connection with Argentina’s concurrent cash offering, attaching or enjoining the New Securities, impeding or attaching the cash payments pursuant to the Invitation or payments under the New Securities, preventing the release of claims, including any administrative, litigation or arbitral claims, preventing the termination of pending administrative, litigation, arbitral or other legal proceedings against Argentina in respect of the tendered Eligible Securities, preventing the satisfaction of any payment order, judgment, arbitral award or other such order against Argentina in respect of the tendered Eligible Securities, or otherwise having the effect of frustrating the purposes of the Invitation; or
 
·  
Argentina, in its sole discretion and to the extent permitted by applicable laws, rules and regulations, determines that such extension, delay, termination or modification is in the best interests of Argentina or the holders of Eligible Securities seeking to participate in the Invitation, in light of any court order, judgment or pending administrative, litigation, arbitral or other legal proceedings.
 
Tendering holders will not be able to withdraw their tenders (except in limited circumstances) or effect any transfer of any tendered Eligible Securities.  Eligible Securities that you tender and Argentina accepts in the Invitation will be “blocked” for transfers to third parties pending completion of the Invitation.  The market price of the Eligible Securities may fluctuate after tendering holders tender Eligible Securities pursuant to the Invitation but tendering holders will be unable to benefit from favorable fluctuations because they will be unable to trade such securities.
 
Tendering holders will not receive any New Securities or the cash payments, if applicable, in exchange for Eligible Securities they tender until the Early Settlement Date or the Final Settlement Date, as applicable.  The time between the Early Tender Deadline and the Early Settlement Date and between the Expiration Date and the Final Settlement Date, as applicable, will be at least 21 and 56 calendar days, respectively, and could be significantly longer.  If completion of the Invitation is delayed, tendering holders may have to wait longer than expected to receive any New Securities or the cash payments, if applicable.
 
The Invitation is subject to a cancellation condition, which may not be waived by Argentina; and cancellation of the Eligible Securities takes place prior to the issuance of the New Securities and the credit of the cash payments to the applicable holders’ accounts.
 
 
S - 54

 
The Invitation is conditioned on the cancellation of the Eligible Securities.  The Eligible Securities tendered by holders during the Invitation and accepted by Argentina will be cancelled on the Early Settlement Date or the Final Settlement Date, as applicable, prior to the issuance of the New Securities and the credit of the cash payments to the applicable holders’ accounts (which may take place over the course of several days).  If any court or arbitral order or administrative or legal proceeding prohibits or delays the cancellation of the tendered Eligible Securities, Argentina will postpone either or both of the Early Settlement Date or the Final Settlement Date, as applicable, until the Eligible Securities can be cancelled or, if in its judgment, cancellation cannot be effected without unreasonable delay, it will cancel the Invitation (or, if Argentina considers that the Eligible Securities affected thereby are, in its sole judgment, immaterial, Argentina may cancel the Invitation as to the affected Eligible Securities only) and return the Eligible Securities to the tendering holders.
 
There is no established trading market for the New Securities, which will not be fungible with the 2005 Discounts or the 2005 Pars; the price at which the New Securities will trade in the secondary market is uncertain.
 
Each series of New Securities is a new issue of securities with no established trading market.  The Discounts and Pars issued in the Invitation will not be fungible with the 2005 Discounts and the 2005 Pars, respectively, although their terms will be substantially the same as the corresponding 2005 Discounts and 2005 Pars.  Moreover, it is likely that (i) Discounts issued in exchange for 2005 Discounts in the Invitation will not be fungible with the Discounts issued in exchange for other Eligible Securities in the Invitation and (ii) Pars issued in exchange for 2005 Pars in the Invitation will not be fungible with the Pars issued in exchange for other Eligible Securities in the Invitation.  Although Argentina has been advised by the international joint dealer managers that they intend to make a market in the New Securities, they are under no obligation to do so and may discontinue market-making at any time without notice.  Consequently, we cannot assure you that a market for any series of the New Securities will develop, or if one does develop, that it will continue for any period of time.  If an active market for any series of the New Securities fails to develop or continue, this failure could make it more difficult to sell your New Securities and could harm the trading price of the New Securities.  Argentina has submitted an application to list each series of New Securities on the Luxembourg Stock Exchange and to have the New Securities admitted to trading on the Euro MTF market of the Luxembourg Stock Exchange, and will apply to list each series of the New Securities on the Buenos Aires Stock Exchange and to have the New Securities admitted to trading on the Mercado Abierto Electrónico.  Nevertheless, we can offer no assurance that any such application, if made, will be approved before the Early Settlement Date, the Final Settlement Date or at all.
 
You should be aware that the Pars and Discounts issued in the Invitation will have longer maturities and, generally, lower interest rates as compared to the Pre-2005 Eligible Securities, and that you will no longer be entitled to interest accrued after December 31, 2001 on the Pre-2005 Eligible Securities; you should weigh these considerations against the risk of not participating in the Invitation, as described above.
 
Your decision to tender your Eligible Securities should be made with the understanding that you will receive securities discounted from the original value of your Eligible Securities.  If you tender Pre-2005 Eligible Securities and elect or are allocated the Discount Option, you will receive a principal amount of Discounts equal or equivalent to 33.7% of the Eligible Amount of the Eligible Securities you tender.  Based on the trading prices of the 2005 Discounts (which have equivalent economic terms to the Discounts) during certain periods of 2009, it is possible that the Discounts you receive will trade at a discount to their principal amount.  If you elect or are allocated the Par Option, you will receive a principal amount of Pars equal or equivalent to the Eligible Amount of the Eligible Securities you tender.  Based on the trading prices of the 2005 Pars (which have equivalent economic terms to the Pars) during 2009, it is likely that the Pars you receive will trade at a discount to their principal amount and that the trading price of the Pars from time to time will be lower than the trading price of the Discounts.  Moreover, the interest rates of Discounts and Pars may be lower than the interest rates applicable to your Pre-2005 Eligible Securities and you will no longer be entitled to interest accrued on your tendered Pre-2005 Eligible Securities after December 31, 2001.  The longer maturity of the New Securities as compared to the Pre-2005 Eligible Securities exposes you to Argentina sovereign risk for a longer period of time.  In addition, the fixed rates of interest and longer maturities of these securities expose you to interest rate risk over a longer period of time.  That is, if interest rates rise generally, the price of your New Securities will fall, while if interest rates fall generally, the price of your New Securities will rise.  You should weigh these considerations against the risks of not participating in the Invitation described above.

 
S - 55

 
Certain terms of the Invitation and the New Securities have not yet been announced, and as a result, you may not be able to calculate the Total Consideration or Consideration to be received pursuant to the Invitation prior to the time that you make your decision of whether to participate in the Invitation.

You may not be able to determine some or all of the FX Rate 2010 for each relevant currency, the 2005 Discounts Trading Price, the 2005 Pars Trading Price, the 2017 Globals Issue Price, 2017 Globals Maturity Date and the interest payment dates for the 2017 Globals prior to the time that you make your decision whether to participate in the Invitation.  These variables will be announced on the FX Determination Date, the Early Announcement Date or the Final Announcement Date, as described under “Summary—Summary Time Schedule for the Invitation.”

Argentina will announce the definitive calculation of the Total Consideration and Consideration deliverable upon the exchange of Pre-2005 Eligible Securities or 2005 Eligible Securities under the Discount Option on the Early Announcement Date and the definitive calculation of the Total Consideration deliverable upon the exchange of Pre-2005 Eligible Securities or 2005 Eligible Securities under the Par Option on the Final Announcement Date, as described under “Summary—Summary Time Schedule for the Invitation.”  Holders of Eligible Securities should carefully examine the description of the consideration to be received pursuant to the Invitation before deciding whether to participate in the Invitation.
 
Participation in the Invitation may be unattractive to holders of 2005 Eligible Securities.
 
If you hold 2005 Eligible Securities, the Invitation may not be attractive to you.  Argentina is required under the terms of the 2005 Eligible Securities to offer all holders of the 2005 Eligible Securities the right to participate in the Invitation.  Holders of 2005 Eligible Securities should be aware that, although they will have the right to re-elect the Par Option, the terms of the Invitation are less favorable than the terms of Argentina’s 2005 exchange offer.  Argentina is seeking to provide comparable treatment to all holders that participate in the Invitation.  Accordingly, the consideration deliverable to tendering holders of 2005 Eligible Securities will be less favorable than the consideration in the 2005 exchange offer in the following respects:
 
·  
Holders of 2005 Discounts that participate in the Invitation and elect or are allocated the Discount Option will receive a principal amount of Discounts that is less than the principal amount of 2005 Discounts that they tender in the Invitation, and will not receive any 2017 Globals or GDP-linked Securities;
 
·  
Holders of 2005 Discounts that participate in the Invitation and elect the Par Option will be subject to the Par Option Limit per Holder and the risk of proration.  To the extent that such holders are allocated the Par Option, they will receive a principal amount of Pars that exceeds the principal amount of 2005 Discounts they tender, but those Pars will bear interest at a significantly lower interest rate than the 2005 Discounts they tender and will mature five years later than the 2005 Discounts.  The terms of each series of the New Securities are described below under the heading “Description of the New Securities.”  In addition, the principal amount of Pars they will receive will be less than the principal amount of the 2005 Pars that they would have received had they elected to receive and were allocated 2005 Pars in Argentina’s 2005 exchange offer, and they will not receive any cash payment or GDP-linked Securities;
 
·  
Holders of 2005 Pars that participate in the Invitation and elect or are allocated the Discount Option will receive a principal amount of Discounts that is less than 33.7% of the Eligible Amount of 2005 Pars that they tender in the Invitation, and will not receive any 2017 Globals or GDP-linked Securities;
 
·  
Holders of 2005 Pars that participate in the Invitation and elect and are allocated the Par Option will receive a principal amount of Pars that is less than the principal amount of 2005 Pars that they tender in the Invitation, and will not receive any cash payment or GDP-linked Securities;
 
·  
Holders of 2005 Quasi-Pars that participate in the Invitation and elect or are allocated the Discount Option will receive a principal amount of Discounts that is equal to 33.7% of the Eligible Amount of 2005 Quasi-Pars that they tender in the Invitation, and will not receive any 2017 Globals or GDP-linked Securities; and
 
 
S - 56

 
·  
Holders of 2005 Quasi-Pars that participate in the Invitation and elect and are allocated the Par Option will receive a principal amount of Pars that is less than the amount that they would have received had they elected to receive and were allocated 2005 Pars in Argentina’s 2005 exchange offer, and will not receive any cash payment or GDP-linked Securities.
 
Holders of 2005 Eligible Securities should consider carefully the adjustments set forth above, the tax and other consequences to them of participating in the Invitation and the other risk factors described in this section, before making a decision whether to tender any of the 2005 Eligible Securities they hold.
 
The Invitation is subject to a financing condition.  If Argentina is not able to consummate its planned concurrent cash offering, either because it is not able to raise the required funds or because holders that decline to participate in the Invitation seek to attach the proceeds of the cash offering, Argentina will not be obligated to proceed with settlement of the Invitation.
 
Argentina is, pursuant to a separate offering document, launching the concurrent cash offering.  Some hold-out creditors have indicated an intention to attempt to attach assets in connection with the Invitation, in particular any proceeds of Argentina’s concurrent cash offering.  If Argentina is not able to price the cash offering, or if hold-out creditors succeed in attaching the proceeds of the cash offering or attempt to interfere in the closing of the cash offering, Argentina may, in its sole and absolute discretion, decide to terminate the Invitation, whether or not it has previously accepted tenders on the Early Announcement Date or Final Announcement Date.  Any such termination will not affect any exchange as to which settlement has already been completed.
 
Holders of Eligible Securities who do not participate in the Invitation may attempt to challenge the progress or consummation of the Invitation or may attempt to attach assets in connection with the Invitation, in particular any proceeds of Argentina’s concurrent cash offering, which may delay or terminate the Invitation if litigation frustrates its purpose.
 
Argentina may be subject to efforts by hold-out creditors to enjoin or otherwise prevent the consummation of the Invitation or to attach assets in connection with the Invitation and Argentina may delay or terminate the Invitation if litigation frustrates its purpose.  Creditors have obtained numerous judgments against Argentina and some have sought to enforce their claims actively through attachments, injunctions and other proceedings.  Argentina cannot assure you that hold-out creditors will not take other actions that may, or that a court will not, enjoin, impede or delay the Invitation or that the Invitation may not be delayed or terminated due to creditor attachment attempts, including in connection with the concurrent cash offering or the cash payments pursuant to the Invitation.  Argentina has conditioned the Invitation on the successful completion of the concurrent cash offering.  While Argentina intends to oppose vigorously these and any other efforts to challenge the Invitation, we can offer no assurances of success and Argentina may delay or terminate the Invitation if litigation frustrates its purpose.
 
By tendering Eligible Securities pursuant to the Invitation, holders will renounce and waive significant rights and interests against Argentina, including the right to bring claims in litigation and arbitration and will be required to terminate any legal or arbitral proceedings against Argentina.
 
Holders tendering any Eligible Securities pursuant to the Invitation will, to the fullest extent permitted by applicable law, renounce and waive significant rights and interests, including the right to bring claims in connection with their tendered Eligible Securities.  Holders will also be required to agree to terminate any legal proceedings against Argentina relating to their tendered Eligible Securities, waive their right to enforce any payment order, judgment, arbitral award or other such order against Argentina obtained in any such proceedings, agree that the exchange shall be deemed to constitute full performance and satisfaction by Argentina of any payment order, judgment, arbitral award or other such order relating to the tendered Eligible Securities, and waive all rights awarded and any assets attached for their benefit through any prejudgment attachment, attachment in aid of execution, or any other measure encumbering property or any other rights of Argentina in connection with their tendered Eligible Securities.  Any holder who tenders Pre-2005 Eligible Securities belonging to any of the bond series that are the
 
 
S - 57

 
 
subject of any of the thirteen class actions certified in the United States by the District Court will forgo any right to participate as a plaintiff class member in any class action.  See “Public Sector Debt—Legal Proceedings—Litigation in the United States” in the Annual Report for more detailed information concerning certified and purported class actions currently pending before the District Court.  In addition, holders may have entered into contractual or other relationships with third parties in connection with litigation, arbitrations or other proceedings, among other things.  In such case, holders will have to consider whether and in which manner such relationships may be terminated, consistent with the terms and conditions contained herein requiring termination of legal proceedings against Argentina.  See “Terms of the Invitation—Tender Procedures—Representations, Warranties and Undertakings Relating to Tenders of Eligible Securities” for the full acknowledgments, representations, warranties and undertakings that holders will be deemed to make as a condition to their participation in the Invitation, and “Terms of the Invitation—Tender Procedures—Special Procedures for Eligible Securities Subject to Outstanding Judgments or Pending Legal or Arbitral Proceedings” for information on the special procedures, including additional documentation, that may be required if your Eligible Securities are the subject of an outstanding payment order, judgment, arbitral award or other such order against Argentina, a pending administrative, litigation, arbitral or other legal proceeding against Argentina, or are subject to a “blocking instruction” or other restriction on transfer.
 
Argentina has established certain procedures for tendering holders to effectuate and, if applicable, withdraw their tenders.  Any error committed in these procedures by a clearing system, a direct participant or a custodian, or any systemic breakdown by any clearing system, may result in the failure of a holder to tender or withdraw its Eligible Securities or a delay in a holder’s receipt of New Securities and cash payment, if applicable.
 
Any errors by the clearing systems, direct participants in the relevant clearing system and custodians may prejudice a tendering holder’s ability to receive its New Securities and cash payment, if applicable.  In order for you to receive the Total Consideration, (i) a duly completed electronic acceptance notice with respect to your tender must be received by a principal clearing system and (ii) a duly completed letter of transmittal in electronic form with respect to your tender must be submitted to the information agent through the Invitation Website, in each case no later than 5:00 P.M. (New York City time) on the Early Tender Deadline (if you are a Large Holder electing the Discount Option) or on the Expiration Date (in all other cases).  In addition, for your tender to be effective:
 
·  
the exchange agent must receive your duly completed electronic acceptance notice from the relevant clearing system within two business days after the Early Tender Deadline or three business days after the Expiration Date, as applicable;
 
·  
if you are in Germany, you must sign and submit a paper letter of transmittal to the financial institution or other intermediary through which you hold your Eligible Securities on or prior to (as such financial institution or other intermediary may direct) the Early Tender Deadline or the Expiration date, as applicable; and
 
·  
if your Eligible Securities are the subject of a pending administrative, litigation, arbitral or other legal proceeding against Argentina, are the subject of an outstanding payment order, judgment, arbitral award or other such order against Argentina, or are subject to a “blocking instruction” or other restriction on transfer, you must satisfy all special procedures, including the delivery of all required additional documentation, by the applicable deadlines.
 
Accordingly, after you contact and provide information to your custodian or other securities intermediary, you will have to rely on this institution and on the relevant direct participant and clearing system to take the steps necessary for your electronic acceptance notice and all other required documentation to be submitted properly and by the applicable deadline.  This process may include several intermediaries.  It is possible that any person or entity in this chain of tender may commit an error in submitting your tender.  Moreover, there are very large amounts of Eligible Securities outstanding and a very large number of holders of these Eligible Securities.  If a large proportion of the holders of Eligible Securities tender their Eligible Securities in the Invitation, the clearing systems or the Invitation Website may experience significant delays, and possibly systemic breakdowns, in the processing of tenders or electronic letters of transmittal by, or the delivery of New Securities and cash payments, if applicable, to holders who tender Eligible Securities.  Any such error, delay in processing or systemic breakdown could result in your electronic acceptance notice (and/or related documentation) being improperly submitted, arriving past the relevant deadline, or not at all, or the delivery of your New Securities and cash payment, if applicable, being significantly delayed.
 
 
S - 58

 
In the event that Argentina grants withdrawal rights (which it will only do in limited circumstances), and you wish to exercise those rights, the exchange agent must receive your duly completed notice of withdrawal and the information agent must receive your electronic notice of withdrawal via e-mail (as described under “Terms of the Invitation—Procedures for Withdrawal of Tenders”) within the allotted time.  The submission of a withdrawal notice must be effected through the same securities intermediaries, direct participants and clearing systems through which your electronic acceptance notice was delivered.  It is possible that any person or entity in this chain may commit an error in submitting your withdrawal notice, and thus prejudice your ability to withdraw your tender.
 
If you hold Eligible Securities through a financial institution or other intermediary, you must contact that financial institution or intermediary and instruct it to tender your Eligible Securities on your behalf.  You should contact that financial institution or intermediary well in advance of the Early Tender Deadline or the Expiration Date, as applicable, since that financial institution or intermediary may have earlier deadlines by which it must receive your instructions in order to have adequate time to meet the deadlines of the clearing system through which your Eligible Securities are tendered.
 
None of Argentina, the global coordinator, any international joint dealer manager, the information agent or the exchange agent will be responsible for any such errors or other failure by the clearing systems, direct participants or custodians to comply with any of these tender or withdrawal procedures.
 
You may experience delays, inconvenience and other difficulties in tendering Eligible Securities (if you hold Eligible Securities through clearing systems other than the principal clearing systems) and in holding New Securities and receiving your cash payment, if applicable (if you intend to hold New Securities and receive your cash payment, if applicable, in accounts held at clearing systems other than the principal clearing systems).
 
Argentina has made special arrangements with the principal clearing systems that will allow these clearing systems to submit electronic acceptance notices on behalf of tendering holders directly to the exchange agent.  Eligible Securities may not be tendered through DTC.  If you hold Eligible Securities through DTC or other clearing system or systems that are not authorized for tenders in the Invitation, you will have to follow special procedures in order to tender your Eligible Securities.  You are required to make yourself aware of the applicable procedures and deadlines, and you may experience delays, inconvenience or other difficulties in tendering your Eligible Securities.  Moreover, if you intend to hold New Securities and receive your cash payment, if applicable, at an account at a clearing system that is not a principal clearing system, you will have to follow special procedures in order to receive your New Securities and cash payment, if applicable, and you may experience delays, inconvenience or other difficulties in receiving your New Securities and cash payment, if applicable.
 
If you hold your Eligible Securities in a custodial account with a financial institution in Germany and you are subject to taxation in Germany on capital gains or losses from your Eligible Securities, you may suffer overwithholding of taxes in connection with the exchange of Eligible Securities into New Securities and receipt of a cash payment, if applicable.
 
Unless the German fiscal authorities confirm before the settlement that the exchange of Eligible Securities into New Securities pursuant to the Invitation does not give rise to a withholding obligation, if you hold your Eligible Securities in a custodial account with a financial institution in Germany and you are subject to taxation in Germany on capital gains or losses from your Eligible Securities, the financial institution may determine that it has to withhold tax at the statutory rate of 26.375% and, if applicable, church tax on a substitute base of 30% of your historic acquisition cost for your Eligible Securities because it cannot determine the relevant gain or loss actually derived by you from the exchange. In this case, the amount withheld may significantly exceed the tax due on your gain actually derived from the exchange and tax may even have to be withheld although you incur a loss on the exchange. If you do not receive a cash payment in consideration for your Eligible Securities or such cash payment does not cover the withholding tax, the financial institution may ask you to provide the funds necessary in order to remit the withholding tax or (under certain circumstances) may pay the withholding tax from your cash account or sell securities from your custodial account to the extent such sale is required to fund the withholding tax liability. To obtain a refund of amounts overwithheld, you would have to declare the income derived from the exchange in your
 
 
S - 59

 
 
annual income tax declaration and present a certificate of withholding tax issued by the financial institution. Refunds would only be paid after the annual income tax assessment. However, if you hold the Eligible Securities as business assets, you may be able to avoid such German withholding tax treatment.  See “Taxation—Germany—Taxation of the Exchange of Eligible Securities for New Securities—German Holders—Eligible Securities Held as Private Assets of a German Holder” for a further description of the German tax consequences of the exchange of Eligible Securities into New Securities pursuant to the Invitation.
 
Risk Factors Relating to the New Securities
 
Holders should understand that the New Securities denominated in a currency other than the currency of their home country are not an appropriate investment for them if they do not have experience with foreign currency transactions.  In particular, holders should be aware that if the specified currency of a New Security depreciates against their home country currency, the effective yield of the New Security would decrease below its interest rate and could result in a loss to them.

Rates of exchange between your home country currency and the specified currency may change significantly, resulting in a reduced yield or loss to you on the New Securities.  In recent years, rates of exchange between certain currencies have been highly volatile, and you should expect this volatility to continue in the future.

Fluctuations in any particular exchange rate that have occurred in the past, however, do not necessarily indicate future fluctuations relative to your home country currency.  National governments rarely voluntarily allow their currencies to float freely in response to economic forces.  Sovereign governments may use a variety of techniques, such as intervention by a country’s central bank or imposition of regulatory controls or taxes, to affect the rate of exchange of their currencies.  Governments may also issue a new currency to replace an existing currency or alter the exchange rate by devaluation or revaluation of a currency.  A special risk to you in participating in the Invitation is that these types of governmental actions could affect the yield of New Securities denominated in a currency other than your home country currency.

You should consult financial and legal advisors in your home country to discuss matters that may affect your participation in the Invitation and holding of, or receipt of payments on, the New Securities.
 
Risks Relating to GDP-linked Securities
 
Holders of Pre-2005 Eligible Securities should be aware of the terms of the GDP-linked Securities and that payments on GDP-linked Securities depend upon unpredictable factors so that historical GDP performance may not be indicative of future performance or payments.
 
There are no principal payments on the GDP-linked Securities, and all payments on the GDP-linked Securities are linked to the performance of Argentina’s gross domestic product (as described under “Description of the New Securities—General Terms of the GDP-linked Securities”).  In order for any payments to be made on the GDP-linked Securities, certain benchmarks must be reached.  In particular, for payments to be made in any given year, Argentina’s actual real gross domestic product for that year must exceed a specified amount and annual growth rate.  Because the historical performance of Argentina’s gross domestic product may not be indicative of future performance, you cannot be certain that these conditions for payment will be met every year, or at all.  In addition, total payments over the life of the GDP-linked Securities may not exceed the payment cap for the GDP-linked Securities (and, subsequent to settlement of the Invitation, if you tender Pre-2005 Eligible Securities, you will be deemed to have received all payments made to date for purposes of the payment cap) and the GDP-linked Securities will be deemed to have expired in any year in which the payment cap for GDP-linked Securities is reached (as described under “Description of New Securities—General Terms of the GDP-linked Securities”).  Furthermore, any difference in the calculation or compilation of Argentina’s official financial and economic data and statistics, particularly the gross domestic product, may affect your evaluation of the value of, or return on, the GDP-linked Securities.  Certain financial, economic and other information may subsequently be materially revised to reflect new or more accurate data as a result of the periodic review by the Central Bank and other Government entities and Argentina will not be required to make an adjustment to the amounts previously paid to holders of the GDP-linked Securities for subsequent changes in the calculation of Argentina’s gross domestic product.
 
 
S - 60

 
Certain circumstances may harm the market value of GDP-linked securities.
 
While the amounts payable under the GDP-linked Securities are based in part on the performance of Argentina’s GDP, the amounts, if any, payable in any year will also depend on a number of other factors.  Therefore, it will be difficult or impossible for the market to predict accurately the future stream of payments on these securities and as a result, the GDP-linked Securities may trade at prices considerably less than the value of this future stream of payments, and changes in the level of Argentina’s GDP may not result in a comparable change in the market value of the GDP-linked Securities.  Because payments under the GDP-linked Securities are calculated in pesos, even if these payments must be made in other currencies, holders of GDP-linked Securities denominated in such other currencies may face currency conversion risks.  Because of these factors, it may be difficult to trade GDP-linked Securities and their market value may be adversely affected.
 
Risks Relating to New Securities Governed by Argentine Law
 
New Securities governed by Argentine law will not have the benefit of certain covenants granted to holders of New Securities governed by New York law or English law.
 
Discounts, Pars and GDP-linked Securities governed by Argentine law will be issued under an Argentine government decree that will not contain certain covenants granted to holders of New Securities governed by New York law or English law.  In particular, Argentina will have no obligation with respect to Discounts, Pars and GDP-linked Securities governed by Argentine law to pay additional amounts for any withholding of Argentine taxes, duties or assessments on payments of principal or interest on such Discounts or Pars or on payments on such GDP-linked Securities.  Nor will Discounts, Pars and GDP-linked Securities governed by Argentine law include certain covenants set forth in the accompanying prospectus, such as the negative pledge covenant, or events of default.  As a result of this absence of covenants and events of default, the trading price of Discounts, Pars and GDP-linked Securities governed by Argentine law may be adversely affected and may be lower than the trading prices of Discounts, Pars and GDP-linked Securities governed by New York law or English law.
 

     

 
S - 61

 
RECENT DEVELOPMENTS
 
The information included in this section supplements the information about Argentina corresponding to the headings below that is contained in Exhibit D to Argentina’s Annual Report.  To the extent that the information included in this section differs from the information set forth in the Annual Report, you should rely on the information in this section.  Capitalized terms used but not defined herein shall have the meanings set forth in the Annual Report.
 
Foreign Trade and Balance of Payments
 
China
 
Recently, Argentina and China have sustained differences in relation to technical standards applicable to exports of soy crude oil from Argentina to China.  Argentina’s total exports to China in 2009 were U.S.$4.0 billion, of which soy-oil (crude and refined soy-oil) represented approximately 36.2%.  In 2009, exports of soy-oil to China represented approximately 2.6% of Argentina’s total exports, which amounted to U.S.$55.8 billion.  Both countries are in negotiations regarding this issue and are seeking to resolve it.
 
Monetary System
 
On April 13, 2010, the Chamber of Deputies rejected the emergency decree that created the Debt Repayment Fund.  A decision by the Senate is pending.
 
On April 14, 2010 the Senate approved Ms. Marcó del Pont’s appointment as Governor of the Central Bank.
 
Public Sector Debt
 
Intra-Public Sector Financings
 
In the first quarter of 2010, Argentina issued the following intra-public sector debt:
 
·  
Bonar X in an aggregate amount equal to U.S.$911 million with an annual interest rate of 7% and maturing in 2017;
 
·  
Peso-denominated Treasury notes in an aggregate amount equal to U.S.$221 million with an annual interest rate ranging from 13.36% to 13.43% and maturing in 2011; and
 
·  
Peso-denominated temporary advances from the Central Bank in an aggregate amount equal to U.S.$2.5 billion with a zero coupon interest rate and maturing one year after the date of each issuance.

 
 

­
   

 
S - 62

 
TERMS OF THE INVITATION
 
Argentina is inviting owners of Eligible Securities, also referred to as “holders,” to submit offers to tender, on the terms and subject to the conditions of this document, the accompanying prospectus and the related electronic acceptance notices, Eligible Securities in exchange for newly issued New Securities.  The terms of each series of the New Securities are described below under the heading “Description of the New Securities.”
 
To satisfy Argentina’s obligations under the “Rights Upon Future Offers” provisions in the Eligible Securities issued by Argentina in its 2005 exchange offer, we are offering holders of our 2005 Eligible Securities the right to participate in the Invitation, subject to the overall terms and objectives of the Invitation as set out herein.
 
 Purpose of the Invitation
 
To restructure and cancel defaulted debt obligations of Argentina represented by Pre-2005 Eligible Securities, to release Argentina from any related claims, including any administrative, litigation or arbitral claims and to terminate legal proceedings against Argentina in respect of the tendered Eligible Securities in consideration for the issuance of New Securities and, in certain cases, a cash payment.  If your tendered Eligible Securities are the subject of a pending administrative, litigation, arbitral or other legal proceeding against Argentina or you have obtained, or obtain in the future, a payment order, judgment, arbitral award or other such order against Argentina in respect of your tendered Eligible Securities, then as a condition to your participation in the Invitation, you will be required to agree to terminate any legal proceeding against Argentina in respect of your tendered Eligible Securities, release Argentina from all claims, including any administrative, litigation or arbitral claims, and take extra steps and procedures in order to participate in the Invitation, as discussed under “Terms of the Invitation—Tender Procedures—Special Procedures for Eligible Securities Subject to Outstanding Judgments or Pending Legal or Arbitral Proceedings.”  The exchange will constitute full performance and satisfaction by Argentina of any payment order, judgment, arbitral award or other such order you have obtained, or may obtain in the future, against Argentina in respect of your tendered Eligible Securities.
 
 Eligible Amounts
 
As discussed below, the principal amount of New Securities that you receive pursuant to the Invitation will depend in part on the Eligible Amount of Eligible Securities you tender.  Your Eligible Amount will differ depending on whether you tender Pre-2005 Eligible Securities or 2005 Eligible Securities.
 
You may determine the Eligible Amount of the Eligible Securities that you hold of each series by multiplying the original principal amount of such Eligible Securities by the relevant percentage under the heading “Eligible Amount as a percentage of original principal amount,” as set forth in the tables in Annexes C-1 and C-2.
 
Eligible Amount of Pre-2005 Eligible Securities
 
For purposes of the Invitation, your Eligible Securities will be assigned an “Eligible Amount,” which in the case of Pre-2005 Eligible Securities will be equal to (i) their outstanding principal amount as of December 31, 2001, plus (ii) any accrued but unpaid interest on your Eligible Securities up to but excluding December 31, 2001.  The Eligible Amount of all outstanding Pre-2005 Eligible Securities as of the date of this document is approximately U.S.$18.3 billion, comprising U.S.$17.6 billion of principal and U.S.$0.7 billion of accrued but unpaid interest as of December 31, 2001, based on currency exchange rates in effect on December 31, 2003.
 
Eligible Amount of 2005 Eligible Securities
 
For purposes of the Invitation, the “Eligible Amount” of your 2005 Eligible Securities will be equal to:
 
●  
In the case of 2005 Discounts, the quotient of (x) the original principal amount of such 2005 Discounts divided by (y) 0.337;
 
●  
In the case of 2005 Pars, the original principal amount of such 2005 Pars; and

 
S - 63

 
● 
In the case of 2005 Quasi-Pars, the quotient of (x) the original principal amount of such 2005 Quasi-Pars divided by (y) 0.699.

For purposes of these calculations, the “original principal amount” of any 2005 Eligible Securities means their principal amount as of December 31, 2003, without adjustment for any interest capitalized on, or any CER adjustments to the principal amount of, those 2005 Eligible Securities on or after that date.
 
The Eligible Amount of all outstanding 2005 Eligible Securities as of the date of this document is approximately U.S.$55.7 billion, based on currency exchange rates in effect on December 31, 2003.
 
 Options
 
 Subject to the terms and conditions of the Invitation described in this document, you may elect either the “Discount Option” or the “Par Option” in exchange for any Eligible Securities that you tender that are accepted by Argentina.  In the circumstances discussed under “—Limitation on Issuance of Pars” and “—Allocation of the Par Option,” you may be allocated the Discount Option even if you have elected to receive the Par Option.  We summarize certain key differences between the Discount Option and the Par Option below.
 
 Holders of Pre-2005 Eligible Securities that elect the Discount Option will receive a principal amount of Discounts equal to 33.7% of the Eligible Amount of the Eligible Securities they tender, whereas holders electing (and to the extent they are allocated) the Par Option will receive Pars in a principal amount equal to 100% of the Eligible Amount of their tendered Eligible Securities, adjusted, if the tendered Eligible Securities are denominated in a currency different from the Discounts or Pars received, by the applicable FX Rate 2003.  The Discounts mature in 2033, five years earlier than the final maturity of the Pars (2038).  The Discounts accrue interest at a higher rate than the Pars, although a portion of this interest is capitalized until December 31, 2013.  Holders of Pre-2005 Eligible Securities electing the Discount Option will receive, in payment of the interest that would have accrued and been payable in cash on the Discounts with respect to the period from December 31, 2003 to but excluding December 31, 2009 if the Discounts had been issued as of December 31, 2003, U.S. dollar-denominated 2017 Globals as part of their Total Consideration or Consideration, whereas holders of Pre-2005 Eligible Securities who elect and are allocated the Par Option will receive on the Final Settlement Date a cash payment in the currency in which the Pars they receive are denominated, in payment of the interest that would have accrued on the Pars with respect to the period from December 31, 2003 to but excluding September 30, 2009 if the Pars had been issued as of December 31, 2003.  The principal amount of 2017 Globals to be issued in the Discount Option will be greater than the cash payment in the Par Option with respect to the same Eligible Amount of Eligible Securities because of the interest rate differential between the Discounts and the Pars during the interest accrual periods referred to above, but the 2017 Globals will mature only after seven years, whereas the cash payment in the Par Option will be made on the Final Settlement Date.  Holders of Pre-2005 Eligible Securities will receive the same notional amount of GDP-linked Securities, regardless of whether they elect or are allocated the Discount Option or the Par Option.
 
 You may elect the Par Option for up to U.S.$50,000, €40,000, ₤30,000, Sfr.60,000, ¥5,000,000 or Ps. 150,000, as the case may be, in outstanding principal amount of each series of Pre-2005 Eligible Securities, or in Eligible Amount of each series of 2005 Eligible Securities, that you hold but not more.  We call this limit the “Par Option Limit per Holder.”  If your tender exceeds the Par Option Limit per Holder, your election of the Par Option will be invalid with respect to such excess, and you will be deemed to have elected the Discount Option with respect to such excess.  If a direct participant tenders Eligible Securities on behalf of more than one beneficial owner in the same electronic acceptance notice, and each such beneficial owner is separately identified in one or more letters of transmittal in electronic form submitted to the information agent by the underlying financial intermediaries, the Par Option Limit per Holder will be applied separately for each beneficial owner tendering Eligible Securities.  Argentina and the information agent have agreed that they will maintain the confidentiality of the information contained in the letter(s) of transmittal relating to the identity of the beneficial owners and any administrative, litigation, arbitral or other legal proceedings against Argentina relating to the Eligible Securities tendered, and to store, process and use the data contained in such letter(s) of transmittal only to the extent required for the settlement of the Invitation, for litigation reconciliation purposes or for the exercise by Argentina of any rights under the representations, warranties and covenants given in connection with the Invitation.
 
 
S - 64

 
 Limitation on Issuance and Allocation of the Par Option
 
Limit on Issuance of Pars
 
Argentina may issue Pars only up to a maximum aggregate principal amount of U.S.$2 billion or the equivalent in other currencies, using the applicable FX Rate 2010, the Par Option Maximum.  If the U.S. dollar equivalent of the principal amount of Pars that would be issued in respect of all Eligible Securities for which the Par Option is elected (after application of the Par Option Limit per Holder) does not exceed the Par Option Maximum, then Argentina will issue an amount of Pars equal to the total amount of Pars so elected by tendering holders pursuant to the Invitation.  If the U.S. dollar equivalent of the principal amount of Pars that would be issued in respect of all Eligible Securities for which the Par Option is elected (after application of the Par Option Limit per Holder) exceeds the Par Option Maximum, then Argentina will allocate the Par Option among tendering holders as set forth under “—Allocation of the Par Option” below.
 
Allocation of the Par Option
 
If the U.S. dollar equivalent of the principal amount of Pars that would be issued in respect of all Eligible Securities for which the Par Option is elected (after application of the Par Option Limit per Holder) exceeds the Par Option Maximum, then Argentina will allocate this maximum amount among tendering holders that have validly elected the Par Option on a pro rata basis.  To the extent that a tender of Eligible Securities electing the Par Option is prorated, it will be reallocated to the Discount Option.
 
The allocation of the Par Option among tendering holders will encompass all tenders electing Par Option submitted pursuant to the Invitation and, if concurrent with the Invitation, the offer in Japan, in each case after application of the Par Option Limit per Holder.  All determinations made by Argentina in the allocation of the Par Option as provided above will be final and binding.
 
No Limitation on Issuance of Discounts
 
There is no limit on the issuance or allocation of Discounts pursuant to the Invitation.  If you elect to receive any Pars and the amount you would receive (in the absence of any limitation on the issuance of Pars) would exceed the maximum amount of Pars that you are permitted to receive in the Invitation (as provided above), the Eligible Securities that cannot be exchanged for Pars as a result of that limitation will instead be exchanged for Discounts and related securities as if you had elected the Discount Option for those Eligible Securities.
 
 Discount Option
 
Tenders of Pre-2005 Eligible Securities
 
Subject to the terms and conditions of the Invitation, if you elect or are allocated the Discount Option with respect to any of your Pre-2005 Eligible Securities, you will receive a combination of the following New Securities in exchange for any Pre-2005 Eligible Securities you tender and Argentina accepts:
 
     Discounts;
 
     2017 Globals; and
 
●     GDP-linked Securities.
 
See the chart included on page S-26 for a summary of the New Securities you will receive if you tender Pre-2005 Eligible Securities pursuant to the Invitation and Argentina accepts your tender.
 
The Discounts issued pursuant to the Invitation will not be fungible with the corresponding 2005 Discounts issued by Argentina pursuant to its 2005 exchange offer.  However, each series of GDP-linked Securities, other than the GDP-linked Securities denominated in U.S. dollars and governed by New York law, issued pursuant to the Invitation will constitute a further issuance of, will be assigned the same ISINs and common codes as, and will trade fungibly with, the 2005 GDP-linked Securities.
 
 
S - 65

 
Total Consideration for Tenders of Pre-2005 Eligible Securities in Exchange for Discounts
 
Subject to the terms and conditions of the Invitation, if you are (i) a Large Holder that elects the Discount Option and tenders your Pre-2005 Eligible Securities on or before the Early Tender Deadline, (ii) a Large Holder that tenders your Pre-2005 Eligible Securities on or before the Expiration Date and elects the Par Option but is allocated Discounts, or (iii) a Small Holder that tenders your Pre-2005 Eligible Securities on or before the Expiration Date, you will receive the following combination of Discounts, 2017 Globals and GDP-linked Securities:
 
1.  
An original principal amount of Discounts equal to the product of the Eligible Amount of the Pre-2005 Eligible Securities you tender, multiplied by the exchange ratio set forth on page S-26 applicable to the Discount Option and the currency and governing law of your tendered Pre-2005 Eligible Securities.  The aggregate original principal amount of Discounts you receive will be rounded downward to the nearest one currency unit (e.g., U.S.$1.00).  The principal amount of Discounts you will receive upon settlement of the Invitation will also be adjusted for capitalized interest and, if you receive Discounts denominated in pesos, for inflation, each as described under “—Adjustments to the Principal Amount of Discounts.”  See the table on page S-26 for the currency and governing law of the Discounts, which varies depending on the currency and governing law of your Pre-2005 Eligible Securities.
 
2.  
A principal amount of 2017 Globals equal to U.S.$0.2907576, €0.2726930 or Ps. 0.2657117 for each U.S.$1.00, €1.00 or Ps. 1.00, respectively, original principal amount of Discounts that you receive in exchange for your tendered Pre-2005 Eligible Securities in the Invitation, rounded downward, if necessary, to 2 decimal places, adjusted, if your Discounts are denominated in a currency other than U.S. dollars, by the applicable FX Rate 2010, and rounded downward, if necessary, to the nearest U.S.$1.00.  This amount equals the total amount of interest that would have been paid to you in cash on the Discounts with respect to the period from December 31, 2003 to but excluding December 31, 2009 (including interest paid on December 31, 2009) if your Discounts had been issued as of and accrued interest from and including December 31, 2003 to but excluding December 31, 2009, at the rates per annum applicable to the 2005 Discounts during such period, which are set out below:
 
From and
 including
To but
 excluding
Currency
U.S. dollars
Euro
Pesos
December 31, 2003
December 31, 2008
3.97%
3.75%
2.79%
December 31, 2008
December 31, 2009
5.77%
5.45%
4.06%
 
This interest calculation includes (i) interest that would have been payable in cash on both the original principal amount of your Discounts and on the adjustments that would have been made to the principal amount of your Discounts in respect of capitalized interest and (ii) if you receive peso-denominated Discounts, interest paid in cash on the adjustments made to the principal amount of your Discounts in respect of Argentine inflation, based on the CER.  The principal amount of 2017 Globals that you receive will not be adjusted to reflect the 2017 Globals Issue Price.
 
Annex D sets forth the amount (expressed as a percentage of the original principal amount of Discounts to be received) of (a) the interest payments made in cash on the 2005 Discounts referred to in 2 above and (b) the capitalized interest on the 2005 Discounts referred to in 1 above with respect to the period from December 31, 2003 to but excluding December 31, 2009.
 
The exchange agent will be required to transfer on your behalf, on the Early Settlement Date or the Final Settlement Date, as applicable, a portion of the 2017 Globals that you are entitled to receive to or for the account of the international joint dealer managers in payment of their fee, calculated in accordance with “Plan of Distribution—Dealer Manager Agreement.”
 
 
S - 66

 
The total amount of 2017 Globals that you will actually receive will therefore be the amount referred to in 2 above (rounded downward to the nearest U.S.$1.00), minus the fee referred to in the immediately preceding paragraph.
 
3.  
A notional amount of GDP-linked Securities equal to the Eligible Amount of the Pre-2005 Eligible Securities that you tender and Argentina accepts in the Invitation or, if your Pre-2005 Eligible Securities are denominated in a currency other than the currency of the Discounts that you receive, the equivalent of your Eligible Amount in the currency in which your Discounts are denominated, translated into such currency using the applicable FX Rate 2003.  The aggregate notional amount of GDP-linked Securities that you receive will be rounded downward to the nearest one currency unit (e.g., U.S.$1.00).
 
As described below under “Description of the New Securities—General Terms of the GDP-linked Securities,” the GDP-linked Securities do not represent a right to receive principal or interest payments.  Rather, they represent the right to receive certain payments that are contingent upon and determined on the basis of the performance of Argentina’s gross domestic product.  Accordingly, the notional amount of the GDP-linked Securities does not represent a principal amount, but rather a theoretical number necessary to allocate payments under the GDP-linked Securities among the various holders of these securities and facilitate trading of these securities.
 
Hypothetical examples of the calculation of the Total Consideration, including the principal amount of Discounts, principal amount of 2017 Globals and notional amount of GDP-linked Securities that you may receive (after deduction of the international joint dealer managers’ fee), are set forth in Annex F-1.
 
You will not receive any payment or any other consideration in respect of any accrued but unpaid interest on your tendered Pre-2005 Eligible Securities for any period subsequent to December 31, 2001.
 
Consideration for Tenders After the Early Tender Deadline by Large Holders of Pre-2005 Eligible Securities in Exchange for Discounts
 
Subject to the terms and conditions of the Invitation, if you elect the Discount Option, are a Large Holder and you tender Pre-2005 Eligible Securities after the Early Tender Deadline, you will receive the Total Consideration for those Pre-2005 Eligible Securities minus a principal amount of 2017 Globals equal to U.S.$0.01 per U.S.$1.00 in Eligible Amount of Pre-2005 Eligible Securities that you tender and Argentina accepts or, if your Eligible Securities are denominated in a currency other than U.S. dollars, the equivalent of your Eligible Amount in U.S. dollars, translated into such currency using the applicable FX Rate 2003, and rounded downward, if necessary, to the nearest U.S.$1.00.
 
The exchange agent will be required to transfer on your behalf, on the Final Settlement Date, a portion of the 2017 Globals that you are entitled to receive to or for the account of the international joint dealer managers in payment of their fee, calculated in accordance with “Plan of Distribution—Dealer Manager Agreement.”
 
The Discounts, 2017 Globals and GDP-linked Securities issued on the Final Settlement Date will constitute a further issuance of, will be assigned the same ISINs and common codes as, and will trade fungibly with, the corresponding series of New Securities issued on the Early Settlement Date.  However, it is possible that the Discounts governed by New York law, the Discounts governed by English law and/or the 2017 Globals issued on the Final Settlement Date will have a greater amount of OID for U.S. federal income tax purposes than the corresponding series of New Securities issued on the Early Settlement Date.  If this is the case, Argentina intends to calculate and report OID, if any, with respect to any such series of New Securities based on the issue price of the New Securities issued on the Final Settlement Date.  See “Taxation—U.S. Federal Income Tax Consequences—Consequences of Holding the New Securities—Qualified Stated Interest and Original Issue Discount on the New Bonds” for further information.
 
 
S - 67

 
 
Par Option
 
Tenders of Pre-2005 Eligible Securities
 
Subject to the terms and conditions of the Invitation, if you elect, and to the extent that you are allocated, the Par Option with respect to any of your Pre-2005 Eligible Securities, you will receive a combination of the following New Securities and a cash payment in exchange for the Pre-2005 Eligible Securities you tender and Argentina accepts:
 
·  
Pars;
 
·  
cash payment; and
 
·  
GDP-linked Securities.

See the chart included on page S-26 for a summary of the New Securities you will receive if you tender Pre-2005 Eligible Securities pursuant to the Invitation and Argentina accepts your tender.

The Pars issued pursuant to the Invitation will not be fungible with the corresponding 2005 Pars issued by Argentina pursuant to its 2005 exchange offer.  However, each series of GDP-linked Securities, other than the GDP-linked Securities denominated in U.S. dollars and governed by New York law, issued pursuant to the Invitation will constitute a further issuance of, will be assigned the same ISINs and common codes as, and will trade fungibly with, the 2005 GDP-linked Securities.

Total Consideration for Tenders of Pre-2005 Eligible Securities in Exchange for Pars

Subject to the terms and conditions of the Invitation, if you elect, and to the extent that you are allocated, the Par Option with respect to any of your Pre-2005 Eligible Securities, you will receive the following combination of Pars, cash payment and GDP-linked Securities:
 
1.  
An original principal amount of Pars equal to the Eligible Amount of those Pre-2005 Eligible Securities multiplied by the exchange ratio set forth on page S-26 applicable to the Par Option and the currency and governing law of your tendered Pre-2005 Eligible Securities.  The aggregate original principal amount of Pars you receive will be rounded downward to the nearest one currency unit (e.g., U.S.$1.00).  If you receive Pars denominated in pesos, the principal amount of Pars you will receive upon settlement of the Invitation will also be adjusted for inflation, as described under “—Adjustments to the Principal Amount of Pars Denominated in Pesos.”  See the table on page S-26 for the currency and governing law of the Pars, which varies depending on the currency and governing law of your Pre-2005 Eligible Securities.
 
2.  
A cash payment of U.S.$0.0823250, €0.0743000 or Ps. 0.0517113 for each U.S.$1.00, €1.00 or Ps. 1.00, respectively, original principal amount of Pars that you receive in exchange for your tendered Pre-2005 Eligible Securities in the Invitation, rounded downward, if necessary, to the nearest U.S.$0.01, €0.01 or Ps. 0.01, as applicable.  This amount equals the total amount of interest that would have been paid to you in cash on the Pars with respect to the period from December 31, 2003 to but excluding September 30, 2009 (including interest paid on September 30, 2009) if your Pars had been issued as of and accrued interest from and including December 31, 2003 to but excluding September 30, 2009, at the rates per annum applicable to the 2005 Pars during such period, which are set out below:
 
From and
  including
To but
  excluding
Currency
U.S. dollars
Euro
Pesos
December 31, 2003
March 31, 2009
1.33%
1.20%
0.63%
March 31, 2009
September 30, 2009
2.50%
2.26%
1.18%
 
 
S - 68

 
If you receive peso-denominated Pars, the amount of your cash payment includes the cash interest that Argentina would have paid on your Pars in respect of the increases to the principal amount of your Pars in respect of Argentine inflation, based on the CER, during the period from and including December 31, 2003 to but excluding September 30, 2009.
 
Annex D sets forth the amount (expressed as a percentage of the original principal amount of Pars to be received) of the interest payments made in cash on the 2005 Pars referred to in 2 above.
 
The exchange agent will be required to transfer on your behalf, on the Final Settlement Date, a portion of the cash payment that you are entitled to receive to or for the account of the international joint dealer managers in payment of their fee, calculated in accordance with “Plan of Distribution—Dealer Manager Agreement.”
 
The total amount of cash that you will actually receive therefore will be the amount first referred to in 2 above (rounded downward to the nearest U.S.$0.01, €0.01 or Ps. 0.01, as applicable) minus the fee referred to in the immediately preceding paragraph. The table below summarizes the cash payment to a holder of U.S.$10,000, €10,000 or Ps. 10,000 Eligible Amount of Pre-2005 Eligible Securities that tenders such Eligible Securities and elects the Par Option, assuming that the Par Option is not prorated.
 
Cash Payment After Deduction of International Joint Dealer Managers’ Fee
 
Currency of
Par Bonds
Cash Payment in Respect
of Past Interest on Pars
 
Fee
Cash to be Received
by Tendering Holder
 
(per U.S.$10,000, €10,000 or Ps. 10,000 Eligible Amount
tendered or Original Principal Amount of Pars Received)
 
U.S. dollars
U.S.$823.25
U.S.$40.00
U.S.$783.25
Euro
€743.00
€40.00
€703.00
Pesos
Ps. 517.11
Ps. 40.00
Ps. 477.11

 
3.  
A notional amount of GDP-linked Securities equal to the Eligible Amount of the Pre-2005 Eligible Securities that you tender and Argentina accepts in the Invitation or, if your Pre-2005 Eligible Securities are denominated in a currency other than the currency of the Pars that you receive, the equivalent of your Eligible Amount in the currency in which your Pars are denominated, translated into such currency using the applicable FX Rate 2003.  The aggregate notional amount of GDP-linked Securities that you receive will be rounded downward to the nearest one currency unit (e.g., U.S.$1.00).
 
Hypothetical examples of the calculation of the Total Consideration, including the principal amount of Pars, the cash payment and notional amount of GDP-linked Securities that you may receive (after deduction of the international joint dealer managers’ fee), are set forth in Annex F-1.
 
You will not receive any payment or any other consideration in respect of any accrued but unpaid interest on your tendered Pre-2005 Eligible Securities for any period subsequent to December 31, 2001.
 
Discount Option and Par Option for Holders of 2005 Eligible Securities

The Total Consideration and Consideration that holders tendering 2005 Eligible Securities will receive are described under “—Terms of the Invitation Applicable Only to Holders of 2005 Eligible Securities” below.

 Adjustments to the Principal Amount of Discounts
 
Any Discounts you receive in exchange for your Eligible Securities will begin to accrue interest from and including December 31, 2009.
 
 
S - 69

 
The principal amount of Discounts you will receive upon settlement of the Invitation will equal the original principal amount to which you are entitled (as provided herein) plus an additional principal amount equal to the portion of interest that would have been capitalized during the period from and including December 31, 2003 to but excluding December 31, 2009 (including interest capitalized on December 31, 2009) had you been issued 2005 Discounts in Argentina’s 2005 exchange offer in the same original principal amount.  This adjustment will be made regardless of the type of Eligible Securities you tender, including if you tender 2005 Discounts, 2005 Pars or 2005 Quasi-Pars.  Argentina is making this adjustment on the 2005 Eligible Securities because the “Eligible Amount” of your Eligible Securities is their “original principal amount,” which is defined to exclude any interest capitalized on the 2005 Eligible Securities.

If the Discounts you receive are denominated in pesos, the principal amount of Discounts that you receive will, under the terms of the Discounts, be adjusted to reflect inflation, based on the CER, since December 31, 2003, as described under “Description of the New Securities—Special Terms of New Securities Governed by Argentine Law.”  This adjustment will be made regardless of the type of Eligible Securities you tender, including if you tender 2005 Discounts, 2005 Pars or 2005 Quasi-Pars.

Argentina understands that the clearing systems record and effect transactions in the Discounts based on their original principal amount.  Therefore, the adjustments to the principal amount of your Discounts will not be reflected in the amount shown on the statements you receive from the clearing system in which you hold your Discounts (if you are a direct participant in that clearing system) or in the statements that you receive from your custodian or other financial intermediary (if you are not a direct participant), because the Discounts will be credited and will trade in the clearing systems based upon their original principal amount.  They will, however, be effective for purposes of determining the accrued interest and principal amount payable on your Discounts.

Adjustments to the Principal Amount of Pars Denominated in Pesos
 
If you receive Pars denominated in pesos in exchange for your Eligible Securities, the principal amount of Pars that you receive will, under the terms of the Pars, be adjusted to reflect inflation, based on the CER, since December 31, 2003, as described under “Description of the New Securities—Special Terms of New Securities Governed by Argentine Law.”  This adjustment will be made regardless of the type of Eligible Securities you tender, including if you tender 2005 Discounts, 2005 Pars or 2005 Quasi-Pars.
 
This adjustment to the principal amount of your Pars will not be reflected in the amount shown on the statements you receive from the clearing system in which you hold your Pars (if you are a direct participant in that clearing system) or in the statements that you receive from your custodian or other financial intermediary (if you are not a direct participant), because the Pars will be credited and will trade in the clearing systems based upon their original principal amount.  This adjustment will, however, be effective for purposes of determining the accrued interest and principal amount payable on your Pars.
 
Currency Denomination of the New Securities
 
Discounts and Pars
 
The currency of the Eligible Securities that you tender and Argentina accepts will determine the currency in which the Discounts or Pars you will receive will be denominated, as follows:
 
·  
Eligible Securities denominated in U.S. dollars, euro (or any Eligible Securities originally denominated in a predecessor currency to the euro, which currencies for this purpose are deemed to have been originally denominated in euro) or pesos.  You will receive Discounts or Pars denominated in the same currency as your tendered Eligible Securities.
 
·  
Eligible Securities denominated in pounds sterling or Swiss francs.  You will receive Discounts or Pars denominated in euro.
 
Eligible Securities denominated in yen.  You will receive Discounts or Pars denominated in euro.
 
 
S - 70

 
While holders of yen-denominated Eligible Securities governed by Japanese law will not be able to participate in the Invitation, they may be able to do so pursuant to the invitation in Japan, if conducted by Argentina.  Argentina, however, will only launch an offer in Japan after having received all necessary regulatory approvals from Japanese authorities.  See “Global Offering―Invitation in Japan.”
 
2017 Globals
 
If you are entitled to receive 2017 Globals pursuant to the Invitation, the 2017 Globals you receive will be denominated in U.S. dollars.
 
GDP-linked Securities
 
If you are entitled to receive GDP-linked Securities in the Invitation, the GDP-linked Securities you receive in exchange for your Eligible Securities will be denominated in the same currency as the currency of the Discounts or Pars, as applicable, you receive in exchange for the same Eligible Securities.  However, the underlying calculations to determine the amount of payments owing under the GDP-linked Securities will be performed in pesos and the resulting amounts will be converted into the relevant payment currency as described under “Description of the New Securities—General Terms of the GDP-linked Securities.”
 
Solely for purposes of the Invitation, Argentina will treat Eligible Securities originally denominated in a currency other than pesos and governed by Argentine law as if they were denominated in the currency in which they were originally issued.
 
Governing Law of the New Securities
 
Discounts and Pars
 
If the Eligible Securities you tender are not governed by Argentine law, the governing law of any Discounts or Pars you receive will be as follows:
 
·  
Discounts or Pars denominated in U.S. dollars will be governed by New York law;
 
·  
Discounts or Pars denominated in euro will be governed by English law; and
 
·  
Discounts or Pars denominated in pesos will be governed by Argentine law.
 
If the Eligible Securities you tender are governed by Argentine law, you will receive Discounts or Pars governed by Argentine law.
 
2017 Globals
 
If you are entitled to receive 2017 Globals in the Invitation, all 2017 Globals you receive will be governed by New York law.

GDP-linked Securities
 
If you are entitled to receive GDP-linked Securities in the Invitation, the GDP-linked Securities you receive in exchange for your Eligible Securities will be governed by the law that governs the Discounts or Pars you receive in exchange for the same Eligible Securities.
 
Summary of Consideration for Pre-2005 Eligible Securities
 
The chart included on page S-26 summarizes the New Securities and, in certain cases, the cash payment you will receive if you tender Pre-2005 Eligible Securities pursuant to the Invitation, Argentina accepts your tender and your tendered Pre-2005 Eligible Securities are cancelled.
 
 
 
S - 71

 

 
No Maximum or Minimum Size of Invitation
 
Argentina has not set any limit on the principal amount of Discounts, the notional amount of GDP-linked Securities or the principal amount of 2017 Globals that may be issued pursuant to the Invitation; however, the U.S. dollar equivalent of the aggregate principal amount of Pars issued by Argentina in the Invitation may not exceed the Par Option Maximum.  Argentina has not set an express limit on the aggregate amount of cash payments that it will make pursuant to the Invitation, but this amount will be indirectly limited by the Par Option Maximum.  If the Par Option Maximum is reached, Argentina expects that the aggregate amount of its cash payments will be approximately the equivalent of U.S.$168 million.  In addition, Argentina has not conditioned the Invitation on any minimum level of participation by holders of Eligible Securities.
 
 Financing Condition
 
The acceptance by Argentina of tendered Eligible Securities and the settlement of the Invitation on the Early Settlement Date are subject to the condition that Argentina has received the proceeds of a concurrent offering of global bonds due 2017 for cash for an aggregate principal amount of not less than U.S.$1,000,000,000 on or before the Early Settlement Date.  Argentina reserves the right to waive this condition (or to issue a smaller amount of such global bonds) in the event that Argentina determines that market conditions do not permit the issuance of U.S.$1,000,000,000 of global bonds due 2017 on terms considered by Argentina, in its sole and absolute discretion, to be satisfactory.  For the avoidance of doubt, Argentina may not waive the Financing Condition if the concurrent cash offering is not priced, or Argentina does not receive the proceeds of the concurrent cash offering, in each case as a result of any court or arbitral order or legal proceeding seeking to attach such proceeds or to enjoin Argentina from receiving such proceeds or the subscribers from delivering such proceeds to Argentina or otherwise to frustrate the purpose of the concurrent cash offering, or having that effect.  The concurrent cash offering is being made pursuant to a separate offering document, not by this document.  If Argentina issues global bonds due 2017 in the concurrent cash offering, these global bonds due 2017 will constitute a single series with, have the same terms and conditions as, be assigned the same ISIN and common code as, and trade fungibly with, the 2017 Globals issued pursuant to the Invitation.
 
Cancellation Condition
 
The Invitation is conditioned on the cancellation of the Eligible Securities.  The Eligible Securities tendered by holders during the Invitation and accepted by Argentina will be cancelled on the Early Settlement Date or the Final Settlement Date, as applicable, prior to the issuance of the New Securities and the credit of the cash payments to the applicable holders’ accounts (which may take place over the course of several days).  If any court or arbitral order or administrative or legal proceeding prohibits or delays the cancellation of the tendered Eligible Securities, Argentina will postpone either or both of the Early Settlement Date or the Final Settlement Date, as applicable, until the Eligible Securities can be cancelled or, if in its judgment, cancellation cannot be effected without unreasonable delay, it will cancel the Invitation (or, if Argentina considers that the Eligible Securities affected thereby are, in its sole judgment, immaterial, Argentina may cancel the Invitation as to the affected Eligible Securities only) and return the Eligible Securities to the tendering holders.  Argentina may not waive this condition.
 
Other Conditions to the Invitation
 
Notwithstanding any other provisions of the Invitation, the Invitation is conditioned upon there not having been threatened, instituted or pending any action or proceeding before any court or governmental, regulatory, arbitral or administrative body that:  (1) makes or seeks to make illegal the exchange of Eligible Securities for New Securities; (2) would or might result in a delay in, or restrict, the ability of Argentina to issue the New Securities in exchange for Eligible Securities; or (3) imposes or seeks to impose limitations on the ability of Argentina to issue the New Securities in exchange for Eligible Securities.  Each of the foregoing conditions is for the sole benefit of Argentina and may be waived by Argentina, in whole or in part, at any time and from time to time, in its discretion.  Any determination by Argentina concerning the conditions set forth above (including whether or not any such condition has been satisfied or waived) will be final and binding upon all parties.
 
 
S - 72

 
 Expiration of Invitation; Termination; Amendments
 
The Invitation will expire at 5:00 P.M. (New York City time) on the Expiration Date, unless Argentina in its sole discretion extends it or terminates it earlier, in accordance with the terms described in this document.  However, in order for Large Holders to receive Total Consideration, they must tender their Eligible Securities by the Early Tender Deadline.
 
At any time before Argentina announces the acceptance of any tenders on the Early Announcement Date or the Final Announcement Date, as applicable (in the manner specified below under “—Acceptance of Tenders”), Argentina may, in its sole discretion and to the extent permitted by the applicable laws, rules and regulations in each jurisdiction where Argentina is making the Invitation:
 
·  
terminate the Invitation, including with respect to tenders submitted prior to the time of the termination;
 
·  
extend the Invitation past the originally scheduled Early Tender Deadline or Expiration Date, as applicable;
 
·  
withdraw the Invitation from any one or more jurisdictions; or
 
·  
amend the Invitation, including amendments in any one or more jurisdictions.
 
In addition, subject to applicable law, Argentina reserves the right to extend or delay the Early Settlement Date or the Final Settlement Date, to terminate the Invitation after the Early Announcement Date or the Final Announcement Date or to modify the settlement procedures in any way if:
 
·  
any court order or judgment is issued, or any legal proceedings are commenced with the purpose of preventing the cancellation of the Eligible Securities tendered, attaching payments to Argentina in connection with Argentina’s concurrent cash offering, attaching or enjoining the New Securities, impeding or attaching the cash payments pursuant to the Invitation or payments under the New Securities, preventing the release of claims, including any administrative, litigation or arbitral claims, preventing the termination of pending administrative, litigation, arbitral or other legal proceedings against Argentina in respect of the tendered Eligible Securities, preventing the satisfaction of any payment order, judgment, arbitral award or other such order against Argentina in respect of the tendered Eligible Securities, or otherwise having the effect of frustrating the purposes of the Invitation; or
 
·  
Argentina, in its sole discretion and to the extent permitted by applicable laws, rules and regulations, determines that such extension, delay, termination or modification is in the best interests of Argentina or the holders of Eligible Securities seeking to participate in the Invitation, in light of any court order, judgment or pending administrative, litigation, arbitral or other legal proceedings.
 
Argentina will announce any such termination, extension, withdrawal or amendment of the Invitation as described below under “¾ Announcements” and will publish any such announcement on the website of the Luxembourg Stock Exchange (www.bourse.lu).
 
 Irrevocability; Limited Withdrawal Rights
 
All tenders will be irrevocable and may not be withdrawn, unless Argentina:
 
·  
extends the Submission Period of the Invitation by more than 30 calendar days;
 
·  
is required to grant withdrawal rights by U.S. securities or other applicable laws; or
 
·  
otherwise determines, in its sole and absolute discretion, to grant withdrawal rights.
 
 
S - 73

 
In any of these cases, you will have the right to withdraw your tender for a period of 10 calendar days from the date Argentina first publicly announces (by means of a press release through the news services, as defined below under “—Acceptance of Tenders” and by publication on the website of the Luxembourg Stock Exchange (www.bourse.lu)) that it is granting withdrawal rights.
 
To effectively withdraw your tender, subject to the limitations described above, you must follow the procedures set forth below under “—Procedures for Withdrawal of Tenders.”  See “Risk Factors¾Risk Factors Relating to the Invitation¾Risks of Participating in the Invitation.”
 
 Acceptance of Tenders
 
Argentina has not set any limit on the principal amount of Discounts, the notional amount of GDP-linked Securities or the principal amount of 2017 Globals that may be issued pursuant to the Invitation.  However, Argentina may issue Pars only up to the equivalent of U.S.$2 billion, the Par Option Maximum.  If the principal amount of Pars that would be issued in respect of all Eligible Securities for which Par Option is elected (after application of the Par Option Limit per Holder) would not exceed the Par Option Maximum, then Argentina will only issue an amount of Pars equal to the amount of Pars so elected (after application of the Par Option Limit per Holder) by tendering holders pursuant to the Invitation.  Argentina has not set an express limit on the aggregate amount of cash payments that it will make pursuant to the Invitation, but this amount will be indirectly limited by the Par Option Maximum.  If the Par Option Maximum is reached, Argentina expects that the aggregate amount of its cash payments will be approximately the equivalent of U.S.$168 million.
 
In addition, Argentina has not conditioned the Invitation on any minimum level of participation by holders of Eligible Securities.  However, the acceptance by Argentina of tendered Eligible Securities, the announcement thereof on the Early Announcement Date and the settlement of the Invitation on the Early Settlement Date are subject to the condition that Argentina has received the proceeds of the concurrent cash offering, as described above under “¾Financing Condition,” and to the condition that the Eligible Securities tendered by holders during the Invitation will be cancelled on the Early Settlement Date or the Final Settlement Date, as applicable, prior to the issuance of the New Securities and, if applicable, the cash payment (which may take place over the course of several days), as described above under “¾Cancellation Condition,” and other conditions, as described above under “¾Other Conditions to the Invitation.”
 
Argentina reserves the right not to accept tenders in its sole discretion, if and to the extent permitted by applicable laws, rules and regulations in each jurisdiction where Argentina is making the Invitation.  If Argentina elects to accept your tender, it will, at or around 5:00 P.M. (New York City time) on the Early Announcement Date or the Final Announcement Date, as applicable, announce on the Invitation Website, by press release issued to Bloomberg News and the Thomson Reuters News Service, which we refer to as the “news services,” followed by publication in a newspaper with general circulation in Luxembourg (which is expected to be the Luxemburger Wort or the Tageblatt) and through publication in the form and manner required in certain jurisdictions outside the United States:
 
·  
the approximate aggregate principal amount of Eligible Securities duly tendered and accepted by Argentina for exchange;
 
·  
the approximate aggregate principal amount of New Securities of each series to be issued and the amount of the cash payment to be made to the holders of Pre-2005 Eligible Securities who elect and are allocated the Par Option, if applicable, on the Early Settlement Date or the Final Settlement Date, as applicable; and
 
·  
in the case of the Final Announcement Date, information concerning the allocation of the Par Option.
 
You may obtain such information by contacting the information agent.  In addition, Argentina will notify the Luxembourg Stock Exchange, the Buenos Aires Stock Exchange and the Mercado Abierto Electrónico of the results of the Early Settlement and the Final Settlement, as applicable, and, subject to applicable law, will publish the results of the Early Settlement and the Final Settlement.
 
 
S - 74

 
The Early Announcement Date and/or the Final Announcement Date may be postponed by Argentina for any reason, including if the early tender period and/or the Submission Period are extended.  Once Argentina has announced the acceptance of tenders on the Early Announcement Date or the Final Announcement Date, as applicable, Argentina’s acceptance will be irrevocable and tenders, as so accepted, shall constitute binding obligations of the submitting holders and Argentina to settle the exchange, in the manner described under “¾ Settlement” below, except as set forth above under “¾ Financing Condition,” “¾Cancellation Condition,” and “¾Other Conditions to the Invitation.”
 
If Argentina terminates the Invitation without accepting any tenders, or does not accept your tender, it will return the Eligible Securities not accepted to the tendering holders as provided below under “—Procedures Upon Rejection of Tenders or Termination of Invitation.”
 
 Minimum Tender Amount
 
You must tender your Eligible Securities in the minimum denomination and the integral multiples in excess of such minimum denomination that are set forth in the terms of such Eligible Securities and in Annexes A-1 and A-2 to this document.  Except as described under “¾Options” there is no maximum tender amount.
 
 Tender Procedures
 
To participate in the Invitation, you must submit, or arrange to have submitted on your behalf, by 5:00 P.M. (New York City time) on the Early Tender Deadline or the Expiration Date, as applicable: (1) to a principal clearing system, a duly completed electronic acceptance notice, and (2) to the information agent, a duly completed letter of transmittal in electronic form.  If you elect the Discount Option for a portion of your Eligible Securities and the Par Option for other Eligible Securities that you own, you must submit a separate electronic acceptance notice and letter of transmittal in electronic form with respect to each option.  You must also submit a separate electronic acceptance notice and letter of transmittal in electronic form (and, if you are in Italy or Germany, a separate paper letter of transmittal to the financial institution or other intermediary through which you hold your Eligible Securities) for each series of Eligible Securities you tender.  If you fail to submit your letter of transmittal in electronic form by the applicable deadline, or your letter of transmittal in electronic form is not complete, Argentina reserves the absolute right to reject your tender or require that you remedy the same.
 
Your electronic acceptance notices may aggregate information with respect to multiple tenders by multiple holders, so long as each notice relates only to a single series of Eligible Securities, a single option and, if the Discount Option is elected, single type of holder (i.e., Large Holder or Small Holder).  Such aggregated electronic acceptance notices may be submitted on a daily basis, or more frequently.  Each electronic acceptance notice must:
 
·  
state the option (the Discount Option or the Par Option) elected for the Eligible Securities tendered and, if the Discount Option is elected, whether each of the tendering holders is a Large Holder or a Small Holder.  Tenders electing the Par Option are subject to the Par Option Limit per Holder applicable to the Par Option and the Par Option Maximum. If an electronic acceptance notice fails to or incorrectly designates the option, it will be deemed to have elected the Discount Option;
 
·  
state, if the tendering holders are Large Holders electing the Discount Option, whether the electronic acceptance notice is submitted on or before, or after, the Early Tender Deadline; and
 
·  
state the principal amount and series of Eligible Securities being tendered.
 
The principal clearing systems through which Eligible Securities may be tendered are set forth below:
 
 
S - 75

 
Principal Clearing Systems
Caja de Valores
Clearstream Banking AG
Clearstream, Luxembourg
Euroclear
Iberclear
Monte Titoli S.p.A.
OEKB
SIS

Eligible Securities may not be tendered through, and the New Securities will not be made eligible for clearance, settlement or trading in the book-entry system of, DTC.  If your Eligible Securities are held through DTC or any other clearing system, you must follow special procedures, described under “Terms of the Invitation—Tender Procedures” in order to tender your Eligible Securities and to receive New Securities.
 
Eligible Securities tendered in the Invitation will be “blocked” for transfers to third parties pending settlement of the Invitation.
 
The exchange agent is the entity responsible for, among other things, receiving and processing electronic acceptance notices made by holders pursuant to the Invitation through their respective clearing systems and, at the Early Settlement or Final Settlement of the Invitation, delivering the New Securities and the cash payments, when applicable, to the tendering holders through their respective clearing systems.  The procedures you must follow to effectively tender Eligible Securities depend upon the manner in which you hold your Eligible Securities.  We summarize these procedures below.  Summary diagrams of the tender procedures are also included in Annexes E-1 and E-2 to this document.
 
If you have any questions regarding the process by which you can tender Eligible Securities, you may contact the information agent at the phone number listed on the back cover of this document.
 
Eligible Securities in Book-Entry Form
 
We set forth below a description of the procedures generally applicable for tenders of Eligible Securities held in electronic or book-entry form, followed by a brief summary of specific tender procedures applicable to certain clearing systems.  In any event, it is your responsibility to inform yourself of, and arrange for timely tender of your Eligible Securities in accordance with, the procedures applicable to the principal clearing system through which you tender your Eligible Securities.
 
General Procedures
 
Eligible Securities held in electronic or book-entry form may be tendered directly to the principal clearing systems, if you have an account with any of the principal clearing systems, or indirectly through financial institutions that have an account with any of the principal clearing systems.  We refer to financial institutions that have an account with any of the principal clearing systems as “direct participants” in such system.  Only these direct participants may submit electronic acceptance notices to any of the principal clearing systems.  If you are not a direct participant, you (or a financial institution or other intermediary on your behalf) must arrange for the direct participant through which you hold your Eligible Securities to submit an electronic acceptance notice on your behalf to any of the principal clearing systems.
 
Argentina has made special arrangements with the principal clearing systems that will allow these clearing systems to submit electronic acceptance notices on behalf of tendering holders directly to the exchange agent.  The principal clearing systems will be able to perform this function even with respect to the Eligible Securities that are not registered in their name (or in the name of their depositary nominee).  Argentina has designated each of these clearing systems as a principal clearing system for purposes of the Invitation, either because Eligible Securities are registered in the name of such clearing system (or a nominee of its depositary) or Argentina expects a substantial number of tenders to be submitted through such clearing system.  DTC has not been designated as a principal clearing system for the Invitation.
 
 
S - 76

 
For your tender of Eligible Securities to be effective, a direct participant in a principal clearing system through which you tender your Eligible Securities must submit an electronic acceptance notice on your behalf to such principal clearing system prior to 5:00  P.M. (New York City time) on the Early Tender Deadline (if you are a Large Holder electing the Discount Option and wish to receive the Total Consideration) or prior to 5:00 P.M. (New York City time) on the Expiration Date (in all other cases).  The principal clearing systems will not submit to the exchange agent any electronic acceptance notices they receive after this time.
 
The principal clearing system through which you tender your Eligible Securities must deliver your duly completed electronic acceptance notice to the exchange agent no later than two business days after the Early Tender Deadline or three business days after the Expiration Date, as applicable.
 
Upon receipt of your electronic acceptance notice, the principal clearing system will submit your electronic acceptance notice to the exchange agent.  The receipt of your electronic acceptance notice by a principal clearing system will result in the blocking of your tendered Eligible Securities in such clearing system.  This will prevent you from being able to transfer your tendered Eligible Securities to third parties.
 
The exchange agent will establish an account at each of the principal clearing systems for purposes of receiving tenders of Eligible Securities pursuant to the Invitation.  The receipt of your electronic acceptance notice by the principal clearing system will constitute instructions to block your tendered Eligible Securities and, if Argentina accepts your tenders, to make a book-entry transfer of your tendered Eligible Securities into the exchange agent’s account at such clearing system on or before the Early Settlement Date or Final Settlement Date, as applicable.  Upon performing the book-entry transfer of your tendered Eligible Securities into the exchange agent’s account, the principal clearing system will deliver to the exchange agent a confirmation of such book-entry transfer.
 
None of Argentina, the global coordinator, any international joint dealer manager, the information agent or the exchange agent will be responsible for ensuring that any electronic acceptance notice is submitted to or accepted by a principal clearing system or for ensuring that the book-entry transfer into the exchange agent’s account at the relevant principal clearing system is effected.  If (i) your electronic acceptance notice is not delivered by the principal clearing system to the exchange agent on or before two business days after the Early Tender Deadline or three business days after the Expiration Date, as applicable, (ii) your Eligible Securities are not transferred into the exchange agent’s account at the relevant principal clearing system on or before the Early Settlement Date or Final Settlement Date, as applicable, or (iii) you, or a direct participant or custodian on your behalf, does not deliver all other required documents in connection with your tender, in each case on or before the applicable deadline, your tender will be deemed invalid.
 
By submitting a valid electronic acceptance notice to a principal clearing system, tendering holders, and the relevant direct participant on their behalf, shall be deemed to have made the representations and warranties set forth below under “¾Representations, Warranties and Undertakings Relating to Tenders of Eligible Securities” to Argentina, the international joint dealer managers, the information agent and the exchange agent.
 
Additional Information for Tenders Through Euroclear, Clearstream, Luxembourg or Clearstream Banking AG
 
If you hold Eligible Securities through Euroclear, Clearstream, Luxembourg or Clearstream Banking AG, you may submit (if you are a direct participant), or arrange to have a direct participant submit on your behalf, an electronic acceptance notice in accordance with the procedures established by Euroclear, Clearstream, Luxembourg or Clearstream Banking AG, as applicable, to participate in the Invitation.  Direct participants should refer to the respective notifications that direct participants receive from Euroclear, Clearstream, Luxembourg and Clearstream Banking AG for detailed information regarding tender procedures.
 
Additional Information for Tenders Through Caja de Valores
 
If you hold Eligible Securities through Caja de Valores, you may submit (if you are a direct participant), or arrange to have a direct participant submit on your behalf, an electronic acceptance notice in accordance with the procedures established by Caja de Valores for the Invitation.  You may contact Caja de Valores for assistance in effecting your tender in accordance with the applicable procedures.
 
 
S - 77

 
Procedures for Submitting Tenders of Eligible Securities Held Through Any Other Clearing Systems
 
If you hold Eligible Securities through any other clearing system, you must follow the procedures established and deadlines required by such clearing system in order for your tender to be received by a principal clearing system prior to 5:00 P.M. (New York City time) on the Early Tender Deadline (if you are a Large Holder electing the Discount Option and wish to receive the Total Consideration) or prior to 5:00 P.M. (New York City time) on the Expiration Date (in all other cases).  In particular, you must arrange to either (i) transfer the Eligible Securities to one of the principal clearing systems or (ii) have such other clearing system submit a tender on your behalf through a principal clearing system (assuming such other clearing system is capable of doing so).  This process will take additional time.  You are required to make yourself aware of the procedures and deadlines of this other clearing system in tendering your Eligible Securities, and we cannot assure you that you will succeed in tendering your Eligible Securities that are held through other clearing systems.
 
Eligible Securities Held through a Custodian or Other Securities Intermediary
 
If you hold Eligible Securities through a financial institution or other intermediary, you must contact that financial institution or intermediary and instruct it to tender your Eligible Securities on your behalf.  You should contact that financial institution or intermediary well in advance of the Early Tender Deadline or the Expiration Date, as applicable, since that financial institution or intermediary may have earlier deadlines by which it must receive your instructions in order to have adequate time to meet the deadlines of the clearing system through which your Eligible Securities are tendered.
 
Financial institutions or other intermediaries are permitted to aggregate the tenders of their customers into a single electronic acceptance notice, subject to the following conditions:
 
·  
a separate electronic acceptance notice must be submitted for each option (the Discount Option or Par Option) elected and, if the Discount Option is elected, for each type of holder (Large Holder or Small Holder);
 
·  
a separate electronic acceptance notice must be submitted for each series of Eligible Securities tendered; and
 
·  
each such financial institution or other intermediary that submits one or more electronic acceptance notices that represent more than one tender must, with respect to each such electronic acceptance notice, submit to the information agent, through the Invitation Website, a letter of transmittal in electronic form, identifying separately the details of each such tender included in such electronic acceptance notice and containing, in the case of direct participants, the blocking reference number supplied by the principal clearing system upon confirmation of receipt of the corresponding electronic acceptance notice.
 
Financial institutions or other intermediaries that choose to aggregate tenders are encouraged to submit those tenders on a daily basis.  Detailed instructions for direct participants in a principal clearing system and for custodians and other financial intermediaries are set forth in Annexes E-1 and E-2, respectively.
 
Eligible Securities in Physical Form
 
Eligible Securities held in physical form may not be tendered pursuant to the Invitation.
 
If you hold Eligible Securities in physical form, you may only participate in the Invitation by first exchanging your physical securities for an interest in the corresponding global security, which will be recorded in book-entry form.  This can be accomplished by:
 
·  
selecting a financial institution or other intermediary that has a direct or indirect account with the clearing system that acts as depositary for the global security corresponding to your physical certificate;
 
 
S - 78

 
·  
surrendering the physical certificates representing your Eligible Securities to that financial institution or intermediary; and
 
·  
instructing that financial institution or intermediary to exchange your physical certificate for an interest in the corresponding global security, specifying the account at the relevant clearing system where your interest in the global security should be credited (you should obtain this account information from the financial institution or intermediary you selected).
 
The process for converting physical securities into securities held in book-entry form as provided above may entail some delay.  Accordingly, if you hold your Eligible Securities in physical form and wish to participate in the Invitation, you should begin this process as soon as possible.
 
Once you hold your Eligible Securities in electronic form, you will be able to tender your Eligible Securities pursuant to the Invitation in accordance with the procedures set forth above under “—Eligible Securities in Electronic or Book-Entry Form.”
 
Delivery of Letters of Transmittal
 
You must deliver, or arrange to have delivered on your behalf, by 5:00 P.M. (New York City time) on the Early Tender Deadline or the Expiration Date, as applicable, a letter of transmittal in electronic form to the information agent.  The procedures for the delivery of letters of transmittal vary depending on whether you hold your Eligible Securities directly at a principal clearing system or through a financial institution or other intermediary and on whether you are located in Germany, Italy or a different jurisdiction.  The Invitation Website has been set up for the submission of letters of transmittal in electronic form.
 
Each letter of transmittal must specify, among other things:
 
·  
the name of each beneficial owner of the Eligible Securities to which such letter of transmittal relates, as well as the country in which each beneficial owner is located.  We have also requested that the phone number of each beneficial owner be included in the letter of transmittal, to facilitate resolution of any questions or irregularities, but inclusion of this information is optional for beneficial owners other than those in Canada;
 
·  
the option (the Discount Option or the Par Option) elected for the Eligible Securities tendered and, if the Discount Option is elected, whether each of the tendering holders is a Large Holder or a Small Holder.  Tenders electing the Par Option are subject to the Par Option Limit per Holder applicable to the Par Option and the Par Option Maximum;
 
·  
if the tendering holders are Large Holders electing the Discount Option, whether the letter of transmittal in electronic form is submitted on or before, or after, the Early Tender Deadline;
 
·  
the principal amount and series of Eligible Securities being tendered; and
 
·  
information regarding whether the tendered Eligible Securities are subject to any administrative, litigation, arbitral or other legal proceedings against Argentina (including legal proceedings that have resulted in payment orders, judgments, arbitral awards or other such orders against Argentina).
 
Holders located outside of Germany and Italy
 
If you, as a beneficial owner of Eligible Securities, are a direct participant in the principal clearing system through which you submit your electronic acceptance notice with respect to your Eligible Securities, then you must submit to the information agent, through the Invitation Website, a letter of transmittal in electronic form, identifying the details of your tender, and containing the blocking reference number supplied by the principal clearing system upon confirmation of receipt of the corresponding electronic acceptance notice.  If your electronic acceptance notice aggregates multiple tenders (e.g., tenders on your own behalf and on behalf of your customers), your letter of transmittal must separately identify the details of your tender and all other tenders submitted in the same electronic acceptance notice and contain the blocking reference number supplied by the principal clearing system upon confirmation of receipt of the corresponding electronic acceptance notice.
 
 
S - 79

 
If you, as a beneficial owner of Eligible Securities, are not a direct participant and hold Eligible Securities through a financial institution or other intermediary, that financial institution or intermediary must submit, or arrange to have submitted, to the information agent on your behalf, through the Invitation Website, a letter of transmittal in electronic form, identifying the details of your tender or, if the electronic acceptance notice with respect to your tender aggregates multiple tenders, separately identifying the details of your tender and all other tenders submitted in the same electronic acceptance notice.  Your intermediary may also be required to supply the reference code received from the information agent upon the submission of such letter of transmittal to the intermediary or direct participant through which it tenders the Eligible Securities.
 
You should contact the financial institution or intermediary through which you hold your Eligible Securities well in advance of the Early Tender Deadline or the Expiration Date, as applicable, since that financial institution or intermediary may have earlier deadlines by which it must receive your instructions.  You are responsible for supplying that financial institution or other intermediary with all of the information required to complete the letter of transmittal that it submits on your behalf.  A form of the letter of transmittal, which you may use to send your instructions to the financial institution or other intermediary through which you hold your Eligible Securities, is included as Annex H to this document.  However, your custodian or other intermediary may require that you submit your instructions in a different manner.
 
Additional Requirements for Holders located in Germany and Italy
 
Beneficial owners of Eligible Securities located in Germany and Italy must sign and submit a paper letter of transmittal to the financial institution or other intermediary through which they hold their Eligible Securities prior to or on (as such financial institution or other intermediary may direct) the Early Tender Deadline or the Expiration date, as applicable.  In addition, beneficial owners of Eligible Securities located in Italy must instruct the financial institution or other intermediary through which they hold their Eligible Securities to deliver their signed paper letter of transmittal to the information agent by the applicable deadline (or you must deliver it directly to the information agent, if you are a direct participant in a principal clearing system).  The forms of the paper letter of transmittal to be submitted by beneficial owners located in Germany and Italy are available from the information agent.
 
Once a paper letter of transmittal has been submitted to such a financial institution or other intermediary, each financial institution or intermediary must submit a letter of transmittal in electronic form to the information agent, as described under “—Holders located outside of Germany and Italy” above and must deliver the paper letter of transmittal to the information agent upon its request.
 
Detailed instructions for direct participants in a principal clearing system and for custodians and other financial intermediaries are set forth in Annexes E-1 and E-2, respectively.
 
Questions related to the submission of letters of transmittal should be directed to the information agent at its address on the back cover of this document.
 
Confidentiality of Beneficial Ownership Information
 
Argentina and the information agent have agreed that they will maintain the confidentiality of the information contained in the letter(s) of transmittal relating to the identity and contact information of the beneficial owners and any administrative, litigation, arbitral or other legal proceedings against Argentina relating to the Eligible Securities tendered, and to store, process and use the data contained in such letter(s) of transmittal only to the extent required for the settlement of the Invitation, for litigation reconciliation purposes or for the exercise by Argentina of any rights under the representations, warranties and covenants given in connection with the Invitation.
 
 
S - 80

 
Holders in Luxembourg
 
If you are in Luxembourg, you may contact the information agent at the address set forth on the back cover of this document for assistance in completing any of the tender procedures described in this document.
 
Special Procedures for Eligible Securities Subject to Outstanding Judgments or Pending Legal or Arbitral Proceedings
 
If your Eligible Securities are (i) the subject of an outstanding payment order, judgment, arbitral award or other such order against Argentina, or (ii) the subject of a pending administrative, litigation, arbitral, or other legal proceeding against Argentina, whether or not you have agreed not to trade those Eligible Securities, you or the financial intermediary acting on your behalf will be required to disclose this fact in the letter of transmittal in electronic form submitted with respect to your tender and, if you are located in Germany or Italy, you will need to disclose this fact in your paper letter of transmittal.  Moreover, you are required, as a condition to your tender, to agree to terminate any pending administrative, litigation, arbitral or other legal proceedings against Argentina in respect of your tendered Eligible Securities, subject to and effective upon settlement of the Invitation, to release and discharge Argentina from all claims in respect of your tendered Eligible Securities, to cancel and discharge in full any payment order, judgment, arbitral award or other such order obtained against Argentina in respect of your tendered Eligible Securities, and to waive the right to enforce any such payment order, judgment, arbitral award or other such order against Argentina.  You must also agree, in the letter of transmittal in electronic form submitted with respect to your tender and, if you are located in Germany or Italy, your paper letter of transmittal, among other things, to identify any such administrative, litigation, arbitral or other legal proceedings against Argentina and to deliver all additional documents, court filings or further authorizations that Argentina may request to terminate any pending proceedings and cancel and discharge any outstanding payment orders, judgments, arbitral awards or other such order in respect of your tendered Eligible Securities.  See “—Representations, Warranties and Undertakings Relating to Tenders of Eligible Securities” for further details on these special procedures and agreements.  You may contact the information agent for assistance in complying with these special procedures.
 
In addition, if your Eligible Securities are subject to a “blocking instruction” or other restriction on transfer, you may need to take special steps to remove the “blocking instruction” or other transfer restriction in order to validly tender these Eligible Securities, because you may only validly tender Eligible Securities if you have full power and authority to tender, assign and transfer such Eligible Securities.  These special steps may require additional time.
 
Procedures for Holders of Certain Strippable Securities
 
In order to effectively tender any of the following strippable Eligible Securities, holders of these securities must reconstitute the original strippable security (including each interest and principal payment) by submitting to Caja de Valores all interest and principal coupons corresponding to such strippable security:
 
·  
ISIN: ARARGE030122 - Bonex 92;
 
·  
ISIN: ARARGE044404 - Bonex 92, Mar 2002 interest coupon;
 
·  
ISIN: ARARGE033217 - Debt Consolidation Bonds, 5th Series (Pro 10);
 
·  
ISIN: ARARGE043836 - Debt Consolidation Bonds, 5th Series (Pro 10) interest coupon;
 
·  
ISIN: ARARGE033225 - Debt Consolidation Bonds, 5th Series (Pro 9); or
 
·  
ISIN: ARARGE043844 - Debt Consolidation Bonds, 5th Series (Pro 9) Jan 2002 payment coupon.
 
Tendering holders who wish to tender any of the strippable securities listed above pursuant to the Invitation, but who are incapable of reconstituting the original strippable security, must tender to Caja de Valores the interest and principal coupons corresponding to such strippable security in their possession and an amount of cash equal to the aggregate face value of each interest and principal coupon that is not tendered.  Upon receiving all interest and principal coupons of the strippable security and cash in lieu of any missing interest and principal coupons, Caja de Valores will liaise with the exchange agent to tender the reconstituted strippable securities on your behalf.
 
 
S - 81

 
Procedures for Holders of Tax Credit Certificates
 
If you hold a tax credit certificate (certificado de crédito fiscal, or “CCF”) issued by Argentina pursuant to Decree Nos. 1005/01 or 1226/01, or CCF Letes issued by Argentina pursuant to Decree No. 1005/01, and wish to tender the Eligible Securities corresponding to those certificates, you must first obtain such underlying Eligible Security by depositing the corresponding CCFs or CCF Letes with Caja de Valores in accordance with the procedures Caja de Valores has established for this purpose.  You may then tender the underlying Eligible Securities in accordance with the terms of the Invitation.
 
Effectiveness of Tenders
 
For your tender of Eligible Securities to be effective:
 
(1)        
a duly completed electronic acceptance notice with respect to your tender must be received by the principal clearing system through which your Eligible Securities are tendered no later than 5:00 P.M. (New York City time) on the Early Tender Deadline (if you are a Large Holder electing the Discount Option and wish to receive the Total Consideration) or prior to 5:00 P.M. (New York City time) on the Expiration Date (in all other cases);
 
(2)        
a duly completed letter of transmittal in electronic form with respect to your tender must be submitted to the information agent no later than 5:00 P.M. (New York City time) on the Early Tender Deadline (if you are a Large Holder electing the Discount Option and wish to receive the Total Consideration) or prior to 5:00 P.M. (New York City time) on the Expiration Date (in all other cases);
 
(3)        
if you are located in Germany and Italy, you must, in addition to submitting, or having submitted on your behalf, a letter of transmittal in electronic form, also sign and submit a duly completed and signed paper letter of transmittal to the financial institution or other intermediary through which you hold your Eligible Securities on or prior to (as such financial institution or other intermediary may direct) the Early Tender Deadline or the Expiration Date, as applicable. In addition, if you are located in Italy, your signed paper letter of transmittal must be delivered via express courier by the financial institution or other intermediary through which you hold your Eligible Securities to the information agent within five business days after the Early Tender Deadline or the Expiration Date, as applicable (or you must deliver it directly to the information agent, if you are a participant in a principal clearing system);
 
(4)        
the principal clearing system through which you tender your Eligible Securities must deliver your duly completed electronic acceptance notice to the exchange agent no later than two business days after the Early Tender Deadline or three business days after or the Expiration Date, as applicable;
 
(5)        
your tendered Eligible Securities must be transferred into the exchange agent’s account at the principal clearing system through which you tender your Eligible Securities on or before the Early Settlement Date or Final Settlement Date, as applicable; and
 
(6)        
you, or a direct participant or custodian on your behalf, must deliver all other required documents, and comply with any special procedures, for the tender of your Eligible Securities, in each case on or before the applicable deadlines.
 
You and the principal clearing system through which you tender your Eligible Securities are responsible for arranging the valid and timely delivery of (1) the electronic acceptance notice and all other required documents to the exchange agent and (2) letters of transmittal and all other required documents to the information agent.  None of Argentina, the global coordinator, any international joint dealer manager, the information agent or the exchange agent will be responsible for the submission of tenders by:
 
 
S - 82

 
·  
holders (or financial institutions or other intermediaries on their behalf) to direct participants in a principal clearing system;
 
·  
direct participants (whether on their own behalf or on behalf of holders who are not direct participants) to the principal clearing systems; or
 
·  
the principal clearing systems to the exchange agent.
 
Delivery of documents to a custodian, direct participant or clearing system (including the principal clearing systems) does not constitute delivery to the exchange agent and is not sufficient for an effective tender.  Argentina can offer no assurance that any custodian, direct participant or clearing system (including the principal clearing systems) will follow the procedures outlined above for purposes of effecting your tender of Eligible Securities, as these procedures are entirely within such parties’ discretion.
 
In the event of an inconsistency between the information relating to the amount tendered and series of the tendered Eligible Securities and/or to the option (Discount Option or Par Option) elected included (a) in the paper letter of transmittal (where applicable) or (b) in the letter of transmittal in electronic form delivered by your custodian to the information agent or the information included in the electronic acceptance notice delivered to the relevant principal clearing system, the information in such electronic acceptance notice or (if not inconsistent with the electronic acceptance notice) the letter of transmittal in electronic form shall prevail; however, each and all of the representations and warranties made in each letter of transmittal (whether in electronic or paper form) will remain fully valid and binding.
 
Notwithstanding the foregoing, Argentina reserves the right to waive irregularities in tenders, including the failure to deliver timely any required documents, as discussed under “—Irregularities” below.
 
Representations, Warranties and Undertakings Relating to Tenders of Eligible Securities
 
By tendering Eligible Securities pursuant to the terms of the Invitation, you, as beneficial owner (as defined below), your custodian or other holder, and (if applicable) the relevant direct participant acting on your behalf, shall be deemed to acknowledge, represent, warrant and undertake irrevocably and unconditionally on each of the dates that tenders are submitted, the Early Tender Deadline, the Expiration Date, the Early Settlement Date and the Final Settlement Date, that:
 
1.  
you have received and reviewed the prospectus supplement and the accompanying prospectus in their entirety;
 
2.  
you accept the Invitation in respect of the aggregate principal amount of Eligible Securities you have tendered (and any claims related thereto), subject to the terms and conditions of the Invitation as set forth in this prospectus supplement;
 
3.  
the Eligible Securities will be cancelled as a condition and purpose of the Invitation;
 
4.  
you assign and transfer to the exchange agent for cancellation all right, title and interest in and to, and any and all, claims in respect of or arising as a result of your status as a holder of, all tendered Eligible Securities, subject to and effective upon exchange (including the cancellation of your tendered Eligible Securities);
 
5.  
the exchange shall be deemed to constitute full performance and satisfaction by Argentina of all of its obligations under your tendered Eligible Securities and, if applicable, any payment order, judgment, arbitral award or other such order that you have obtained or may obtain in the future against Argentina relating to the tendered Eligible Securities, such that following the cancellation and exchange of such Eligible Securities, you shall have no contractual or other rights or claims in law or equity arising out of or related to your tendered Eligible Securities or any payment order, judgment, arbitral award or other such order relating to such Eligible Securities that you have obtained or may obtain in the future against Argentina (including any Argentine public entity or affiliate), or the trustee or fiscal agent, as the case may be, arising under or in connection with such Eligible Securities;
 
 
S - 83

 
6.  
subject to and effective upon settlement of the Invitation, you waive any and all rights and claims (other than the right to the consideration subject to the terms and conditions of the Invitation, as described herein) with respect to your tendered Eligible Securities against Argentina (including any Argentine public entity or affiliate), the trustee or fiscal agents, as the case may be, and any of their agents, officials, officers, employees or advisors;
 
7.  
subject to and effective upon settlement of the Invitation, you discharge and release Argentina (including any Argentine public entity or affiliate), and the fiscal agents and trustees, as the case may be, in respect of the Eligible Securities and the trustee for the New Securities and any of their agents, officials, officers, employees or advisors, from any and all claims (including claims in the form of a payment order, judgment, arbitral award or other such order or enforcement actions related thereto) you may have, now or in the future, arising out of or related to your tendered Eligible Securities, including expressly, without limitation, any claims arising from any existing, past or continuing defaults and their consequences in respect of such Eligible Securities (such as any claim that you are entitled to receive principal, accrued interest or any other payment with respect to your Eligible Securities, other than as expressly provided herein);
 
8.  
you are the beneficial owner (as defined below) of, or a duly authorized representative of one or more such beneficial owners of, all Eligible Securities tendered by you and you have full power and authority to submit all required documents, including your electronic acceptance notice and related letter of transmittal, and have full power and authority to tender, assign and transfer all Eligible Securities tendered by you;
 
9.  
all authority conferred or agreed to be conferred pursuant to your representations, warranties and undertakings and all of your obligations shall (to the extent possible under applicable law) be binding upon your successors, assigns, heirs, executors, trustees in bankruptcy and legal representatives and shall not be affected by, and shall survive, your death or incapacity;
 
10.  
you are solely liable for any taxes and similar or related payments imposed on you under the laws of any applicable jurisdiction as a result of your participation in the Invitation and agree that you will not and do not have any right of recourse (whether by way of reimbursement, indemnity or otherwise) against Argentina (or any Argentine public entity or affiliate), the global coordinator, any international joint dealer manager, the information agent, the exchange agent, the trustee and/or fiscal agent of the tendered Eligible Securities, the U.S.-European trustee or any other person in respect of such taxes and payments;
 
11.  
you are a person for whom it is lawful to participate in the Invitation under applicable securities laws;
 
12.  
you have good and marketable title to all Eligible Securities being tendered, and upon settlement of the Invitation the tendered Eligible Securities will be transferred to the exchange agent for cancellation, free and clear of any liens, charges, claims, encumbrances, interests, rights of third parties and restrictions of any kind, and you are solely responsible for complying with this covenant and Argentina shall not be liable to any third party that has now, or may have in the future, any right or interest of any kind in the tendered Eligible Securities;
 
13.  
you will, upon request, execute and deliver any additional documents and/or do such other things deemed by Argentina or the exchange agent (or, where relevant, your custodian or other holder or third party acting on your behalf) to be necessary or desirable to complete the transfer to the exchange agent of the tendered Eligible Securities for cancellation or to evidence your power and authority to so tender and transfer such Eligible Securities;
 
 
S - 84

 
14.  
you constitute and appoint the exchange agent or its successor (and your custodian or other holder or third party acting on your behalf) as your true and lawful agent and attorney-in-fact (with full knowledge that the exchange agent also acts as our agent) with respect to all Eligible Securities tendered, with full power of substitution, to (a) present such Eligible Securities and all evidences of transfer and authenticity to us, or upon our order, (b) present such Eligible Securities for transfer and cancellation, (c) receive all benefits and otherwise exercise all rights of beneficial ownership of such Eligible Securities, and (d) receive on your behalf the New Securities or the cash payment, if applicable, issued upon and in exchange for the cancellation of the tendered Eligible Securities;
 
15.  
you constitute and appoint the exchange agent or its successor (and your custodian or other holder acting on your behalf) as your true and lawful agent and attorney-in-fact, and provide an irrevocable instruction to such attorney-in-fact and agent to complete and execute all or any form(s) of transfer and other document(s) deemed necessary in the opinion of such attorney-in-fact and agent in relation to Eligible Securities tendered thereby in favor of the exchange agent or such other person or persons as Argentina may direct, for purposes of the exchange and cancellation of such Eligible Securities and to deliver such form(s) of transfer and other document(s) in the attorney’s and agent’s opinion and/or the certificate(s) and other document(s) of title relating to such Eligible Securities’ registration and to execute all such other documents and to do all such other acts and things as may be in the opinion of such attorney-in-fact or agent necessary or expedient for the purpose of, or in connection with, the acceptance and settlement of the Invitation and the cancellation of such Eligible Securities;
 
16.  
you will not sell, pledge, hypothecate or otherwise encumber or transfer any Eligible Securities tendered (or any claims, judgments or awards relating to such Eligible Securities) from the date of your tender and you agree that any purported sale, pledge, hypothecation or other encumbrance or transfer will be void and of no effect;
 
17.  
you hold, and will hold (or will instruct your custodian or other holder or third party acting on your behalf to hold), the Eligible Securities you have tendered blocked in the clearing system through which such securities are held and, in accordance with the requirements of such clearing system and by the deadline established by such clearing system, have taken all steps necessary to authorize the blocking of your tendered Eligible Securities with effect on and from the date your tender is received by such clearing system, and, pending the transfer of such Eligible Securities to the exchange agent for cancellation you may not instruct or effect any transfers of such Eligible Securities;
 
18.  
you authorize any transfers of the tendered Eligible Securities or other actions by the clearing systems, the fiscal agents for such Eligible Securities and the trustee for the 2005 Eligible Securities being tendered in furtherance of cancellation and settlement;
 
19.  
you agree to supply your custodian, the information agent and Argentina (or its legal counsel) upon their request no later than the Early Tender Deadline or Expiration Date, as applicable, with full, complete and accurate details (in such a manner that these details may be reconciled with your electronic acceptance notice) of (a) any administrative, litigation, arbitral or other legal proceedings against Argentina relating to the Eligible Securities that you tender, (b) any payment order, judgment, arbitral award or other such order against Argentina covering your tendered Eligible Securities or into which your tendered Eligible Securities have merged, (c) any attachment orders, injunctions or other relief granted in connection with (a) or (b) above, you represent and warrant that the information you supply is true and correct, and you agree to deliver upon request of Argentina (or its legal counsel) any execution copy of any judgment or any other document necessary to enforce your payment order, judgment, arbitral award or other such order;
 
 
S - 85

 
20.  
your tendered Eligible Securities are not the subject of any administrative, litigation, arbitral, or other legal proceedings against Argentina or the trustee or fiscal agent of such Eligible Securities (including claims for payment of past due interest, principal or any other amount sought in connection with your tendered Eligible Securities or for compensation of lawyers’ costs and court fees), except that, to the extent that your tendered Eligible Securities are the subject of such proceedings, (a) you agree to abandon, dismiss, withdraw and discontinue such proceedings (with each party to bear its own attorney fees and costs, except that Argentina shall not bear any court fees) in full and final settlement thereof if and to the extent that cancellation of the tendered Eligible Securities and settlement (including delivery of your New Securities and payment of cash, if applicable) occur pursuant to the terms of the Invitation, and you agree to promptly take any necessary or appropriate steps to implement such withdrawal and dismissal, including, without limitation, the termination of any power of attorney or agency agreement, (b) you hereby authorize Argentina (or its legal counsel) to file any document with any administrative body, court, tribunal or other body before which any such proceedings are pending or that has issued or recognized any payment order, judgment, arbitral award or other such order in order to have the proceedings withdrawn, dismissed and discontinued with prejudice and (c) you agree to deliver and hereby authorize your legal counsel to deliver to your custodian, the information agent and Argentina (or its legal counsel) without undue delay following the Early Settlement Date or the Final Settlement Date, as applicable, all additional documents, court filings or further authorizations as requested by Argentina to withdraw, dismiss and discontinue with prejudice any pending administrative, litigation, arbitral or other legal proceeding against Argentina in full and final settlement thereof;
 
21.  
to the extent that you have obtained a payment order, judgment from any court, an award from any arbitral tribunal or other such order against Argentina with respect to your tendered Eligible Securities (including payment orders, judgments, arbitral awards or other orders requiring Argentina, including any Argentine public entity or affiliate, to make payment of past due interest, principal or any other amount sought in connection with your tendered Eligible Securities or for compensation of lawyers’ costs and court fees), (a) you hereby irrevocably waive the right to enforce such payment order, judgment, arbitral award or other such order against Argentina or the trustee or fiscal agent of such Eligible Securities if and to the extent that cancellation of the tendered Eligible Securities and settlement (including delivery of your New Securities and payment of cash, if applicable) occur pursuant to the terms of the Invitation, (b) you hereby authorize Argentina (or its legal counsel) to file any document with any administrative body, court, tribunal or other body that has issued or recognized any payment order, judgment, arbitral award or other such order in order to have the payment order, judgment, arbitral award or other such order (or that portion of such payment order, judgment, arbitral award or other such order in which you have an interest) withdrawn, discharged and/or cancelled in full, and (c) you agree to deliver and hereby authorize your legal counsel to deliver to your custodian, the information agent and Argentina (or its legal counsel) without undue delay following the Early Settlement Date or the Final Settlement Date, as applicable, all appropriate documents or court filings as requested by Argentina, to discharge and cancel in full any payment order, court judgment, arbitral award or other such order against Argentina (or that portion of such payment order, judgment, arbitral award or other such order in which you have an interest);
 
22.  
subject to and effective upon the settlement of the Invitation, you hereby irrevocably waive all rights awarded and any assets attached for your benefit through any pre-judgment attachment, post-judgment attachment, attachment in aid of execution or any other measure encumbering property or any other rights of Argentina (including any Argentine public entity or affiliate) ordered by any court or otherwise obtained (including ex parte or through self-help measures) against Argentina (or against any Argentine public entity or affiliate and their assets or rights to receive such assets) or against the trustee or fiscal agent of your tendered Eligible Securities in connection with such Eligible Securities (including claims for payment of past due interest or any other amount sought in connection with your tendered Eligible Securities and legal costs) and you agree to take, promptly upon request by Argentina, such further steps or give such other notification as may be necessary to release any assets attached or otherwise encumbered;
 
 
S - 86

 
23.  
the delivery of your tender will constitute an undertaking to execute any further documents and give any further assurances that may be required in connection with any of the foregoing and you further agree, promptly upon request of Argentina, the exchange agent or the information agent, to take such further steps or give such other notifications or information as may be required or requested to ensure that Argentina (including any Argentine public entity or affiliate) shall have no liability with respect to the Eligible Securities you tender or with respect to any administrative, litigation, arbitral or other legal proceeding, or any payment order, judgment, arbitral award or other such order related to such Eligible Securities if and to the extent such Eligible Securities are exchanged by Argentina;
 
24.  
if you are tendering 2005 Eligible Securities, you acknowledge and agree that Argentina has complied fully with the “Rights Upon Future Offers” clause in your 2005 Eligible Securities;
 
25.  
if you are tendering Pre-2005 Eligible Securities, you instruct the exchange agent to deliver to the international joint dealer managers a principal amount of 2017 Globals or cash, as applicable, equal to the international joint dealer managers’ fee;
 
26.  
in consideration for any GDP-linked Securities that you receive pursuant to the Invitation, (a) you are deemed to have received (and waive actual receipt of) all payments on the GDP-linked Securities that would have been made during the period from and including June 2, 2005 to but excluding December 31, 2009, as if the GDP-linked Securities were outstanding during that period, (b) such prior payments deemed made will be counted towards the total payment cap of 0.48, measured per unit of currency paid, over the life of the GDP-linked Securities, and (c) your GDP-linked Securities will expire in any year in which the payment cap for the 2005 GDP-linked Securities is reached (as described under “Description of the New Securities—General Terms of the GDP-linked Securities”);
 
27.  
the terms and conditions of the Invitation shall be deemed to be incorporated in, and form part of, your electronic acceptance notice and letter of transmittal, which shall be read and construed accordingly;
 
28.  
if you have tendered your Eligible Securities through a custodian or any other holder or third party acting on your behalf, you have constituted and appointed such custodian, holder or third party as your true and lawful agent and attorney-in-fact to carry out all the necessary actions that are required to tender the Eligible Securities pursuant to the Invitation and to transfer such Eligible Securities for cancellation and you will not revoke any instructions and/or powers-of-attorney given to such custodian, holder or third party;
 
29.  
the New Securities that you may receive in exchange for your Eligible Securities will be registered in the name of, and the cash that you may be entitled to receive will be paid to, a nominee of a common depositary for a principal clearing system and deposited with that common depositary, which may cause an increase in fees under the arrangements regarding your securities deposit account;
 
30.  
you acknowledge that your electronic acceptance notice contains an offer to enter into a contractual relationship with Argentina on the potential exchange of the Eligible Securities for New Securities or cash, if applicable, (subject to the terms of the Invitation Materials) and that, consequently, the information contained in such electronic acceptance notice, in any related letter of transmittal submitted in electronic form to the information agent or any paper letter of transmittal submitted to your custodian or other intermediary is required in connection with the settlement of such Invitation.  You agree that the exchange agent and the information agent will store, process and use the data contained in such electronic acceptance notice and in any related electronic or paper letter of transmittal to the extent required for the settlement of the Invitation and/or the exercise of any rights under the representations, warranties and covenants given in connection with the Invitation, and you irrevocably instruct your custodian, any relevant clearing system or other holder acting on your behalf to disclose your identity and deliver any electronic acceptance notice and any electronic or paper letter of transmittal, as provided in the tender procedures, to Argentina, its legal counsel or the information agent;
 
 
S - 87

 
31.  
Argentina, the global coordinator, the international joint dealer managers, the exchange agent and other persons will rely on the truth and accuracy of the foregoing acknowledgments, representations, warranties and agreements, and that if any of the acknowledgments, representations, warranties and agreements deemed to have been made by you by your tender of your Eligible Securities are no longer accurate, you will promptly notify Argentina and, at Argentina’s sole discretion, withdraw your tender of Eligible Securities or remedy the same;
 
32.  
the delivery to the information agent of the paper letter of transmittal (where applicable) and/or letter of transmittal in electronic form and the submission of the electronic acceptance notice relating to your tender fall within the exclusive responsibility of your custodian or other holder or third party acting on your behalf; you further acknowledge that Argentina shall not be liable with respect to any failure in the delivery, or any delayed delivery, to the information agent, or any error in the execution of the paper letter of transmittal (where applicable) and letter of transmittal in electronic form, or with respect to any failure or error in the submission, or any delayed submission, of the tendered Eligible Securities through a principal clearing system, or any failure to execute, or any delayed execution of any other steps or formality, necessary or desirable to complete validly the tender procedures of the Invitation;
 
33.  
the consideration for your tendered Eligible Securities will be credited on an account held by your custodian, directly or indirectly, with a principal clearing system pursuant to the tender procedures described herein;
 
34.  
you instruct your custodian or any other holder or third party acting on your behalf, to transfer the tendered Eligible Securities to the exchange agent for cancellation, according to the terms and conditions described in this document, or if the tendered Eligible Securities are not accepted by Argentina pursuant to the terms and conditions of the Invitation, you instruct your custodian, holder or third party acting on your behalf, to release such Eligible Securities and return them to you;
 
35.  
you acknowledge that Argentina’s obligations to make payments in the Invitation shall be discharged upon receipt by the Exchange Agent, for your sole benefit, of the New Securities and applicable cash payment.  You agree that Argentina shall make all payments under the Invitation to the Exchange Agent for your exclusive benefit, in accordance with your respective interests.  Argentina shall have no right or interest whatsoever in such amounts; and
 
36.  
If any one or more of the above representations, warranties and undertakings made by or with respect to any tendering holder shall be or become invalid, illegal or unenforceable in any respect, the validity, legality and enforceability of the remaining representations, warranties and undertakings made by or with respect to such holder, and the representations, warranties and undertakings made by or with respect to all other tendering holders, shall in no way be affected, prejudiced or otherwise disturbed thereby.
 
For purposes of this document, the “beneficial owner” of any Eligible Securities shall mean any holder that exercises sole investment discretion with respect to such Eligible Securities.
 
Special Tender Procedures for Large Holders to Obtain the Total Consideration
 
If you are a Large Holder electing the Discount Option, in order to receive the Total Consideration you must submit a duly completed electronic acceptance notice to the principal clearing system through which you tender your Eligible Securities and your letter of transmittal in electronic form must be received by the information agent by no later than 5:00 P.M. (New York City) on the Early Tender Deadline.
 
 
S - 88

 
The principal clearing systems, direct participants and custodians may prejudice a tendering holder’s ability to receive the Total Consideration if they do not comply with the tender procedures described in this document.  None of Argentina, the global coordinator, any international joint dealer manager, the information agent or the exchange agent will be responsible for any failure by any such principal clearing system, direct participant or custodian to comply with the tendering procedures.
 
Special Tender Procedures With Respect to the Allocation of the Par Option
 
Argentina has established the following tender procedures for purposes of implementing the allocation of the Par Option described above under “—Limitation on Issuance and Allocation of the Par Option.”  These procedures apply only to holders that elect to receive Pars pursuant to the Invitation.
 
You may elect the Par Option only up to the Par Option Limit per Holder, which is U.S.$50,000, €40,000, ₤30,000, Sfr.60,000, ¥5,000,000 or Ps. 150,000, as the case may be, in outstanding principal amount of each series of Pre-2005 Eligible Securities, or in Eligible Amount of 2005 Eligible Securities, that you hold but not more.  If your tender exceeds the Par Option Limit per Holder, your election of the Par Option will be invalid with respect to such excess, and you will be deemed to have elected the Discount Option with respect to such excess.  If a financial institution or other intermediary tenders Eligible Securities on behalf of more than one beneficial owner, and separately identifies each such beneficial owner in the corresponding letter of transmittal in electronic form submitted to the information agent, the Par Option Limit per Holder will be applied separately for each beneficial owner tendering Eligible Securities.
 
If you (or a custodian, financial institution or intermediary on your behalf) are tendering Eligible Securities that exceed the Par Option Limit per Holder, then that custodian, financial institution or intermediary will be required to split your tender into two tranches for purposes of your electronic acceptance notice and the related letter of transmittal in electronic form submitted to the information agent with respect to your tender:
 
·  
one tranche (which we refer to as “tranche A”) will comprise the portion of your tendered Eligible Securities up to but not exceeding the Par Option Limit per Holder and for which, subject to pro rating, you may elect the Par Option; and
 
·  
a second tranche (which we refer to as “tranche B”) will comprise the portion of your tendered Eligible Securities in excess of the Par Option Limit per Holder, and for which you must elect the Discount Option.
 
Custodians, financial institutions and other intermediaries are encouraged to group all tranche A tenders per series of Pre-2005 Eligible Securities and all tranche B tenders from various holder accounts into two separate baskets, and to submit those baskets on a daily basis to the principal clearing systems in a single electronic acceptance notice for each basket.  Each such basket must also be represented by a single letter of transmittal in electronic form containing information sufficient to allow the information agent and Argentina to confirm that each tender on behalf of a beneficial owner complies with the Par Option Limit per Holder.
 
The New Securities or Cash Payment, if applicable, to Which You are Entitled Upon Settlement of the Invitation will be Credited to the Same Account at a Principal Clearing System from which the Corresponding Eligible Securities were Tendered
 
As described below under “Description of the New Securities—Registration and Book-Entry System,” New Securities denominated in U.S. dollars (other than U.S. dollar-denominated New Securities governed by Argentine law) and euros will be represented by interests in one or more permanent global securities in fully registered form, without interest coupons attached, which will be registered in the name of a nominee of a common depositary of Euroclear and Clearstream, Luxembourg and which will be deposited on or before the Early Settlement Date or the Final Settlement Date, as applicable, with that common depositary.  If you wish to hold securities through the Euroclear or Clearstream, Luxembourg system, you must either be a direct participant in Euroclear or Clearstream, Luxembourg or hold securities through a direct participant in Euroclear or Clearstream, Luxembourg.  Direct participants include financial institutions and other intermediaries that have accounts with Euroclear or Clearstream, Luxembourg.  Each of Caja de Valores, Clearstream Banking AG, Iberclear, Monte Titoli S.p.A., OEKB and SIS has an account with one or both of these clearing systems.  Indirect participants are financial institutions and other intermediaries that do not have an account with Euroclear or Clearstream, Luxembourg, but that clear through or maintain a custodial relationship with a direct participant.  Thus, indirect participants have access to the Euroclear or Clearstream, Luxembourg system through direct participants.
 
 
S - 89

 
New Securities governed by Argentine law will be registered in the name of CRYL.  You may hold a beneficial interest in these securities directly, if you have an account with CRYL, or indirectly, through a financial institution that has an account with CRYL, including Caja de Valores.
 
If your Eligible Securities are tendered through a principal clearing system that is not the primary clearing system for the New Securities that you are entitled to receive, your New Securities will be credited first to the account of your principal clearing system at such primary clearing system and then the principal clearing system will transfer the New Securities to your account. The primary clearing systems for all New Securities governed by New York or English law are Clearstream, Luxembourg and Euroclear and the primary clearing system for all New Securities governed by Argentine law is CRYL.
 
The New Securities and the cash payment, if applicable, to which you are entitled will be credited to the same account at a principal clearing system from which the Eligible Securities in exchange for which they are issued were tendered.  Neither the direct participant that submits an electronic acceptance notice in respect of your tender nor any intermediary that submits a letter of transmittal will be permitted to designate a different account for receipt of your New Securities upon settlement of the Invitation.  If you hold your Eligible Securities through financial institutions and other intermediaries, you must confirm that your financial institution or intermediary holds an account, either directly or indirectly, in one of the principal clearing systems.  If your intermediary does not hold such an account, it will have to establish one for purposes of tendering your Eligible Securities and receiving your New Securities and the cash payment, if applicable, prior to submitting tenders.  Alternatively, you may open an account with a different financial institution or intermediary that has, either directly or indirectly, an account at a principal clearing system where your New Securities and the cash payment, if applicable, can be credited upon settlement of the Invitation.  In such case, to ensure that the proper account information is communicated to the exchange agent, you should transfer your Eligible Securities to the new intermediary prior to tendering your Eligible Securities, and carry out such tender through that intermediary.
 
 Procedures for Withdrawal of Tenders
 
If Argentina grants withdrawal rights as provided above under “—Irrevocability; Limited Withdrawal Rights,” you, or a direct participant on your behalf, may withdraw your tender by submitting an electronic withdrawal notice to the principal clearing system through which you submitted your tender.  Upon receiving such instructions, the principal clearing system will deliver a notice of withdrawal to the exchange agent, whereupon the exchange agent will instruct the principal clearing system to release the Eligible Securities you wish to withdraw from their blocking instructions.  The financial institution or other intermediary through which you hold your Eligible Securities must also submit an e-mail to the information agent at withdrawals-argentina2010@georgeson.com withdrawing your tender on your behalf.  In order to withdraw your tender, there is no need to submit a notice of withdrawal through the Invitation Website.
 
In addition, if you have tendered cash to Caja de Valores in lieu of any missing interest or principal coupons corresponding to the strippable securities listed above under “—Tender Procedures—Procedures for Holders of Certain Strippable Securities,” the exchange agent will, upon receipt of the notice of withdrawal, instruct Caja de Valores to transfer such cash amount in accordance with your written instructions.
 
For the withdrawal of your tender to be effective, (i) the exchange agent must receive your notice of withdrawal and (ii) the information agent must receive your electronic notice of withdrawal via e-mail, in each case within 10 calendar days after the date Argentina first publicly announces (by means of a press release through the news services) the granting of withdrawal rights.
 
 
S - 90

 
If you hold your Eligible Securities through a financial institution or other intermediary, you must instruct that intermediary to arrange for the valid submission of an electronic withdrawal notice to the relevant principal clearing system and for the valid submission of an e-mail to the information agent withdrawing your tender.
 
Electronic acceptance notices may not be partially withdrawn.  Therefore, if a direct participant, on behalf of its customer, wishes to withdraw a tender representing a portion of an electronic acceptance notice, that direct participant must (i) submit an electronic withdrawal notice, as provided herein with respect to the entire electronic acceptance notice and (ii) submit a new electronic acceptance notice retendering the Eligible Securities of holders that did not intend to withdraw their tenders.  Similar procedures should be followed with respect to letters of transmittal in electronic form (i.e.; (x) the financial institution or other intermediary through which you hold your Eligible Securities must submit to the information agent a notice of withdrawal via e-mail and (y) the direct participant must submit to the information agent a new letter of transmittal in electronic form through the Invitation Website relating to the Eligible Securities of holders that did not intend to withdraw their tenders).
 
Any Eligible Security properly withdrawn will be deemed to be not validly tendered for purposes of the Invitation.
 
Argentina can offer no assurance that any custodian, direct participant or clearing system (including the principal clearing systems) will follow the procedures necessary to withdraw or retender your tender, as these procedures are entirely within such parties’ discretion.
 
If you have any questions regarding whether your tender may be withdrawn and the procedure to withdraw tenders, you may contact the information agent at the phone number listed on the back cover of this document.
 
 Procedures Upon Rejection of Tenders or Termination of Invitation
 
If Argentina accepts less than all of the tenders (to the extent permitted by applicable law), then with respect to any tenders not so accepted, Argentina will instruct the exchange agent to instruct the principal clearing system through which such tenders were submitted to transfer such Eligible Securities to the originating direct participant’s account at such principal clearing system (or to release such Eligible Securities from their blocking instructions) as soon as practicable after the Early Settlement Date or the Final Settlement Date, as applicable.  In addition, Argentina will instruct the exchange agent to instruct Caja de Valores to return to you any cash you tendered in lieu of any missing interest or principal coupons corresponding to the strippable securities listed above under “—Tender Procedures—Procedures for Holders of Certain Strippable Securities” by transferring such cash amount in accordance with your written instructions, as soon as practicable after the Early Settlement Date or the Final Settlement Date, as applicable.
 
If Argentina terminates the Invitation without accepting any tenders, all tenders will automatically be deemed rejected and the tendered Eligible Securities will be returned to the tendering holders.
 
Argentina can offer no assurance that any custodian, direct participant or clearing system (including the principal clearing systems) will follow the procedures necessary to reflect the rejection of your tender, as these procedures are entirely within such parties’ discretion.  Argentina’s rejection of your tender will be effective even if these parties do not comply with these procedures.
 
 Irregularities
 
All questions regarding the validity, form and eligibility, including time of receipt or revocation or revision, of any electronic acceptance notice or tender will be determined by Argentina in its sole discretion, which determination will be final and binding.  Argentina reserves the absolute right to reject any and all electronic acceptance notices and tenders not timely made or in proper form or for which any corresponding agreement by Argentina to exchange would, in the opinion of Argentina’s counsel, be unlawful.  Argentina also reserves the absolute right to waive any of the conditions of the Invitation, other than the Cancellation Condition, or defects in electronic acceptance notices and tenders.  None of Argentina, the global coordinator, any international joint dealer manager, the exchange agent or the information agent shall be under any duty to give notice to you, as the tendering holder, of any irregularities in any electronic acceptance notices, tenders or exchanges, nor shall any of them incur any liability for the failure to give such notice.
 
 
S - 91

 
 Announcements
 
Information about the Invitation and all announcements in connection with the Invitation (including announcements with respect to the termination, extension, withdrawal or amendment of the Invitation or the granting of withdrawal rights) will be displayed on the Invitation Website, on the website of the Luxembourg Stock Exchange (http://www.bourse.lu) and, to the extent provided in this document, issued by press release to the news services.  In addition, Argentina will publish notices in The Wall Street Journal, the Financial Times and a newspaper with general circulation in Luxembourg (which Argentina expects to be the Luxemburger Wort or the Tageblatt) regarding the Invitation.  These notices will, among other things, include the names of the international joint dealer managers, the information agent and the exchange agent.  Argentina will also make available and publish information in certain non-U.S. jurisdictions in the form and manner required in such jurisdictions.
 
 Settlement
 
The Early Settlement Date of the Discount Option is expected to be June 2, 2010, or as soon as practicable thereafter (unless postponed or the Early Tender Deadline is extended or the Invitation is earlier terminated).  The Final Settlement Date for the Invitation, if any, is expected to be August 2, 2010, or as soon as practicable thereafter (unless postponed or the Submission Period is extended or earlier terminated).
 
Early Settlement and Final Settlement will commence on the dates when Argentina notifies the exchange agent that all conditions (other than the cancellation condition described below) to settlement have been satisfied or waived and that it is prepared to issue the New Securities and credit the cash payments to the applicable holders’ accounts upon confirmation from the respective fiscal agents and trustees of the cancellation of the tendered Eligible Securities. Argentina will condition its issuance of the New Securities and the delivery of the cash payment, if applicable, on the Early Settlement Date or the Final Settlement Date, as applicable, on the cancellation of all the Eligible Securities tendered in the Invitation in exchange for the New Securities to be issued and cash to be paid on such date.  Argentina may not waive the Cancellation Condition.  The exchange agent shall act solely as agent of Argentina and will not assume any obligation towards or relationship of agency or trust for or with any of the Holders of the Eligible Securities; provided that cash or securities held by the Exchange Agent for payments under the Invitation shall be held in trust for the benefit of the holders entitled thereto.
 
On the Early Settlement Date or the Final Settlement Date, as applicable, if Argentina has accepted your tender:
 
·  
you will assign and transfer all right, title and interest in and to your Eligible Securities and all related claims, free and clear of all liens, charges, claims, encumbrances, interests, rights of third parties and restrictions of any kind, to the exchange agent for cancellation and you will discharge and release Argentina from, and grant Argentina full satisfaction and discharge of, all claims whatsoever (including claims subject to pending proceedings or reduced to judgments or subject to attachment orders) related to your tendered Eligible Securities; and
 
·  
upon cancellation of your Eligible Securities, you will receive, solely by credit to the account at the principal clearing system from which your Eligible Securities were tendered, the New Securities and the cash payment, if applicable, to which you are entitled.
 
If you elect the Discount Option with respect to any Eligible Securities that you (as a Large Holder or a Small Holder) tender prior to the Early Tender Deadline, those Eligible Securities will be cancelled, and you will receive in exchange any New Securities to which you are entitled, on the Early Settlement Date.  If you elect the Par Option with respect to any of your Eligible Securities, your settlement with respect to those Eligible Securities will occur on the Final Settlement of the Invitation, whether or not you are allocated Pars or your tender is subject to proration.  If necessary, to facilitate the settlement of the Invitation, the Early Settlement may occur over a period of up to seven business days and the Final Settlement may occur over a period of up to ten business days.  The length of the Early Settlement or the Final Settlement will have no effect on the amount of New Securities that you may receive in the Invitation.
 
 
S - 92

 
The determination by Argentina of the consideration to be received by tendering holders (including the allocation of the Par Option as described above under “—Limitation on Issuance and Allocation of the Par Option”) and any other calculation or quotation made with respect to the Invitation shall be conclusive and binding on you, absent manifest error.
 
 Governing Law and Jurisdiction
 
Each electronic acceptance notice submitted in a jurisdiction in which the Invitation is being extended on the basis of this document shall be governed by and construed in accordance with the laws of the State of New York without regard to principles of conflicts of laws.  By submitting an electronic acceptance notice, you (and the direct participant on your behalf) irrevocably and unconditionally agree for the benefit of Argentina, the global coordinator, the international joint dealer managers, the information agent and the exchange agent that the U.S. state or federal courts sitting in the Borough of Manhattan, the City of New York, are to have exclusive jurisdiction to settle any disputes that arise out of or in connection with the Invitation or any of the documents referred to in this document and that, accordingly, any suit, action or proceedings arising out of or in connection with the foregoing may be brought in such courts.
 
 Market for the Eligible Securities and New Securities
 
Eligible Securities
 
All Eligible Securities exchanged for New Securities pursuant to the Invitation will be cancelled.  Eligible Securities not exchanged pursuant to the Invitation will remain outstanding.  To the extent permitted under the rules of the relevant stock exchanges, following consummation of the Invitation, Argentina may discontinue the listing of any series of Pre-2005 Eligible Securities on the various stock exchanges in which such series are currently listed, including (but not limited to) the Luxembourg Stock Exchange, the Buenos Aires Stock Exchange and the Mercado Abierto Electrónico.  The cancellation of Eligible Securities of any series and the exchange of such Eligible Securities pursuant to the Invitation will reduce the aggregate principal amount of Eligible Securities of the applicable series that otherwise might trade in the market.  This could adversely affect the liquidity and market value of any Eligible Securities of that series not exchanged pursuant to the Invitation.  The potential delisting of any series of Pre-2005 Eligible Securities may exacerbate the adverse effect of the reduction in outstanding Eligible Securities, since Eligible Securities of that series would lack an active trading market or published secondary market price quotations.  As a result, if you elect not to participate in the Invitation, it may become more difficult for you to trade your Eligible Securities.
 
So long as any series of Eligible Securities is listed on the Luxembourg Stock Exchange, Argentina undertakes to promptly inform the Luxembourg Stock Exchange of the cancellation of any Eligible Securities of that series.
 
New Securities
 
Each series of New Securities, other than the GDP-linked Securities governed by English and Argentine Law, is a new issue of securities with no established trading market.  Although Argentina has been advised by the international joint dealer managers that they intend to make a market in the New Securities, they are under no obligation to do so and may discontinue market-making at any time without notice.  Consequently, we cannot ensure that a market for any series of the New Securities will develop, or if one does develop, that it will continue for any period of time.  If an active market for any series of the New Securities fails to develop or continue, this failure could make it more difficult to sell your New Securities and could harm the trading price of the New Securities.  Argentina has submitted an application to list each series of New Securities on the Luxembourg Stock Exchange and to have the New Securities admitted to trading on the Euro MTF market of the Luxembourg Stock Exchange, and will apply to list each series of the New Securities on the Buenos Aires Stock Exchange and to have the New Securities admitted to trading on the Mercado Abierto Electrónico.  However, we can offer no assurance that any such application, if made, will be approved before the Early Settlement Date, the Final Settlement Date or at all.
 
 
S - 93

 
Trading in the Discounts, Pars, GDP-linked Securities and 2017 Globals on the Luxembourg Stock Exchange will be in accordance with all applicable rules and regulations of the Luxembourg Stock Exchange.  Any Discounts, Pars, GDP-linked Securities and 2017 Globals traded on the Luxembourg Stock Exchange will be freely negotiable and transferable (except as provided under “Description of the New Securities”).
 
Terms of the Invitation; Methodology; No Recommendation

In defining the financial terms of the Invitation, Argentina has observed certain principles of debt sustainability and inter-creditor equity.  Still, Argentina seeks to achieve debt reduction in the magnitude it considers necessary to create the basis for future fiscal stability and long-term debt sustainability.  Argentina has calculated exchange ratios and the Total Consideration and Consideration to be delivered to holders of Eligible Securities in as equitable a manner as it has deemed practicable in view of the immense complexity of the financial and other considerations relevant to these calculations.  Argentina has also designed the terms of the New Securities in a manner which it believes balances the country’s economic needs and constraints with the various preferences of investors, and it has sought to provide equitable access to the New Securities by investors.
 
Nonetheless, the calculations of Eligible Amounts, the exchange ratios, the interest rates on the Discounts, Pars and 2017 Globals, the procedure for calculating the issue price of the 2017 Globals, the cash payment and the trading prices of the 2005 Discounts and 2005 Pars, the amounts payable under the GDP-linked Securities, the FX Rates 2003, the FX Rates Launch and FX Rates 2010 are based, at least in part, on criteria determined by Argentina representing one of several possible approaches and methodologies.  Argentina has thus made determinations about methodology, calculations and other parameters of the Invitation that are necessarily subjective in nature.  Moreover, we can offer no assurance that the rate of Argentina’s economic growth will meet current assumptions or that Argentina will achieve long-term debt sustainability.  Consequently, you should independently make an assessment of the terms of the Invitation.  See the section in the accompanying prospectus entitled “Risk Factors—Risk Factors Relating to Argentina” for a discussion of various factors that could affect Argentina’s future economic prospects.
 
None of Argentina, the global coordinator, any international joint dealer manager, the information agent, the exchange agent or the principal clearing system through which you may tender your Eligible Securities expresses any opinion regarding:
 
·  
the fairness of the terms of the Invitation;
 
·  
the fairness of the values that result from the methodology for calculations and the setting of other parameters of the Invitation; or
 
·  
whether you should participate in the Invitation by tendering your Eligible Securities or refrain from doing so.  However, holders of 2005 Eligible Securities should review the risks described under “Risk Factors—Risk Factors Relating to the Invitation—Risk of Participating in the Invitation— Participation in the Invitation may be unattractive to holders of 2005 Eligible Securities” before making a decision whether to participate in the Invitation.
 
In addition, no one has been authorized by Argentina to make any recommendation of any kind regarding your participation in the Invitation or regarding any term of the Invitation, or the fairness or value of any aspect of the Invitation.
 
 Repurchases of Eligible Securities that Remain Outstanding; Subsequent Exchange Offers
 
Argentina reserves the right, in its sole discretion, to purchase, exchange, offer to purchase or exchange, or enter into a settlement in respect of any Eligible Securities that are not exchanged pursuant to the Invitation (in accordance with their respective terms) and, to the extent permitted by applicable law, purchase or offer to purchase Eligible Securities in the open market, in privately negotiated transactions or otherwise.  Any such purchase, exchange, offer to purchase or exchange or settlement will be made in accordance with applicable law.  The terms of any such purchases, exchanges, offers or settlements could differ from the terms of the Invitation.  Holders of New Securities may be entitled to participate in any voluntary purchase, exchange, offer to purchase or exchange extended to or agreed with holders of Eligible Securities not exchanged pursuant to the Invitation as described below under “Description of the New Securities—Rights Upon Future Offers.”
 
 
S - 94

 
Terms of the Invitation Applicable Only to Holders of 2005 Eligible Securities
 
Options; Limits
 
Subject to the terms and conditions of the Invitation described in this document, holders of 2005 Eligible Securities may elect or may be allocated the Discount Option or Par Option with respect to the 2005 Eligible Securities they tender that are accepted by Argentina.
 
Your right to elect the Par Option is, however, subject to the Par Option Limit per Holder, described above under “—Options.”
 
Your election of the Par Option is also subject to proration in the event that the U.S. dollar equivalent of the principal amount of Pars that would be issued in respect of all Eligible Securities for which the Par Option is elected (after application of the Par Option Limit per Holder) exceeds the Par Option Maximum, as described above under “—Limitation on Issuance and Allocation of the Par Option.”
 
Discount Option
 
Subject to the terms and conditions of the Invitation, if you elect or are allocated the Discount Option with respect to any of your 2005 Eligible Securities, you will receive a principal amount of Discounts that will vary depending on the 2005 Eligible Securities that you tender.
 
If you tender the following
Eligible Securities
 
You will receive in exchange
2005 Discounts
 
Discounts
2005 Pars
 
Discounts
2005 Quasi-Pars
 
Discounts

The Total Consideration and Consideration in respect of tenders of 2005 Eligible Securities for Discounts was formulated by Argentina with the objective of providing holders of 2005 Eligible Securities with a nearly equivalent consideration as that to be received by holders of Pre-2005 Eligible Securities that elect or are allocated the Discount Option in the Invitation, after adjusting for the factors discussed below.
 
If you tender 2005 Eligible Securities, you will not receive any 2017 Globals in the Invitation, because (a) if you tender 2005 Discounts or 2005 Pars, you (or the predecessor holder or holders of your 2005 Eligible Securities) participated in Argentina’s 2005 exchange offer, and you (or such holder or holders) have already been paid (or by the applicable settlement date will be paid) the interest payable in cash on the 2005 Discounts with respect to the period from December 31, 2003 to but excluding December 31, 2009 (including the interest paid on December 31, 2009) or the interest payable in cash on the 2005 Pars with respect to the period from December 31, 2003 to but excluding March 31, 2010 (including the interest to be paid on March 31, 2010) or (b) if you tender 2005 Quasi-Pars, the adjustments to the amount of your Total Consideration or Consideration exceed the amount of interest that would have been paid on the Discounts that you will receive during the period from December 31, 2003 to but excluding December 31, 2009.
 
 
S - 95

 
If you tender any series of 2005 Eligible Securities, you will not receive any GDP-linked Securities in the Invitation, because the GDP-linked Securities that Argentina will issue in the Invitation are substantially the same as the 2005 GDP-linked Securities issued pursuant to Argentina’s 2005 exchange offer.  Because the GDP-linked Securities to be issued in the Invitation are substantially the same as the 2005 GDP-linked Securities, Argentina is not requiring that you tender any 2005 GDP-linked Securities together with your 2005 Eligible Securities.
 
In addition, if you tender any series of 2005 Eligible Securities, the principal amount of Discounts that otherwise would have been issuable to you pursuant to the Invitation will be reduced by the aggregate amount of payments made on the GDP-linked Securities issued together with your tendered 2005 Eligible Securities during the period from their date of issue to and including December 31, 2009, because holders of Pre-2005 Eligible Securities will not receive the benefit of these payments.  The principal amount of Discounts that you receive will be determined pursuant to the formula set forth in the following section, or if you elect the Discount Option, are a Large Holder and you tender your 2005 Eligible Securities after the Early Tender Deadline, the adjusted principal amount of Discounts that you receive will be determined pursuant to the formula referred to under “—Consideration for Tenders After the Early Tender Deadline by Large Holders of 2005 Eligible Securities in Exchange for Discounts.”
 
The Discounts issued to holders of 2005 Eligible Securities pursuant to the Invitation will not be fungible with the corresponding 2005 Discounts issued by Argentina pursuant to its 2005 exchange offer.
 
The Discounts and 2017 Globals issued in exchange for Pre-2005 Eligible Securities and the corresponding Discounts and 2017 Globals issued in exchange for 2005 Eligible Securities, whether issued on the Early Settlement Date or the Final Settlement Date, will constitute part of a single series of securities under the indenture for purposes of voting on amendments or modifications to their terms, acceleration of their maturity or remedies upon an event of default.  However, it is likely that the Discounts governed by New York law and the Discounts governed by English law issued in exchange for 2005 Discounts (either on the Early Settlement Date or the Final Settlement Date or both) will not have the same amount of OID for U.S. federal income tax purposes as the corresponding series of Discounts issued on the applicable settlement date in exchange for Pre-2005 Eligible Securities, 2005 Pars or 2005 Quasi-Pars.  If this is the case, the Discounts governed by New York law and/or the Discounts governed by English law issued in exchange for 2005 Discounts on the Early Settlement Date or the Final Settlement Date or both, as applicable, will be assigned different ISINs and common codes than those assigned to the corresponding series of Discounts issued in exchange for Pre-2005 Eligible Securities, 2005 Pars and 2005 Quasi-Pars and, as a result, will not trade fungibly with the corresponding Discounts issued in exchange for these other Eligible Securities.  Moreover, the Discounts governed by New York law and/or the Discounts governed by English law issued in exchange for 2005 Discounts on the Early Settlement Date will not be fungible with those issued on the Final Settlement Date.
 
In addition, it is possible that the Discounts governed by New York law, the Discounts governed by English law and/or the 2017 Globals issued on the Final Settlement Date will have a greater amount of OID for U.S. federal income tax purposes than the corresponding series of New Securities issued on the Early Settlement Date.  If this is the case, Argentina intends to calculate and report OID, if any, with respect to these New Securities based on the issue price of the New Securities issued on the Final Settlement Date.  See “Taxation—U.S. Federal Income Tax Consequences—Consequences of Holding the New Securities—Qualified Stated Interest and Original Issue Discount on the New Bonds” for further information.
 
Total Consideration for Tenders of 2005 Eligible Securities in Exchange for Discounts
 
Subject to the terms and conditions of the Invitation, if you are (i) a Large Holder that elects the Discount Option and tenders your 2005 Eligible Securities prior to the Early Tender Deadline, (ii) a Large Holder that tenders your 2005 Eligible Securities prior to the Expiration Date and elects the Par Option but is allocated Discounts or (iii) a Small Holder that tenders your 2005 Eligible Securities prior to the Expiration Date and elects or is allocated Discounts, the Total Consideration that you will receive will be determined in accordance with the following formula:
 
 
 
S - 96

 
 
 
A = B * 0.337 - (  C + D - E + F  )
G
 
Where:
 
A=  
The original principal amount of Discounts that you will receive in exchange for your 2005 Eligible Securities;
 
B=  
The Eligible Amount of the 2005 Eligible Securities that you tender and Argentina accepts in the Invitation;
 
C=  
Your “Reinvestment Amount,” which is the sum of (x) if you tender 2005 Discounts or 2005 Pars, the product of the original principal amount of 2005 Discounts or 2005 Pars that you tender and Argentina accepts in the Invitation and the amount set out in the column “2005 Discounts” or “2005 Pars” that corresponds to the 2005 Eligible Securities you tender plus (y) the product of the notional amount of GDP-linked Securities that correspond to the original principal amount of 2005 Eligible Securities that you tender and Argentina accepts in the Invitation times the amount set out in the column “GDP-linked Securities” in the following table, in each case for the currency in which your 2005 Discounts or 2005 Pars are denominated, rounded downward, if necessary, to 2 decimal places:
 
Per
 
2005
Discounts
 
2005
Pars
 
GDP-linked
Securities
             
U.S.$1.00
 
U.S.$0.0256
 
U.S.$0.0082
 
U.S.$0.0019
€1.00
 
€0.0232
 
€0.0071
 
€0.0023
Ps.1.00
 
Ps.0.0696
 
Ps.0.0148
 
Ps.0.0099
 
The Reinvestment Amount represents the amount of interest income that you (or the predecessor holder or holders of your 2005 Eligible Securities) could have earned on (a) if you tender 2005 Discounts or 2005 Pars, the interest Argentina paid in cash on your 2005 Discounts or 2005 Pars, as applicable, with respect to the period from December 31, 2003 to but excluding December 31, 2009 (including interest that was paid on December 31, 2009), if you tender 2005 Discounts, or September 30, 2009 (including interest that was paid on September 30, 2009), if you tender 2005 Pars and (b) the payments that Argentina made on the GDP-linked Securities issued together with your 2005 Eligible Securities during the period from June 2, 2005 to but excluding December 31, 2009 (including the payment made on December 15, 2009), if you had reinvested the amount of each such payment when made at the applicable Deemed Reinvestment Rate for each Reinvestment Period, assuming semi-annual compounding;
 
D=  
Your “GDP-linked Securities Adjustment Amount” which equals the aggregate amount of the payments that Argentina made on the GDP-linked Securities issued together with your 2005 Eligible Securities during the period from June 2, 2005 to but excluding December 31, 2009 (including the payment made on December 15, 2009), rounded downward, if necessary, to 2 decimal places;
 
E=  
Your “Interest Adjustment Amount,” which equals:
 
·  
If you tender 2005 Discounts, (x) the product of (A) the amount of interest paid in cash on the 2005 Discounts you tender with respect to the period from December 31, 2003 to but excluding December 31, 2009 (i.e., U.S.$0.2907576, €0.2726930 or Ps. 0.2657117 for each U.S.$1.00, €1.00 or Ps. 1.00, respectively, of 2005 Discounts you tender) multiplied by (B) the 2017 Globals Issue Price, rounded downward, if necessary, to 2 decimal places; minus (y) the amount in clause (x)(A) above, rounded downward, if necessary, to 2 decimal places;
 
 
S - 97

 
·  
If you tender 2005 Pars (x) the product of (A) the amount of interest that would have been paid to you in cash in respect of 2005 Discounts with respect to the period from and including December 31, 2003 to but excluding December 31, 2009 (including interest that would have been paid on December 31, 2009) if you (or the predecessor holder or holders of your 2005 Pars) had elected to receive 2005 Discounts in Argentina’s 2005 exchange offer instead of 2005 Pars multiplied by (B) the 2017 Globals Issue Price, rounded downward, if necessary, to 2 decimal places, minus (y) the sum of the amount of interest that was paid in cash to you (or the predecessor holder or holders of your 2005 Pars) with respect to the period from December 31, 2003 to but excluding March 31, 2010 (including interest that was paid on March 31, 2010), rounded downward, if necessary, to 2 decimal places.  This interest calculation will include (i) interest paid in cash on both the original principal amount of the corresponding 2005 Discounts and on the adjustments made to the principal amount of the 2005 Discounts in respect of capitalized interest and (ii) if you tender peso-denominated 2005 Pars, interest paid in cash on the adjustments made to the principal amount of your 2005 Pars and the corresponding 2005 Discounts in respect of Argentine inflation, based on the CER; or
 
·  
If you tender 2005 Quasi-Pars, the product of (A) the amount of interest that would have been paid to you in cash in respect of 2005 Discounts with respect to the period from and including December 31, 2003 to but excluding December 31, 2009 (including interest that would have been paid on December 31, 2009) if you (or the predecessor holder or holders of your 2005 Quasi-Pars) had elected to receive 2005 Discounts in Argentina’s 2005 exchange offer instead of 2005 Quasi-Pars, multiplied by (B) the 2017 Globals Issue Price, and rounded downward, if necessary, to 2 decimal places.  This interest calculation will include (x) interest paid in cash on both the original principal amount of the corresponding 2005 Discounts and on the adjustments made to the principal amount of the 2005 Discounts in respect of capitalized interest and (y) interest paid in cash on the adjustments made to the principal amount of the corresponding 2005 Discounts in respect of Argentine inflation, based on the CER;
 
F=  
The exchange fee, which is equal to U.S.$0.004, €0.004 or Ps. 0.004 per U.S.$1.00, €1.00 or Ps. 1.00, respectively, in Eligible Amount of 2005 Eligible Securities that you tender and Argentina accepts in the Invitation, rounded downward, if necessary, to 2 decimal places;
 
G=  
The 2005 Discounts Trading Price for the 2005 Discounts denominated in the same currency as the Discounts that you will receive.
 
The Reinvestment Amount adjusts for the fact that holders of Pre-2005 Eligible Securities will receive 2017 Globals in respect of the amount of interest paid in cash by Argentina on the 2005 Discounts through December 31, 2009, without any adjustment for loss of reinvestment income, whereas holders of 2005 Eligible Securities (or their predecessor holders) that elect to participate in the Invitation received and were able to reinvest the cash interest payments paid on those securities and all payments on the GDP-linked Securities through December 31, 2009, at the time they were made.
 
The GDP-linked Securities Adjustment Amount adjusts for the fact that holders of Pre-2005 Eligible Securities will not receive any payments made on the GDP-linked Securities with respect to the period from June 2, 2005 to but excluding December 31, 2009, while holders of 2005 Eligible Securities (or their predecessor holders) received all previous payments on the GDP-linked Securities.
 
The Interest Adjustment Amount adjusts the amount of Discounts to be issued in exchange for 2005 Discounts, 2005 Pars and 2005 Quasi-Pars (a) to reflect the shortfall between the aggregate amount of cash interest paid on the 2005 Pars (or zero, in the case of Quasi-Pars) and the aggregate amount of cash interest that the same holder would have received had such holder elected to receive 2005 Discounts in Argentina’s 2005 exchange and (b) to reflect the fact that holders of 2005 Discounts and 2005 Pars have received interest payments in cash on their 2005 Eligible Securities without any discount, while holders of Pre-2005 Eligible Securities that elect or are allocated the Discount Option will receive 2017 Globals in respect of interest for the period from December 31, 2003 through December 31, 2009 issued at a price less than par.
 
 
S - 98

 
The exchange fee is roughly equivalent to the fee payable by holders of Pre-2005 Eligible Securities to the international joint dealer managers.  Holders of 2005 Eligible Securities do not have to pay a fee to the international joint dealer managers.
 
The aggregate original principal amount of Discounts that you receive will be rounded downward to the nearest one currency unit (e.g., U.S.$1.00).
 
Hypothetical examples of the calculation of the Total Consideration in respect of the exchange of the 2005 Eligible Securities for Discounts, including the principal amount of Discounts that you may receive, the principal amount of 2017 Globals that you may receive, if applicable, and the deduction of the exchange fee are set forth in Annex F-2.
 
Consideration for Tenders After the Early Tender Deadline by Large Holders of 2005 Eligible Securities in Exchange for Discounts
 
Subject to the terms and conditions of the Invitation, if you elect the Discount Option, are a Large Holder and you tender your 2005 Eligible Securities after the Early Tender Deadline, you will receive the applicable Total Consideration minus a principal amount of Discounts equal to U.S.$0.01, €0.01or Ps.0.01 per U.S.$1.00, €1.00 or Ps.1.00, respectively, in Eligible Amount of 2005 Eligible Securities that you tender and Argentina accepts.
 
The aggregate original principal amount of Discounts that you receive will be rounded downward to the nearest one currency unit (e.g., U.S.$1.00).
 
Par Option
 
Subject to the terms and conditions of the Invitation, if you elect, and to the extent that you or are allocated, the Par Option with respect to any of your 2005 Eligible Securities, you will receive a principal amount of Pars that will vary depending on the 2005 Eligible Securities that you tender.
 
If you tender the following
Eligible Securities
 
You will receive in exchange
2005 Discounts
 
Pars
2005 Pars
 
Pars
2005 Quasi-Pars
 
Pars
 
The Total Consideration in respect of tenders of 2005 Eligible Securities for Pars was formulated by Argentina with the objective of providing holders of 2005 Eligible Securities with a nearly equivalent consideration as that to be received by holders of Pre-2005 Eligible Securities that elect and are allocated the Par Option in the Invitation, after adjusting for the factors discussed below.
 
You will not receive any cash payment in the Invitation, because you (or the predecessor holder or holders of your 2005 Eligible Securities) participated in Argentina’s 2005 exchange offer, and you (or such holder or holders) have already been paid (or by the Final Settlement Date will be paid): (i) if you tender 2005 Pars, the interest payable in cash on the 2005 Pars with respect to the period from December 31, 2003 to but excluding March 31, 2010 (including the interest paid on March 31, 2010) or, if you tender 2005 Discounts, cash payments of interest in an aggregate amount exceeding the interest payable on the 2005 Pars and (ii) the payments made on the 2005 GDP-linked Securities issued together with your 2005 Eligible Securities.
 
In addition, if you tender any series of 2005 Eligible Securities, the principal amount of Pars that otherwise would have been issuable to you pursuant to the Invitation will be reduced by the aggregate amount of payments made on the GDP-linked Securities issued together with your tendered 2005 Eligible Securities during the period from their date of issue to and including December 31, 2009, because holders of Pre-2005 Eligible Securities will not receive the benefit of these payments.
 
 
S - 99

 
If you tender any series of 2005 Eligible Securities, you will not receive any GDP-linked Securities in the Invitation, because the GDP-linked Securities that Argentina will issue in the Invitation are substantially the same as the 2005 GDP-linked Securities issued pursuant to Argentina’s 2005 exchange offer.  Because the GDP-linked Securities to be issued in the Invitation are substantially the same as the 2005 GDP-linked Securities, Argentina is not requiring that you tender any 2005 GDP-linked Securities together with your 2005 Eligible Securities.

The Pars issued to holders of 2005 Eligible Securities pursuant to the Invitation will not be fungible with the corresponding 2005 Pars issued by Argentina pursuant to its 2005 exchange offer.
 
The Pars issued in exchange for Pre-2005 Eligible Securities and the corresponding Pars issued in exchange for 2005 Eligible Securities will constitute part of a single series of securities under the indenture for purposes of voting on amendments or modifications to their terms, acceleration of their maturity or remedies upon an event of default.  However, it is likely that the Pars governed by New York law and the Pars governed by English law issued in exchange for 2005 Pars will not have the same amount of OID for U.S. federal income tax purposes as the corresponding series of Pars issued in exchange for Pre-2005 Eligible Securities, 2005 Discounts or 2005 Quasi-Pars.  If this is the case, the Pars governed by New York law and/or the Pars governed by English law issued in exchange for 2005 Pars will be assigned different ISINs and common codes than those assigned to the corresponding series of Pars issued in exchange for Pre-2005 Eligible Securities, 2005 Discounts or 2005 Quasi-Pars and, as a result, will not trade fungibly with the corresponding Pars issued in exchange for those other Eligible Securities.
 
Total Consideration for Tenders of 2005 Eligible Securities in Exchange for Pars
 
Subject to the terms and conditions of the Invitation, if you elect, and to the extent that you are allocated, the Par Option, with respect to any of your 2005 Eligible Securities, you will receive an original principal amount of Pars in exchange determined in accordance with the following formula:
 
 
A = B - (  C + D + E + F + G - H  )
I
 
Where:
 
 
A=  
The original principal amount of Pars that you will receive in exchange for your 2005 Eligible Securities;
 
B=  
The Eligible Amount of the 2005 Eligible Securities that you tender and Argentina accepts in the Invitation (adjusted to reflect any proration);
 
C=  
If you tender 2005 Discounts, (a) the amount of interest that was paid in cash to you (or the predecessor holder or holders of your 2005 Discounts) with respect to the period from December 31, 2003 to but excluding December 31, 2009 (including interest that was paid on December 31, 2009), and rounded downward, if necessary, to 2 decimal places; minus (b) the amount of interest that would have been paid on the Pars that you will receive with respect to the period from and including December 31, 2003 to but excluding September 30, 2009 (including interest that would have been paid on September 30, 2009) if your Pars had been outstanding during that period and accrued interest at the rate applicable to the corresponding series of 2005 Pars, rounded downward, if necessary, to 2 decimal places.  These interest calculations will include (i) interest paid or payable in cash on the original principal amount of the corresponding 2005 Discounts and Pars, as applicable, and, in the case of the calculation pursuant to clause (a) above, on adjustments made to the principal amount of the 2005 Discounts in respect of capitalized interest and (ii) if you tender peso-denominated 2005 Discounts, interest paid in cash on the adjustments made to the principal amount of your 2005 Discounts and the corresponding 2005 Pars in respect of Argentine inflation, based on the CER;
 
D=  
If you tender 2005 Pars, the amount of interest that was paid to you in respect of your 2005 Pars on March 31, 2010 for the period from September 30, 2009 to but excluding March 31, 2010.  If you tender peso-denominated 2005 Pars, this interest calculation will include interest paid in cash on the adjustments made to the principal amount of your 2005 Pars in respect of Argentine inflation, based on the CER;
 
 
S - 100

 
E=  
Your “Reinvestment Amount,” which is the sum of (x) if you tender 2005 Discounts or 2005 Pars, the product of the original principal amount of 2005 Discounts or 2005 Pars that you tender and Argentina accepts in the Invitation times the amount set out in the column “2005 Discounts” or “2005 Pars” that corresponds to the 2005 Eligible Securities you tender or, if you tender 2005 Quasi-Pars, zero, plus (y) the product of the notional amount of GDP-linked Securities that corresponds to the original principal amount of 2005 Eligible Securities that you tender and Argentina accepts in the Invitation times the amount set out in the column “GDP-linked Securities” in the following table, in each case for the currency in which your 2005 Eligible Securities are denominated, rounded downward, if necessary, to 2 decimal places:

Per
 
2005
Discounts
 
2005
Pars
 
GDP-linked
Securities
             
U.S.$1.00
 
U.S.$0.0256
 
U.S.$0.0082
 
U.S.$0.0019
€1.00
 
€0.0232
 
€0.0071
 
€0.0023
Ps.1.00
 
Ps.0.0696
 
Ps.0.0148
 
Ps.0.0099
 
 
The Reinvestment Amount represents the amount of interest income that you (or the predecessor holder or holders of your 2005 Eligible Securities) could have earned on (a) if you tender 2005 Discounts or 2005 Pars, the interest Argentina paid in cash on your 2005 Discounts or 2005 Pars, as applicable, with respect to the period from December 31, 2003 to but excluding December 31, 2009 (including interest that was paid on December 31, 2009), if you tender 2005 Discounts, or September 30, 2009 (including interest that was paid on September 30, 2009), if you tender 2005 Pars and (b) the payments that Argentina made on the GDP-linked Securities issued together with your 2005 Eligible Securities during the period from June 2, 2005 to but excluding December 31, 2009, if you had reinvested the amount of each such payment when made at the applicable Deemed Reinvestment Rate for each Reinvestment Period, assuming semi-annual compounding;
 
F=  
Your “GDP-linked Securities Adjustment Amount,” which equals the aggregate amount of the payments that Argentina made on the GDP-linked Securities issued together with your 2005 Eligible Securities during the period from June 2, 2005 to but excluding December 31, 2009 (including the payment made on December 15, 2009), rounded downward, if necessary, to 2 decimal places;
 
G=  
The exchange fee, which is equal to U.S.$0.004, €0.004 or Ps.0.004 per U.S.$1.00, €1.00 or Ps.1.00, respectively, in Eligible Amount of 2005 Eligible Securities that you tender and Argentina accepts in the Invitation, rounded downward, if necessary, to 2 decimal places;
 
H=  
If you tender 2005 Quasi-Pars, the amount of interest that would have been paid to you in cash in respect of 2005 Pars with respect to the period from and including December 31, 2003 to but excluding September 30, 2009 (including interest that would have been paid on September 30, 2009) if you (or the predecessor holder or holders of your 2005 Quasi-Pars) had elected to receive 2005 Pars in Argentina’s 2005 exchange offer instead of 2005 Quasi-Pars, rounded downward, if necessary, to 2 decimal places.  This interest calculation will include (x) interest paid in cash on the original principal amount of the corresponding 2005 Pars and (y) interest paid in cash on the adjustments made to the principal amount of the corresponding 2005 Pars in respect of Argentine inflation, based on the CER; and
 
I=  
The 2005 Pars Trading Price for the 2005 Pars denominated in the same currency as the Pars that you will receive.
 
 
S - 101

 
The Reinvestment Amount adjusts for the fact that holders of Pre-2005 Eligible Securities will receive a cash payment in respect of the amount of interest paid in cash by Argentina on the 2005 Pars through September 30, 2009, without any adjustment for loss of reinvestment income, whereas holders of 2005 Eligible Securities (or their predecessor holders) that elect to participate in the Invitation received and were able to reinvest those cash payments (if they tender 2005 Discounts or 2005 Pars), and all payments on the GDP-linked Securities through December 31, 2009, at the time they were made.
 
The GDP-linked Securities Adjustment Amount adjusts for the fact that holders of Pre-2005 Eligible Securities will not receive any payments made on the GDP-linked Securities with respect to the period from June 2, 2005 to but excluding December 31, 2009, while holders of 2005 Eligible Securities (or their predecessor holders) received all previous payments on the GDP-linked Securities.
 
The adjustment in D above reflects the fact that the Pars will accrue interest from September 30, 2009, but holders of 2005 Pars have already received an interest payment on March 31, 2010 for the period from September 30, 2009 to but excluding March 31, 2010.
 
The adjustment in H above increases the principal amount of Pars to be issued in exchange for 2005 Quasi-Pars to reflect the fact that holders of 2005 Quasi-Pars did not receive any cash interest payments on their securities in respect of the period from December 31, 2003 to but excluding September 30, 2009.
 
The exchange fee is roughly equivalent to the fee payable by holders of Pre-2005 Eligible Securities to the international joint dealer managers.  Holders of 2005 Eligible Securities do not have to pay a fee to the international joint dealer managers.
 
The aggregate original principal amount of Pars that you receive will be rounded downward to the nearest one currency unit (e.g., U.S.$1.00).
 
Hypothetical examples of the calculation of the Total Consideration in respect of the exchange of 2005 Eligible Securities for Pars, including the principal amount of Pars and the deduction of the exchange fee, are set forth in Annex F-2.
 
Adjustments to Total Consideration and Consideration to reflect Settlement Delays
 
In the event that the Early Settlement Date or Final Settlement Date is delayed for any reason past the record date for any future interest payment on the 2005 Discounts or 2005 Pars (other than the record date for the March 31, 2010 interest payment date on the 2005 Pars), Argentina, if it deems it necessary, may, without the consent of any tendering holder, adjust the Total Consideration and Consideration deliverable to holders of 2005 Eligible Securities to the extent necessary to take into account such interest payments.
 
Summary of Consideration for 2005 Eligible Securities
 
The chart included on page S-37 summarizes the New Securities you will receive if you tender 2005 Eligible Securities pursuant to the Invitation, Argentina accepts your tender and your tendered 2005 Eligible Securities are cancelled.
 

     

 
S - 102

 

DESCRIPTION OF THE NEW SECURITIES
 
This document describes the terms of the New Securities in greater detail than the accompanying prospectus and may provide information that differs from the accompanying prospectus.  If the information in this document differs from the accompanying prospectus, you should consider the information in this document.
 
Argentina will issue the New Securities under either a trust indenture or an Argentine government decree.  New Securities governed by New York law or English law will be issued under the trust indenture dated as of June 2, 2005 between Argentina and The Bank of New York Mellon, as U.S.-European trustee, as supplemented.  New Securities issued under Argentine law will not be issued under the trust indenture but rather under a Decree issued by Argentina on April 26, 2010 (the “Issuance Decree”).  Although the trust indenture and the Issuance Decree contain many similar terms, a number of their terms differ, in some cases, significantly, as a result of differences in applicable law and local market practice. See “Risk Factors—Risks Factors Relating to the New Securities—Risks Relating to New Securities Governed by Argentine Law.”
 
The information contained in this section summarizes some of the terms of the New Securities, the trust indenture and the Issuance Decree.  Because this is a summary, it does not contain all of the information that may be important to you as a potential investor in the New Securities.  Argentina, therefore, urges you to read the trust indenture, the Issuance Decree and the forms of the securities in making your investment decision.  Argentina has filed or will file copies of these documents with the United States Securities and Exchange Commission and will also file copies of these documents at the offices of each of the U.S.-European trustee and the Luxembourg listing agent, where they will be made available to you.
 
 General Terms Common to All New Securities
 
The New Securities offered are:
 
Discount Bonds due December 31, 2033:

·  
U.S. dollar-denominated Discounts governed by New York law;
·  
U.S. dollar-denominated Discounts governed by Argentine law;
·  
Euro-denominated Discounts governed by English law; and
·  
Peso-denominated Discounts governed by Argentine law.

Global Bonds due 2017:

·  
U.S. dollar-denominated 2017 Globals governed by New York law.
 
Par Bonds due December 31, 2038:

·  
U.S. dollar-denominated Pars governed by New York law;
·  
U.S. dollar-denominated Pars governed by Argentine law;
·  
Euro-denominated Pars governed by English law; and
·  
Peso-denominated Pars governed by Argentine law.

GDP-linked Securities:

GDP-linked Securities expiring no later than December 15, 2035.  Each GDP-linked Security issued in exchange for any Pre-2005 Eligible Securities will be denominated in the same currency, and governed by the same law, as the Discounts or Pars issued in exchange for the same Pre-2005 Eligible Securities.
 
The New Securities will:
 
·  
pay interest and principal (or, in the case of GDP-linked Securities, make payments in accordance with their terms) to persons in whose names the New Securities are registered at the close of business on the business day preceding (or, in the case of the GDP-linked Securities denominated in euro, the 15th day preceding) the payment date;
 
 
S - 103

 
·  
not be redeemable before maturity (although the Discounts and Pars provide for amortization payments before final maturity and the GDP-linked Securities may expire early as described below) and will not be entitled to the benefit of any sinking fund.  Nevertheless, Argentina may at any time purchase the New Securities and hold or resell them or surrender them to the U.S.-European trustee for cancellation;
 
·  
be direct, unconditional, unsecured and unsubordinated obligations of Argentina and do not have the benefit of any separate undertaking of other government entities (including the Central Bank);
 
·  
be represented by one or more global securities in fully registered form only, without coupons;
 
·  
be available in definitive form only under certain limited circumstances (as described below);
 
·  
be issued in denominations of one unit of the currency they are denominated and integral multiples thereof; and
 
·  
The Discounts, Pars and 2017 Globals will represent a claim to their full principal amount at maturity (plus accrued but unpaid interest) or upon earlier acceleration in accordance with the terms thereof.  There is no principal payable in respect of the GDP-linked Securities.
 
 General Terms of the Discounts
 
The Discounts will:
 
·  
mature on December 31, 2033;
 
·  
repay principal in twenty equal semi-annual payments on June 30 and December 31 of each year, commencing on June 30, 2024, except that in the case of peso-denominated Discounts, payment amounts will be adjusted for inflation based on the CER.  The twenty equal semi-annual payments will include the capitalized amounts accrued prior to the first amortization date.  Because part of the interest on the Discounts is capitalized (as described below), the principal amount of the Discounts will change over time.  Annex B to this document contains a schedule for principal payments on Discounts denominated in U.S. dollars;
 
·  
bear interest, payable semi-annually in arrears (except as described below) and computed on the basis of a 360-day year of twelve 30-day months, accruing from and including December 31, 2009, to but excluding December 31, 2033, at a rate per annum as follows:
 
Currency Denomination
 
Annual Interest Rate
U.S. dollars                                                                             
 
8.28%
Euro                                                                             
 
7.82%
Pesos                                                                             
 
5.83%

Part of the interest accrued prior to December 31, 2013, will be paid in cash and part will be capitalized.  This means that on the relevant payment date the portion of interest that is capitalized is not paid in cash but is instead added to the principal amount of your Discounts, and future calculations of interest are based on this adjusted principal amount. The table below sets forth the annual rates of interest on the Discounts, broken down to reflect the portion that will be paid in cash and the portion that will be capitalized:
 
 
S - 104

 
   
Currency
 
 
   U.S. dollars    
Euro
   
Pesos
 
From and including
To but excluding
 
Cash
   
Capitalized
   
Cash
   
Capitalized
   
Cash
   
Capitalized
 
December 31, 2009
December 31, 2013
    5.77 %     2.51 %     5.45 %     2.37 %     4.06 %     1.77 %
December 31, 2013
December 31, 2033
    8.28 %     0.00 %     7.82 %     0.00 %     5.83 %     0.00 %

; and
 
·  
pay interest in the manner provided above on June 30 and December 31 of each year, commencing on June 30, 2010; provided that if settlement is delayed past June 30, 2010 for any reason, interest that would be payable in cash on the first interest payment date will instead be payable on the Early Settlement Date or the Final Settlement Date, as applicable.  Interest that will be payable in cash and interest to be capitalized on the first interest payment date following the later of June 30, 2010 and the Early Settlement Date or the Final Settlement Date, as applicable, will consist of interest accrued from and including June 30, 2010, to but excluding such interest payment date.
 
The U.S.-European trustee will notify the Luxembourg Stock Exchange by no later than the respective principal repayment date of the amount of principal amortized on such date and the amount of principal outstanding after such repayment, for each series of Discounts listed on such exchange and, in the case of the peso-denominated Discounts, of the outstanding principal amount of the Discounts as adjusted for inflation based on the CER.
 
 General Terms of the 2017 Globals
 
 The 2017 Globals will:
 
·  
mature on the 2017 Globals Maturity Date.  Argentina will announce the 2017 Globals Maturity Date on the Early Announcement Date;
 
·  
be denominated in U.S. dollars;
 
·  
have an issue price, the 2017 Globals Issue Price, equal to the issue price (expressed as a decimal) of the 2017 Globals sold in the concurrent cash offering or, if Argentina does not sell global bonds due 2017 in the concurrent cash offering and waives the Financing Condition, the price (expressed as a decimal) of the 2017 Globals resulting from the calculation by Argentina of the sum of the present values of all scheduled interest and principal payments of the 2017 Globals, discounted to the Early Settlement Date using the 2017 Globals Discount Rate;
 
·  
bear interest, at 8.75% per annum, payable semi-annually in arrears, and computed on the basis of a 360-day year of twelve 30-day months.  Interest on the 2017 Globals will accrue from and including the Early Settlement Date to but excluding the 2017 Globals Maturity Date, and will be payable in cash on each interest payment date.  Argentina will announce the interest payment dates on the 2017 Globals on the Early Announcement Date.  The first such interest payment date will be approximately six months after the Early Settlement Date;
 
·  
be redeemable at par on the 2017 Globals Maturity Date; and
 
·  
be governed by New York law.
 
General Terms of the Pars
 
The Pars will:
 
·  
mature on December 31, 2038;
 
 
S - 105

 
·  
pay principal in twenty equal semi-annual payments, except that in the case of peso-denominated Pars, payment amounts will be adjusted for inflation based on the CER.  Argentina will pay the first nineteen installments on March 31 and September 30 of each year, commencing on September 30, 2029, and will pay the last installment on December 31, 2038.  Annex B to this document contains a schedule for principal payments on U.S. dollar-denominated Pars;
 
·  
bear interest, payable semi-annually in arrears, and computed on the basis of a 360-day year of twelve 30-day months, accruing from and including September 30, 2009 to but excluding December 31, 2038, at the following annual rates:

From and including
To but excluding
Currency
U.S. dollars
Euro
Pesos
September 30, 2009
March 31, 2019
2.50%
2.26%
1.18%
March 31, 2019
March 31, 2029
3.75%
3.38%
1.77%
March 31, 2029
December 31, 2038
5.25%
4.74%
2.48%
 
Interest payment dates for the Pars will be March 31 and September 30 of each year, and December 31, 2038.  Interest accrued on the Pars from and including September 30, 2009, to but excluding March 31, 2010, will be paid in cash on the Final Settlement Date.  The payment on the first interest payment date following the Final Settlement Date will consist of interest accrued from and including March 31, 2010, to but excluding such interest payment date.  All interest on the Pars will be paid in cash on each interest payment date; and
 
·  
be issued in a maximum aggregate principal amount up to U.S.$2 billion, the Par Option Maximum, or its equivalent in other currencies, pursuant to the Invitation and, if concurrent with the Invitation, the offer in Japan.  For purposes of determining whether the Par Option Maximum is reached, the principal amount of Pars to be issued in euro or pesos will be translated into U.S. dollars using the applicable FX Rate 2010.
 
The U.S.-European trustee will notify the Luxembourg Stock Exchange, by no later than the respective principal repayment date, of the amount of principal amortized on such date and the amount of principal outstanding after such repayment, for each series of Pars listed on such exchange and, in the case of the peso-denominated Pars, of the outstanding principal amount of the Pars as adjusted for inflation based on the CER.
 
 General Terms of the GDP-linked Securities
 
The GDP-linked Securities will:
 
·  
expire on the earlier of December 15, 2035 and the date the payment cap (as defined below) is reached;
 
·  
have a notional amount equal to the corresponding Eligible Amount of Pre-2005 Eligible Securities tendered and accepted in the Invitation.  If the Pre-2005 Eligible Securities you tender and Argentina accepts are not in the same currency as the GDP-linked Securities you are entitled to receive, you will receive a notional amount of GDP-linked Securities equivalent to the Eligible Amount of your Pre-2005 Eligible Securities, translated into the currency in which your GDP-linked Securities are denominated using the appropriate FX Rate 2003;
 
·  
not evidence any principal.  Except as provided below, holders will not receive any payments during the life or upon the expiration of their GDP-linked Securities;
 
·  
be payable in the currency of the Discounts or Pars received in exchange for the same Pre-2005 Eligible Securities, which may be U.S. dollars, euro or pesos;
 
·  
be governed by the same law as Discounts or Pars issued in exchange for the same Pre-2005 Eligible Security;
 
 
S - 106

 
 
·  
subject to the conditions specified below, be paid on December 15 of each year following the relevant reference year.  The first payment on the GDP-linked Securities will be deemed to have occurred on December 15, 2006, and holders receiving GDP-linked Securities pursuant to the Invitation will be deemed to have received, and will waive actual receipt of, all payments on the GDP-linked Securities that would have been made during the period from and including June 2, 2005 to but excluding December 31, 2009 (including the payment made on December 15, 2009), as if the GDP-linked Securities were outstanding during that period.  The first payment, if any, that will be made in cash on the GDP-linked Securities issued pursuant to the Invitation will, therefore, occur on December 15, 2010;
 
·  
subject to the conditions specified below, on each payment date, entitle holders of GDP-linked Securities to receive payments in an amount equal to Available Excess GDP (as defined below) for the corresponding reference year, multiplied by the aggregate notional amount of GDP-linked Securities they hold.  “Available Excess GDP” is an amount per unit of currency of notional amount of GDP-linked Securities, determined in accordance with the following formula:
 
Available Excess GDP = (0.05 x Excess GDP) x unit of currency coefficient

where:

-  
the “unit of currency coefficient” is as set forth in the following table:

Currency
of GDP-linked Security
 
Unit of
Currency Coefficient
U.S. dollars
 
1/81.8 = 0.012225
Euro
 
1/81.8 x (1/0.7945)  = 0.015387
Pesos
 
1/81.8 x (1/2.91750)  = 0.004190

The unit of currency coefficient represents the proportion that one GDP-linked Security with a notional amount of one unit of currency bears to the aggregate Eligible Amount of all Eligible Securities outstanding as of January 10, 2005, the date on which Argentina commenced its 2005 exchange offer (approximately U.S.$81.8 billion), calculated using currency exchange rates in effect on December 31, 2003.

For purposes of determining Excess GDP for any reference year, each of the Actual Real GDP and Base Case GDP for that reference year will be converted into nominal pesos by multiplying each by a fraction, the numerator of which is the GDP Deflator (as defined below) for the reference year and the denominator of which is the GDP deflator for the year of base prices used to calculate Actual Real GDP and Base Case GDP for that reference year.  As noted above, 1993 is currently the year of base prices, and the GDP Deflator for that year is one.

-  
“Excess GDP” for any reference year is the amount, if any, by which Actual Real GDP (as defined below), converted to nominal pesos, exceeds the Base Case GDP (as defined below), converted to nominal pesos.  Excess GDP will be expressed in billions of nominal pesos.

-  
“Base Case GDP” is the base case gross domestic product (“Base Case GDP”) for each reference year, commencing with the 2009 reference year, is set forth in the following chart:

 
S - 107

 
Reference Year
 
Base Case GDP (1993 pesos in millions)
 
Base Case Growth Rate (%)
 
Reference Year
 
Base Case GDP (1993 pesos in millions)
 
Base Case Growth Rate (%)
2009
 
327,968.83
 
3.29%
 
2022
 
486,481.92
 
3.00%
2010
 
338,675.94
 
3.26%
 
2023
 
501,076.38
 
3.00%
2011
 
349,720.39
 
3.26%
 
2024
 
516,108.67
 
3.00%
2012
 
361,124.97
 
3.26%
 
2025
 
531,591.93
 
3.00%
2013
 
372,753.73
 
3.22%
 
2026
 
547,539.69
 
3.00%
2014
 
384,033.32
 
3.03%
 
2027
 
563,965.88
 
3.00%
2015
 
395,554.32
 
3.00%
 
2028
 
580,884.85
 
3.00%
2016
 
407,420.95
 
3.00%
 
2029
 
598,311.40
 
3.00%
2017
 
419,643.58
 
3.00%
 
2030
 
616,260.74
 
3.00%
2018
 
432,232.88
 
3.00%
 
2031
 
634,748.56
 
3.00%
2019
 
445,199.87
 
3.00%
 
2032
 
653,791.02
 
3.00%
2020
 
458,555.87
 
3.00%
 
2033
 
673,404.75
 
3.00%
2021
 
472,312.54
 
3.00%
 
2034
 
693,606.89
 
3.00%

The Base Case GDP will be adjusted in accordance with any changes to the year of base prices for calculating real gross domestic product (currently 1993), as described below.  For a discussion of the evolution of Argentina’s GDP from 2004 through 2008, see “The Argentine Economy—Gross Domestic Product” in Exhibit D to Amendment No. 4 to Argentina’s Annual Report on Form 18-K/A, which is available as described under “Incorporation by Reference.”
 
-  
“Actual Real GDP” is the gross domestic product of Argentina in constant pesos for each calendar year as published by the INDEC.  Actual Real GDP is currently calculated by INDEC using the year 1993 as the year of base prices.  If in any year, the year of base prices for calculating Actual Real GDP is changed by INDEC, the Base Case GDP will be adjusted accordingly.  For example, if the year of base prices is changed to 2008 and Actual Real GDP for 2010 with 1993 prices is X, and with 2008 prices is Y, then the Base Case GDP for 2010 = Base Case GDP as per the chart above multiplied by a fraction, the numerator of which is Y and the denominator of which is X.

-  
“Actual Nominal GDP” is the gross domestic product of Argentina in constant pesos for each calendar year as published by the INDEC.

-  
The “GDP Deflator” for any given year is the quotient that results from dividing the Actual Nominal GDP for that year by Actual Real GDP for the same year, in each case as published by INDEC.

-  
The calculation date for the GDP-linked Securities will be on November 1 of each year following the relevant reference year, commencing on November 1, 2006.

For purposes of effecting payments on GDP-linked Securities, the Available Excess GDP will be converted to the relevant payment currency using the average free market exchange rate of pesos to the applicable payment currency during the 15 calendar days preceding December 31 of the relevant reference year.
 
All calculations of payments (if any) will be performed by the Ministry of Economy and Public Finance of the Republic of Argentina, and any announcement of payment amounts will be made through the U.S.-European trustee or publication as described below under “—Notices.”
 
Annex G to this document contains sample calculations related to payments on GDP-linked Securities;
 
·  
no longer be entitled to any payment if the total amount paid during the life of the GDP-linked Securities (including payments deemed to have been made by Argentina during the period from June 2, 2005 to but excluding December 31, 2009), per unit of GDP-linked Security, exceeds 0.48, measured per unit of currency.  We refer to this amount as the “payment cap for GDP-linked Securities.”  For example, if you were to receive GDP-linked Securities in a notional amount equal to U.S.$1 million, the payment cap for your GDP-linked Securities would equal U.S.$480,000.  The amount of the payments made on 2005 GDP-linked Securities to but excluding December 31, 2009 is as follows:
 
 
S - 108

 
          Aggregate payments on 2005 GDP-linked Securities to but excluding December 31, 2009   
   
2005 GDP-linked Securities Payment on
     
    December 15,
2006
   December 15,
2007
  December 15,
2008
    December 15,
2009
   
 Security  
(per USD1,000, €1,000 or Ps.1,000 of notional amount) (1)
 
U.S. dollar-denominated GDP-linked
Securities governed by New York law
    6.2449       13.1822       22.7980       31.6878       73.9129  
U.S. dollar-denominated GDP-linked
Securities governed by Argentine law
    6.2449       13.1822       22.7980       31.6878       73.9129  
Euro-denominated GDP-linked
Securities governed by English law
    6.6182       12.6213       19.8520       28.3972       67.4887  
Peso-denominated GDP-linked
Securities governed by Argentine law
    6.4909       13.8336       24.5480       37.1982       82.0707  
________________________                                         
(1)
The payment cap for a notional amount of USD1,000, €1,000 or Ps.1,000 is USD480, €480 or Ps.480.
 
The amount of the payment cap for the GDP-linked Securities remaining available as of December 31, 2009 (which we refer to as the “remaining payment cap”) is as follows:
 
·  
0.4060871, for U.S. dollar-denominated GDP-linked Securities;
·  
0.4125113, for euro-denominated GDP-linked Securities; and
·  
0.3979293, for peso-denominated GDP-linked Securities.

The remaining payment cap represents the maximum amount of the cash payments that Argentina may be required to make under the GDP-linked Securities issued pursuant to the Invitation.
 
If the payment cap for a GDP-linked Security is reached in a payment year prior to the scheduled expiration of the GDP-linked Securities, the GDP-linked Securities will be deemed to have expired in such year.
 
If for any given year the aggregate payment due under a GDP-linked Security is greater than the amount remaining under the payment cap for that Security, then the remaining amount available under the payment cap for that GDP-linked Security will be payable to the holder of that security; and
 
·  
be entitled to payments by Argentina in respect of any given reference year only if the following three conditions are met:
 
·  
for the reference year, Actual Real GDP exceeds Base Case GDP;
 
·  
for the reference year, annual growth in Actual Real GDP exceeds the growth rate in Base Case GDP for such year (for your reference, the Base Case GDP for 2008 is Ps. 317,520.47 million, measured in 1993 pesos); and
 
·  
total payments made on a GDP-linked Security do not exceed the payment cap for that GDP-linked Security.
 
Annual growth of  “Actual Real GDP” will be calculated by dividing Actual Real GDP for the reference year by the Actual Real GDP for the year preceding the reference year, minus one.  For purposes of this calculation, the Actual Real GDP for the reference year and the preceding year will be measured using the same year of base prices, with Actual Real GDP for the year preceding the reference year adjusted, if necessary, to reflect any changes in the year of base prices implemented during such reference year (for an example of how this adjustment is effected see the definition of Actual Real GDP above).
 
 
S - 109

 
The U.S.-European trustee will notify the Luxembourg Stock Exchange, by no later than the respective payment date, of the payments (if any) to be made by Argentina in respect of each series of GDP-linked Securities on such date.  In addition, the U.S.-European trustee shall promptly notify the Luxembourg Stock Exchange in the event that the payment cap on any series of GDP-linked Securities is reached and such GDP-linked Securities expire.
 
 Payments
 
The U.S.-European trustee will make payments to the common depositary for Euroclear or Clearstream, Luxembourg, or its nominee, as the registered owner of the New Securities, which will receive the funds for distribution to the holders of such New Securities.
 
Holders of New Securities will be paid in accordance with the procedures of the relevant clearing system and its direct participants, if applicable.  Neither Argentina nor the U.S.-European trustee shall have any responsibility or liability for any aspect of the records of, or payments made by, the relevant clearing system or its nominee or direct participants, or any failure on the part of the relevant clearing system or its direct participants in making payments to holders of the New Securities from the funds they receive.  Notwithstanding the foregoing, Argentina’s obligations to make payments of principal, interest or other amounts on the New Securities shall not have been satisfied until such payments are received by the common depositary (or its nominee), as registered holder of the New Securities.
 
If any date for a payment on the GDP-linked Securities, an interest payment on the Discounts, the Pars or the 2017 Globals or any date on which a payment of principal is due on the Discounts, the Pars or 2017 Globals is not a business day, Argentina will make the payment on the next business day.  Argentina will treat such payments as if they were made on the due date, and no interest on the New Securities will accrue as a result of the delay in payment.
 
For the purpose of this section, a “business day” means:
 
·  
with respect to U.S. dollar-denominated New Securities (other than U.S. dollar-denominated New Securities governed by Argentine law), any day that is not a Saturday or Sunday, and that is not a day on which banking or trust institutions are authorized generally or obligated by law, regulation or executive order to close in New York City or Buenos Aires;
 
·  
with respect to euro-denominated New Securities, any day that is not a Saturday or Sunday, and that is not a day on which banking or trust institutions are authorized generally or obligated by law, regulation or executive order to close in Buenos Aires, and that is also a day on which the TARGET system, or any successor system, is open for business; or
 
·  
with respect to peso-denominated New Securities and U.S. dollar-denominated New Securities governed by Argentine law, any day that is not a Saturday or Sunday, and that is not a day on which banking or trust institutions are authorized generally or obligated by law, regulation or executive order to close in New York City or Buenos Aires, and that is also a day on which the TARGET system, or any successor system, is open for business.
 
In the case of peso-denominated New Securities and U.S. dollar-denominated New Securities governed by Argentine law, payments will be made to CRYL, which will receive the funds for distribution to the holders of such New Securities.
 
 
S - 110

 
 Paying Agents and Transfer Agent
 
The U.S.-European trustee will maintain, at Argentina’s expense, a trustee paying agent in a Member State of the European Union that is not obliged to deduct or withhold tax pursuant to European Council Directive 2003/48/EC on the taxation of savings income or any other Directive implementing the conclusions of the ECOFIN Council meeting of November 26-27, 2000 or any law implementing or complying with, or introduced in order to conform to, such Directives.  The U.S.-European trustee has initially appointed The Bank of New York Mellon (One Canada Square, London E14 5AL) to serve as its trustee paying agent and transfer agent in London.  The U.S.-European trustee will promptly provide notice of the termination or appointment of, or of any change in the office of, any trustee paying agent or transfer agent.  If Argentina issues definitive securities, and until the New Securities are paid, the U.S.-European trustee will appoint, at Argentina’s expense, a trustee paying agent and a transfer agent in a Western European city for payment on and transfers of the New Securities governed by New York law or English law (which will include Luxembourg, so long as the New Securities are listed on the Luxembourg Stock Exchange and the rules of that exchange so require).
 
 Class Voting; Fungibility
 
All Discounts, Pars, 2017 Globals and GDP-linked Securities governed by New York or English law issued pursuant to the Invitation, whether on the Early Settlement Date or on the Final Settlement Date and whether issued in exchange for Pre-2005 Eligible Securities or 2005 Eligible Securities, that are denominated in the same currency and have the same governing law, will constitute part of a single series of securities under the indenture for purposes of voting on amendments or modifications to their terms and, in the case of the Discounts, Pars or 2017 Globals, for purposes of voting on acceleration of their maturity or remedies upon an event of default.  However, the Discounts and Pars issued pursuant to the Invitation and the U.S. dollar-denominated GDP-linked Securities governed by New York law issued pursuant to the Invitation will not constitute part of the same series as, or be fungible with, the corresponding series of 2005 Discounts, 2005 Pars or 2005 GDP-linked Securities issued by Argentina pursuant to its 2005 exchange offer.  All Discounts and 2017 Globals (whether issued on the Early Settlement Date or the Final Settlement Date) issued in exchange for Pre-2005 Eligible Securities, 2005 Pars or 2005 Quasi-Pars will have the same ISINs and common code and will trade fungibly with each other.  However, it is possible that the Discounts governed by New York or English law and/or the 2017 Globals issued on the Final Settlement Date will have a greater amount of OID for U.S. federal income tax purposes than the corresponding series of New Securities issued on the Early Settlement Date.  If this is the case, Argentina intends to calculate and report OID, if any, with respect to these New Securities based on the issue price of the New Securities issued on the Final Settlement Date.  See “Taxation—U.S. Federal Income Tax Consequences—Consequences of Holding the New Securities—Qualified Stated Interest and Original Issue Discount on the New Bonds” for further information.  Moreover, it is likely that (i) the Discounts governed by New York law and the Discounts governed by English law issued in exchange for Pre-2005 Eligible Securities, 2005 Pars and 2005 Quasi-Pars will not have the same amount of OID for U.S. federal income tax purposes as Discounts governed by New York or English law issued in exchange for 2005 Discounts, even if issued on the same date and (ii) the Pars governed by New York law and the Pars governed by English law issued in exchange for Pre-2005 Eligible Securities, 2005 Discounts or 2005 Quasi-Pars will not have the same amount of OID for U.S. federal income tax purposes as the corresponding series of Pars issued in exchange for 2005 Pars.  If this is the case, (a) the Discounts governed by New York law and the Discounts governed by English law issued in exchange for Pre-2005 Eligible Securities, 2005 Pars and 2005 Quasi-Pars will be assigned different ISINs and common codes than those assigned to the corresponding series of Discounts governed by New York or English law issued in exchange for 2005 Discounts and (b) the Pars governed by New York law and the Pars governed by English law issued in exchange for Pre-2005 Eligible Securities, 2005 Discounts or 2005 Quasi-Pars will be assigned different ISINs and common codes than those assigned to the corresponding series of Pars governed by New York or English law issued in exchange for 2005 Pars.
 
In addition, each series of GDP-linked Securities, other than the GDP-linked Securities denominated in U.S. dollars and governed by New York law, issued pursuant to the Invitation, whether issued on the Early Settlement Date or the Final Settlement Date, will constitute a further issuance of, will be assigned the same ISINs and common codes as, and will trade fungibly with, the corresponding series of 2005 GDP-linked Securities.  The ISIN and common code of the GDP-linked Securities denominated in U.S. dollars and governed by New York law issued in the Invitation will be different from the ISIN and common code of the corresponding series of 2005 GDP-linked Securities, because the primary clearing systems for the GDP-linked Securities denominated in U.S. dollars and governed by New York law will be Euroclear and Clearstream, Luxembourg, rather than DTC, the primary clearing system for the corresponding series of 2005 GDP-linked Securities, but the terms and conditions of these GDP-linked Securities will otherwise be the same as the corresponding series of 2005 GDP-linked Securities.
 
 
S - 111

 
Rights Upon Future Offers
 
The Discounts and the Pars will contain a covenant that if Argentina, during the period from the expiration of the Invitation until December 31, 2014, and except as provided below, voluntarily makes an offer to purchase or exchange or solicits consents to amend any Pre-2005 Eligible Securities not tendered or accepted pursuant to the Invitation (other than an offer on terms substantially the same as, or less favorable than, the Invitation), Argentina will take all steps necessary, including making any required filings, so that each holder of Discounts or Pars will have the right, for a period of at least 30 calendar days following the announcement of such offer, to exchange any of such holder’s Discounts or Pars for (as applicable):
 
·  
the consideration in cash or in kind received in connection with such offer to purchase or exchange offer, as the case may be; or
 
·  
securities having terms substantially the same as those resulting from such amendment process;
 
in each case in accordance with the terms and conditions of such offer to purchase, exchange offer or amendment process.  For this purpose, such Discounts or Pars will be treated as though they were Eligible Securities that:
 
·  
are in the same currency as such Discounts or Pars; and
 
·  
have an Eligible Amount equal to the Eligible Amount of the Eligible Securities that would have been originally exchanged for such Discounts or Pars pursuant to the Invitation (determined by applying the inverse of the relevant exchange ratio applied in the Invitation).
 
In order to participate in any such purchase, exchange or amendment process, holders of Discounts will be required to surrender 2017 Globals in a principal amount equal to the principal amount of 2017 Globals originally issued together with the principal amount of Discounts they tender, and holders of Pars will be required to pay cash to Argentina in an amount equal to 7.03% of the principal amount of Pars they wish to tender, which represents the approximate amount of cash they received in the Invitation together with the Pars.  In addition, such holders will be required to surrender GDP-linked Securities in a notional amount equal to the Eligible Amount of Eligible Securities tendered in exchange for such Discounts or Pars, or, but only if an active trading market and published secondary market price quotations exist for GDP-linked Securities, pay cash to Argentina in an amount equal to the market price of that amount of GDP-linked Securities calculated on the market observation date that is at least one month prior to the announcement of such future transaction.  The “market observation date” for this purpose is the last day of each month, on which dates the trustee will calculate the market price of the GDP-linked Securities.
 
The notional amount of GDP-linked Securities that must be surrendered with respect to Discounts or Pars may be determined by applying the inverse of the exchange ratio corresponding to such Discounts or Pars that was applied in the Invitation.  For instance, a holder of U.S.$1,000 in principal amount of Discounts would have to surrender GDP-linked Securities in a notional amount equal to approximately U.S.$2,967.  This amount of GDP-linked Securities is determined by applying the inverse of the applicable exchange ratio used in determining the principal amount of Discounts tendering holders were entitled to receive in exchange for their Eligible Securities: (1/0.337) x (U.S.$1,000) = U.S.$2,967.
 
This “Rights Upon Future Offers” covenant constitutes a “reserve matter” under the terms of the New Securities, and any modification, amendment, supplement or waiver to this covenant is a “reserve matter modification” under the terms of the New Securities issued pursuant to the trust indenture.  See “Description of the Securities—Description of Debt Securities” in the accompanying prospectus for more details on this modification process.
 
 
S - 112

 
 Further Issues
 
Under the terms of the trust indenture, Argentina may, from time to time without the consent of holders of the New Securities governed by New York law or English law, create and issue additional securities ranking pari passu with the New Securities and having the same terms and conditions as any series of the New Securities, or the same terms and conditions except for the amount of the first payment of interest or other amounts on such additional securities, or, if applicable, the initial interest or other payment date or interest accrual date.  Argentina may also consolidate the additional securities to form a single series with any outstanding series of New Securities.
 
Any such additional debt securities (excluding New Securities issued on the Final Settlement Date), however, may not have, for purposes of U.S. federal income taxation, a greater amount of OID than the relevant series of New Securities have as of the date of the issuance of such additional debt securities.
 
Under the terms of the Issuance Decree, New Securities governed by Argentine law contain no restrictions relating to the creation or issuance by Argentina of additional securities, including securities that may rank pari passu with such New Securities or having the same terms and conditions of such New Securities.
 
 Seniority
 
The New Securities governed by New York law and English law will constitute the direct, unconditional, unsecured and unsubordinated obligations of Argentina and will rank pari passu and without preference among themselves by reason of priority of date of issue or currency of payment or otherwise, and at least equally with all of Argentina’s other present and future unsecured and unsubordinated External Indebtedness (as defined in the accompanying prospectus under “Description of the Securities—Description of Debt Securities—Negative Pledge”).
 
 Special Terms of New Securities Governed by Argentine Law
 
Under the terms of the Issuance Decree for the New Securities governed by Argentine law, the outstanding principal amount of all Discounts and Pars denominated in pesos will be adjusted for inflation based on the CER.  The CER is published by the Central Bank of Argentina on a monthly basis.  The amount of principal amortizations on the Discounts and Pars denominated in pesos will be adjusted over time to reflect the CER-adjusted principal amount of these securities, which will increase whenever Argentina experiences inflation and will decrease if Argentina experiences deflation.  Likewise, the amount of interest that accrues on these securities will be determined on the CER-adjusted principal amount.
 
The CER-adjusted principal amount of any peso-denominated Discounts or Pars will be determined by the Office of National Public Credit of the Ministry of Economy and Public Finance of Argentina prior to the date on which any principal and/or interest payments on such securities is due (in the case of interest, whether payable in cash or capitalized).  The Office of National Public Credit will determine this CER-adjusted principal amount by multiplying (x) the original principal amount of the peso-denominated Discounts or Pars as of December 31, 2003, by (y) a fraction, the numerator of which is equal to the CER corresponding to the 10-day period immediately preceding the relevant payment date (or the 10-day period immediately preceding March 30, 2010, in the case of the first interest payment on the Pars, or June 30, 2010, in the case of the first interest payment on the Discounts), and the denominator of which is the CER corresponding to the 10-day period immediately preceding December 31, 2003.  Argentina will announce any such adjustments to the outstanding principal amount of any peso-denominated Discounts and Pars at least annually by notice to the holders of such securities, as described under “—Notices.”
 
The Issuance Decree does not contain certain covenants granted to holders of Discounts, Pars and GDP-linked Securities governed by New York law or English law.  Argentina will have no obligation with respect to Discounts, Pars and GDP-linked Securities governed by Argentine law to pay additional amounts for any withholding of Argentine taxes, duties or assessments on payments of principal, interest or other amounts on such New Securities.  Nor will New Securities governed by Argentine law include certain of the covenants set forth in the accompanying prospectus, such as the negative pledge or pari passu clause, or contain events of default.
 
 
S - 113

 
 Notices
 
Argentina will deliver all notices to holders of New Securities by first-class prepaid mail to each holder’s address as it appears in the register for the New Securities.
 
In addition, in respect of any series of New Securities listed on the Luxembourg Stock Exchange and as long as such series is so listed, Argentina will publish all notices with respect to such series of New Securities on the website of the Luxembourg Stock Exchange (http://www.bourse.lu) or, if publication is not practicable, Argentina will publish in another manner consistent with the rules of the Luxembourg Stock Exchange.
 
Any notice shall be deemed to have been given on the date of such publication or, if published more than once or on different dates, on the first date on which publication is made.
 
 Governing Law
 
The Discounts and Pars will be governed as follows:
 
·  
if they are denominated in U.S. dollars, by the laws of the State of New York, unless the Eligible Securities you tendered for such Discounts or Pars were governed by Argentine law, in which case you will receive Discounts or Pars, respectively governed by Argentine law;
 
·  
if they are denominated in euros, by English law; and
 
·  
if they are denominated in pesos, by Argentine law.
 
The 2017 Globals will be governed by the laws of the State of New York.
 
The GDP-linked Securities will be governed by the law that governs the Discounts or Pars received in exchange for the same Eligible Securities.
 
Jurisdiction
 
Subject to certain exceptions, under the trust indenture and the terms and conditions of the New Securities issued pursuant thereto, Argentina will submit to the jurisdiction of the following courts in connection with any suit, legal action or proceeding against Argentina with respect to the New Securities governed by New York or English Law:
 
·  
with respect to any New Securities governed by New York law, Argentina will submit to the jurisdiction of any New York State or U.S. federal court sitting in the Borough of Manhattan, The City of New York and the courts of Argentina; and
 
·  
with respect to any New Securities governed by English law, Argentina will submit to the jurisdiction of the courts of England and the courts of Argentina;
 
In addition, Argentina will agree that a final non-appealable judgment in any proceeding described above will be binding upon it and may be enforced by a suit upon such judgment in any such courts or in any other courts that may have jurisdiction over Argentina.
 
Subject to certain exceptions, the federal courts of the City of Buenos Aires will have jurisdiction over any suit, legal action or proceeding against Argentina with respect to New Securities governed by Argentine law.
 
 
S - 114

 
 Registration and Book-Entry System
 
U.S. dollar-denominated New Securities (other than U.S. dollar-denominated New Securities governed by Argentine law) and euro-denominated New Securities
 
New Securities denominated in U.S. dollars (other than U.S. dollar-denominated New Securities governed by Argentine law) and euros will be represented by interests in one or more permanent global securities in fully registered form, without interest coupons attached, which will be registered in the name of a nominee of a common depositary of Euroclear and Clearstream, Luxembourg and which will be deposited on or before the Early Settlement Date or the Final Settlement Date, as applicable, with that common depositary.  Financial institutions, acting as direct and indirect participants in either Euroclear or Clearstream, Luxembourg, will represent your beneficial interests in the global security.  These financial institutions will record the ownership and transfer of your beneficial interests through book-entry accounts, eliminating the need for physical movement of securities.
 
If you wish to hold securities through the Euroclear or Clearstream, Luxembourg system, you must either be a direct participant in Euroclear or Clearstream, Luxembourg or hold securities through a direct participant in Euroclear or Clearstream, Luxembourg.  Direct participants include securities brokers and dealers, banks, trust companies, clearing corporations and certain other organizations that have accounts with Euroclear or Clearstream, Luxembourg.  Each of Caja de Valores, Clearstream Banking AG, Iberclear, Monte Titoli S.p.A., OEKB and SIS has an account with one or both of these clearing systems.  Indirect participants are securities brokers and dealers, banks, trust companies and trustees that do not have an account with Euroclear or Clearstream, Luxembourg, but that clear through or maintain a custodial relationship with a direct participant.  Thus, indirect participants have access to the Euroclear or Clearstream, Luxembourg system through direct participants.
 
The laws of some jurisdictions require that certain persons take physical delivery of securities in definitive form.  Such laws may impair the ability to transfer beneficial interests in these New Securities to such persons.
 
In sum, you may elect to hold your beneficial interests in New Securities denominated in U.S. dollars (other than U.S. dollar-denominated New Securities governed by Argentine law) and euros:
 
·  
through Euroclear or Clearstream, Luxembourg;
 
·  
in Argentina, through Caja de Valores; or
 
·  
through organizations that participate in such systems.
 
The New Securities will not be made eligible for clearance, settlement or trading in the book-entry system of DTC.
 
As an owner of a beneficial interest in the global securities, you will generally not be considered the holder of any New Securities under the trust indenture.
 
Peso-denominated New Securities and U.S. dollar-denominated New Securities governed by Argentine law
 
Peso-denominated New Securities and U.S. dollar-denominated New Securities governed by Argentine law will be registered in the name of CRYL and deposited with CRYL.  You may hold a beneficial interest directly if you have an account with CRYL or indirectly through an institution that has an account with CRYL (including Caja de Valores).  Each of Euroclear and Clearstream, Luxembourg holds an account with an Argentine depositary, which acts as a link with Caja de Valores.  Caja de Valores has an account with CRYL.
 
 Definitive Securities
 
Argentina will issue securities in definitive form in exchange for interests in a global security only if:
 
 
S - 115

 
·  
in the case of New Securities governed by New York law or English law, Euroclear or Clearstream, Luxembourg or, in the case of New Securities governed by Argentine law, CRYL or Caja de Valores, is closed for a continuous period of 14 days, announces an intention permanently to cease business or does in fact do so, or is not registered or ceases to be exempt from registration under the U.S. Securities Exchange Act of 1934, as amended;
 
·  
at any time Argentina decides it no longer wishes to have all or part of such New Securities represented by global securities; or
 
·  
the U.S.-European trustee determines, upon the advice of counsel, that it is necessary to obtain possession of such New Securities in definitive form in connection with any proceedings to enforce the rights of holders of such New Securities.
 
In connection with the exchange of interests in a global security for securities in definitive form under any of the conditions described above, such global security will be deemed to be surrendered to the trustee for cancellation, and Argentina will execute, and will instruct the trustee to authenticate and deliver, to each beneficial owner identified by the relevant clearing system, in exchange for its beneficial interest in such global security, an equal aggregate principal amount of definitive securities.
 
If Argentina issues definitive securities, they will have the same terms and authorized denominations as the New Securities.  The registered holder will receive payment of principal and interest in respect of definitive securities at or through the offices of the U.S.-European trustee in New York City or, if applicable, at or through the offices of any other trustee paying agent appointed by the U.S.-European trustee.  The registered holder may present definitive securities for transfer or exchange according to the procedures in the trust indenture at the corporate trust office of the U.S.-European trustee in New York City, and, if applicable, at the offices of any other transfer agent appointed by the U.S.-European trustee. See “—Paying Agents and Transfer Agents.”
 
The Luxembourg Stock Exchange will be informed before Argentina issues definitive securities.  If Argentina issues definitive securities, it will publish a notice on the website of the Luxembourg Stock Exchange announcing procedures for payments of principal and interest in respect of or transfer of definitive securities in Luxembourg.
 
When you surrender a definitive security for transfer or exchange for securities of different authorized form and denomination, the U.S.-European trustee or the transfer agent, as the case may be, will authenticate and deliver to you a security or securities of the appropriate form and denomination and of the same aggregate principal amount as the security you are surrendering.  You will not be charged a fee for the registration of transfers or exchanges of definitive securities.  However, you may be charged for any stamp, tax or other governmental or insurance charges that must be paid in connection with the transfer, exchange or registration of transfer of definitive securities.  Argentina, the U.S.-European trustee and any other agent appointed by the U.S.-European trustee or Argentina may treat the person in whose name any definitive security is registered as the owner of such security for all purposes.
 
If any definitive security becomes mutilated, destroyed, stolen or lost, you can replace it by delivering the definitive security or evidence of its loss, theft or destruction to the U.S.-European trustee.  Argentina and the U.S.-European trustee may require you to sign an indemnity under which you agree to pay Argentina, the U.S.-European trustee or any other agent appointed by the U.S.-European trustee for any losses they may suffer relating to the definitive security that was mutilated, destroyed, stolen or lost.  Argentina and the U.S.-European trustee may also require you to present other documents or proof.  After you deliver these documents, if neither Argentina nor the U.S.-European trustee has notice that a bona fide purchaser has acquired the definitive security you are exchanging, Argentina will execute, and the U.S.-European trustee will authenticate and deliver to you, a substitute definitive security with the same terms as the definitive security you are exchanging.  You will be required to pay all expenses and reasonable charges associated with the replacement of this definitive security.
 
In case any mutilated, destroyed, stolen or lost debt security has become or will become due and payable within 15 calendar days following its delivery to the U.S.-European trustee for replacement, Argentina may pay such definitive security instead of replacing it.
 

     

 
S - 116

 
 
CLEARANCE AND SETTLEMENT
 
The information in this section concerning Euroclear, Clearstream, Luxembourg, Caja de Valores and CRYL and their book-entry systems has been obtained from sources Argentina believes to be reliable.  Argentina makes no representation or warranty with respect to this information, other than that it has been accurately extracted and/or summarized from those sources.
 
Arrangements have been made with each of Euroclear, Clearstream, Luxembourg, Caja de Valores and CRYL to facilitate initial issuance of each series of the New Securities.  Transfers within Euroclear, Clearstream, Luxembourg, Caja de Valores and CRYL will be in accordance with the usual rules and operating procedures of the relevant system.
 
Although Euroclear, Clearstream, Luxembourg, Caja de Valores and CRYL have agreed to the following procedures to facilitate transfers of interests in any series of the New Securities among participants in Euroclear, Clearstream, Luxembourg, Caja de Valores and CRYL, as applicable, they are under no obligation to perform or to continue to perform these procedures and these procedures may be discontinued at any time.  Neither Argentina nor the U.S.-European trustee will have any responsibilities for the performance by Euroclear, Clearstream, Luxembourg, Caja de Valores or CRYL or their respective participants or indirect participants of their respective obligations under the rules and procedures governing their operations.
 
 The Clearing Systems
 
General information with respect to each of Euroclear and Clearstream, Luxembourg is set forth in the accompanying prospectus under “Description of the Securities¾Description of Debt Securities¾Clearing Systems.”
 
CRYL
 
CRYL was created in 1996 for the registration, clearance and settlement of transactions involving Bonos del Tesoro de Argentina and other debt securities of Argentina governed by Argentine law.  CRYL holds Argentine Treasury securities for its participants and facilitates the clearance and settlement of transactions through electronic book-entry changes in its participants’ accounts, thereby eliminating the need for physical movement of certificates.  CRYL offers various methods for the settlement of accounts, including delivery against payment, free delivery and payment, delivery free of payment, and other methods commonly used in the major securities markets worldwide.  As a service arm of the Argentine Central Bank, CRYL is subject to its regulation.  Direct participants in CRYL include agents of the Mercado Abierto Electrónico and Caja de Valores.
 
Caja de Valores
 
Caja de Valores, a corporation organized under the laws of Argentina, is, with the exception of CRYL, currently the only authorized securities clearing system in Argentina.  Caja de Valores is owned by the Buenos Aires Stock Exchange, Mercado de Valores and provincial exchanges and is regulated by the Comisión Nacional de Valores (the National Securities Commission of Argentina, or the “CNV”).
 
Caja de Valores acts as a clearing house for securities trading, provides central depositary facilities for securities and acts as transfer and paying agent.  It also handles settlement of securities transactions carried out on the Buenos Aires Stock Exchange.  All securities in Caja de Valores are held on a fungible basis without attribution of specific securities to specific accounts.  Accounts at Caja de Valores are opened only in the name of its participants, primarily financial institutions and stock brokers, which may, in turn, request Caja de Valores to open sub-accounts in the name of such participants’ customers.  In general, Caja de Valores only acts on behalf of its participants and has no direct relationship with such participants’ customers.
 
 
S - 117

 
 Settlement
 
Argentina will condition its authorization of the transfer of the New Securities to the accounts of the tendering holders within the principal clearing systems on the Early Settlement Date or the Final Settlement Date, as applicable, to the cancellation of all the Eligible Securities tendered in the Invitation for settlement on that date.  Argentina may not waive this condition.
 
U.S. dollar-denominated New Securities (other than U.S. dollar-denominated New Securities governed by Argentine law) and euro-denominated New Securities
 
If you receive interests in U.S. dollar-denominated or euro-denominated New Securities, you must hold your New Securities through Euroclear or Clearstream, Luxembourg accounts or through direct or indirect participants and you must follow the settlement procedures applicable to conventional Eurobonds in registered form.  Interest in those New Securities will be credited to the securities custody accounts at Euroclear and Clearstream, Luxembourg on the Settlement Date.  Each of Caja de Valores, Clearstream Banking AG, CRYL, Iberclear, Monte Titoli S.p.A., OEKB and SIS has an account with one or both of these clearing systems.
 
The New Securities will not be made eligible for clearance, settlement or trading in the book-entry system of DTC.
 
Peso-denominated New Securities and U.S. dollar-denominated New Securities governed by Argentine law
 
Peso-denominated New Securities and U.S. dollar-denominated New Securities governed by Argentine law will be registered in the name of CRYL and deposited with CRYL.  You may hold a beneficial interest directly through an account with CRYL or indirectly through an institution that has an account with CRYL, including Caja de Valores.  Each of Euroclear and Clearstream, Luxembourg has an account with an Argentine depositary, which acts as a link with Caja de Valores.
 
 Secondary Market Trading
 
Since the purchaser determines the place of delivery, it is important for you to establish at the time of a secondary market trade the location of both the purchaser’s and seller’s accounts to ensure that settlement can be made on the desired value date.
 
Trading between Euroclear and/or Clearstream, Luxembourg Participants
 
Secondary market trading between Clearstream, Luxembourg participants and/or Euroclear participants will be settled using the procedures applicable to conventional Eurobonds in same-day funds.
 
Trading between CRYL Participants
 
Secondary market trading between CRYL participants will occur in the ordinary way in accordance with the applicable rules and operating procedures of CRYL.
 
Trading between Caja de Valores Participants
 
Secondary market trading between Caja de Valores participants will occur in the ordinary way in accordance with the applicable rules and operating procedures of Caja de Valores.
 
Trading between Euroclear, Clearstream, Luxembourg and Caja de Valores Participants
 
 
S - 118

 
The CNV allows Caja de Valores to carry out clearing transactions with securities admitted to be settled through Clearstream, Luxembourg even though such securities are not physically deposited in Caja de Valores, provided that such securities must have been previously approved by the CNV to be publicly offered in the Republic or otherwise exempted from such approval (as in the case of the New Securities).
 
Accordingly, if you hold New Securities through participant accounts in Euroclear or Clearstream, Luxembourg, secondary market trading with Caja de Valores participants will be settled using the same rules and operating procedures as if you were trading with any other Euroclear or Clearstream, Luxembourg participant.
 
If you are a participant in Caja de Valores, you will have to make arrangements with Caja de Valores and Euroclear or Clearstream, Luxembourg, as the case may be, to preposition funds or New Securities to complete settlement and to make sure that trades will not fail.
 

 
S - 119

 

 
The following discussion summarizes certain Argentine, U.S., Luxembourg, Austrian, German, Dutch, Spanish and U.K. tax considerations that may be relevant to you if you exchange Eligible Securities for New Securities and invest in New Securities.  This summary is based on laws and regulations in effect in Argentina, Luxembourg, Austria, Germany, the Netherlands, Spain and the United Kingdom and laws, regulations, rulings and decisions now in effect in the United States.  Any change could apply retroactively and could affect the continued validity of this summary.  This discussion supplements, and to the extent that it differs, supersedes the “Taxation” section contained in the accompanying prospectus.
 
This summary does not describe all of the tax considerations that may be relevant to you or your situation, particularly if you are subject to special tax rules.  You should consult your tax advisor about the tax consequences of exchanging Eligible Securities for New Securities and holding New Securities, including the relevance to your particular situation of the considerations discussed below, as well as of foreign, state, local or other tax laws.
 
 Argentine Federal Income Tax Consequences
 
The following discussion summarizes certain aspects of Argentine federal taxation that may be relevant to you if you are a Non-Resident Holder of Eligible Securities and offer those Eligible Securities for exchange pursuant to the Invitation.  For the purposes of this summary, you are a Non-Resident Holder if you are a holder of Eligible Securities or New Securities who is an individual that is a non-resident of Argentina or a legal entity that is neither organized in, nor maintains a permanent establishment in Argentina.  This summary may also be relevant to you if you are a Non-Resident Holder of New Securities in connection with the holding and disposition of the New Securities.  The summary is based on Argentine laws, rules and regulations now in effect, all of which may change.
 
This summary is not intended to constitute a complete analysis of the tax consequences under Argentine law of the exchange or Eligible Securities for New Securities pursuant to the Invitation or the receipt, ownership or disposition of the New Securities, in each case if you are a non-resident of Argentina, nor to describe any of the tax consequences that may be applicable to you if you are a resident of Argentina.
 
If (a) you exchange Eligible Securities for New Securities pursuant to the Invitation, and (b) you are a Non-Resident Holder, the receipt of New Securities will not result in any withholding or other Argentine taxes.  The exchange of Eligible Securities for New Securities pursuant to the Invitation will not be subject to any stamp or other similar Argentine taxes.
 
Under Argentine law, as currently in effect, if you are a Non-Resident Holder of New Securities, interest and principal payments on the New Securities will not be subject to Argentine income or withholding tax.
 
If you are a Non-Resident Holder and you obtain capital gains resulting from any trade or disposition of New Securities, you will not be subject to Argentine income or other taxes if you have no connection with Argentina other than as a holder of an interest in New Securities.
 
 U.S. Federal Income Tax Consequences
 
The following discussion summarizes certain U.S. federal income tax consequences of the Invitation that may be material to you as a U.S. Holder.  You are a U.S. Holder if you are a beneficial owner of Eligible Securities that is a citizen or resident of the United States or a domestic corporation or otherwise subject to U.S. federal income tax on a net income basis in respect of the New Securities.  This summary does not purport to be a comprehensive description of all of the tax consequences that may be relevant to your decision to participate in the Invitation, including tax consequences that arise from rules of general application to all taxpayers or to certain classes of taxpayers or that are generally assumed to be known by investors.  This summary also does not address all of the tax consequences that may be relevant to persons that may be subject to special treatment under U.S. federal income tax law, such as banks, insurance companies, thrift institutions, regulated investment companies, real estate investment trusts, tax-exempt organizations, traders in securities that elect to mark-to-market and dealers in securities or currencies; persons that hold Eligible Securities or will hold New Securities as part of a position in a “straddle” or as part of a “hedging,” “conversion” or other integrated investment transaction for U.S. federal income tax purposes; persons whose functional currency is not the U.S. dollar; persons that do not hold Eligible Securities or will not hold New Securities as capital assets; persons that do not acquire New Securities pursuant to the Invitation; persons subject to the alternative minimum tax; or partnerships or other entities classified as partnerships for U.S. federal income tax purposes.
 
 
S - 120

 
This summary is based on the Internal Revenue Code of 1986, as amended (the “Code”), Treasury regulations promulgated thereunder, and administrative and judicial interpretations thereof, as of the date hereof, all of which are subject to change, possibly on a retroactive basis.
 
Argentina has not sought any ruling from the Internal Revenue Service (the “IRS”) with respect to the statements made and the conclusions reached in this discussion, and there can be no assurance that the IRS will agree with all of such statements and conclusions.  In addition, the discussion does not describe any tax consequences arising out of the laws of any state, local or foreign jurisdiction.
 
AS DISCUSSED HEREIN, THERE IS NO DEFINITIVE GUIDANCE REGARDING THE TREATMENT OF NEW BONDS (AS SUCH TERM IS DEFINED BELOW) DENOMINATED IN PESOS OR THE GDP-LINKED SECURITIES AND, ACCORDINGLY, SUCH TREATMENT IS UNCERTAIN.
 
YOU ARE URGED TO CONSULT WITH YOUR TAX ADVISORS AS TO THE PARTICULAR U.S. FEDERAL INCOME TAX CONSEQUENCES TO YOU OF THE INVITATION AS WELL AS THE EFFECT OF ANY STATE, LOCAL OR FOREIGN TAX LAWS.
 
For purposes of this summary, Discounts, Pars and Globals are collectively referred to as the “New Bonds.”
 
 Consequences of Tendering your Eligible Securities
 
 In General
 
Except as described below under “—Non-taxable Exchange,” for U.S. federal income tax purposes, the exchange of Eligible Securities for New Securities will be considered a significant modification of the Eligible Securities, because a number of material substantive terms of the Eligible Securities (e.g., change in timing of payments, interest rate basis, yield, payment schedules or currency of denomination) will change as a result of the exchange.  Under general principles of U.S. federal income tax law, a modification of the terms of a debt instrument (including an exchange of one debt instrument for another debt instrument having different terms) is a taxable event upon which gain or loss is realized only if such modification is “significant.”  A modification of a debt instrument that is not a significant modification does not create a taxable event.  Under applicable regulations, the modification of a debt instrument is a “significant” modification if, based on all the facts and circumstances and taking into account all modifications, other than certain specified modifications, the legal rights or obligations that are altered and the degree to which they are altered is “economically significant.”  The applicable regulations also provide specific rules to determine whether certain modifications, such as a change in the timing of payments or a change in the yield of a debt instrument, are significant.  Under these regulations, the exchange of Eligible Securities for New Securities generally should be treated as resulting in a “significant modification,” except as discussed below under “Non-Taxable Exchanges.”
 
Accrued but unpaid interest on your Eligible Securities up to, but excluding, December 31, 2001 (the “Eligible Interest”) will be included in the Eligible Amount of your Eligible Securities.  As a result, a portion of the New Securities that you receive will be treated as received in payment of such accrued but unpaid interest for U.S. federal income tax purposes and will be taxable to you as interest income, to the extent you have not previously included such amounts in income.  In addition, although interest accrued on your Eligible Securities on or after December 31, 2001 will not be included in your Eligible Amount or otherwise paid pursuant to the Invitation, it is possible that the cash you receive if you elect and are allocated the Par Option or a portion of the New Securities that you receive will be treated as received in payment of such unpaid amounts, in which case the character of the income or loss that you realize from the Invitation may differ from that described herein.  You should consult your own tax advisor regarding the tax consequences that would arise from any such characterization.  Except with respect to cash or New Securities exchanged for Eligible Interest, the discussion below assumes that the Total Consideration that you receive will be treated as received in exchange for the Eligible Securities, not as accrued but unpaid interest.
 
 
S - 121

 
 Taxable Exchange
 
In general, because the exchange of your Eligible Securities for New Securities should be a taxable transaction under the rules described above, you will recognize capital gain or loss in the exchange (subject to the discussion of the market discount and foreign currency rules set forth below) in an amount equal to the difference between the amount realized in the exchange and your adjusted tax basis in the Eligible Securities tendered at the time of the consummation of the Invitation.  Your adjusted tax basis in an Eligible Security generally will equal the amount paid therefor, increased by the amount of any market discount or OID you have previously taken into account and reduced by the amount of any amortizable bond premium previously amortized with respect to the Eligible Security and by any payments other than payments of qualified stated interest (as such term is defined below).  The amount that you realize in the exchange should be equal to the sum of the issue price of the New Bonds that you receive (determined for each New Bond as described below under “—Issue Price”) and the fair market value of the GDP-linked Securities that you receive (less any amounts that are treated as attributable to accrued but unpaid interest, as described above, which will be taxable as interest income).  Any such capital gain or loss will be long-term capital gain or loss if your holding period for the Eligible Securities on the date of exchange is more than one year.
 
In general, if you acquired the Eligible Securities with market discount, any gain you realize in the exchange of the Eligible Securities will be treated as ordinary income to the extent of the portion of the market discount that has accrued while you held such Eligible Securities, unless you have elected to include market discount in income currently as it accrues.
 
Gain or loss that you recognize in the exchange of a foreign currency-denominated Eligible Security generally will be treated as ordinary income or loss to the extent that the gain or loss is attributable to changes in exchange rates during the period in which you held the security.  If the amount of ordinary loss that you recognize in these circumstances exceeds certain specified thresholds, you may be required to comply with special rules that require that such amounts be reported to the IRS.  You should consult with your tax advisor regarding the possible application of these reporting requirements.
 
Certain of the Eligible Securities are in bearer form.  If you hold any Eligible Securities in bearer form, gain you recognize in the exchange of such Eligible Securities may be treated as ordinary income, and you may not be permitted to deduct any loss you recognize, unless you hold such Eligible Securities in accordance with certain procedures specified in applicable Treasury regulations.  If you hold Eligible Securities in bearer form, you are encouraged to consult with your tax advisor regarding the possible application of these rules.
 
If you hold Eligible Securities that were subject to the Treasury regulations applicable to contingent payment debt instruments, gain you recognize in the exchange of such Eligible Securities would be treated as ordinary income.
 
Your initial tax basis in the New Bonds will be equal to their issue price (determined as described under “—Issue Price” below).  Your initial tax basis in the GDP-linked Securities will be their fair market value as of the relevant settlement date.  Your holding period with respect to the New Securities will begin the day following the consummation of the Invitation.
 
 Non-taxable Exchanges
 
The exchange of 2005 Discounts for Discounts and of 2005 Pars for Pars will not be considered a significant modification (as described above) of the 2005 Discounts and the 2005 Pars, respectively.  Accordingly, you would not be required to recognize gain or loss on such exchange.  Your aggregate basis in the Discounts you receive in exchange for 2005 Discounts and in the Pars you receive in exchange for 2005 Pars would be the same as your basis in the 2005 Discounts and the 2005 Pars, respectively, immediately before the exchange.  Your holding period for the Discounts you receive in exchange for 2005 Discounts and in the Pars you receive in exchange for 2005 Pars would include your holding period for the exchanged 2005 Discounts and 2005 Pars, respectively.
 
 
S - 122

 
The Discounts issued in exchange for 2005 Discounts and the Pars issued in exchange for 2005 Pars will have OID for U.S. federal income tax purposes.  The amount and accrual of OID would be determined as described below under “—Consequences of Holding New Securities—Qualified Stated Interest and Original Issue Discount on the New Bonds,” provided that the issue price of the Discounts received in exchange for 2005 Discounts and the issue price of the Pars issued in exchange for 2005 Pars will equal the adjusted issue price (determined as described below) of the 2005 Discounts and the 2005 Pars, respectively, as of the date of the exchange.
 
As a result of the treatment described above, Discounts issued in exchange for 2005 Discounts and Pars issued in exchange for 2005 Pars are likely to not be fungible with Discounts and Pars, respectively, issued in exchange for other Eligible Securities and Discounts issued in exchange for 2005 Discounts on the Early Settlement Date will not be fungible with those issued on the Final Settlement Date.
 
 Issue Price
 
As discussed above under “—Consequences of Tendering Your Eligible Securities—Taxable Exchange,” the amount you realize with respect to your tender of Eligible Securities will include the issue price of the New Bonds received in the exchange.  Your initial tax basis in such New Bonds also will be equal to their issue price.
 
If a substantial amount of a Series of New Bonds is issued for cash, the issue price of that Series of New Bonds will be the first price at which a substantial amount of New Bonds are issued for cash.  It is expected that a substantial amount of 2017 Globals will be issued for cash on the Early Settlement Date.  Thus, the issue price of 2017 Globals issued on the Early Settlement Date will be equal to the initial cash issue price.  If no cash offering of a class of New Bonds is made at the same time (and except as described above under “—Consequences of Tendering Your Eligible Securities—Non-taxable Exchanges”), the issue price of a New Bond generally will be equal to the fair market value of such New Bond, determined as of the date of the exchange, if a substantial amount of the New Bonds of the relevant Series is “traded on an established market” for U.S. federal income tax purposes (generally meaning that the New Bonds are listed on a major securities exchange, appear on a quotation medium of general circulation or otherwise are readily quotable by dealers, brokers or traders) during the 60-day period ending 30 days after the date of the exchange.  If a substantial amount of a Series of New Bonds is not “traded on an established market,” but the Eligible Securities delivered in exchange for such New Bonds are so traded, the issue price of the relevant New Bonds will be the fair market value of such Eligible Securities.  Argentina expects that, for U.S. federal income tax purposes, the New Bonds will be traded on an established market.  Argentina anticipates that the issue price of the New Bonds will be their fair market value as of the date of the exchange, except as indicated above in the case of 2017 Globals issued on the Early Settlement Date and as discussed in the following paragraph.
 
Notwithstanding the foregoing, the Discounts issued on the Final Settlement Date will have the same issue price as the Discounts issued on the Early Settlement Date if the Discounts issued on the Final Settlement Date are issued in a “qualified reopening”, as defined for purposes of the OID rules.  Similarly, the 2017 Globals issued on the Final Settlement Date will have the same issue price as the 2017 Globals issued on the Early Settlement Date, if the 2017 Globals issued on the Final Settlement Date are issued in a “qualified reopening.”  The Discounts or 2017 Globals issued on the Final Settlement Date generally will be treated as issued in a “qualified reopening” if the yield of the corresponding series of bonds issued on the Early Settlement Date, determined based on its trading price on the Final Settlement Date, is not more than 110% of such series’ yield as determined on the Early Settlement Date.
 
Consequences of Holding the New Securities
 
 Qualified Stated Interest and Original Issue Discount on the New Bonds
 
The following discussion of the treatment of qualified stated interest and OID is subject to the discussion below under “—Peso-denominated Discounts and Peso-denominated Pars” to the extent applicable to the New Bonds that are denominated in pesos.
 
 
S - 123

 
In general, for U.S. federal income tax purposes you will include “qualified stated interest” (as defined below), if any, payable on the New Bonds, in gross income at the time that such payments are accrued or are received, in accordance with your usual method of tax accounting.  If you use the cash method of tax accounting and you receive payments of interest pursuant to the terms of a New Bond in a foreign currency, the amount of interest income you will realize will be the U.S. dollar value of the foreign currency payment based on the exchange rate applicable to the date you receive the payment, regardless of whether you convert the payment into U.S. dollars.  If you are an accrual-method U.S. Holder, the amount of interest income you will realize will be based on the average exchange rate in effect during the interest accrual period (or with respect to an interest accrual period that spans two taxable years, at the average exchange rate for the partial period within the taxable year).  Alternatively, as an accrual-method U.S. Holder, you may elect to translate all interest income on foreign currency-denominated bonds at the spot rate on the last day of the accrual period (or the last day of the taxable year, in the case of an accrual period that spans more than one taxable year) or on the date that you receive the interest payment if that date is within five business days of the end of the accrual period.  If you make this election, you must apply it consistently to all debt instruments from year to year and you cannot change the election without the consent of the IRS.  If you are an accrual-method U.S. Holder, you will recognize foreign currency gain or loss on the receipt of a foreign currency interest payment if the exchange rate in effect on the date the payment is received differs from the rate applicable to a previous accrual of that interest income.  This foreign currency gain or loss will be treated as ordinary income or loss, but generally will not be treated as an adjustment to interest income received on the New Bond.
 
The Discounts and the Pars will be issued with OID for U.S. federal income tax purposes.  The 2017 Globals will be issued with OID for U.S. federal income tax purposes if their stated principal amount exceeds their issue price (as described above under “Consequences of Tendering your Eligible Securities – Issue Price”) unless such excess is less than a de minimis amount (which is equal to 0.25% times the stated principal amount on the 2017 Globals multiplied by the number of whole years to maturity).
 
If either the Discounts or the 2017 Globals issued on the Final Settlement Date are issued in a “qualified reopening”, as described above under “Consequences of Tendering your Eligible Securities – Issue Price,” such bonds will have the same characteristics for purposes of the OID rules as the corresponding series of bonds issued on the Early Settlement Date.  If the Discounts or the 2017 Globals issued on the Final Settlement Date are not issued in a qualified reopening, then they generally will not be fungible with the corresponding series of bonds issued on the Early Settlement Date for U.S. federal income tax purposes.  However, the Discounts issued on the Early Settlement Date and the Discounts issued on the Final Settlement Date will be issued the same ISIN and common code and thus will be treated as if they were fungible.  Similarly, the 2017 Globals issued on the Early Settlement Date and the 2017 Globals issued on the Final Settlement Date will be issued the same ISIN and common code and thus will be treated as if they were fungible.  Argentina intends to calculate and report OID, if any, with respect to the Discounts and 2017 Globals based on the issue price of the bonds issued on the Early Settlement Date unless either series of bonds is not treated as issued in a qualified reopening, in which case Argentina intends to calculate and report any such OID based on the issue price of the bonds issued on the Final Settlement Date.  If your initial tax basis in the Discounts or 2017 Globals is greater than the issue price used for the purpose of such calculation and reporting, you will be entitled to reduce your periodic inclusions of OID to reflect this “acquisition premium.”
 
As discussed in more detail below, you will be required to include OID on the New Bonds in your gross income in advance of the receipt of cash payments on such bonds.  The amount of OID with respect to the New Bonds will be equal to the excess of (i) the stated redemption price at maturity of the New Bonds, over (ii) the issue price of the New Bonds.  A New Bond’s stated redemption price at maturity is the sum of all payments due under the New Bond other than payments of qualified stated interest.
 
Qualified stated interest is stated interest that is unconditionally payable in cash or in property at least annually at a single fixed rate.  Accordingly, only interest payable at a rate equal to the lowest stated interest rate payable on a current basis on the Discounts (5.77% for U.S. dollar-denominated Discounts or 5.45% for euro-denominated Discounts) will be treated as qualified stated interest on the Discounts, and only interest payable at a rate equal to the lowest stated interest rate payable on a current basis on the Pars (2.5% for U.S. dollar-denominated Pars or 2.26% for euro-denominated Pars) will be treated as qualified stated interest.  All stated interest on the 2017 Globals will be treated as qualified stated interest.  All payments or accruals of stated interest in excess of the qualified stated interest on the New Bonds will be included in the stated redemption price at maturity of the New Bonds thereby increasing the amount of OID on such bonds.
 
 
S - 124

 
In general, if you hold New Bonds you will be required to include OID in gross income under a constant-yield method over the term of the New Bonds in advance of cash payments attributable to such income, regardless of whether you are a cash or accrual method taxpayer, and without regard to the timing or amount of any actual payments.  Under this treatment, you will include in ordinary gross income the sum of the “daily portions” of OID on the New Bonds for all days during the taxable year that you own the New Bonds.  The daily portions of OID on a New Bond are determined by allocating to each day in any accrual period a ratable portion of the OID allocable to that accrual period.  Accrual periods may be of any length and may vary in length over the term of the New Bonds, provided that no accrual period is longer than one year and each scheduled payment of principal or interest occurs on either the final day or the first day of an accrual period.  The amount of OID on a New Bond allocable to each accrual period will be determined by multiplying the “adjusted issue price” (as defined below) of the New Bond at the beginning of the accrual period by the “yield to maturity” (as defined below) of such New Bond and subtracting from that product the amount of any qualified stated interest.  The total amount of OID on a New Bond will be equal to the excess of all payments on the New Bonds other than qualified stated interest over the issue price of such New Bond.  The amount of OID that you will be required to take into account will be reduced by the amount of any acquisition premium, as described below.

The “adjusted issue price” of a New Bond at the beginning of any accrual period will generally be the sum of its issue price, including any amounts of interest on the New Bonds accrued before the issuance of the Bonds, and the amount of OID allocable to all prior accrual periods, reduced by the amount of payments made on the New Bond other than qualified stated interest.  The “yield to maturity” of a New Bond will be the discount rate (appropriately adjusted to reflect the length of accrual periods) that causes the present value of all payments on the New Bond, including any payments of principal payable prior to the maturity of the New Bond, to equal the issue price of such Bond.  Your initial tax basis in a New Bond, determined as described above under “—Consequences of Tendering your Eligible Securities—Issue Price,” will be increased over time by the amount of OID included in your gross income and decreased by the amount of payments on the New Bonds other than payments of qualified stated interest.
 
If you hold a non-peso-denominated foreign currency-denominated New Bond, you should determine the U.S. dollar amount includible as OID for each accrual period by (i) calculating the amount of OID allocable to each accrual period in the foreign currency using the constant-yield method described above and (ii) translating that foreign currency amount at the average exchange rate in effect during that accrual period (or, with respect to an interest accrual period that spans two taxable years, at the average exchange rate for each partial period).  Alternatively, you may translate the foreign currency amount at the spot rate of exchange on the last day of the accrual period (or the last day of the taxable year, for an accrual period that spans two taxable years) or at the spot rate of exchange on the date of receipt, if that date is within five business days of the last day of the accrual period, provided that you have made the election described above.  Because exchange rates may fluctuate, if you hold a foreign currency-denominated New Bond, you may recognize a different amount of OID income in each accrual period than would be the case if you were the holder of an otherwise similar bond denominated in U.S. dollars.  Under these rules, upon the receipt of an amount attributable to OID (whether in connection with a payment of an amount that is not qualified stated interest or the sale or retirement of the New Bond), you will recognize ordinary income or loss measured by the difference between the amount received (translated into U.S. dollars at the exchange rate in effect on the date of receipt or on the date of disposition of the New Bond, as the case may be) and the amount accrued (using the exchange rate applicable to such previous accrual).
 
If your initial tax basis in a New Bond is less than its remaining redemption amount (i.e., the total of all future payments to be made on the bond other than payments of qualified stated interest), but greater than its adjusted issue price, you will be entitled to reduce your periodic inclusions of OID to reflect this “acquisition premium.”
 
Peso-denominated Discounts and Peso-denominated Pars
 
The peso-denominated Discounts and peso-denominated Pars (collectively referred to as the “Indexed Bonds” solely for purposes of this sub-section “—Peso-denominated Discounts and Peso-denominated Pars”) will be treated as “nonfunctional currency contingent payment debt instruments” for U.S. federal income tax purposes that are subject to special OID rules.
 
 
S - 125

 
Argentina will be required to determine a “comparable yield” for each series of the Indexed Bonds that takes into account the yield at which Argentina could issue a fixed rate debt instrument with terms similar to those of such Indexed Bond, determined in Argentine pesos.  The comparable yield for the Indexed Bonds will be greater than the stated interest rate with respect to such Indexed Bonds.  Solely for purposes of determining the amount of interest income that you will be required to accrue, Argentina will be required to construct a “projected payment schedule” in respect of each Indexed Bond, determined in Argentine pesos, representing a series of payments the amount and timing of which would produce a yield to maturity on such Indexed Bond equal to the comparable yield.  For U.S. federal income tax purposes, you are required to use the comparable yield and the projected payment schedule established by Argentina in determining interest accruals and adjustments in respect of an Indexed Bond, unless you timely disclose and justify the use of other estimates to the IRS.  NEITHER THE COMPARABLE YIELD NOR THE PROJECTED PAYMENT SCHEDULE CONSTITUTES A REPRESENTATION BY ARGENTINA REGARDING THE ACTUAL AMOUNT THAT THE INDEXED BONDS WILL PAY.  The comparable yield and projected payment schedule for each Indexed Bond may be obtained by contacting the National Director of the National Bureau of Public Debt, at the Ministry of Economy and Public Finance of Argentina, H. Yrigoyen 250, Piso 10, Oficina 1030, C1086AAB, Buenos Aires, Argentina, e-mail: oncp@mecon.gov.ar, tel. (5411) 4349-6249.
 
Due to the special tax treatment of the Indexed Bonds, Indexed Bonds issued on the Final Settlement Date will not be treated as being issued in a “qualified reopening” of the corresponding series of Indexed Bonds issued on the Early Settlement Date or the corresponding series of Indexed Bonds issued in 2005; thus each series of Indexed Bonds issued on a specific date is likely to have different characteristics for U.S. federal income tax purposes.  However, the Indexed Bonds issued on the Final Settlement Date will be assigned the same ISINs and common codes as, and will trade fungibly with, the corresponding series of Indexed Bonds that were issued on the Early Settlement date.  Because all of the peso-denominated Discounts issued pursuant to the Invitation will trade fungibly and all of the peso-denominated Pars issued pursuant to the Invitation will trade fungibly, the U.S. Federal income tax treatment of a particular holder’s investment in any such security may be unclear, and the precise OID accruals with respect to such security may be difficult to determine with accuracy.
 
These rules are complex, and you should consult with your tax advisor with respect to the application of these rules to the Indexed Bonds, in particular in the context of your specific situation.
 
 GDP-linked Securities
 
No rules specifically address the taxation of instruments with no principal amount, the payments of which are solely based on a formula linked to the growth of the gross domestic product (or of the earnings) of the issuer and that do not contemplate nor guarantee repayment of principal.  Notwithstanding this, because the GDP-linked Securities provide for payments at annual intervals that, subject to the discussion below, can be described as calculated by reference to a specified index (the gross domestic product of Argentina, or “GDP”) on a notional amount in exchange for specified consideration (a portion of the Eligible Securities tendered in the Invitation), it would be reasonable to treat the GDP-linked Securities as financial instruments subject to the rules governing notional principal contracts (the “NPC rules”).  In order to qualify as a notional principal contract, the determination of the amount of the payments under the GDP-linked Securities must be based on current, objectively determinable economic information that is not within the control of the issuer (a “specified index”).  It is not clear whether the GDP can be treated as a specified index.  Argentina, however, will treat the GDP-linked formula as a specified index for purposes of this disclosure.  In accordance with this characterization, while the matter is not free from doubt, the GDP-linked Securities should be subject to the rules applicable to “caps” under the NPC rules.  Notwithstanding this, the IRS could take the view that the GDP-linked Securities would not qualify as notional principal contracts under the NPC rules, which could affect the timing, source, and character of income recognized with respect to the GDP-linked Securities.  You are urged to consult your tax advisor as to the federal income tax treatment of the acquisition, ownership and disposition of the GDP-linked Securities.
 
Under the suggested characterization of the GDP-linked Securities described in the preceding paragraph, the fair market value of a GDP-linked Security on its issue date should be treated as the purchase price or premium that you paid to receive payments under a GDP-linked Security acquired pursuant to the Invitation.  You should allocate the purchase price or premium of the GDP-linked Securities to the payments that may be made over the term of the GDP-linked Securities.  For this purpose, you should allocate your purchase price to each payment under the GDP-linked Securities based on the prices of a series of cash-settled option contracts with respect to each such payment.  The amount you realize with respect to payments on the GDP-linked Securities received should be reduced by the portion of the purchase price allocated to each such payment.
 
 
S - 126

 
Regardless of your method of accounting, at the end of your taxable year, you should recognize the ratable daily portion of any payment under the GDP-linked Securities and any relevant portion of the purchase price, as described above, allocable to such taxable year.  If the amount of a payment is not yet determinable at the end of your taxable year, then you should generally recognize the ratable daily portion of such payment calculated based on the value of GDP as of the last day of your taxable year.  If you determine that the value of GDP as of the end of the taxable year does not provide a reasonable estimate of GDP that will apply as of the next payment date, then you may use a reasonable estimate of GDP, provided that you use the same method to reasonably estimate GDP consistently each year and use such estimate for all purposes, including for purposes of financial reports to equity holders and creditors.  Any difference between the actual payment and the estimated payment described above should be taken into account as an adjustment to the income or loss from the GDP-linked Securities in the taxable year during which the payment becomes fixed.  All amounts that you recognize with respect to the GDP-linked Securities should be treated as ordinary income or loss, as the case may be.
 
 Sale, Exchange or Disposition of New Securities; Scheduled Amortization.
 
You will generally recognize gain or loss on the sale, exchange or other disposition of the New Securities in an amount equal to the difference between the amount you realize on such sale, exchange or other disposition (less any accrued qualified stated interest, which will be taxable as interest income) and your tax basis in the New Securities.  Except as discussed below with respect to foreign currency gain or loss and gain or loss on the Peso-denominated Discounts and Pars, the gain or loss that you recognize on the sale, exchange or retirement of a New Security generally will be capital gain or loss and will be long-term capital gain or loss if you have held the New Security for more than one year on the date of disposition.
 
Notwithstanding the foregoing, the gain or loss that you recognize on the sale, exchange or retirement of a New Security denominated in foreign currency generally will be treated as ordinary income or loss to the extent that the gain or loss is attributable to changes in exchange rates during the period in which you held the foreign currency-denominated New Security.  This foreign currency gain or loss will not be treated as an adjustment to interest income that you receive on a New Bond.
 
Your initial tax basis in a foreign currency-denominated New Security will be the U.S. dollar value of the issue price of the foreign currency-denominated New Bond or of the fair market value of a GDP-linked Security on its issue date calculated at the exchange rate in effect on that date.  If you sell or exchange a New Security for a foreign currency, or receive foreign currency on the retirement of a New Bond, the amount you will realize for U.S. tax purposes generally will be the U.S. dollar value of the foreign currency that you receive calculated at the exchange rate in effect on the date the foreign currency-denominated New Security is disposed of or retired.
 
Any principal payment on a New Bond prior to the maturity of such New Bond made pursuant to its amortization schedule will constitute a return of capital and your tax basis in the New Bond generally will be reduced by the amount of such payment.  If such amount is denominated in foreign currency, the amount of such payment generally will be the U.S. dollar value of the foreign currency that you receive calculated at the exchange rate in effect on the date you receive such payment.  You will recognize exchange gain or loss to the extent such amount differs from the U.S. dollar value of such foreign currency amount as of the date you acquired the New Bond.
 
 Non-U.S. Holders
 
Subject to the discussion of backup withholding below, if you are, with respect to the United States, a foreign corporation or nonresident alien individual (a “Non-U.S. Holder”), the interest income, other ordinary income and gains that you derive in respect of the Eligible Securities and the New Securities generally will be exempt from U.S. federal income taxes, including withholding tax.  However, to receive this exemption you may be required to satisfy certain certification requirements (described below under “Backup Withholding and Information Reporting”) of the IRS to establish that you are a Non-U.S. Holder.
 
 
S - 127

 
Even if you are a Non-U.S. Holder, you may still be subject to U.S. federal income taxes on any interest income, including OID, or other ordinary income you derive in respect of the New Securities if:
 
·  
you are an insurance company carrying on a U.S. insurance business to which such income is attributable within the meaning of the Code, or
 
·  
with respect to interest income, including OID, you have an office or other fixed place of business in the United States to which such income is attributable and the income either
 
 - 
is derived in the active conduct of a banking, financing or similar business within the United States, or
 
-  
is received by a corporation the principal business of which is in trading stocks or securities for its own account and you are otherwise engaged in a U.S. trade or business.
 
If you are a Non-U.S. Holder, any gain you realize on a sale or exchange of the Eligible Securities or the New Securities generally will be exempt from U.S. federal income tax, including withholding tax, unless:
 
·  
such gain is effectively connected with the conduct of your trade or business within the United States, or
 
·  
if you are an individual, you are present in the United States for a total of 183 days or more during the taxable year in which such gain is realized and either
 
-  
such gain is attributable to your office or fixed place of business maintained in the United States, or
 
-  
you have a tax home in the United States.
 
Backup Withholding and Information Reporting
 
In general, information reporting requirements will apply to any cash received in exchange for Eligible Securities, the accrual of OID and to payments in respect of the Eligible Securities or the New Bonds and annual payments of $600 or more in a taxable year in respect of the GDP-linked Securities within the United States, if you are not a corporation, and backup withholding will apply to such payments if you fail to provide an accurate taxpayer identification number or you are notified by the IRS that you have failed to report all interest and dividends required to be shown on your federal income tax return.
 
Backup withholding and information reporting will not apply to payments made by Argentina or any agent thereof (acting in such capacity) to you if you are a Non-U.S. Holder so long as, in the case of payments made within the United States, either (i) if you are the beneficial owner, you certify to Argentina or its agent, under penalties of perjury, that you are a Non-U.S. Holder and provide your name, address and taxpayer identification number or (ii) you have otherwise established an exemption, and provided that neither Argentina nor its agent has actual knowledge that you are not a Non-U.S. Holder or that the conditions of any exemption are not in fact satisfied.
 
Backup withholding and information reporting will not apply to the sale or exchange of New Securities effected outside the United States by a foreign office of a foreign broker, provided that such broker (i) derives less than 50 percent of its gross income for certain periods from the conduct of a trade or business in the United States, (ii) is not a controlled foreign corporation for United States federal income tax purposes and (iii) is not a foreign partnership that, at any time during its taxable year, is 50 percent or more (by income or capital interest) owned by U.S. persons or is engaged in the conduct of a U.S. trade or business.  If you receive payments of such amounts outside the United States from a foreign office of any other broker, the payment will not be subject to backup withholding tax, but will be subject to information reporting requirements unless (i) you are the beneficial owner and such broker has documentary evidence in its records that you are a Non-U.S. Holder or (ii) you otherwise establish an exemption, and provided that the broker does not have actual knowledge that you are not a Non-U.S. Holder or that the conditions of any exemption are not in fact satisfied.
 
 
S - 128

 
 Luxembourg Tax Consequences
 
The following is a summary discussion of certain material Luxembourg tax consequences with respect to the Invitation.  The summary does not purport to be a comprehensive description of all of the tax considerations that may be relevant to any particular holder of Eligible Securities, and does not purport to include tax considerations that arise from rules of general application or that are generally assumed to be known to holders of Eligible Securities.  It is not intended to be, nor should it be construed to be, legal or tax advice.  This discussion is based on Luxembourg laws and regulations as they stand on the date of the Invitation Materials and is subject to any change in law or regulations or changes in interpretation or application thereof that may take effect after such date.  Persons considering participating in the Invitation should therefore consult their own professional advisors as to the effects of state, local or foreign laws and regulations, including Luxembourg tax law and regulations, to which they may be subject.
 
Withholding Tax
 
Non-Residents
 
Under Luxembourg tax law currently in effect and except as provided for by the laws of June 21, 2005 (the “2005 Laws”) implementing the Directive 2003/48/EC on taxation of savings income in the form of interest payments (the “EU Savings Directive”), there is no withholding tax for non-resident holders of the Eligible Securities or New Securities on payments of fixed or floating interest (including accrued but unpaid interest) and on payments received upon redemption or repayment of the principal or upon a purchase or exchange of the Eligible Securities or New Securities.
 
As described below, on June 3, 2003, the European Council approved the EU Savings Directive and under the related Accords with certain dependent or associated territories and certain non-EU Member States (together the “relevant States”), EU Member States will be required to provide to the fiscal authorities of another EU Member State and all the relevant States details of payments of interest or similar income made by a paying agent within its jurisdiction to an individual or certain types of entities called “residual entities”, as defined in the EU Savings Directive and related Accords, resident in that other EU Member State or a relevant State, except that Austria and Luxembourg instead operate a withholding system for a transitional period in relation to such payments, unless during such period they elect otherwise.
 
Under the 2005 Laws, payments of interest or similar income made or ascribed by a paying agent established in Luxembourg to or for the immediate benefit of an individual or certain types of entities called “residual entities” as defined by the 2005 Laws who, as a result of an identification procedure implemented by the paying agent, are identified as residents or are deemed to be residents of an EU Member State or a relevant State other than Luxembourg, will be subject to a withholding tax unless the relevant beneficiary has adequately instructed the relevant paying agent to provide details of the relevant payments of interest or similar income to the fiscal authorities of his/her country of residence or deemed residence or has provided a tax certificate from his/her fiscal authority in the format required by the 2005 Laws to the relevant paying agent.
 
Where withholding tax is applied, payments of interest and similar income are currently subject to a withholding to be made by the relevant paying agent at the rate of 20% for the period until June 30, 2011 and at a rate of 35% thereafter.
 
When used in the preceding three paragraphs “interest” and “paying agent” have the meanings given thereto in the 2005 Laws (or the relevant Accords).  “Interest” will include accrued or capitalized interest at the sale, repayment or redemption of the Eligible Securities or New Securities.  “Paying agent” is defined broadly for this purpose and in the context of the Eligible Securities or New Securities means any economic operator established in Luxembourg who pays interest on the Eligible Securities or New Securities to or ascribes the payment of such interest to or for the immediate benefit of the beneficial owner, whether the operator is, or acts on behalf of, the issuer or is instructed by the beneficial owner to collect such payment of interest.
 
 
S - 129

 
Payments of interest or similar income under the Eligible Securities or New Securities to the clearing systems and payments by or on behalf of Clearstream, Luxembourg, to financial intermediaries will not give rise to a withholding tax under Luxembourg law.
 
Residents
 
In accordance with the law of December 23, 2005 as amended by the law of July 17, 2008 on the introduction of a withholding tax on certain interest payments on savings income, interest on Eligible Securities or New Securities paid by a Luxembourg paying agent to an individual holder who is a resident of Luxembourg or to certain residual entities securing the interest payments for the benefit of such individual holder (unless such entities have opted either to be treated as UCITS recognized in accordance with the Council Directive 85/611/EC or for the exchange of information regime) will be subject to a withholding tax of 10% which will operate a full discharge of income tax due on such payments for individual holders, holding the Eligible Securities or New Securities in the frame of their private wealth.
 
Luxembourg resident individuals, acting in the course of their private wealth, can opt to self-declare and pay a 10% tax on interest payments made after December 31, 2007 by paying agents (defined in the same way as in the EU Savings Directive) located in an EU Member State other than Luxembourg, a Member State of the European Economic Area or in a State or territory which has concluded an international agreement directly related to the EU Savings Directive.  The 10% tax represents the final tax liability on interest received for the Luxembourg resident individuals receiving the interest payment in the course of their private wealth and can be reduced in consideration of foreign withholding tax, based on double tax treaties concluded by Luxembourg.  Individual Luxembourg resident holders of the Eligible Securities or New Securities receiving the interest as business income must include this interest in their taxable basis; if applicable, the aforementioned 10% levied will be credited against their final income tax liability.
 
Interest on Eligible Securities or New Securities paid by a Luxembourg paying agent to residents of Luxembourg, that are neither individuals nor residual entities will not be subject to any withholding tax.
 
Income deriving from the Eligible Securities or New Securities
 
Non-Luxembourg Resident Holders
 
Holders of the Eligible Securities or New Securities will not become residents, or be deemed to be resident in Luxembourg, by reason only of the holding of the Eligible Securities or New Securities.
 
Holders of the Eligible Securities or New Securities who are non-resident of Luxembourg and who do not hold such Eligible Securities or New Securities through a permanent establishment in Luxembourg are not liable to any Luxembourg income tax, whether they receive payments of principal, payments of interest (including accrued but unpaid interest), payments received upon redemption, repurchase or exchange of such Eligible Securities or New Securities, or realize capital gains on the sale of such Eligible Securities or New Securities.
 
Luxembourg Resident Holders - General
 
Holders of Eligible Securities or New Securities who are tax resident in Luxembourg, or non-resident holders of Eligible Securities or New Securities who have a permanent establishment or permanent representative in Luxembourg to which or to whom such Eligible Securities or New Securities are attributable, must for income tax purposes include any interest and other income received or accrued on such Eligible Securities or New Securities in their taxable income.  Individuals who are tax residents in Luxembourg are deemed to have been taxed on net income if the withholding tax at the payment rate of 10% referred to above has been levied.  They will not be liable for any Luxembourg income tax on repayment of principal.
 
 
S - 130

 
Luxembourg Resident Individuals
 
Luxembourg resident individual holders of Eligible Securities or New Securities who do not hold such Eligible Securities or New Securities as business assets are not subject to taxation on capital gains upon the disposal of such Eligible Securities or New Securities, unless their disposal precedes their acquisition or they are disposed of within six months of the date of their acquisition.  Upon a repurchase, redemption or exchange of such Eligible Securities or New Securities after expiration of the six-month period from their acquisition, the portion of repurchase, redemption or exchange price corresponding to accrued but unpaid interest is subject to the withholding tax of 10%.  Luxembourg resident individual holders of Eligible Securities or New Securities who hold such Eligible Securities or New Securities as business assets are subject to tax as described in relation to “—Luxembourg Resident Companies” below.
 
Luxembourg Resident Companies
 
Luxembourg resident companies (organismes à caractère collectif), holding Eligible Securities or New Securities, or foreign entities of the same type who have a permanent establishment or permanent representative in Luxembourg to which or to whom such Eligible Securities or New Securities are attributable, must include in their taxable income interest accrued on such Eligible Securities or New Securities and, on a sale, repurchase, redemption or exchange, the difference between the sale, repurchase, redemption or exchange price (including accrued but unpaid interest) and the lower of the cost or book value of such Eligible Securities or New Securities sold, repurchased, redeemed or exchanged.
 
 
Luxembourg Companies Benefiting from a Special Tax Regime
 
A Luxembourg resident holder of Eligible Securities or New Securities that is governed by any of the following: (i) the law of July 31, 1929 as repealed on pure holding companies or (ii) the laws of December 20, 2002 and February 13, 2007 on undertakings for collective investment and (iii) the law of May 11, 2007 on family estate management companies will not be subject to any Luxembourg income tax in respect of interest received or accrued on such Eligible Securities or New Securities, or on gains realized on the sale or disposal of such Eligible Securities or New Securities.
 
Net Wealth Tax
 
Luxembourg net wealth tax will not be levied on a holder of Eligible Securities or New Securities, unless such Eligible Securities or New Securities are attributable to a business enterprise or part thereof or which is carried on in Luxembourg or through a permanent establishment or a permanent representative of a non-resident company in Luxembourg.  In such a case, the holder of such Eligible Securities or New Securities must take such Eligible Securities or New Securities into account for the purposes of Luxembourg wealth tax, except if the holder of such Eligible Securities or New Securities is governed by any of the following:  (i) the law of July 31, 1929 on pure holding companies; (ii) the laws of December 20, 2002 and February 13, 2007 on undertakings for collective investment; (iii) the law of March 22, 2004 on securitization; (iv) the law of June 15, 2004 on the investment company in risk capital; or (v) the law of May 11, 2007 on family estate management companies.
 
Other Tax Consequences
 
Stamp Taxes and Transfer Taxes
 
There is no Luxembourg registration tax, stamp duty or any other similar tax or duty payable in Luxembourg by the holders of Eligible Securities or New Securities as a consequence of the exchange or sale of Eligible Securities or the issuance of the New Securities, nor will any of these taxes be payable as a consequence of a subsequent transfer, repurchase or redemption of the Eligible Securities.
 
 
S - 131

 
Gift Taxes
 
No estate or inheritance tax is levied on the transfer of New Securities upon death of a holder of New Securities in cases where the deceased was not a resident of Luxembourg for inheritance tax purposes and no gift tax is levied upon a gift of New Securities if the gift is not passed before a Luxembourg notary or recorded in a deed registered in Luxembourg.  Where a holder of New Securities is a resident for tax purposes of Luxembourg at the time of his or her death, the New Securities are included in his or her taxable estate for inheritance tax or estate tax purposes.
 
Value-added Tax
 
There is no Luxembourg value-added tax payable in respect of payments pursuant to the Invitation or in respect of the payment of interest or principal under the New Securities or the transfer of the New Securities.  Luxembourg value-added tax may, however, be payable in respect of fees charged for certain services rendered to Argentina, if for Luxembourg value-added tax purposes such services are rendered or deemed to be rendered in Luxembourg and an exemption from Luxembourg value-added tax does not apply with respect to such services.
 
Austrian Tax Consequences
 
The following is a brief summary of certain tax consequences with respect to the Invitation based on Austrian tax law.  This description does not purport to address all aspects of Austrian taxation that may be relevant to any particular holder of Eligible Securities or New Securities.  This summary is based upon Austrian tax law and administrative practice by Austrian tax authorities, both applicable as of the date of the Invitation Materials.  In both areas, the laws and treaties and their interpretation by the tax authorities and courts may change and such changes may have retroactive effect.  This summary does not address tax law of other states and aspects of tax treaties (as defined below) as concluded between Austria and other states.
 
Potential participants in the Invitation should consult their tax advisers to receive information about the Austrian tax consequences of the acquisition, ownership, and disposition, in a sale or as a gift, of the Eligible Securities and New Securities and about the procedure for obtaining a possible refund of Austrian withholding tax paid.  Only tax advisers are in a position to adequately take into account a special tax situation of the individual holder of Eligible Securities.
 
Exceptions to the tax regime described in this section under “—EU Withholding Tax” may apply to certain holders of Eligible Securities which are not discussed herein.
 
An individual resident in Austria is subject to Austrian income tax (Einkommensteuer) on his worldwide income (unlimited tax liability).  An individual is treated as resident if he has either a permanent domicile available in Austria or if he has his habitual abode there; otherwise, he is a non-resident individual.  A non-resident individual is subject to income tax only on his income from certain Austrian sources (limited tax liability).
 
Corporations resident in Austria (domestic corporations) are subject to Austrian corporate income tax (Körperschaftsteuer) on their worldwide income whether or not remitted to Austria (unlimited tax liability).  A company is considered Austrian resident if its effective management is in Austria or if it is incorporated in Austria.  Non-resident companies are liable for taxes only on certain Austrian source income (limited tax liability).
 
Under Austrian tax law, individuals are subject to income tax pursuant to the Austrian Income Tax Act (“EStG”) generally at progressive tax notes between 0% and 50%. Corporate entities are subject to corporate income tax at a rate of 25% pursuant to the Austrian Corporate Income Tax Act (“KStG”).
 
Such Austrian taxation may be restricted or reduced by double-taxation treaties (for the purpose of this subsection, “tax treaties”).  Interest derived from Argentina by Austrian individuals or corporations were only taxable in Argentina according to the double taxation treaty between Austria and Argentina.  Argentina unilaterally terminated the double taxation treaty with Austria on June 30, 2008. Hence, interest payments from Argentina to Austrian individuals or corporations are taxable in Austria.  The termination of the double taxation agreement is effective as of January 1, 2009. In order to avoid a potential double taxation for interest payments as of January 1, 2009, an application for a foreign tax credit can be made according to § 48 Austrian Federal Fiscal Code (Bundesabgabenordnung).
 
 
S - 132

 
Taxation of Exchange of Eligible Securities
 
The Issuer, the exchange agent, the listing agent or any advisor to the transaction do not assume any responsibility as to the Austrian tax treatment of the exchange of the Eligible Securities. For this reason, the investor should consult its own tax advisor in order to discuss the income tax treatment of the exchange of the Eligible Securities. The following description is only a brief summary of the tax consequences with respect to the exchange of Eligible Securities.
 
In general, the exchange of the Eligible Securities constitutes a taxable event.  As a consequence, the investor is taxable on accrued interest and any capital gain or loss, i.e.; the difference between the acquisition cost or the tax book value of the Eligible Securities, as the case may be, and their fair market value.
 
Residents of Austria
 
Resident individuals
 
In the course of the exchange of the Eligible Securities, any accrued interest is, in general, subject to Austrian withholding tax (see below “Taxation of holders of New Securities”).  The withholding tax is levied if accrued interest, including interest amounts, which are outstanding at the date of exchange, is considered as realized for income and withholding tax purposes.  According to the general principles, the realization of accrued and outstanding interest in connection with a debt restructuring program requires that the debtor is able to settle its obligations.  Based thereon, any accrued interest, including the outstanding interest amounts, should not be taxable if the debtor is regarded as being non-solvent.  In contrast, the withholding tax is levied if the debtor is solvent at the time of the exchange of the Eligible Securities into New Securities.
 
Any capital gain on the exchange of the Eligible Securities is, for private investors, more likely than not taxable if the exchange takes place within one year after the date of the acquisition (speculative period) of the Eligible Securities according to Sec 30 EStG (speculative gain).  Such speculative gain is taxed at progressive income tax rates if the total of speculative gains and speculative losses of a particular calendar year exceeds €440.  Losses from speculative transactions can be only set off against gains from speculative transactions of the same calendar year.  Capital gains or losses, which are realized outside the holding period of one year, are not taxable or not deductible, as the case may be.
 
If the Eligible Securities qualify as business assets, capital gains on the exchange are more likely than not taxable irrespective of the date of the exchange at progressive income tax rates.  Furthermore, in case of losses, there should be no restriction with respect to the offsetting of losses as mentioned before.
 
Resident corporations
 
For corporate investors, accrued interest, including interest amounts, which are outstanding on the date of exchange and any capital gain on the exchange of the Eligible Securities are, in general, subject to Austrian corporate income tax (25%). Furthermore, losses from the exchange of Eligible Securities should be tax deductible from the corporate income tax base.  For purposes of corporate income tax, tax accounting rules, which are based on commercial accounting principles and not discussed here, apply.
 
With respect to Austrian private foundations (Privatstiftungen) as provided for under the Austrian Private Foundations Act (Privatstiftungsgesetz) that fulfill the conditions contained in Sec 13(1) KStG, capital gains on the exchange of the Eligible Securities realized within the one year speculative period are subject to 25% corporate income tax.  Losses from speculative transactions can only be set off against gains from speculative transactions of the same calendar year.  Regarding private foundations that do not fulfill the conditions contained in Sec 13(1) KStG or hold the securities as business assets, the tax rate is 25% (irrespective of the one year speculative period).
 
As for withholding tax, the above rules generally apply (see “—Resident individuals” and in the following “Taxation of holders of New Securities”).  Income paid to private foundations is exempt from withholding tax (Sec 94(11) EStG). As for corporations, interest payments may be exempt from withholding tax if the requirements of Sec 94(5) EStG are met.
 
 
S - 133

 
Non-residents of Austria
 
Income including any capital gains derived from the exchange of the Eligible Securities by non-residents is not taxable in Austria unless the income is attributable to an Austrian permanent establishment. Where non-residents receive respective income as part of business income taxable in Austria (e.g.; permanent establishment), they will be, in general, subject to the same tax treatment as resident investors.
 
With respect to the taxation of any accrued interest in the course of the exchange of the Eligible Securities see below “Taxation of holders of New Securities”.
 
Taxation of holders of New Securities
 
The Issuer, the Listing Agent or any advisor to the transaction do not assume any responsibility as to the Austrian tax treatment of the holding or the disposition of the New Securities. For this reason, the investor should consult its own tax advisor in order to discuss the income tax treatment of the New Securities received upon exchange.
 
Taxation of interest payments and capital gains
 
Residents of Austria
 
Taxation of Discounts, Pars and 2017 Globals
 
Income derived from the New Securities by individuals with a domicile or their habitual abode in Austria (individuals) or by corporate investors with their corporate seat or place of management in Austria (corporations) is taxable pursuant to the Austrian Income Tax Act or the Austrian Corporate Income Tax Act.
 
Generally, income arising from the New Securities will qualify as capital income from debt-securities (Kapitalerträge aus Forderungswertpapieren).  Capital income arising from the New Securities includes interest payments as well as the difference between the calculated issue price and the redemption price (in case of a note with a term of at least 5 years and agreed regular interest payments, a 2% tax-exempt threshold applies pursuant to the Austrian Income Tax Act).
 
If such capital income is paid out by an Austrian coupon paying agent (kuponauszahlende Stelle) directly to residents (within the meaning of the respective Austrian tax law), it is subject to 25% Austrian withholding tax (Kapitalertragsteuer, “KESt”).  The coupon paying agent withholds 25% Austrian withholding tax and pays it to the competent Austrian tax authority.  The withholding tax also applies to proportionate capital income due to the disposal of the New Securities during the term (broken-period interest). Withholding tax is withheld on the date the income is received for the proportionate capital income.
 
If in the absence of a disposal of the New Securities, there is a transfer of the New Securities from one Austrian deposit account to another Austrian deposit account held with the same bank, such transfer may go ahead without triggering Austrian withholding tax.  If there is a transfer of the New Securities from one Austrian deposit account to another Austrian deposit account held with a different bank, Austrian withholding tax will be deducted by the bank from which the New Securities have been transferred.  The receiving bank receives a credit in the same amount.
 
The change of residence of a holder of New Securities from Austria to a destination outside Austria triggers broken-period interest income subject to withholding tax.  The law furthermore provides that in this case as well as where continuing residents of Austria transfer the New Securities to a deposit account outside Austria, but within the European Union or within certain member states of the European Economic Area, such withholding tax on interest may be refunded, upon which Austrian-related interest income shall be declared to the Austrian tax authorities in the course of a regular income tax return of the holder of New Securities.  On application of the holder of New Securities, the tax liability associated with such interest income may be deferred up to such point in time when the capital income will be actually received.
 
 
S - 134

 
Provided that the New Securities have legally and factually been offered to an unlimited group of persons (for this subsection, a “public offer”), the 25% withholding tax constitutes a final taxation (Endbesteuerung) for all individuals, no matter whether they act as private investors or hold the New Securities as business assets.  Final taxation means that no further income tax will be assessed and the capital income is not to be included in the investor’s income tax return.  As a consequence of the final taxation, expenses in connection with the New Securities are not deductible.  However, there is an option to have such interest payments in respect of notes assessed together with any other income, if more favorable than final taxation.  In that case, the withholding tax on interest payments would be treated as a prepayment on income tax and the withholding tax on interest payments is credited against the tax liability for the respective year.
 
If the coupon paying agent is located outside of Austria, no Austrian withholding tax is levied, but the income derived from the New Securities has to be declared in the Austrian tax return by the Austrian resident.  For individuals, in case of a public offer of the New Securities, a special tax rate of 25% is applicable as a final tax.  Austrian corporations are taxed at the normal tax rate of 25%.
 
If the individual’s rate of income tax for taxable income including all taxable capital income is lower than the 25% withholding tax or, in case of the coupon paying agent being located outside of Austria, the 25% special tax, the withholding tax or the special tax will, if requested, be credited against the income tax liability and the excess amount shall be refunded.
 
For corporate investors holding New Securities as business assets, the 25% withholding tax is not treated as a final taxation and the income from the New Securities remains taxable at the corporate income tax rate of 25%.  However, such corporate investors may avoid the application of withholding tax by filing a declaration of exemption.
 
Austrian private foundations (Privatstiftungen) as provided for under the Austrian Private Foundations Act (Privatstiftungsgesetz) that fulfill the conditions contained in Sec 13 (1) KStG, are exempt from the 25% withholding tax.  However, in case of a public offer of the New Securities, capital income derived from the New Securities by Austrian private foundations is subject to 12.5% interim corporate income tax.  This 12.5% interim corporate income tax may be credited to the extent distributions are made, subject to the 25% withholding tax.  If there is no public offer of the New Securities or if they are held by the Austrian private foundation as business assets, the tax rate is 25%; capital gains from the disposal of the New Securities realized within the one year speculative period are subject to 25% corporate income tax. The income has to be declared in the tax declaration of the private foundation.
 
In addition, capital gains from the disposal of the New Securities by private investors (i.e., the New Securities held by investors with a domicile or their habitual residence in Austria not as part of business assets) are subject to taxation if the disposal of the New Securities takes place within one year after the date of the acquisition (“speculative period”).  Such “speculative” gains are taxed as income at regular income tax rates if aggregate profits from speculative transactions exceed €440 in a specific calendar year.  Those capital gains have to be declared in the tax declaration of the private investor. Aggregate losses from speculative transactions cannot be offset against other taxable income.
 
Upon disposal of the New Securities, capital income (i.e., amounts in the size of broken-period interest) is taxed as set out above.  Capital gains from the disposal of the New Securities held by individuals as business assets in Austria remain taxable irrespective of the one-year speculative period.  These capital gains are taxed at regular income tax rates.
 
Capital gains realized by corporate shareholders from the disposal of the New Securities are subject to the 25% corporate income tax.
 
 
S - 135

 
Taxation of GDP-linked Securities
 
The foregoing principles regarding the Discounts, the Pars and the 2017 Globals are, in general, applicable to GDP-linked Securities.  The withholding and the (corporate) income tax treatment is, however, different if the GDP-linked Securities economically constitute interest.  In such a case, payments made on the GDP-linked Securities would be more likely than not, in their total amount, characterized as investment income, which is taxable according to the aforementioned principles.  In case of disposal of such securities, the difference between the sales price and the acquisition costs would more likely than not qualify as interest in terms of Sec 27(1)(4) EStG oder Sec 27(2)(3) EStG, which is taxable according to the aforementioned principles.
 
Non-residents of Austria
 
Income derived from the New Securities by non-residents without a permanent establishment in Austria is not taxable in Austria, but the relevant foreign tax laws have to be taken into account.  For non-resident individuals who are residents of other EU Member States and certain dependent or associated territories, the EU Withholding Tax applies as set forth below.
 
Thus, non-resident investors are not subject to the 25% Austrian withholding tax if they keep the New Securities in an Austrian deposit account and prove their non-resident-status to the coupon paying agent by disclosing their identity and address in accordance with the rules of Sec 40 of the Austrian Banking Act. Non-residents who are Austrian citizens or citizens of a neighboring country will have to confirm their non-resident status in writing.
 
If any Austrian withholding tax is deducted by the coupon paying agent, the tax withheld is creditable or refundable to the non-resident investor upon his application to the competent Austrian tax authority, which has to be filed within five calendar years following the date of the imposition of the withholding tax.
 
In case of a coupon paying agent being located outside Austria, no Austrian withholding tax is levied, but the relevant foreign tax laws have to be taken into account.
 
Where non-residents receive income from the New Securities as part of business income taxable in Austria (limited tax liability), they will be subject to the same tax treatment as Austrian resident investors.
 
Capital gains from the disposal of the New Securities are only taxable in Austria if the New Securities are part of the business assets of an Austrian permanent establishment.  In this case, the applicable tax rates for individuals and corporations not resident in Austria are the same as the tax rates applicable to residents of Austria.
 
EU Withholding Tax
 
In Austria, under the EU Withholding Tax Act (EU Quellensteuergesetz) which transforms Council Directive 2003/48/EC into Austrian national law, interest payments from the New Securities (including the difference between the calculated issue price and the redemption price, and broken-period interest) made by paying institutions in Austria to beneficial owners who are individuals resident for tax purposes in another EU Member State and certain dependent or associated territories are subject to EU withholding tax.
 
Interest payments are subject to the EU withholding tax in Austria at a rate of 20% during the period from July 1, 2008 to June 30, 2011 and 35% thereafter (from July 1, 2011 onwards).  The term “interest” may have a different meaning for the purpose of the Austrian EU Withholding Tax Act than in other taxation laws.
 
No EU withholding tax will be levied if the beneficial owner presents to his paying institution a certificate as provided for under Article 10 of the EU Withholding Tax Act drawn up in his name by the competent authority of his EU Member State of residence for tax purposes.
 
 
S - 136

 
Inheritance and Gift Tax
 
In 2007, the Austrian Constitutional Court declared relevant provisions governing Austrian inheritance and gift tax unconstitutional and granted the legislature a grace period for the amendment of the unconstitutional provisions leading to the effect that tax on inheritances and gifts as then enacted could only be levied for occurrences triggering the tax prior to August 1, 2008.
 
Under the terms of the new Austrian Gift Registration Act of 2008 (Schenkungsmeldegesetz 2008) the Austrian legislature enacted two relevant provisions: (i) while leaving the Inheritance and Gift Tax Act in place it enacted subparagraph 13 into § 34, paragraph 1, of the Inheritance and Gift Tax Act which stipulates that taxes due under that act will not be levied for occurrences which trigger the tax obligation after July 31, 2008 and (ii) introduced into the Austrian Federal Fiscal Code (Bundesabgabenordnung) a duty to register certain gifts.  The registration must be effectuated within three months of the acquisition which leads to the relevant threshold being exceeded.  The obligation to register gifts is triggered if either or both the donor and recipient have their domicile, habitual abode, corporate seat or place of management in Austria at the time of acquisition of the gift.
 
Stamp Duty
 
The exchange of the Eligible Securities and the purchase of the New Securities as well as the disposal of the New Securities could be subject to Austrian stamp duty under the Austrian Stamp Duty Act (Gebührengesetz). In particular, stamp duties are levied on loans or credit agreements or an assignment of claims, for which a document (Urkunde) within the meaning of the Stamp Duty Act is executed.
 
The above summary is not exhaustive. It does not take into account special considerations that may apply in a particular situation.  Investors and other interested parties should obtain individual tax advice in connection with the acquisition and holding as well as the sale, repayment or exchange of the Eligible Securities or New Securities.
 
YOU ARE URGED TO CONSULT WITH YOUR TAX ADVISORS AS TO THE PARTICULAR AUSTRIAN TAX CONSEQUENCES OF YOUR PARTICIPATING IN THE INVITATION.
 
Germany
 
 
The following section is a brief summary of certain important German tax consequences, which are or may be relevant to the exchange of Eligible Securities for New Securities and to the holding, sale or other disposition as well as the redemption of New Securities by a holder (an individual or a corporation) that is tax resident in Germany (i.e., a holder, which has its permanent residence, habitual abode, statutory seat or effective place of management in Germany, a “German Holder”) or by a holder that is not tax resident in Germany but holds the Eligible Securities or New Securities in a permanent establishment or a fixed place of business in Germany or by a holder that has a different connection to Germany. The discussion does not purport to be an exhaustive description of all the tax considerations that may be relevant to such holders (e.g., church tax is not covered by this description). The discussion is based on the tax laws applicable at the time of preparation of this document, including the double taxation treaty concluded between Germany and Argentina (the “Treaty”). The tax laws (including the Treaty) may be subject to change, possibly with retroactive effect.
 
Each holder of the Eligible Securities should consult its own advisor regarding the tax consequences of the exchange of Eligible Securities for New Securities and of the holding and disposition of the New Securities in connection with its particular circumstances, including the aspect of any state, local or other applicable tax laws.
 
Taxation of the Exchange of Eligible Securities for New Securities
 
German Holders
 
Eligible Securities Held as Private Assets of a German Holder
 
 
S - 137

 
 
This subsection describes the German tax consequences of the exchange of Eligible Securities for New Securities for an individual German Holder who holds the Eligible Securities as private assets (a “German Private Investor”) based on the administrative interpretation guidance available at the date of this Prospectus. Argentina has been informed that the German fiscal authorities are currently discussing the German tax treatment of the exchange. Results of the discussions are not yet available at the date of this Prospectus. German Private Investors should take into account that the German fiscal authorities may apply a different tax treatment to the exchange than described herein.
 
German Private Investors are urged to consult their tax advisor with regard to the potential issuance of new guidance by the German fiscal authorities on the tax treatment of the exchange. German Private Investors who hold their Eligible Securities in a custodial account maintained by a German Disbursing Agent (as defined below under the heading “—Taxation of New Securities—German Holders—Withholding Tax”) should ask the German Disbursing Agent whether it will apply withholding tax on the exchange and, if so, on which amount.
 
Specifically, the German fiscal authorities may come to the view that the exchange can be effected without withholding tax deduction with the exception of the receipt of cash payment in case of the Par Option. In this case, any tax on the income derived from the receipt of New Securities would not be withheld by a German Disbursing Agent (as described below under the headings “—Taxation of Capital Gains and Losses” and “—Receipt of New Securities or Cash Payment in Consideration for Accrued but Unpaid Interest”) but German Private Investors may be obliged to include such income in their annual tax return. Any tax on the income would then be collected by way of assessment.
 
The German fiscal authorities may take the position that a non-cash exchange is to be treated as a tax-neutral event for tax purposes in general (i.e., no recognition of capital gain, loss or other income from the exchange) or that, for other reasons, losses incurred from the exchange of Eligible Securities might not be taken into account as described under the heading “—Taxation of Capital Gains and Losses”.
 
Summary
 
In summary, the exchange of Eligible Securities for New Securities has the following German tax consequences for German Private Investors (without taking into account the potential issuance of new guidance by the German fiscal authorities):
 
·  
A German Private Investor may be taxed on the capital gains or losses derived from the exchange as described under “—Taxation of Capital Gains and Losses”.
 
·  
The tax base applicable for German withholding tax purposes in relation to the exchange may significantly deviate from any capital gain or loss actually incurred. As a result, German withholding tax at a rate of 26.375% could be levied on 30% of the acquisition costs of the Eligible Securities even if a loss was actually incurred.
 
·  
A portion of the New Securities and, in case of the Par Option, a portion or all of the cash payment received in exchange for Eligible Securities may be treated as consideration for accrued but unpaid interest on Eligible Securities and therefore be taxable as interest income of the German Private Investor as described under “—Receipt of New Securities or Cash Payment in Consideration for Accrued but Unpaid Interest”.
 
Taxation of Capital Gains and Losses
 
The taxation of capital gains or losses derived from the exchange depends on whether the German Private Investor acquired the Eligible Securities before January 1, 2009 or after December 31, 2008.
Acquisition before January 1, 2009
 
Capital gains or losses derived from the exchange of Eligible Securities acquired before January 1, 2009 and held by a German Private Investor are only subject to taxation in Germany if the Eligible Securities are to be classified as financial innovations (“Financial Innovations” - Finanzinnovationen under Section 20(2) no. 4 of the German Income Tax Act (Einkommensteuergesetz) as in effect until December 31, 2008) or are interest coupons (“Interest Coupons” – Zinsscheine within the meaning of Section 20(2) no. 2 of the German Income Tax Act).
 
 
S - 138

 
The term Financial Innovations includes debt instruments that provide for floating, variable or contingent interest rates, certain optional redemption rights and securities that are traded “flat”, i.e., without separately stating the accrued interest (Stückzinsen), irrespective of whether it is possible to separate the yield from the debt instruments from appreciations in value. According to a circular of the German Federal Ministry of Finance dated October 30, 2008 (file no.: IV C 1 – S 2252/08/1002), 2005 Eligible Securities are considered Financial Innovations. With regard to Pre-2005 Eligible Securities, the German Federal Tax Court (Judgment dated December 13, 2006, file no.: VIII R 62/04), ruled that securities are not generally considered Financial Innovations simply due to being traded “flat”, i.e., without separately accrued interest, as a result of the temporary or permanent default by the issuer after their issuance. However, certain types of the Pre-2005 Eligible Securities may be nonetheless considered Financial Innovations due to their particular terms. German Private Investors are therefore urged to consult their tax advisors whether their Pre-2005 Eligible Securities may be considered Financial Innovations.
 
If the Eligible Securities are Financial Innovations or Interest Coupons, capital gains, or, as the case may be, losses of a German Private Investor from the exchange of Eligible Securities constitute income from capital investment and are taxable as income from capital investment in accordance with the description for Eligible Securities acquired after December 31, 2008 below.
Acquisition after December 31, 2008
 
 
If the German Private Investor acquired the Eligible Securities after December 31, 2008, capital gains, or, as the case may be, losses from the exchange constitute income from capital investment, irrespective of the holding period and whether the Eligible Securities were to be classified as Financial Innovations. Negative income from capital investment is offsettable against positive income from capital investment subject to certain limitations but not against any other type of income (e.g., employment income). Losses not utilized in one year may be carried forward into subsequent years but cannot be carried back into preceding years. Income from capital investment is generally subject to a flat tax rate of 25% (plus solidarity surcharge thereon, i.e., in total 26.375%). If the Eligible Securities are kept with or administered by a German Disbursing Agent (as defined below under the heading “—Taxation of New Securities—German Holders—Withholding Tax”) or a German Disbursing Agent conducts the exchange of the Eligible Securities, capital gains from the exchange are generally subject to German withholding tax at a rate of 26.375%.  If the German Private Investor receives a cash payment in the exchange, the German Disbursing Agent will deduct the withholding tax from such cash payment. If the German Private Investor receives no cash payment or the cash payment does not cover the entire withholding tax due on the capital gain, the German Disbursing Agent will ask the German Private Investor to provide the funds necessary in order to remit the withholding tax. Depending on the terms and conditions of the custodial account, a German Disbursing Agent may instead pay the withholding tax from a cash account of the German Private Investor or even sell securities from the custodial account to the extent such sale is required to fund the withholding tax liability. If the funds cannot be obtained from the German Private Investor, the German Disbursing Agent is obliged to inform the fiscal authorities, which may claim the withholding tax from the German Private Investor. The capital gains or, as the case may be, the losses from the exchange should be determined as the difference between (a) the fair market value (gemeiner Wert) of the New Securities and, in case of the Par Option, the amount of the cash payment that are received in exchange for the Eligible Securities and (b) the acquisition costs of the Eligible Securities and the expenses directly connected with the exchange. However, if a portion of the New Securities or a portion or all of the cash payment were treated as consideration for accrued but unpaid interest on Eligible Securities and were therefore taxable as interest income as described under “—Receipt of New Securities or Cash Payment in Consideration for Accrued but Unpaid Interest”, such portion would not be taken into account when determining the capital gain or loss from the exchange.
 
Where the Eligible Securities are denominated in a currency other than euro, both the fair market value of the New Securities and the acquisition costs of the Eligible Securities are generally converted into euro taking into account the relevant conversion rates as of the date of the acquisition and of the exchange, respectively, in order to determine the capital gains or the losses (i.e., currency gains or losses are taxable). However, according to a circular of the German Federal Ministry of Finance, dated December 22, 2009 (file no.: IV C 1 - S-2252/08/10004), the German fiscal authorities will not object if the capital gains or losses derived from Eligible Securities that qualify as Financial Innovations and were acquired before January 1, 2009 are calculated in such other currency and converted into euro at the conversion rate of the date of the exchange (in which case currency gains or losses would not be taxable).
 
 
S - 139

 
According to the view of the German fiscal authorities, the fair market value of the New Securities is generally determined by the stock exchange price of the New Securities on the German regulated market (Regulierter Markt), the German unofficial regulated market (Freiverkehr) or on a European regulated market within the meaning of Article 1 no. 13 of the Council Directive 93/22/EEC (a “Regulated Market”) on the date the New Securities are entered in the custodial account of the German Private Investor. The New Securities will be admitted to trading on the Euro MTF market of the Luxembourg Stock Exchange. The Euro MTF market does not qualify as Regulated Market. In addition, it is currently uncertain whether there will be a stock exchange price on the Euro MTF market available for the New Securities at the date of the custodial account entry. For these reasons, it is unclear how the fair market value of the New Securities has to be determined.
 
There is a risk that in the absence of a stock exchange price on a Regulated Market the withholding tax will be levied by a German Disbursing Agent on a substitute tax base of 30% of the acquisition costs of the Eligible Securities. If the German Private Investor receives no cash payment in the exchange or the cash payment does not cover the entire withholding tax due on such substitute tax base, a German Disbursing Agent will ask the German Private Investor to provide the funds necessary in order to remit the withholding tax. Depending on the terms and conditions of the custodial account, a German Disbursing Agent may instead pay the withholding tax from a cash account of the German Private Investor or even sell securities from the custodial account to the extent such sale is required to fund the withholding tax liability. If the funds cannot be obtained from the German Private Investor, the German Disbursing Agent is obliged to inform the fiscal authorities, which may claim the withholding tax from the German Private Investor. If the withholding tax is levied on the substitute tax base and if the capital gain actually derived from the exchange by a German Private Investor is lower than the substitute tax base, such German Private Investor may apply for an assessment of the tax on his overall annual income from capital investment at the flat tax rate of 26.375%. The tax assessment will take into account the actual capital gain (or loss) derived from the exchange. The withholding tax on the substitute tax base will be credited against the assessed personal income tax liability of the German Private Investor and, if in excess of such liability, refunded. If the capital gain derived from the exchange by a German Private Investor was actually higher than the substitute tax base, such German Private Investor is generally obliged to apply for such an assessment.
 
German Private Investors, who hold the Eligible Securities in physical form and exchange their physical securities for an interest in the corresponding global security in order to participate in the exchange, will not be eligible to evidence to a German Disbursing Agent their historic acquisition cost for such Eligible Securities. A German Disbursing Agent is therefore generally obliged to levy the withholding tax on a substitute tax base of 30% of (a) the fair market value of the New Securities plus (b) the amount of the cash payment (in case of the Par Option) that are received through the exchange. In this case, the German Private Investor may apply for an assessment in order to be taxed on the actual capital gain or loss from the exchange as described above. If the substitute tax base is lower than the actual capital gain, the German Private Investor is generally obliged to apply for such an assessment. Since it is unclear how the fair market value of the New Securities has to be determined, it is possible that a German Disbursing Agent will refrain from levying withholding tax on the substitute tax base and will report the details of the exchange and the identity of the German Private Investor to the German fiscal authorities (cf., circular of the German Federal Ministry of Finance dated June 13, 2008 (file no.: IV C 1 – S 2000/07/0009, no. I. 18)). If tax on the capital gain has not been withheld, a German Private Investor is obliged to include any capital gain derived from the exchange in his or her tax return. The tax on the capital gain will then be collected by way of assessment.
 
Such substitute tax also applies in other cases, in which the historic acquisition cost is unknown or not properly evidenced to the German Disbursing Agent (e.g., in case the Eligible Securities have been transferred to another custodial account since their acquisition without data-exchange foreseen by the German tax law).
 
German Private Investors are urged to consult their tax advisors with regard to the withholding tax consequences of the exchange.
 
Receipt of New Securities or Cash Payment in Consideration for Accrued but Unpaid Interest
 
Accrued but unpaid interest on Pre-2005 Eligible Securities up to, but excluding, December 31, 2001 (the “Eligible Interest”), will be included in the Eligible Amount and thus increase the nominal amount of New Securities and, in case of the Par Option, the amount of the cash payment to be received pursuant to the Invitation. Although there is no official guidance on this point, the fiscal authorities may take the view that the portion of the New Securities and the portion of the cash payment that are received for Eligible Interest should be treated as interest paid on the Pre-2005 Eligible Securities and thus constitute interest income, i.e., income from capital investment. In this case, the fair market value of the portion of the New Securities and the portion of the cash payment received for the Eligible Interest would be subject to tax at a flat rate of 26.375%, irrespective of whether the Pre-2005 Eligible Securities are to be classified as Financial Innovations and irrespective of the acquisition date of the Pre-2005 Eligible Securities. In addition, although interest accrued on Pre-2005 Eligible Securities on or after December 31, 2001 will not be taken into account for the Eligible Amount, there is a risk that a further portion of the New Securities and a further portion or all of the cash payment (if not already treated as consideration for Eligible Interest) will be treated as consideration for such unpaid interest accrued on or after December 31, 2001 and that such portion constitutes interest income, i.e., income from capital investment.
 
 
S - 140

 
The same may apply to a portion of New Securities that is received in exchange for 2005 Eligible Securities.
 
In this case and if the Eligible Securities are kept with or administered by a German Disbursing Agent or a German Disbursing Agent conducts the exchange of the Eligible Securities, the fair market value of the portion of the New Securities and of the cash payment that is treated as interest income is generally subject to German withholding tax at a rate of 26.375%. To the extent the cash payment does not cover the withholding tax, the German Disbursing Agent will ask the German Private Investor to provide the funds necessary in order to remit the withholding tax. Depending on the terms and conditions of the custodial account, a German Disbursing Agent may instead pay the withholding tax from a cash account of the German Private Investor or even sell securities from the custodial account to the extent such sale is required to fund the withholding tax liability. If the funds cannot be obtained from the German Private Investor, the German Disbursing Agent is obliged to inform the fiscal authorities, which may claim the withholding tax from the German Private Investor. Since it is unclear how the fair market value of the New Securities has to be determined (see under “—Taxation of Capital Gains and Losses” above), it is possible that a German Disbursing Agent will refrain from levying withholding tax on the interest income and will report the details of the exchange and the identity of the German Private Investor to the German fiscal authorities. If tax on the interest income has not been withheld, a German Private Investor is obliged to include the interest income in his or her tax return. The tax on the interest income will then be collected by way of assessment.
 
German Private Investors are urged to consult their tax advisors with regard to the tax consequences of this characterization of New Securities as interest income.
 
Eligible Securities Held as Business Assets of a German Holder
 
 
If the Eligible Securities belong to the business assets of a German Holder, losses from the exchange of Eligible Securities for New Securities are deductible from the personal or corporate income tax base, irrespective of the classification of the Eligible Securities as Financial Innovations, the holding period or the acquisition date of the Eligible Securities, subject to general limitations. Losses from the exchange of Eligible Securities for New Securities are also deductible for trade tax purposes if the Eligible Securities are attributable to a permanent establishment of a commercial business in Germany, subject to general limitations.
 
Capital gains from the exchange of Eligible Securities for New Securities are subject to personal income tax at the German Holder’s individual progressive tax rate of up to 45% (plus 5.5% solidarity surcharge thereon) if the holder is an individual or to corporate income tax of 15% (plus 5.5% solidarity surcharge thereon) if the holder is a corporation. In addition, capital gains are subject to trade tax at the applicable municipal rate generally ranging from 7% to 17% if the Eligible Securities are attributable to a permanent establishment of a commercial business in Germany.
 
In case of an individual German Holder, the trade tax may generally be credited against the personal income tax of the German Holder in accordance with a lump-sum tax credit method. Depending on the trade tax rate imposed by the local municipality and the personal tax circumstances of the German Holder, this may result in a full or partial credit of the trade tax against the personal income tax.
 
The capital gains will have to be included in the German Holder’s personal or corporate income tax return. German tax withheld by a German Disbursing Agent can be credited against the German Holder’s assessed liability for personal or corporate income tax or, if in excess of such assessed tax liability, refunded.
 
 
S - 141

 
In case of German Holders that determine their taxable income in accordance with accounting principles of commercial law, the capital gains or, as the case may be, the losses from the exchange are determined as the difference between (a) the fair market value (gemeiner Wert) of the Eligible Securities (including accrued but unpaid interest) and (b) their book value.
 
Subject to general limitations, expenses incurred through the exchange by German Holders holding the Eligible Securities as business assets are tax-deductible.
 
Generally, any income derived upon the exchange by German Holders that hold Eligible Securities as business assets is subject to withholding tax as described above for German Private Investors under the heading “—Eligible Securities Held as Private Assets of a German Holder”, irrespective of the classification as business income.
 
With respect to capital gains derived from the exchange, exceptions from the requirement to withhold tax apply to (i) corporate German Holders and (ii) individuals who hold the Eligible Securities as business assets if the capital gains are part of the income from a German business establishment, provided that certain certification requirements are being met. However, such exceptions would not apply if and to the extent the New Securities or the cash payment were treated as consideration for accrued but unpaid interest on Eligible Securities as described under the heading “—Eligible Securities Held as Private Assets of a German Holder—Receipt of New Securities or Cash Payment in Consideration for Accrued but Unpaid Interest” above.
 
German Holders that hold the Eligible Securities as business assets are therefore urged to consult their tax advisors about ways to avoid or limit withholding tax in connection with the exchange.
 
 Holders of the Eligible Securities Who Are Not Tax Resident in Germany
 
 
Capital gains or losses derived from the exchange of Eligible Securities by persons who are not tax residents of Germany are in general not subject to German taxation, and no tax must be withheld (even if the Eligible Securities are kept in a custodial account with a German Disbursing Agent), provided that (i) the Eligible Securities are not held as business assets of a German permanent establishment or fixed place of business and (ii) the income derived from the Eligible Securities does not otherwise constitute German source income (such as income from the letting and leasing of German situs property). If the Eligible Securities are held as business assets of a German permanent establishment or fixed place of business, the description of the taxation of German Holders holding their Eligible Securities as business assets (see above under the heading “—German Holders—Eligible Securities Held as Business Assets of a German Holder”) applies accordingly.
 
Taxation of New Securities
 
German Holders
 
Withholding Tax
 
 
If the New Securities are held by a German Holder and deposited in a custodial account with or administered by a German Disbursing Agent (i.e., a bank, a financial services institution, including a German branch of a foreign bank or financial services institution, but excluding a foreign branch of a German bank or financial services institution, a securities trading enterprise or a securities trading bank, each as defined in the German Banking Act (Gesetz über das Kreditwesen)), the German Disbursing Agent is generally obliged to withhold tax at a rate of 25% (plus 5.5% solidarity surcharge thereon, resulting in an aggregate withholding rate of 26.375%) from the gross amount of the interest payments on 2017 Globals, Pars and Discounts or payments on GDP-linked Securities to be disbursed or credited to the German Holder. However, the part of accrued interest on Discounts, which is capitalized and added to the amount of principal, should only be subject to withholding tax when the German Holder sells or disposes the Discounts otherwise for consideration, or upon payment at maturity (as part of the taxable capital gains).
 
The Treaty entitles German tax residents to credit a notional withholding tax in the amount of 15% of interest payments derived from Argentina against their personal or corporate income tax, irrespective of whether the interest was in fact subject to Argentine withholding tax (the “Notional Withholding Tax”). The German Disbursing Agent may reduce the amount of German withholding tax on interest paid on 2017 Globals, Pars and Discounts (including capitalized interest amounts upon payment at maturity) held by a German Private Investor by the amount of the Notional Withholding Tax on these payments. It is unclear whether the Notional Withholding Tax credit applies also to payments on GDP-linked Securities.
 
 
S - 142

 
If the New Securities are held by a German Holder and deposited in a custodial account with or administered by a German Disbursing Agent or if the German Disbursing Agent conducts the sale or another disposition of the New Securities, the German Disbursing Agent is generally obliged to withhold tax on the capital gains derived from the sale, disposition, redemption, or, as the case may be, from the payment at the maturity of the New Securities, which are disbursed or credited by the German Disbursing Agent. The capital gains are determined as the difference between (a) the proceeds from the sale, disposition, redemption or, as the case may be, payment at the maturity of the New Securities, including payments for interest that accrued up to a disposition of New Securities and that is credited separately (Stückzinsen), and (b) the acquisition costs of the New Securities and expenses that are directly connected with the disposition.
 
In general, the overall acquisition cost of the New Securities received in the exchange should be equal to the stock exchange price of the Eligible Securities exchanged on the day the Eligible Securities are removed from the custodial account of the German Private Investor less any cash payment received in case of the Par Option. Such overall acquisition cost of the New Securities should be split between the different kinds of New Securities received (e.g., Discounts, 2017 Globals and GDP-linked Securities) based on their respective fair market value on the day of the custodial account entry. However, the acquisition cost of GDP-linked Securities that were received in the exchange may be deemed to be zero (cf., circular of the German Federal Ministry of Finance dated October 30, 2008 (file no.: IV C 1 – S 2252/08/1002)). In addition, the acquisition cost of the New Securities may be determined differently if a portion of New Securities were to be treated as consideration for accrued but unpaid interest on Eligible Securities as described under the heading“—Receipt of New Securities in Consideration for Accrued but Unpaid Interest” above. German Private Investors are therefore urged to consult their tax advisors with regard to the acquisition cost of their New Securities.
 
A disadvantageous calculation of capital gains as basis for withholding may apply if the German Holder has not kept the New Securities in a custodial account with the same German Disbursing Agent since their acquisition. German Holders are urged to consult their tax advisors in case of a transfer of New Securities to another custodial account.
 
Where the New Securities are denominated in a currency other than euro, both the proceeds derived from disposition or redemption, (or, as the case may be, from the payment at maturity) and the acquisition costs, are converted into euro taking into account the relevant conversion rates as of the date of acquisition and disposition, redemption or maturity, respectively, in order to determine the capital gains (i.e., currency gains or losses are taken into account for the withholding tax base).
 
German Private Investors can take advantage of an annual saver’s lump-sum allowance (Sparer-Pauschbetrag) in the amount of € 801 (€ 1,602 for married couples assessed jointly) for their overall income from capital investment by completing an exemption order (Freistellungsauftrag) for the German Disbursing Agent. In this case, the German Disbursing Agent will not withhold tax on the German Private Investor’s income from capital investment (including income derived from the New Securities) up to the amount shown on the exemption order. Furthermore, the German Disbursing Agent will not withhold any tax, if a German Private Investor submits to the German Disbursing Agent a certificate of non-assessment (Nichtveranlagungsbescheinigung) issued by the local tax office.
 
With respect to capital gains, further exceptions from the requirement to withhold tax apply to (i) corporate German Holders and (ii) individuals who hold the New Securities as business assets if the capital gains are part of the income from a German business establishment, provided that certain certification requirements are being met.
 
New Securities Held as Private Assets of a German Holder
 
Interest payments received by a German Private Investor on the 2017 Globals, Pars and Discounts as well as payments on the GDP-linked Securities and capital gains derived by a German Private Investor from the sale or other disposition or redemption (or, as the case may be, from the payment at maturity) of the New Securities will be subject to personal income tax at a flat rate of 25% plus 5.5% solidarity surcharge thereon, resulting in a total of 26.375%. However, the part of accrued interest on Discounts, which is capitalized and added to the amount of principal, should only be taxable when the German Private Investor sells or disposes the Discounts otherwise for consideration, or upon payment at maturity (as part of the taxable capital gains).
 
 
S - 143

 
Subject to the above-mentioned annual saver’s lump-sum allowance (Sparer-Pauschbetrag) in the amount of € 801 (€ 1,602 for married couples assessed jointly) for the overall income from capital investment, German Private Investors will not be entitled to deduct any other expenses incurred in connection with their investment in the New Securities. In addition, German Private Investors will only be able to offset losses from the investment in the New Securities (i.e., negative income from capital investment) against positive income from capital investment but not against other types of income (e.g., employment income). Losses not utilized in one year may be carried forward into subsequent years but cannot be carried back into preceding years. A German Private Investor may credit the Notional Withholding Tax under the Treaty on interest payments on 2017 Globals, Pars and Discounts (including capitalized interest amounts upon payment at maturity) against his or her personal income tax liability up to the amount of the German tax on income from capital investment. It is unclear whether the Notional Withholding Tax credit applies also to payments on GDP-linked Securities.
 
Collection of the income tax by way of withholding through a German Disbursing Agent (as described under the heading “—Withholding Tax” above) will generally satisfy the income tax liability with respect to the aforementioned payments and capital gains (Abgeltungsteuer). If a German Disbursing Agent has not withheld the tax, German Private Investors must include the payments and the capital gains derived from the New Securities in their annual income tax return filing; the tax will then be collected by way of assessment.
 
Upon request, a German Private Investor will be taxed on his or her income from the New Securities (together with any other income from capital investment) at his or her individual progressive personal income tax rate (in lieu of the flat tax rate) if this leads to a lower income tax than the application of the flat tax rate. In this case, German tax withheld by a German Disbursing Agent will be credited against the German Private Investor’s assessed liability for personal income tax or, if in excess of such assessed tax liability, refunded. But even then, the German Private Investor will not be allowed to deduct expenses actually incurred in connection with his investment in the New Securities or to offset negative income from the New Securities against other types of income (e.g., employment income).
 
New Securities Held as Business Assets of a German Holder
 
For a German Holder who holds the New Securities as business assets the flat tax regime does not apply. In this case, the German Holder’s income from the New Securities (payments and capital gains) will be subject to personal income tax at individual progressive tax rates of up to 45% (plus 5.5% solidarity surcharge on such personal income tax) or, as the case may be, corporate income tax at a rate of 15% (plus 5.5% solidarity surcharge on such corporate income tax). German Holders that hold the New Securities as business assets and determine their taxable income in accordance with accounting principles of commercial law should be taxed on the part of interest that accrues on the Discounts and is capitalized, irrespective of a disposition of the Discounts. German Holders holding the New Securities as business assets will be allowed to deduct expenses incurred in connection with their investment in the New Securities, subject to general limitations. Income derived from the New Securities will also be subject to trade tax at the applicable municipal rate generally ranging from 7% to 17% if the New Securities are attributable to a permanent establishment of a commercial business in Germany.
 
In case of an individual German Holder, the trade tax may generally be credited against the personal income tax of the German Holder in accordance with a lump-sum tax credit method. Depending on the trade tax rate imposed by the local municipality and the personal tax circumstances of the German Holder, this may result in a full or partial credit of the trade tax against the personal income tax.
 
The income from the New Securities will have to be included in the German Holder’s personal or corporate income tax return. German tax withheld by a German Disbursing Agent can be credited against the German Holder’s assessed liability for personal or corporate income tax or, if in excess of such assessed tax liability, refunded. Furthermore, a German Holder may credit the Notional Withholding Tax under the Treaty on interest paid on 2017 Globals, Pars and Discounts against the German personal or corporate income tax liability, which falls on these payments. German Holders should also be eligible to credit Notional Withholding Tax under the Treaty on the part of the interest on Discounts that is capitalized against the German personal or corporate income tax liability, which falls on such interest. German Holders are urged to consult their tax advisors with regard to the requirements of such Notional Withholding Tax credit and the time at which the Notional Withholding Tax credit becomes available. It is unclear whether the Notional Withholding Tax credit applies also to payments on GDP-linked Securities.
 
 
S - 144

 
New Securities Held as Private Assets of Business Property of German Tax Non-Residents
 
Income derived from the New Securities (payments and capital gains) by persons who are not tax residents of Germany is generally not subject to German income tax, and no tax has to be withheld (even if the New Securities are kept in a custodial account with a German Disbursing Agent), provided that (i) the New Securities are not held as business assets of a German permanent establishment or fixed place of business, (ii) the New Securities are not presented for payment at the offices of a German Disbursing Agent in an over-the-counter-transaction (Tafelgeschäft) and (iii) the income derived from the New Securities does not otherwise constitute German source income (such as income from the letting and leasing of German situs property). In case the New Securities are held as business assets of a German permanent establishment or fixed place of business, the description of the taxation of German Holders holding their New Securities as business assets (see above under the heading “—German Holders—New Securities Held as Business Assets of a German Holder”) applies accordingly, provided that an exemption from the withholding tax on capital gains may only apply upon application and subject to further requirements.
 
Other Taxes
 
 
The transfer of New Securities to another person by gift or inheritance is subject to German inheritance or gift tax, if
 
 
(i)
the decedent, donor, heir, beneficiary, or any other transferee maintains a residence or has his or her, habitual abode in Germany or, — in the case of a company — its statutory seat or its effective place of management is located in Germany — in each case at the time of the transfer, or is a German citizen who has not permanently resided more than five consecutive years outside Germany without maintaining a residence in Germany; or
 
 
(ii)
the New Securities are held by the decedent or donor as part of a business property for which a permanent establishment or a fixed place of business is maintained in Germany.
 
No stamp, issue, registration or similar taxes or duties will be payable in Germany in connection with the issuance, delivery or execution of the New Securities. Provided that certain requirements are met, business owners may however opt for the payment of value added tax on transactions that are otherwise tax exempt. Currently, net wealth tax is not levied in Germany.
 
European Union Directive on the Taxation of Savings Income
 
 
The Council of the European Union (the "Council") on June 3, 2003 adopted a directive regarding the taxation of savings income (2003/48/EC, the “EU Savings Directive”), which has come into effect on July 1, 2005. Under the EU Savings Directive, an EU Member State is required to provide to the tax authorities of another EU Member State information about payments of interest (or other similar income) paid by a person within its jurisdiction to an individual resident in that other EU Member State except that, from the date of implementation of the EU Savings Directive, Luxembourg and Austria have instead offered to operate a withholding system for a transitional period in relation to such payments (the ending of such transitional period in particular being dependent upon the conclusion of agreements relating to information exchange with certain other countries).
 
A number of non-EU countries, and certain dependent or associated territories of certain EU Member States, have agreed to adopt similar measures (either provisions of information or transitional withholding) in relation to payments made by a person within its jurisdiction to an individual resident in an EU Member State. In addition, the EU Member States have entered into reciprocal provisions of information or transitional withholding arrangements with certain of those dependent or associated territories in relation to payments made by a person in an EU Member State to an individual resident in one of those territories.
 
 
S - 145

 
YOU ARE URGED TO CONSULT WITH YOUR TAX ADVISORS AS TO THE PARTICULAR GERMAN TAX CONSEQUENCES OF YOUR PARTICIPATING IN THE INVITATION
 
The Netherlands
 
All interest payments and repayments of principal by Argentina in respect of the Eligible Securities or the New Securities are free of withholding for any taxes of whatever nature imposed, levied, withheld or assessed by the Netherlands or any political subdivision or taxing authority thereof or therein.
 
YOU ARE URGED TO CONSULT WITH YOUR TAX ADVISORS AS TO THE PARTICULAR DUTCH TAX CONSEQUENCES OF YOUR PARTICIPATING IN THE INVITATION.
 
Spain
 
As a general rule, no withholding on account of Spanish taxes will have to be applied in Spain in connection with holders of the Eligible Securities or New Securities subject to the Spanish Individual Income Tax or the Spanish Corporate Income Tax unless (i) the Eligible Securities or New Securities are held through a Spanish depositary entity or (ii) there is a Spanish entity in charge of managing and receiving payments arising out of the Eligible Securities or New Securities.
 
YOU ARE URGED TO CONSULT WITH YOUR TAX ADVISORS AS TO THE PARTICULAR SPANISH TAX CONSEQUENCES OF YOUR PARTICIPATING IN THE INVITATION.
 
United Kingdom
 
The comments below are of a general nature and are based on current UK tax law and HM Revenue & Customs ("HMRC") practice. Such law may be repealed, revoked or modified (possibly with retrospective effect) and such practice may change, resulting in UK tax consequences different from those discussed below. The comments below deal only with (a) UK withholding tax in respect of payments of interest on the New Securities, (b) UK rules relating to information that may need to be provided to HMRC in respect of certain payments on the New Securities and (c) the implementation of the EU Savings Directive in the United Kingdom. They do not deal with any other UK tax consequences of either participating in the Invitation or acquiring, holding or disposing of the New Securities.
 
The references to “interest” in this section mean “interest” as understood in UK tax law. No account is taken in any of the following statements of any different definitions of “interest” which may prevail under any other law or which may be created by the terms and conditions of the New Securities or any related Invitation Materials.
 
On the basis that interest on the New Securities is not expected to have a UK source, there should be no UK withholding tax.
 
Persons in the United Kingdom (i) paying interest to or receiving interest on behalf of certain persons or (ii) paying amounts due on redemption of any New Securities which constitute deeply discounted securities (as defined in Chapter 8 of Part 4 of the Income Tax (Trading and Other Income) Act 2005) to or receiving such amounts on behalf of certain persons, may be required to provide certain information to HMRC regarding the identity of the payee or person entitled to the interest and, in certain circumstances, such information may be exchanged with tax authorities in other countries. However, in relation to amounts payable on the redemption of New Securities which constitute deeply discounted securities, HMRC published practice indicates that HMRC will not exercise its power to obtain information where such amounts are paid or received on or before April 5, 2011. There is no guarantee that such practice will be applied in respect of future years.
 
The EU Savings Directive has been implemented in the United Kingdom by section 199 of the Finance Act 2003 and the Reporting of Savings Income Information Regulations 2003.  See the section entitled “EU Savings Income Taxation Directive” below for further information on the EU Savings Directive.  No UK withholding tax is due on any payments of interest on the New Securities under the EU Savings Directive.
 
 
S - 146

 
YOU ARE URGED TO CONSULT YOUR OWN TAX ADVISORS AS TO THE PARTICULAR UK TAX CONSEQUENCES OF YOUR PARTICIPATION IN THE INVITATION.
 
EU Savings Income Taxation Directive
 
Under the EU Savings Directive (as defined above), each Member State of the EU is required to provide to the tax authorities of another Member State details of payments of interest or other similar income paid by a person within its jurisdiction to an individual beneficial owner resident in, or certain limited types of entities established in, that other Member State.  However, for a transitional period, Austria and Luxembourg will (unless during such period such Member States elect otherwise) instead operate a withholding system in relation to such payments.
 
Under such withholding system, tax will be deducted unless, with respect to Luxembourg, the beneficial owner of the payment instead elects for an exchange of information procedure or provides a tax residence certificate in the form prescribed by the EU Savings Directive (“tax residence certificate”) to his paying agent (as defined in the EU Savings Directive) or, in the case of Austria, the beneficial owner of the payment instead provides an appropriate tax residence certificate to his paying agent.
 
The transitional period is to terminate at the end of the first full fiscal year following agreement by certain non-EU countries to exchange of information procedures relating to interest and other similar income.
 
A number of non-EU countries and certain dependent or associated territories of certain Member States have adopted or agreed to adopt similar measures (either provision of information or transitional withholding) in relation to payments made by a person within their respective jurisdictions to an individual beneficial owner resident in, or certain limited types of entities established in, a Member State.  In addition, the Member States have entered into provision of information or transitional withholding arrangements with certain of those countries and associated territories in relation to payments made by a person in a Member State to an individual beneficial owner resident in, or certain limited types of entities established in, one of those countries or territories.
 
Investors should note that the European Commission has announced proposals to amend the EU Savings Directive. If implemented, the proposed amendments would, inter alia, extend the scope of the EU Savings Directive to (i) payments made through certain intermediate structures (whether or not established in a Member State) for the ultimate benefit of an EU resident individual, and (ii) a wider range of income similar to interest. Investors who are in any doubt as to their position should consult their professional advisers.
 

 
S - 147

 

PLAN OF DISTRIBUTION
 
Dealer Manager Agreement
 
Argentina expects to enter into a dealer manager agreement on or about April 30, 2010 with Barclays Capital Inc., Citigroup Global Markets Inc. and Deutsche Bank Securities Inc. as the international joint dealer managers, which we refer to as the dealer manager agreement.
 
Pursuant to the dealer manager agreement, Argentina has:
 
·  
retained the international joint dealer managers to act, directly or through affiliates, on behalf of Argentina as international joint dealer managers in connection with the Invitation;
 
·  
agreed to reimburse the international joint dealer managers for certain expenses, including the reimbursement of legal fees, in connection with the Invitation; and
 
·  
agreed to indemnify the international joint dealer managers and their affiliates against certain liabilities, including without limitation, liabilities under the Securities Act, as amended.
 
At any given time, the international joint dealer managers may trade the Eligible Securities or other debt securities of Argentina for their own accounts or for the accounts of customers and may accordingly hold a long or short position in the Eligible Securities or other securities of Argentina.  Affiliates of the international joint dealer managers are also acting as underwriters in connection with the proposed concurrent cash offering and will receive fees for that role.
 
The international joint dealer managers intend to seek from the SEC an exemption from Rule 101 of Regulation M under the United States Securities Exchange Act of 1934, as amended, with respect to the trading activities of the international joint dealer managers and certain of their affiliates in connection with the Invitation.  However, we can offer no assurance that the requested exemption will be granted by the SEC.
 
If any international dealer manager acquires any New Securities pursuant to the Invitation, it may resell those New Securities from time to time in one or more transactions, including negotiated transactions, at a fixed public offering price or at varying prices to be determined at the time of sale.
 
The New Securities are each a new issue of securities with no established trading market.  Argentina has been advised by the international joint dealer managers that the international joint dealer managers intend to make a market in the New Securities but are not obligated to do so and may discontinue market making at any time without notice.  No assurance can be given as to the liquidity of the trading market for the New Securities.
 
Argentina is not compensating the international joint dealer managers for their role in the Invitation and under no circumstances will Argentina be liable for payment of any fee to the international joint dealer managers for their role in the Invitation.
 
The international dealer managers will therefore charge you a fee in respect of any Pre-2005 Eligible Securities that you tender and Argentina accepts in the Invitation.  By participating in the Invitation, you agree to pay that fee.  The international joint dealer managers’ fee is equal to U.S.$0.004, €0.004, Ps.0.004, ₤0.004, Sfr.0.004 or ¥0.004 per U.S.$1.00, €1.00, Ps.1.00, ₤1.00, Sfr.1.00 or ¥1.00, respectively, in Eligible Amount of Pre-2005 Eligible Securities that you tender and Argentina accepts in the Invitation.  That fee will be paid to the international joint dealer managers in 2017 Globals, in the case of the Discount Option, or cash, in the case of the Par Option.  In the case of the Par Option, the cash payment of the fee will be payable in the same currency as the cash payment you receive as part of your Total Consideration.
 
The principal amount of 2017 Globals or cash to be delivered in payment of the fee will be determined by (i) applying the fee in the applicable currency to the aggregate Eligible Amount in such currency of Pre-2005 Securities that you tender and Argentina accepts in the Invitation, (ii) in the case of Eligible Amounts denominated in a currency other than the currency of the 2017 Globals or the cash you must deliver, translating the resulting amount into the currency of such 2017 Globals or the cash payment at the FX Rate 2010, (iii) in the case of holders of Pre-2005 Eligible Securities who elect or are allocated the Discount Option, dividing the resulting amount by the 2017 Globals Issue Price, and (iv) rounding downward the resulting amount, if necessary, to the nearest (x) U.S.$1.00, in the case of fees payable in 2017 Globals or (y) U.S.$0.01, €0.01 or Ps.0.01, as applicable, in the case of fees payable in cash.  As a result of movements in foreign currency rates and, in the case of the 2017 Globals, the secondary market price of the 2017 Globals on the Early Settlement Date and the Final Settlement Date, the value of the 2017 Globals may be more or less than the original nominal amount of the fee determined on the basis of Eligible Amount.  See “Risk Factors—Risks Factors Relating to the Invitation—Risks of Participating in the Invitation—There is no established trading market for the New Securities, which will not be fungible with the 2005 Discounts or the 2005 Pars; the price at which the New Securities will trade in the secondary market is uncertain.”
 
 
S - 148

 
Arcadia, in conjunction with the Global Coordinator, represented the Initiating Holders in the inquiries and proposals leading up to the Invitation As a result of that role, Arcadia will be receiving compensation (see “Global Offering”). A fee allocation agreement between Arcadia and the Global Coordinator which applies to the Global Coordinator's October 2009 proposal to Argentina establishes that the Global Coordinator will allocate to Arcadia a portion of the fees that the Global Coordinator receives from the Exchange Agent as set forth in the dealer manager agreement filed as part of Argentina’s Registration Statement with the SEC available at www.sec.gov/edgar.
 
Subject to certain conditions, including that a specified threshold of Pre-2005 Eligible Securities are aggregated and processed by it, and accepted by Argentina, in the Invitation, each broker/dealer (other than a retail processing dealer) who successfully aggregates and processes tenders on behalf of holders of Pre-2005 Eligible Securities will be eligible to receive a fee payable in U.S. dollars from the international joint dealer managers in the amount described below (which we refer to as the “aggregator fee”).  In order to claim the aggregator fee, such broker/dealer must contact one of the international joint dealer managers to determine its eligibility.
 
The aggregator fee will be equal to (i) U.S.$2,750,000 if the aggregate outstanding principal amount of Pre-2005 Eligible Securities aggregated and processed by such broker/dealer is between U.S.$2,500,000,001 and U.S.$4,000,000,000 or the equivalent (using the applicable FX Rate Launch) and (ii) U.S.$4,000,000 if the aggregate outstanding principal amount of Pre-2005 Eligible Securities aggregated and processed by a broker/dealer is over U.S.$4,000,000,000 or the equivalent (using the applicable FX Rate Launch).
 
Subject to the conditions described below, each retail processing dealer who successfully processes tenders from a retail beneficial owner of Pre-2005 Eligible Securities will be eligible to receive a fee payable in U.S. dollars or euros (which we refer to as the “retail processing fee”) from the international joint dealer managers based on the outstanding principal amount of Pre-2005 Eligible Securities tendered by such retail processing dealer on behalf of such retail beneficial owner and accepted pursuant to the Invitation.
 
The amounts in U.S. dollars or euros to be paid are as follows:
 
Outstanding Principal Amount of
Pre-2005 Eligible Securities
Tendered and Accepted
 
 
Retail Processing Fee (U.S.$)
 
 
Retail Processing Fee (EUR)
Per 100 U.S. dollars
0.05000
0.03735
Per 100 euro
0.06694
0.05000
Per 100 pounds sterling
0.07703
0.05753
Per 100 Swiss francs
0.04669
0.03488
Per 10,000 yen
0.05369
0.04010
Per 100 pesos
0.01293
0.00966
 
The retail processing fee will only be paid to each retail processing dealer who is properly designated as a “retail processing dealer” by registering as such with the information agent through the Invitation Website, at http://www.argentina2010offer.com/rpf, and providing all necessary information.  In addition, the international joint dealer managers reserve the right to request additional information from such a registrant in order to validate any retail processing fee payment claims.
 
 
S - 149

 
 
Only direct participants in the relevant principal clearing system will be eligible to register as retail processing dealers.  If you are not a direct participant, you must instruct the direct participant through which you tender Pre-2005 Eligible Securities on behalf of retail beneficial owners to register as a retail processing dealer on your behalf.
 
A “retail beneficial owner” of Eligible Securities is a beneficial owner of Eligible Securities whose tendered Eligible Securities of all series have, in the aggregate, an outstanding principal amount not exceeding U.S.$250,000 or the equivalent, using the applicable FX Rate Launch.
 
Under no circumstances will Argentina be liable for payment of the aggregator fee or the retail processing fee nor will Argentina reimburse the international joint dealer managers for their payment of that fee.
 
Expenses
 
Argentina estimates that its share of the total expenses of the Invitation will be approximately U.S.$8 million.
 
Exchange Agent
 
Argentina has retained The Bank of New York Mellon to act as exchange agent in connection with the Invitation.
 
Argentina has agreed:
 
·  
to pay the exchange agent certain fees for their services;
 
·  
to reimburse the exchange agent for certain of their out-of-pocket expenses in connection with the Invitation; and
 
·  
to indemnify the exchange agent against certain liabilities, including liabilities under the Securities Act, as amended.
 
Listing and Admission to Trading
 
Application has been made to list each series of New Securities on the Luxembourg Stock Exchange and to have the New Securities admitted to trading on the Euro MTF market of the Luxembourg Stock Exchange, and application will be made to list each series of New Securities on the Buenos Aires Stock Exchange and to have the New Securities admitted to trading on the Mercado Abierto Electrónico.  However, we can offer no assurance that any such application, if made, will be approved before the Early Settlement Date, the Final Settlement Date or at all.
 

 
S - 150

 

JURISDICTIONAL RESTRICTIONS
 
The distribution of the Invitation Materials and the Invitation are restricted by law in certain jurisdictions.  Persons into whose possession the Invitation Materials come are required by Argentina to inform themselves of and to observe any of these restrictions.
 
The Invitation Materials do not constitute, and may not be used in connection with, an offer or solicitation by anyone in any jurisdiction in which an offer or solicitation is not authorized or in which the person making an offer or solicitation is not qualified to do so or to any person to whom it is unlawful to make an offer or solicitation.  Neither Argentina nor the international joint dealer managers accept any responsibility for any violation by any person of the restrictions applicable in any jurisdiction.
 
In any jurisdiction in which the Invitation is required to be made by a licensed broker or dealer and in which any international joint dealer manager or any of its affiliates is so licensed, it shall be deemed to be made by such international joint dealer manager or such affiliate on behalf of Argentina.
 
 Argentina
 
No restrictions apply to the Invitation, provided that the New Securities are issued by Argentina.
 
 Austria
 
A prospectus admitted for publication by the CSSF, will be notified to the Finanzmarktaufsicht (“FMA”) in accordance with the prospectus recognition procedure pursuant to the Prospectus Directive.  Upon the notification of the prospectus to the FMA and the publication of the prospectus in accordance with the requirements of Austrian law implementing the Prospectus Directive, the New Securities will be offered to the public in Austria.  Holders of Eligible Securities in Austria should review, and make their decision to participate in the Invitation solely on the basis of, and in accordance with, the procedures described in the Invitation Materials.  Holders of Eligible Securities may also obtain copies of the prospectus without charge by contacting the information agent at the address on the back cover page of this document.
 
 Bahrain
 
The Invitation constitutes a private placement.  It is not subject to the regulations of the Central Bank of Bahrain that apply to public offerings of securities and the extensive disclosure requirements and other protections that these regulations contain. The Invitation is therefore intended only for “Accredited Investors” as defined in the Directive on the Minimum Requirements for Private Placement Memorandum for Offerings of Financial Instruments in the Kingdom of Bahrain, issued on October 6, 2008.
 
The financial Instruments offered by way of private placement may only be offered in minimum subscriptions of U.S.$100,000 (or equivalent in other currencies).
 
The Central Bank of Bahrain assumes no responsibility for the accuracy and completeness of the statements and information contained in this document and expressly disclaims any liability whatsoever for any loss howsoever arising from reliance upon the whole or any part of the contents of this document.
 
Argentina accepts responsibility for the information contained in this document to the best of the knowledge and belief of Argentina, which has taken all reasonable care to ensure that such is the case, the information contained in this document is in accordance with the facts and does not omit anything likely to affect the reliability of such information.
 
All prospective investors should make their own investigation into the offer, and consult their own advisors concerning (a) the risk of the investment and the suitability of the New Securities for their individual requirements; (b) as to the liquidity and possible lack of a public market for the New Securities on offer; and (c) on the particular types of risk associated with the New Securities to be issued.
 
 
S - 151

 
 Belgium
 
The Invitation does not constitute a public offering within the meaning of Article 3, §2 of the Belgian Law of June 16, 2006 on public offering of securities and admission of securities to trading on a regulated market (the “Prospectus Law”) nor pursuant to Article 6 of the Belgian Law of April 1, 2007 on takeover bids (the “Takeover Law”).  The Invitation is exclusively conducted under applicable private placement exemptions and has therefore not been, and will not be, notified to, and no Invitation Material has been, or will be, approved by, the Belgian Banking, Finance and Insurance Commission (Commission bancaire, financière et des assurances/Commissie voor het Bank-, Financie- en Assurantiewezen).
 
Accordingly, the Invitation as well as any Invitation Materials may only be advertised, offered or distributed in any way, directly or indirectly, to any person located and/or resident in Belgium who qualify as “Qualified Investors” as defined in Article 10, §1, of the Prospectus Law and as referred to in Article 6, §3, 2°, of the Takeover Law, and who are acting for their own account, or in other circumstances which do not constitute a public offering in Belgium pursuant to the Prospectus Law and the Takeover Law.
 
 Canada (Ontario and Québec Only)
 
Provinces
 
The New Securities may only be offered to investors located in the provinces of Ontario and Québec.
 
Currency
 
The official rate for the Argentine peso against the Canadian dollar as reported by the Bank of Canada was approximately Argentine pesos 3.9139 = C$1.00 on April 21, 2010.
 
Responsibility
 
Except as otherwise expressly required by applicable law or as agreed to in contract, no representation, warranty, or undertaking (express or implied) is made and no responsibilities or liabilities of any kind or nature whatsoever are accepted by the global coordinator, the international joint dealer managers, the information agent or the exchange agent as to the accuracy or completeness of the information contained in the Invitation Materials or any other information provided by Argentina in connection with the Invitation.
 
Resale Restrictions
 
The Invitation will be made in Canada on a private placement basis only and will be exempt from the requirement that Argentina prepare and file a prospectus with the relevant Canadian securities regulatory authorities.  Accordingly, any resale of the New Securities must be made in accordance with applicable securities laws that may require resales to be made in accordance with exemptions from registration and prospectus requirements.  Tendering holders are advised to seek legal advice prior to any resale of the New Securities.
 
Representations of Canadian investors
 
Each Canadian investor who participates in the Invitation will be deemed to have represented to Argentina and the international joint dealer managers that:
 
·  
the Invitation was made exclusively through the Invitation Materials and was not made through an advertisement of the Invitation in any printed media of general and regular paid circulation, radio, television or telecommunications, including electronic display, or any other form of advertising in Canada;
 
·  
the investor has reviewed and acknowledges the terms referred to above under the heading “Resale Restrictions”;
 
 
S - 152

 
·  
where required by law, the investor is participating in the Invitation as principal for its own account and not as agent; and
 
·  
the investor or any ultimate investor for which such investor is acting as authorized agent is entitled under applicable Canadian securities laws to participate in the Invitation without the benefit of a prospectus qualified under such securities laws, and without limiting the generality of the foregoing, the investor, or any ultimate investor for which such investor is acting as agent, is an “accredited investor”, as that term is defined in National Instrument 45-106 – Prospectus and Registration Exemptions.
 
In addition, each recipient of New Securities resident in Ontario who receives an exchange confirmation, by the tendering holder's receipt thereof, will be deemed to have represented to Argentina and the international Join Dealer Manager, that such tendering holder: (a) has been notified by Argentina (i) that Argentina is required to provide information (“personal information”) pertaining to the tendering holder as required to be disclosed in Schedule I of Form 45 106F1 (including its name, address, telephone number and the number and value of any of the New Securities received), which Form 45 106F1 is required to be filed by Argentina under NI 45 106, (ii) that such personal information will be delivered to the Ontario Securities Commission (the “OSC”) in accordance with NI 45 106, (iii) that such personal information is being collected indirectly by the OSC under the authority granted to it under the securities legislation of Ontario, (iv) that such personal information is being collected for the purposes of the administration and enforcement of the securities legislation of Ontario, and (v) that the public official in Ontario who can answer questions about the OSC's indirect collection of such personal information is the Administrative Assistant to the Director of Corporate Finance at the OSC, Suite 1903, Box 5520, Queen Street West, Toronto, Ontario M5H 3S8, Telephone: (416) 593-8086; and (b) by receiving New Securities, has authorized the indirect collection of the personal information by the OSC.
 
Further, the tendering holder acknowledges that its name, address, telephone number and other specified information, including the number of New Securities it has acquired, may be disclosed to other Canadian securities regulatory authorities and become available to the public in accordance with the requirements of applicable laws.  By acquiring New Securities, the tender or consents to the disclosure of such information.
 
Taxation and Eligibility for Investment
 
Any discussion of taxation and related matters contained in the Invitation Materials does not purport to be a comprehensive description of all the tax considerations that may be relevant to a decision to participate in the Invitation.  Canadian participants in the Invitation should consult their own legal and tax advisers with respect to the tax consequences of participating in the Invitation in their particular circumstances under relevant Canadian legislation and regulations.
 
Forward-Looking Information
 
This offering is being made by a non-Canadian issuer using disclosure documents prepared in accordance with non-Canadian securities laws.  Prospective tendering holders should be aware that these requirements may differ significantly from those of Ontario.  The forward-looking information included or incorporated by reference in the Invitation Materials may not be accompanied by the disclosure and explanations that would be required of a Canadian issuer under Ontario securities law.
 
Rights of Action for Damages or Rescission (Ontario Only)
 
Securities legislation in Ontario provides that every tendering holder of Eligible Securities pursuant to the Invitation Materials shall have a statutory right of action for damages or rescission against Argentina in the event the Invitation Materials contain a misrepresentation as defined in the Securities Act (Ontario).  Ontario tendering holders who acquire New Securities offered by the Invitation Materials during the period of distribution are deemed to have relied on the misrepresentation if it was a misrepresentation at the time of exchange.  Ontario tendering holders who elect to exercise a right of rescission against Argentina shall have no right of action for damages against Argentina.  The right of action for rescission or damages conferred by the statute is in addition to, and without derogation from, any other right the tendering holder may have at law.  Prospective Ontario tendering holders should refer to the applicable provisions of the Ontario securities legislation and are advised to consult their own legal advisers as to which, or whether any, of such rights or other rights may be available to them.
 
 
S - 153

 
Enforcement of Legal Rights
 
Argentina is a foreign sovereign state.  Therefore, it may not be possible for Canadian investors to effect service of process within Canada upon Argentina or to satisfy a judgment against Argentina in Canada or to enforce a judgment obtained in Canadian courts against Argentina.
 
Language of Documents
 
Each Canadian investor, by submitting an offer, acknowledges that it is such investor’s express wish that all documents evidencing or relating in any way to the Invitation be drawn up in the English language only.  Chaque investisseur canadien, en soumettant une offre, reconnaît que c'est à sa volonté expresse que tous les documents faisant foi ou se rapportant de quelque manière que ce soit à l'Invitation soient rédigés en anglais seulement.
 
 Cayman Islands
 
NOTICE TO THE PUBLIC IN THE CAYMAN ISLANDS:
 
The offer to subscribe for the securities may not be made to the public in the Cayman Islands.
 
 Channel Islands (Jersey Only)
 
The Invitation Materials shall not be circulated in Jersey (or made available on a website accessible to residents of Jersey) unless an identical offer is, for the time being, being circulated in the United Kingdom without contravening the provisions of the Financial Services and Markets Act, 2000 or the Public Offers of Securities Regulations, 1995 or, to the extent relevant, of the Borrowing (Control and Guarantees) Act 1946 or the Companies Act 1985 of the United Kingdom.
 
 Denmark
 
This Invitation and the Invitation Materials do not constitute a prospectus under Danish law and have not been filed with or approved by the Danish Financial Supervisory Authority as the Invitation and the Invitation Materials have not been prepared in the context of a public offering of securities in Denmark within the meaning of the Danish Securities Trading Act or any Executive Orders issued pursuant thereto. This Invitation will only be directed to qualified investors as defined in section 2 of the Danish Prospectus Order no. 885/2009.  Accordingly, this Invitation and the Invitation Materials may not be made available nor may the New Securities otherwise be marketed and offered for sale in Denmark other than under circumstances (i) which are deemed not to be considered as marketing or an offer to the public in Denmark or (ii) which falls within one of the exemptions from the prospectus requirement.
 
 European Economic Area
 
In relation to each Relevant Member State, an offer to the public of any New Securities pursuant to the Invitation may not be made in that Relevant Member State unless and until a prospectus within the meaning of the Prospectus Directive has been approved by the competent authority in Luxembourg and published and “passported” into that Relevant Member State in accordance with the Prospectus Directive, except that an offer to the public in that Relevant Member State of New Securities may be made at any time under the following exemptions under the Prospectus Directive:
 
·  
an offer addressed solely to “qualified investors” within the meaning of the Prospectus Directive as implemented in that Member State (“Qualified Investors”);
 
 
S - 154

 
·  
an offer addressed to fewer than 100 natural or legal persons in that Relevant Member State (other than Qualified Investors); or
 
·  
in any other circumstances falling within Article 3(2) of the Prospectus Directive.
 
For the purposes of this provision, the expression an “offer to the public” in relation to the New Securities in any Relevant Member State means the communication in any form and by any means of sufficient information on the terms of the offer and any of the New Securities to be offered so as to enable an investor to decide to purchase such New Securities, as the same may be further defined in that Member State by any measure implementing the Prospectus Directive in that Member State and the expression “Prospectus Directive” includes any relevant implementing measure in each Relevant Member State.
 
Argentina has applied to have the PD Prospectus “passported” into the following Relevant Member States:  Austria, Germany, the Netherlands, Spain and the United Kingdom.
 
 France
 
No prospectus (including any amendment, supplement or replacement thereto) prepared in connection with the offering of the New Securities has been approved by the French Autorité des marchés financiers or by the competent authority of another State that is a contracting party to the Agreement on the European Economic Area and notified to the French Autorité des marchés financiers; no New Securities have been offered or sold nor will be offered or sold, directly or indirectly, to the public in France; the Invitation Materials relating to the New Securities have not been distributed or caused to be distributed and will not be distributed or caused to be distributed to the public in France; such offers, sales and distributions have been and shall only be made in France to qualified investors (investisseurs qualifiés) other than individuals investing for their own account, as defined in Articles L. 411-2, D. 411-1, D. 411-2, D. 734-1, D.744-1, D. 754-1 and D. 764-1 of the Code monétaire et financier.  The direct or indirect distribution to the public in France of any so acquired New Securities may be made only as provided by Articles L. 411-1, L. 411-2, L. 412-1 and L. 621-8 to L. 621-8-3 of the Code monétaire et financier and applicable regulations thereunder.
 
 Germany
 
The New Securities are being offered and sold in the Federal Republic of Germany by means of a public offer under a prospectus approved by the CSSF in compliance with applicable laws, rules and regulations in force in Luxembourg, and passported to the Bundesanstalt für Finanzdienstleistungsaufsicht, Germany (“BaFin”) together with a German translation of the summary of the prospectus.  The Invitation in Germany will only commence after the passporting notification by the CSSF to BaFin has been completed.  The German translation of the summary of the prospectus will be made available from the information agent at its address indicated on the back cover of this document or from the Invitation Website.  Investors in the Federal Republic of Germany should review, and make their decision to participate in the Invitation solely on the basis of, and in accordance with the information contained in the prospectus.
 
Holders of Eligible Securities in Germany may obtain copies of this document from the information agent at its address indicated on the back cover of this document or from the Invitation Website.
 
 Hong Kong
 
No person or entity may issue or have in its possession for the purposes of issue any advertisement, invitation or document relating to the New Securities, whether in Hong Kong or elsewhere, which is directed at, or the contents of which are likely to be accessed or read by, the public in Hong Kong (except if permitted to do so under the securities laws of Hong Kong) other than with respect to New Securities which are or are intended to be disposed of only to persons outside Hong Kong or only to “professional investors” within the meaning of the Securities and Futures Ordinance (Cap.571) and any rules made thereunder.
 
 
S - 155

 
 Ireland
 
The Invitation is addressed exclusively to:
 
·  
legal entities which are authorized or regulated to operate in the financial markets or, if not so authorized or regulated, whose corporate purpose is solely to invest in securities;
 
·  
any legal entity which has two or more of (i) an average of at least 250 employees during the last financial year (ii) a total balance sheet of more than €43,000,000; and (iii) an annual turnover of more than €50,000,000 as shown in its last annual or consolidated accounts;
 
·  
any other individual or entity authorized in Ireland as a qualified investor within the meaning of the Prospectus Directive;
 
and each person who initially acquires any New Securities or to whom any offer is made under the Invitation on the basis of any of the above will be deemed to have represented, acknowledged and agreed that it is a “qualified investor” within the meaning of Article 2(1)(e) of the Prospectus Directive and that it is not acquiring the New Securities with a view to their resale in Ireland to any person other than a qualified investor.
 
In the case of any New Securities being offered to a financial intermediary as that term is used in Article 3(2) of the Prospectus Directive, such financial intermediary will also be deemed to have represented, acknowledged and agreed that the New Securities acquired by it in the Invitation have not been acquired on a non-discretionary basis on behalf of, nor have they been acquired with a view to their offer or resale to persons in circumstances which may give rise to an offer to the public other than their offer or resale to qualified investors as so defined. Argentina will rely upon the truth and accuracy of the foregoing representation, acknowledgement and agreement.
 
“Prospectus Directive” means Directive 2003/71/EU of the European Parliament and the Council of November 4, 2003 and any relevant implementation measures in Ireland.
 
 Italy
 
The Invitation Materials have not been submitted to the clearance procedure of the Commissione Nazionale per le Società e la Borsa, which we refer to as “CONSOB.”  Accordingly, holders of Eligible Securities who are Italian residents or persons located in the Republic of Italy should not use the Invitation Materials as a source of information or for instructions on how to tender Eligible Securities.  The Invitation may only be made in Italy in accordance with the Italian Offer Document.  Accordingly, holders of Eligible Securities who are Italian residents or persons located in the Republic of Italy should review, make their decision to participate in the Invitation and accept the Invitation solely on the basis of, and in accordance with the procedures described in the Italian Offer Document.
 
 Japan
 
The Invitation Materials have not been and will not be filed with or approved by the Kanto Local Finance Bureau.  Accordingly, Japanese residents or persons located in Japan should not use the Invitation Materials as a source of information or for instructions on how to tender Eligible Securities pursuant to the invitation in Japan.
 
The New Securities to be issued in exchange for Yen-denominated Eligible Securities are being offered and sold in Japan by means of a public offering under a prospectus (the “Japanese Prospectus”) prepared pursuant to the Financial Instruments and Exchange Act of Japan, and in compliance with applicable laws, rules and regulations in force in Japan.  Japanese residents or persons located in Japan who wish to participate in the Invitation should review, and make their decision to participate in the offer in Japan solely on the basis of, and in accordance with the procedures described in, the Japanese Prospectus.
 
 
S - 156

 
 Luxembourg
 
The New Securities may not be offered to the public in Luxembourg, except that they may be offered in Luxembourg in the following circumstances:
 
·  
in the period beginning on the date of publication of a prospectus in relation to the New Securities which has been approved by the CSSF in Luxembourg or, where appropriate, approved in another relevant European Union Member State and notified to the CSSF, all in accordance with the Prospectus Directive and ending on the date which is 12 months after the date of such publication;
 
·  
at any time to legal entities which are authorized or regulated to operate in the financial markets or, if not so authorized or regulated, whose corporate purpose is solely to invest in securities;
 
·  
at any time to any legal entity which has two or more of (1) an average of at least 250 employees during the last financial year; (2) a total balance sheet of more than €43,000,000 and (3) an annual net turnover of more than €50,000,000, as shown in its last annual or consolidated accounts; or
 
·  
at any time in any other circumstances which do not require the publication by the Issuer of a prospectus pursuant to Article 3 of the Prospectus Directive.
 
For the purposes of this provision, the expression an offer of New Securities to the public in relation to any New Securities in Luxembourg means the communication in any form and by any means of sufficient information on the terms of the offer and the New Securities to be offered so as to enable an investor to decide to purchase the New Securities, as defined in the Law of July 10, 2005 on prospectuses for securities and implementing Directive 2003/71/EC of the European Parliament and of the Council of November 4, 2003 on the prospectus to be published when securities are offered to the public or admitted to trading (the Prospectus Directive), or any variation thereof or amendment thereto.
 
 Monaco
 
The New Securities may not and will not be offered or sold in Monaco except through an intermediary approved in Monaco, in accordance with the Monaco Financial Services Law.  Offers and sales of New Securities may be made outside of Monaco and forwarded to investors in Monaco without restriction under Monegasque law.
 
 The Netherlands
 
The Invitation is made in the Netherlands pursuant to a prospectus that has been approved by the CSSF.  An application has been made to the CSSF to have the approved prospectus notified to the Netherlands Authority for the Financial Markets (Stichting Autoriteit Financiële markten) in accordance with Article 18 of the Prospectus Directive.  Investors in the Netherlands should review, and make their decision to participate in the Invitation solely on the basis of, and in accordance with the information contained in the Invitation Materials and investors are advised to consult with their bank, broker or investment advisor before taking any such investment decision.  Holders of Eligible Securities in the Netherlands may obtain copies of the prospectus at no cost from the information agent at its address indicated on the back cover of this document or from the Invitation Website.
 
 The Netherlands Antilles
 
The laws of the Netherlands Antilles do not stipulate that the Invitation to receive New Securities in exchange for Eligible Securities in the Netherlands Antilles be approved by any regulatory authority.
 
 Portugal
 
The Invitation Materials have not been and will not be registered or approved by the Portuguese Securities Market Commission (“Comissão do Mercado dos Valores Mobiliários”) nor has a prospectus recognition procedure been commenced with the Portuguese Securities Market Commission, and therefore the Invitation is not addressed to investors resident and/or located in Portugal and cannot be made to the public in Portugal or under circumstances which are deemed to be a public offer under the Portuguese Securities Code (“Código dos Valores Mobiliários”) and other securities legislation and regulations applicable in Portugal.  In addition, the Invitation Materials and other offer materials are only being publicly distributed in the jurisdictions where it is lawful to do so and may not be publicly distributed in Portugal, nor may any publicity or marketing activities related to the Invitation be conducted in Portugal.
 
 
S - 157

 
The Invitation is not addressed to holders of Eligible Securities resident and/or located in Portugal, and no tenders from holders of Eligible Securities resident and/or located in Portugal will be accepted, other than to holders are that are qualified investors (“investidores qualificados”), as defined in articles 30 and 110-A of the Portuguese Securities Code, and/or 99 or fewer non-qualified investors, in which case the Invitation can be made through a private placement (“oferta particular”), in accordance with the relevant provisions of the Portuguese Securities Code.
 
Any future offer to present proposals for the repurchase of the Eligible Securities to be conducted in Portugal will not be registered or approved by the Portuguese Securities Market Commission nor will a prospectus recognition procedure be commenced with the Portuguese Securities Market Commission and therefore proposals for the repurchase of the Eligible Securities will not be accepted from the general public in Portugal under circumstances which are deemed to be a public offer under the Portuguese Securities Code and other securities legislation and regulations applicable in Portugal.
 
 Russia
 
Notice to recipients:
 
The Invitation Materials are being distributed to a limited circle of persons only and are provided exclusively for your own information and are not to be provided or otherwise made available by you to any other person or entity.  The information provided in the Invitation Materials is not an advertisement of the New Securities in the Russian Federation and is not intended to create or maintain an interest in Argentina, or the New Securities or to facilitate any prohibited sale, exchange or transfer of the New Securities in the Russian Federation or to any Russian person or entity.
 
The New Securities are securities of a foreign issuer under Russian law.  No sale, exchange or transfer of the New Securities may take place in the Russian Federation or to any Russian person or entity, unless and to the extent otherwise permitted by Russian law.  Neither the issue of the New Securities nor a securities prospectus in respect of the New Securities has been, or is intended to be, registered with the Federal Service for Financial Markets of the Russian Federation.  The information provided in the Invitation Materials is not an offer, or an invitation to make offers, to sell, exchange or otherwise transfer the New Securities in the Russian Federation or to any Russian person or entity, unless and to the extent otherwise permitted by Russian law.
 
 Singapore
 
The Invitation is made only to and directed at, and the New Securities are only available to, persons in Singapore who are existing bondholders of bonds previously issued by Argentina.  The Invitation is not an offer, sale or invitation of the New Securities to any other person in Singapore.  Subscriptions for the New Securities will not be accepted from any person in Singapore other than persons in Singapore who are existing bondholders of bonds previously issued by Argentina.
 
 Spain
 
The Invitation shall be made to holders of Eligible Securities in Spain by means of a public offer under a prospectus approved by the CSSF of Luxembourg, in accordance with the Prospectus Directive and passported into Spain by providing the Spanish Securities Market Commission (the “CNMV”) with the following documents: (i) a certificate of approval of the prospectus, (ii) a copy of the prospectus and (iii) a Spanish translation of the summary.  The latter documentation is available, upon  request, at the CNMV, from the information agent at its address indicated on the  back cover of this document or from the Invitation Website.
 
 
S - 158

 
 Switzerland
 
Argentina has not applied nor will apply for a listing of the New Securities on the SIX Swiss Exchange or any other exchange or regulated securities market in Switzerland, and consequently, the information presented in the Invitation Materials or in any other offering or marketing material does not necessarily comply with the information standards set out in the applicable Swiss listing rules.
 
 United Kingdom
 
Each international joint dealer manager has represented, warranted and agreed that it has only communicated or caused to be communicated and will only communicate or cause to be communicated an invitation or inducement to engage in investment activity (within the meaning of Section 21 of the Financial Services and Markets Act 2000 (the “FSMA”) received by it in connection with the issue or sale of the New Securities in circumstances in which Section 21(1) of the FSMA does not apply to Argentina; and it has complied and will comply with all applicable provisions of the FSMA with respect to anything done by it in relation to the New Securities in, from or otherwise involving the United Kingdom.
 
 Uruguay
 
The offering of the New Securities pursuant to the Invitation constitutes a private placement under Uruguayan law and the New Securities are not and will not be registered with the Central Bank of Uruguay.
 

 
S - 159

 

FORWARD-LOOKING STATEMENTS
 
Argentina has made forward-looking statements in this document and in the accompanying prospectus.  Statements that are not historical facts are forward-looking statements.  These statements are based on Argentina’s current plans, estimates, assumptions and projections.  Therefore, you should not place undue reliance on them.  Forward-looking statements speak only as of the date they are made, and Argentina undertakes no obligation to update any of them in light of new information or future events.
 
Forward-looking statements involve inherent risks.  Argentina cautions you that many factors could affect the future performance of the Argentine economy.  These factors include, but are not limited to:
 
·  
adverse external factors, such as a decline in foreign investment, changes in international prices (including commodity prices), high international interest rates and recession or low economic growth in Argentina’s trading partners.  A decline in foreign direct investment could deprive the Argentine economy of capital needed for economic growth.  Changes in international prices and high international interest rates could increase Argentina’s current account deficit and budgetary expenditures.  Recession or low economic growth in Argentina’s trading partners could decrease exports from Argentina, induce a contraction of the Argentine economy and, indirectly, reduce tax revenues and other public sector revenues and adversely affect the country’s fiscal accounts;
 
·  
adverse domestic factors, such as increases in domestic inflation, high domestic interest rates and currency exchange rate volatility.  Each of these factors could lead to lower economic growth; and
 
·  
other adverse factors, such as climatic or political events, international or domestic hostilities and political uncertainty.
 

 
S - 160

 

VALIDITY OF THE NEW SECURITIES
 
The validity of the New Securities will be passed upon for Argentina by the Attorney General of the Treasury of Argentina (Procurador del Tesoro de la Nación) or by the Legal Undersecretary of the Ministry of Economy and Public Finance of Argentina and by Cleary Gottlieb Steen & Hamilton LLP, special United States counsel to Argentina, and for the international joint dealer managers, by Linklaters LLP, United States counsel to the international joint dealer managers, as to New Securities governed by New York law, by Linklaters LLP, English counsel to the international joint dealer managers, as to New Securities governed by English law, and by Estudio Cárdenas, Di Ció, Romero, Tarsitano & Lucero Abogados, Argentine counsel to the international joint dealer managers, as to New Securities governed by Argentine law.
 
As to all matters of Argentine law, Cleary Gottlieb Steen & Hamilton LLP may rely on the opinion of the Attorney General of the Treasury of Argentina (Procurador del Tesoro de la Nación) or the Legal Undersecretary of the Ministry of Economy and Public Finance of Argentina, and Linklaters LLP may rely on the opinion of Estudio Cárdenas, Di Ció, Romero, Tarsitano & Lucero Abogados.  As to all matters of United States law, the Attorney General of the Treasury of Argentina (Procurador del Tesoro de la Nación) or the Legal Undersecretary of the Ministry of Economy and Public Finance of Argentina, may rely on the opinion of Cleary Gottlieb Steen & Hamilton LLP.  As to all matters of United States law, Estudio Cárdenas, Di Ció, Romero, Tarsitano & Lucero Abogados may rely on the opinion of Linklaters LLP.  As to all matters of English law, Estudio Cárdenas, Di Ció, Romero, Tarsitano & Lucero Abogados may rely on the opinion of Linklaters LLP.
 
 
S - 161

 

ANNEX A-1

PRE-2005 ELIGIBLE SECURITIES

Eligible Securities
Minimum Denomination and integral multiples in excess of such minimum denomination
(Unless otherwise noted)
CUSIP
Common Code
ISIN
 
144A
REG S
 
144A
REG S
 
144A
REG S
 
144A
REG S
Letras Externas, Argentine peso 11.75% due 2007
 
250,000Φ
10,000
 
040114AS9
P0450KAB9
 
008239606
007358270
 
US040114AS98
USP0450KAB90
Letras Externas, Argentine peso 8.75% due 2002
 
250,000Φ
10,000
 
040114AT7
P8055KAP0
   
007815590
 
US040114AT71
USP8055KAP05
Letras Externas, Austrian schillings 7% due 2004
10,000
         
007572719
   
AT0001912331
   
Letras Externas, euro 8.75% due 2003
1
         
008407142
   
XS0084071421
   
Letras Externas, euro 10% due 2005
1,000
         
010569478
   
XS0105694789
   
Letras Externas, euro EURIBOR + 5.10% due 2004
1,000
         
010522447
   
XS0105224470
   
Letras Externas, euro 8.125% due 2004
1,000
         
010920329
   
XS0109203298
   
Letras Externas, euro 9% due 2005
 
100,000
1,000
 
040114FZ8
P8055KFQ3
 
012438079
011130704
 
US040114FZ86
USP8055KFQ33
Letras Externas, euro 9.25% due 2004
1,000
         
011383351
   
XS0113833510
   
Letras Externas, euro 10% due 2007
1,000
         
012452870
   
XS0124528703
   
Letras Externas, euro Fixed-rate due 2028 Σ
 
250,000Φ
10,000
 
04011MAR1
04011NAR9
   
008730261
 
US04011MAR16
US04011NAR98
Strip Coupon, euro Fixed-rate due 2006
 
250,000Φ
10,000
 
04011MAL4
04011NAL2
   
008730202
 
US04011MAL46
US04011NAL29
Strip Coupon, euro Fixed-rate due 2011S
 
250,000Φ
10,000
 
04011MAM2
04011NAM0
   
008730229
 
US04011MAM29
US04011NAM02
Strip Coupon, euro Fixed-rate due 2016S
 
250,000Φ
10,000
 
04011MAN0
04011NAN8
   
008730237
 
US04011MAN02
US04011NAN84
Strip Coupon, euro Fixed-rate due 2021Σ
 
250,000Φ
10,000
 
04011MAP5
04011NAP3
   
008730245
 
US04011MAP59
US04011NAP33
Strip Coupon, euro Fixed-rate due 2026S
 
250,000Φ
10,000
 
04011MAQ3
04011NAQ1
 
010794862
008730253
 
US04011MAQ33
US04011NAQ16
Letras Externas, euro 8.50% due 2010S
2
         
008927782
   
XS0089277825
   
Letras Externas, euro 10.50% 2000 and 7% 2001-2004 due 2004
1,000
   
P8055KDQ5
   
009696075
   
XS0096960751
   
Letras Externas, euro 7.125% due 2002
1,000
         
009831487
   
XS0098314874
   
Letras Externas, British pounds sterling 10% due 2007
1,000
   
P8055KAJ4
   
007724373
   
XS0077243730
   
Letras Externas, Italian lira 11% due 2003
5,000,000
         
007053142
   
XS0070531420
   
Letras Externas, Italian lira 10% due 2007
5,000,000
         
007189834
   
XS0071898349
   
Letras Externas, Italian lira LIBOR + 1.6% due 2004
5,000,000
         
007639724
   
XS0076397248
   
Letras Externas, Italian lira 10% 1997 - 1999 and 7.625 % 1999-2007 due 2007
5,000,000
         
007850239
   
XS0078502399
   
Letras Externas, Italian lira 9.25 % 1997-1999 and 7% 1999-2004 due 2004
5,000,000
         
008080925
   
XS0080809253
   
Letras Externas, Italian lira 9% 1997-1999 and 7% 1999-2004 due 2004
5,000,000
         
008105758
   
XS0081057589
   
Letras Externas, Italian lira 10.375% 1998-2000 and 8% 2001-2009 due 2009
5,000,000
   
P8055KBM6
   
008483248
   
XS0084832483
   
Letras Externas, Italian lira LIBOR + 2.5% due 2005
5,000,000
         
008859086
   
XS0088590863
   
Letras Externas, Japanese yen 7.4% due 2006 (EMTN Series 38)
100,000,000
         
006549098
   
XS0065490988
   
Letras Externas, Japanese yen 7.4% due 2006 (EMTN Series 40)
100,000,000
         
006612555
   
XS0066125559
   
Letras Externas, Japanese yen 7.4% due 2006 (EMTN Series 36)
10,000,000
         
006491081
   
XS0064910812
   
Letras Externas, Japanese yen 6% due 2005
10,000,000
         
007080816
   
XS0070808166
   
Letras Externas, Japanese yen 4.4% due 2004
10,000,000
         
007624930
   
XS0076249308
   
Letras Externas, Japanese yen 3.5% due 2009S
10,000,000
         
010035406
   
XS0100354066
   
Letras Externas, U.S. dollar LIBOR+5.75% due 2004S
 
250,000 Φ
10,000
 
04011MAS9
04011NAS7
   
009590684
 
US04011MAS98
US04011NAS71
Letras Externas, U.S. dollar BADLAR1 +2.98% due 2004 (Series 75)*
                       
Strip Interest 01/02**
1
         
14224041
   
XS0142240414
   
Strip Interest 02/02**
1
         
14231129
   
XS0142311298
   
Strip Interest 03/02**
1
         
14231137
   
XS0142311371
   
Strip Interest 04/02**
1
         
14231170
   
XS0142311702
   
Strip Interest 05/02**
1
         
14231196
   
XS0142311967
   
Strip Interest 06/02**
1
         
14231218
   
XS0142312189
   
Strip Interest 07/02**
1
         
14231234
   
XS0142312346
   
Strip Interest 08/02 **
1
         
14231269
   
XS0142312692
   
Strip Interest 09/02**
1
         
14231277
   
XS0142312775
   
Strip Interest 10/02**
1
         
14231293
   
XS0142312932
   
Strip Interest 11/02**
1
         
14231307
   
XS0142313070
   
Strip Interest 12/02**
1
         
14231323
   
XS0142313237
   
Strip Interest 01/03**
1
         
14231374
   
XS0142313740
   
Strip Interest 02/03**
1
         
14231463
   
XS0142314631
   
Strip Interest 03/03**
1
         
14231536
   
XS0142315364
   
Strip Interest 04/03**
1
         
14231587
   
XS0142315877
   
Strip Interest 05/03**
1
         
14231625
   
XS0142316255
   
Strip Interest 06/03**
1
         
14231641
   
XS0142316412
   
Strip Interest 07/03**
1
         
14231676
   
XS0142316768
   
Strip Interest 08/03**
1
         
14231684
   
XS0142316842
   
Strip Interest 09/03**
1
         
14231714
   
XS0142317147
   
Strip Interest 10/03**
1
         
14231757
   
XS0142317576
   
Strip Interest 11/03**
1
         
14231773
   
XS0142317733
   
Strip Interest 12/03**
1
         
14231781
   
XS0142317816
   
Strip Interest 01/04**
1
         
14231811
   
XS0142318111
   
Strip Interest 02/04**
1
         
14231854
   
XS0142318541
   
Strip Interest 03/04**
1
         
14231919
   
XS0142319192
   
Strip Interest 04/04**
1
         
14231935
   
XS0142319358
   
Strip Interest 05/04**
1
         
14232010
   
XS0142320109
   
Strip Principal 05/11/03**
1
         
14242414
   
XS0142424141
   
Strip Principal 08/11/03**
1
         
14242619
   
XS0142426195
   
Strip Principal 11/11/03**
1
         
14242678
   
XS0142426781
   
Strip Principal 02/11/04**
1
         
14242759
   
XS0142427599
   
Strip Principal 05/11//04**
1
         
14242813
   
XS0142428134
   
Letras Externas, U.S. dollar BADLAR +2.98% due 2004 (Series 75) (Tranch 7)**
                       
Strip Interest 01/02 T.7**
1
         
14224297
   
XS0142242972
   
Strip Interest 02/02 T.7**
1
         
14246541
   
XS0142465417
   
Strip Interest 03/02 T.7**
1
         
14246576
   
XS0142465763
   
Strip Interest 04/02 T.7**
1
         
14246592
   
XS0142465920
   
Strip Interest 05/02 T.7**
1
         
14246614
   
XS0142466142
   
Strip Interest 06/02 T.7**
1
         
14246665
   
XS0142466654
   
Strip Interest 07/02 T.7**
1
         
15078979
   
XS0150789799
   
Strip Interest 08/02 T.7**
1
         
15085312
   
XS0150853124
   
Strip Interest 09/02 T.7**
1
         
15085339
   
XS0150853397
   
Strip Interest 10/02 T.7**
1
         
15085347
   
XS0150853470
   
Strip Interest 11/02 T.7**
1
         
15085355
   
XS0150853553
   
Strip Interest 12/02 T.7**
1
         
15085363
   
XS0150853637
   
Strip Interest 01/03 T.7**
1
         
15740523
   
XS0157405233
   
Strip Interest 02/03 T.7**
1
         
15740647
   
XS0157406470
   
Strip Interest 03/03 T.7**
1
         
15740809
   
XS0157408096
   
Strip Interest 04/03 T.7**
1
         
15740876
   
XS0157408765
   
Strip Interest 05/03 T.7**
1
         
15740906
   
XS0157409060
   
Strip Interest 06/03 T.7**
1
         
15740914
   
XS0157409144
   
Strip Interest 07/03 T.7**
1
         
17014943
   
XS0170149438
   
Strip Interest 08/03 T.7**
1
         
17015036
   
XS0170150360
   
Strip Interest 09/03 T.7**
1
         
17015087
   
XS0170150873
   
Strip Interest 10/03 T.7**
1
         
17015125
   
XS0170151251
   
Strip Interest 11/03 T.7**
1
         
17015290
   
XS0170152903
   
Strip Interest 12/03 T.7**
1
         
17015427
   
XS0170154271
   
Strip Interest 01/04 T.7**
1
         
17969072
   
XS0179690721
   
Strip Interest 02/04 T.7**
1
         
17969153
   
XS0179691539
   
Strip Interest 03/04 T.7**
1
         
17969242
   
XS0179692420
   
Strip Interest 04/04 T.7**
1
         
17969447
   
XS0179694475
   
Strip Interest 05/04 T.7**
1
         
18880571
   
XS0188805716
   
Strip Principal 05/11/03 T.7**
1
         
16933139
   
XS0169331393
   
Strip Principal 08/11/03 T.7**
1
         
16935239
   
XS0169352399
   
Strip Principal 11/11/03 T.7**
1
         
16935379
   
XS0169353793
   
Strip Principal 02/11/04 T.7**
1
         
16935468
   
XS0169354684
   
Strip Principal 05/11/04 T.7**
1
         
16935565
   
XS0169355657
   
Letras Externas, U.S. dollar ENCUESTA2 + 4.95% due 2004 (Series 74)**
                       
Strip Interest 01/02**
1
         
14223908
   
XS0142239085
   
Strip Interest 02/02**
1
         
14227687
   
XS0142276871
   
Strip Interest 03/02**
1
         
14227768
   
XS0142277689
   
Strip Interest 04/02**
1
         
14227946
   
XS0142279461
   
Strip Interest 05/02**
1
         
14228128
   
XS0142281285
   
Strip Interest 06/02**
1
         
14228179
   
XS0142281798
   
Strip Interest 07/02**
1
         
14228225
   
XS0142282259
   
Strip Interest 08/02**
1
         
14228268
   
XS0142282689
   
Strip Interest 09/02**
1
         
14228276
   
XS0142282762
   
Strip Interest 10/02**
1
         
14228349
   
XS0142283497
   
Strip Interest 11/02**
1
         
14228381
   
XS0142283810
   
Strip Interest 12/02**
1
         
14228390
   
XS0142283901
   
Strip Interest 01/03**
1
         
14228420
   
XS0142284206
   
Strip Interest 02/03**
1
         
14228519
   
XS0142285195
   
Strip Interest 03/03**
1
         
14228756
   
XS0142287563
   
Strip Interest 04/03**
1
         
14228772
   
XS0142287720
   
Strip Interest 05/03**
1
         
14228829
   
XS0142288298
   
Strip Interest 06/03**
1
         
14228861
   
XS0142288611
   
Strip Interest 07/03**
1
         
14228918
   
XS0142289189
   
Strip Interest 08/03**
1
         
14229027
   
XS0142290278
   
Strip Interest 09/03**
1
         
14229078
   
XS0142290781
   
Strip Interest 10/03**
1
         
14229159
   
XS0142291599
   
Strip Interest 11/03**
1
         
14229230
   
XS0142292308
   
Strip Interest 12/03**
1
         
14229272
   
XS0142292720
   
Strip Interest 01/04**
1
         
14229299
   
XS0142292993
   
Strip Interest 02/04**
1
         
14229418
   
XS0142294189
   
Strip Interest 03/04**
1
         
14229485
   
XS0142294858
   
Strip Interest 04/04**
1
         
14229515
   
XS0142295152
   
Strip Interest 05/04**
1
         
14229566
   
XS0142295665
   
Strip Principal 05/11/05**
1
         
14245405
   
XS0142454056
   
Strip Principal 08/11/03**
1
         
14245472
   
XS0142454726
   
Strip Principal 11/11/03**
1
         
14245847
   
XS0142458479
   
Strip Principal 02/11/04**
1
         
14245936
   
XS0142459360
   
Strip Principal 05/11/04**
1
         
14245987
   
XS0142459873
   
Letras Externas, U.S. dollar ENCUESTA + 4.95% due 2004 (Series 74) (Tranch 7)**
                       
Strip Interest 01/02 T.7****
1
         
14224203
   
XS0142242030
   
Strip Interest 02/02 T.7**
1
         
14246177
   
XS0142461770
   
Strip Interest 03/02 T.7**
1
         
14246231
   
XS0142462315
   
Strip Interest 04/02 T.7**
1
         
14246274
   
XS0142462745
   
Strip Interest 05/02 T.7**
1
         
14246347
   
XS0142463479
   
Strip Interest 06/02 T.7**
1
         
14246444
   
XS0142464444
   
Strip Interest 07/02 T.7**
1
         
15042583
   
XS0150425832
   
Strip Interest 08/02 T.7**
1
         
15047470
   
XS0150474707
   
Strip Interest 09/02 T.7**
1
         
15047631
   
XS0150476314
   
Strip Interest 10/02 T.7**
1
         
15047828
   
XS0150478286
   
Strip Interest 11/02 T.7**
1
         
15047992
   
XS0150479920
   
Strip Interest 12/02 T.7**
1
         
15048115
   
XS0150481157
   
Strip Interest 01/03 T.7**
1
         
15739762
   
XS0157397620
   
Strip Interest 02/03 T.7**
1
         
15739886
   
XS0157398867
   
Strip Interest 03/03 T.7**
1
         
15739924
   
XS0157399246
   
Strip Interest 04/03 T.7**
1
         
15739932
   
XS0157399329
   
Strip Interest 05/03 T.7**
1
         
15739959
   
XS0157399592
   
Strip Interest 06/03 T.7**
1
         
15739983
   
XS0157399832
   
Strip Interest 07/03 T.7**
1
         
17014781
   
XS0170147812
   
Strip Interest 08/03 T.7**
1
         
17014811
   
XS0170148117
   
Strip Interest 09/03 T.7**
1
         
17014838
   
XS0170148380
   
Strip Interest 10/03 T.7**
1
         
17014846
   
XS0170148463
   
Strip Interest 11/03 T.7**
1
         
17014854
   
XS0170148547
   
Strip Interest 12/03 T.7**
1
         
17014889
   
XS0170148893
   
Strip Interest 01/04 T.7**
1
         
17965646
   
XS0179656466
   
Strip Interest 02/04 T.7**
1
         
17968416
   
XS0179684161
   
Strip Interest 03/04 T.7**
1
         
17968688
   
XS0179686885
   
Strip Interest 04/04 T.7**
1
         
17968734
   
XS0179687347
   
Strip Interest 05/04 T.7**
1
         
18879921
   
XS0188799216
   
Strip Principal 05/11/03 T.7**
1
         
16930601
   
XS0169306015
   
Strip Principal 08/11/03 T.7**
1
         
16932388
   
XS0169323887
   
Strip Principal 11/11/03 T.7**
1
         
16932523
   
XS0169325239
   
Strip Principal 02/11/04 T.7**
1
         
16932639
   
XS0169326393
   
Strip Principal 05/11/04 T.7**
1
         
16932698
   
XS0169326989
   
Bonds, German deutsche mark 7% due 20043
1,000
   
P8055KAF2
   
007425279
   
DE0001904308
   
Bonds, German deutsche mark 8% due 2009
1,000
   
P8055KAW5
   
008115036
   
DE0001954907
   
Bonds, German deutsche mark 7.875 % due 2005
1,000
         
008902712
   
DE0002488509
   
Bonds, German deutsche mark 14% 1999 - 2000 and 9% 2001-2008 due 2008
1,000
   
P8055KCQ6
   
009213457
   
DE0001767101
   
Bonds, German deutsche mark medium-term 2002 10.5%4
1,000
   
P1024ECK6
   
006115667
   
DE0001300200
   
Bonds, German deutsche mark medium-term 2003 10.25%4
1,000
   
P1024ECX8
   
006295690
   
DE0001308609
   
Bonds, German deutsche mark 2006 11.25%
1,000
   
P1024EDG4
   
006505724
   
DE0001319507
   
Bonds, German deutsche mark 11.75% due 20114
1,000
   
P1024EDP4
   
006615490
   
DE0001325017
   
Bonds, German deutsche mark 9% due 20034
1,000
         
006937985
   
DE0001340909
   
Bonds, German deutsche mark 12% due 20164
1,000
   
P1024EDU3
   
006937993
   
DE0001340917
   
Bonds, German deutsche mark 11.75% due 20263
1,000
10,000
100,000
   
P1024EDV1
   
007080239
   
DE0001348100
   
Bonds, German deutsche mark 8.5% due 20053
1,000
   
P1024EEB4
   
007208324
   
DE0001354751
   
Bonds, euro 11% 1999-2001 and 8% 2002-2008 due 20083
0.01
   
P8055KBK0
   
008421285
   
DE0001974608
   
Bonds, euro 8% 1999-2002, 8.25% 2002-2006 and 9% 2007-2010 due 20103
0.01
   
P8055KCB9
   
008819530
   
DE0002483203
   
Bonds, euro 9% due 2003
1,000
         
011250858
   
DE0002466208
   
Bonds, euro 10% due 2007
1,000
   
P8055KGF6
   
011674445
   
DE0005450258
   
Bonds, euro 9% due 2006
1,000
   
P8055KDM4
   
009662979
   
DE0002998952
   
Bonds, euro 10% due 2004
1,000
   
P8055KET8
   
010463661
   
DE0004500558
   
Bonds, euro 9.75% due 2003
1,000
   
P8055KEQ4
   
010419328
   
DE0003538914
   
Bonds, euro 10.25% due 2007
1,000
   
P8055KEZ4
   
010632471
   
DE0004509005
   
Bonds, euro 15% 2000-2001 and 8% 2002-2008 due 20085
1,000
   
P8055KCZ6
   
009474447
   
DE0002923851
   
Bonds, euro 9.5% due 2004
1,000
   
P8055KDB8
   
009491929
   
DE0002929452
   
Bonds, euro 9% due 2009
1,000
   
P8055KDT9
   
009746064
   
DE0003045357
   
Bonds, euro 8.5% due 20046
1,000
   
P8055KDY8
   
009871608
   
DE0003089850
   
Bonds, euro 9.25% due 2002
1,000
   
P8055KEH4
   
010254680
   
DE0003527966
   
Bonds, Swiss franc 7% due 2003
5,000
         
007109873
   
CH0005458101
   
Bonds, euro 8% due 2002
1,000
         
009519882
   
IT0006527292
   
Bonds, euro EURIBOR + 4% due 2003
1,000
         
010016819
   
IT0006529769
   
Global Bonds, Argentine peso 10% 2001-2004 and 12% 2004-2008 due 2008 3
1
         
013027846
   
XS0130278467
   
Global Bonds, euro 8.125% due 2008
1,000
   
P8055KBX2
   
008633347
   
XS0086333472
   
Global Bonds, 7% 2001-2004 and 15.5% 2004-2008 due 2008
1
   
040114GF1
   
013027897
   
US040114GF14
   
Global Bonds, U.S. dollar 12.25% due 2018 Σ
1
   
040114GG9
   
013027935
   
US040114GG96
   
Global Bonds, U.S. dollar 12% due 2031 (capitalized)S
1
   
040114GH7
   
013027994
   
US040114GH79
   
Bonds, U.S. dollar floating rate L + 0.8125% (BR) and (RG)
1,000
1,000
250,000
   
P04981CE7
   
004312023
   
XS0043120236 XS0043120582 XS0043120822
   
Global Bonds, U.S. dollar 8.375% due 2003
1,000
   
040114AH3
   
004785428
   
US040114AH34
   
Global Bonds, U.S. dollar 11% due 2006
1,000
   
040114AN0
   
007022140
   
US040114AN02
   
Global Bonds, U.S. dollar 11.375% due 2017S
1,000
   
040114AR1
   
007321473
   
US040114AR16
   
Global Bonds, U.S. dollar 9.75% due 2027Σ
1,000
   
040114AV2
   
008010129
   
US040114AV28
   
Adjustable Margin Bonds, U.S. dollar due November 2002 (Span 02)
1,000
   
040114AW0
   
008307385
   
US040114AW01
   
Bonds, U.S. dollar variable rate due 2005 (FRAN)
1,000
   
040114AX8
   
008607184
   
US040114AX83
   
Global Bonds, U.S. dollar amortizing 8.875% due 2029
1,000
   
040114BD1
   
009529985
   
US040114BD11
   
Global Bonds, U.S. dollar 11% due 2005
1,000
   
040114AZ3
   
009272780
   
US040114AZ32
   
Global Bonds, U.S. dollar 12.125% due 2019S
1,000
   
040114BC3
   
009515755
   
US040114BC38
   
Global Bonds, U.S. dollar 11.75% due 2009
1,000
   
040114BE9
   
009639713
   
US040114BE93
   
Global Bonds, U.S. dollar zero-coupon due October 2003 (Series E)
1,000
   
040114BK5
   
010302960
   
US040114BK53
   
Global Bonds, U.S. dollar zero-coupon due October 2004 (Series F)
1,000
   
040114BL3
   
010302978
   
US040114BL37
   
Global Bonds, U.S. dollar 10.25% due 2030S
1,000
   
040114GB0
   
011453040
   
US040114GB00
   
Global Bonds, U.S. dollar 12% due 2031S
1,000
   
P8055KGV1
   
012370750
   
USP8055KGV19
   
Global Bonds, U.S. dollar 12.375% due 2012S
1,000
   
040114GD6
   
012425040
   
US040114GD65
   
Global Bonds, U.S. dollar 12% due 2020S
1,000
   
040114FB1
   
010730554
   
US040114FB19
   
Global Bonds, U.S. dollar 11.375% due 2010S
1,000
   
040114FC9
   
010909899
   
US040114FC91
   
Global Bonds, U.S. dollar 11.75% due 2015S
1,000
   
040114GA2
   
011259197
   
US040114GA27
   
Bonds, Spanish peseta 7.5% due 2002
601.01
   
P04981EP0
   
007611960
   
ES0273541013
   
Bonds, euro 14% 2000-2001 and 8% 2002-2008 due 2008
1,000
         
009611215
   
DE0002966900
   
Bonds, euro 10% 1999-2001 and 8% 2002-2008 due 2008 (fungible)
0.01
         
010345758
   
XS0103457585
   
**Bonds, 1992 (Bonex 92)***
100
               
ARARGE030122
   
Bonds, 1992 (Bonex 92) March 2002 interest coupon**
12.5
               
ARARGE044404
   
Bontes, 11.25% due 2004
1
               
ARARGE032409
   
Bontes, 11.75% due 2006
1
               
ARARGE033076
   
Bontes, 11.75% due 2003
1
               
ARARGE032573
   
Bontes, 12.125% due 2005
1
               
ARARGE032581
   
Bontes, 8.75% due 2002
1,000
               
ARARGE031633
   
Bontes, variable rate ENCUESTA+ 3.2% due 2003
1,000
               
ARARGE032086
   
Bono del Gobierno Nacional, 9% due 2002 (RML)
1
               
ARARGE033233
   
Bono Pagaré, Series III ENCUESTA + 4% due 2002
1
               
ARARGE032714
   
Bono Pagaré, Series IV ENCUESTA + 3.3% due 2002
1
               
ARARGE032862
   
Bono Pagaré, Series V ENCUESTA + 5.8% due 2002
1
               
ARARGE032953
   
Bono Pagaré, Series VI ENCUESTA + 4.35% due 2004
1
               
ARARGE033084
   
Debt Consolidation Bonds, U.S. dollar 3rd Series (Pre 6)
1
               
ARARGE033183
   
Debt Consolidation Bonds, U.S. dollar 2nd Series (Pre 4)
1
         
004590619
   
ARP04981DG19
   
Debt Consolidation Bonds, U.S. dollar 2nd Series (Pre 4) Amortizing Payment Coupon January 2002
1
               
ARARGE043901
   
Debt Consolidation Bonds, U.S. dollar 2nd Series (Pre 4) Amortizing Payment Coupon February 2002
1
               
ARARGE044032
   
Debt Consolidation Bonds, U.S. dollar 2nd Series (Pre 4) Amortizing Payment Coupon March 2002
1
               
ARARGE044198
   
Debt Consolidation Bonds, U.S. dollar 1st Series (Pro 2)
1
         
004309979
   
ARP04981BA66
   
Debt Consolidation Bonds, U.S. dollar 1st Series (Pro 2) Amortizing Payment Coupon January 2002
1
               
ARARGE043927
   
Debt Consolidation Bonds, U.S. dollar 1st Series (Pro 2) Amortizing Payment Coupon February 2002
1
               
ARARGE044008
   
Debt Consolidation Bonds, U.S. dollar 1st Series (Pro 2) Amortizing Payment Coupon March 2002
1
               
ARARGE044164
   
Debt Consolidation Bonds, U.S. dollar 2nd Series (Pro 4)
1
         
009172521
   
ARARGE031773
   
Debt Consolidation Bonds, U.S. dollar 2nd Series (Pro 4) Amortizing Payment Coupon December 2001
1
               
ARARGE043877
   
Debt Consolidation Bonds, U.S. dollar 2nd Series (Pro 4) Amortizing Payment Coupon January 2002
1
               
ARARGE044073
   
Debt Consolidation Bonds, U.S. dollar 2nd Series (Pro 4) Amortizing Payment Coupon February 2002
1
               
ARARGE044230
   
Debt Consolidation Bonds, U.S. dollar 3rd Series (Pro 6)
1
         
009650636
   
ARARGE032177
   
Debt Consolidation Bonds, U.S. dollar 3rd Series (Pro 6) Amortizing Payment Coupon January 2002
1
               
ARARGE043851
   
Debt Consolidation Bonds, U.S. dollar 4th Series (Pro 8)
1
               
ARARGE033191
   
**Debt Consolidation Bonds, U.S. dollar 5th Series (Pro 10)***
1
               
ARARGE033217
   
Debt Consolidation Bonds, U.S. dollar 5th Series (Pro 10) Interest Coupon**
1
               
ARARGE043836
   
Ferrobonos
1
               
ARARGE030056
   
Letra del Tesoro 90 due March 2002
1
               
ARARGE033134
   
Letra del Tesoro 105 due February 2002
1
               
ARARGE033738
   
Letra del Tesoro 106 due March 2002
1
               
ARARGE033746
   
Letra del Tesoro 108 due February 2002
1
               
ARARGE033795
   
Letra del Tesoro 109 due March 2002
1
               
ARARGE033803
   
Debt Consolidation Bonds, Argentine peso 2nd Series (Pre 3)
1
         
004590520
   
ARP04981DH91
   
Debt Consolidation Bonds, Argentine peso 2nd Series (Pre 3) Amortizing Payment Coupon due January 2002
1
               
ARARGE043893
   
Debt Consolidation Bonds, Argentine peso 2nd Series (Pre 3) Amortizing Payment Coupon due February 2002
1
               
ARARGE044057
   
Debt Consolidation Bonds, Argentine peso 2nd Series (Pre 3) Amortizing Payment Coupon due March 2002
1
               
ARARGE044214
   
Debt Consolidation Bonds, Argentine peso 1st Series (Pro 1)
1
         
004316347
   
ARP04981BV04
   
Debt Consolidation Bonds, Argentine peso 1st Series (Pro 1) Amortizing Payment Coupon due January 2002
1
               
ARARGE043919
   
Debt Consolidation Bonds, Argentine peso 1st Series (Pro 1) Amortizing Payment Coupon due February 2002
1
               
ARARGE044016
   
Debt Consolidation Bonds, Argentine peso 1st Series (Pro 1) Amortizing Payment Coupon due March 2002
1
               
ARARGE044172
   
Debt Consolidation Bonds, Argentine peso 2nd Series (Pro 3)
1
         
013035997
   
ARARGE031781
   
Debt Consolidation Bonds, Argentine peso 2nd Series (Pro 3) Amortizing Payment Coupon due December 2001
1
               
ARARGE043885
   
Debt Consolidation Bonds, Argentine peso 2nd Series (Pro 3) Amortizing Payment Coupon due January 2002
1
               
ARARGE044065
   
Debt Consolidation Bonds, Argentine peso 2nd Series (Pro 3) Amortizing Payment Coupon due February 2002
1
               
ARARGE044222
   
Debt Consolidation Bonds, Argentine peso 3rd Series (Pro 5)
1
         
009592342
   
ARARGE032185
   
Debt Consolidation Bonds, Argentine peso 3rd Series (Pro 5) Amortizing Payment Coupon due January 2002
1
               
ARARGE043869
   
Debt Consolidation Bonds, Argentine peso 5th Series (Pro 9)***
1
               
ARARGE033225
   
Debt Consolidation Bonds, Argentine peso 5th Series (Pro 9) Payment Coupon due January 2002 **
1
               
ARARGE043844
   
Derechos Creditorios
1
               
ARARGE03D255
   
 
________________________________________
 
 Σ Denotes Eligible Securities listed on the Luxembourg Stock Exchange and traded on regulated market of the Luxembourg Stock Exchange.
   
 Φ Denotes integral multiples of 50,000 in excess of the minimum denomination.
   
  Denotes integral multiples of 1,000 in excess of the minimum denomination.
   
 1 BADLAR is the local Argentine interest rate for time deposits in excess of U.S.$1 million.
   
  2 ENCUESTA is the local Argentine interest rate for time deposits of less than or equal to U.S.$1 million.
   
  3 Physical or definitive form.
   
  4 Definitive form for which individual holder amounts and amounts administered by Clearstream AG cannot be determined.
   
  5 Definitive form bearer securities in an aggregate original principal amount of  €350,000,000, of which €342,476,000 is held through Clearstream and €7,524,000 is held outside the clearing system.
   
  6 Definitive form bearer securities in an aggregate original principal amount of  €650,000,000, of which €649,857,000 is held through Clearstream and €143,000 is held outside the clearing system.
   
 * Unpaid interest and principal payments on this security have been separated into separately tradable stripped payment coupons.  Holders of this security may separately tender any stripped coupon for this tranche in order to effect an exchange of that stripped coupon pursuant to the Offer.
   
 ** Represents the stripped payment coupon for unpaid interest or principal owed in respect of the underlying security.
 

 
A - 1

 
 

 

2005 ELIGIBLE SECURITIES

Eligible Securities
Minimum denomination
CUSIP
Common Code
ISIN
 
144A
REG S
 
144A
REG S
 
144A
REG S
 
144A
REG S
U.S. dollar-denominated Pars governed by New York law Σ
1
   
040114 GK 0
   
020937122
   
US040114GK09
   
U.S. dollar-denominated Pars governed by Argentine law Σ
1
         
020948850
   
ARARGE03E097
   
Euro-denominated Pars governed by English law Σ
1
         
020553758
   
XS0205537581
   
Peso-denominated Pars governed by Argentine law Σ
1
         
020948965
   
ARARGE03E105
   
U.S. dollar-denominated Discounts governed by New York law Σ
1
   
040114 GL 8
   
020937173
   
US040114GL81
   
U.S. dollar-denominated Discounts governed by Argentine law Σ
1
         
020949031
   
ARARGE03E113
   
Euro-denominated Discounts governed by English law Σ
1
         
020554584
   
XS0205545840
   
Peso-denominated Discounts governed by Argentine law Σ
1
         
020949058
   
ARARGE03E121
   
Peso-denominated Quasi-Pars governed by Argentine law
1
         
020949066
   
ARARGE03E139
   


 

________________________________________
 
Σ    Denotes Eligible Securities listed on the Luxembourg Stock Exchange.
 
A - 2

 
 

 

PRINCIPAL PAYMENT SCHEDULE FOR
U.S. DOLLAR-DENOMINATED
DISCOUNTS AND PARS

The following table sets forth the anticipated schedule for the repayment of principal in respect of Discounts and Pars denominated in U.S. dollars, per U.S.$1,000 of original principal amount:

Discounts
Pars
Payment
Date
Payment Amount
(in U.S. dollars)
Payment
Date
Payment Amount
(in U.S. dollars)
6/30/2024
70.14
9/30/2029
50.00
12/31/2024
70.14
3/31/2030
50.00
6/30/2025
70.14
9/30/2030
50.00
12/31/2025
70.14
3/31/2031
50.00
6/30/2026
70.14
9/30/2031
50.00
12/31/2026
70.14
3/31/2032
50.00
6/30/2027
70.14
9/30/2032
50.00
12/31/2027
70.14
3/31/2033
50.00
6/30/2028
70.14
9/30/2033
50.00
12/31/2028
70.14
3/31/2034
50.00
6/30/2029
70.14
9/30/2034
50.00
12/31/2029
70.14
3/31/2035
50.00
6/30/2030
70.14
9/30/2035
50.00
12/31/2030
70.14
3/31/2036
50.00
6/30/2031
70.14
9/30/2036
50.00
12/31/2031
70.14
3/31/2037
50.00
6/30/2032
70.14
9/30/2037
50.00
12/31/2032
70.14
3/31/2038
50.00
6/30/2033
70.14
9/30/2038
50.00
12/31/2033
70.14
12/31/2038
50.00
 
 Total:
U.S.$1,402.82(*)
 Total:
U.S.$1,000.00
 
____________________
(*) Includes capitalized interest.

 

­
B - 1
 

 
 

 


PRE-2005 ELIGIBLE SECURITIES: ADDITIONAL INFORMATION
 
The following description does not purport to be complete and is qualified in its entirety by the applicable documentation for the Pre-2005 Eligible Securities.
 
In the table below, “original principal amount” refers to the aggregate principal amount in which each series of Pre-2005 Eligible Securities was originally issued, including the original principal amount of any securities of that series that were issued after the initial issuance date, but excluding the original principal amount of any securities of that series that were no longer outstanding as of December 31, 2001, because Argentina either repurchased or redeemed them.  This amount does not reflect any capitalization of interest or amortizations between the date on which the Pre-2005 Eligible Securities of that series were issued and December 31, 2001.  The “scaling factor” reflects any amortizations or capitalization of interest from the date on which the Pre-2005 Eligible Securities of that series were issued to December 31, 2001.  “Outstanding principal amount as of December 31, 2001” refers to the outstanding principal of the Pre-2005 Eligible Securities of that series that remained outstanding as of such date.  Accordingly, it reflects any amortizations or capitalization of interest that took place between the date on which the Pre-2005 Eligible Securities of that series were issued and December 31, 2001.
 
The statement you receive from your custodian relating to the account in which you hold your Eligible Security may express your holdings on the basis of the original principal amount of your Eligible Security or its outstanding principal amount.  You should ascertain which method is used by your custodian for purposes of calculating the Eligible Amount corresponding to your Eligible Security.  If your statement expresses the outstanding principal amount (column D below), you must divide that amount by the scaling factor (column C below) in order to calculate the original principal amount of your Eligible Security (column B below).  Once you have calculated, or if your statement expresses, the original principal amount of your Eligible Security, you can calculate the Eligible Amount corresponding to your Eligible Security by multiplying your original principal amount by the Eligible Amount as a percentage of original principal amount (column G below).
 
Pre-2005 Eligible Security
Relevant currency
ISIN (Unless otherwise noted)
Original principal amount (in millions of relevant currency)
Scaling factor  (%)
Outstanding principal amount as of December 31, 2001 (in millions of relevant currency)
Accrued but unpaid interest up to but excluding December 31, 2001 (in millions of relevant currency)
Eligible Amount (in millions of relevant currency)
Eligible Amount as a percentage of original principal amount
 
A
 
B
C
D = B * C
E
F = D + E
G = F / B*100
Letras Externas, Argentine peso 11.75% due 2007
Argentine peso
US040114AS98 USP0450KAB90
0.63
100.00%
0.63
0.0286
0.6586
104.536805555556%
Letras Externas, Argentine peso 8.75% due 2002
Argentine peso
US040114AT71 USP8055KAP05
10.83
100.00%
10.83
0.4501
11.2801
104.156250000000%
Letras Externas, Austrian schillings 7% due 2004
euro
AT0001912331
11.1496
100.00%
11.1496
0.6135
11.7631
105.502777777778%
Letras Externas, euro 8.75% due 2003
euro
XS0084071421
232.6551
100.00%
232.6551
18.4912
251.1463
107.947916666667%
Letras Externas, euro 10% due 2005
euro
XS0105694789
288.9603
100.00%
288.9603
28.3419
317.3022
109.808219178082%
Letras Externas, euro eurIBOR + 5.10% due 2004
euro
XS0105224470
60.307
100.00%
60.307
1.4488
61.7558
102.402405479452%
Letras Externas, euro 8.125% due 2004
euro
XS0109203298
231.838
100.00%
231.838
4.5415
236.3795
101.958904109589%
Letras Externas, euro 9% due 2005
euro
US040114FZ86 USP8055KFQ33
302.295
100.00%
302.295
16.3995
318.6945
105.425000000000%
Letras Externas, euro 9.25% due 2004
euro
XS0113833510
411.539
100.00%
411.539
17.1042
428.6432
104.156164383562%
Letras Externas, euro 10% due 2007
euro
XS0124528703
179.504
100.00%
179.504
15.4074
194.9114
108.583333333333%
Letras Externas, euro Fixed-rate due 2028
euro
US04011MAR16 US04011NAR98
66.65
8.09%
5.3928
0.3114
5.7042
8.558427862089%
Strip Coupon, euro Fixed-rate due 2006
euro
US04011MAL46  US04011NAL29
39.57
65.71%
26.0028
1.3477
27.3505
69.119336237644%
Strip Coupon, euro Fixed-rate due 2011
euro
US04011MAM29  US04011NAM02
14.8
40.22%
5.953
0.3358
6.2888
42.491841935036%
Strip Coupon, euro Fixed-rate due 2016
euro
US04011MAN02  US04011NAN84
80.03
24.67%
19.7426
1.1424
20.885
26.096431826077%
Strip Coupon, euro Fixed-rate due 2021
euro
US04011MAP59  US04011NAP33
3.9
15.16%
0.5914
0.0346
0.626
16.052194256977%
Strip Coupon, euro Fixed-rate due 2026
euro
US04011MAQ33  US04011NAQ16
12.56
9.56%
1.2008
0.0699
1.2708
10.117680942491%
Letras Externas, euro 8.50% due 2010
euro
XS0089277825
195.3375
100.00%
195.3375
6.9182
202.2557
103.541666666667%
Letras Externas, euro 10.50% 2000 and 7% 2001-2004 due 2004
euro
XS0096960751
172.7793
100.00%
172.7793
9.5431
182.3224
105.523287671233%
Letras Externas, euro 7.125% due 2002
euro
XS0098314874
77.158
100.00%
77.158
3.0726
80.2306
103.982191780822%
Letras Externas, British pounds sterling 10% due 2007
British pound sterling
XS0077243730
32.745
100.00%
32.745
1.6918
34.4368
105.166666666667%
Letras Externas, Italian lira 11% due 2003
euro
XS0070531420
120.3448
100.00%
120.3448
2.0592
122.404
101.711111111111%
Letras Externas, Italian lira 10% due 2007
euro
XS0071898349
134.364
100.00%
134.364
13.3618
147.7258
109.944444444444%
Letras Externas, Italian lira LIBOR + 1.6% due 2004
euro
XS0076397248
98.4418
100.00%
98.4418
0.4561
98.898
100.463320328767%
Letras Externas, Italian lira 10% 1997 - 1999 and 7.625 % 1999-2007 due 2007
euro
XS0078502399
176.4475
100.00%
176.4475
5.2322
181.6797
102.965277777778%
Letras Externas, Italian lira 9.25% 1997-1999 and 7% 1999-2004 due 2004
euro
XS0080809253
171.0195
100.00%
171.0195
9.4108
180.4304
105.502777777778%
Letras Externas, Italian lira 9% 1997-1999 and 7% 1999-2004 due 2004
euro
XS0081057589
88.0043
100.00%
88.0043
4.8427
92.8469
105.502777777778%
Letras Externas, Italian lira 10.375% 1998-2000 and 8% 2001-2009 due 2009
euro
XS0084832483
166.4928
100.00%
166.4928
2.2199
168.7127
101.333333333333%
Letras Externas, Italian lira LIBOR + 2.5% due 2005
euro
XS0088590863
209.0902
100.00%
209.0902
2.9135
212.0036
101.39339430137%
Letras Externas, Japanese yen 7.4% due 2006 (EMTN Series 38)
Japanese yen
XS0065490988
1,000.00
100.00%
1,000.00
50.5667
1,050.57
105.056666666667%
Letras Externas, Japanese yen 7.4% due 2006 (EMTN Series 40)
Japanese yen
XS0066125559
100
100.00%
100
4.6456
104.6456
104.645555555556%
Letras Externas, Japanese yen 7.4% due 2006 (EMTN Series 36)
Japanese yen
XS0064910812
230
100.00%
230
12.6232
242.6232
105.488333333333%
Letras Externas, Japanese yen 6% due 2005
Japanese yen
XS0070808166
950
100.00%
950
43.8583
993.8583
104.616666666667%
Letras Externas, Japanese yen 4.4% due 2004
Japanese yen
XS0076249308
1,950.00
100.00%
1,950.00
8.1033
1,958.10
100.415555555556%
Letras Externas, Japanese yen 3.5% due 2009
Japanese yen
XS0100354066
2,540.00
100.00%
2,540.00
34.5722
2,574.57
101.361111111111%
Letras Externas, U.S. dollar LIBOR+5.75% due 2004
U.S. dollar
US04011MAS98 US04011NAS71
78.33
100.00%
78.33
1.5438
79.8738
101.970833333333%
Letras Externas, U.S. dollar BADLAR(7) +2.98% due 2004(4) (Series 75) (including Tranche 7)
U.S. dollar
XS0142424141
88.3885
100.00%
88.3885
1.0879
89.4764
N/A*(2)
XS0142426195
N/A*(2)
XS0142426781
N/A*(2)
XS0142427599
N/A*(2)
XS0142428134
N/A*(2)
XS0169331393
N/A*(2)
XS0169352399
N/A*(2)
XS0169353793
N/A*(2)
XS0169354684
N/A*(2)
XS0169355657
N/A*(2)
XS0142240414
N/A*(2)
XS0142311298
N/A*(2)
XS0142311371
N/A*(2)
XS0142311702
N/A*(2)
XS0142311967
N/A*(2)
XS0142312189
N/A*(2)
XS0142312346
N/A*(2)
XS0142312692
N/A*(2)
XS0142312775
N/A*(2)
XS0142312932
N/A*(2)
XS0142313070
N/A*(2)
XS0142313237
N/A*(2)
XS0142313740
N/A*(2)
XS0142314631
N/A*(2)
XS0142315364
N/A*(2)
XS0142315877
N/A*(2)
XS0142316255
N/A*(2)
XS0142316412
N/A*(2)
XS0142316768
N/A*(2)
XS0142316842
N/A*(2)
XS0142317147
N/A*(2)
XS0142317576
N/A*(2)
XS0142317733
N/A*(2)
XS0142317816
N/A*(2)
XS0142318111
N/A*(2)
XS0142318541
N/A*(2)
XS0142319192
N/A*(2)
XS0142319358
N/A*(2)
XS0142320109
N/A*(2)
XS0142242972
N/A*(2)
XS0142465417
N/A*(2)
XS0142465763
N/A*(2)
XS0142465920
N/A*(2)
XS0142466142
N/A*(2)
XS0142466654
N/A*(2)
XS0150789799
N/A*(2)
XS0150853124
N/A*(2)
XS0150853397
N/A*(2)
XS0150853470
N/A*(2)
XS0150853553
N/A*(2)
XS0150853637
N/A*(2)
XS0157405233
N/A*(2)
XS0157406470
N/A*(2)
XS0157408096
N/A*(2)
XS0157408765
N/A*(2)
XS0157409060
N/A*(2)
XS0157409144
N/A*(2)
XS0170149438
N/A*(2)
XS0170150360
N/A*(2)
XS0170150873
N/A*(2)
XS0170151251
N/A*(2)
XS0170152903
N/A*(2)
XS0170154271
N/A*(2)
XS0179690721
N/A*(2)
XS0179691539
N/A*(2)
XS0179692420
N/A*(2)
XS0179694475
N/A*(2)
XS0188805716
N/A*(2)
Letras Externas, U.S. dollar ENCUESTA(1) + 4.95% due 2004(6) (Series 74) (including Tranche 7) 
U.S. dollar
XS0142454056
230.2621
100.00%
230.2621
2.2589
232.5210
N/A(2)
XS0142454726
N/A(2)
XS0142458479
N/A(2)
XS0142459360
N/A(2)
XS0142459873
N/A(2)
XS0169306015
N/A(2)
XS0169323887
N/A(2)
XS0169325239
N/A(2)
XS0169326393
N/A(2)
XS0169326989
N/A(2)
XS0142239085
N/A(2)
XS0142276871
N/A(2)
XS0142277689
N/A(2)
XS0142279461
N/A(2)
XS0142281285
N/A(2)
XS0142281798
N/A(2)
XS0142282259
N/A(2)
XS0142282689
N/A(2)
XS0142282762
N/A(2)
XS0142283497
N/A(2)
XS0142283810
N/A(2)
XS0142283901
N/A(2)
XS0142284206
N/A(2)
XS0142285195
N/A(2)
XS0142287563
N/A(2)
XS0142287720
N/A(2)
XS0142288298
N/A(2)
XS0142288611
N/A(2)
XS0142289189
N/A(2)
XS0142290278
N/A(2)
XS0142290781
N/A(2)
XS0142291599
N/A(2)
XS0142292308
N/A(2)
XS0142292720
N/A(2)
XS0142292993
N/A(2)
XS0142294189
N/A(2)
XS0142294858
N/A(2)
XS0142295152
N/A(2)
XS0142295665
N/A(2)
XS0142242030
N/A(2)
XS0142461770
N/A(2)
XS0142462315
N/A(2)
XS0142462745
N/A(2)
XS0142463479
N/A(2)
XS0142464444
N/A(2)
XS0150425832
N/A(2)
XS0150474707
N/A(2)
XS0150476314
N/A(2)
XS0150478286
N/A(2)
XS0150479920
N/A(2)
XS0150481157
N/A(2)
XS0157397620
N/A(2)
XS0157398867
N/A(2)
XS0157399246
N/A(2)
XS0157399329
N/A(2)
XS0157399592
N/A(2)
XS0157399832
N/A(2)
XS0170147812
N/A(2)
XS0170148117
N/A(2)
XS0170148380
N/A(2)
XS0170148463
N/A(2)
XS0170148547
N/A(2)
XS0170148893
N/A(2)
XS0179656466
N/A(2)
XS0179684161
N/A(2)
XS0179686885
N/A(2)
XS0179687347
N/A(2)
XS0188799216
N/A(2)
Bonds, German deutsche mark 7% due 2004
euro
DE0001904308
189.4802
100.00%
189.4802
10.4267
199.9068
105.502777777778%
Bonds, German deutsche mark 8% due 2009
euro
DE0001954907
161.2921
100.00%
161.2921
2.1506
163.4427
101.333333333333%
Bonds, German deutsche mark 7.875 % due 2005
euro
DE0002488509
43.0559
100.00%
43.0559
1.4316
44.4875
103.325000000000%
Bonds, German deutsche mark 14% 1999 - 2000 and 9% 2001-2008 due 2008
euro
DE0001767101
76.1344
100.00%
76.1344
0.7994
76.9338
101.050000000000%
Bonds, German deutsche mark medium-term 2002 10.5%
euro
DE0001300200
140.956
100.00%
140.956
1.9323
142.8883
101.370833333333%
Bonds, German deutsche mark medium-term 2003 10.25%
euro
DE0001308609
125.1637
100.00%
125.1637
11.582
136.7457
109.253472222222%
Bonds, German deutsche mark 11.25% due 2006
euro
DE0001319507
184.3903
100.00%
184.3903
15.0393
199.4296
108.156250000000%
Bonds, German deutsche mark 11.75% due 2011√
euro
DE0001325017
256.9339
100.00%
256.9339
18.5331
275.467
107.213194444444%
Bonds, German deutsche mark 9% due 2003
euro
DE0001340909
44.7181
100.00%
44.7181
1.1403
45.8584
102.550000000000%
Bonds, German deutsche mark 12% due 2016
euro
DE0001340917
67.5867
100.00%
67.5867
2.2979
69.8846
103.400000000000%
Bonds, German deutsche mark 11.75% due 2026
euro
DE0001348100
94.94
100.00%
94.94
1.4873
96.423
101.566666666667%
Bonds, German deutsche mark 8.5% due 2005Φ
euro
DE0001354751
133.3439
100.00%
133.3439
9.6971
143.041
107.272222222222%
Bonds, euro 11% 1999-2001 and 8% 2002-2008 due 2008
euro
DE0001974608
256.9761
100.00%
256.9761
17.4173
274.3934
106.777777777778%
Bonds, euro 8% 1999-2002, 8.25% 2002-2006 and 9% 2007-2010 due 2010
euro
DE0002483203
173.1213
100.00%
173.1213
6.7325
179.8538
103.888888888889%
Bonds, euro 9% due 2003
euro
DE0002466208
455.011
100.00%
455.011
21.7268
476.7378
104.775000000000%
Bonds, euro 10% due 2007
euro
DE0005450258
159.306
100.00%
159.306
5.0447
164.3507
103.166666666667%
Bonds, euro 9% due 2006
euro
DE0002998952
180.931
100.00%
180.931
11.082
192.013
106.125000000000%
Bonds, euro 10% due 2004
euro
DE0004500558
172.382
100.00%
172.382
1.1492
173.5312
100.666666666667%
Bonds, euro 9.75% due 2003
euro
DE0003538914
110.728
100.00%
110.728
1.0496
111.7776
100.947916666667%
Bonds, euro 10.25% due 2007
euro
DE0004509005
323.258
100.00%
323.258
30.833
354.091
109.538194444444%
Bonds, euro 15% 2000-2001 and 8% 2002-2008 due 2008¥
euro
DE0002923851
129.5
100.00%
129.5
8.7772
138.2772
106.777777777778%
Bonds, euro 9.5% due 2004
euro
DE0002929452
145.622
100.00%
145.622
11.4131
157.0351
107.837500000000%
Bonds, euro 9% due 2009
euro
DE0003045357
273.752
100.00%
273.752
14.7142
288.4662
105.375000000000%
Bonds, euro 8.5% due 2004
euro
DE0003089850
299.029
100.00%
299.029
12.7087
311.7377
104.250000000000%
Bonds, euro 9.25% due 2002
euro
DE0003527966
261.601
100.00%
261.601
4.7052
266.3062
101.798611111111%
Bonds, Swiss franc 7% due 2003
Swiss franc
CH0005458101
76.58
100.00%
76.58
0.402
76.982
100.525000000000%
Bonds, euro 8% due 2002
euro
IT0006527292
85.827
100.00%
85.827
5.8362
91.6632
106.800000000000%
Bonds, euro eurIBOR + 4% due 2003
euro
IT0006529769
31.159
100.00%
31.159
0.5997
31.7587
101.924605000000%
Global Bonds, Argentine peso, 10% 2001-2004 and 12% 2004-2008 due 2008(3)
Argentine peso
XS0130278467
595.3972
100.00%
595.3972
16.8696
612.2668
102.833333333333%
Global Bonds, euro 8.125% due 2008
euro
XS0086333472
312.55
100.00%
312.55
17.6352
330.1852
105.642361111111%
Global Bonds, 7% 2001-2004 and 15.5% 2004-2008 due 2008
U.S. dollar
US040114GF14
440.928
100.00%
440.928
1.0288
441.9569
100.233333333333%
Global Bonds, U.S. dollar 12.25% due 2018
U.S. dollar
US040114GG96
448.6266
106.13%
476.105
1.9441
478.0491
106.558343750000%
Global Bonds, U.S. dollar 12% due 2031 (capitalized)
U.S. dollar
US040114GH79
448.943
106.00%
475.8796
1.9035
477.7831
106.424000000000%
Bonds, U.S. dollar floating rate L + 0.8125% (BR) and (RG)
U.S. dollar
XS0043120236
XS0043120582  XS0043120822
192.22
56.00%
107.6432
0.9284
108.5715
56.483000000000%
Global Bonds, U.S. dollar 8.375% due 2003
U.S. dollar
US040114AH34
475.928
100.00%
475.928
1.2179
477.1459
100.255902777778%
Global Bonds, U.S. dollar 11% due 2006
U.S. dollar
US040114AN02
470.627
100.00%
470.627
11.7918
482.4188
102.505555555556%
Global Bonds, U.S. dollar 11.375% due 2017
U.S. dollar
US040114AR16
544.767
100.00%
544.767
25.8197
570.5867
104.739583333333%
Global Bonds, U.S. dollar 9.75% due 2027
U.S. dollar
US040114AV28
196.523
100.00%
196.523
5.4289
201.9519
102.762500000000%
Adjustable Margin Bonds, U.S. dollar due November 2002 (Span 02)
U.S. dollar
US040114AW01
82.3999
100.00%
82.3999
0.9785
83.3784
101.187500000000%
Bonds, U.S. dollar variable rate due 2005 (FRAN)
U.S. dollar
US040114AX83
300.599
100.00%
300.599
17.1571
317.7561
105.707649315068%
Global Bonds, U.S. dollar amortizing 8.875% due 2029
U.S. dollar
US040114BD11
34.22
100.00%
34.22
1.0123
35.2323
102.958333333333%
Global Bonds, U.S. dollar 11% due 2005
U.S. dollar
US040114AZ32
300.8195
100.00%
300.8195
2.4818
303.3013
100.825000000000%
Global Bonds, U.S. dollar 12.125% due 2019
U.S. dollar
US040114BC38
59.368
100.00%
59.368
2.5194
61.8874
104.243750000000%
Global Bonds, U.S. dollar 11.75% due 2009
U.S. dollar
US040114BE93
384.276
100.00%
384.276
10.5356
394.8116
102.741666666667%
Global Bonds, U.S. dollar zero-coupon due October 2003 (Series E)
U.S. dollar
US040114BK53
33.637
81.50%
27.4138
0.6074
28.0212
83.304757192613%
Global Bonds, U.S. dollar zero-coupon due October 2004 (Series F)
U.S. dollar
US040114BL37
136.222
72.64%
98.954
2.286
101.24
74.319858874787%
Global Bonds, U.S. dollar 10.25% due 2030
U.S. dollar
US040114GB00
124.38
100.00%
124.38
5.6662
130.0462
104.555555555556%
Global Bonds, U.S. dollar 12% due 2031
U.S. dollar
USP8055KGV19
0.02
100.00%
0.02
0.001
0.021
105.000000000000%
Global Bonds, U.S. dollar 12.375% due 2012
U.S. dollar
US040114GD65
167.965
100.00%
167.965
7.5059
175.4709
104.468750000000%
Global Bonds, U.S. dollar 12% due 2020
U.S. dollar
US040114FB19
84.238
100.00%
84.238
4.2119
88.4499
105.000000000000%
Global Bonds, U.S. dollar 11.375% due 2010
U.S. dollar
US040114FC91
200.603
100.00%
200.603
6.7188
207.3218
103.349305555556%
Global Bonds, U.S. dollar 11.75% due 2015
U.S. dollar
US040114GA27
169.672
100.00%
169.672
0.8861
170.5581
100.522222222222%
Bonds, Spanish peseta 7.5% due 2002
Euro
ES0273541013
30.9314
100.00%
30.9314
1.4048
32.3362
104.541666666667%
Bonds, euro 14% 2000-2001 and 8% 2002-2008 due 2008
Euro
DE0002966900
94.594
100.00%
94.594
6.4114
101.0054
106.777777777778%
Bonds, euro 10% 1999-2001 and 8% 2002-2008 due 2008 (fungible)
euro
XS0103457585
128.917
100.00%
128.917
8.7377
137.6547
106.777777777778%
Bonds, 1992 (Bonex 92) (5)
U.S. dollar
ARARGE030122
ARARGE044404
135.3307
12.50%
16.9163
0.1758
17.0922
12.629923611111%
Bontes, 11.25% due 2004
U.S. dollar
ARARGE032409
52.2365
100.00%
52.2365
0.604
52.8405
101.156250000000%
Bontes, 11.75% due 2006
U.S. dollar
ARARGE033076
18.781
100.00%
18.781
0.282
19.063
101.501388888889%
Bontes, 11.75% due 2003
U.S. dollar
ARARGE032573
78.2862
100.00%
78.2862
1.0221
79.3083
101.305555555556%
Bontes, 12.125% due 2005
U.S. dollar
ARARGE032581
69.159
100.00%
69.159
0.9317
70.0908
101.347222222222%
Bontes, 8.75% due 2002
U.S. dollar
ARARGE031633
154.7677
100.00%
154.7677
1.9561
156.7238
101.263888888889%
Bontes, variable rate ENCUESTA+ 3.2% due 2003
U.S. dollar
ARARGE032086
6.0216
100.00%
6.0216
0.1716
6.1932
102.849726027397%
Bono del Gobierno Nacional, 9% due 2002 (RML)
U.S. dollar
ARARGE033233
6.2844
100.00%
6.2844
0.1178
6.4022
101.875000000000%
Bono Pagaré, Series III ENCUESTA + 4% due 2002
U.S. dollar
ARARGE032714
0.5675
100.00%
0.5675
0.0175
0.585
103.087479452055%
Bono Pagaré, Series IV ENCUESTA + 3.3% due 2002
U.S. dollar
ARARGE032862
1.378
100.00%
1.378
0.0426
1.4206
103.093397260274%
Bono Pagaré, Series V ENCUESTA + 5.8% due 2002
U.S. dollar
ARARGE032953
0.172
100.00%
0.172
0.0029
0.1749
101.670602739726%
Bono Pagaré, Series VI ENCUESTA + 4.35% due 2004
U.S. dollar
ARARGE033084
0.17
100.00%
0.17
0.0015
0.1715
100.872602739726%
Debt Consolidation Bonds, U.S. dollar 3rd Series (Pre 6)
U.S. dollar
ARARGE033183
2.2977
110.89%
2.5479
0.0044
2.5523
111.078623690794%
Debt Consolidation Bonds, U.S. dollar 2nd Series (Pre 4)
U.S. dollar
ARP04981DG19
248.8227
16.95%
42.1752
0.0732
42.2484
16.979312918473%
Debt Consolidation Bonds, U.S. dollar 2nd Series (Pre 4) Amortizing Payment Coupon January 2002
U.S. dollar
ARARGE043901
248.8227
2.79%
6.9402
0.012
6.9523
2.794064151141%
Debt Consolidation Bonds, U.S. dollar 2nd Series (Pre 4) Amortizing Payment Coupon February 2002
U.S. dollar
ARARGE044032
248.8227
2.79%
6.9402
0.012
6.9523
2.794064151141%
Debt Consolidation Bonds, U.S. dollar 2nd Series (Pre 4) Amortizing Payment Coupon March 2002
U.S. dollar
ARARGE044198
248.8227
2.79%
6.9402
0.012
6.9523
2.794064151141%
Debt Consolidation Bonds, U.S. dollar 1st Series (Pro 2)
U.S. dollar
ARP04981BA66
54.9659
66.99%
36.824
0.0587
36.8828
67.101162322851%
Debt Consolidation Bonds, U.S. dollar 1st Series (Pro 2) Amortizing Payment Coupon January 2002
U.S. dollar
ARARGE043927
54.9659
1.12%
0.6132
0.0028
0.616
1.120774662993%
Debt Consolidation Bonds, U.S. dollar 1st Series (Pro 2) Amortizing Payment Coupon February 2002
U.S. dollar
ARARGE044008
54.9659
1.12%
0.6132
0.0028
0.616
1.120774662993%
Debt Consolidation Bonds, U.S. dollar 1st Series (Pro 2) Amortizing Payment Coupon March 2002
U.S. dollar
ARARGE044164
54.9659
1.12%
0.6132
0.0028
0.616
1.120774662993%
Debt Consolidation Bonds, U.S. dollar 2nd Series (Pro 4)
U.S. dollar
ARARGE031773
47.1466
124.11%
58.5144
0.1014
58.6158
124.326616358458%
Debt Consolidation Bonds, U.S. dollar 2nd Series (Pro 4) Amortizing Payment Coupon December 2001
U.S. dollar
ARARGE043877
47.1466
1.18%
0.557
0.0046
0.5616
1.191254535566%
Debt Consolidation Bonds, U.S. dollar 2nd Series (Pro 4) Amortizing Payment Coupon January 2002
U.S. dollar
ARARGE044073
47.1466
1.18%
0.557
0.0046
0.5616
1.191254535566%
Debt Consolidation Bonds, U.S. dollar 2nd Series (Pro 4) Amortizing Payment Coupon February 2002
U.S. dollar
ARARGE044230
47.1466
1.18%
0.557
0.0046
0.5616
1.191254535566%
Debt Consolidation Bonds, U.S. dollar 3rd Series (Pro 6)
U.S. dollar
ARARGE032177
81.564
84.00%
68.5138
0.3222
68.836
84.395010000000%
Debt Consolidation Bonds, U.S. dollar 3rd Series (Pro 6) Amortizing Payment Coupon January 2002
U.S. dollar
ARARGE043851
81.564
4.00%
3.2626
0.046
3.3086
4.056430000000%
Debt Consolidation Bonds, U.S. dollar 4th Series (Pro 8)
U.S. dollar
ARARGE033191
1.098
110.89%
1.2175
0.0021
1.2197
111.078672619549%
Debt Consolidation Bonds, U.S. dollar 5th Series (Pro 10) (5)
U.S. dollar
ARARGE033217
ARARGE043836
5.9822
100.00%
5.9822
0.0307
6.0129
100.513000000000%
Ferrobonos
U.S. dollar
ARARGE030056
0.2096
100.00%
0.2096
0.0021
0.2117
101.000000000000%
Letra del Tesoro 90 due March 2002
U.S. dollar
ARARGE033134
26.4038
100.00%
26.4038
 
26.4038
100.000000000000%
Letra del Tesoro 105 due February 2002
U.S. dollar
ARARGE033738
12.8489
100.00%
12.8489
 
12.8489
100.000000000000%
Letra del Tesoro 106 due March 2002
U.S. dollar
ARARGE033746
12.7774
100.00%
12.7774
 
12.7774
100.000000000000%
Letra del Tesoro 108 due February 2002
U.S. dollar
ARARGE033795
3.934
100.00%
3.934
 
3.934
100.000000000000%
Letra del Tesoro 109 due March 2002
U.S. dollar
ARARGE033803
4.0164
100.00%
4.0164
 
4.0164
100.000000000000%
Debt Consolidation Bonds, Argentine peso 2nd Series (Pre 3)
Argentine peso
ARP04981DH91
32.138
15.96%
5.1287
0.0228
5.1515
16.029226577721%
Debt Consolidation Bonds, Argentine peso 2nd Series (Pre 3) Amortizing Payment Coupon due January 2002
Argentine peso
ARARGE043893
32.138
2.63%
0.844
0.0037
0.8477
2.637720829245%
Debt Consolidation Bonds, Argentine peso 2nd Series (Pre 3) Amortizing Payment Coupon due February 2002
Argentine peso
ARARGE044057
32.138
2.63%
0.844
0.0037
0.8477
2.637720829245%
Debt Consolidation Bonds, Argentine peso 2nd Series (Pre 3) Amortizing Payment Coupon due March 2002
Argentine peso
ARARGE044214
32.138
2.63%
0.844
0.0037
0.8477
2.637720829245%
Debt Consolidation Bonds, Argentine peso 1st Series (Pro 1)
Argentine peso
ARP04981BV04
30.5192
69.86%
21.3197
0.0886
21.4083
70.146979211147%
Debt Consolidation Bonds, Argentine peso 1st Series (Pro 1) Amortizing Payment Coupon due January 2002
Argentine peso
ARARGE043919
30.5192
1.16%
0.355
0.0042
0.3593
1.177180152912%
Debt Consolidation Bonds, Argentine peso 1st Series (Pro 1) Amortizing Payment Coupon due February 2002
Argentine peso
ARARGE044016
30.5192
1.16%
0.355
0.0042
0.3593
1.177180152912%
Debt Consolidation Bonds, Argentine peso 1st Series (Pro 1) Amortizing Payment Coupon due March 2002
Argentine peso
ARARGE044172
30.5192
1.16%
0.355
0.0042
0.3593
1.177180152912%
Debt Consolidation Bonds, Argentine peso 2nd Series (Pro 3)
Argentine peso
ARARGE031781
0.1431
106.98%
0.1531
0.0006
0.1538
107.409599741777%
Debt Consolidation Bonds, Argentine peso 2nd Series (Pro 3) Amortizing Payment Coupon due December 2001
Argentine peso
ARARGE043885
0.1431
1.02%
0.0015
0
0.0015
1.037773957717%
Debt Consolidation Bonds, Argentine peso 2nd Series (Pro 3) Amortizing Payment Coupon due January 2002
Argentine peso
ARARGE044065
0.1431
1.02%
0.0015
0
0.0015
1.037773957717%
Debt Consolidation Bonds, Argentine peso 2nd Series (Pro 3) Amortizing Payment Coupon due February 2002
Argentine peso
ARARGE044222
0.1431
1.02%
0.0015
0
0.0015
1.037773957717%
Debt Consolidation Bonds, Argentine peso 3rd Series (Pro 5)
Argentine peso
ARARGE032185
16.0243
84.00%
13.4604
0.0945
13.555
84.589919643415%
Debt Consolidation Bonds, Argentine peso 3rd Series (Pro 5) Amortizing Payment Coupon due January 2002
Argentine peso
ARARGE043869
16.0243
4.00%
0.641
0.0135
0.6545
4.084274234774%
Debt Consolidation Bonds, Argentine peso 5th Series (Pro 9) (5)
Argentine peso
ARARGE033225 ARARGE043844
12.3373
100.00%
12.3373
0.0945
12.4318
100.766129407032%
Derechos Creditorios
Argentine peso
ARARGE03D255
63.1219
56.74%
35.815
0.1643
35.9793
57.000000000000%
_____________________

Rule 144A identification code.
 
Regulation S identification code.
 
Φ
Physical or definitive form.
 
Definitive form for which individual holder amounts and amounts administered by Clearstream AG cannot be determined.
 
¥
Definitive form bearer securities in an aggregate original principal amount of €350,000,000, of € 342,476,000 is held through Clearstream and €7,524,000 is held outside the clearing system.
 
(1)
ENCUESTA is the local Argentine interest rate for time deposits of less than or equal to U.S.$1 million.
 
(2)
Unpaid interest and principal payments on this security have been separated into separately tradable stripped payment coupons.  Holders of each of these stripped coupons may separately tender each such stripped coupon pursuant to the Offer, without having to reconstitute the original security. In order to determine the Eligible Amount corresponding to each stripped coupon you hold, you must multiply the face amount of each coupon by 0.89689, which represents the Eligible Amount per unit of relevant currency of the aggregate face value of all interest and principal coupons corresponding to this series.
 
(3)
These securities will be deemed to be denominated in U.S. dollars for purpose of determining their Eligible Amount. The exchange ratio applicable for Pars is 2.918 and for Discounts is 0.983.
 
(4)
Unpaid interest and principal payments on this security have been separated into separately tradable stripped payment coupons.  Holders of each of these stripped coupons may separately tender each such stripped coupon pursuant to the Offer, without having to reconstitute the original security. In order to determine the Eligible Amount corresponding to each stripped coupon you hold, you must multiply the face amount of each coupon by 0.87186, which represents the Eligible Amount per unit of relevant currency of the aggregate face value of all interest and principal coupons corresponding to this series.
 
(5)
Reflects deduction of tax payment amounts.
 
(6)
Unpaid interest and principal payments on this security have been separated into separately tradable stripped payment coupons.  Holders of this security will be required to tender every stripped coupon for this tranche in order to effect an exchange of the security pursuant to the Offer.
 
(7)
BADLAR is the local Argentine interest rate for time deposits in excess of U.S.$1 million.
 



C-1

 
 

 


2005 ELIGIBLE SECURITIES: ADDITIONAL INFORMATION

The following description does not purport to be complete and is qualified in its entirety by the applicable documentation for the 2005 Eligible Securities.
 
In the table below, “original principal amount as of December 31, 2003” refers to the aggregate principal amount of each series of 2005 Eligible Securities as of December 31, 2003, and includes any additional securities of that series that were issued after the initial issuance date.  The “Eligible Amount” for a series of 2005 Eligible Securities means the quotient of (x) the original principal amount of such 2005 Eligible Securities (column A) divided by (y) the relevant divisor (column B).
 
Once you have calculated, or if your statement expresses, the original principal amount of your 2005 Eligible Security as of December 31, 2003, you can calculate the Eligible Amount corresponding to your 2005 Eligible Security by multiplying your original principal amount by the Eligible Amount in millions of relevant currency (column C below), or by dividing your original principal amount by the divisor shown in column D below.
 
Eligible Securities
Relevant currency
Governing Law
ISIN (Unless otherwise noted)
Original principal amount as of December 31, 2003 (in millions of relevant currency)
Divisor to return to pre-2005 exchange offer Eligible Amount
Eligible Amount (in millions of relevant currency)
Eligible Amount as a percentage of original principal amount
       
A
B
C = A/B
D = C/A *100=1/B*100
Pars
U.S. dollar
New York
US040114GK09
5,313.14
1.000
5,313.14
100.000000000000%
Pars
U.S. dollar
Argentine
ARARGE03E097
1,231.12
1.000
1,231.12
100.000000000000%
Pars
Euro
English
XS0205537581
5,072.56
1.000
5,072.56
100.000000000000%
Pars
Peso
Argentine
ARARGE03E105
2,860.55
1.000
2,860.55
100.000000000000%
Discounts
U.S. dollar
New York
US040114GL81
3,057.72
0.337
9,073.35
296.735905044510%
Discounts
U.S. dollar
Argentine
ARARGE03E113
532.30
0.337
1,579.52
296.735905044510%
Discounts
Euro
English
XS0205545840
2,269.80
0.337
6,735.31
296.735905044510%
Discounts
Peso
Argentine
ARARGE03E121
10,562.89
0.337
31,343.90
296.735905044510%
Quasi-Pars
Peso
Argentine
ARARGE03E139
23,668.21
0.699
33,860.10
143.061516452074%


C-2
 
 

 

INTEREST PAYMENTS ON 2005 DISCOUNTS AND 2005 PARS AND CAPITALIZED INTEREST ON DISCOUNTS

 
 
 
Security
Interest paid on 2005 Discounts or 2005 Pars (as a percentage of original principal amount of Discounts or Pars to be received)
U.S. dollar-denominated Discounts governed by New York law
29.07576%
U.S. dollar-denominated Discounts governed by Argentine law
29.07576%
Euro-denominated Discounts governed by English law
27.26930%
Peso-denominated Discounts governed by Argentine law
26.57117%
U.S. dollar-denominated Pars governed by New York law
8.23250%
U.S. dollar-denominated Pars governed by Argentine law
8.23250%
Euro-denominated Pars governed by English law
7.43000%
Peso-denominated Pars governed by Argentine law
5.17113%
   

 
 
Security
Capitalized Interest on Discounts to but excluding December 31, 2009 (as a percentage of original principal amount of Discounts to be received)
U.S. dollar-denominated Discounts governed by New York law
26.8902%
U.S. dollar-denominated Discounts governed by Argentine law
26.8902%
Euro-denominated Discounts governed by English law
25.23399%
Peso-denominated Discounts governed by Argentine law
18.35022%

 

 

 
D - 1
 

 
 

 

Tender Procedures: Eligible Securities Held by a Direct Participant
 

 
1. The beneficial holder instructs the direct participant to participate in the Invitation and provides such direct participant with all the information necessary for the direct participant to submit (i) an electronic acceptance notice to the applicable principal clearing system and (ii) the related letter of transmittal in electronic form to the information agent. In addition to the procedures set forth herein, beneficial holders residing in Germany and Italy must provide the direct participant with a paper letter of transmittal.
   
2.  The direct participant submits an electronic acceptance notice to the applicable principal clearing system.
   
Only four options are available: (i) Large Holder – Discount – Early Tender, (ii) Large Holder – Discount – Late Tender, (iii) Small Holder – Discount, and (iv) Pars.
 
Electronic acceptance notices may only aggregate by series of Eligible Securities, option, and type of holder (Large Holder/Small Holder).
   
3. The principal clearing system provides the direct participant with a blocking reference number.
   
4.  The direct participant fills out and submits a letter of transmittal in electronic form to the information agent through the Invitation Website containing (i) the information of the beneficial holder holding Eligible Securities through such direct participant (including identifying details of the beneficial holder such as name, jurisdiction, litigation-related information, etc.), (ii) if applicable, the reference codes provided by all the sub-custodians whose tenders are aggregated in the letter of transmittal in electronic form, (iii) if applicable, the details of its own tender, if the direct participant is the beneficial owner of any of the Eligible Securities being tendered, and (iv) the blocking reference number received from the principal clearing system.
   
5.  The information agent sends an e-mail to the direct participant confirming the receipt of the letter of transmittal in electronic form.
   
6.  The principal clearing system (i) blocks the Eligible Securities tendered and (ii) submits the electronic acceptance notice to the exchange agent.
   
   
   
 
 
 
E - 1
 

 
 

 
 
 
 
Tender Procedures:  Eligible Securities Held through a Securities Intermediary
 
 
1. The beneficial holder instructs a custodian or other financial intermediary (“Custodian A”) to participate in the Invitation and provides Custodian A with all the information necessary for Custodian A to (i) tender the corresponding Eligible Securities and (ii) submit the related letter of transmittal in electronic form. In addition to the procedures set forth herein, beneficial holders residing in Germany and Italy must provide their custodians with a paper letter of transmittal.
   
2.   Custodian A fills out a letter of transmittal in electronic form, which may include the information of multiple beneficial holders (including its own information, if Custodian A is the beneficial owner of any of the Eligible Securities being tendered), and submits it to the information agent through the Invitation Website.
   
Only four options are available: (i) Large Holder – Discount – Early Tender, (ii) Large Holder – Discount – Late Tender, (iii) Small Holder – Discount, and (iv) Pars. Custodians may only aggregate by series of Eligible Securities, option, and type of holder (Large Holder/Small Holder). The letter of transmittal in electronic form must contain identifying details of the beneficial holders (e.g., name, jurisdiction, litigation-related information, etc.).
   
3. The information agent sends an e-mail containing a reference code corresponding to the submitted letter of transmittal in electronic form to Custodian A.
   
4.  Custodian A provides the next custodian in the chain of tender (“Custodian B”) with (i) the information necessary for the custodian (or direct participant, if applicable) to tender the corresponding Eligible Securities and (ii) the reference code received from the information agent. If Custodian A has already submitted a letter of transmittal in electronic form pursuant to step (2), it does not need to provide Custodian B with the beneficial holder identifying details.
 
If Custodian B is a direct participant in a principal clearing system, skip to step (8).
   
5.  Custodian B fills out a new letter of transmittal in electronic form, which may include the information of multiple sub-custodians (and may include its own information, if Custodian B is the beneficial owner of any of the Eligible Securities being tendered), and containing the reference codes provided by such sub-custodians, and submits it to the information agent through the Invitation Website.  Each letter of transmittal in electronic form must list separately each custodian, amount tendered, and reference code.
   
6. The information agent sends an e-mail to Custodian B containing a new reference code corresponding to the submitted letter of transmittal in electronic form.
   
7.  If there is no other custodian in the chain of tender, Custodian B provides the direct participant with (i) the information necessary for the direct participant to tender the corresponding Eligible Securities and (ii) the reference code received from the information agent upon submission of its letter of transmittal in electronic form.
   
8. The direct participant submits an electronic acceptance notice to the applicable principal clearing system. Electronic acceptance notices may only aggregate by series of Eligible Securities, option, and type of holder (Large Holder/Small Holder).
   
9.  The principal clearing system provides the direct participant with a blocking reference number.
   
10. The direct participant fills out and submits a new letter of transmittal in electronic form containing (i) the reference codes provided by all the sub-custodians immediately below in the chain of tender (and the details of its own tender, if the direct participant is the beneficial owner of any of the Eligible Securities being tendered) and (ii) the blocking reference number received from the principal clearing system, to the information agent through the Invitation Website.
   
11.  The information agent sends an e-mail to the direct participant confirming receipt of the letter of transmittal in electronic form.
   
12.  The principal clearing system (i) blocks the Eligible Securities tendered and (ii) submits an electronic acceptance notice to the exchange agent.
   

E - 2

 
 

 


SAMPLE CALCULATIONS OF TOTAL CONSIDERATION AND CONSIDERATION FOR PRE-2005 ELIGIBLE SECURITIES

A- ASSUMPTIONS

Assumed Prices of New Securities(1)
 
FX Rate 2003
(Rate per U.S. dollar)
 
FX Rate Launch
(Rate per U.S. dollar)
 
U.S. dollar-denominated 2017 Globals
93.46%
 
ARP
2.9175
 
ARP
3.8671
 
____________________
   
EUR
0.7945
 
EUR
0.7469
 
(1) As a percentage of the principal amount of 2017 Globals.  For illustrative purposes only, the 2017 Globals Issue Price is expected to be established on May 14, 2010 and is likely to vary from the assumed price used below.
   
CHF
1.2409
 
CHF
1.0708
 
   
GBP
0.5599
 
GBP
0.6491
 
   
JPY
107.39
 
JPY
93.1300
 


Discounts
Interest that would have been paid in cash on Discounts from December 31, 2003 to but excluding December 31, 2009(1)
 
Pars
Interest  that would have been paid in cash on Pars from December 31, 2003 to but excluding September 30, 2009(1)
U.S. dollar-denominated Discounts governed by New York law
29.07576%
 
U.S. dollar-denominated Pars governed by New York law
8.23250%
U.S. dollar-denominated Discounts governed by Argentine law
29.07576%
 
U.S. dollar-denominated Pars governed by Argentine law
8.23250%
Euro-denominated Discounts governed by English law
27.26930%
 
Euro-denominated Pars governed by English law
7.43000%
Peso-denominated Discounts governed by Argentine law
26.57117%
 
Peso-denominated  Pars governed by Argentine law
5.17113%
____________________
(1) As a percentage of the original principal amount of Discounts or Pars to be received.

B- DISCOUNT OPTION

EXAMPLE 1

An investor has €10,000 outstanding principal amount of Euro-denominated 8% Bonds due 2002 (ISIN IT0006527292) and wants to exchange for the Discount Option:

Outstanding Principal Amount
(in EUR)
Eligible Amount as a percentage of original principal amount
Eligible Amount
Exchange Ratio
Original Principal Amount of Discounts to be received
(in EUR)
Notional Amount of GDP-linked Securities to be received
(in EUR)
Interest that would have been paid in cash on Discounts from December 31, 2003 to but excluding December 31, 2009
(in EUR)
Assumed EUR/USD FX Rate 2010
Principal Amount of 2017 Globals to be issued
(in USD)
Assumed Price of 2017 Globals
International Joint
Dealer Managers’ Fee
Net Principal Amount of 2017 Globals to be received
(in USD)
(%)
(in USD)
(in 2017 Globals)
A
B
C=A*B
D
E=C*D
F=C
G=E* 27.26930%
H
I =G / H
J
K
L=C*K / H
M=L / J (after rounding)
N=I - M
10,000.00
106.800000000000%
10,680.00
33.70%
3,599.00
10,680.00
981.42
0.7469
1,313.00
93.46%
0.40%
57.19
61.00
1,252.00

The principal amount of Discounts to be received will be adjusted for capitalized interest to but excluding December 31, 2009 that, in the present example, is equal to (in EUR): 908.17

F - 1
 
 

 

C- PAR OPTION

EXAMPLE 2

An investor has JPY100,000 outstanding principal amount of Japanese Yen Letras Externas de la Republica Argentina 7.4% 2006 (Series 36 EMTN) ISIN (XS0064910812) and wants to exchange for the Par Option:

Outstanding Principal Amount
(in JPY)
Eligible Amount as a percentage of original principal amount
Eligible Amount
Exchange Ratio
Original Principal Amount of Pars to be received
(in EUR)
Notional Amount of GDP-linked Securities to be received
(in EUR)
Interest that would have been paid in cash on Pars from December 31, 2003 to September 30, 2009
Assumed JPY/USD 2010 FX Rate 2010
Assumed EUR/USD FX Rate 2010
International Joint
Dealer Managers’ Fee
Net Cash Payment to be received
(in EUR)
(%)
(in EUR)
A
B
C=A*B
D
E=C*D
F=E
G=E*
7.43000%
H
I
J
K=C*J*I/H
L=G-K
100,000.00
105.488333333333%
105,488.33
0.74%
780.00
780.00
57.95
93.1300
0.7469
0.40%
3.38
54.57

EXAMPLE 3

An investor has CHF10,000 outstanding principal amount of  Swiss Franc-denominated 7% Bonds due 2003 (ISIN CH0005458101) and wants to exchange for the Par Option:

Outstanding Principal Amount
(in CHF)
Eligible Amount as a percentage of original principal amount
Eligible Amount
Exchange Ratio
Original Principal Amount of Pars to be received
(in EUR)
Notional Amount of GDP-linked Securities to be received
(in EUR)
Interest that would have been paid in cash on Pars from December 31, 2003 to September 30, 2009
(in EUR)
Assumed
CHF / USD FX Rate 2010
Assumed EUR/USD FX Rate 2010
 
 
 
International Joint
Dealer Managers’ Fee
Net Cash Payment to be received
(in EUR)
(%)
(in EUR)
A
B
C=A*B
D
E=C*D
F=E
G=E*
7.43000%
H
I
J
K=C*J*I/H
L=G-K
10,000.00
100.525000000000%
10,052.50
64.00%
6,433.00
6,433.00
477.97
1.0708
0.7469
0.40%
28.04
449.93

EXAMPLE 4

An investor has €10,000 outstanding principal amount of Euro-denominated 8% Bond due 2002 (ISIN IT0006527292) and wants to exchange for the Par Option:

Outstanding Principal Amount
(in EUR)
Eligible Amount as a percentage of original principal amount
Eligible Amount
Exchange Ratio
Original Principal Amount of Pars to be received
(in EUR)
Notional Amount of GDP-linked Securities to be received
(in EUR)
Interest that would have been paid in cash on Pars from December 31, 2003 to but excluding September 30, 2009
(in EUR)
International Joint
Dealer Managers’ Fee
Net Cash Payment to be received
(in EUR)
(%)
(in EUR)
A
B
C=A*B
D
E=C*D
F=C
G=E* 7.43000%
H
I=C*H
J=G-I
10,000.00
106.800000000000%
10,680.00
100.00%
10,680.00
10,680.00
793.52
0.40%
42.72
750.80


 

F - 2
 
 

 


SAMPLE CALCULATIONS OF TOTAL CONSIDERATION AND CONSIDERATION FOR 2005 ELIGIBLE SECURITIES
 
A- ASSUMPTIONS

Assumed Trading Prices(1)
2005 Eligible Securities
     
2005 Discounts
 
2005 Pars
 
New Securities
U.S. dollar-denominated 2005 Discounts governed by New York law
99.45%
 
U.S. dollar-denominated 2005 Pars governed by New York law
37.90%
 
U.S. dollar-denominated 2017 Globals
93.46%
U.S. dollar-denominated 2005 Discounts governed by Argentine law
94.58%
 
U.S. dollar-denominated 2005 Pars governed by Argentine law
35.07%
     
Euro-denominated 2005 Discounts governed by English law
84.98%
 
Euro-denominated 2005 Pars governed by English law
32.00%
     
Peso-denominated 2005 Discounts governed by Argentine law
106.95%
 
Peso-denominated 2005 Pars governed by Argentine law
36.30%
     
____________________
(1) As a percentage of the original principal amount of 2005 Eligible Securities and the principal amount of the New Securities.

2005 Discounts
Interest paid in cash on 2005 Discounts from December 31, 2003 to but excluding December 31, 2009(1)
Reinvestment Amount Related to Interest paid in cash on 2005 Discounts from December 31, 2003 to but excluding December 31, 2009(1)
 
2005 Pars
Interest that would have been paid in cash on 2005 Pars from December 31, 2003 to but excluding September 30, 2009(1)
Reinvestment Amount Related to Interest paid in cash on 2005 Pars from December 31, 2003 to but excluding September 30, 2009(1)
Coupon on Pars
paid on March 31, 2010(1)
 
2005 GDP-Linked Securities
GDP-linked Securities Adjustment Amount representing GDP-linked Securities Payments from June 2, 2005 through December 15, 2009(2)
Reinvestment Amount Related to GDP-linked Securities Payments through December 15, 2009
U.S. dollar-denominated 2005 Discounts governed by New York law
29.07576%
2.56000%
 
U.S. dollar-denominated 2005 Pars governed by New York law
8.23250%
0.82000%
1.25000%
 
U.S. dollar-denominated 2005 GDP-linked Securities (governed by New York law)
7.39129%
0.19000%
U.S. dollar-denominated 2005 Discounts governed by Argentine law
29.07576%
2.56000%
 
U.S. dollar-denominated 2005 Pars governed by Argentine law
8.23250%
0.82000%
1.25000%
 
U.S. dollar-denominated 2005 GDP-linked Securities (governed by Argentine law)
7.39129%
0.19000%
Euro-denominated 2005 Discounts governed by English law
27.26930%
2.32000%
 
Euro-denominated 2005 Pars governed by English law
7.43000%
0.71000%
1.13000%
 
Euro-denominated 2005 GDP-linked Securities
6.74887%
0.23000%
Peso-denominated 2005 Discounts governed by Argentine law
26.57117%
6.96000%
 
Peso-denominated 2005 Pars governed by Argentine law
5.17113%
1.48000%
0.9848044%
 
Peso-denominated 2005 GDP-linked Securities
8.20707%
0.99000%
____________________
(1) As a percentage of the original principal amount of tendered 2005 Eligible Securities.
(2) As a percentage of the nominal amount of GDP-linked Securities.

B- DISCOUNT OPTION

Example 1
 
An investor has USD10,000 original principal amount of U.S. dollar-denominated 2005 Discounts (ISIN: US040114GL81) and wants to exchange for the Discount Option.

Original Principal Amount
(in USD)
Eligible Amount as a percentage of original principal amount (1/.337)
Eligible Amount
Exchange Ratio
Original Principal Amount of Discounts to be issued before deductions
Notional Amount of GDP-linked Securities corresponding to 2005 Discounts tendered
Deductions
Total Deductions
Assumed 2005 Discounts
Trading Price
Assumed Price of 2017 Globals
Total deductions / Assumed 2005 Discounts
Trading Price
Original Principal Amount of Discounts to be Issued
(in USD)
Reinvestment Amount Related to
GDP-linked Securities Adjustment Amount
Interest Adjustment Amount
Exchange Fee
Interest paid in cash on 2005 Discounts from December 31, 2003 through December 31, 2009
GDP-linked Securities Payments through December 15, 2009
A
B
C=A*B
D
E=C*D
F=C
H=A*G
G
J=F*I
I
L=F*K
K
M= (A*29.07576%) – (A*29.07576%)*R
O=C*N
N
P=H+J+L+M+O
Q
R
S=P / Q
T=E-S
10,000.00
296.735905044510%
29,673.59
33.70%
10,000.00
29,673.59
256.00
2.560000%
56.37
0.190000%
2,193.26
7.39129%
190.15
118.69
0.40%
2,814.47
99.45%
93.46%
2,830.035194
7,169.00

The principal amount of Discounts to be received will be adjusted for capitalized interest to but excluding December 31, 2009 that, in the present example, is equal to (in USD): 1,927.76

F - 3
 
 

 

Example 2
 
An investor has €10,000 original principal amount of euro-denominated 2005 Discounts (ISIN: XS0205545840) and wants to exchange for the Discount Option.

Original Principal Amount
(in EUR)
Eligible Amount as a percentage of original principal amount (1/.337)
Eligible Amount
Exchange Ratio
Original Principal Amount of Discounts to be issued before deductions
Notional Amount of GDP-linked Securities corresponding to 2005 Discounts tendered
Deductions
Total Deductions
Assumed 2005 Discounts
Trading Price
Assumed Price of 2017 Globals
Total deductions / Assumed 2005 Discounts
Trading Price
Original Principal Amount of Discounts to be Issued
(in USD)
Reinvestment Amount Related to
GDP-linked Securities Adjustment Amount
Interest Adjustment Amount
Exchange Fee
Interest paid in cash on 2005 Discounts from December 31, 2003 through December 31, 2009
GDP-linked Securities Payments through December 15, 2009
A
B
C=A*B
D
E=D*C
F=C
H=A*G
G
J=F*I
I
L=F*K
K
M= (A*27.2693%) - (A*27.2693%*R)
O=C*N
N
P=H+J+L+M+O
Q
R
S=P / Q
T=E-S
10,000.00
296.735905044510%
29,673.59
33.70%
10,000.00
29,673.59
232.00
2.320000%
68.24
0.230000%
2,002.63
6.748879%
178.35
118.69
0.40%
2,599.91
84.98%
93.46%
3,059.437515
6,940.00
 
The principal amount of Discounts to be received will be adjusted for capitalized interest to but excluding December 31, 2009 that, in the present example, is equal to (in EUR): 1,751.24

Example 3
 
An investor has Ps. 10,000 original principal amount of peso-denominated 2005 Discounts (ISIN: ARARGE03E121) and wants to exchange for the Discount Option.

Original Principal Amount
(in ARP)
Eligible Amount as a percentage of original principal amount (1/.337)
Eligible Amount
Exchange Ratio
Original Principal Amount of Discounts to be issued before deductions
Notional Amount of GDP-linked Securities corresponding to 2005 Discounts tendered
Deductions
Total Deductions
Assumed 2005 Discounts
Trading Price
Assumed Price of 2017 Globals
Total deductions / Assumed 2005 Discounts
Trading Price
Original Principal Amount of Discounts to be Issued
(in ARP)
Reinvestment Amount Related to
GDP-linked Securities Adjustment Amount
Interest Adjustment Amount
Exchange Fee
Interest paid in cash on 2005 Discounts from December 31, 2003 through December 31, 2009
GDP-linked Securities Payments through December 15, 2009
A
B
C=A*B
D
E=D*C
F=C
H=A*G
G
J=F*I
I
L=F*K
K
M= (A*26.57117%) - (A*26.57117%*R)
O=C*N
N
P=H+J+L+M+O
Q
R
S=P / Q
T=E-S
10,000.00
296.735905044510%
29,673.59
33.70%
10,000.00
29,673.59
696.00
6.960000%
293.76
0.990000%
2,435.33
8.207070%
173.77
118.69
0.40%
3,717.55
106.95%
93.46%
3,475.970079
6,524.00

The principal amount of Discounts to be received will be adjusted for capitalized interest and CER adjustment to but excluding December 31, 2009 that, in the present example, is equal to (in ARP): 5,993.51

Example 4
 
An investor has USD 10,000 original principal amount of U.S. dollar-denominated 2005 Pars governed by New York law (ISIN: US040114GK09) and wants to exchange for the Discount Option.

Original Principal Amount
(in USD)
Eligible Amount as a percentage of original principal amount (1.00)
Eligible Amount
Exchange Ratio
Original Principal Amount of Discounts to be issued before deductions
Notional Amount of GDP-linked Securities corresponding to 2005 Pars tendered
Deductions
Net Deductions
Assumed Price of 2017 Globals
Assumed 2005 Discounts
Trading Price
Total deductions / Assumed 2005 Discounts
Trading Price
Original Principal Amount of Discounts to be Issued
(in USD)
 
Reinvestment Amount Related to
GDP-linked Securities Adjustment Amount
Interest Adjustment Amount Related to
Exchange Fee
Interest paid in cash on 2005 Pars from December 31, 2003 through September 30, 2009
GDP-linked Securities Payments through December 15, 2009
Interest on 2005 Discounts from December 31, 2003 through December 31, 2009
 
 
 
Interest on 2005 Pars from December 31, 2003 through March 31, 2010
A
B
C=A*B
D
E=C*D
F=C
H=A*G
G
J=F*I
I
L=F*K
K
M=E*29.07576%*R
N=A*9.4825%
P=C*O
O
Q=(H+J+L)- (M-N)+P
R
S
T=Q/S
U=E-T
10,000.00
100.000000000000%
10,000.00
33.70%
3,370.00
10,000.00
82.00
0.820000%
19.00
0.190000%
739.12
7.391290%
915.77
948.25
40.00
0.40%
912.60
93.46%
99.45%
917.6470588
2,452.00

The principal amount of Discounts to be received will be adjusted for capitalized interest to but excluding December 31, 2009 that, in the present example, is equal to (in USD): 659.35

F - 4
 
 

 

Example 5
 
An investor has Ps. 10,000 original principal amount of peso-denominated 2005 Quasi-Pars (ISIN: ARARGE03E139) and wants to exchange for the Discount Option.

Original Principal Amount
(in ARP)
Eligible Amount as a percentage of original principal amount (1/.699)
Eligible Amount
Exchange Ratio
Original Principal Amount of Discounts to be issued before deductions
Notional Amount of GDP-linked Securities corresponding to 2005 Discounts tendered
Deductions
Net Deductions
Assumed Price of 2017 Globals
Assumed 2005 Discounts
Trading Price
Total adjustments/ Assumed 2005 Discounts
Trading Price
Original Principal Amount of Discounts to be Issued
(in ARP)
Reinvestment Amount Related to GDP-linked Securities Payments through December 15, 2009
GDP-linked Securities Adjustment Amount
Interest Adjustment Amount related to Interest paid in cash on 2005 Discounts from December 31, 2003 through December 31, 2009
Exchange Fee
A
B
C=A*B
D
E=C*D
F=C
H=F*G
G
J=F*I
I
K=E*26.57117%*O
M=C*L
L
N=H+J-K+M
O
P
Q=N/P
R=E-Q
10,000.00
143.061516452074%
14,306.15
33.70%
4,821.17
14,306.15
141.63
0.990000%
1,174.11
8.20707%
1,197.26
57.22
0.40%
175.70
93.46%
106.95%
164.2823749
4,656.00
 
The principal amount of Discounts to be received will be adjusted for capitalized interest and CER adjustment to but excluding December 31, 2009 that, in the present example, is equal to (in ARP): 4,277.40

C- PAR OPTION
Note: All examples assume no proration of the Par Option.

Example 1
 
An investor has U.S.$10,000 original principal amount of U.S. dollar-denominated 2005 Discounts governed by New York law (ISIN: US040114GL81) and wants to exchange for the Par Option.

Original Principal Amount
(in USD)
Eligible Amount as a percentage of original principal amount (1/.337)
Eligible Amount
Exchange Ratio
Original Principal Amount of Pars to be issued before deductions
Notional Amount of GDP-linked Securities corresponding to 2005 Pars tendered
Deductions
Total Deductions
Assumed 2005 Pars Trading Price
Total deductions / Assumed 2005 Pars Trading Price
Original Principal Amount of Pars to be Issued
(in USD)
Interest paid in cash on 2005 Discounts from December 31, 2003 to but excluding December 31, 2009
Interest paid in cash on 2005 Pars from December 31, 2003 to but excluding September 30, 2009
 
Reinvestment Amount Related to
GDP-linked Securities Adjustment Amount
Exchange Fee
Interest paid in cash on 2005 Discounts from December 31, 2003 to December 31, 2009
GDP-linked Securities Payments through December 15, 2009
A
B
C=A*B
D
E=C*D
F=C
G=A*
29.07576%
H=E*
8.23250%
J=A*I
I
L=F*K
K
N=F*M
M
P=C*O
O
Q=(G-H)+
J+L+N+P
R
S=Q/R
T=E-S
10,000.00
296.735905044510%
29,673.59
100.00%
29,673.59
29,673.59
2,907.57
2,442.87
256.00
2.560000%
56.37
0.190000%
2,193.26
7.39129%
118.69
0.40%
3,089.02
37.90%
8,150.448547
21,523.00

Example 2
 
An investor has €10,000 original principal amount of euro-denominated 2005 Discounts (ISIN: XS0205545840) and wants to exchange for the Par Option.

Original Principal Amount (in EUR)
Eligible Amount as a percentage of original principal amount (1/.337)
Eligible Amount
Exchange Ratio
Original Principal Amount of Pars to be issued before deductions
Notional Amount of GDP-linked Securities corresponding to 2005 Pars tendered
Deductions
Total Deductions
Assumed 2005 Pars Trading Price
Total deductions / Assumed 2005 Pars Trading Price
Original Principal Amount of Pars to be Issued
(in EUR)
Interest paid in cash on 2005 Discounts from December 31, 2003 through December 31, 2009
Interest paid in cash on 2005 Pars from December 31, 2003 through September 30, 2009
 
Reinvestment Amount Related to
GDP-linked Securities Adjustment Amount
Exchange Fee
Interest paid in cash on 2005 Discounts from December 31, 2003 through December 31, 2009
GDP-linked Securities Payments through December 15, 2009
A
B
C=A*B
D
E=C*D
F=C
G=A*
27.26930%
H=E*
7.43000%
J=A*I
I
L=F*K
K
N=F*M
M
P=C*O
O
Q=(G-H)+
J+L+N+P
R
S=Q/R
T=E-S
10,000.00
296.735905044510%
29,673.59
100.00%
29,673.59
29,673.59
2,726.93
2,204.74
232.00
2.320000%
68.24
0.230000%
2,002.63
6.74887%
118.69
0.40%
2,943.75
32.00%
9,199.21875
20,474.00





F - 5
 
 

 


Example 3
 
An investor has Ps. 10,000 original principal amount of peso-denominated 2005 Discounts (ISIN: ARARGE03E121) and wants to exchange for the Par Option.

Original Principal Amount (in ARP)
Eligible Amount as a percentage of original principal amount (1/.337)
Eligible Amount
Exchange Ratio
Original Principal Amount of Pars to be issued before deductions
Notional Amount of GDP-linked Securities corresponding to 2005 Pars tendered
Deductions
Total Deductions
Assumed 2005 Pars Trading Price
Total deductions / Assumed 2005 Pars Trading Price
Original Principal Amount of Pars to be Issued
(in ARP)
Interest paid in cash on 2005 Discounts from December 31, 2003 through December 31, 2009
Interest paid in cash on 2005 Pars from December 31, 2003 through September 30, 2009
 
Reinvestment Amount Related to
GDP-linked Securities Adjustment Amount
Exchange Fee
Interest paid in cash on 2005 Discounts from December 31, 2003 through December 31, 2009
GDP-linked Securities Payments through December 15, 2009
A
B
C=A*B
D
E=C*D
F=C
G=A*
26.57117%
H=E*
5.17113%
J=A*I
I
L=F*K
K
N=F*M
M
P=C*O
O
Q=(G-H)+
J+L+N+P
R
S=Q/R
T=E-S
10,000.00
296.735905044510%
29,673.59
100.00%
29,673.59
29,673.59
2,657.11
1,534.45
696.00
6.960000%
293.76
0.990000%
2,435.33
8.20707%
118.69
0.40%
4,666.44
36.30%
12,855.20661
16,818.00
 
 
Example 4
 
An investor has Ps. 10,000 original principal amount of peso-denominated 2005 Quasi-Pars (ISIN: ARARGE03E139) and wants to exchange for the Par Option.

Original Principal Amount
(in ARP)
Eligible Amount as a percentage of original principal amount (1/.699)
Eligible Amount
Exchange Ratio
Original Principal Amount of Pars to be issued before deductions
Notional Amount of GDP-linked Securities corresponding to 2005 Pars tendered
Deductions
Total Deductions
Assumed 2005 Pars Trading Price
Total deductions / Assumed 2005 Pars Trading Price
Original Principal Amount of Pars to be Issued
(in ARP)
Reinvestment Amount Related to
GDP-linked Securities Adjustment Amount
Exchange Fee
Interest on 2005 Pars from December 31, 2003 through September 30, 2009
GDP-linked Securities Payments through December 15, 2009
A
B
C=A*B
D
E=C*D
F=C
H=F*G
G
J=F*I
I
L=C*K
K
M=E*
5.17113%
N=(H+J+L)-M
O
P=N/O
Q=E-P
10,000.00
143.061516452074%
14,306.15
100.00%
14,306.15
14,306.15
141.63
0.990000%
1,174.11
5.171130%
57.22
0.40%
739.78
633.18
36.30%
1,744.297521
12,561.00

Example 5
 
An investor has U.S.$10,000 original principal amount of U.S. dollar-denominated 2005 Pars (ISIN: US040114GK09) and wants to exchange for the Par Option.

Original Principal Amount
(in USD)
Eligible Amount as a percentage of original principal amount (1.00)
Eligible Amount
Exchange Ratio
Original Principal Amount of Pars to be issued before deductions
Notional Amount of GDP-linked Securities corresponding to 2005 Pars tendered
Deductions
Total Deductions
Assumed 2005 Pars Trading Price
Total deductions / Assumed 2005 Pars Trading Price
Original Principal Amount of Pars to be issued
(in USD)
Coupon on 2005 Pars paid in cash on March 31, 2010
Reinvestment Amount Related to
GDP-linked Securities Adjustment Amount
Exchange Fee
Interest paid in cash on 2005 Pars from December 31, 2003 through September 30, 2009
GDP-linked Securities Payments through December 15, 2009
A
B
C=A*B
D
E=C*D
F=C
H=E*G
G
J=A*I
I
L=F*K
K
N=F*M
M
P=C*O
O
Q=H+J+
L+N+P
R
S=Q/R
T=E-S
10,000.00
100.000000000000%
10,000.00
100.00%
10,000.00
10,000.00
125.00
1.250000%
82.00
0.820000%
19.00
0.190000%
739.12
7.391290%
40.00
0.40%
1,005.12
37.90%
2,652.031662
7,347.00

Example 6
 
An investor has €10,000 original principal amount of euro-denominated 2005 Pars (ISIN: XS0205537581) and wants to exchange for the Par Option.

Original Principal Amount
(in EUR)
Eligible Amount as a percentage of original principal amount (1.00)
Eligible Amount
Exchange Ratio
Original Principal Amount of Pars to be issued before deductions
Notional Amount of GDP-linked Securities corresponding to 2005 Pars tendered
Deductions
Total Deductions
Assumed 2005 Pars Trading Price
Total deductions / Assumed 2005 Pars Trading Price
Original Principal Amount of Pars to be issued
(in EUR)
Coupon on 2005 Pars paid in cash on March 31, 2010
Reinvestment Amount Related to
GDP-linked Securities Adjustment Amount
Exchange Fee
Interest paid in cash on 2005 Pars from December 31, 2003 through September 30, 2009
GDP-linked Securities Payments through December 15, 2009
A
B
C=A*B
D
E=C*D
F=C
H=E*G
G
J=A*I
I
L=F*K
K
N=F*M
M
P=C*O
O
Q=H+J+
L+N+P
R
S=Q/R
T=E-S
10,000.00
100.000000000000%
10,000.00
100.00%
10,000.00
10,000.00
113.00
1.130000%
71.00
0.710000%
23.00
0.230000%
674.88
6.748870%
40.00
0.40%
921.88
32.00%
2,880.875
7,119.00



F - 6
 
 

 


 
SAMPLE CALCULATIONS RELATED TO PAYMENT ON GDP-LINKED SECURITIES

A
Reference Year
2012
 
B
Base Case Previous Year (2011) GDP in billions of 1993 pesos
349.72
 
C
Base Case Reference Year (2012) GDP in billions of 1993 pesos
361.12
 
D
Base Case GDP Growth Rate  (=C/B-1)
3.26%
 
   
Example 1
Example 2
Example 3
 
E
Hypothetical Actual Reference Year (2012) Real GDP in billions of 1993 pesos
425.00
425.00
350.00
 
F
Condition I - Does Actual Real GDP exceed Base Case GDP for the reference year? (Is E>C?)
Yes
Yes
No
 
G
Hypothetical annual growth in Actual Real GDP in Reference Year
4.00%
2.50%
   
H
Condition II - Does the annual growth in Actual Real GDP exceed the growth in Base Case GDP for the reference year?  (Is G>D ?)
Yes
No
   
Excess GDP Calculation
       
I
Excess GDP in billions of 1993 pesos  (E-C)
63.88
     
J
Hypothetical GDP deflator for reference year / GDP deflator for base year (1993)
3.50
     
K
Excess GDP in billions of nominal pesos of Reference Year  (= I * J)
223.56
     
Payment in pesos
       
L
Available Excess GDP in pesos per one peso in notional amount of GDP-linked Securities  (= 0.05 * K * 0.004190)
0.046836
     
M
Payment in pesos per one peso in notional amount of GDP-linked Securities (1)   (= L)
0.0468363
     
Payment in U.S. dollars
       
N
Available Excess GDP in pesos per one U.S. dollar in notional amount of GDP-linked Securities  (= 0.05 * K * 0.012225)
0.136653
     
O
Hypothetical peso/U.S. dollar exchange rate
4.30000
     
P
Payment in U.S. dollars per one U.S. dollar in notional amount of GDP-linked Securities (2)  (= N / O)
0.0317796
     
Payment in euro
       
Q
Available Excess GDP in pesos per one euro in notional amount of GDP-linked Securities  (= 0.05 * K * 0.015387)
0.171998
     
R
Hypothetical peso/euro exchange rate
6.27800
     
S
Payment in euro per one euro in notional amount of GDP-linked Securities (3)  (= Q / R)
0.0273969
     

(1)  
Cumulative peso payments per one peso in notional amount of GDP-linked Securities cannot exceed the payment cap of Ps. 0.48.
(2)  
Cumulative U.S. dollar payments per one U.S. dollar in notional amount of GDP-linked Securities cannot exceed the payment cap of U.S.$ 0.48.
(3)  
Cumulative euro payments per one euro in notional amount of GDP-linked Securities cannot exceed the payment cap of € 0.48.


­
G - 1
 

 
 

 


 
FORM OF LETTER OF TRANSMITTAL
 
 
THE APPEARANCE OF THIS ELECTRONIC LETTER OF TRANSMITTAL IN THE INVITATION WEBSITE MAY VARY.
 
NOTE: THIS ELECTRONIC LETTER OF TRANSMITTAL IS TO BE USED ONLY BY DIRECT PARTICIPANTS OR CUSTODIANS IN CONNECTION WITH AGGREGATE OR INDIVIDUAL TENDERS.  TENDERS RELATING TO EACH ELECTRONIC LETTER OF TRANSMITTAL SUBMITTED TO THE INFORMATION AGENT MUST CORRESPOND TO, OR FORM PART OF, A SINGLE ELECTRONIC ACCEPTANCE NOTICE SUBMITTED TO THE EXCHANGE AGENT.  IF YOU NEED ASSISTANCE IN COMPLETING THIS ELECTRONIC LETTER OF TRANSMITTAL, PLEASE CALL THE INFORMATION AGENT AT +39 06 42 17 17 17 (IN ITALY) OR +39 06 42 17 17 77 (OUTSIDE OF ITALY). THIS FORM MAY ONLY BE SUBMITTED ELECTRONICALLY.  ADDITIONAL REQUIREMENTS APPLY TO TENDERING BONDHOLDERS RESIDING IN GERMANY OR ITALY (PLEASE REFER TO THE PD PROSPECTUS).
 
 
ELECTRONIC LETTER OF TRANSMITTAL
 
Relating to the Invitation by
 
The Republic of Argentina
 
to Owners of each series of bonds listed in Annexes A-1 and A-2 to the US Prospectus and in the PD Prospectus (as defined below) and related claims (collectively, the “Eligible Securities”) to submit offers to exchange Eligible Securities on the terms and conditions described in the US Prospectus and in the PD Prospectus.
 
 
This is a letter of transmittal in electronic form (the “Electronic LoT”) referred to in the prospectus dated April 27, 2010 (the “US Prospectus”) of the Republic of Argentina (“Argentina”) and in the PD Prospectus (as defined in the US Prospectus).  This Electronic LoT forms part of the Invitation Materials.  The terms and conditions of the Invitation Materials are incorporated by reference herein.  Capitalized terms used but not defined in this Electronic LoT shall have the same meanings given to them in the US Prospectus and in the PD Prospectus.
 
 
The Invitation being extended under the US Prospectus and the invitations being extended on the basis of the PD Prospectus constitute one and the same Invitation, subject to the same terms and conditions (as set forth in the US Prospectus and in the PD Prospectus), except as required by applicable law or as otherwise noted in the US Prospectus and the PD Prospectus.
 
The Invitation will expire at 5:00 P.M. (New York City time) on June 7, 2010, unless extended or earlier terminated by Argentina (such date and time, as the same may be extended, the “Expiration Date”).
Large Holders electing the Discount Option who validly tender their Eligible Securities (1) on or prior to 5:00 P.M. (New York City time) on May 12, 2010, unless extended (such date and time, as the same may be extended, the “Early Tender Deadline”) will be eligible to receive the Total Consideration, or (2) after the Early Tender Deadline but on or prior to the Expiration Date, will be eligible to receive the Consideration.  Small Holders will be eligible to receive the Total Consideration even if their tenders are received after the Early Tender Deadline, so long as they validly tender their Eligible Securities on or prior to the Expiration Date.
All tenders will be irrevocable and may not be withdrawn except under certain limited circumstances as described in the Invitation Materials.
 
A completed Electronic LoT must be submitted to Georgeson S.r.l., the information agent, by completing this form electronically on the following website: http://www.argentina2010offer.com. Delivery of this form in a manner other than the foregoing does not constitute a valid delivery.
 
 
This form is only to be completed by direct participants or custodians1 making submissions on behalf of single or multiple beneficial owners related to a single electronic tender to a principal clearing system.
 
 
Argentina and the information agent have agreed that they will maintain the confidentiality of the information contained in this Electronic LoT relating to the identity of the beneficial owners and any administrative, litigation, arbitral or other legal proceedings against Argentina relating to the Eligible Securities tendered, and to store, process and use the data contained in this Electronic LoT(s) only to the extent required for the settlement of the Invitation, for litigation reconciliation purposes or for the exercise by Argentina of any rights under the representations, warranties and covenants given in connection with the Invitation.
 


 
1
the information regarding the custodian or direct participant submitting each Electronic LoT will be gathered through a registration process with the information agent that custodians and direct participants need to complete before filling out and submitting each Electronic LoT.

­
H - 1
 

 
 

 
 
 
Please ensure that a separate Electronic LoT is filled out for:
 
·  
each series of Eligible Securities, i.e., one submission per ISIN,
·  
each principal clearing system through which a tender is submitted, and
·  
each Option elected by each type of holder (Large Holder or Small Holder).
Please fill in all of the relevant fields:

1.  
Please select the ISIN number for the Eligible Security to which this form relates to:
 
You must submit a separate Electronic LoT for each Eligible Security.
 
ISIN  ____________________________
 
2.  
Please select the Option elected:
 
You must submit a separate Electronic LoT for each Option.
 
ž  
Large Holder Discount Option – Early Tender Deadline
 
ž  
Large Holder Discount Option – Late Tender Deadline
 
ž  
Small Holder Discount Option
 
ž  
Par Option
 
3.  
If you are a direct participant in a principal clearing system, please provide the principal clearing system participant number through which the submission is being made:
 
____________________________
 
4.  
If you are a direct participant in a principal clearing system, please select the relevant principal clearing system through which the submission has been made:
 
You must submit a separate Electronic LoT for each principal clearing system.
 
ž  
Euroclear
 
ž  
Clearstream, Luxembourg
 
ž  
Monte Titoli S.p.A
 
ž  
OEKB
 
ž  
Iberclear
 
ž  
Caja de Valores S.A.
 
ž  
Clearstream Banking AG
 
ž  
SIS
 
5.  
If you are a direct participant, please provide the blocking reference number (or similar reference number) provided by the relevant principal clearing system when you submitted the electronic acceptance notice for the tenders described herein:

 
You must submit a separate Electronic LoT for each blocking (or similar) reference number.
 

­
H - 2
 

 
 

 
_____________________________
 
6.  
If you are not a direct participant in a principal clearing system, please check the box below:
 
ž  
The person submitting this Electronic LoT is not a direct participant.  We agree to provide the direct participant or intermediary through which the Eligible Securities are held with the code received from the information agent when electronically submitting our Electronic LoT(s) (the “Electronic LoT Code or C-Code”)
 
7.  
Breakdown of submission:
 
If one or more lines below contains information on tenders for which custodian(s) or subcustodian(s) holding through you has/have already submitted Electronic LoT(s) to the information agent containing the information set forth in each column below and provided you with a C-Code, you are only required to fill out columns (e) and (i) below.  If custodian(s) or subcustodian(s) holding through you has/have not submitted Electronic LoT(s) to the information agent containing the information set forth in each column below or have not provided you with a C-Code, you are required to fill out columns (a.1) to (h.2) below.  If this Electronic LoT does not aggregate multiple tenders, please fill out a single line in the chart below.
 
Line #
(a.1)
First Name
of Beneficial Owner or Name of Institution2
(a.2)
Last (Family) Name
of Beneficial Owner
(not applicable to
Institutions)2
(b)
Jurisdiction of Beneficial Owner 3
(c)
Fiscal
Code
[Only available if Italy is selected in (b)]
(d) Telephone Number
(Optional)
(e) Original Principal Amount of Eligible Securities tendered 4
(f) Are the Eligible Securities the subject of any legal proceeding against Argentina? Y/N
(g)
Jurisdiction in which legal proceedings or judgments were brought, if applicable
(h.1)
First Name or Institution Name under which proceeding was brought (only if different from name of beneficial owner or Institution)
(h.2)
Last (Family)
Name under which proceeding was brought (only if different from last name of beneficial owner) (not applicable to Institutions)
(i)
C-Code (required if subcustodian(s) have already submitted Electronic LoT(s) to the information agent)
1
                     
2
                     
3
                     
4
                     
5
                     
6
                     
7
                     
8
                     
9
                     
10
                     
11
                     
12
                     
13
                     
14
                     
15
                     
16
                     
17
                     
18
                     
19
                     
20
                     
Total original principal amount of Eligible Securities tendered
           

 


 2  If the tender is made from a joint account, each account holder must enter its First and Last Name.
 
 3 List of jurisdictions: Public Offering (Argentina, Austria, Germany, Italy, Luxembourg, the Netherlands, Spain , Switzerland, UK, USA) or Private Placement (Bahrain, Belgium, Canada, Cayman Islands, Channel Islands, Denmark, France, Hong Kong, Ireland, Japan, Monaco, Netherlands Antilles, Portugal, Russia, Singapore, Uruguay). By checking the box at the end of the document, the person submitting this Electronic LoT acknowledges and agrees on its own behalf and/or on behalf of each beneficial owner listed in the chart included in (7) that it has read and abide to any restrictions applicable to the jurisdiction selected which is contained in the US Prospectus.
 4 Although statements issued by custodians relating to the account in which Eligible Securities are held may express the amount of Eligible Securities on the basis of the original principal amount or outstanding principal amount, you must enter the original principal amount in this field.
 
   
 
­
H - 3
 

 
 

 

If this Electronic LoT is delivered by a direct participant in a principal clearing system, the electronic acceptance notice submitted to the relevant principal clearing system and identified in paragraph 5 above must equal the total original principal amount of Eligible Securities tendered in the table above.
 
If you are a custodian or other financial intermediary, the direct participant submitting an electronic acceptance notice must also submit an Electronic LoT containing the total original principal amount of Eligible Securities tendered in the table above and specifying the C-Code you will receive upon submission of this Electronic LoT to the information agent.
 
For beneficial owners resident in Germany and Italy, all submissions made through the relevant principal clearing systems must be supported by a completed individual paper letter of transmittal from each beneficial owner.   Failure to complete the individual paper letter of transmittal may result in the rejection of submissions through the relevant clearing systems and participation in the Invitation.  In Germany, direct participants or custodians using this Electronic LoT represent that on or before the Early Tender Deadline or the Expiration Date, as applicable, they have received the individual paper letters of transmittal related to each individual beneficial owner submission to the information agent or confirmation from the relevant custodian(s) that such custodians have received an individual paper letter of transmittal from each individual beneficial owner holding through it and undertake to deliver any individual paper letter of transmittal to Argentina or the information agent upon their request. In Italy, direct participants or custodians using this Electronic LoT undertake to submit the individual paper letters of transmittal related to each individual beneficial owner by courier or to obtain confirmation from the relevant custodian(s) that such custodians have received an individual paper letter of transmittal from each individual beneficial owner holding through it and submitted such individual paper letter of transmittal to the information agent by courier, within five business days after the Early Tender Deadline or the Expiration Date, as applicable.
 
By checking the box below, the person submitting this Electronic LoT hereby acknowledges and agrees on its own behalf and/or on behalf of each beneficial owner listed above that:
 
 
1.
you have received and reviewed this Prospectus in its entirety;
 
 
2.
you accept the Invitation in respect of the aggregate principal amount of Eligible Securities you have tendered (and any claims related thereto), subject to the terms and conditions of the Invitation as set forth in this Prospectus;
 
 
3.
the Eligible Securities will be cancelled as a condition and purpose of the Invitation;
 
 
4.
you assign and transfer to the exchange agent for cancellation all right, title and interest in and to, and any and all, claims in respect of or arising as a result of your status as a holder of, all tendered Eligible Securities, subject to and effective upon exchange (including the cancellation of your tendered Eligible Securities);
 
 
5.
the exchange shall be deemed to constitute full performance and satisfaction by Argentina of all of its obligations under your tendered Eligible Securities and, if applicable, any payment order, judgment, arbitral award or other such order that you have obtained or may obtain in the future against Argentina relating to the tendered Eligible Securities, such that following the cancellation and exchange of such Eligible Securities, you shall have no contractual or other rights or claims in law or equity arising out of or related to your tendered Eligible Securities or any payment order, judgment, arbitral award or other such order relating to such Eligible Securities that you have obtained or may obtain in the future against Argentina (including any Argentine public entity or affiliate), or the trustee or fiscal agent, as the case may be, arising under or in connection with such Eligible Securities;
 
 
6.
subject to and effective upon settlement of the Invitation, you waive any and all rights and claims (other than the right to the consideration subject to the terms and conditions of the Invitation, as described herein) with respect to your tendered Eligible Securities against Argentina (including any Argentine public entity or affiliate), the trustee or fiscal agents, as the case may be, and any of their agents, officials, officers, employees or advisors;
 

­
H - 4
 

 
 

 

 
7.
subject to and effective upon settlement of the Invitation, you discharge and release Argentina (including any Argentine public entity or affiliate), and the fiscal agents and trustees, as the case may be, in respect of the Eligible Securities and the trustee for the New Securities and any of their agents, officials, officers, employees or advisors, from any and all claims (including claims in the form of a payment order, judgment, arbitral award or other such order or enforcement actions related thereto) you may have, now or in the future, arising out of or related to your tendered Eligible Securities, including expressly, without limitation, any claims arising from any existing, past or continuing defaults and their consequences in respect of such Eligible Securities (such as any claim that you are entitled to receive principal, accrued interest or any other payment with respect to your Eligible Securities, other than as expressly provided herein);
 
 
8.
you are the beneficial owner (as defined below) of, or a duly authorized representative of one or more such beneficial owners of, all Eligible Securities tendered by you and you have full power and authority to submit all required documents, including your electronic acceptance notice and related letter of transmittal, and have full power and authority to tender, assign and transfer all Eligible Securities tendered by you;
 
 
9.
all authority conferred or agreed to be conferred pursuant to your representations, warranties and undertakings and all of your obligations shall (to the extent possible under applicable law) be binding upon your successors, assigns, heirs, executors, trustees in bankruptcy and legal representatives and shall not be affected by, and shall survive, your death or incapacity;
 
 
10.
you are solely liable for any taxes and similar or related payments imposed on you under the laws of any applicable jurisdiction as a result of your participation in the Invitation and agree that you will not and do not have any right of recourse (whether by way of reimbursement, indemnity or otherwise) against Argentina (or any Argentine public entity or affiliate), the global coordinator, any international joint dealer manager, the information agent, the exchange agent, the trustee and/or fiscal agent of the tendered Eligible Securities, the U.S.-European trustee or any other person in respect of such taxes and payments;
 
 
11.
you are a person for whom it is lawful to participate in the Invitation under applicable securities laws;
 
 
12.
you have good and marketable title to all Eligible Securities being tendered, and upon settlement of the Invitation the tendered Eligible Securities will be transferred to the exchange agent for cancellation, free and clear of any liens, charges, claims, encumbrances, interests, rights of third parties and restrictions of any kind, and you are solely responsible for complying with this covenant and Argentina shall not be liable to any third party that has now, or may have in the future, any right or interest of any kind in the tendered Eligible Securities;
 
 
13.
you will, upon request, execute and deliver any additional documents and/or do such other things deemed by Argentina or the exchange agent (or, where relevant, your custodian or other holder or third party acting on your behalf) to be necessary or desirable to complete the transfer to the exchange agent of the tendered Eligible Securities for cancellation or to evidence your power and authority to so tender and transfer such Eligible Securities;
 
 
14.
you constitute and appoint the exchange agent or its successor (and your custodian or other holder or third party acting on your behalf) as your true and lawful agent and attorney-in-fact (with full knowledge that the exchange agent also acts as our agent) with respect to all Eligible Securities tendered, with full power of substitution, to (a) present such Eligible Securities and all evidences of transfer and authenticity to us, or upon our order, (b) present such Eligible Securities for transfer and cancellation, (c) receive all benefits and otherwise exercise all rights of beneficial ownership of such Eligible Securities, and (d) receive on your behalf the New Securities or the cash payment, if applicable, issued upon and in exchange for the cancellation of the tendered Eligible Securities;
 

­
H - 5
 

 
 

 

 
15.
you constitute and appoint the exchange agent or its successor (and your custodian or other holder acting on your behalf) as your true and lawful agent and attorney-in-fact, and provide an irrevocable instruction to such attorney-in-fact and agent to complete and execute all or any form(s) of transfer and other document(s) deemed necessary in the opinion of such attorney-in-fact and agent in relation to Eligible Securities tendered thereby in favor of the exchange agent or such other person or persons as Argentina may direct, for purposes of the exchange and cancellation of such Eligible Securities and to deliver such form(s) of transfer and other document(s) in the attorney’s and agent’s opinion and/or the certificate(s) and other document(s) of title relating to such Eligible Securities’ registration and to execute all such other documents and to do all such other acts and things as may be in the opinion of such attorney-in-fact or agent necessary or expedient for the purpose of, or in connection with, the acceptance and settlement of the Invitation and the cancellation of such Eligible Securities;
 
 
16.
you will not sell, pledge, hypothecate or otherwise encumber or transfer any Eligible Securities tendered (or any claims, judgments or awards relating to such Eligible Securities) from the date of your tender and you agree that any purported sale, pledge, hypothecation or other encumbrance or transfer will be void and of no effect;
 
 
17.
you hold, and will hold (or will instruct your custodian or other holder or third party acting on your behalf to hold), the Eligible Securities you have tendered blocked in the clearing system through which such securities are held and, in accordance with the requirements of such clearing system and by the deadline established by such clearing system, have taken all steps necessary to authorize the blocking of your tendered Eligible Securities with effect on and from the date your tender is received by such clearing system, and, pending the transfer of such Eligible Securities to the exchange agent for cancellation you may not instruct or effect any transfers of such Eligible Securities;
 
 
18.
you authorize any transfers of the tendered Eligible Securities or other actions by the clearing systems, the fiscal agents for such Eligible Securities and the trustee for the 2005 Eligible Securities being tendered in furtherance of cancellation and settlement;
 
 
19.
you agree to supply your custodian, the information agent and Argentina (or its legal counsel) upon their request no later than the Early Tender Deadline or Expiration Date, as applicable, with full, complete and accurate details (in such a manner that these details may be reconciled with your electronic acceptance notice) of (a) any administrative, litigation, arbitral or other legal proceedings against Argentina relating to the Eligible Securities that you tender, (b) any payment order, judgment, arbitral award or other such order against Argentina covering your tendered Eligible Securities or into which your tendered Eligible Securities have merged, (c) any attachment orders, injunctions or other relief granted in connection with (a) or (b) above, you represent and warrant that the information you supply is true and correct, and you agree to deliver upon request of Argentina (or its legal counsel) any execution copy of any judgment or any other document necessary to enforce your payment order, judgment, arbitral award or other such order;
 
 
20.
your tendered Eligible Securities are not the subject of any administrative, litigation, arbitral, or other legal proceedings against Argentina or the trustee or fiscal agent of such Eligible Securities (including claims for payment of past due interest, principal or any other amount sought in connection with your tendered Eligible Securities or for compensation of lawyers’ costs and court fees), except that, to the extent that your tendered Eligible Securities are the subject of such proceedings, (a) you agree to abandon, dismiss, withdraw and discontinue such proceedings (with each party to bear its own attorney fees and costs, except that Argentina shall not bear any court fees) in full and final settlement thereof if and to the extent that cancellation of the tendered Eligible Securities and settlement (including delivery of your New Securities and payment of cash, if applicable) occur pursuant to the terms of the Invitation, and you agree to promptly take any necessary or appropriate steps to implement such withdrawal and dismissal, including, without limitation, the termination of any power of attorney or agency agreement, (b) you hereby authorize Argentina (or its legal counsel) to file any document with any administrative body, court, tribunal
 

­
H - 6
 

 
 

 

 
or other body before which any such proceedings are pending or that has issued or recognized any payment order, judgment, arbitral award or other such order in order to have the proceedings withdrawn, dismissed and discontinued with prejudice and (c) you agree to deliver and hereby authorize your legal counsel to deliver to your custodian, the information agent and Argentina (or its legal counsel) without undue delay following the Early Settlement Date or the Final Settlement Date, as applicable, all additional documents, court filings or further authorizations as requested by Argentina to withdraw, dismiss and discontinue with prejudice any pending administrative, litigation, arbitral or other legal proceeding against Argentina in full and final settlement thereof;
 
 
21.
to the extent that you have obtained a payment order, judgment from any court, an award from any arbitral tribunal or other such order against Argentina with respect to your tendered Eligible Securities (including payment orders, judgments, arbitral awards or other orders requiring Argentina, including any Argentine public entity or affiliate, to make payment of past due interest, principal or any other amount sought in connection with your tendered Eligible Securities or for compensation of lawyers’ costs and court fees), (a) you hereby irrevocably waive the right to enforce such payment order, judgment, arbitral award or other such order against Argentina or the trustee or fiscal agent of such Eligible Securities if and to the extent that cancellation of the tendered Eligible Securities and settlement (including delivery of your New Securities and payment of cash, if applicable) occur pursuant to the terms of the Invitation, (b) you hereby authorize Argentina (or its legal counsel) to file any document with any administrative body, court, tribunal or other body that has issued or recognized any payment order, judgment, arbitral award or other such order in order to have the payment order, judgment, arbitral award or other such order (or that portion of such payment order, judgment, arbitral award or other such order in which you have an interest) withdrawn, discharged and/or cancelled in full, and (c) you agree to deliver and hereby authorize your legal counsel to deliver to your custodian, the information agent and Argentina (or its legal counsel) without undue delay following the Early Settlement Date or the Final Settlement Date, as applicable, all appropriate documents or court filings as requested by Argentina, to discharge and cancel in full any payment order, court judgment, arbitral award or other such order against Argentina (or that portion of such payment order, judgment, arbitral award or other such order in which you have an interest);
 
 
22.
subject to and effective upon the settlement of the Invitation, you hereby irrevocably waive all rights awarded and any assets attached for your benefit through any pre-judgment attachment, post-judgment attachment, attachment in aid of execution or any other measure encumbering property or any other rights of Argentina (including any Argentine public entity or affiliate) ordered by any court or otherwise obtained (including ex parte or through self help measures) against Argentina (or against any Argentine public entity or affiliate and their assets or rights to receive such assets) or against the trustee or fiscal agent of your tendered Eligible Securities in connection with such Eligible Securities (including claims for payment of past due interest or any other amount sought in connection with your tendered Eligible Securities and legal costs) and you agree to take, promptly upon request by Argentina, such further steps or give such other notification as may be necessary to release any assets attached or otherwise encumbered;
 
 
23.
the delivery of your tender will constitute an undertaking to execute any further documents and give any further assurances that may be required in connection with any of the foregoing and you further agree, promptly upon request of Argentina, the exchange agent or the information agent, to take such further steps or give such other notifications or information as may be required or requested to ensure that Argentina (including any Argentine public entity or affiliate) shall have no liability with respect to the Eligible Securities you tender or with respect to any administrative, litigation, arbitral or other legal proceeding, or any payment order, judgment, arbitral award or other such order related to such Eligible Securities if and to the extent such Eligible Securities are exchanged by Argentina;
 
 
24.
if you are tendering 2005 Eligible Securities, you acknowledge and agree that Argentina has complied fully with the “Rights Upon Future Offers” clause in your 2005 Eligible Securities;
 

­
H - 7
 

 
 

 

 
25.
if you are tendering Pre-2005 Eligible Securities, you instruct the exchange agent to deliver to the international joint dealer managers a principal amount of 2017 Globals or cash as applicable, equal to the international joint dealer managers’ fee;
 
 
26.
in consideration for any GDP-linked Securities that you receive pursuant to the Invitation, (a) you are deemed to have received (and waive actual receipt of) all payments on the GDP-linked Securities that would have been made during the period from and including June 2, 2005 to but excluding December 31, 2009, as if the GDP-linked Securities were outstanding during that period, (b) such prior payments deemed made will be counted towards the total payment cap of 0.48, measured per unit of currency paid, over the life of the GDP-linked Securities, and (c) your GDP-linked Securities will expire in any year in which the payment cap for the 2005 GDP-linked Securities is reached (as described under “Description of the New Securities—General Terms of the GDP-linked Securities”);
 
 
27.
the terms and conditions of the Invitation shall be deemed to be incorporated in, and form part of, your electronic acceptance notice and letter of transmittal, which shall be read and construed accordingly;
 
 
28.
if you have tendered your Eligible Securities through a custodian or any other holder or third party acting on your behalf, you have constituted and appointed such custodian, holder or third party as your true and lawful agent and attorney-in-fact to carry out all the necessary actions that are required to tender the Eligible Securities pursuant to the Invitation and to transfer such Eligible Securities for cancellation and you will not revoke any instructions and/or powers-of-attorney given to such custodian, holder or third party;
 
 
29.
the New Securities that you may receive in exchange for your Eligible Securities will be registered in the name of, and the cash that you may be entitled to receive will be paid to, a nominee of a common depositary for a principal clearing system and deposited with that common depositary, which may cause an increase in fees under the arrangements regarding your securities deposit account;
 
 
30.
you acknowledge that your electronic acceptance notice contains an offer to enter into a contractual relationship with Argentina on the potential exchange of the Eligible Securities for New Securities or cash, if applicable, (subject to the terms of the Invitation Materials) and that, consequently, the information contained in such electronic acceptance notice, in any related letter of transmittal submitted in electronic form to the information agent or any paper letter of transmittal submitted to your custodian or other intermediary is required in connection with the settlement of such Invitation.  You agree that the exchange agent and the information agent will store, process and use the data contained in such electronic acceptance notice and in any related electronic or paper letter of transmittal to the extent required for the settlement of the Invitation and/or the exercise of any rights under the representations, warranties and covenants given in connection with the Invitation, and you irrevocably instruct your custodian, any relevant clearing system or other holder acting on your behalf to disclose your identity and deliver any electronic acceptance notice and any electronic or paper letter of transmittal, as provided in the tender procedures, to Argentina, its legal counsel or the information agent;
 
 
31.
Argentina, the global coordinator, the international joint dealer managers, the exchange agent and other persons will rely on the truth and accuracy of the foregoing acknowledgments, representations, warranties and agreements, and that if any of the acknowledgments, representations, warranties and agreements deemed to have been made by you by your tender of your Eligible Securities are no longer accurate, you will promptly notify Argentina and, at Argentina’s sole discretion, withdraw your tender of Eligible Securities or remedy the same;
 
 
32.
the delivery to the information agent of the paper letter of transmittal (where applicable) and/or letter of transmittal in electronic form and the submission of the electronic acceptance notice relating to your tender fall within the exclusive responsibility of your custodian or other holder or
 

­
H - 8
 

 
 

 

 
third party acting on your behalf; you further acknowledge that Argentina shall not be liable with respect to any failure in the delivery, or any delayed delivery, to the information agent, or any error in the execution of the paper letter of transmittal (where applicable) and letter of transmittal in electronic form, or with respect to any failure or error in the submission, or any delayed submission, of the tendered Eligible Securities through a principal clearing system, or any failure to execute, or any delayed execution of any other steps or formality, necessary or desirable to complete validly the tender procedures of the Invitation;
 
 
33.
the consideration for your tendered Eligible Securities will be credited on an account held by your custodian, directly or indirectly, with a principal clearing system pursuant to the tender procedures described herein;
 
 
34.
you instruct your custodian or any other holder or third party acting on your behalf, to transfer the tendered Eligible Securities to the exchange agent for cancellation, according to the terms and conditions described in this document, or if the tendered Eligible Securities are not accepted by Argentina pursuant to the terms and conditions of the Invitation, you instruct your custodian, holder or third party acting on your behalf, to release such Eligible Securities and return them to you;
 
 
35.
you acknowledge that Argentina’s obligations to make payments in the Invitation shall be discharged upon receipt by the Exchange Agent, for your sole benefit, of the New Securities and applicable cash payment.  You agree that Argentina shall make all payments under the Invitation to the Exchange Agent for your exclusive benefit, in accordance with your respective interests.  Argentina shall have no right or interest whatsoever in such amounts; and
 
 
36.
If any one or more of the above representations, warranties and undertakings made by or with respect to any tendering holder shall be or become invalid, illegal or unenforceable in any respect, the validity, legality and enforceability of the remaining representations, warranties and undertakings made by or with respect to such holder, and the representations, warranties and undertakings made by or with respect to all other tendering holders, shall in no way be affected, prejudiced or otherwise disturbed thereby.
 

 
 
□ I acknowledge and agree
 
 

 


­
H - 9
 

 
 

 
 
 
 
 
PROSPECTUS
 

 

 
The Republic of Argentina
 
Debt Securities
Warrants
Units
 
We may from time to time offer and sell (or permit certain security holders named in the applicable prospectus supplement to offer and sell) our debt securities, warrants and units in amounts, at prices and on terms to be determined at the time of sale and provided in supplements to this prospectus.  Such offers may include debt securities in exchange for other debt securities or that are convertible into new debt securities.  Securities having an aggregate principal amount of up to U.S.$15,000,000,000 may be offered in the United States.  The debt securities will be direct, general and unconditional public debt of the Republic of Argentina, or Argentina, and will rank equal in right of payment among themselves and with all other unsecured and unsubordinated public debt of Argentina.  The warrants will be direct, unconditional and unsecured obligations of Argentina and will not constitute indebtedness of Argentina.
 
Sales of the securities may be made directly, through agents designated from time to time or through underwriters or dealers.  If any agents of Argentina or any underwriters are involved in the sale of securities, we will include the names of those agents or underwriters and any commissions or discounts they may receive in the applicable prospectus supplement.
 
_____________________
 
This prospectus may not be used to make offers or sales of securities unless accompanied by a prospectus supplement.  You should read this prospectus and any supplements carefully.  You should not assume that the information in this prospectus, any prospectus supplement or any document incorporated by reference in them is accurate as of any date other than the date on the front of those documents.
 
 For a discussion of risk factors, please see “Risk Factors” beginning on page 7 of this prospectus.
 
_____________________
 
Neither the Securities and Exchange Commission nor any other regulatory body has approved or disapproved of these securities or passed upon the accuracy or adequacy of this prospectus.  Any representation to the contrary is a criminal offense.
 
The date of this prospectus is April 13, 2010.
 

 
 
 

 
 

 
TABLE OF CONTENTS


Page
 


 
ABOUT THIS PROSPECTUS
 2
 
 
FORWARD-LOOKING STATEMENTS
 5
 
 
DATA DISSEMINATION
 5
 
 
INCORPORATION OF CERTAIN DOCUMENTS BY REFERENCE
 5
 
 
USE OF PROCEEDS
 6
 
 
RISK FACTORS
 7
 
 
DESCRIPTION OF THE SECURITIES
 14
 
 
TAXATION
 32
 
 
PLAN OF DISTRIBUTION
 34
 
 
OFFICIAL STATEMENTS
 36
 
 
VALIDITY OF THE SECURITIES
 36
 
 
AUTHORIZED REPRESENTATIVE
 36
 


 
 
 
 
 
 

 


ABOUT THIS PROSPECTUS
 
This prospectus is part of a registration statement that Argentina filed with the United States Securities and Exchange Commission, or SEC, under the “shelf” registration process.  Under this shelf process, Argentina may sell (or may permit certain security holders named in the applicable prospectus supplement to sell), from time to time, any of the debt securities, warrants and/or units described in this prospectus in one or more offerings up to a total amount of U.S.$15,000,000,000 or the equivalent thereof in another currency or currency unit.  This prospectus provides you with basic information about Argentina and a general description of the securities Argentina may offer under this shelf process.  Each time Argentina or any security holder sells securities under this shelf process, it will provide a prospectus supplement that will contain additional information about Argentina and, if necessary, the terms of that offering.  The prospectus supplement may also add, update or change information contained in this prospectus.  If the information in this prospectus differs from any prospectus supplement, you should rely on the information in the prospectus supplement.  Argentina is responsible for the information contained and incorporated by reference in this prospectus and any prospectus supplement.  Argentina has not authorized anyone to give you any other information, and Argentina takes no responsibility for any other information that others may give you.
 
Currency of Presentation
 
Unless otherwise specified, references herein to “dollars,” “U.S. dollars,” “U.S.$” and “$” are to the currency of the United States of America, and references to “pesos” and “Ps.” are to Argentine pesos.
 
Description of the Debt Restructuring Process and Determination of Terms of Exchange Offers

Argentina’s efforts to restructure its debt following its default in 2001 may be divided into two principal phases:
 
 
·
the stage accompanying the 2005 Debt Exchange (the “2005 Offer Stage”); and
 
 
·
the stage accompanying the prospective exchange offer in 2010 (the “2010 Offer Stage”).
 
For purposes of this prospectus "2005 Debt Exchange" refers to the restructuring and exchange of public debt undertaken by the Government in January and February of 2005.
 
In arriving at the terms of the exchange offers at each stage, Argentina has needed to weigh important considerations, including:
 
 
·
debt sustainability;
 
 
·
social and economic considerations affecting Argentina and its citizens;
 
 
·
the feedback obtained from consultation with market participants including creditors, creditor groups, investment banks and finance organizations;
 
 
·
consultation with other countries and official sector agencies; and
 
 
·
legal limitations and constraints.

The 2005 Offer Stage

In the 2005 Offer Stage, Argentina arrived at the terms of its offer after a lengthy and complicated analytical and consultative process.  The Government’s resources and debt payment capacity were severely constrained by the need to address the socio-economic problems it confronted domestically, including the rampant poverty and profound social needs of the Argentine citizenry following the worst economic crisis in its history.  Argentina sought a prudent and sustainable course for its future debt service.  In that context, Argentina began discussions about debt restructuring with creditors and other market and official sector participants in 2002.

 
2

 
Argentina’s negotiation process took a form that reflected changing realities of the capital markets.  Argentina had hundreds of thousands of creditors with varying interests located throughout the world and over a hundred series of bonds under varying governing laws.  Rather than organizing a debt committee, as it and other countries had done when dealing with commercial bank creditors, Argentina met with the various groups that represented different constituencies.  Argentina also sought to share information equally among all creditors and in compliance with applicable securities laws of the jurisdictions in which it planned to make an offer.  Unlike sovereign debt restructurings involving committees - in which committee members, official sector agencies and multilateral organizations endorsed the country’s debt restructuring proposal after reaching an agreement -Argentina’s consultation-based process was, instead, an effort to create a reasonable process for negotiation in the context of complex capital market constituencies around the world with strict restrictions on the use of information.  In following this route, Argentina proceeded in similar ways to Uruguay, Pakistan and Ukraine, among others.

Among the groups that Argentina consulted during the 2005 Offer Stage were:

 
·
The Argentine Bondholders’ Committee (“ABC”);
 
 
·
Task Force Argentina (“TFA”);
 
 
·
The Argentine Bond Restructuring Agency plc (“ABRA”);
 
 
·
The Global Committee of Argentine Bondholders (“GCAB”), an umbrella organization comprising ABC, TFA, ABRA and other creditor groups, and
 
 
·
many other creditor groups and consumer group representatives in Italy, Germany, Japan and other jurisdictions.
 
At the same time it consulted with creditors, Argentina maintained a dialogue with governmental, multilateral and other official sector agencies.  These included:
 
 
·
Governmental entities of countries with significant bondholders affected by the default, including the U.S. Treasury and Italian and German authorities; and
 
 
·
multilateral entities, such as the IMF.
 
In order to assist it in consultations and negotiations, Argentina hired financial advisors.  These advisors helped organize meetings, identify bondholders and take market soundings to help Argentina begin to define an offer.

In September 2003, Argentina announced indicative terms of an offer during the annual meetings of the IMF and the World Bank in Dubai.  After that, Argentina continued discussions with market and official sector representatives.  When it was ready to begin to implement an exchange offer, Argentina appointed Barclays Capital, Merrill Lynch & Co., and UBS Investment Bank (the “2005 Offer Managing Banks”) in February 2004.  The Managing Banks assisted with further consultations and with refinement of the 2005 Debt Exchange.

Argentina encountered vigorous and determined opposition in the process that culminated in its 2005 Debt Exchange.  While some creditors negotiated in good faith, others sought to enjoin the 2005 Debt Exchange altogether even in the face of a large percentage of holders that wanted to enter into the exchange.  Certain active creditors and groups tried interrupting or decreasing participation in the 2005 Debt Exchange through litigation, counter-publicity campaigns, and other means.

Ultimately, Argentina determined the terms of its 2005 Debt Exchange after taking into account in good faith the needs of its various creditor constituencies in the context of its fiscal and other constraints and with the aim of reaching debt sustainability in the medium and long term.  The consultation and negotiation process led to terms that took account of special needs and requirements of creditors.  Argentina included GDP-linked Securities, which would yield payments based on the amount that GDP exceeded an assumed base rate per annum (and, accordingly, give creditors the right to receive payments in the event of certain improvements in Argentina’s economy).  Argentina also provided both a Par Option, most attractive to retail creditors, and a Discount Option, most attractive to institutional creditors among other features requested by creditors.
 
3

 

Creditors also insisted that Argentina needed to heed their inter-creditor concerns as a condition of their participation in the 2005 Debt Exchange.  Argentina received feedback from many creditors, which stated that they would not participate in the 2005 Debt Exchange absent legal reassurance that holdout creditors would not be able to receive more advantageous terms in the future.  This led to the inclusion of a clause in the terms of the securities issued in the 2005 Debt Exchange which gave tendering bondholders certain rights upon future offers (the “RUFO Clause”).  After the 2005 Debt Exchange was launched, certain creditors expressed strong concern that the RUFO Clause did not provide sufficient protection to tendering bondholders that Argentina might, at a later date, strike a more favorable deal with holdout creditors.  In an effort to reassure tendering bondholders and increase the level of participation in the 2005 Debt Exchange, Congress subsequently passed Law No. 26,017, known as the “Lock Law”.  The Lock Law prohibited the Executive Branch from reopening the 2005 Debt Exchange without Congressional approval and also prohibited any type of settlement involving untendered securities that were eligible to participate in the 2005 Debt Exchange (the “2005 Eligible Securities”).

Even after the 2005 Debt Exchange was accepted by 76.15% in interest of holders of 2005 Eligible Securities, two of the most active holdout creditors managed to interrupt settlement for approximately two months until Argentina was able to lift orders they had obtained which would have frustrated the purpose of debt reduction of the 2005 Debt Exchange.  The 2005 Debt Exchange was settled on June 2, 2005, and although holders of 2005 Eligible Securities in the aggregate amount of approximately U.S.$18.6 billion at the time of the 2005 Debt Exchange did not accept the 2005 Debt Exchange, the remainder obtained new securities, which Argentina has serviced ever since.
 
The calculation of the net present value reduction that tendering holders accepted in the 2005 Debt Exchange is subjective and may vary over time depending on elements such as the performance of interest rates and other factors.  Argentina does not maintain any statistics ascertaining the precise value of the debt reduction to bondholders.  Nevertheless, private analysts estimated at the time that the debt reduction was of approximately 65% to 75% of the original value of the 2005 Eligible Securities.

The 2010 Offer Stage

In 2008, Argentina began to receive and to consider proposals outlining the terms of a new potential offer to its creditors.  The Government decided in 2008 to proceed to negotiate a new offer with its creditors, but was delayed by the global financial crisis.  Finally, in 2009, Argentina engaged investment banks to assist it in carrying out a new offer and formally to begin the 2010 Offer Stage.

In addition to the usual elements it has to consider and weigh as part of arriving at a final offer, Argentina also had two principal legal constraints:

 
·
the Lock Law; and
 
 
·
the RUFO Clause.
 
In December 2009, Congress passed Law No. 26,547, which suspends the operation of Articles 2, 3 and 4 of the Lock Law until the earlier of December 31, 2010 and the date on which the Executive Branch, through the Ministry of Economy and Public Finance, announces the conclusion of the process of restructuring of Argentina’s debt securities.  Law No. 26,547 also precludes Argentina from making an equal or better offer to creditors than its 2005 Debt Exchange.  If Argentina had been able to make a better offer to creditors than its 2005 Debt Exchange, the application of the RUFO Clause would have created an incentive for creditors that participated in the 2005 Debt Exchange to participate in the new offer.
 
Argentina has undertaken investor consultations as part of the process necessary to arrive at the terms of its final offer and, as was the case in the 2005 Debt Exchange, it is willing to take into account in good faith the needs of its various creditor constituencies in the context of its fiscal and other constraints and with the aim of consolidating debt sustainability in the medium and long term.
 
 
4

 
 
FORWARD-LOOKING STATEMENTS
 
This prospectus and any related prospectus supplement (including any documents incorporated by reference) may contain forward-looking statements.
 
Forward-looking statements are statements that are not historical facts, including statements about Argentina’s beliefs and expectations.  These statements are based on Argentina’s current plans, estimates and projections.  Therefore you should not place undue reliance on them.  Forward-looking statements speak only as of the date they are made.  Argentina undertakes no obligation to update any of them in light of new information or future events.
 
Forward-looking statements involve inherent risks and uncertainties.  A number of important factors could cause actual results to differ materially from those contained in any forward-looking statement.  The information contained in this prospectus identifies important factors that could cause such differences.  Such factors include, but are not limited to:
 
·  
adverse external factors, such as a decline in foreign investment, changes in international prices (including commodity prices), high international interest rates and recession or low economic growth in Argentina’s trading partners.  A decline in foreign direct investment could deprive the Argentine economy of capital needed for economic growth.  Changes in international prices and high international interest rates could increase Argentina’s current account deficit and budgetary expenditures.  Recession or low economic growth in Argentina’s trading partners could decrease exports from Argentina, induce a contraction of the Argentine economy and, indirectly, reduce tax revenues and other public sector revenues and adversely affect the country’s fiscal accounts;
 
·  
adverse domestic factors, such as increases in domestic inflation, high domestic interest rates and exchange rate volatility.  Each of these factors could lead to lower economic growth; and
 
·  
other adverse factors, such as climatic or political events, international or domestic hostilities and political uncertainty.
 

 
DATA DISSEMINATION
 
Argentina is a subscriber to the Special Data Dissemination Standard, or SDDS, developed by the International Monetary Fund, or IMF, which is designed to improve the timeliness and quality of information of subscribing member countries.  The SDDS requires subscribing member countries to provide schedules indicating, in advance, the date on which data will be released or the so-called “Advance Release Calendar.”  For Argentina, precise dates or “no-later-than-dates” for the release of data under the SDDS are disseminated in advance through the Advance Release Calendar, which is published on the Internet under the IMF’s Dissemination Standards Bulletin Board.  Summary methodologies of all metadata to enhance transparency of statistical compilation are also provided on the Internet under the IMF’s Dissemination Standards Bulletin Board.  The Internet website is located at http://dsbb.imf.org.  Neither Argentina nor any agents or underwriters acting on behalf of Argentina in connection with the offer and sale of securities as contemplated in this prospectus accept any responsibility for information included on that website, and its contents are not intended to be incorporated by reference into this prospectus.
 

 
INCORPORATION OF CERTAIN DOCUMENTS BY REFERENCE
 
This prospectus is part of a registration statement that Argentina filed with the U.S. Securities and Exchange Commission.  This prospectus does not contain all of the information provided in the registration statement.  For further information, you should refer to the registration statement.
 
 
5

 
You can request copies of the registration statement, including its various exhibits, upon payment of a duplicating fee, by writing to the SEC.  You may also read and copy these documents at the SEC’s public reference room in Washington, D.C.:
 
100 F Street NE
Washington, DC 20549
 
All filings that Argentina makes electronically are available to the public over the Internet at the SEC’s website (http://www.sec.gov).  You may call the SEC for further information at 1-800-SEC-0330.
 
The SEC allows Argentina to incorporate by reference some information that Argentina files with the SEC.  Incorporated documents are considered part of this prospectus.  Argentina can disclose important information to you by referring you to those documents. The following documents, which Argentina has filed or will file with the SEC, are considered part of and incorporated by reference in this prospectus and any accompanying prospectus supplement:
 
·  
Argentina’s Annual Report on Form 18-K for the year ended December 31, 2008, filed with the SEC on October 27, 2009, as amended by amendment No.1 on Form 18-K/A filed with the SEC on December 16, 2009, amendment No. 2 on Form 18-K/A filed with the SEC on January 28, 2010, amendment No. 3 on Form 18-K/A filed with the SEC on March 18, 2010, and amendment No. 4 on Form 18-K/A filed with the SEC on April 9, 2010 (the “2008 Annual Report”), SEC file number 033-70734;
 
·  
any additional amendment on Form 18-K/A to the 2008 Annual Report filed after the date of this prospectus and prior to the termination of the offering of the securities; and
 
·  
each subsequent Annual Report on Form 18-K and any amendment on Form 18-K/A filed after the date of this prospectus and prior to the termination of the offering of the securities.
 
Later information that Argentina files with the SEC will update and supersede earlier information that it has filed.
 
You may view and print the documents incorporated by reference on the SEC’s website. Alternatively, you may obtain, without charge and upon request, a copy of any of the above documents (including any exhibits that are incorporated by reference in them).  Requests for such documents should be directed to:
 
Daniel Martín
Office of the Financial Representative of Argentina
1800 K Street, N.W., Suite 924
Washington, D.C.  20006
Tel: +1 202-466-3021
 
As long as any of the securities of a series remain outstanding and are listed on the Luxembourg Stock Exchange, you may also obtain, free of charge, copies of this prospectus and any prospectus supplement at the office of the paying agent for the securities in Luxembourg.
 

 
USE OF PROCEEDS
 
Unless otherwise specified in a prospectus supplement, Argentina will use any net proceeds from the sale of securities offered by this prospectus for the general purposes of the government of Argentina, including the refinancing, repurchase or retirement of its domestic and external indebtedness.
 
 
 


 
 
 

 
6

 

RISK FACTORS
 

You should read this section in conjunction with the more detailed information regarding Argentina contained in the documents incorporated by reference in this prospectus. You should also review the “Risk Factors” section contained in the applicable prospectus supplement.
 
Risk Factors Relating to Argentina
 
Certain risks are inherent in any investment in an emerging market such as Argentina.
 
Argentina is an emerging market economy, and investing in emerging markets generally carries risks.  These risks include political, social and economic instability that may affect Argentina’s economic results.  Instability in Argentina and in other Latin American and emerging market countries has been caused by many different factors, including the following:
 
·  
high interest rates;
 
·  
abrupt changes in currency values;
 
·  
high levels of inflation;
 
·  
exchange controls;
 
·  
wage and price controls;
 
·  
changes in governmental economic or tax policies; and
 
·  
political and social tensions.

Argentina has experienced political, social and economic instability in the past and may experience it in the future.  Any of these factors, as well as volatility in the capital markets, may adversely affect the liquidity, trading markets and value of Argentina’s debt securities and Argentina’s ability to service its debt.
 
The global credit crisis and unfavorable general economic and market conditions that commenced in 2007 have affected, and could continue to negatively affect our economy.
 
The global crisis has affected and may negatively continue to affect our economy.  The global credit crisis and economic downturn that commenced in 2007 have had a significant negative impact on the economies of countries around the world.  Developed economies like the United States have sustained some of the most dire effects while some emerging economies like that of China and Brazil have suffered substantial but comparatively milder effects.  We cannot predict the ongoing impact of this crisis on our economy and financial performance. The ongoing effects of the crisis could include a reduction in exports, a decline in tax revenue and further inability to access international capital markets, which may materially and adversely affect our economy.
 
Argentina’s economy may not continue to grow at the rates experienced in recent years or may contract in the future, which could have a material adverse effect on public finances and on the market price of Argentina’s securities.
 
The Argentine economy has experienced significant volatility in recent decades, including numerous periods of low or negative growth and high and variable levels of inflation and depreciation of the currency.  From the first half of 2002 until the third quarter of 2008, Argentina’s economy experienced strong growth.  The Argentine economy started slowing as of the third quarter of 2008.  The Government can offer no assurance that the Argentine economy will resume growth at a fast rate or that it will not contract in the future.  Economic results are dependent on a variety of factors, including (but not limited to) the following:

 
7

 
·  
international demand for Argentine exports;

·  
the price of particular commodities;

·  
the stability and competitiveness of the peso against foreign currencies;

·  
levels of consumer consumption and foreign and domestic investment; and

·  
the rate of inflation.

If Argentina’s economy slows further, or contracts, the market price of Argentina’s securities may be adversely affected and our ability to service our public debt may be impaired.
 
The intervention of the Central Bank in the foreign exchange market, aimed at counteracting sharp shifts in the value of the peso, may have a negative impact on its international reserves and a significant depreciation or appreciation of the peso could have a material adverse effect on the Argentine economy and our ability to service our public debt.
 
The Central Bank intervenes in the foreign exchange market from time to time in order to manage the currency and prevent sharp shifts in the value of the peso.  Starting in the third quarter of 2008, the peso depreciated against the dollar.  The Central Bank purchased pesos in the market to avoid a sharper depreciation.  This purchase of pesos caused a decrease in the international reserves of the Central Bank.  If the peso depreciates against the dollar in the future, the Central Bank might resume purchasing pesos to avoid a further depreciation, which may cause a decrease in the Central Bank’s international reserves.  A significant decrease in the Central Bank’s international reserves may have a material adverse impact on our ability to withstand external shocks to our economy.
 
Since Argentina adopted a managed floating exchange rate regime in 2002, the peso’s value has varied over time.  We cannot assure you that the peso will not devalue or appreciate significantly in the future.  A significant depreciation of the peso would, among other effects, increase the cost of servicing Argentina’s foreign-currency denominated public debt.  A significant appreciation in the value of the peso could, among other effects, make Argentine exports less competitive with goods from other sources.  Either a significant depreciation or appreciation could have a material adverse effect on the Argentine economy and our ability to service our public debt.
 
A significant depreciation of the currencies of our trading partners or trade competitors may adversely affect the competitiveness of Argentine exports and cause an increase in Argentina’s imports, thus adversely affecting Argentina’s economy.
 
The depreciation of the currencies of one or more of our other trade partners or trade competitors relative to the peso may result in Argentine exports becoming more expensive and less competitive.  It may also cause an increase in relatively cheaper imports.  A decrease in exports and an increase in imports may have a material adverse effect on Argentina’s economic growth, its financial condition and the ability of Argentina to service its debt.
 
A decline in international prices for Argentina’s principal commodity exports could have a material adverse effect on Argentina’s economy and public finances.
 
The prices of most of Argentina’s commodity exports declined significantly between the third quarter of 2008 and the first quarter of 2009, when they began to increase.  If international commodity prices decline again or do not increase further in the future the Argentine economy could be adversely affected and Government revenues from taxes on Argentine exports could decrease, producing a negative impact on public finances.
 
An increase in inflation could have a material adverse effect on Argentina’s economic prospects.

From 2004 through the third quarter of 2008, Argentina as well as other countries around the world, confronted inflationary pressure, driven by significantly higher fuel, energy and food prices, among other factors. In 2009, inflation in Argentina decelerated due to the global financial and economic crisis.  See "Monetary System—Inflation" in the 2008 Annual Report for further information.
 
 
8

 
A portion of Argentina’s debt is indexed to inflation so that increases in prices result in increases in debt and debt service.  At September 30, 2009, approximately U.S.$ 38.3 billion, or 27.0%, of Argentina’s gross public debt (which in almost all cases matures in the medium and long-term) was indexed to inflation.  Argentina’s inflation-indexed debt is adjusted based on official statistics prepared by the Government.  Adjustments and payments on such debt are not subject to restatement or revision. 
 
Inflation remains a challenge for Argentina.  Significant inflation could have a material adverse effect on Argentina and would increase Argentina’s debt and debt service, principally in the medium and long term when most inflation-indexed debt matures.
 
Argentina’s economy is vulnerable to external shocks that could be caused by significant economic difficulties of its major regional trading partners or by more general “contagion” effects, which could have a material adverse effect on Argentina’s economic growth and our ability to service our public debt.
 
A significant decline in the economic growth of any of Argentina’s major trading partners, such as Brazil, China or the United States, could have a material adverse impact on Argentina’s balance of trade and adversely affect Argentina’s economic growth.  Beginning in the last quarter of 2008, economic conditions in both emerging and developed economies were affected by a global economic and financial crisis.  We cannot predict the length or extent of the crisis or its effects on our major trading partners.  A decline in demand for Argentine exports could have a material adverse effect on Argentina’s economic growth.
 
Because international investors’ reactions to the events occurring in one market sometimes demonstrate a “contagion” effect in which an entire region or class of investment is disfavored by international investors, Argentina could be adversely affected by negative economic or financial developments in other countries.
 
The Central Bank and other Government entities conduct periodic reviews of the statistics they publish and any revisions to Argentina’s official financial or economic data resulting from any subsequent review of such data, or material differences in official data from other sources, could reveal a different economic or financial situation in Argentina, which could affect your evaluation of any offer made by Argentina and/or of the market value of our securities.
 
Certain financial, economic and other information presented in this prospectus may subsequently be materially revised to reflect new or more accurate data.  These revisions may result from the periodic review of official financial and economic data and statistics.  Revisions to official data could reveal that Argentina’s economic and financial condition as of any particular date may be different from that described in this prospectus.  Certain private analysts and non-governmental sources publish financial or economic data, which differ significantly (and present higher estimates of inflation) from official financial or economic data.
 
At the end of January 2007, the Instituto Nacional de Estadísticas y Censos, or “INDEC,” the Government’s statistical agency and the only organization with operative ability to cover large territories and broad volumes of data in Argentina, experienced a process of institutional reform.  Private analysts objected to the inflation figures (and to other economic data affected by inflation data, such as poverty and GDP estimates) published by INDEC.  The Government utilizes and relies on INDEC statistics, including inflation data.  It does not have any oversight or ability to evaluate the accuracy of data published by non-Governmental sources. Only statistics from official sources, such as INDEC, the Central Bank, and the Ministry of Economy and Public Finance, are included in this prospectus unless otherwise noted.
 
In Argentina, as in other countries, statistical information and methodology may be evaluated and refined over time and may differ from data prepared using different statistical systems.  See "Monetary System—Inflation" in the 2008 Annual Report for further information. Material differences in official data from other sources could reveal a different economic or financial situation in Argentina, which could affect your analysis of any offer made using this prospectus and/or of the market value of our securities.
 
 
 
9

 
 

 
Argentina’s limited sources of financing and investment may have an adverse effect on its economy and ability to service its public debt.
 
The Government’s primary fiscal results (i.e., fiscal results excluding interest payments on Argentina’s public debt) may be insufficient to meet Argentina’s debt service obligations.  Since its debt default in 2001, Argentina has had limited access to financing, which has consisted mainly of:
 
 
·
borrowings from local or international sources in local placements, including local bond issuances and intra public-sector financings; and
 
 
·
borrowings from international official-sector institutions such as the World Bank, the Inter-American Development Bank (“IADB”) and other public entities.
 
We cannot assure you that foreign investors and lenders will be willing to loan money to Argentina in the future, or that Argentina may also not be able or willing to access international capital markets.  We also cannot assure you that local sources of financings will remain available.  The loss or limitation of these sources of financing or Argentina’s inability to attract or retain foreign investment in the future could adversely affect Argentina’s economic growth and public finances and our ability to service our public debt.
 
If Argentina is unable to meet its energy requirements, this could have a material adverse impact on our economy and the costs to the Government of energy subsidies may have a material effect on public finances.
 
In order to assure adequate domestic supplies of energy, Argentina has at times increased imports and/or reduced exports of energy to and from neighboring countries.  Political tensions with and among the countries which trade energy with Argentina, most notably Bolivia and Chile, could jeopardize the availability of energy supplies in the future.
 
The Government has at various times implemented subsidies, tariffs and price controls on certain energy products, including natural gas and fuel.  We cannot assure you that the costs to the Government from subsidies may not have a material effect on public finances.
 
The Government’s finances and its ability to service its debt could be materially and adversely affected by a restructuring by one or more provinces on obligations they owe to the Government.
 
Argentina’s provinces have incurred certain obligations to the Government in connection with the restructuring of their obligations, the redemption of quasi-currency bonds, multilateral loans and other transactions.  A restructuring of these obligations could have a material adverse effect on our finances and our ability to service our public debt.
 
In the event of another economic crisis, the Government could strengthen exchange controls and transfer restrictions, which could have a material adverse effect on Argentine private sector economic activity.
 
In the past, the Central Bank has imposed exchange controls and transfer restrictions in times of crisis and certain of such controls and restrictions remain at present.  There can be no assurance that the Government will not strengthen exchange controls and/or transfer restrictions in the future, which could have a material adverse effect on Argentina’s private sector activity.
 
The Government provides economic subsidies, which could have a material adverse effect on Argentina’s public finances.
 
The Government provides subsidies to the energy, agricultural, transportation and other sectors. These subsidies represent a significant cost to the Government and this cost increases as the prices of food, energy and other commodities that are subsidized increases.  The continuation, or expansion, of the Government’s subsidies could have a negative impact on Argentina’s public finances.
 
 
 
 

 
10

 

 
Litigation
 
Argentina’s default on its public indebtedness has prompted creditors to file a number of lawsuits in several countries, many of which have resulted in judgments against Argentina, and the possibility of continued litigation and additional judgments could have a material adverse impact on Argentina’s public finances and our ability to service our public debt.
 
Numerous lawsuits against Argentina have been commenced in several countries, including the United States, Italy, Germany, and Japan, by bondholders or entities representing bondholders – including bondholders who did not participate in the 2005 Debt Exchange and those who acquired bonds from such bondholders – based on the Government’s default on its public debt obligations on December 31, 2001, totaling at that time U.S.$89.1 billion.  These lawsuits assert that Argentina has failed to make timely payments of interest and/or principal on their bonds and seek judgments for the face value of and/or accrued interest on those bonds.
 
In the United States, approximately 158 suits have been filed since March 2002, including 18 class actions.  In January 2009, the United States District Court for the Southern District of New York entered “aggregate” judgments on behalf of each of eight class actions, totaling approximately U.S.$2.2 billion.  Argentina appealed these judgments and the certification of the classes; the appeals are currently pending before the United States Court of Appeals for the Second Circuit.  Class certification has been granted in five other cases.  Judgment has been entered against the Government in 104 individual cases in a total amount of approximately U.S.$6.4 billion.  Certain bondholders with U.S. judgments or claims pending in U.S. litigation have sought, in the United States and elsewhere, to attach both Government assets as well as assets of various Argentine entities and other persons alleged by these bondholders to be available to satisfy the obligations of the Government.  For further information, see “Public Sector Debt¾Legal Proceedings” in the 2008 Annual Report.
 
In Italy, all 13 lawsuits filed against Argentina before the civil courts have been dismissed because the Italian Supreme Court of Cassation decided in 2005 that Argentina’s actions concerning the restructuring of its foreign debt are sovereign acts which enjoy immunity from the jurisdiction of Italian courts.
 
In Germany, approximately 596 proceedings have been filed against Argentina.  Final judgment was rendered in 401 cases for approximately €231 million in principal plus interest.  Currently there are 129 cases pending in Germany with claims for approximately €46 million in principal plus interest.
 
In Japan, an action has been commenced seeking approximately ¥11 billion in principal, plus interest.  The complaint is currently pending.
 
We can offer no assurance that further litigation will not result in additional substantial judgments granted against Argentina.  Present or future litigation could result in the execution, attachment or injunction of assets of Argentina, or assets alleged by these bondholders to be property of Argentina, that the Government or the owners of the assets intend for other uses, and could have material adverse effects on public finances, the market price of our securities, and our ability to service our debt.  For further information, see “Public Sector Debt¾Legal Proceedings” in the 2008 Annual Report.
 
Arbitration proceedings under bilateral investment treaties could have a material adverse effect on our finances and our ability to service our debt.
 
Several arbitration proceedings have been brought against Argentina before the International Centre for the Settlement of Investment Disputes (“ICSID”) challenging some of the emergency measures adopted by the Government in 2001 and 2002 and seeking compensation for damages.  These proceedings have been brought primarily by foreign investors in a number of privatized entities under various bilateral investment treaties.  There are currently 34 ICSID proceedings pending against Argentina, nine of which have been suspended pending settlement negotiations.  Three of these 34 cases are proceedings allegedly totaling approximately U.S.$4.4 billion in face value brought by or on behalf of Italian bondholders, including one involving approximately more than 180,000 claims filed by or on behalf of persons alleging to be Italian bondholders.  Awards have been rendered against Argentina in eight proceedings for an approximate total amount of U.S.$913 million (excluding interest and legal fees), although none of the awards has been executed upon.  To the Government’s knowledge, two claimants had their awards recognized as enforceable by a New York court.  Two claimants also commenced similar proceedings before London and Paris courts.  For further information, see “Public Sector Debt¾Legal Proceedings—ICSID Arbitration” in the 2008 Annual Report.
 
We can offer no assurance that the Government will prevail in the remaining ICSID claims or in the enforcement proceedings.  Rulings against the Government in these and future proceedings could result in the execution, attachment or injunction of assets of Argentina, or assets alleged by claimants to be property of Argentina, that the Government or the owners of the assets intend for other uses, and could have a material adverse effect on public finances, the market price of our securities, and our ability to service our debt.
 
 
11

 
Creditors have sought to enforce claims against Argentina by proceeding against the Central Bank and agencies or instrumentalities of Argentina on alter ego and other grounds, which if successful, could have a material adverse effect on public institutions and assets, such as reserves and pension funds.
 
Creditors have initiated proceedings against certain Argentine public sector agencies, instrumentalities, companies and financial sector entities (“Argentine Agencies or Instrumentalities”) and have sought attachment and restraining orders against assets held by and for these entities.  The lawsuits and enforcement actions against the Argentine Agencies and Instrumentalities have been based on alter ego, appropriation, or other theories claiming that these entities should be responsible for Argentina’s debts.  The most material of these proceedings have included attempts to attach and/or restrain in the United States Central Bank reserves, pension fund assets, and American Depository Shares held by an Argentine trust.  In April 2010, the United States District Court for the Southern District of New York issued a decision granting attachments and restraints of approximately U.S.$100 million of Central Bank reserves held at the Federal Reserve Bank of New York based on plaintiffs' theory that the Central Bank was the alter ego of the Republic.  The decision further held that the Central Bank reserves at issue were property of the Republic being used for a commercial activity in the United States, and thus available to satisfy plaintiffs' claims against the Republic.  The Republic and the Central Bank will appeal the decision.  For more information, see “Public Sector Debt¾Legal Proceedings¾Litigation in the United States¾Attempts to attach Argentine property in U.S. Litigation” in the 2008 Annual Report.
 
Creditors have also attempted to attach diplomatic property in the United States and certain diplomatic and consular accounts in other jurisdictions, notwithstanding that such property is protected under state sovereign immunities laws and public international law.
 
Argentina is committed to vigorously opposing the attachment of assets protected by United States sovereign immunity laws, the sovereign immunities laws of other jurisdictions, and public international law, but we can offer no assurance that creditors will not proceed against other such assets or assets of Argentine Agencies or Instrumentalities or other entities, nor that Argentina will ultimately prevail in each such pending or future proceeding.
 
Risks Relating to Argentina’s Securities
 
The market for Argentina’s securities may not be liquid.
 
We can make no assurance as to the liquidity of trading markets for Argentina’s public debt or guarantee that the holders of Argentina’s securities will be able to sell their securities in the future.  The failure of a market for Argentina’s securities to develop or continue could harm the trading price of Argentina’s securities, and holders may be able to resell them only after an extended period of time, if at all.
 
It may be difficult for you to obtain or enforce judgments or arbitral awards against Argentina.
 
Argentina is a sovereign entity.  Judgments totaling approximately U.S.$8.6 billion in the United States and approximately €231 million in Germany have been entered against Argentina in actions based on the Government’s default on public debt obligations.  Parties suing Argentina on defaulted debt in the United States and elsewhere are limited by the sovereign immunities laws in the jurisdictions in which proceedings against Argentina are brought.  Accordingly, it may be difficult for holders of Argentina’s securities or trustees in respect of such securities to obtain or enforce against Argentina judgments issued in the United States or elsewhere.
 
Attachment and execution attempts against the property of a foreign state such as Argentina are governed in the United States by the Foreign Sovereign Immunities Act of 1976 (“FSIA”), as well as by public international law, including international treaties such as the Vienna Convention on Diplomatic Relations of 1961 (the “Vienna Convention”).  Even when a foreign state has waived immunity from suit and from enforcement, as has Argentina in connection with its defaulted debt, the FSIA limits attachments and executions to property of the foreign state that is (1) in the United States and (2) used for a commercial activity in the United States.  Plaintiffs who have sued Argentina on defaulted debt have sought prejudgment attachments of, and postjudgment executions against, property which plaintiffs claim belongs to Argentina and which they claim is located in the United States and is being used for commercial activity in the United States.  The FSIA also provides special protection from attachment or execution of such property as that of foreign central banks and military property.  In addition, Argentina may plead sovereign immunity under the FSIA in actions brought against it under the United States federal securities laws or any state securities laws, and its submission to jurisdiction and appointment of Banco de la Nación Argentina as its authorized agent for service of process and waiver of immunity do not include these actions.  Argentina has vigorously opposed attempts by plaintiffs and judgment creditors to attach or execute against property that they allege is subject to attachment and execution under the FSIA.
 
12

 
 
 
Immunities laws in other countries may also provide foreign states with immunity from jurisdiction and attachment and execution.  States may be signatories to treaties protecting diplomatic property of foreign states such as the Vienna Convention, which has been adopted by most countries, including Argentina, France, Spain, the United Kingdom, and Italy.  Argentina has opposed attempts by plaintiffs in jurisdictions other than the United States based on the immunities laws of those jurisdictions and applicable public international law.
 
Argentina has opposed attempts by creditors to have non-Argentine judgments recognized and enforced in Argentine courts.  Argentina’s basis for opposition have included that the foreign judgments contravene Argentine principles of public order, are incompatible with judgments previously or simultaneously issued by Argentine courts, or that Argentina was not provided due process rights.  On March 2, 2010, in In re Claren Corporation C / EN S / Varios, an action seeking recognition of a U.S. judgment, an Argentine lower Federal Court held, as Argentina had argued, that although Argentina’s issuance of the bonds in which plaintiff had an interest constituted commercial activity, Argentina’s decision to declare a moratorium on payments on the bonds as a consequence of an economic and social emergency constituted an exercise of its sovereign powers and should have been given deference by the foreign court.  Therefore, the Argentine lower Federal Court ruled that the foreign judgment disregarded Argentina’s right to sovereign immunity and thus contravened Argentine principles of public order.  See “Public Sector Debt—Litigation in Argentina—Recognition and enforcement of foreign judgments in Argentina” in the 2008 Annual Report for further information.
 
Eight ICSID awards totaling approximately U.S.$913 million have been entered in arbitrations filed against Argentina.  In the context of enforcement of ICSID awards, Argentina has taken the position that, under Articles 53 and 54 of the 1965 Convention on the Settlement of Investment Disputes Between States and Nationals of Other States (“ICSID Convention”), in order for Argentina to satisfy any ICSID award rendered against it, the award holder must submit its award to the authority appointed under Article 54(2) of the ICSID Convention, which is an Argentine court, and follow the formalities applicable for collecting on a judgment against Argentina.  Efforts to enforce an ICSID award are otherwise subject to the sovereign immunity laws in effect in the jurisdiction where enforcement is sought in accordance with Article 55 of the ICSID Convention.
 
 
 
 

 
13

 


 
DESCRIPTION OF THE SECURITIES
 
This prospectus provides you with a general description of the securities Argentina may offer.  Each time Argentina sells (or certain security holders authorized by Argentina sell) securities, it will provide a prospectus supplement that will contain specific information about the terms of that offering.  The prospectus supplement may also add, update or change information contained in this prospectus.  If the information in this prospectus differs from any prospectus supplement, you should rely on the information in the prospectus supplement.
 
Description of Debt Securities
 
Argentina will issue debt securities governed by New York law, English law or Argentine law.  Debt securities governed by Argentine law will be issued under a decree or regulation that will set out the terms and conditions of the debt securities, and will be described in a related prospectus supplement.  Debt securities governed by either New York law or English law will be issued under an indenture between Argentina and one or more trustees.  Argentina will file the indenture, each applicable decree or regulation and the form of the debt securities with the SEC.
 
The following description summarizes the material provisions of the debt securities and the indenture.  You should read the indenture, the form of the debt securities and the applicable prospectus supplement before making your investment decision.
 
Argentina will include some or all of the following terms in the prospectus supplement relating to any series of debt securities:
 
 
·
the title;
 
 
·
any limit on the aggregate principal amount;
 
 
·
the issue price;
 
 
·
the maturity date or dates;
 
 
·
the interest rate or rates (which may be fixed or variable), the date from which interest will accrue, the interest payment dates and the record dates for the interest payments, and the extent to which interest payments may be capitalized or paid in kind;
 
 
·
the place or places where the principal of and interest on the debt securities are payable;
 
 
·
any mandatory or optional sinking fund provisions;
 
 
·
any provisions that allow Argentina to redeem the debt securities at its option;
 
 
·
any provisions that entitle you to repayment for the debt securities at your option;
 
 
·
the currency in which the debt securities are denominated and the currency in which Argentina will make payments;
 
 
·
the authorized denominations;
 
 
·
any index Argentina will use to determine the amount of principal, any premium and interest payments;
 

 
 
 

 
14

 

  ·  
any covenants or agreements of Argentina and any events that give you the right to accelerate the maturity of your debt securities;
 
·  
whether that series of debt securities will be listed and, if listed, the stock exchanges on which it will be listed;
 
·  
any terms allowing you to exchange or convert your debt securities; and
 
 
·  
any other terms of the debt securities that do not conflict with the provisions of the indenture.
 
Argentina may issue debt securities at a discount below their stated principal amount, bearing no interest or bearing interest at a rate which at the time of issuance is below market rates.  Argentina may also issue debt securities that have variable rates of interest but are exchangeable for fixed-rate debt securities.  Argentina will describe the United States federal income tax consequences and other relevant considerations in the prospectus supplement for any such offering.
 
The debt securities are direct obligations of Argentina and do not have the benefit of any separate undertaking of other government entities (including Banco Central de la República Argentina).
 
Status
 
The debt securities will be direct, unconditional, unsecured and unsubordinated obligations of Argentina and will rank pari passu and without preference among themselves.  Argentina’s payment obligations under the debt securities will rank at least equally with all its other present and future unsecured and unsubordinated External Indebtedness (as defined under “Negative Pledge” below).
 
Payment of Principal and Interest
 
Unless otherwise specified in the applicable prospectus supplement, Argentina will make payments on the debt securities in U.S. dollars to the trustee for the benefit of the registered holders of the debt securities.
 
Unless otherwise specified in the applicable prospectus supplement, the debt securities will not be subject to any sinking fund.
 
Any money that Argentina pays to the trustee for the payment of any debt securities that remain unclaimed for ten years (in the case of principal) or five years (in the case of interest) or, in either case, any shorter prescription period provided by law after the principal or interest had become due or payable will be returned to Argentina and held by Argentina in trust for the relevant holder of the debt securities.  Afterwards, the holder of these debt securities may look only to Argentina for payment.  However, Argentina’s obligation to make payments on these debt securities as they become due will not be affected until the expiration of the applicable prescription period.
 
Additional Amounts
 
Argentina will make all principal and interest payments on the debt securities without deducting or withholding on account of any present or future taxes, duties, assessments or other governmental charges withheld or assessed by Argentina, unless the deduction or withholding is required by law.  If Argentina is required to make any deduction or withholding, it will pay the holders the additional amounts required to ensure that they receive the same amount as they would have received without this withholding or deduction.
 
Argentina will not, however, pay any additional amounts with respect to any debt securities in connection with any tax, duty, assessment or other governmental charge that is imposed due to any of the following:
 
·  
the holder is liable for taxes in respect of the debt securities because he has some connection with Argentina other than merely holding the debt securities or the receipt of principal, premium or interest with respect to these debt securities;
 
·  
where such withholding or deduction is imposed on a payment to an individual and is required to be made pursuant to European Council Directive 2003/48/EC or any other directive implementing the conclusions of the ECOFIN Council meeting of November 26-27, 2002 on the taxation of savings income or any law implementing or complying with, or introduced in order to conform to, that directive; the debt securities are presented for payment by or on behalf of a holder who would have been able to avoid the withholding or deduction by presenting the debt securities to another trustee paying agent in a member state of the European Union; or
 

 
 
 

 
15

 

·  
the debt securities are presented for payment more than 30 days after the Relevant Date (as defined below) except to the extent that the holder of the debt securities would have been entitled to additional amounts on presenting the debt securities for payment on the last day of that 30-day period.
 
“Relevant Date” in respect of any debt securities means the date on which payment in respect of the debt securities first becomes due or (if the trustee has not received the full amount of the money payable by such due date) the date on which notice is given to the holders in the manner described in “Notices” below that such moneys have been received and are available for payment.
 
Form and Denominations
 
Unless otherwise specified in the applicable prospectus supplement, Argentina will issue debt securities:

·  
denominated in U.S. dollars;
 
·  
in the form of one or more global securities in fully registered form (we refer to these securities as book-entry or global securities);
 
·  
without coupons; and
 
·  
in denominations of U.S.$1,000 and integral multiples of U.S.$1,000.
 
Redemption, Repayment and Repurchase
 
Unless otherwise specified in the applicable prospectus supplement, the debt securities will not be redeemable before maturity at the option of Argentina or repayable at the option of the registered holders.  Nevertheless, Argentina may at any time purchase the debt securities and hold or resell them or surrender them to the trustee for cancellation.
 
Transfer and Exchange
 
You may transfer or exchange the debt securities at the office of the trustee in New York City and in a Western European city to be specified in the prospectus supplement.  You will not have to pay a service charge to register a transfer or exchange of debt securities.  However, Argentina or the trustee may charge you for any stamp, tax or other governmental charge that either of them must pay in connection with the exchange or transfer.
 
Argentina and the trustee will treat the person in whose name any debt securities are registered as the owner of these debt securities for the purposes of receiving any payment of principal, any premium or interest and for all other purposes.
 
Physical Securities
 
Argentina will issue individual debt securities in physical form, which we call physical securities, in exchange for interests in a global security only if:
 
(i)           a clearing system located in the United States for any series of debt securities:
 
·  
notifies Argentina that it is unwilling or unable to continue acting as depositary;
 
·  
ceases to be a “clearing agency” registered under the Securities Exchange Act of 1934, as amended; or
 
·  
is no longer eligible to act as such and, in each case, Argentina does not appoint a successor depositary within 90 days;
 

 
 
 

 
16

 
(ii)            a clearing system located outside the United States for any series of debt securities:
 
·  
is closed for a continuous period of 14 days;
 
·  
announces an intention permanently to cease business or does in fact do so;
 
·  
is not registered or ceases to be exempt from registration or becomes required to be registered under the Securities Exchange Act of 1934, as amended; or
 
·  
is no longer eligible to act as such;
 
 
(iii) 
Argentina decides not to have the debt securities of a series represented by a global security or securities; or
 
 
(iv)
the trustee determines, upon the advice of counsel, that it is necessary to obtain possession of such debt securities in physical form in connection with any proceedings to enforce the rights of holders of such debt securities.
                
 
In this case, Argentina and the trustee will issue physical debt securities:
 
·  
registered in the name of each holder; and
 
·  
without interest coupons.
 
Replacement of Physical Securities
 
If any physical debt securities become mutilated, destroyed, stolen or lost, you can replace them by delivering the debt securities or evidence of its loss, theft or destruction to the trustee.  Argentina will execute, and the trustee will authenticate and deliver to you, substitute debt securities with the same terms as the debt securities you are exchanging.  You will be required to pay all expenses and reasonable charges associated with the replacement of these debt securities.
 
Argentina and the trustee may require you to sign an indemnity in which you agree to pay Argentina and the trustee for any losses they may suffer relating to the debt securities that were destroyed, stolen or lost.  In case any mutilated, destroyed, stolen or lost debt securities have become or will become due and payable within 15 calendar days following its delivery to the trustee for replacement, Argentina may pay such debt securities instead of replacing them.
 
Negative Pledge
 
Argentina has agreed that, except for the exceptions set forth below, as long as any of the debt securities remain outstanding, it will not create or permit to subsist any security interest (e.g., a lien, pledge, mortgage, deed of trust, charge or other encumbrance or preferential arrangement that has the practical effect of constituting a security interest) in its revenues or assets to secure its Public External Indebtedness (as defined below), unless the debt securities are given equal security or have the benefit of a security, guarantee, indemnity or other arrangement approved by the holders in accordance with “—Collective Action Clauses—Modifications” below.
 
Nevertheless, Argentina may permit to subsist:
 
 
(1)
any security interest upon property to secure Public External Indebtedness if that Public External Indebtedness was incurred to finance the acquisition of that property; any renewal or extension of that security interest so long as it is limited to the original property covered by the security interest and it secures any renewal or extension of the original secured financing;
 

 
 
 

 
17

 

 
(2)
any security existing on that property at the time of its acquisition to secure Public External Indebtedness and any renewal or extension of that security interest that is limited to the original property covered by the security interest and that secures any renewal or extension of the original secured financing;
 
 
(3)
any security interest created in connection with the transactions contemplated by Argentina’s 1992 Financing Plan dated June 23, 1992, sent to the international banking community with the communication dated June 23, 1992, from the Minister of Economy of Argentina (the “1992 Financing Plan”) and its implementing documentation, including any security interest to secure obligations under the collateralized bonds issued under the 1992 Financing Plan (the “Par and Discount Bonds”) and any security interest securing indebtedness outstanding on the date of this Prospectus to the extent required to be equally and ratably secured with the Par and Discount Bonds;
 
 
(4)
any security interest in existence on the date of the indenture;
 
 
(5)
any security interest securing Public External Indebtedness issued upon surrender or cancellation of any of the Par and Discount Bonds or the principal amount of any indebtedness outstanding as of June 23, 1992, in each case, to the extent that security interest is created to secure the Public External Indebtedness on a basis comparable to the Par and Discount Bonds;
 
 
(6)
any security interest on any of the Par and Discount Bonds; and
 
 
(7)
any security interest securing Public External Indebtedness incurred for the purpose of financing all or part of the costs of the acquisition, construction or development of a project, provided that (a) the holders of that Public External Indebtedness expressly agree to limit their recourse to the assets and revenues of that project as the principal source of repayment of the Public External Indebtedness and (b) the property over which that security interest is granted consists solely of those assets and revenues.
 
For the purposes of the indenture:
 
·  
“External Indebtedness” means debt obligations for borrowed money or evidenced by bonds, debentures, notes or similar instruments denominated or payable, or which at the option of the holder may be payable, in a currency other than the lawful currency of Argentina, provided that no Domestic Foreign Currency Indebtedness shall constitute External Indebtedness.
 
·  
“Performing Public External Indebtedness” means any Public External Indebtedness issued on or after June 2, 2005.
 
·  
“Public External Indebtedness” means any External Indebtedness of, or guaranteed by, Argentina which (1) is publicly offered or privately placed in securities markets, (2) is in the form of, or represented by, bonds, notes or other securities or any guarantees thereof and (3) is, or was intended at the time of issue to be, quoted, listed or traded on any stock exchange, automated trading system or over-the-counter securities market (including securities eligible for sale pursuant to Rule 144A under the Securities Act of 1933, as amended (the “Securities Act”) (or any successor law or regulation of similar effect)).
 
·  
“Domestic Foreign Currency Indebtedness” means (1) the following indebtedness to the extent not redenominated into pesos pursuant to Argentine law and thereby converted into domestic indebtedness: (a) Bonos del Tesoro issued under Decree No. 1527/91 and Decree No. 1730/91, (b) Bonos de Consolidación issued under Law No. 23,982 and Decree No. 2140/91, (c) Bonos de Consolidación de Deudas Previsionales issued under Law No. 23,982 and Decree No. 2140/91, (d) Bonos de la Tesorería a 10 Años de Plazo issued under Decree No. 211/92 and Decree No. 526/92, (e) Ferrobonos issued under Decree No. 52/92 and Decree No. 526/92, (f) Bonos de Consolidación de Regalías Hidrocarburíferas a 16 Años de Plazo issued under Decree No. 2284/92 and Decree No. 54/93, (g) Letras de Tesorería en Dólares Estadounidenses issued under Argentina’s annual budget laws, including those Letras de Tesorería issued under Law No. 24,156 and Decree No. 340/96, (h) Bonos de Consolidación issued under Law No. 24,411 and Decree No. 726/97, (i) Bonos Externos de la República Argentina issued under Law No. 19,686 enacted on June 15, 1972, (j) Bonos del Tesoro a Mediano Plazo en Dólares Estadounidenses issued under Law No. 24,156 and Decree No. 340/96, (k) Bonos del Gobierno Nacional en Dólares Estadounidenses issued under Decree No. 905/2002, Decree No. 1836/2002 and Decree No. 739/2003, (l) Bonos del Gobierno Nacional en Dólares Estadounidenses issued under Resolutions of the Secretary of Treasury and Finance No. 240/2005 and 85/2005, (m) Bonos de la Nación Argentina en Dólares Estadounidenses issued under Resolution of the Secretary of Treasury and Finance No. 88/2006 and 18/2006, (n) Bonos de la Nación Argentina en Dólares Estadounidenses issued under Resolution of the Secretary of Treasury and Finance No. 230/2006 and 64/2006, and (o) Bonos de la Nación Argentina en Dólares Estadounidenses issued under Resolution of the Secretary of Treasury and Finance No. 100/2007 and 24/2007; (2) any indebtedness issued in exchange, or as replacement, for the indebtedness referred to in (1) above; and (3) any other indebtedness payable by its terms, or which at the option of the holder may be payable, in a currency other than the lawful currency of Argentina which is (a) offered exclusively within Argentina or (b) issued in payment, exchange, substitution, discharge or replacement of indebtedness payable in the lawful currency of Argentina.
 

 
 
 

 
18

 
Default and Acceleration of Maturity
 
Each of the following are events of default under any series of debt securities:
 
(a)  
Non Payment.  Argentina fails for 30 days after the applicable payment date to make any payment of principal or interest on that series of debt securities;
 
(b)  
Breach of Other Obligations.  Argentina fails to perform or comply with any other obligation under the debt securities or under the indenture and Argentina does not or cannot cure that failure within 90 days after it receives written notice from the trustee regarding that default;
 
(c)  
Cross Default.  Any event or condition occurs that results in the acceleration of the maturity (other than by optional or mandatory prepayment or redemption) of any of Argentina’s Performing Public External Indebtedness having an aggregate principal amount of U.S.$30,000,000 or more, or Argentina fails to make any payment of principal, premium, prepayment charge or interest when due on any of its Performing Public External Indebtedness having an aggregate principal amount of U.S.$30,000,000 or more and that failure continues past the applicable grace period, if any;
 
(d)  
Moratorium.  Argentina declares a moratorium on the payment of principal of or interest on its Performing Public External Indebtedness; or
 
(e)  
Validity.  Argentina contests the validity of that series of debt securities.
 
 If any of the events of default described above occurs and is continuing, the holders of at least 25% of the aggregate principal amount of the debt securities of that series outstanding (as defined below) may, by written notice given to Argentina, with a copy to the trustee, declare the debt securities of that series to be immediately due and payable.  Upon any declaration of acceleration, the principal, interest and all other amounts payable on that series of debt securities will become immediately due and payable on the date that written notice is received at the office of the trustee, unless Argentina has remedied the event or events of default prior to receiving the notice; provided that in the case of (b) and (e) above, the event is materially prejudicial to the interests of the holders of the debt securities of that series.
 

 
 
 

 
19

 

 
In the event of a declaration of acceleration because of an event of default described in (c) above, the declaration of acceleration will be automatically rescinded and annulled if Argentina has remedied or cured the event of default or if the holders of the relevant indebtedness rescind the declaration of acceleration within 60 days after the event.
 
Only Performing Public External Indebtedness is considered for purposes of cross-default.  Accordingly, defaulted debt that was eligible for, but not tendered in, the 2005 Debt Exchange will be disregarded for such purposes.  Other events of default apply solely to any series of debt securities which contain such terms.
 
Meetings
 
Argentina may at any time ask for written consents from or call a meeting of the holders of the debt securities of any series at any time to make, give or take any modification (as defined below) to the terms and conditions of the debt securities of that series.  This meeting will be held at the time and place determined by Argentina and specified in a notice of the meeting furnished to the affected holders.  This notice must be given at least 30 days and not more than 60 days prior to the date fixed for the meeting.  In addition, the trustee may at any time call a meeting of holders of the debt securities of any series for any purpose.  The meeting will be held at the time and place determined by the trustee and specified in a notice of the meeting provided to the affected holders at least 30 days and not more than 60 days prior to the date of the meeting.
 
If, upon the occurrence of an event of default, the holders of at least 10% of the aggregate principal amount of the then outstanding debt securities of any series ask the trustee to call a meeting of the holders of the debt securities of that series for any purpose, by written request setting forth in reasonable detail the action proposed to be taken at the meeting, the trustee will call the meeting for that purpose.  The meeting will be held at the time and place determined by the trustee, and specified in a notice to the affected holders.  This notice must be given at least 30 days and not more than 60 days prior to the meeting.
 
Only holders of outstanding debt securities of the relevant series or persons duly appointed in writing as their proxies are entitled to vote at any meeting.  At any meeting, other than a meeting to discuss a reserved matter (as defined below), holders or proxies representing a majority in aggregate principal amount of the outstanding debt securities of the series will constitute a quorum.  At the reconvening of any meeting adjourned for a lack of a quorum, the holders or proxies representing 25% in aggregate principal amount of the outstanding debt securities of the series will constitute a quorum for the taking of any action set forth in the notice of the original meeting.  At any meeting held to discuss a reserved matter, holders or proxies representing 75% in aggregate principal amount of the outstanding debt securities of the series will constitute a quorum.  The trustee may make any reasonable and customary regulations that it deems advisable for any meeting with respect to:
 
·  
the proof of the holding of debt securities;
 
·  
the appointment of proxies by the holders;
 
·  
the record date for determining the registered holders who are entitled to vote; and
 
·  
other matters concerning the conduct of the meeting as the trustee deems appropriate.

Collective Action Clauses
 
The debt securities, other than those governed by Argentine law, will contain provisions regarding acceleration (if applicable) and future modifications to their terms. These provisions, which are commonly referred to as “collective action clauses,” are described in this “Collective Action Clauses” section.  Under those provisions, modifications affecting certain reserved matters, including modifications to payment and other important terms, may be made to a single series of debt securities, other than those governed by Argentine law, with the consent of the holders of 85% of the aggregate principal or notional amount outstanding of all affected series and 662/3% in aggregate principal or notional amount outstanding of each affected series.” In addition, under certain circumstances, the holders of more than 50% of the aggregate principal amount of the outstanding debt securities of any series may waive any existing defaults, and rescind or annul any notice of acceleration, on behalf of all holders of the debt securities of that series.
 
 
20

 
Waiver of Default and Acceleration of Maturity
 
The holders of more than 50% of the aggregate principal amount of the outstanding debt securities of any series may waive any existing defaults, and rescind or annul any notice of acceleration, on behalf of all holders of the debt securities of that series if:
 
·  
following the declaration that the debt securities of that series are immediately due and payable, Argentina deposits with the trustee a sum sufficient to pay all overdue installments of principal, interest and other amounts in respect of the debt securities of that series (with interest on overdue amounts of interest, to the extent permitted by law, and on the principal of each of the debt securities of that series at the applicable rate of interest, to the date of the payment or interest) as well as the reasonable fees and compensation of the trustee; and
 
·  
all other events of default have been remedied.
 
 
Modifications
 
Any modification, amendment, supplement or waiver to the indenture or the terms and conditions of the debt securities of one or more series may be made or given pursuant to a written action of the holders of the debt securities of that series without the need for a meeting or by vote of the holders of the debt securities of that series taken at a meeting of holders thereof, in each case in accordance with the applicable provisions of the indenture or the debt securities.
 
Any modification, amendment, supplement or waiver to the terms and conditions of the debt securities of a single series, or to the indenture insofar as it affects the debt securities of a single series, may generally be made, and future compliance therewith may be waived, with the consent of Argentina and the holders of not less than 662/3% in aggregate principal amount of the debt securities of such series at the time outstanding.
 
However, special requirements apply with respect to any modification, amendment, supplement or waiver that would:
 
·  
change the due date for the payment of the principal of (or premium, if any) or any installment of interest on the debt securities of a series;
 
·  
reduce the principal amount of the debt securities of a series, the portion of the principal amount which is payable upon acceleration of the maturity of the debt securities of a series, the interest rate of the debt securities of a series, or the premium payable upon redemption of the debt securities of a series;
 
·  
change the currency of payment of any amount payable under the debt securities of a series;
 
·  
shorten the period during which Argentina is not permitted to redeem the debt securities of a series, or permit Argentina to redeem the debt securities of a series if Argentina had not been permitted to do so prior to such action;
 
·  
change the definition of “outstanding” or the percentage of votes required for the taking of any action pursuant to the modification provisions of the indenture (and the corresponding provisions of the terms and conditions of the debt securities) in respect of the debt securities of a series;
 
·  
change the obligation of Argentina to pay additional amounts with respect to the debt securities of a series;
 
·  
change the governing law provision of the debt securities of a series;
 
·  
change the courts to the jurisdiction of which Argentina has submitted, Argentina’s obligation to appoint and maintain an agent for the service of process in the Borough of Manhattan, The City of New York, or Argentina’s waiver of immunity in respect of actions or proceedings brought by any holder based upon the debts securities of any series;
 
 
21

 
·  
in connection with an exchange offer for the debt securities of a series, amend any event of default;
 
·  
change the status of the debt securities of any series; or
 
·  
authorize the trustee, on behalf of all holders of the debt securities of a series, to exchange or substitute all the debt securities of that series for, or convert all the debts securities of that series into, other obligations or securities of Argentina or any other person.
 
We refer to the above subjects as “reserve matters” and to any modification, amendment, supplement or waiver constituting a reserve matter as a “reserve matter modification.”

Any reserve matter modification to the terms and conditions of the debt securities of a single series, or to the indenture insofar as it affects the debt securities of a single series, may generally be made, and future compliance therewith may be waived, with the consent of Argentina and the holders of not less than 75% in aggregate principal amount of the debt securities of such series at the time outstanding.
 
If Argentina proposes any reserve matter modification to the terms and conditions of the debt securities of two or more series, or to the indenture insofar as it affects the debt securities of two or more series, in either case as part of a single transaction, Argentina may elect to proceed pursuant to provisions of the indenture providing that such modifications may be made, and future compliance therewith may be waived, for each affected series if made with the consent of Argentina and
 
·  
the holders of not less than 85% in aggregate principal amount of the outstanding debt securities of all series that would be affected by that modification (taken in aggregate), and
 
·  
the holders of not less than 662/3% in aggregate principal amount of the outstanding debt securities of that series (taken individually).
 
Any modification consented to or approved by the holders of the debt securities of one or more series pursuant to the modification provisions will be conclusive and binding on all holders of the debt securities of that series, whether or not they have given such consent or were present at a meeting of holders at which such action was taken, and on all future holders of the debt securities of that series whether or not notation of such modification is made upon the debt securities of that series.  Any instrument given by or on behalf of any holder of debt securities in connection with any consent to or approval of any such modification will be conclusive and binding on all subsequent holders of such debt securities.
 
Argentina and the trustee may, without the consent of any holder, amend the debt securities of any series or the indenture for the purpose of:
 
·  
adding to the covenants of Argentina for the benefit of the holders of the debt securities of that series;
 
·  
surrendering any right or power conferred upon Argentina;
 
·  
securing the debt securities of that series pursuant to the requirements of the debt securities or otherwise;
 
·  
curing any ambiguity, or curing, correcting or supplementing any defective provision of the indenture or the debt securities of that series; or
 
·  
amending the debt securities or the indenture in any manner which Argentina and the trustee may determine not to adversely affect the interest of any holder of the debt securities of that series.
 
 
22

 
As used in the indenture, “outstanding” means, in respect of the debt securities of any series, the debt securities of that series authenticated and delivered except:
 
·  
debt securities of that series previously canceled by the trustee or delivered to the trustee for cancellation or held by the trustee for reissuance but not reissued by the trustee;
 
·  
debt securities of that series that have been called for redemption or that have become due and payable and in respect of which Argentina has satisfied its payment obligations; or
 
·  
debt securities of that series in substitution for which other debt securities shall have been authenticated and delivered;
 
provided, however, that for purposes of determining whether the required percentage of holders of the notes has approved any modification pursuant to the indenture or, in the case of a meeting, whether sufficient holders are present for quorum purposes, any debt securities owned or controlled, directly or indirectly, by Argentina or any public sector instrumentality of Argentina will be disregarded and deemed to be not outstanding.  As used in this paragraph, “public sector instrumentality” means Banco Central de la República Argentina, any department, ministry or agency of the government of Argentina or any corporation, trust, financial institution or other entity owned or controlled by the government of Argentina or any of the foregoing, and, with respect to any “public sector instrumentality,” “control” means the power, directly or indirectly, through the ownership of voting securities or other ownership interest or otherwise, to direct the management of or elect or appoint a majority of the board of directors or other persons performing similar functions in lieu of, or in addition to, the board of directors of a corporation, trust, financial institution or other entity.
 
In determining whether the trustee shall be protected in relying upon any such modification or other action or instruction, only debt securities of a series that the trustee knows to be so owned or controlled will be so disregarded.  Prior to any vote in respect of any modification affecting the debt securities of a series, Argentina shall deliver to the trustee a certificate signed by an authorized representative of Argentina specifying any debt securities of that series owned or controlled, directly or indirectly, by Argentina or any public sector instrumentality.
 
Prescription
 
The debt securities will become void unless claimed within ten years (in the case of principal) and five years (in the case of interest) from the due date for payment, or a shorter period if provided by law.
 
Notices
 
Unless otherwise specified in the applicable prospectus supplement, notices to the holders of debt securities will be mailed to the addresses of such holders or published in such publications as are set forth in the applicable prospectus supplement.  Any such notice shall be deemed to have been given on the date of mailing or, if published, on the first date on which publication is made.
 
Description of Warrants
 
If Argentina issues warrants, it will file the applicable warrant agreement and the form of warrant with the SEC.  The following description briefly summarizes the principal terms of the warrants and any warrant agreement.  You should read the applicable warrant agreement, the form of warrant and the applicable prospectus supplement before making your investment decision.
 
Argentina may issue warrants separately or with any securities.  Argentina will issue any warrants under a warrant agreement between Argentina and a bank or trust company, as warrant agent.  The prospectus supplement relating to a particular series of warrants offered will include specific terms relating to the warrants.  These terms will include some or all of the following:
 
·  
the initial offering price;
 
 
23

 
 
·  
the currency required to purchase the warrants;
 
·  
if the warrants represent the right, upon exercise, to receive new securities of Argentina, the terms of the securities that you will receive on exercise of the warrants and the principal amount of securities that you will receive on exercise of one warrant;
 
·  
if the warrants represent the right to a cash payment or payments, (1) the manner for determining the amount or amounts payable in respect of one warrant, including a description of any index or indices pursuant to which such amounts will be determined, (2) the payment date or payment dates in respect of the warrants and (3) any maximum or minimum on the amount or amounts payable in respect of each warrant;
 
·  
whether an election to exercise the warrants is required in order to be entitled to the amounts payable (or securities deliverable) upon exercise of the warrants and, if so, (1) the procedures for, and conditions to, exercise of the warrants, (2) the date or dates on which you must exercise the warrants, (3) a description of the consideration, including any cash payment or any securities that must be tendered upon exercise of the warrants and (4) the exercise price or ratio;
 
·  
whether and under what conditions Argentina may cancel the warrants;
 
·  
the date, if any, on and after which the warrants and any debt securities issued with the warrants will trade separately;
 
·  
the form in which the warrants will be issued, whether the warrants will be exchangeable for another form, and if registered, where you may transfer and register them;
 
·  
any special U.S. federal income tax considerations; and
 
·  
any other terms of the warrants.
 
The warrants will be direct, unconditional and unsecured obligations of Argentina and will not constitute indebtedness of Argentina.
 
Description of Units
 
If Argentina issues units, it will file the applicable unit agreement and the form of unit with the SEC.  The following description briefly summarizes the principal terms of the units and any unit agreement.  You should read the applicable unit agreement, the form of unit, the applicable prospectus supplement and, if applicable, the collateral arrangements and depositary arrangements relating to the units, before making your investment decision.
 
Argentina may issue units comprised of one or more of the other securities described in this prospectus in any combination.  Each unit will be issued so that the holder of the unit is also the holder of each security included in the unit.  Thus, the holder of a unit will have the rights and obligations of a holder of each security comprising that unit.  The unit agreement under which a unit is issued may provide that the securities included in the unit may not be held or transferred separately, at any time or at any time before a specified date.
 
The prospectus supplement relating to a particular issue of units will describe:
 
·  
the designation and terms of the units and of the securities comprising the units, including whether and under what circumstances those securities may be held or transferred separately;
 
·  
any provisions for the issuance, payment, settlement, transfer or exchange of the units or of the securities comprising the units; and
 
24

 
·  
whether the units will be issued in fully-registered or global form.
 
Global Clearance and Settlement
 
Global Securities
 
Argentina may issue the debt securities or warrants of a series in whole or in part in the form of one or more global securities, the ownership and transfer of which are recorded in computerized book-entry accounts, eliminating the need for physical movement of the debt securities.  Argentina will deposit any global security with a clearing system or its custodian.  The global security will be registered in the name of the clearing system or its nominee or that of a common depositary, which Argentina will identify in the applicable prospectus supplement.  Unless a global security is exchanged in whole or in part for a definitive security, it may not be transferred, except as a whole among the clearing system, its nominees or common depositaries and their successors.  The clearing systems may include any or all of The Depository Trust Company (which we refer to as DTC) in the United States, the Euroclear System (which we refer to as Euroclear) and Clearstream Banking, société anonyme (which we refer to as Clearstream, Luxembourg), in Europe, and any other clearing system or systems specified in the applicable prospectus supplement.
 
Unless otherwise specified in the prospectus supplement for an offering, Argentina anticipates that the following provisions will apply to the clearing system arrangements.
 
Institutions that have accounts with the clearing system, such as securities brokers and dealers, are called participants.  Only participants and persons that hold interests through participants can own beneficial interests in a global security.  The clearing system keeps records of the ownership and transfer of beneficial interests in the global security by its participants.  In turn, participants keep records of the ownership and transfer of beneficial interests in the global security by other persons, such as their customers.  The maintenance of such records will be the sole responsibility of the participants.
 
If you are a participant, the clearing system will send you a written confirmation of your purchase of beneficial interests in the global security, as well as periodic statements detailing your holdings.  If you are not a participant, you should receive such information from the participant through which you purchased your interests in the global security.  The entity through which you hold your beneficial interests, or the clearing system if you are a participant, will make book-entry transfers for you.  The deposit of the global security with, and the registration of the debt securities in the name of, the clearing system, its nominees or common depositaries will not effect any change in beneficial ownership.
 
As long as the clearing system for a global security, its nominee or the common depositary, is the registered owner of the global security, it will be considered the sole owner and holder of the debt securities represented by that global security.  As a result, except as provided below or in the applicable prospectus supplement:
 
 
·
you will not be entitled to have any of the securities represented by a global security registered in your name; and
 
 
·
you will not receive or be entitled to receive physical delivery of any securities in definitive (certificated) form.
 
The laws of some states require certain purchasers of securities to take physical delivery of the securities in definitive form.  These laws may impair your ability to own, pledge or transfer beneficial interests in the securities.  The clearing systems can act only on behalf of their direct participants, who in turn act on behalf of indirect participants and certain banks.  Thus, your ability to pledge a beneficial interest in the global security or securities to persons that do not participate in the clearing system through which you hold your securities, and to take other actions, may be limited because you will not possess a physical certificate that represents your interest.
 
Argentina will make payments of principal and interest on the debt securities to the trustee and the trustee will make payments to the clearing system, its nominee or common depositary.  The clearing system will then credit its participants’ accounts on the payment date in proportion to the interests they hold in the global security as shown on the clearing system’s records on the record date.  In turn, after the participants’ accounts are credited, the participants are expected to credit their customers’ accounts in the same manner.  Payments by participants to owners of beneficial interests in the securities will be governed by standing customer instructions and the customary practices of the participants.  Payments by participants to owners of beneficial interests in the securities will be the sole responsibility of the participants.
 
 
25

 
If you beneficially own an interest in a global security, you must rely on the procedures of the institutions through which you hold your interest to exercise any of the rights granted to a holder of the securities under the securities or the applicable indenture, warrant agreement or unit agreement.  Under existing industry practice, if you want to take any action that a holder of the global security is entitled to take, then the clearing system would authorize the participant through which you hold your beneficial interest to take that action, and the participant would then either authorize you to take the action or would act for you on your instructions.
 
Applicable laws, regulations and agreements among the clearing systems, participants and beneficial owners will govern the conveyance of notices and other communications.
 
Clearing Systems
 
The following description reflects Argentina’s understanding of the current rules and procedures of DTC, Euroclear and Clearstream, Luxembourg.  Argentina has obtained the information in this section from sources it believes to be reliable, including from information made publicly available by each of these clearing systems.
 
The Depository Trust Company.
 
DTC is:
 
·  
a limited-purpose trust company organized under the New York Banking Law;
 
·  
a “banking organization” under the New York Banking Law;
 
·  
a member of the United States Federal Reserve System;
 
·  
a “clearing corporation” under the New York Uniform Commercial Code; and
 
·  
a “clearing agency” registered under Section 17A of the United States Securities Exchange Act of 1934, as amended.
 
DTC was created to hold securities for its participants and facilitate the clearance and settlement of securities transactions between its participants.  It does this through electronic book-entry changes in the accounts of its direct participants (banks and financial institutions that have accounts with DTC), eliminating the need for physical movement of securities certificates.  DTC is owned by a number of its direct participants and by NYSE Euronext, Inc. and the Financial Industry Regulatory Authority (which we will refer to as FINRA).
 
DTC can only act on behalf of its direct participants, who in turn act on behalf of indirect participants and certain banks.  In addition, unless a global security is exchanged in whole or in part for a definitive security, it may not be physically transferred, except as a whole among DTC, its nominees and their successors.  Therefore, a holder’s ability to pledge a beneficial interest in the global security to persons that do not participate in the DTC system and to take other actions may be limited because the holder will not possess a physical certificate that represents the holder’s interest.
 
 
26

 
Clearstream, Luxembourg
 
Clearstream, Luxembourg (formerly Cedelbank) is incorporated under the laws of the Grand Duchy of Luxembourg as a credit institution (établissement de crédit) and is subject to the prudential supervision of the Luxembourg financial sector regulator, the “Commission de surveillance du secteur financier.”
 
Clearstream, Luxembourg holds securities for its participating organizations and facilitates the clearance and settlement of securities transactions between its participants through electronic book-entry changes in accounts of its participants, thereby eliminating the need for physical movement of certificates.  Clearstream, Luxembourg provides to its participants, among other things, services for safekeeping, administration, clearance and settlement of internationally traded securities and securities lending and borrowing.
 
Clearstream, Luxembourg interfaces with domestic markets in several countries.  Clearstream, Luxembourg participants are financial institutions around the world, including securities brokers and dealers, banks, trust companies, clearing corporations and certain other organizations.  Indirect access to Clearstream, Luxembourg is also available to others that clear through or maintain a custodial relationship with a Clearstream, Luxembourg participant either directly or indirectly.  Clearstream, Luxembourg has established an electronic link with Euroclear to facilitate the settlement of trades between Clearstream, Luxembourg and Euroclear. Clearstream, Luxembourg and Euroclear are indirect participants in DTC through their New York depositaries, which act as links between the clearing systems.
 
Euroclear
 
Euroclear was created in 1968 to hold securities for its participants and to clear and settle transactions between its participants through simultaneous electronic book-entry delivery against payment, thereby eliminating the need for physical movement of certificates and any risk from lack of simultaneous transfers of securities and cash.
 
Euroclear provides various other services, including securities lending and borrowing, and interfaces with domestic markets in several countries.  Euroclear is operated by Euroclear Bank S.A./N.V. (the “Euroclear Operator”) under contract with Euro-Clear Clearance Systems, S.C., a Belgian cooperative corporation (the “Cooperative”).  All operations are conducted by the Euroclear Operator, and all Euroclear securities clearance accounts and Euroclear cash accounts are accounts with the Euroclear Operator, not the Cooperative.  The Cooperative establishes policy for Euroclear on behalf of Euroclear participants.  Euroclear participants include banks, securities brokers and dealers and other professional financial intermediaries.  Indirect access to Euroclear is also available to others that clear through or maintain a custodial relationship with a Euroclear participant, either directly or indirectly.
 
Because the Euroclear Operator is a Belgian banking corporation, Euroclear is regulated and examined by the Belgian Banking, Finance and Insurance Commission.
 
Securities clearance accounts and cash accounts with the Euroclear Operator are governed by the Terms and Conditions Governing Use of Euroclear and the related Operating Procedures of the Euroclear System, and applicable Belgian law, which are referred to as the “Euroclear Terms and Conditions.”  The Euroclear Terms and Conditions govern transfers of securities and cash within Euroclear, withdrawals of securities and cash from Euroclear, and receipts of payments with respect to securities in Euroclear.  All securities in Euroclear are held on a fungible basis without attribution of specific certificates to specific securities clearance accounts.  The Euroclear Operator acts under the Euroclear Terms and Conditions only on behalf of Euroclear participants, and has no record of or relationship with persons holding through Euroclear participants.
 
 
27

 
Secondary Market Trading.
 
(1)  
Trading Between DTC Purchasers and Sellers
 
DTC participants will transfer beneficial interests in the securities among themselves in the ordinary way according to DTC rules governing global security issues.
 
(2)  
Trading Between Euroclear and/or Clearstream, Luxembourg Participants
 
Participants in Euroclear and Clearstream, Luxembourg will transfer beneficial interests in the securities among themselves in the ordinary way according to the rules and operating procedures of Euroclear and Clearstream, Luxembourg governing conventional Eurobonds.
 
(3)  
Trading Between a DTC Seller and a Euroclear or Clearstream, Luxembourg Purchaser
 
When beneficial interests in securities are to be transferred from the account of a DTC participant to the account of a Euroclear or Clearstream, Luxembourg participant, the purchaser must first send instructions to Euroclear or Clearstream, Luxembourg through a participant at least one business day prior to the settlement date.  Euroclear or Clearstream, Luxembourg will then instruct its depositary to receive the beneficial interests in the securities and make payment for them.   In most cases, this payment must include accrued interest, if any, on the beneficial interest in the securities from and including the last interest payment date to and excluding the settlement date.  On the settlement date, the depositary will make payment to the DTC participant’s account and the securities will be credited to the depositary’s account.  After settlement has been completed, DTC will credit the beneficial interests in the securities to Euroclear or Clearstream, Luxembourg.  Euroclear or Clearstream, Luxembourg will credit the beneficial interests in the securities, in accordance with its usual procedures, to the participant’s account, and the participant will then credit the purchaser’s account.  These securities credits will appear the next day (European time) after the settlement date.  The cash debit from the account of Euroclear or Clearstream, Luxembourg will be back-valued to the value date (which will be the preceding day if settlement occurs in New York).  If settlement is not completed on the intended value date (i.e., the trade fails), the cash debit will instead be valued as of the actual settlement date.
 
Participants in Euroclear and Clearstream, Luxembourg will need to make funds available to Euroclear or Clearstream, Luxembourg in order to pay for the beneficial interests in the securities by wire transfer of same-day funds on the settlement date.  The most direct way of doing this is to preposition funds for settlement (i.e., have funds in place at Euroclear or Clearstream, Luxembourg before the settlement date), either from cash on hand or existing lines of credit.  Under this approach, however, participants may take on credit exposure to Euroclear and Clearstream, Luxembourg until the securities are credited to their accounts one day later.
 
As an alternative, if Euroclear or Clearstream, Luxembourg has extended a line of credit to a participant, the participant may decide not to preposition funds, but to allow Euroclear or Clearstream, Luxembourg to draw on the line of credit to finance settlement for the beneficial interests in the securities.  Under this procedure, Euroclear or Clearstream, Luxembourg would charge the participant overdraft charges for one day, assuming that the overdraft would be cleared when the securities were credited to the participant’s account.  However, interest on the securities would accrue from the value date.  Therefore, in these cases the interest income on securities that the participant earns during that one-day period may reduce or offset the amount of the participant’s overdraft charges.  Of course, this result will depend on the cost of funds to (i.e., the interest rate that Euroclear or Clearstream, Luxembourg charges) each participant.
 
Since the settlement will occur during New York business hours, a DTC participant selling a beneficial interest in the security can use its usual procedures for transferring global securities to the depositaries of Euroclear or Clearstream, Luxembourg for the benefit of Euroclear or Clearstream, Luxembourg participants.  The DTC seller will receive the sale proceeds on the settlement date.  Thus, to the DTC participant seller, a cross-market sale will settle no differently than a trade between two DTC participants.
 
 
28

 
Finally, day traders that use Clearstream, Luxembourg or Euroclear to purchase beneficial interests in the securities from DTC participants for delivery to Clearstream, Luxembourg participants or Euroclear participants should note that these trades will automatically fail on the sale side unless affirmative action is taken.  At least three techniques should be readily available to eliminate this potential problem:
 
·  
 
borrowing through Clearstream, Luxembourg or Euroclear for one day, until the purchase side of the day trade is reflected in their Clearstream, Luxembourg or Euroclear accounts, in accordance with the clearing system’s customary procedures;
 
·  
 
borrowing the interests in the United States from a DTC participant no later than one day prior to settlement, which would give the interests sufficient time to be reflected in their Clearstream, Luxembourg or Euroclear account in order to settle the sale side of the trade; and
 
·  
 
staggering the value date for the buy and sell sides of the trade so that the value date for the purchase from the DTC participant is at least one day prior to the value date for the sale to the Clearstream, Luxembourg participant or Euroclear participant.
 
(4)  
Trading Between a Euroclear or Clearstream, Luxembourg Seller and a DTC Purchaser
 
Due to time zone differences in their favor, Euroclear and Clearstream, Luxembourg participants can use their usual procedures for transfers of beneficial interests in the securities by their respective clearing system, through its depositary, to a DTC participant.  The seller must first send instructions to Euroclear or Clearstream, Luxembourg through a participant at least one business day prior to the settlement date.  Euroclear or Clearstream, Luxembourg will then instruct its depositary to credit beneficial interests in the securities to the DTC participant’s account and receive payment.  In most cases, this payment must include accrued interest, if any, on the beneficial interest in the securities from and including the last interest payment date to and excluding the settlement date.  The payment will be credited in the account of the Euroclear or Clearstream, Luxembourg participant on the following day, but the receipt of the cash proceeds will be back-valued to the value date (which will be the preceding day if settlement occurs in New York).  If settlement is not completed on the intended value date (i.e., the trade fails), the receipt of the cash proceeds will instead be valued at the actual settlement date.
 
If the Euroclear or Clearstream, Luxembourg participant selling the securities has a line of credit with Euroclear or Clearstream, Luxembourg and elects to draw on such line of credit in anticipation of receiving the sale proceeds in its account, then the back-valuation may reduce or offset any overdraft charges that the participant incurs over that one-day period.
 
Governing Law
 
Unless otherwise stated in a prospectus supplement, the warrant agreement and the unit agreement will provide that they are to be governed by, and interpreted in accordance with, the laws of the State of New York, and the securities and the indenture will provide that they are to be governed by, and interpreted in accordance with, the laws of the State of New York or the laws of England and Wales, except with respect to the authorization and execution of each of the warrant agreement, the unit agreement, the securities and the indenture by and on behalf of Argentina, which shall be governed by the laws of Argentina.
 
Jurisdiction, Consent to Service, Enforceability and Immunities from Attachment
 
The securities and the indenture provide that, subject to certain exceptions, Argentina will submit to the following courts (to which we refer collectively as “specified courts”) in connection with any suit, legal action or proceeding against Argentina or its properties, assets or revenues with respect to the securities or the indenture:
 
·  
with respect to securities governed by New York law, any New York State or U.S. federal court sitting in the Borough of Manhattan, The City of New York and the courts of Argentina; and
 
 
29

 
·  
with respect to the securities governed by English law, the courts of England and the courts of Argentina.
 
In addition, Argentina will agree that a final non-appealable judgment in any proceeding referred to above will be binding upon it and may be enforced by a suit upon such judgment in any other courts that may have jurisdiction over Argentina.
 
Subject to certain limitations described below, Argentina will appoint the following agents upon whom process may be served in any related proceeding, or any proceeding to enforce or execute a judgment brought in a specified court:
 
·  
with respect to securities governed by New York law, an agent with an office located in The City of New York; and
 
·  
with respect to securities governed by English law, an agent with an office located in England.
 
These appointments will be irrevocable until all amounts in respect of the principal of and interest due on the securities has been provided to the trustee in accordance with the terms of the indenture, except that if for any reason, any agent for the service of process appointed by Argentina can no longer act in that capacity or no longer maintains an office in The City of New York or England, as the case may be, Argentina will appoint another person to serve as agent for the service of process.

Subject to certain limitations described below, to the extent that Argentina or any of its revenues, assets or properties may be entitled to immunity from suit, Argentina will waive its immunity to the fullest extent permitted by law, except that Argentina’s waiver of immunity will not extend to any proceeding against:
 

 
(i)
reserves of the Central Bank;
 
 
(ii)
property in the public domain located in the territory of Argentina that falls within the purview of Sections 2337 and 2340 of the Civil Code of Argentina, including but not limited to Argentine waterways, public works, archeological ruins and sites of scientific interest;
 
 
(iii)
property located in or outside the territory of Argentina that provides an essential public service;
 
 
(iv)
property (whether in the form of cash, bank deposits, securities, third party obligations or any other methods of payment) of the Argentine government, its governmental agencies and other governmental entities relating to the performance of the budget, within the purview of Sections 131 to 136 of Law No. 11,672, Complementaria Permanente de Presupuesto (t.o. 2005);
 
 
(v)
property entitled to the privileges and immunities of the Vienna Convention on Diplomatic Relations of 1961, including but not limited to the property, premises and accounts of Argentine missions;
 
 
(vi)
property entitled to the immunities of the United States Foreign Sovereign Immunities Act of 1976, including but not limited to property of Argentina not being used by Argentina for a commercial activity in the United States;
 
 
(vii)
property used by a diplomatic, governmental or consular mission of Argentina;
 
 
(viii)
property of a military character or under the control of a military authority or defense agency of Argentina; or
 
 
(ix)
property forming part of the cultural heritage of Argentina.
 
 
30

 
The waiver of sovereign immunity described above will constitute only a limited and specific waiver for the purpose of the securities and the indenture and not a general waiver of immunity by Argentina or a waiver of immunity with respect to proceedings unrelated to the securities or the indenture.
 
Argentina, however, will reserve the right to plead sovereign immunity under the FSIA with respect to actions brought against it under the U.S. federal securities laws or any state securities laws.  In addition, the appointments of agents for the service of process will not extend to actions based on these laws.

 
 

 
 
 

 
31

 

 

 
Argentine Taxation
 
Under existing laws and regulations of Argentina, if you are an individual that is a non-resident of Argentina or a legal entity that is neither organized in, nor maintains a permanent establishment in Argentina (collectively, a “Non-resident holder”), payments to you of principal and interest on the debt securities will not be subject to taxation in Argentina, and no withholding of any Argentine tax will be required on any such payments to you.  In addition, gains you obtain from the sale or exchange of the debt securities will not be subject to either of Argentine income tax or the VAT tax, and you will not be subject to the Presumptive Minimum Income Tax for the ownership of such debt securities.
 
In the event of the imposition of withholding taxes or duties, Argentina has undertaken to pay additional amounts on the debt securities, subject to certain limitations as described in “Description of the Securities—Description of Debt Securities—Additional Amounts.”
 
Pursuant to the Argentine personal asset tax established by Law No. 23,966, as amended (the “PAT”), securities issued by the Federal Government, the Provinces, municipalities and the City of Buenos Aires are exempted from the PAT.
 
To the extent that holders of the debt securities receive payments through local bank checking accounts the tax on financial transactions may apply.
 
In the event that it becomes necessary to initiate court proceedings in the City of Buenos Aires to enforce any of the terms and conditions of the debt securities, a court duty of 3% of any amount claimed will be imposed.
 
The Argentine tax consequences of the warrants will be described in the applicable prospectus supplement.
 
United States Federal Taxation
 
If you are a beneficial owner of debt securities that is a citizen or resident of the United States or a domestic corporation or otherwise subject to U.S. federal income tax on a net income basis in respect of the debt securities (a “U.S. Holder”), the interest you receive on the debt securities (including accruals of original issue discount) generally will be subject to United States federal taxation and will be considered ordinary interest income.
 
Under current U.S. federal income tax law, if you are a foreign corporation or a non-resident alien individual (a “Non-U.S. Holder”), payments of interest (including original issue discount) that you receive on the debt securities generally will be exempt from U.S. federal income taxes, including withholding taxes.  However, to receive this exemption you may be required to satisfy certain certification requirements (described below) of the United States Internal Revenue Service to establish that you are a Non-U.S. Holder.
 
Even if you are a Non-U.S. Holder, you may still be subject to U.S. federal income taxes on any interest income, including OID, you receive if:
 
 
·
you are an insurance company carrying on a United States insurance business, within the meaning of the United States Internal Revenue Code of 1986, or
 
 
·
you have an office or other fixed place of business in the United States to which the income is attributable and the income either
 
·  
is derived in the active conduct of a banking, financing or similar business within the United States, or
 

 
 
 

 
32

 

·  
is received by a corporation the principal business of which is trading in stock or securities for its own account and you are otherwise engaged in a U.S. trade or business.
 
If you are a Non-U.S. Holder, any gain you realize on a sale or exchange of the debt securities generally will be exempt from U.S. federal income tax, including withholding tax, unless:
 
 
·
such gain is effectively connected with the conduct of your trade or business within the United States, or
 
 
·
if you are an individual, you are present in the United States for a total of 183 days or more during the taxable year in which such gain is realized and either
 
·  
such gain is attributable to an office or other fixed place of business maintained in the United States, or
 
·  
you have a tax home in the United States.
 
The trustee must file information returns with the United States Internal Revenue Service in connection with debt securities payments made to certain U.S. Holders.  If you are a U.S. Holder, you generally will not be subject to United States backup withholding tax on such payments if you provide your taxpayer identification number to the trustee.  You may also be subject to information reporting and backup withholding tax requirements with respect to the proceeds from a sale of the debt securities.  If you are a Non-U.S. Holder, in order to avoid information reporting and backup withholding tax requirements you may have to comply with certification procedures to establish that you are not a United States person.
 
Debt securities held by an individual holder who at the time of death is a non-resident alien will not be subject to United States federal estate tax.
 
Any special U.S. tax considerations applicable to the warrants will be described in the applicable prospectus supplement.
 

 

 
 
 

 
33

 

PLAN OF DISTRIBUTION
 
Argentina may offer (or permit certain security holders to offer) the debt securities, warrants or units in any of the following ways:
 
·  
through underwriters or dealers;
 
·  
directly to one or more purchasers; or
 
·  
through agents.
 
Each prospectus supplement will set forth:
 
·  
the terms of the offering;
 
·  
the name or names of any underwriters or agents;
 
·  
the name of selling security holders;
 
·  
the purchase price of the securities of that series or the outstanding securities to be delivered in exchange for such securities;
 
·  
the net proceeds to Argentina or to any selling security holder from the sale of the securities;
 
·  
any underwriting discounts, agent commissions or other items constituting underwriters’ compensation;
 
·  
any initial public offering price of the securities;
 
·  
any discounts or concessions allowed or reallowed or paid to dealers; and
 
·  
any securities exchanges on which the securities may be listed.
 
If underwriters are used in the sale of any securities, the underwriters will purchase the securities for their own account and may resell them from time to time in one or more transactions, including:
 
·  
negotiated transactions;
 
·  
at a fixed public offering price; or
 
·  
at varying prices to be determined at the time of sale.
 
The securities may be offered to the public either through underwriting syndicates represented by managing underwriters or by underwriters without a syndicate.  Unless otherwise specified in the applicable prospectus supplement, the underwriters will be obligated to purchase the securities on a firm commitment basis, subject to certain conditions precedent.  The underwriters will be obligated to purchase all of the securities if any are purchased.  The underwriters may change any initial public offering price and any discounts or concessions allowed or reallowed or paid to dealers.
 
The securities may also be sold directly to the public or through agents designated by Argentina from time to time.  The applicable prospectus supplement will name any agent involved in the offer or sale of securities and will disclose any commissions paid to these agents.  Unless otherwise specified in the applicable prospectus supplement, an agent used in the sale of securities will sell the securities on a reasonable best efforts basis for the period of its appointment.
 

 
 
 

 
34

 

Argentina may authorize agents, underwriters or dealers to solicit offers by certain specified entities to purchase the securities from Argentina at the public offering price set forth in the applicable prospectus supplement under delayed delivery contracts providing for payment and delivery on a future date specified in that prospectus supplement.  Delayed delivery contracts will be subject only to those conditions set forth in the applicable prospectus supplement.  The applicable prospectus supplement will set forth the commission payable for solicitation and the terms and conditions of these contracts.
 
Argentina may offer the securities of any series to present holders of other securities of Argentina as consideration for the purchase or exchange by Argentina of these other securities.  This offer may be in connection with a publicly announced tender, exchange or other offer for these securities or in privately negotiated transactions.  This offering may be in addition to or in lieu of sales of securities directly or through underwriters or agents as set forth in the applicable prospectus supplement.
 
Argentina may agree to indemnify agents and underwriters against certain liabilities, including liabilities under the Securities Act, or to contribute to payments which the agents or underwriters may be required to make in respect of any of these liabilities.  Agents and underwriters may engage in transactions with or perform services for Argentina in the ordinary course of business.
 
Unless otherwise stated in the applicable prospectus supplement, Argentina will not register under the Securities Act the securities that it will offer and sell outside the United States.  Thus, subject to certain exceptions, these securities cannot be offered, sold or delivered within the United States or to U.S. persons.  When securities are offered or sold outside the United States, each underwriter, dealer or agent involved in the sale of the securities will acknowledge that the securities:
 
·  
have not been and will not be registered under the Securities Act; and
 
·  
may not be offered or sold within the United States except pursuant to an exemption from, or in a transaction not subject to, the registration requirements of the Securities Act.
 
Each of these underwriters, dealers or agents will agree:
 
·  
that it has not offered or sold, and will not offer or sell, any of these unregistered securities within the United States except in accordance with Rule 903 of Regulation S under the Securities Act; and
 
·  
that neither such underwriter, dealer or agent nor its affiliates nor any persons acting on its or their behalf have engaged or will engage in any directed selling efforts with respect to these securities.
 
In compliance with FINRA guidelines, the maximum compensation to any underwriters or agents in connection with the sale of any securities pursuant to the prospectus and applicable prospectus supplements will not exceed 8% of the aggregate total offering price to the public of such securities as set forth on the cover page of the applicable prospectus supplement; however, it is anticipated that the maximum compensation paid will be significantly less than 8%.

 

 
 
 

 
35

 

OFFICIAL STATEMENTS
 
Information in this prospectus that is identified as being derived from a publication of, or supplied by, Argentina or one of its agencies or instrumentalities relies on the authority of such publication as an official public document of Argentina.  All other information in this prospectus, any prospectus supplement and in the registration statement of which this prospectus is a part, other than that which is included under the caption “Plan of Distribution,” is included as a public official statement made on the authority of Adrián E. Cosentino, Undersecretary of Finance of the Ministry of Economy and Public Finance of Argentina.
 
VALIDITY OF THE SECURITIES
 
The validity of the securities will be passed upon for Argentina by the Attorney General of the Treasury of Argentina or by the Legal Undersecretary of the Ministry of Economy and Public Finance of Argentina, by Cleary Gottlieb Steen & Hamilton LLP, special United States counsel to Argentina, as to securities governed by New York law and by Cleary Gottlieb Steen & Hamilton LLP, special English counsel to Argentina, as to securities governed by English law.
 
The validity of the securities will be passed upon for the underwriters by Argentine counsel to the underwriters named in the applicable prospectus supplement, by Linklaters LLP, special United States counsel to the underwriters as to securities governed by New York law, and by Linklaters LLP, special English counsel to the underwriters, as to securities governed by English law.
 
As to all matters of Argentine law, Cleary Gottlieb Steen & Hamilton LLP will rely upon the opinion of the Attorney General of the Treasury of Argentina or the Legal Undersecretary of the Ministry of Economy and Public Finance of Argentina and Linklaters LLP will rely upon the opinion of Argentine counsel to the underwriters.
 
AUTHORIZED REPRESENTATIVE
 
The Authorized Representative of Argentina in the United States is Hernán Lorenzino, Office of the Financial Representative of Argentina, 1800 K Street, N.W., Suite 924, Washington, D.C. 20006.
 

 

 
 
 

 
36

 
 
    THE ISSUER
The Republic of Argentina
Ministerio de Economía y Finanzas Públicas
Hipólito Yrigoyen 250
1310 Buenos Aires
Argentina
 
  EXCHANGE AGENT
The Bank of New York Mellon
101 Barclay Street
Floor 4 East
New York, New York 10286
United States
 
    The Bank of New York Mellon
U.S.-EUROPEA
101 Barclay Street
Floor 21 West
New York, New York 10286
United States
N TRUSTEE
   INFORMATION AGENT
Georgeson S.r.l.
 
 
In New York:
199 Water St. 10038
New York, New York
United States
   
In London:
Vintners' Place
68 Upper Thames Street
London EC4V 3BJ
England
 
In Italy:
Via Emilia 88,
00187 Rome,
Italy
   
In Germany:
Prannerstrasse 8
80333 Munich,
Germany
   
GLOBAL COORDINATOR
 
   
Barclays Capital Inc.
745 Seventh Avenue
New York, New York 10019
United States
 
   
INTERNATIONAL JOINT DEALER MANAGERS
 
 
Barclays Capital Inc.
745 Seventh Avenue
New York, New York 10019
United States
 
Citigroup Global Markets Inc.
390 Greenwich Street, 4th Floor
New York, NY 10013
United States
 
Deutsche Bank Securities Inc.
60 Wall Street
New York, New York 10005
United States
   
LEGAL ADVISORS
 
 
To Argentina
as to U.S. law:
Cleary Gottlieb Steen & Hamilton LLP
One Liberty Plaza
New York, New York 10006
United States
 
To the global coordinator
as to U.S. law:
Linklaters LLP
1345 Avenue of the Americas
New York, New York 10105
United States
 
To the global coordinator
as to Argentine law:
Cabanellas, Etchebarne, Kelly & Dell’Oro Maini
San Martín 323
C1004AAG Buenos Aires
Argentina
 
To the global coordinator
as to Luxembourg law:
Linklaters LLP
Allegro Building
Avenue John F. Kennedy 35
L-1855 Luxembourg
 
To the global coordinator
as to English law:
Linklaters LLP
One Silk Street
London EC2Y 8HQ
England
 
To the international joint dealer managers as to Argentine law:
Estudio Cárdenas, Di Ció, Romero, Tarsitano & Lucero Abogados
Reconquista 360, Piso 6to
C1003ABH Buenos Aires
Argentina
   
LUXEMBOURG LISTING AGENT
 
   
The Bank of New York Mellon (Luxembourg) S.A.
Aerogolf Center, 1A, Hoehenhof,
L-1736 Senningerberg,
Luxembourg
 
     
     
     
     
 

 
 

 
 
The Republic of Argentina
 
 
The exchange agent for the Invitation is:
   
The Luxembourg listing agent
for the Invitation is:
 
The Bank of New York Mellon
101 Barclay Street
Floor 4 East
Corporate Trust Administration
New York, New York 10286
United States
Tel: +1 732 667 9754
   
The Bank of New York Mellon   (Luxembourg) S.A.
Aerogolf Center, 1A, Hoehenhof,
L-1736 Senningerberg,
Luxembourg
Tel: +352 34 20 90 5635
Fax: +352 34 20 90 6035
   
The information agent for the Invitation is:
Georgeson S.r.l.
 
 
In New York:
199 Water St.
New York, New York 10038
United States
U.S. toll free: 866 742 4029
Institutions: +39 06 42 17 17 77
   
In London:
Vintners' Place
68 Upper Thames Street
London EC4V 3BJ
England
Institutions: +39 06 42 17 17 77
 
In Italy:
Via Emilia 88,
00187 Rome,
Italy
Toll free: 800 189922
Institutions: +39 06 42 17 17 17
   
In Germany:
Prannerstrasse 8
80333 Munich,
Germany
Toll free: 0800 000 1564
Institutions: +39 06 42 17 17 77
   
The global coordinator for the Invitation is:
Barclays Capital Inc.
745 Seventh Avenue
New York, New York 10019
United States
Collect: +1 212 528 7581
U.S. toll free: 800 438 3242
Collect London: +44 20 7773 5484
 
 
   The international joint dealer managers for the Invitation are:
 
Barclays Capital Inc.
745 Seventh Avenue
New York, New York 10019
United States
Collect: +1 212 528 7581
U.S. toll free: 800 438 3242
Collect London: +44 20 7773 5484
 
Citigroup Global Markets Inc.
Liability Management Group
390 Greenwich Street, 4th Floor
New York, New York 10013
United States
Collect: +1 212 723 6106
U.S. toll free: 800 558 3745
 
Deutsche Bank Securities Inc.
Liability Management Group
60 Wall Street
New York, New York 10005
United States
Collect: +1 212 250 2955
U.S. toll free: 866 627 0391