F-3/A 1 ea165694-f3a8_scienjoyhold.htm AMENDMENT NO. 8 TO FORM F-3

As filed with the Securities and Exchange Commission on September 13, 2022

Registration No.  333-259951

 

 

UNITED STATES

SECURITIES AND EXCHANGE COMMISSION 

WASHINGTON, D.C. 20549

  

AMENDMENT NO. 8

TO

FORM F-3

REGISTRATION STATEMENT

UNDER

THE SECURITIES ACT OF 1933

 

SCIENJOY HOLDING CORPORATION

(Exact Name of Registrant as Specified in Its Charter)

 

British Virgin Islands   N/A
(State or Other Jurisdiction of   (I.R.S. Employer
Incorporation or Organization)   Identification Number)

 

RM 1118, 11th Floor, Building 3, No. 99 Wangzhou Rd., Liangzhu St.

Yuhang District, Hangzhou, Zhejiang Province, 311113, 

China

(86) 0571 8858 6668

(Address, Including Zip Code, and Telephone Number, Including Area Code, of Registrant’s Principal Executive Offices)

 

Cogency Global Inc.

122 East 42nd Street, 18th Floor

New York, NY 10168

(800) 221-0102

(Name, Address, Including Zip Code, and Telephone Number, Including Area Code, of Agent For Service)

 

Copies to

 

Lan Lou, Esq.

Jun He Law Offices LLC

Suite 1919, 630 Fifth Avenue

New York, NY 10111

(646) 367-1744

Fax: (212) 703-8720 

 

Approximate date of commencement of proposed sale to the public: From time to time on or after the effective date of this registration statement.

 

If the only securities being registered on this Form are being offered pursuant to dividend or interest reinvestment plans, please check the following box. ☐

 

If any of the securities being registered on this Form are to be offered on a delayed or continuous basis pursuant to Rule 415 under the Securities Act of 1933, other than securities offered only in connection with dividend or interest reinvestment plans, check the following box. ☒

 

If this Form is filed to register additional securities for an offering pursuant to Rule 462(b) under the Securities Act, please check the following box and list the Securities Act registration statement number of the earlier effective registration statement for the same offering. ☐

 

If this Form is a post-effective amendment filed pursuant to Rule 462(c) under the Securities Act, check the following box and list the Securities Act registration statement number of the earlier effective registration statement for the same offering. ☐

 

If this Form is a registration statement pursuant to General Instruction I.C. or a post-effective amendment thereto that shall become effective upon filing with the Commission pursuant to Rule 462(e) under the Securities Act, check the following box. ☐

 

If this Form is a post-effective amendment to a registration statement filed pursuant to General Instruction I.C. filed to register additional securities or additional classes of securities pursuant to Rule 413(b) under the Securities Act, check the following box. ☐

 

Indicate by check mark whether the registrant is an emerging growth company as defined in Rule 405 of the Securities Act of 1933.

 

Emerging growth company ☒

 

If an emerging growth company that prepares its financial statements in accordance with U.S. GAAP, indicate by check mark if the registrant has elected not to use the extended transition period for complying with any new or revised financial accounting standards provided pursuant to Section 7(a)(2)(B) of the Securities Act. ☐

 

† The term “new or revised financial accounting standard” refers to any update issued by the Financial Accounting Standards Board to its Accounting Standards Codification after April 5, 2012.

 

The Registrant hereby amends this Registration Statement on such date or dates as may be necessary to delay its effective date until the Registrant shall file a further amendment which specifically states that this Registration Statement shall thereafter become effective in accordance with Section 8(a) of the Securities Act of 1933, as amended, or until this Registration Statement shall become effective on such date as the Securities and Exchange Commission, acting pursuant to such Section 8(a), may determine. 

 

 

 

 

 

 

The information in this prospectus is not complete and may be changed. We may not sell these securities until the registration statement filed with the Securities and Exchange Commission is effective. This prospectus is not an offer to sell these securities and is not soliciting an offer to buy these securities in any jurisdiction where the offer or sale is not permitted.

 

SUBJECT TO COMPLETION DATED SEPTEMBER 13, 2022

 

PRELIMINARY PROSPECTUS

 

SCIENJOY HOLDING CORPORATION

 

Up to US$250,000,000 of

Class A Ordinary Shares

Class A Preferred Shares

Debt Securities

Warrants

Rights

Units 

 

10,994,621 Class A Ordinary Shares Offered by the Selling Shareholder

 

We may, from time to time, in one or more offerings, offer and sell up to US$250,000,000 of any combination, together or separately, of our Class A ordinary shares, no par value, Class A preferred shares, debt securities, warrants, rights, and units, or any combination thereof as described in this prospectus. In this prospectus, references to the term “securities” refers collectively to our Class A ordinary shares, Class A preferred shares, debt securities, warrants, rights, and units. The prospectus supplement for each offering of securities will describe in detail the plan of distribution for that offering. For general information about the distribution of the securities offered, please see “Plan of Distribution” in this prospectus.

 

In addition, selling shareholders named in this prospectus or their transferees may, from time to time in one or more offerings, offer and sell up to 10,994,621 of our Class A ordinary shares. We will not receive any proceeds from the sale of our Class A ordinary shares by selling shareholders, but we may pay certain registration and offering fees and expenses associated with the registration and sale of those securities. See “Selling Shareholders.”  

 

The prospectus provides a general description of the securities we or the selling shareholders may offer. We will provide the specific terms of the securities offered in one or more supplements to this prospectus. We may also authorize one or more free writing prospectuses to be provided to you in connection with these offerings. The prospectus supplement and any related free writing prospectus may add, update or change information contained in this prospectus. You should carefully read this prospectus, the applicable prospectus supplement and any related free writing prospectus, as well as the documents incorporated by reference herein or therein, before you invest in any of our securities.

 

The aggregate market value of our outstanding Class A ordinary shares held by non-affiliates, or public float, as of September 12, 2022, was approximately US$97,310,273.50, which was calculated based on 22,421,722 Class A ordinary shares held by non-affiliates and US$4.34 per Class A ordinary share, which was the closing price of our Class A ordinary shares on Nasdaq on September 12, 2022. During the 12 calendar months prior to and including the date of this prospectus, we have not offered or sold any securities pursuant to General Instruction I.B.5 of Form F-3.

 

We may, from time to time, offer and sell these securities and selling shareholders may, from time to time, offer the Class A ordinary shares through public or private transactions, directly or through one or more underwriters, dealers, brokers and agents, on or off the NASDAQ Capital Market, or NASDAQ, at prevailing market prices or at privately negotiated prices. If any underwriters, dealers, brokers or agents are involved in the sale of any of these securities, the appliable prospectus supplement will set forth the name of the underwriter, dealer, broker or agent and any applicable fees, commissions or discounts.

 

Our Class A ordinary shares are traded on the NASDAQ Capital Market (“NASDAQ”) under the symbol “SJ.” On September 12, 2022, the closing price for our Class A ordinary shares was $4.34 per share as reported on NASDAQ.

 

Investing in our securities involves certain risks. You should review carefully the risks and uncertainties referenced under the heading “Risk Factors” on page 16 of this prospectus as well as those contained in the applicable prospectus supplement and any related free writing prospectus and in the other documents that are incorporated by reference into this prospectus.

 

SCIENJOY HOLDING CORPORATION is not a Chinese operating company but a British Virgin Islands holding company with operations conducted by its subsidiaries and through contractual arrangements with the variable interest entities, or “VIEs,” based in China. We currently operate majority of the businesses in China through Zhihui Qiyuan (Beijing) Technology, Co. Ltd. and its subsidiaries, which we refer to as Zhihui Qiyuan VIEs in this prospectus. On June 1, 2022, we entered into a series of contracts with Sixiang Qiyuan (Hangzhou) Culture Technology Co., Ltd. (“Sixiang Qiyuan”) and its shareholders, and thereby in substance obtained control over all equity shares, risks and economic benefits of Sixiang Qiyuan and its subsidiaries, which we refer to as the Sixiang Qiyuan VIEs in this prospectus. Zhihui Qiyuan VIEs and Sixiang Qiyuan VIEs are collectively referred to as the “VIEs” in this prospectus.

 

The VIE structure is used to provide investors with exposure to foreign investment in China-based companies where PRC law prohibits direct foreign investment in the operating companies in China. There are contractual arrangements among our PRC subsidiaries, the VIEs and their nominee shareholders. We have evaluated the guidance in FASB ASC 810 and concluded that we are the primary beneficiary of the VIEs because of these contractual arrangements. Accordingly, under U.S. GAAP, the financial statements of the VIEs are consolidated as part of our financial statements.

 

 

 

 

Investors in our Class A ordinary shares thus are not purchasing equity interest in our operating entities in China but instead are purchasing equity interest in a British Virgin Islands holding company. As used in this prospectus, “SHC” refers to SCIENJOY HOLDING CORPORATION; “we,” “us,” “our company,” “our,” or “the Company” refer to SCIENJOY HOLDING CORPORATION and its subsidiaries; “our PRC subsidiaries” refer to our wholly foreign owned entities (the “WFOEs”), Sixiang Infinite (Beijing) Technology Co., Ltd. (“WXBJ”), Sixiang Infinite (Zhejiang) Culture Technology Co., Ltd. (“WXZJ”), Scienjoy International Limited, and Scienjoy BeeLive Limited and their respective subsidiaries. The “VIEs” refer to the PRC variable interest entities, including Zhihui Qiyuan VIEs and Sixiang Qiyuan VIEs. Zhihui Qiyuan VIEs include Zhihui Qiyuan (Beijing) Technology, Co. Ltd. (智汇启源(北京)科技有限公司) or Zhihui Qiyuan, a limited liability company organized and existing under the laws of the PRC, and Zhihui Qiyuan’s subsidiaries, including Hai Xiu (Beijing) Technology Company Co. Ltd., Beijing Le Hai Technology Co. Ltd., Beijing Sixiang Shiguang Technology Co. Ltd., Sixiang Mifeng (Tianjin) Technology Co., Ltd (formerly known as Tianjin Guangju Dingfei Technology Co., Ltd.), Changxiang Infinite Technology (Beijing) Co., Ltd., Lixiaozhi (Chongqing) Internet Technology Co., Ltd., ZhiHui QiYuan (HaiNan) Investment Co., Ltd., ShiHuai (Beijing) Technology Co., Ltd., ShanHaiWeiLan (Beijing) Technology Co., Ltd., HuaYuHeFeng (Qingdao) Technology Co., Ltd., Beijing Weiliantong Technology Co., Ltd. Chuangda Zhihui (Beijing) Technology Co., Ltd (“CDZH”), and Beijing Huayi Dongchen Technology Co., Ltd. (“HYDC”), each such company formed under PRC Law. Sixiang Qiyuan VIEs include Sixiang Qiyuan (Hangzhou) Culture Technology Co., Ltd. and its subsidiaries, including Xiuli (Zhejiang) Culture Technology Co., Ltd., Leku (Zhejiang) Culture Technology Co., Xiangfeng (Zhejiang) Culture Technology Co., Ltd., and Hongren (Zhejiang) Culture Technology Co., Ltd., each such company formed under PRC Law.

 

Our corporate structure is subject to risks associated with our contractual arrangements with the VIEs. The Company and its investors may never directly hold equity interests in the businesses that are conducted by the VIEs. Uncertainties in the PRC legal system could limit our ability to enforce these contractual arrangements, and these contractual arrangements have not been tested in a court of law. Because we do not hold equity interests in the VIEs, we are subject to risks due to the uncertainty of the interpretation and application of the PRC laws and regulations regarding VIEs and the VIE structure, including but not limited to regulatory review of overseas listing of PRC companies through a special purpose vehicle, and the validity and enforcement of the contractual arrangements with the VIEs. We are also subject to the risk that the PRC government could disallow the VIE structure, which would likely result in a material change in our operations and as a result the value of our securities may depreciate significantly or become worthless. See “Risk Factors - Risks Related to Our Corporate Structure.”

 

Treasury functions of the Company, the PRC subsidiaries and the VIEs (“the Group”) are conducted centrally under the Group and inter-company fund transfers are carried out among the entities and VIEs within the Group. The treasury function manages available funds at the Group level and allocates the funds to various entities and VIEs within the Group for their operations determined based on the related working capital needs. The Group’s management regularly reviews and monitors the working capital needs of the Group’s subsidiaries and VIEs on a regular basis.

 

 

 

 

We and the VIEs are also subject to legal and operational risks associated with being based in and having the majority of the Company’s and the VIEs’ operations in China, including Hong Kong and Macau. These risks may result in a material change in the operations of the VIEs, our PRC subsidiaries and our company as a whole, or a complete hindrance of our ability to offer or continue to offer our securities to investors and could cause the value of our securities to significantly decline or become worthless. Recently, the PRC government initiated a series of regulatory actions and statements to regulate business operations in China with little advance notice, including cracking down on illegal activities in the securities market, enhancing supervision over China-based companies listed overseas using variable interest entity structures, adopting new measures to extend the scope of cybersecurity reviews, and expanding the efforts in anti-monopoly enforcement. On July 6, 2021, the General Office of the Communist Party of China Central Committee and the General Office of the State Council jointly issued an announcement to crack down on illegal activities in the securities market and promote the high-quality development of the capital market, which, among other things, requires the relevant governmental authorities to strengthen cross-border oversight of law-enforcement and judicial cooperation, to enhance supervision over China-based companies listed overseas, and to establish and improve the system of extraterritorial application of the PRC securities laws. On July 10, 2021, the PRC State Internet Information Office issued the Measures of Cybersecurity Review (Revised Draft for Comments), which requires cyberspace operators with personal information of more than 1 million users who want to list abroad to file a cybersecurity review with the Office of Cybersecurity Review. On December 28, 2021, the Cyberspace Administration of China, together with twelve other PRC regulatory authorities jointly revised and issued the Cyber Security Review Measures (“the Review Measures”), which has been effective since February 15, 2022. The Review Measures provides, among others, (i) the purchase of cyber products and services by critical information infrastructure operators (the “CIIOs”) and the network platform operators (the “Network Platform Operators”) which engage in data processing activities that affects or may affect national security shall be subject to the cybersecurity review by the Cybersecurity Review Office, the department which is responsible for the implementation of cybersecurity review under the Cyberspace Administration of China, or the CAC; and (ii) the Network Platform Operators with personal information data of more than one million users that seek for listing in a foreign country are obliged to apply for a cybersecurity review by the Cybersecurity Review Office. As advised by our PRC legal counsel, we believe that we and our PRC subsidiaries are not required to apply for a cyber security review with CAC, since we listed our Ordinary Shares on the Nasdaq before the effective date of the Review Measures and the requirement of Article 7 of the Review Measures that “Network Platform Operators” with personal information of more than one million users that seek for listing in a foreign country are obliged to apply for a cybersecurity review by the Cybersecurity Review Office” should not be applicable to us or our PRC subsidiaries. However, the Review Measures do not provide any explanation or interpretation of “overseas listing” or “affect or may affect national security”, and Chinese government may have broad discretion in interpreting and enforcing these laws and regulations. We cannot predict the impact of the review measures, if any, at this stage, and we will closely monitor and assess the statutory developments in this regard.

 

Furthermore, the Chinese education sector is going through a series of reforms and new laws and guidelines have been recently promulgated and released to regulate the education industry. As of the date of this prospectus, these new laws and guidelines have not impacted our company’s ability to conduct its business, accept foreign investments, or list on a U.S. or other foreign exchange because our company and the VIEs are not involved in the education industry, and the VIEs currently are not required to obtain clearance from the Cyberspace Administration of China under the Measures for Cybersecurity Review, although we and the VIEs may face uncertainties as to the interpretation or implementation of such regulations or rules, and if required, whether such clearance can be timely obtained, or at all. However, there are uncertainties in the interpretation and enforcement of these new laws and guidelines, which could materially and adversely impact the business and financial performance of the VIEs and our company as a whole.

 

Our securities will be prohibited from trading if our auditor cannot be fully inspected by the Public Company Accounting Oversight Board, or the PCAOB, for three consecutive years, pursuant to the Holding Foreign Companies Accountable Act, which was enacted on December 18, 2020. On June 22, 2021, the U.S. Senate passed the Accelerating Holding Foreign Companies Accountable Act, which, if enacted, would reduce the time period from three to two consecutive years. On December 2, 2021, the SEC issued amendments to finalize the interim final rules previously adopted in March 2021 to implement the submission and disclosure requirements in the Holding Foreign Companies Accountable Act. On December 16, 2021, the PCAOB issued a report relaying to the SEC its determinations that the board is unable to inspect or investigate completely registered public accounting firms in mainland China and Hong Kong due to positions taken by Chinese authorities. On August 26, 2022, the PCAOB signed a Statement of Protocol with the China Securities Regulatory Commission and the Ministry of Finance of the People's Republic of China, taking the first step toward opening access for the PCAOB to inspect and investigate registered public accounting firms headquartered in mainland China and Hong Kong. The Statement of Protocol gives the PCAOB sole discretion to select the firms, audit engagements and potential violations it inspects and investigates and puts in place procedures for PCAOB inspectors and investigators to view complete audit work papers with all information included and for the PCAOB to retain information as needed. In addition, the Statement of Protocol grants the PCAOB direct access to interview and take testimony from all personnel associated with the audits the PCAOB inspects or investigates. While significant, the Statement of Protocol is only a first step. Uncertainties still exist as to whether and how this new Statement of Protocol will be implemented. The PCAOB is required to reassess its determinations by the end of 2022 and there are uncertainties whether the PCAOB will determine it is still unable to inspect or investigate completely registered public accounting firms in mainland China and Hong Kong. Our former U.S.-based auditor, Friedman LLP, is not among the PCAOB-registered public accounting firms headquartered in Mainland China of the PRC or Hong Kong Special Administrative Region of the PRC that are subject to PCAOB’s determination on December 16, 2021 of having been unable to inspect or investigate completely. Our current Singapore-based auditor, OneStop Assurance PAC is not among the PCAOB-registered public accounting firms headquartered in Mainland China of the PRC or Hong Kong Special Administrative Regions of the PRC that are subject to PCAOB’s determination on December 16, 2021 of having been unable to inspect or investigate completely. However, we could still face the risk of delisting and cease of trading of our securities from a stock exchange or an over-the-counter market in the United States under the Holding Foreign Companies Accountable Act and the securities regulations promulgated thereunder, if the PCAOB determines in the future that it is unable to completely inspect or investigate our auditor. See “Risk Factors - Risks Related to Doing Business in China.”

 

As of the date of this prospectus, the VIEs have not made any dividends or distributions to the holding company, and no dividends or distributions have been made by the Company. Cashflow between us and the VIEs primarily consists of transfers from us to the VIEs for supplemental working capital, which is mainly used in payment of operating expenses and investments. For the years ended December 31, 2019, 2020 and 2021, cash transferred from WXBJ and its Subsidiaries to the VIEs was RMB155.0 million, RMB318.0 million and RMB296.0 million, respectively. Cash transferred from the VIEs to WXBJ and its Subsidiaries mainly consisted of repayment of the working capital loans. For the years ended December 31, 2019, 2020 and 2021, cash transferred from the VIEs to WXBJ and its Subsidiaries was RMB85.0 million, RMB227.5 million and RMB253.1 million, respectively. For the years ended December 31, 2019, 2020 and 2021, cash transferred from Scienjoy Holding Corporation to the offshore subsidiaries was nil, nil and RMB562,000, respectively. For the years ended December 31, 2019, 2020 and 2021, cash transferred from offshore subsidiaries to Scienjoy Holding Corporation was nil, RMB467,000 and RMB260,000, respectively. For the year ended December 31, 2021, cash transferred from offshore subsidiaries to WFOE and its Subsidiaries was capital contribution of RMB6.4 million. For the year ended December 31, 2021, cash transferred from WFOE and its Subsidiaries to offshore subsidiaries was dividend of RMB7.0 million. To date, except for the above cash transferred between us and the VIEs, there are no other assets transferred between us and the VIEs.

 

Please refer to the Condensed Consolidating Financial Schedules starting on page 11 and to our annual Consolidated Financial Statements filed on Form 20-F for the fiscal year ended December 31, 2021, filed on May 16, 2022, which is incorporated by reference herein.

 

 

 

 

According to the Foreign Investment Law of the People’s Republic of China and its implementing rules, which jointly established the legal framework for the administration of foreign-invested companies, a foreign investor may, in accordance with other applicable laws, freely transfer into or out of China its contributions, profits, capital earnings, income from asset disposal, intellectual property rights, royalties acquired, compensation or indemnity legally obtained, and income from liquidation, made or derived within the territory of China in RMB or any foreign currency, and any entity or individual shall not illegally restrict such transfer in terms of the currency, amount and frequency. According to the Company Law of the People’s Republic of China and other Chinese laws and regulations, our PRC subsidiaries may pay dividends only out of their respective accumulated profits as determined in accordance with Chinese accounting standards and regulations. In addition, each of our PRC subsidiaries is required to set aside at least 10% of its accumulated after-tax profits, if any, each year to fund a certain statutory reserve fund, until the aggregate amount of such fund reaches 50% of its registered capital. Where the statutory reserve fund is insufficient to cover any loss a PRC subsidiary incurred in the previous financial year, its current financial year’s accumulated after-tax profits shall first be used to cover the loss before any statutory reserve fund is drawn therefrom. Such statutory reserve funds and the accumulated after-tax profits that are used for covering the loss cannot be distributed to us as dividends. At their discretion, our PRC subsidiaries may allocate a portion of their after-tax profits based on Chinese accounting standards to a discretionary reserve fund.

 

Our PRC subsidiaries and the VIEs receive substantially all of their revenue in Renminbi. Renminbi is not freely convertible into other currencies. As result, any restriction on currency exchange may limit the ability of our PRC subsidiaries to use their potential future Renminbi revenues to pay dividends to us. The Chinese government imposes controls on the convertibility of Renminbi into foreign currencies and, in certain cases, the remittance of currency out of China. Shortages in availability of foreign currency may then restrict the ability of our PRC subsidiaries to remit sufficient foreign currency to our offshore entities for our offshore entities to pay dividends or make other payments or otherwise to satisfy our foreign-currency-denominated obligations. The Renminbi is currently convertible under the “current account,” which includes dividends, trade and service-related foreign exchange transactions, but not under the “capital account,” which includes foreign direct investment and foreign currency debt. Currently, our PRC subsidiaries may purchase foreign currency for settlement of “current account transactions,” including payment of dividends to us, without the approval of the State Administration of Foreign Exchange of China (“SAFE”) by complying with certain procedural requirements. However, the relevant Chinese governmental authorities may limit or eliminate our ability to purchase foreign currencies in the future for current account transactions. The Chinese government may continue to strengthen its capital controls, and additional restrictions and substantial vetting processes may be instituted by SAFE for cross-border transactions falling under both the current account and the capital account. Any existing and future restrictions on currency exchange may limit our ability to utilize revenue generated in Renminbi to fund our business activities outside of China or pay dividends in foreign currencies to holders of our securities. Foreign exchange transactions under the capital account remain subject to limitations and require approvals from, or registration with, SAFE and other relevant Chinese governmental authorities. This could affect our ability to obtain foreign currency through debt or equity financing for our subsidiaries. See “Risks Related to Doing Business in China and Our International Operations—We may rely on dividends and other distributions on equity paid by our Chinese subsidiaries to fund any cash and financing requirements we may have, and any limitation on the ability of our Chinese subsidiaries to make payments to us could have a material and adverse effect on our ability to conduct our business” for a detailed discussion of the Chinese legal restrictions on the payment of dividends and our ability to transfer cash within our group. In addition, shareholders may potentially be subject to Chinese taxes on dividends paid by us in the event we are deemed a Chinese resident enterprise for Chinese tax purposes.

 

 

 

 

We have two classes of ordinary shares, namely, Class A ordinary shares and Class B ordinary shares. Both the Class A ordinary shares and the Class B ordinary shares will have the same rights except that the Class B ordinary shares will have weighted voting rights. Each Class B ordinary share shall have ten votes at a meeting of the shareholders or on any resolution of shareholders whereas each Class A ordinary share shall only have one vote.

 

The following table sets forth the number of securities being held by the Class A ordinary securityholders and Class B securityholders, including their donees, pledgees, transferees or other successors-in-interest, subject to the transfer restrictions described in this prospectus. The following table also sets forth the voting power held by the Class A ordinary securityholders and Class B securityholders. The percentages in the table are based on 36,623,168 shares of Class A ordinary shares and 2,925,058 shares of Class B ordinary shares as of September 12, 2022.

 

Ordinary Securityholders   Shares
Beneficiary
Owned
Prior to this
Offering
    % of
Beneficial
Ownership
Before this
Offering
    Voting
Power
Before this
Offer
    % of
Voting Power
Before this
Offering
 
Class A ordinary securityholders     36,623,168       92.60 %     36,623,168       55.60 %
Class B ordinary securityholders     2,925,058       7.40 %     29,250,580       44.40 %

 

Heshine Holdings Limited, which is 100% owned by our Chief Executive Officer and Chairman, Xiaowu He, holds all of our issued and outstanding Class B ordinary shares. Together with the Class A ordinary shares held by it, Heshine Holdings Limited controls more than 50% of our voting rights. As a result we are a “controlled company’’ as defined under the Nasdaq Stock Market Rules. For so long as we remain a controlled company under that definition, we are permitted to elect to rely, and will rely, on certain exemptions from corporate governance rules, including:

 

an exemption from the rule that a majority of our board of directors must be independent directors;

 

  an exemption from the rule that the compensation of our chief executive officer must be determined or recommended solely by independent directors; and

 

  an exemption from the rule that our director nominees must be selected or recommended solely by independent directors.

 

As a result, investors in Class A ordinary shares will not have the same protection afforded to shareholders of companies that are subject to these corporate governance requirements.

 

For the detailed information of the beneficial owners, please see “Security Ownership of Certain Beneficial Owners and Management” in this prospectus.

 

We are both an “emerging growth company” and a “foreign private issuer” as defined under the federal securities laws and, as such, will be subject to reduced public company reporting requirements.

 

Neither the Securities and Exchange Commission nor any state securities commission has approved or disapproved of these securities or determined if this prospectus is truthful or complete. Any representation to the contrary is a criminal offense.

 

The date of this prospectus is                   , 2022.

 

 

 

 

TABLE OF CONTENTS

 

ABOUT THIS PROSPECTUS ii
EXPLANATORY NOTE iii
CAUTIONARY NOTE REGARDING FORWARD-LOOKING STATEMENTS iv
SUMMARY 1
OFFER STATISTICS AND EXPECTED TIMETABLE 15
RISK FACTORS 16
CAPITALIZATION AND INDEBTEDNESS 27
DILUTION 27
USE OF PROCEEDS 27
DIVIDENDS AND DIVIDEND POLICY 28
SECURITY OWNERSHIP OF CERTAIN BENEFICIAL OWNERS AND MANAGEMENT 29
SELLING SECURITYHOLDERS 30
DESCRIPTION OF SHARE CAPITAL 31
DESCRIPTION OF DEBT SECURITIES 44
DESCRIPTION OF WARRANTS 46
DESCRIPTION OF RIGHTS 48
DESCRIPTION OF UNITS 49
PLAN OF DISTRIBUTION 50
TAXATION 53
EXPENSES 59
MATERIAL CONTRACTS 59
MATERIAL CHANGES 59
LEGAL MATTERS 59
EXPERTS 59
ENFORCEABILITY OF CIVIL LIABILITIES 60
WHERE YOU CAN FIND MORE INFORMATION 61
INCORPORATION OF CERTAIN INFORMATION BY REFERENCE 62

 

i

 

 

ABOUT THIS PROSPECTUS

 

This prospectus is part of a registration statement on Form F-3 that we have filed with the Securities and Exchange Commission, or the SEC, using a “shelf” registration process, for the purpose of registering the securities discussed herein. Under this shelf registration process, we may, at any time and from time to time, sell any combination of the securities described in this prospectus in one or more offerings up to a total aggregate offering price of $250,000,000, and the selling shareholders referred to in this prospectus may sell up to an aggregate amount of 10,994,621 Class A ordinary shares in one or more offerings. Specific information about the offering may also be included in a prospectus supplement, which may update or change information included in this prospectus. You should read both this prospectus and any prospectus supplement, including the documents referred to in the section entitled “Incorporation by Certain Information by Reference,” together with the additional information described under the heading “Where You Can Find More Information.”

  

We may, from time to time, offer and sell these securities and selling shareholders may, from time to time, offer the Class A ordinary shares through public or private transactions, directly or through one or more underwriters, dealers, brokers and agents, on or off NASDAQ, at prevailing market prices or at privately negotiated prices. See “Plan of Distribution.”

 

You should rely only on the information contained in or incorporated by reference in this prospectus, and in any amendment or supplement to this prospectus or any free writing prospectus prepared by or on our behalf. Neither we nor the selling shareholders have authorized any other person to provide you with different or additional information. Neither we nor the selling shareholders take responsibility for, nor can we provide assurance as to the reliability of, any other information that others may provide. Neither we nor the selling shareholders are making an offer to sell these securities in any jurisdiction where the offer or sale is not permitted. You should assume that the information in this prospectus, any applicable prospectus supplement or any related free writing prospectus is accurate only as of the date on the front of the document and that any information incorporated by reference is accurate only as of the date of the document incorporated by reference, regardless of the time of delivery of this prospectus, any applicable prospectus supplement or any related free writing prospectus, or any sale of a security, unless we indicate otherwise. Our business, financial condition, results of operations and/or prospects may have changed since those dates.

 

This prospectus contains summaries of certain provisions contained in some of the documents described herein, but reference is made to the actual documents for complete information. All of the summaries are qualified in their entirety by the actual documents. Copies of some of the documents referred to herein have been filed, will be filed or will be incorporated by reference as exhibits to the registration statement of which this prospectus is a part, and you may obtain copies of those documents as described below under the heading “Where You Can Find More Information.”

 

No offer of the securities will be made in any jurisdiction where the offer is not permitted.

 

ii

 

 

EXPLANATORY NOTE

 

As used in this prospectus, unless the context otherwise requires:

 

  the term “SHC” refers to Scienjoy Holding Corporation, a British Virgin Islands holding company;
     
  the terms “China” or “PRC” refer to the People’s Republic of China, including Hong Kong and Macau; and in the future filings of the Company’s registration statements under the Securities Act of 1933, as amended, or its periodic reports under the Securities Exchange Act of 1934, as amended, the definition of China or PRC will include Hong Kong or Macau;
     
  “Hong Kong” refers to the Hong Kong Special Administrative Region of the People’s Republic of China;
     
  “Macau” refers to the Macau Special Administrative Region of the People’s Republic of China;
     
  the terms “Company,” “we,” “us,” “our” and “our Company” refer to Scienjoy Holding Corporation and, where applicable, our wholly-owned subsidiaries;
     
  the terms “WFOEs” or “our WFOEs” refer to our wholly foreign owned entity in China, Sixiang Infinite (Beijing) Technology Co., Ltd. (“WXBJ”) and Sixiang Infinite (Zhejiang) Culture Technology Co., Ltd. (“WXZJ”);
     
  the term “our PRC subsidiaries” refer to our WFOEs, Sixiang Infinite (Beijing) Technology Co., Ltd. (“WXBJ”), Sixiang Infinite (Zhejiang) Culture Technology Co., Ltd. (“WXZJ”), Scienjoy International Limited, and Scienjoy BeeLive Limited and their respective subsidiaries. WXBJ’s subsidiaries  include Sixiang Zhihui (Beijing) Technology Co., Ltd. (“ZH”), Holgus Sixiang Information Technology Co., Ltd. (“Holgus X”), Kashgar Sixiang Times Internet Technology Co., Ltd. (“Ks Times”), Kashgar Sixiang LeHong Information Technology Co., Ltd. (“Ks LH”), Sixiang ZhiHui (HaiNan) Investment (“ZHHN”), Holgus Sixiang Haohan Internet Technology Co., Ltd. (“Holgus H”) and Sixiang Zhihui (Zhejiang) Cultrure Co., Ltd. (“ZHZJ”), and WXZJ’s subsidiaries include Sixiang Zhihui (Zhejiang) Culture Technology Co., Ltd. (“ZHZJ”);  
     
  the terms “VIE Entities” and “VIEs” refer to the variable interest entities, including Zhihui Qiyuan VIEs and Sixiang Qiyuan VIEs.  Each of the VIEs is consolidated into our consolidated financial statements in accordance with U.S. GAAP as if they were its wholly-owned subsidiaries;
     
  the term “Zhihui Qiyuan VIEs” refers to Zhihui Qiyuan (Beijing) Technology, Co. Ltd. (智汇启源(北京)科技有限公司) or Zhihui Qiyuan, a limited liability company organized and existing under the laws of the PRC, and Zhihui Qiyuan’s subsidiaries, including Hai Xiu (Beijing) Technology Company Co. Ltd., Beijing Le Hai Technology Co. Ltd., Beijing Sixiang Shiguang Technology Co. Ltd., Sixiang Mifeng (Tianjin) Technology Co., Ltd (formerly known as Tianjin Guangju Dingfei Technology Co., Ltd.), Changxiang Infinite Technology (Beijing) Co., Ltd., Lixiaozhi (Chongqing) Internet Technology Co., Ltd., ZhiHui QiYuan (HaiNan) Investment Co., Ltd., ShiHuai (Beijing) Technology Co., Ltd., ShanHaiWeiLan (Beijing) Technology Co., Ltd., HuaYuHeFeng (Qingdao) Technology Co., Ltd., Beijing Weiliantong Technology Co., Ltd. Chuangda Zhihui (Beijing) Technology Co., Ltd (“CDZH”), and Beijing Huayi Dongchen Technology Co., Ltd. (“HYDC”), each such company formed under PRC Law;  
     
  the term “Sixiang Qiyuan VIEs” refers to Sixiang Qiyuan (Hangzhou) Culture Technology Co., Ltd. and its subsidiaries, including Xiuli (Zhejiang) Culture Technology Co., Ltd., Leku (Zhejiang) Culture Technology Co., Ltd., Haifan (Zhejiang) Culture Technology Co., Ltd., Xiangfeng (Zhejiang) Culture Technology Co., Ltd. and Hongren (Zhejiang) Culture Technology Co., Ltd., each such company formed under PRC Law;  
     
  the term “Business Combination” refers to the Company’s acquisition of Scienjoy Inc. on May 7, 2020 and related transactions; and
     
  the term “Share Exchange Agreement” refers to the Share Exchanged Agreement, dated October 28, 2019, by and among Scienjoy Inc., the Company, Lavacano Holdings Limited, and WBY Entertainment Holdings Ltd.

 

This prospectus contains information and statistics relating to China’s economy and its entertainment live streaming industry derived from various publications issued by market research companies and PRC governmental entities, which have not been independently verified by us. The information in such sources may not be consistent with other information compiled in or outside China.

 

Translations of balances in our consolidated balance sheets, consolidated statements of income and consolidated statements of cash flows from RMB into USD (or “US$”) as of and for the year ended December 31, 2021 are solely for the convenience of the reader and were calculated at the rate of US$1.00 = RMB6.3726, representing the noon buying rate in The City of New York for cable transfers of RMB as certified for customs purposes by the Federal Reserve Bank of New York on the last trading day of December 31, 2021.

 

Translations of balances in our consolidated balance sheets, consolidated statements of income and consolidated statements of cash flows from RMB into USD (or “US$”) as of and for the year ended December 31, 2020 are solely for the convenience of the reader and were calculated at the rate of US$1.00 = RMB6.5250, representing the noon buying rate in The City of New York for cable transfers of RMB as certified for customs purposes by the Federal Reserve Bank of New York on the last trading day of December 31, 2020.

 

Translations of balances in our consolidated balance sheets, consolidated statements of income and consolidated statements of cash flows from RMB into USD (or “US$”) as of and for the year ended December 31, 2019 are solely for the convenience of the reader and were calculated at the rate of US$1.00 = RMB6.96, representing the noon buying rate in The City of New York for cable transfers of RMB as certified for customs purposes by the Federal Reserve Bank of New York on the last trading day of December 28, 2019.

 

No representation is made that the RMB amounts represent or could have been, or could be, converted, realized or settled into US$ at that rate, or at any other rate.

 

iii

 

 

CAUTIONARY NOTE REGARDING FORWARD-LOOKING STATEMENTS

 

Certain statements in this prospectus may constitute “forward-looking statements” for purposes of the federal securities laws. Our forward-looking statements include, but are not limited to, statements regarding our or our management team’s expectations, hopes, beliefs, intentions or strategies regarding the future. In addition, any statements that refer to projections, forecasts or other characterizations of future events or circumstances, including any underlying assumptions, are forward-looking statements. The words “anticipate,” “believe,” “continue,” “could,” “estimate,” “expect,” “intends,” “may,” “might,” “plan,” “possible,” “potential,” “predict,” “project,” “should,” “would” and similar expressions may identify forward-looking statements, but the absence of these words does not mean that a statement is not forward-looking. Forward-looking statements in this prospectus may include, for example, statements about:

 

  goals and strategies for the VIEs and our company as a whole;

 

the VIEs’ ability to attract new users and talents to our platforms;

 

the future business development, financial condition and results of operations of the VIEs and our company as a whole;

 

the expected growth in, and market size of, the mobile live streaming platforms;

 

expected changes in the revenue, costs or expenditures of the VIEs and our company as a whole;

 

the VIEs’ ability to continue to source and offer new and attractive products and services;

 

expectations regarding demand for and market acceptance of our brands, platforms and services;

 

expectations regarding growth in the VIEs’ user base and level of user engagement;

 

the VIEs’ ability to attract, retain and monetize users;

 

the VIEs’ ability to continue to develop new technologies and/or upgrade our existing technologies;

 

growth of and trends of competition in mobile live streaming industry;

 

government policies and regulations relating to mobile live streaming industry; and

 

general economic and business conditions in the markets the VIEs have businesses.

  

For additional information regarding known material factors that could affect our operating results and performance, please read the section entitled “Risk Factors” in this prospectus, in “Item 3. Key Information—3.D. Risk Factors” in our annual report on Form 20-F for the fiscal year ended December 31, 2021 filed on May 16, 2022, and in any applicable prospectus supplement, as well as all risk factors described in the documents incorporated by reference herein. Should one or more of the risks or uncertainties described in this prospectus made in connection therewith occur, or should underlying assumptions prove incorrect, actual results and plans could different materially from those expressed in any forward-looking statements.

 

iv

 

 

SUMMARY

 

This summary highlights selected information and does not contain all of the information that is important to you. This summary is qualified in its entirety by the more detailed information included in or incorporated by reference into this prospectus. Before making your investment decision with respect to our securities, you should carefully read this entire prospectus, any applicable prospectus supplement and the documents referred to in “Where You Can Find More Information” and “Documents Incorporated by Reference.”

 

Our Company

 

We were originally a blank check company incorporated on May 2, 2018 for the purpose of effecting a merger, capital stock exchange, asset acquisition, stock purchase, recapitalization, reorganization or similar business combination with one or more target businesses. On May 7, 2020, we consummated our Business Combination pursuant to the Share Exchange Agreement and acquired 100% issued and outstanding equity interests of Scienjoy Inc., which resulted in Scienjoy Inc. becoming our wholly-owned subsidiary.

 

Following our Business Combination, we changed our name from Wealthbridge Acquisition Limited to “Scienjoy Holding Corporation” and continued the listing of our ordinary shares (which have been reclassified as Class A ordinary shares on November 10, 2021) on NASDAQ under the symbol “SJ.”

 

Our securities offered in this prospectus are securities of our British Virgin Islands holding company. As a holding company with no material operations of our own, we conduct our operations mainly through the VIEs in PRC, and to a lesser extent, through our PRC subsidiaries. Neither we nor our subsidiaries own any equity interest in the VIEs. Instead, we control and receive the economic benefits of the business operations of the VIEs through a series of contractual arrangements, which are referred as the VIE agreements in this prospectus. We have evaluated the guidance in FASB ASC 810 and concluded that we are the primary beneficiary of the VIEs because of these contractual arrangements. Accordingly, under U.S. GAAP, the financial statements of the VIEs are consolidated as part of our financial statements.

 

Business Overview

 

The VIEs are a leading provider of mobile live streaming platforms in China and focuses on interactive show live streaming from broadcasters to users. The VIEs traditionally operate on three primary platforms (Showself Live Streaming, Lehai Live Streaming, and Haixiu Live Streaming), each using our own mobile applications and providing live streaming entertainment from professional “broadcasters” to the end-user. In September 2020, we acquired two additional mobile live streaming platforms, namely the BeeLive Chinese (MiFeng) and the BeeLive International. BeeLive Chinese (MiFeng) became a subsidiary of the VIEs and BeeLive International became our wholly owned subsidiary. BeeLive International operates mobile live streaming platforms in the Middle East and Thailand. In December 2021, through an acquisition of Beijing Weiliantong Technology Co., Ltd. (“WLT”), we acquired one additional mobile live streaming platform, namely the Hongle.tv. Together with the acquisition of WLT, we also acquired Golden Shield Enterprises Limited (“Golden Shield”), which operates a NFT business. WLT became a subsidiary of the VIEs under Zhihui Qiyuan and Golden Shield became a subsidiary of Scienjoy, Inc. See “Corporate Structure” and “Recent Development.”

 

In June 2022, we entered into a series of contracts with Sixiang Qiyuan VIEs, which will commence its operations in Hangzhou soon.

 

On the VIEs’ mobile live streaming platforms, users can interact directly with broadcasters and other users in the live streaming video room. Users can also play simple and fun games using virtual currencies within the video rooms while watching live streaming of a broadcaster. Although smaller in scale, BeeLive International operates its mobile live streaming platforms in similar manners. The mobile live streaming platforms of the VIEs and BeeLive International had 288,898 active show broadcasters for the year ended December 31, 2021 and approximately 267.0 million registered users by the end of December 31, 2021. For the year ended December 31, 2021, the number of paying users was approximately 840,640, decreased 7% from 904,568 paying users in fiscal 2020.

 

While users have free access to all real time video rooms, revenue is primarily generated through sales of virtual currency by the VIEs and PRC subsidiaries. Users can purchase virtual currency on the VIEs’ platforms or through agents of our PRC subsidiaries and can use such virtual currency to buy virtual items for broadcasters to show their support. The VIEs share revenues generated on the platforms with talents agencies, which in turn share revenues with broadcasters.

 

Among other competitive strength, the VIEs and BeeLive International adopt a multi-platform live streaming strategy, use big data analysis to understand market trend and users’ preferences, and offer innovative product features designed to improve the user experience, such as a range of online games for users while watching live streaming. The business objective of the VIEs is to further strengthen its position in the mobile show live streaming industry and to leverage its existing position to expand its business into other related industries in China and overseas markets.

 

1

 

 

Corporate Structure

 

We are a British Virgin Islands holding company and conduct our operations in the People’s Republic of China (the “PRC”) through contractual arrangements with the VIEs, including Zhihui Qiyuan and subsidiaries, and through our WFOEs and the wholly owned subsidiaries of WFOEs. Through our Hong Kong subsidiary Scienjoy International Limited, we own a direct equity interest in our WFOEs, WXBJ and WXZJ. WXBJ, Zhihui Qiyuan and Zhihui Qiyuan’s registered shareholders are parties to the VIE agreements, pursuant to which the profits of Zhihui Qiyuan and its subsidiaries, each such company formed under PRC Law, are directly or indirectly payable to WXBJ. WXZJ, Sixiang Qiyuan and Sixiang Qiyuan’s registered shareholders are parties to the VIE agreements, purxuant to which the profits of Sixiang Qiyuan and its subsidiaries, each such company formed under PRC Law, are directly or indirectly payable to WXZJ. Any failure by any of the VIEs or their respective shareholders to perform their obligations under these contractual arrangements, would have a material adverse effect on our business. See “Risk Factors—Risks Related to Our Corporate Structure.”

 

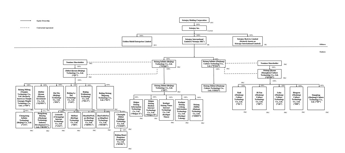
The following diagram depicts our current organizational structure. Unless otherwise indicated, equity interests depicted in this diagram are held 100%. The relationship between WXBJ, Zhihui Qiyuan, and the relationship between WXZJ and Sixiang Qiyuan is each governed by contractual arrangements and does not constitute equity ownership.

 

The Company’s current organizational structure and the VIEs’ current organizational structure are as follows:

 

 

 

 

2

 

 

Contractual Arrangements among WFOEs, the VIEs and the Shareholders of the VIEs

 

Current PRC laws and regulations impose certain restrictions or prohibitions on foreign ownership of companies that engage in value-added telecommunication services, and certain other business. We are a company registered in the British Virgin Islands. To comply with PRC laws and regulations, we primarily conduct our business in China through (i) our PRC subsidiaries and (ii) the VIEs based on a series of contractual arrangements by and among the WFOEs, the VIEs and the shareholders of the VIEs. We have evaluated the guidance in FASB ASC 810 and concluded that we are the primary beneficiary of the VIEs because of these contractual arrangements. Accordingly, under U.S. GAAP, the financial statements of the VIEs are consolidated as part of our financial statements. The following is a summary of all the VIE arrangements that enable us to receive substantially all of the economic benefits from the VIEs’ operations and be the primary beneficiary of the VIEs for accounting purposes.

 

Contracts between the Company and the Zhihui Qiyuan VIEs

 

Exclusive Option Agreement.

 

Pursuant to the exclusive option agreement (including its amendment or supplementary agreements, if any) amongst WXBJ (our WFOE), Zhihui Qiyuan and the registered shareholders who collectively owned all of Zhihui Qiyuan, the registered shareholders irrevocably granted WXBJ or its designated party, an exclusive option to purchase all or part of the equity interests held by the registered shareholders in Zhihui Qiyuan, when and to the extent permitted under PRC law, at an amount equal to the lowest permissible purchase price as set by PRC law. Zhihui Qiyuan cannot declare any profit distributions, or create any encumbrances in any form without the prior written consent of WXBJ. The registered shareholders must remit in full any funds received from Zhihui Qiyuan to WXBJ, in the event any distributions are made by the VIE pursuant to any written consents of WXBJ.

 

The Exclusive Option Agreement shall remain effective for twenty (20) years and shall be automatically extended for an additional period of one (1) year. The additional period automatically enters the renewal extension of one (1) year at the end of each extended additional period. WXBJ has the right to terminate this agreement at any time after giving a thirty (30) days’ prior termination notice.

 

Power of Attorney Agreements.

 

Each registered shareholders of Zhihui Qiyuan entered into a power of attorney agreement (including its amendment or supplementary agreements, if any) whereby such registered shareholders granted an irrevocable proxy of the voting rights underlying their respective equity interests in Zhihui Qiyuan to WXBJ, which includes, but are not limited to, all the shareholders’ rights and voting rights empowered to such registered shareholders by the PRC company law and Zhihui Qiyuan’s Article of Association. The power of attorney remains irrevocable and continuously valid from the date of execution so long as each such shareholder remains as a shareholder of Zhihui Qiyuan.

 

Share Pledge Agreement.

 

Pursuant to the share pledge agreement (including its amendment or supplementary agreements, if any) among WXBJ, Zhihui Qiyuan and the registered shareholders of Zhihui Qiyuan, such registered shareholders have pledged all their equity interests in Zhihui Qiyuan to guarantee the respective performance of Zhihui Qiyuan and such shareholders obligations under the Exclusive Option Agreement, Exclusive Business Cooperation Agreement and Power of Attorney Agreement, as applicable.

 

If Zhihui Qiyuan or any of its shareholders breaches its contractual obligations under any of other VIE agreements, WXBJ, as pledgee, will be entitled to certain rights, including the right to sell the pledged equity interests. The registered shareholders of Zhihui Qiyuan agreed not to transfer, sell, pledge, dispose of or otherwise create any new encumbrance on their equity interests in Zhihui Qiyuan without the prior written consent of WXBJ. The Share Pledge Agreement shall be continuously valid until all obligations under the VIE agreements have been fulfilled, or the VIE agreements are terminated, or the secured debts has been fully executed.

 

3

 

 

Contracts that enable us to receive substantially all of the economic benefits from the Zhihui Qiyuan VIEs

 

Exclusive Business Cooperation Agreements

 

Pursuant to the exclusive business cooperation agreement (including its amendment or supplementary agreements, if any) between WXBJ and Zhihui Qiyuan, WXBJ is to provide exclusive business support, technical and consulting services related to all technologies needed for its business in return for fees. The service fees may be adjusted by WXBJ based on the following factors:

 

  complexity and difficulty of the services pursuant to the business cooperation agreement to Zhihui Qiyuan during the month (the “Monthly Services”);

 

  the number of WXBJ’s employees who provided the Monthly Services and the qualifications of the employees;

 

  the number of hours WXBJ’s employees spent to provide the Monthly Services;

 

  nature and value of the Monthly Services;

 

  market reference price; and

 

  Zhihui Qiyuan’ operating conditions for the month.

 

The term of the Exclusive Business Cooperation Agreement is twenty (20) years and shall be automatically extended for an additional period of one (1) year. The additional period automatically enters the renewal extension of one (1) year at the end of each extended additional period. Besides, WXBJ has the right to terminate this agreement at any time after giving a thirty (30) days’ prior termination notice.

 

Based on the foregoing VIE arrangements, which obligate WXBJ to absorb all of the risk of loss from their activities and enable WXBJ to receive all of their expected residual returns, the Company accounts for Zhihui Qiyuan as a VIE. Accordingly, the Company consolidates the accounts of Zhihui Qiyuan for the periods presented herein, in accordance with Regulation S-X-3A-02 promulgated by the Securities Exchange Commission (“SEC”) and Accounting Standards Codification (“ASC”) 810-10, Consolidation.

 

Contractual Arrangements among WXZJ, Sixiang Qiyuan, and the Shareholders of Sixiang Qiyuan.

 

Exclusive Option Agreement.

 

Pursuant to the exclusive option agreement (including any supplementary agreement thereto, if any) entered into by and among WXZJ, Sixiang Qiyuan and all the shareholders of Sixiang Qiyuan, the shareholders of Sixiang Qiyuan hereby irrevocably grant to WXZJ or its designee, to the extent permitted by the laws of the People’s Republic of China, the exclusive right to purchase all or part of the equity interest held by such shareholders at the lowest purchase price permitted by the laws of the People’s Republic of China. Without the written consent of WXZJ, Sixiang Qiyuan may not distribute any profits or create any encumbrance in any manner. If Sixiang Qiyuan makes the profit distribution with WXZJ’s written consent, Sixiang Qiyuan’s shareholders shall pay all of any funds received by them to WXZJ.

 

The term of the exclusive option agreement is twenty years and will be automatically renewed for one year. Upon the expiration of each renewed term, the exclusive option agreement will be automatically renewed for one year. In the meantime, WXZJ shall have the right to terminate the exclusive option agreement at any time by giving a three days’ prior notice.

 

4

 

 

Power of Attorney Agreements.

 

WXZJ has entered into a power of attorney agreement (the “Power of Attorney,” including any supplementary agreements, if any) with each shareholder of Sixiang Qiyuan, pursuant to which each such shareholder grants the proxy rights to WXZJ in connection with his equity interest in Sixiang Qiyuan, including, without limitation, all the shareholders’ beneficial rights and voting rights conferred by the Company Law of the People’s Republic of China and the Articles of Association of Sixiang Qiyuan. Each power of attorney agreement shall be irrevocable from the date of execution and shall continue to be valid until the relevant shareholder no longer holds Sixiang Qiyuan’s equity interest.

 

Share Pledge Agreement.

 

Pursuant to the share pledge contract (including any supplementary agreement thereto, if any) entered into by and among WXZJ, Sixiang Qiyuan and each of the shareholders of Sixiang Qiyuan, each shareholder of Sixiang Qiyuan has pledged all of Sixiang Qiyuan’s equity interest held by such shareholder to guarantee the respective performance of Sixiang Qiyuan and such shareholder under the exclusive option contract, the exclusive business cooperation agreement and the power of attorney agreement, as applicable.

 

If Sixiang Qiyuan or any of its shareholders breaches its contractual obligations under any VIE agreements, WXZJ, as the pledgee, will have certain rights, including the sale of the pledged equity interest. The shareholders agree that, without the prior written consent of WXZJ, they shall not transfer, sell, pledge, dispose of or in any other manner create any new encumbrance upon their equity interest in Sixiang Qiyuan. The share pledge agreement shall remain effective until all obligations under the VIE agreements have been performed, or the VIE agreements have been terminated, or all obligations under the VIE agreements have been fully performed.

 

Contracts that enable us to receive substantially all of the economic benefits from the Sixiang Qiyuan VIEs

 

Exclusive Business Cooperation Agreement

 

In accordance with the exclusive business cooperation agreement between WXZJ and Sixiang Qiyuan (including supplementary agreements thereto, if any), WXZJ will provide Sixiang Qiyuan with exclusive business support and all business-related technologies and consulting services in order to obtain the fees equal to the consolidated net income of Xiuli (Zhejiang) Culture Tech Co., Ltd., Leku (Zhejiang) Culture Tech Co., Ltd., Haifan (Zhejiang) Culture Tech Co., Ltd., Xiangfeng (Zhejiang) Culture Tech Co., Ltd. and Hongren (Zhejiang) Culture Tech Co., Ltd. after deducting losses of the previous year (if any). WXZJ may adjust the service fees according to the following factors:

 

Quarterly based on the complexity and difficulty of the services provided pursuant to the exclusive business cooperation agreement during such quarter (“Quarterly Services”);

 

  the number of WXZJ’s employees who provided the Quarterly Services and the qualifications of these employees;

 

  The number of hours WXZJ’s employees spent to provide the Quarterly Services;

 

  The nature and value of the Quarterly Services;

 

   market reference price; and

 

  Sixiang Qiyuan’s operating conditions.

 

The term of the exclusive business cooperation agreement is twenty years and is automatically renewable for one year. Upon the expiration of each renewal term, the agreement can be automatically renewed for one year. In addition, WXZJ shall have the right to terminate this agreement at any time by giving a three-day notice on the termination of this Agreement.

 

We have been advised by Beijing Feng Yu Law Firm (北京锋昱律师事务所) (“Feng Yu Law Firm”), our PRC legal counsel:

 

  based on its understanding of the relevant laws and regulations, is of the opinion that, subject to the judicial interpretations of the PRC laws or legislative interpretation of the PRC laws by PRC government authority, each of the VIE contracts among WXBJ, Zhihui Qiyuan and its registered shareholders is valid, binding and enforceable in accordance with its terms and does not violate current effective applicable PRC Laws.
     
  based on its understanding of the relevant laws and regulations, is of the opinion that, subject to the judicial interpretations of the PRC laws or legislative interpretation of the PRC laws by PRC government authority, each of the VIE contracts among WXZJ, Sixiang Qiyuan and its registered shareholders is valid, binding and enforceable in accordance with its terms and does not violate current effective applicable PRC Laws.

 

However, our PRC legal counsel has advised that there are substantial uncertainties regarding the interpretation and application of current and future PRC laws, rules and regulations. Accordingly, the PRC regulatory authorities may in the future take a view that is contrary to the opinion of our PRC legal counsel. Our PRC legal counsel has further advised that if the PRC government finds that the agreements that establish the structure for operating our Internet related value-added business do not comply with PRC government restrictions on foreign investment in the aforesaid business we and the VIEs engage in, we and the VIEs could be subject to severe penalties including being prohibited from continuing operations. See “Risk Factors—Risks Factors Related to Our Corporate Structure.” See “Risk Factors—Risk Factors Related to Doing Business in China.”

 

5

 

 

Summary of Risk Factors

 

Investing in our securities involves significant risks. You should carefully consider all of the information in this prospectus and the filings incorporated by reference before making an investment in our securities. Below please find a summary of the principal risks we and the VIEs face, organized under relevant headings. These risks are discussed more fully in the section titled “Risk Factors.”

 

Risks Related to Our Corporate Structure

 

We and the VIEs are also subject to risks and uncertainties related to our corporate structure, including, but not limited to, the following:

 

SCIENJOY HOLDING CORPORATION is a British Virgin Islands holding company with no equity ownership in the VIEs and we conduct our operations in China primarily through (i) our PRC subsidiaries and (ii) the VIEs based on a series of contractual arrangements by and among our WFOEs, the VIEs and the shareholders of the VIEs. Investors in our Class A ordinary shares thus are not purchasing equity interest in our operating entities in China but instead are purchasing equity interest in a British Virgin Islands holding company. If the PRC government finds that the agreements that establish the structure for operating our business in China do not comply with PRC laws and regulations, or if these regulations or the interpretation of existing regulations change in the future, we and the VIEs could be subject to severe penalties or be forced to relinquish our interests in those operations. Our holding company in the British Virgin Islands, our PRC subsidiaries, the VIEs, and investors of SCIENJOY HOLDING CORPORATION face uncertainty about potential future actions by the PRC government that could affect the enforceability of the contractual arrangements with the VIEs and, consequently, significantly affect the financial performance of the VIEs and our company as a whole;

 

Substantial uncertainties exist with respect to whether the foreign investor’s controlling PRC onshore variable interest entities via contractual arrangements will be recognized as “foreign investment” and how it may impact the viability of our current corporate structure and operations;

 

We rely on contractual arrangements by and among our WFOEs, the VIEs and their shareholders for our business operations, and these contractual arrangements may not be as effective as direct ownership in providing us with control over the VIEs. We rely on the performance by the VIEs and their shareholders of their obligations under the contracts to receive substantially all of the economic benefits from the VIEs’ operations and be the primary beneficiary of the VIEs for accounting purposes. The shareholders of the VIEs may not act in the best interests of SCIENJOY HOLDING CORPORATION or may not perform their obligations under these contracts. Such risks exist throughout the period in which we intend to operate certain portion of our business through the contractual arrangements with the VIEs;

 

Any failure by the VIEs or their shareholders to perform their obligations under our contractual arrangements with them would have a material adverse effect on our business. If the VIEs or their shareholders fail to perform their respective obligations under the contractual arrangements, we may have to incur substantial costs and expend additional resources to enforce such arrangements. We may also have to rely on legal remedies under PRC law, including seeking specific performance or injunctive relief, and claiming damages. The legal environment in the PRC is not as developed as in other jurisdictions, such as the United States. As a result, uncertainties in the PRC legal system could limit our ability, as a British Virgin Islands holding company, to enforce these contractual arrangements and doing so may be quite costly, and these contractual arrangements have not been tested in a court of law; and

 

The shareholders of the VIEs may have potential conflicts of interest with us, which may materially and adversely affect our business and financial condition. The shareholders of the VIEs may breach, or cause the VIEs to breach, or refuse to renew, the existing contractual arrangements we have with them and the VIEs, which would have a material adverse effect on our ability to effectively control the VIEs and receive economic benefits from them. If we cannot resolve any conflict of interest or dispute between us and these shareholders, we would have to rely on legal proceedings, which could result in disruption of our business and subject us to substantial uncertainty as to the outcome of any such legal proceedings.

 

See “Risk Factors — Risks Related to Our Corporate Structure” for more information.

 

Risks Related to Doing Business in China

 

Our WFOEs and the VIEs are based in China and have the majority of the operations in China, so we and the VIEs face risks and uncertainties related to doing business in China in general, including, but not limited to, the following:

 

Adverse changes in political, economic, social conditions and government policies could have a material adverse effect on the overall economic growth of China, which could materially and adversely affect the growth of the business and the competitive position of our PRC subsidiaries, the VIES and our company as a whole.

 

6

 

 

  The Chinese government has significant oversight and discretion over the conduct of the business of our PRC subsidiaries and the VIEs, and exerts substantial influence over the manner in which our PRC subsidiaries and the VIEs must conduct their business activities. The Chinese government may intervene or influence the current and future operations of our PRC subsidiaries and the VIEs at any time, or may exert more control over offerings conducted overseas and/or foreign investment in issuers like ourselves, which could result in a material change in our operations and the value of our securities.
     
  Any actions by the Chinese government to exert more oversight and control over offerings that are conducted overseas and/or foreign investment and/or operations in China-based issuers could significantly change our operations, limit or completely hinder our ability to offer or continue to offer securities to investors and cause the value of such securities to significantly decline or be worthless.
     
  Rules and regulations in China can change quickly with little or no advance notice and their interpretation and the implementation involve uncertainty, which could materially and adversely affect the operations of the VIEs and our company as a whole and the value of our securities.

 

On August 26, 2022, the PCAOB signed a Statement of Protocol with the China Securities Regulatory Commission and the Ministry of Finance of the People's Republic of China, taking the first step toward opening access for the PCAOB to inspect and investigate registered public accounting firms headquartered in mainland China and Hong Kong. Uncertainties still exist as to whether and how this new Statement of Protocol will be implemented. The PCAOB is required to reassess its determinations by the end of 2022 and there are uncertainties whether the PCAOB will determine it is still unable to inspect or investigate completely registered public accounting firms in mainland China and Hong Kong. Our former auditor, Friedman LLP, and current auditor, OneStop Assurance PAC, as the auditors that are traded publicly in the United States and a firm registered with the Public Company Accounting Oversight Board (“PCAOB”), are subject to laws in the United States pursuant to which the PCAOB conducts regular inspections. Friedman LLP and OneStop Assurance PAC are not among the PCAOB registered public accounting firms registered in mainland China or Hong Kong that are subject to PCAOB’s determination on December 16, 2021. If our public accounting firm does not permit the PCAOB to inspect it within three years pursuant to the Holding Foreign Companies Accountable Act in the future, we may be delisted.

 

  The approval and/or other requirements of the CSRC or other PRC governmental authorities may be required in connection with an offering under PRC rules, regulations or policies, and, if required, we cannot predict whether or how soon we will be able to obtain such approval. Any failure to obtain or delay in obtaining the requisite governmental approval for an offering, or a rescission of such approval, would subject us to sanctions imposed by the relevant PRC regulatory authority;

 

  The VIEs may be subject to a variety of PRC laws and other obligations regarding cybersecurity and data protection, and any failure to comply with applicable laws and obligations could have a material and adverse effect on the business, financial condition, and results of operations of the VIEs and our company as a whole.

  

  It may be difficult for overseas shareholders and/or regulators to conduct investigation or collect evidence within China.

 

  Failure to comply with laws and regulations applicable to our business in China could subject us to fines and penalties and could also cause us to lose customers or otherwise harm our business.
     
  We may rely on dividends and other distributions on equity paid by our Chinese subsidiaries to fund any cash and financing requirements we may have, and any limitation on the ability of our Chinese subsidiaries to make payments to us could have a material and adverse effect on our ability to conduct our business.
     
  Uncertainties exist with respect to the interpretation and implementation of Anti-Monopoly Guidelines for Internet Platforms and how it may impact the business operations of the VIEs.

 

  The recent joint statement by the SEC, proposed rule changes submitted by NASDAQ, and an act passed by the U.S. Senate and the U.S. House of Representatives, all call for additional and more stringent criteria to be applied to emerging market companies. These developments could add uncertainties to our future offerings, business operations share price and reputation.

 

  NASDAQ may apply additional and more stringent criteria for our continued listing.
     
    You may experience difficulties in effecting service of legal process, enforcing foreign judgments or bringing actions against us or our management named in the prospectus based on foreign laws, and therefore you may not be afforded the same protection as provided to investors in U.S. domestic companies.

 

See “Risk Factors — Risks Related to Doing Business in China” for more information.

 

Permission and/or Other Requirements Required from the PRC Authorities for the VIEs’ Operation

 

The VIEs hold certain permission and licenses that are important to the operations, including the Internet Content Provider (“ICP”) License, Service Provider (“SP”) License, the Internet Culture Operation Permit, the Commercial Performance License, and Radio and Television Program Production and Operating Permit. We believe the VIEs have received all requisite permissions as of the date of this prospectus.

 

Scienjoy Holding Corporation is not required to obtain any permission from Chinese authorities to issue securities to foreign investors. Regulations on Mergers and Acquisitions of Domestic Enterprises by Foreign Investors of China (the “M&A Rules”) requires an overseas special purpose vehicle that are controlled by PRC companies or individuals formed for the purpose of seeking a public listing on an overseas stock exchange through acquisitions of PRC domestic companies using shares of such special purpose vehicle or held by its shareholders as considerations to obtain the approval of the China Securities Regulatory Commission, or the CSRC, prior to the listing and trading of such special purpose vehicle’s securities on an overseas stock exchange. However, the application of the M&A Rules remains unclear. If CSRC approval is required, it is uncertain whether it would be possible for us to obtain the approval. Any failure to obtain or delay in obtaining CSRC approval for this offering would subject us to sanctions imposed by the CSRC and other PRC regulatory agencies.

 

7

 

 

If the CSRC or other PRC regulatory body subsequently determines that we need to obtain the CSRC’s approval for this offering or if the CSRC or any other PRC government authorities promulgates any interpretation or implements rules that would require us to obtain CSRC or other governmental approvals for this offering, we may face adverse actions or sanctions by the CSRC or other PRC regulatory agencies, which may include fines and penalties on our operations in China, limitations on our operating privileges in China, delays in or restrictions on the repatriation of the proceeds from this offering into the PRC, restrictions on or prohibition of the payments or remittance of dividends by our PRC subsidiaries, or other actions that could have a material and adverse effect on our business, reputation, financial condition, results of operations, prospects, as well as the trading price of our securities. The CSRC or other PRC regulatory agencies may also take actions requiring us, or making it advisable for us, to halt this offering before the settlement and delivery of the securities that we are offering. Consequently, if you engage in market trading or other activities in anticipation of and prior to the settlement and delivery of the securities we are offering, you would be doing so at the risk that the settlement and delivery may not occur. In addition, if the CSRC or other regulatory agencies later promulgate new rules or explanations requiring that we obtain their approvals for this offering, we may be unable to obtain a waiver of such approval requirements.

 

On December 24, 2021, the CSRC published the Administrative Provisions of the State Council on Overseas Issuance and Listing of Securities by Domestic Enterprises (Draft for Comment) and the Administrative Measures for the Filings of Overseas Issuance and Listing of Securities by Domestic Enterprises (Draft for Comment) (collectively, the “Overseas Issuance and Listing Regulations Drafts”), which provide principles and guidelines for direct and indirect issuance of securities overseas by a Chinese domestic enterprise. The Overseas Issuance and Listing Regulations Drafts are still subject to public comments and formal adoption and promulgation by Chinese authorities, and some provisions leave room for further interpretations by additional future rules and regulations. The Overseas Issuance and Listing Regulations Drafts have provided and revealed certain examination and filing mechanisms with respect to a Chinese domestic enterprise’s offering of securities overseas.

 

The definition of “indirect issuance of securities overseas by a Chinese domestic enterprise” under the Overseas Issuance and Listing Regulations Drafts is relatively broad. Under the Overseas Issuance and Listing Regulations Drafts, the substance rather than the form of issuance will govern when determining whether an issuance constitutes indirect issuance of securities overseas by a Chinese domestic enterprise. In the event any listing and issuance of securities have fallen under the definition of “indirect overseas listing and issuance of securities overseas by a Chinese domestic enterprise,” the issuer shall assign one of its major Chinese domestic operating entities to make filings with CSRC within three business days after its initial public offering or any offerings after the initial public offering with certain documents.

 

It is uncertain when the final regulations will be issued and take effect, and how they will be enacted, interpreted or implemented. If the offerings by us will be deemed as “indirect issuance of securities overseas” by a Chinese domestic enterprise, we need to comply with the aforesaid filing requirements. The noncompliance of the filling requirements will lead to penalties imposed on the VIEs, the controlling shareholder, the actual controller, directors, supervisors, and officers of the Chinese domestic enterprises, and other related responsible persons. Under the Overseas Issuance and Listing Regulations Drafts, the potential penalties for the variable interest entities include fines within the range between RMB 1 million and RMB 10 million. If the noncompliance is deemed severe, the operations of the variable interest entities can be suspended to rectify and the permission and licenses held by the variable interest entities could be canceled.

 

The CAC issued the Measures of Cybersecurity Review (Revised Draft for Comments) on July 10, 2021, which requires certain operators who wish to list abroad to file a cybersecurity review with the Office of Cybersecurity Review, such as operators with personal information of more than one million users. The aforementioned policies and any related implementation rules to be enacted may subject us to additional compliance requirement in the future. As these opinions were recently issued, official guidance and interpretation of the opinions remain unclear in several respects at this time.

 

On December 28, 2021, the CAC and twelve other PRC regulatory authorities jointly revised and issued the Cyber Security Review Measures (“the Review Measures”), which became effective on February 15, 2022. The Review Measures provides, among others, (i) the purchase of cyber products and services by critical information infrastructure operators (the “CIIOs”) and the network platform operators (the “Network Platform Operators”) which engage in data processing activities that affects or may affect national security shall be subject to the cybersecurity review by the Cybersecurity Review Office, the department which is responsible for the implementation of cybersecurity review under the CAC; and (ii) the Network Platform Operators with personal information data of more than one million users that seek for listing in a foreign country are obliged to apply for a cybersecurity review by the Cybersecurity Review Office. As advised by our PRC legal counsel, we believe that we and our PRC subsidiaries are not required to apply for a cyber security review with CAC, since we listed our Ordinary Shares on the Nasdaq before the effective date of the Review Measures and the requirement of Article 7 of the Review Measures that “Network Platform Operators with personal information of more than one million users that seek for listing in a foreign country are obliged to apply for a cybersecurity review by the Cybersecurity Review Office” should not be applicable to us or our PRC subsidiaries. However, the Review Measures do not provide any explanation or interpretation of “overseas listing” or “affect or may affect national security,” and Chinese government may have broad discretion in interpreting and enforcing these laws and regulations. We cannot predict the impact of the review measures, if any, at this stage, and we will closely monitor and assess the statutory developments in this regard.

 

8

 

 

We believe that our corporate structure and contractual agreements comply with the current effective and applicable PRC laws and regulations. As of the date of this prospectus, based on the opinion of our PRC legal counsel, we believe that our PRC subsidiaries and the VIEs are not subject to permission requirements or approval from the CSRC, the CAC, nor any other Chinese governmental authorities to approve these contractual arrangements. However, PRC laws and regulations governing the approval of these contractual arrangements are uncertain and the relevant government authorities have broad discretion in interpreting these laws and regulations. Accordingly, the PRC regulatory authorities may take a view that is contrary to the view of our PRC counsel. There can be no assurance that the PRC governmental authorities such as the CAC, the Ministry of Commerce, or the MOFCOM, the Ministry of Industry and Information Technology, or the MIIT, or other authorities that regulate our business and other participants in the telecommunications and internet industry in the PRC, would agree that our corporate structure or any of the above contractual arrangements comply with PRC licensing, registration or other regulatory requirements, with existing policies or with requirements or policies that may be adopted in the future. PRC laws and regulations governing the approval of these contractual arrangements are uncertain and the relevant government authorities have broad discretion in interpreting these laws and regulations. As of the date of this prospectus, we or the VIEs have not received any inquiry, notice, warning, or sanctions regarding our corporate structure and contractual arrangements from the CSRC, CAC, or any other PRC government authorities. If we inadvertently conclude that approvals are not required, or if these regulations change or are interpreted differently and we or the VIEs are required to obtain approval in the future, our shares may decline in value or become worthless if we are unable to assert our contractual control rights over the assets of the VIEs that conduct all or substantially all of our operations.

 

See “Risk Factors — Risks Related to Doing Business in China” for more information.

 

Dividend Distribution and Transfer of Cash

 

Under our current corporate structure, Scienjoy Holding Corporation, the British Virgin Islands holding company, may rely on dividend payments from our PRC subsidiaries for cash and financing requirements we may have, including the funds necessary to pay dividends and other cash distributions to our shareholders or to service any debt we may incur. Our WXBJ receives payments from the VIEs pursuant to the VIE agreements. WXBJ also receives payments from its PRC operating subsidiaries. WXBJ may make distribution of such payments to Scienjoy International Limited, our Hong Kong subsidiary, then further distribute the funds to Scienjoy Holding Corporation through its fully owned subsidiary, Scienjoy Inc.

 

Cashflow between us and the VIEs primarily consists of transfers from us to the VIEs for short-term working capital loan, which is mainly used in payment of operating expenses and investments. For the years ended December 31, 2019, 2020 and 2021, cash transferred from WXBJ and its Subsidiaries to VIEs was RMB155.0 million, RMB318.0 million and RMB296.0 million, respectively. Cash transferred from the VIEs to WXBJ and its Subsidiaries mainly consisted of repayment of the working capital loans. For the years ended December 31, 2019, 2020 and 2021, cash transferred from VIEs to WXBJ and its Subsidiaries was RMB85.0 million, RMB227.5 million and RMB253.1 million, respectively. For the years ended December 31, 2019, 2020 and 2021, cash transferred from Scienjoy Holding Corporation to offshore subsidiaries was nil, nil and RMB562,000, respectively. For the years ended December 31, 2019, 2020 and 2021, cash transferred from offshore subsidiaries to Scienjoy Holding Corporation was nil, RMB467,000 and RMB260,000, respectively. For the year ended December 31, 2021, cash transferred from offshore subsidiaries to WXBJ and its Subsidiaries was capital contribution of RMB6.4 million. For the year ended December 31, 2021, cash transferred from WXBJ and its Subsidiaries to offshore subsidiaries was dividend of RMB7.0 million. The source of funds is the capital retained from the Business Combination transaction and revenues generated by our PRC subsidiaries, and there is no tax consequence on the intercompany’ s short-term working capital loans. In the future, cash proceeds raised from overseas financing activities, including this offering, may be transferred by us to our PRC subsidiaries and the VIEs via capital contribution or shareholder loans, as the case may be.

 

To date, except for the above cash transferred between us and the VIEs, there are no other assets transferred between us and the VIEs. To date, the VIEs have not made any dividends or distributions to our WFOEs and our WFOEs have not made any dividends or distributions to its shareholders or Scienjoy Holding Corporation. As of the date of this prospectus, Scienjoy Holding Corporation has not paid dividends or made distributions to our investors of Class A ordinary shares.

 

9

 

 

Under the British Virgin Islands law, a British Virgin Islands company may pay a dividend on its shares out of either profit or share premium amount, provided that in no circumstances may a dividend be paid if this would result in the company being unable to pay its debts due in the ordinary course of business.  We intend to keep any future earnings to re-invest in and finance the expansion of our business, and we do not anticipate that any cash dividends will be paid in the foreseeable future.

 

According to the Foreign Investment Law of the People’s Republic of China and its implementing rules, which jointly established the legal framework for the administration of foreign-invested companies, a foreign investor may, in accordance with other applicable laws, freely transfer into or out of China its contributions, profits, capital earnings, income from asset disposal, intellectual property rights, royalties acquired, compensation or indemnity legally obtained, and income from liquidation, made or derived within the territory of China in RMB or any foreign currency, and any entity or individual shall not illegally restrict such transfer in terms of the currency, amount and frequency. According to the Company Law of the People’s Republic of China and other Chinese laws and regulations, our PRC subsidiaries may pay dividends only out of their respective accumulated profits as determined in accordance with Chinese accounting standards and regulations. In addition, each of our PRC subsidiaries is required to set aside at least 10% of its accumulated after-tax profits, if any, each year to fund a certain statutory reserve fund, until the aggregate amount of such fund reaches 50% of its registered capital. Where the statutory reserve fund is insufficient to cover any loss a PRC subsidiary incurred in the previous financial year, its current financial year’s accumulated after-tax profits shall first be used to cover the loss before any statutory reserve fund is drawn therefrom. Such statutory reserve funds and the accumulated after-tax profits that are used for covering the loss cannot be distributed to us as dividends. At their discretion, our PRC subsidiaries may allocate a portion of their after-tax profits based on Chinese accounting standards to a discretionary reserve fund.

 

Our PRC subsidiaries and the VIEs receive substantially all of their revenue in Renminbi. Renminbi is not freely convertible into other currencies. As result, any restriction on currency exchange may limit the ability of our PRC subsidiaries to use their potential future Renminbi revenues to pay dividends to us. The Chinese government imposes controls on the convertibility of Renminbi into foreign currencies and, in certain cases, the remittance of currency out of China. Shortages in availability of foreign currency may then restrict the ability of our PRC subsidiaries to remit sufficient foreign currency to our offshore entities for our offshore entities to pay dividends or make other payments or otherwise to satisfy our foreign-currency-denominated obligations. The Renminbi is currently convertible under the “current account,” which includes dividends, trade and service-related foreign exchange transactions, but not under the “capital account,” which includes foreign direct investment and foreign currency debt. Currently, our PRC subsidiaries may purchase foreign currency for settlement of “current account transactions,” including payment of dividends to us, without the approval of the State Administration of Foreign Exchange of China (“SAFE”) by complying with certain procedural requirements. However, the relevant Chinese governmental authorities may limit or eliminate our ability to purchase foreign currencies in the future for current account transactions. The Chinese government may continue to strengthen its capital controls, and additional restrictions and substantial vetting processes may be instituted by SAFE for cross-border transactions falling under both the current account and the capital account. Any existing and future restrictions on currency exchange may limit our ability to utilize revenue generated in Renminbi to fund our business activities outside of China or pay dividends in foreign currencies to holders of our securities. Foreign exchange transactions under the capital account remain subject to limitations and require approvals from, or registration with, SAFE and other relevant Chinese governmental authorities. This could affect our ability to obtain foreign currency through debt or equity financing for our subsidiaries. See “Risks Related to Doing Business in China and Our International Operations—We may rely on dividends and other distributions on equity paid by our Chinese subsidiaries to fund any cash and financing requirements we may have, and any limitation on the ability of our Chinese subsidiaries to make payments to us could have a material and adverse effect on our ability to conduct our business” for a detailed discussion of the Chinese legal restrictions on the payment of dividends and our ability to transfer cash within our group. In addition, shareholders may potentially be subject to Chinese taxes on dividends paid by us in the event we are deemed a Chinese resident enterprise for Chinese tax purposes.

 

Cash dividends, if any, on our capital shares will be paid in U.S. dollars. If we are considered a PRC tax resident enterprise for tax purposes, any dividends we pay to our overseas shareholders may be regarded as China-sourced income and as a result may be subject to PRC withholding tax at a rate of up to 10.0%.  Pursuant to the Arrangement between Mainland China and the Hong Kong Special Administrative Region for the Avoidance of Double Taxation and Tax Evasion on Income, or the Double Tax Avoidance Arrangement, the 10% withholding tax rate may be lowered to 5% if a Hong Kong resident enterprise owns no less than 25% of a PRC project. The 5% withholding tax rate, however, does not automatically apply and certain requirements must be satisfied, including without limitation that (a) the Hong Kong project must be the beneficial owner of the relevant dividends; and (b) the Hong Kong project must directly hold no less than 25% share ownership in the PRC project during the 12 consecutive months preceding its receipt of the dividends. In current practice, a Hong Kong project must obtain a tax resident certificate from the Hong Kong tax authority to apply for the 5% lower PRC withholding tax rate. As the Hong Kong tax authority will issue such a tax resident certificate on a case-by-case basis, we cannot assure you that we will be able to obtain the tax resident certificate from the relevant Hong Kong tax authority and enjoy the preferential withholding tax rate of 5% under the Double Taxation Arrangement with respect to any dividends paid by WFOEs to its immediate holding company, Scienjoy International Limited. As of the date of this prospectus, we have not applied for the tax resident certificate from the relevant Hong Kong tax authority. Scienjoy International Limited intends to apply for the tax resident certificate if and when WFOEs plan to declare and pay dividends to Scienjoy International Limited.

 

Select Condensed Financial Statements on Consolidating VIEs

 

The following tables present selected condensed consolidating financial data of Scienjoy Holding Corporation and its subsidiaries and VIEs for the fiscal years ended December 31, 2021, 2020 and 2019, and balance sheet data as of December 31, 2021 and 2020, which have been derived from our audited consolidated financial statements for those periods. 

 

Neither Scienjoy Holding Corporation nor its subsidiaries own any shares in VIEs. Instead, for accounting purpose, Scienjoy Holding Corporation controls and accrues the economic benefits of VIEs’ business operations through the contractual agreements between its Wholly Foreign-Owned Enterprises (WFOEs) and the VIEs, which satisfied all the conditions required by U.S. GAAP to consolidate the financial results of VIEs.

 

The contractual agreements are designed to provide WFOEs with the power, rights, and obligations equivalent in all material respects to those they would possess as the principal equity holder of the VIEs, but not equivalent to equity ownership in the business of VIEs. Based on the contractual arrangements, which grant WFOEs effective control of the VIEs and accrue substantially all of the benefits and losses resulting from the business operations of the VIEs. Scienjoy Holding Corporation consolidates the accounts of VIEs in accordance with Accounting Standards Codification (“ASC”) 810-10, Consolidation. As a result, Scienjoy Holding Corporation accounts its investments in its subsidiaries and VIEs using the equity method of accounting. Such investments are presented in the selected condensed consolidating balance sheets of Scienjoy Holding Corporation as “Investments in subsidiaries and VIEs” and the profit of the subsidiaries is presented as “Income for equity method investment” in the selected condensed consolidating statements of income and comprehensive income.

 

10

 

 

SELECTED CONDENSED CONSOLIDATING STATEMENTS OF INCOME AND COMPREHENSIVE INCOME (LOSS)

 

    For the Year Ended December 31, 2019  
    Scienjoy
Holding
Corporation
    Offshore
Subsidiaries
    WFOE and
its
Subsidiaries
    VIEs     Eliminations     Consolidated
Total
 
    (in thousands RMB)  
Revenues     -       5,347       282,152       700,729       (73,602 )     914,626  
Cost of revenues     -       394       168,338       625,507       (73,602 )     720,637
Gross profit     -       4,953       113,814       75,222       -       193,989  
Operating expenses     -       5,485       918       31,735       -       38,138  
Income (loss) from operations     -       (532 )     112,896       43,487       -       155,851  
Income from VIE and its subsidiaries     149,918       150,450       36,982       -       (337,350 )     -  
Net income     149,918       149,918       150,450       36,982       (337,350 )     149,918  
Comprehensive income     149,918       149,918       150,450       36,982       (337,350 )     149,918  

 

    For the Year Ended December 31, 2020  
    Scienjoy
Holding
Corporation
    Offshore
Subsidiaries
    WFOE and
its
Subsidiaries
    VIEs     Eliminations     Consolidated
Total
 
    (in thousands RMB)  
Revenues     -       16,239       269,393       940,783       (4,232 )     1,222,183  
Cost of revenues     -       20,047       142,047       802,077       (4,232 )     959,939  
Gross profit (loss)     -       (3,808 )     127,346       138,706       -       262,244  
Operating expenses     1,445       1,436       920       63,736       -       67,537  
Income (loss) from operations     (1,445 )     (5,244 )     126,426       74,970       -       194,707  
Income from VIE and its subsidiaries     184,869       195,692       45,722       -       (426,283 )     -  
Net income     176,100       184,869       195,692       45,722       (426,283 )     176,100  
Comprehensive income     190,902       185,233       195,692       45,722       (426,647 )     190,902  

 

    For the Year Ended December 31, 2021  
    Scienjoy
Holding
Corporation
    Offshore
Subsidiaries
    WFOE and
its
Subsidiaries
    VIEs     Eliminations     Consolidated
Total
 
    (in thousands RMB)  
Revenues     -       46,113       464,920       1,198,273       (39,948 )     1,669,358  
Cost of revenues     6,230       46,681       315,186       1,030,762       (33,957 )     1,364,902  
Gross profit (loss)     (6,230 )     (568 )     149,734       167,511       (5,991 )     304,456  
Operating expenses     41,189       2,715       39,395       61,179       (5,991 )     138,487  
Income (loss) from operations     (47,419 )     (3,283 )     110,339       106,332       -       165,969  
Income from VIE and its subsidiaries     267,436       370,675       102,042       -       (740,153 )     -  
Net income     170,012       399,219       370,675       102,042       (871,936 )     170,012  
Comprehensive income     172,325       399,379       370,675       102,042       (872,096 )     172,325  

 

11

 

 

SELECTED CONDENSED CONSOLIDATING STATEMENTS OF CASH FLOWS

 

    For the Year Ended December 31, 2019  
    Scienjoy
Holding
Corporation
    Offshore
Subsidiaries
    WFOE and
its
Subsidiaries
    VIEs     Eliminations     Consolidated
Total
 
    (in thousands RMB)  
Net cash provided by (used in) operating activities     -       (3,476 )     172,128       60,234                -       228,886  
Net cash provided by (used in) investing activities     136,953       -       (137,063 )     (5,347 )     -       (5,457 )
Net cash provided by (used in) financing activities     (136,918 )     5,518       8,710       (28,682 )     -       (151,372 )
                                                 
Inter-company cash transfers:                                                
Transfer from WFOE and its Subsidiaries to VIEs     -       -       (155,000 )     155,000       -       -  
Transfer from VIEs to WFOE and its Subsidiaries     -       -       85,000       (85,000 )     -       -  

 

    For the Year Ended December 31, 2020  
    Scienjoy
Holding
Corporation
    Offshore
Subsidiaries
    WFOE and
its
Subsidiaries
    VIEs     Eliminations     Consolidated
Total
 
    (in thousands RMB)  
Net cash provided by (used in) operating activities     1,003       11,938       (128,427 )     270,927               -       155,441  
Net cash provided by (used in) investing activities     -       -       282,736       (323,670 )     -       (40,934 )
Net cash provided by (used in) financing activities     (855 )     (8,426 )     (94,298 )     80,247       -       (23,332 )
                                                 
Inter-company cash transfers:                                                
Transfer from Offshore Subsidiaries to Scienjoy Holding Corporation     467       (467 )     -       -       -       -  
Transfer from WFOE and its Subsidiaries to VIEs     -       -       (318,000 )     318,000       -       -  
Transfer from VIEs to WFOE and its Subsidiaries     -       -       227,500       (227,500 )     -       -  

 

    For the Year Ended December 31, 2021  
    Scienjoy
Holding
Corporation
    Offshore
Subsidiaries
    WFOE and
its
Subsidiaries
    VIEs     Eliminations     Consolidated
Total
 
    (in thousands RMB)  
Net cash provided by (used in) operating activities     (14,073 )     (2,721 )     62,840       70,255       -       116,301  
Net cash provided by (used in) investing activities     -       559       135,590       (250,714 )     (559 )     (115,124 )
Net cash provided by (used in) financing activities     14,263       -       (179,123 )     179,585       559       15,284  
                                                 
Inter-company cash transfers:                                                
Transfer from Scienjoy Holding Corporation to Offshore Subsidiaries     (562 )     562       -       -       -       -  
Transfer from Offshore Subsidiaries to Scienjoy Holding Corporation     260       (260 )     -       -       -       -  
Transfer from Offshore Subsidiaries and to WFOE and its Subsidiaries     -       (6,441 )     6,441       -       -       -  
Transfer from WFOE and its Subsidiaries to Offshore Subsidiaries     -       7,000       (7,000 )     -       --       -  
Transfer from WFOE and its Subsidiaries to VIEs     -       -       (296,000 )     296,000               -  
Transfer from VIEs to WFOE and its Subsidiaries     -       -       253,100       (253,100 )     -       -  

 

12

 

 

SELECTED CONDENSED CONSOLIDATING BALANCE SHEETS

 

    As of December 31, 2020  
    Scienjoy
Holding
Corporation
    Offshore
Subsidiaries
    WFOE and
its
Subsidiaries
    VIEs     Eliminations     Consolidated
Total
 
    (in thousands RMB)  
Total current assets     236,978       61,635       208,980       398,449       (439,300 )     466,742  
Investments in subsidiaries and VIEs     359,394       243,213       275,396       -       (878,003 )     -  
Total non-current assets     359,394       243,988       285,890       343,827       (888,004 )     345,095  
Total assets     596,372       305,623       494,870       742,276       (1,327,304 )     811,837  
Total current liabilities     121,741       76,892       251,657       392,035       (564,848 )     277,477  
Total non-current liabilities     15,116       -       -       74,845       (15,116 )     74,845  
Total liabilities     136,857       76,892       251,657       466,880       (579,964 )     352,322  
Total shareholders’ equity (deficit)     459,515       228,731       243,213       275,396       (747,340 )     459,515  
Total liabilities and shareholders’ equity     596,372       305,623       494,870       742,276       (1,327,304 )     811,837  

 

    As of December 31, 2020  
    Scienjoy
Holding
Corporation
    Offshore
Subsidiaries
    WFOE and
its
Subsidiaries
    VIEs     Eliminations     Consolidated
Total
 
Inter-company balances   (in thousands RMB)  
Balances between Scienjoy Holding Corporation and Offshore Subsidiaries     30,868       (30,868 )                            -             -  
Balances between Scienjoy Holding Corporation and WFOE and its Subsidiaries     (3,153 )             3,153                       -  
Balances between Offshore Subsidiaries and VIEs             2,094               (2,094 )     -       -  
Balances between WFOE and its Subsidiaries and VIEs                     205,000       (205,000 )     -       -  
Total     27,715       (28,774 )     208,153       (207,094 )     -       -  

 

    As of December 31, 2021  
    Scienjoy
Holding
Corporation
    Offshore
Subsidiaries
    WFOE and
its
Subsidiaries
    VIEs     Eliminations     Consolidated
Total
 
    (in thousands RMB)  
Total current assets     27,685       95,939       734,019       492,186       (697,318 )     652,511  
Investments in subsidiaries and VIEs     805,136       950,754       577,862       -       (2,333,752 )     -  
Total non-current assets     805,136       957,955       588,483       585,562       (2,500,292 )     436,844  
Total assets     832,821       1,053,894       1,322,502       1,077,748       (3,197,610 )     1,089,355  
Total current liabilities     23,376       88,918       371,748       441,140       (704,018 )     221,164  
Total non-current liabilities     -       -       -       58,746       -       58,746  
Total liabilities     23,376       88,918       371,748       499,886       (704,018 )     279,910  
Total shareholders’ equity (deficit)     809,445       964,976       950,754       577,862       (2,493,592 )     809,445  
Total liabilities and shareholders’ equity     832,821       1,053,894       1,322,502       1,077,748       (3,197,610 )     1,089,355  

 

    As of December 31, 2021  
    Scienjoy
Holding
Corporation
    Offshore
Subsidiaries
    WFOE and
its
Subsidiaries
    VIEs     Eliminations     Consolidated
Total
 
Inter-company balances   (in thousands RMB)  
Balances between Offshore Subsidiaries WFOE and its Subsidiaries     -       (700 )     700                     -             -  
Balances between Offshore Subsidiaries and VIEs             1,900               (1,900 )     -       -  
Balances between WFOE and its Subsidiaries and VIEs                     300,000       (300,000 )                
Balances between Scienjoy Holding Corporation and Offshore Subsidiaries     32,138       (32,138 )     -       -       -       -  
Balances between Scienjoy Holding Corporation and WFOE and its Subsidiaries     (3,153 )     -       3,153       -       -       -  
Balances between Scienjoy Holding Corporation and VIEs     (40 )     -       -       40       -       -  
Total     28,945       (30,938 )     303,853       (301,860 )     -       -  

 

13

 

 

Recent Development

 

On June 1, 2022, we, through our wholly-owned subsidiary, WXZJ, entered into a series of contractual arrangements with Sixiang Qiyuan and its shareholders, thereby  in substance obtained control over all equity shares, risks and economic benefits of Xiuli (Zhejiang) Culture Technology Co., Ltd., Leku (Zhejiang) Culture Technology Co., Ltd., Haifan (Zhejiang) Culture Technology Co., Ltd., Xiangfeng (Zhejiang) Culture Technology Co., Ltd. and Hongren (Zhejiang) Culture Technology Co., Ltd. All of these entities were incorporated in 2022 and did not exist as of December 31, 2021. These entities became the VIEs on June 1, 2022. We will commence its operations in Hangzhou after effecting these agreements under such contractual arrangements. We intend to integrate our supply chain resources, local resources, and geographical advantages to achieve rapid growth in livestreaming commerce, Multi-Channel Network development, and new technology development, as well as accelerating the development of a Metaverse eco-system. The above condensed consolidating financial data does not include any investment or shares of income/(loss) from WXZJ and its VIEs for the periods presented.

 

On December 29, 2021, Beijing local time, SHC entered into an Equity Acquisition Framework Agreement (the “Framework Agreement”) with Golden Shield Enterprises Limited (“Golden Shield”), Beijing Weiliantong Technology Co., Ltd. (“Weiliantong,” together with Golden Shield, the “Target Companies,” and each a “Target Company”), Tianjin Yieryi Technology Co., Ltd. (“Yieryi”), Wolter Global Investment Limited (“Wolter Global,” together with Yieryi, the “Sellers,” and each a “Seller”) and Qingdao Weilaijin Industry Investment Fund Partnership (Limited Partnership) (“Weilaijin”), which is one of the shareholders of Yieryi. Pursuant to the Framework Agreement, SHC, or its affiliates designated by SHC, will acquire all of the outstanding equity interests of (i) Weiliantong from Yieryi and (ii) Golden Shield from Wolter Global (the “Acquisitions”). Yieryi and Wolter Global are under common control.

 

The transactions contemplated under the Framework Agreement have closed on January 1, 2022 (the “Closing”). Upon the closing of transactions contemplated in the Framework Agreement, SHC acquired 100% of the issued and outstanding securities of Weiliantong and Golden Shield for an aggregate consideration of RMB280 million (approximately US$43.8 million), including RMB100 million (approximately US$15.6 million) in cash and RMB180 million (approximately US$28.2 million) in our Class A ordinary shares. The cash consideration includes RMB13.8 million (approximately US$2.2 million) cash to Yieryi and repayment of (i) the outstanding loans of Yieryi in an aggregate amount of RMB77.4 million (approximately US$12.1 million) and (ii) a third-party loan incurred by Weiliantong in an amount of RMB8.8 million (approximately US$1.4 million). The shares consideration consists of RMB20.8 million (approximately US$3.3 million) in our Class A ordinary shares to be issued to Weilaijin (the “Weilaijin Share Consideration”), a shareholder of Yieryi, and RMB159.2 million (approximately US$24.9 million) in our Class A ordinary shares to be issued to Wolter Global (the “Wolter Global Share Consideration”).

 

On November 8, 2021, at 10:00 a.m. local time in Beijing, China we held our 2021 annual general meeting of shareholders (the “AGM”) at which the shareholders’ resolutions approved the following, among other matters:

 

  i. The election of Xiaowu He, Bo Wan, Yongsheng Liu, Hucheng Zhou, Jian Sun, Huifeng Chang and Yibing Liu to serve on the Company’s Board of Directors until the next shareholders meeting and until their successors are duly elected and qualified.

 

  ii. The approval and adoption of amendments to the Company’s Memorandum and Articles of Associations to

 

  adopt a dual-class share structure, pursuant to which the Company’s authorized share capital shall be re-classified and re-designed into Class A ordinary shares and Class B ordinary shares, with each Class A ordinary share being entitled to one (1) vote and each Class B ordinary share being entitled to ten (10) votes at a meeting of the shareholders or on any resolution of shareholders;

 

  authorize the Company to issue up to 50,000,000 Class A Preferred Shares with such designations, powers, preferences and relative, participation, optional and other rights, if any, and such qualifications, limitations and restrictions as the directors may determine; and

 

  other related matters.

 

  iii. The re-designation of all the existing authorized issued and unissued ordinary shares of the Company as Class A ordinary Shares except for 2,625,058 ordinary shares issued and registered in the name of Heshine Holdings Limited, which would be converted into the same number of Class B ordinary shares.

  

Company Information

 

Our principal executive offices are located at RM 1118, 11th Floor, Building 3, No. 99 Wangzhou Rd., Liangzhu St., Yuhang District, Hangzhou, Zhejiang Province, P.R. China, 311113, and our telephone number is (86) 0571-8858 6668 Our website is www.scienjoy.com. The information found on our website is not part of this prospectus.

 

14

 

 

 

OFFER STATISTICS AND EXPECTED TIMETABLE

 

We may from time to time, offer and sell any combination of the securities described in this prospectus (as may be detailed in a prospectus supplement) up to a total dollar amount of US$250,000,000 in one or more offerings. The selling securityholders may sell from time to time pursuant to this prospectus up to 10,994,621 Class A ordinary shares. The actual price per share of the shares that we or the selling shareholders will offer, or per security of the securities that we will offer, pursuant hereto will depend on a number of factors that may be relevant as of the time of offer. The securities offered under this prospectus may be offered separately, together, or in separate series, and in amounts, at prices, and on terms to be determined at the time of sale. See “Plan of Distribution.” We will keep the registration statement of which this prospectus is a part effective until such time as all of the securities covered by this prospectus have been disposed of pursuant to and in accordance with such registration statement.

 

15

 

 

RISK FACTORS

 

Investing in our securities involves risks. Before making an investment decision, you should carefully consider the risks described in this prospectus under “Risk Factors” in the applicable prospectus supplement and under the heading “Item 3. Key Information—3.D. Risk Factors” in our annual report on Form 20-F for the fiscal year ended December 31, 2021, which is incorporated in this prospectus by reference, as updated by our subsequent filings under the Exchange Act that are incorporated herein by reference, together with all of the other information appearing in this prospectus or incorporated by reference into this prospectus and any applicable prospectus supplement, in light of your particular investment objectives and financial circumstances. In addition to those risk factors, there may be additional risks and uncertainties of which management is not aware or focused on or that management deems immaterial. Our business, financial condition, or results of operations could be materially adversely affected by any of these risks. The trading price of our securities could decline due to any of these risks, and you may lose all or part of your investment.

 

We are a “controlled company” within the meaning of the Nasdaq Stock Market Rules and, as a result, may rely on exemptions from certain corporate governance requirements that provide protection to shareholders of other companies.

 

On November 8, 2021, we held our 2021 annual general meeting of shareholders at which shareholders’ resolutions approved the following, among other matters:

 

  adoption of amendments to the Company’s Memorandum and Articles of Associations to adopt a dual-class share structure, pursuant to which the Company’s authorized share capital shall be re-classified and re-designed into Class A ordinary shares and Class B ordinary shares, with each Class A ordinary share being entitled to one (1) vote and each Class B ordinary share being entitled to ten (10) votes at a meeting of the shareholders or on any resolution of shareholders; and

 

  The re-designation of all the existing authorized issued and unissued ordinary shares of the Company as Class A ordinary Shares except for 2,625,058 ordinary shares issued and currently registered in the name of Heshine Holdings Limited, which should be converted into the same number of Class B ordinary shares.

 

Consequently we are a “controlled company’’ as defined under the Nasdaq Stock Market Rules because Heshine Holdings Limited, which is 100% owned by our Chief Executive Officer and Chairman, Xiaowu He, holds all of our issued and outstanding Class B ordinary shares and controls more than 50% of our voting rights. For so long as we remain a controlled company under that definition, we are permitted to elect to rely, and will rely, on certain exemptions from corporate governance rules, including:

 

  an exemption from the rule that a majority of our board of directors must be independent directors;

 

  an exemption from the rule that the compensation of our chief executive officer must be determined or recommended solely by independent directors; and

 

  an exemption from the rule that our director nominees must be selected or recommended solely by independent directors.

 

As a result, you will not have the same protection afforded to shareholders of companies that are subject to these corporate governance requirements.

 

RISKS RELATED TO OUR CORPORATE STRUCTURE

 

We conduct our business through the VIEs by means of contractual arrangements. PRC laws and regulations governing our businesses and the validity of certain of our contractual arrangements are uncertain. If the PRC courts or administrative authorities determine that these contractual arrangements do not comply with applicable regulations, we could be subject to severe penalties and our business could be adversely affected. In addition, changes in such PRC laws and regulations may materially and adversely affect our business.

 

Current PRC laws and regulations place certain restrictions and conditions on foreign ownership of certain areas of businesses and accordingly to comply with PRC laws and regulations, we conduct such business activities through the VIEs in China. For more detailed discussions, see “--Substantial uncertainties exist with respect to whether the foreign investor’s controlling PRC onshore variable interest entities via contractual arrangements will be recognized as foreign investment and how it may impact the viability of our current corporate structure and operations.”

 

WXBJ has entered into contractual arrangements with the VIEs and their respective shareholders, and such contractual arrangements enable us to exercise effective control over, receive substantially all of the economic benefits of, and have an exclusive option to purchase all or part of the equity interest and assets in the Zhihui Qiyuan VIEs when and to the extent permitted by PRC law. WXZJ has entered into contractual arrangements with Sixiang Qiyuan and its shareholders, and such contractual arrangements enable us to exercise effective control over, receive substantially all of the economic benefits of, and have an exclusive option to purchase all or part of the equity interest and assets in Sixiang Qiyuan VIEs when and to the extent permitted by PRC Law. We have evaluated the guidance in FASB ASC 810 and concluded that we are the primary beneficiary of the VIEs because of these contractual arrangements. Accordingly, under U.S. GAAP, the financial statements of the VIEs are consolidated as part of our financial statements.

 

16

 

 

However, Scienjoy Holding Corporation is a British Virgin Islands holding company with no equity ownership in the VIEs and we conduct our operations in China through (i) our PRC subsidiaries and (ii) the VIEs with which we have maintained contractual arrangements. Investors in our Class A Ordinary Shares thus are not purchasing equity interest in our consolidated affiliated entities in China but instead are purchasing equity interest in a British Virgin Islands holding company. If the PRC government deems that our contractual arrangements with the VIEs do not comply with PRC regulatory restrictions on foreign investment in the relevant industries, or if these regulations or the interpretation of existing regulations change or are interpreted differently in the future, we and the VIEs could be subject to severe penalties or be forced to relinquish our interests in those operations. Our holding company in the British Virgin Islands, the VIEs, and investors of Scienjoy Holding Corporation face uncertainty about potential future actions by the PRC government that could affect the enforceability of the contractual arrangements with the VIEs and, consequently, significantly affect the financial performance of the VIEs and our company as a group.

 

There are substantial uncertainties regarding the interpretation and application of PRC laws and regulations, including, but not limited to, the laws and regulations governing our and the VIEs’ business, or the enforcement and performance of our contractual arrangements with the VIEs and their shareholders. These laws and regulations may be subject to change, and their official interpretation and enforcement may involve substantial uncertainty. New laws and regulations that affect existing and proposed future businesses may also be applied retroactively. Due to the uncertainty and complexity of the regulatory environment, we cannot assure you that we and the VIEs would always be in full compliance with applicable laws and regulations, the violation of which may have adverse effect on our and the VIEs’ business and our reputation.

 

Although we believe we, our PRC subsidiaries and the VIEs are not in violation of current PRC laws and regulations, we cannot assure you that the PRC government would agree that our contractual arrangements comply with PRC licensing, registration or other regulatory requirements, with existing policies or with requirements or policies that may be adopted in the future. If the PRC government determines that we or the VIEs do not comply with applicable law, it could revoke the VIEs’ business and operating licenses, require the VIEs to discontinue or restrict the VIEs’ operations, restrict the VIEs’ right to collect revenues, block the VIEs’ websites, require the VIEs to restructure their operations, impose additional conditions or requirements with which the VIEs may not be able to comply, impose restrictions on the VIEs’ business operations or on their customers, or take other regulatory or enforcement actions against the VIEs that could be harmful to their business. Any of these or similar occurrences could significantly disrupt our or the VIEs’ business operations or restrict the VIEs from conducting a substantial portion of their business operations, which could materially and adversely affect the VIEs’ business, financial condition and results of operations. If any of these occurrences results in our inability to direct the activities of any of the VIEs that most significantly impact its economic performance, and/or our failure to receive the economic benefits from any of the VIEs, we may not be able to consolidate these entities in our consolidated financial statements in accordance with U.S. GAAP. In addition, our shares may decline in value or become worthless if we are unable to assert our contractual control rights over the assets of our PRC subsidiaries that conduct a significant part of our operations.  

 

Substantial uncertainties exist with respect to whether the foreign investor’s controlling PRC onshore variable interest entities via contractual arrangements will be recognized as “foreign investment” and how it may impact the viability of our current corporate structure and operations.

 

On March 15, 2019, the National People’s Congress of the PRC adopted the PRC Foreign Investment Law, which took force on January 1, 2020, and replaced three existing laws regulating foreign investment in China, namely the PRC Equity Joint Venture Law, the PRC Cooperative Joint Venture Law and Wholly Foreign-owned Enterprise Law, together with their implementation rules and ancillary regulations. The PRC Foreign Investment Law defines the “foreign investment” as the investment activities in China conducted directly or indirectly by foreign investors in the following manners: (i) the foreign investor, by itself or together with other investors establishes a foreign-invested enterprise in China; (ii) the foreign investor acquires shares, equities, asset tranches, or similar rights and interests of enterprises in China; (iii) the foreign investor, by itself or together with other investors, invests and establishes new projects in China; (iv) the foreign investor invests through other approaches as stipulated by laws, administrative regulations or otherwise regulated by the State Council. The PRC Foreign Investment Law keeps silent on how to define and regulate the “variable interest entities,” while adding a catch-all clause that “other approaches as stipulated by laws, administrative regulations or otherwise regulated by the State Council” can fall into the concept of “foreign investment,” which leaves uncertainty as to whether the foreign investor’s controlling PRC onshore variable interest entities via contractual arrangements will be recognized as “foreign investment.” Pursuant to the PRC Foreign Investment Law, PRC governmental authorities will regulate foreign investment by applying the principle of pre-entry national treatment together with a “negative list,” which will be promulgated by or promulgated with approval by the State Council or its authorized governmental department such as Ministry of Commerce. Foreign investors are prohibited from making any investments in the industries which are listed as “prohibited” in such negative list; and, after satisfying certain additional requirements and conditions as set forth in the “negative list,” are allowed to make investments in the industries which are listed as “restricted” in such negative list. For any foreign investor that fails to comply with the negative list, the competent authorities are entitled to ban its investment activities, require such investor to take measures to correct its non-compliance and impose other penalties.

 

The latest version of the “negative list,” namely, the Special Management Measures (Negative List) for the Access of Foreign Investment (2020), which became effective on July 23, 2020, provides that foreign investment is prohibited in providing the Internet content service, Internet audio-visual program services and online culture activities that we conduct through our consolidated variable interest entities. These operations are subject to foreign investment restrictions/prohibitions set forth in the Special Administrative Measures (Negative List) for the Access of Foreign Investment (2020) issued by the Ministry of Commerce.

 

17

 

 

The PRC Foreign Investment Law leaves leeway for future laws, administrative regulations or provisions of the State Council and its departments to provide for contractual arrangements as a form of foreign investment. It is therefore uncertain whether our corporate structure will be seen as violating foreign investment rules as we are currently using the contractual arrangements to operate certain businesses in which foreign investors are currently prohibited from or restricted to investing. Furthermore, if future laws, administrative regulations or provisions of the State Council and its departments mandate further actions to be taken by companies with respect to existing contractual arrangements, we may face substantial uncertainties as to whether we can complete such actions in a timely manner, or at all. If we fail to take appropriate and timely measures to comply with any of these or similar regulatory compliance requirements, our current corporate structure, corporate governance and business operations could be materially and adversely affected.

 

We depend upon the contractual arrangements in conducting our business in China, which may not be as effective as direct ownership in providing operational control.

 

We are a holding company incorporated in the British Virgin Islands. As a holding company with no material operations of our own, we conduct a substantial majority of our operations through the VIEs in China. We entered into the VIE agreements with Zhihui Qiyuan on January 29, 2019 and we generate most of our revenue from operations of the Zhihui Qiyuan VIEs. We also entered into VIE agreements with Sixiang Qiyuan on June 1, 2022. Our shares (include Class A ordinary shares and Class A Preferred shares) offered in this offering are shares of our offshore holding company instead of shares of the VIEs or our PRC subsidiaries. We rely on contractual arrangements by and among our WFOEs, the VIEs and their shareholders for our business operations, and these contractual arrangements may not be as effective as direct ownership in providing us with control over the VIEs. We rely on the performance by the VIEs and their shareholders of their obligations under the contracts to receive substantially all of the economic benefits from the VIEs’ operations and be the primary beneficiary of the VIEs for accounting purposes. The shareholders of the VIEs may not act in the best interests of our company or may not perform their obligations under these contracts. Such risks exist throughout the period in which we intend to operate certain portion of our business through the contractual arrangements with the VIEs.

 

Any failure by the VIEs or their shareholders to perform their obligations under our contractual arrangements with them would have a material adverse effect on our business. If the VIEs or their shareholders fail to perform their respective obligations under the contractual arrangements, we may have to incur substantial costs and expend additional resources to enforce such arrangements. We may also have to rely on legal remedies under PRC law, including seeking specific performance or injunctive relief, and claiming damages. The legal environment in the PRC is not as developed as in other jurisdictions, such as the United States. As a result, uncertainties in the PRC legal system could limit our ability, as a British Virgin Islands holding company, to enforce these contractual arrangements and doing so may be quite costly, and these contractual arrangements have not been tested in a court of law.

 

The shareholders of the VIEs may have potential conflicts of interest with us, which may materially and adversely affect our business and financial condition. The shareholders of the VIEs may breach, or cause the VIEs to breach, or refuse to renew, the existing contractual arrangements we have with them and the VIEs, which would have a material adverse effect on our ability to effectively control the VIEs and receive economic benefits from them. If we cannot resolve any conflict of interest or dispute between us and these shareholders, we would have to rely on legal proceedings, which could result in disruption of our business and subject us to substantial uncertainty as to the outcome of any such legal proceedings.

 

18

 

 

RISKS RELATED TO DOING BUSINESS IN CHINA

 

Adverse Changes in China’s political, economic social conditions or government policies could have a material adverse effect on the overall economic growth of China, which could materially and adversely affect the growth of the business and operations of the VIES and our PRC subsidiaries.

 

The Chinese economy differs from the economies of most developed countries in many respects, including the level of government involvement, level of development, growth rate, control of foreign exchange and allocation of resources. Although the Chinese government has implemented measures emphasizing the utilization of market forces for economic reform, the reduction of state ownership of productive assets, and the establishment of improved corporate governance in business enterprises, a substantial portion of productive assets in China is still owned by the government. In addition, the Chinese government continues to play a significant role in regulating industry development by imposing industrial policies.

 

The Chinese government also exercises significant control over China’s economic growth through allocating resources, controlling payment of foreign currency-denominated obligations, setting monetary policy, and providing preferential treatment to particular industries or companies.

 

While the Chinese economy has experienced significant growth over the past decades, growth has been uneven, both geographically and among various sectors of the economy. Any adverse changes in economic conditions in China, in the policies of the Chinese government or in the laws and regulations in China could have a material adverse effect on the overall economic growth of China. Such developments could adversely affect the future business and operating results and the competitive position of the VIEs and our PRC subsidiaries. The Chinese government has implemented various measures to encourage economic growth and guide the allocation of resources. Some of these measures may benefit the overall Chinese economy but may have a negative effect on the VIEs and our PRC subsidiaries. In addition, in the past the Chinese government has implemented certain measures, including interest rate adjustment, to control the pace of economic growth. These measures may cause decreased economic activity in China, which may adversely affect the future business and operating results of the VIEs and our PRC subsidiaries.

 

The PRC government’s significant oversight over our business operation could result in a material adverse change in the operations of the VIEs and our PRC subsidiaries and the value of our Class A ordinary shares.

 

We conduct our business in China primarily through our PRC subsidiaries (including the WFOEs) and the VIEs, which are subject to Chinese government’s significant oversight and discretion. The Chinese government may intervene or influence the current and future operations of our PRC subsidiaries and the VIEs at any time, or may exert more control over offerings conducted overseas and/or foreign investment in issuers likes ourselves, which could result in a material change in our operations and the value of our securities.

 

In the event that the Chinese government exert more oversight and control over offerings that are conducted overseas and foreign investment in China-based issuers, relevant Chinese regulatory authorities could disallow contractual arrangement under the VIE agreements and hinder our ability to exert contractual control over or consolidate the VIEs under US. GAAP. The VIEs, which would likely result in a material change in operations and/or value of the Company’s securities, including that it could cause the value of such securities to significantly decline or become worthless.

 

Rules and regulations in China can change quickly with little or no advance notice and their interpretation and the implementation involve uncertainty, which could materially and adversely affect the operations of the VIEs and our PRC subsidiaries and the value of our securities.

 

Recently, the PRC government initiated a series of regulatory actions and statements to regulate business operations in China with little advance notice, including cracking down on illegal activities in the securities market, enhancing supervision over China-based companies listed overseas using variable interest entity structures, adopting new measures to extend the scope of cybersecurity reviews, and expanding the efforts in anti-monopoly enforcement. On July 6, 2021, the General Office of the Communist Party of China Central Committee and the General Office of the State Council jointly issued an announcement to crack down on illegal activities in the securities market and promote the high-quality development of the capital market, which, among other things, requires the relevant governmental authorities to strengthen cross-border oversight of law-enforcement and judicial cooperation, to enhance supervision over China-based companies listed overseas, and to establish and improve the system of extraterritorial application of the PRC securities laws. On July 10, 2021, the PRC State Internet Information Office issued the Measures of Cybersecurity Review (Revised Draft for Comments, not yet effective), which requires cyberspace operators with personal information of more than 1 million users who want to list abroad to file a cybersecurity review with the Office of Cybersecurity Review. Furthermore, the Chinese education sector is going through a series of reforms and new laws and guidelines have been recently promulgated and released to regulate the education industry. These new laws and regulations can be complex and stringent, and many are subject to change and uncertain interpretation, which could result in claims, change to the data and other business practices of the VIEs and our company, regulatory investigations, penalties, increased cost of operations, or declines in user growth or engagement, or otherwise affect the business of the VIEs. Although our PRC subsidiaries and the VIEs have not been impacted by these new laws and guidelines, any future quick changes of the laws and rules with little or no advice notice and the uncertainty resulted therefrom could materially and adversely disrupt and affect the operation of our PRC subsidiaries and the VIEs and our company.

 

Our shares may be delisted and prohibited from being traded under the Holding Foreign Companies Accountable Act if the PCAOB is unable to inspect our auditors for three consecutive years beginning in 2021. The delisting and the cessation of trading of our shares, or the threat of their being delisted and prohibited from being traded, may materially and adversely affect the value of your investment.

 

The Holding Foreign Companies Accountable Act, or the HFCA Act, was enacted on December 18, 2020. The HFCA Act states if the SEC determines that a company has filed audit reports issued by a registered public accounting firm that has not been subject to inspection by the PCAOB for three consecutive years beginning in 2021, the SEC shall prohibit such shares from being traded on a national securities exchange or in the over the counter trading market in the U.S. 

  

19

 

 

On March 24, 2021, the SEC adopted interim final rules relating to the implementation of certain disclosure and documentation requirements of the HFCA Act. A company will be required to comply with these rules if the SEC identifies it as having a “non-inspection” year under a process to be subsequently established by the SEC. The SEC is assessing how to implement other requirements of the HFCA Act, including the listing and trading prohibition requirements described above. 

 

On June 22, 2021, the U.S. Senate passed a bill which, if passed by the U.S. House of Representatives and signed into law, would reduce the number of consecutive non-inspection years required for triggering the prohibitions under the HFCA Act from three years to two.

 

On November 5, 2021, the SEC approved Rule 6100 adopted by the PCAOB to establish a framework for the PCAOB’s determinations under the HFCA Act that the PCAOB is unable to inspect or investigate completely registered public accounting firms located in a foreign jurisdiction because of a position taken by an authority in that jurisdiction. 

 

On December 2, 2021, the SEC issued amendments to finalize the interim final rules previously adopted in March 2021 to implement the submission and disclosure requirements in the HFCA Act, which require us to identify in our annual report on Form 20-F, (1) the auditors that provided opinions to the financial statements presented in the annual report, (2) the location where the auditors’ report was issued, and (3) the PCAOB ID number of the audit firm or branch that performed the audit work. If the SEC determines that we have three consecutive non-inspection years, the SEC will issue stop order to prohibit the trading of our shares.

 

On December 16, 2021, the PCAOB issued a Determination Report which reported that the PCAOB is unable to inspect or investigate completely registered public accounting firms headquartered in: (1) mainland China of the People’s Republic of China, because of a position taken by one or more authorities in mainland China; and (2) Hong Kong, a Special Administrative Region of the PRC, because of a position taken by one or more authorities in Hong Kong.

 

On August 26, 2022, the PCAOB signed a Statement of Protocol with the China Securities Regulatory Commission and the Ministry of Finance of the People's Republic of China, taking the first step toward opening access for the PCAOB to inspect and investigate registered public accounting firms headquartered in mainland China and Hong Kong. The Statement of Protocol gives the PCAOB sole discretion to select the firms, audit engagements and potential violations it inspects and investigates and puts in place procedures for PCAOB inspectors and investigators to view complete audit work papers with all information included and for the PCAOB to retain information as needed. In addition, the Statement of Protocol grants the PCAOB direct access to interview and take testimony from all personnel associated with the audits the PCAOB inspects or investigates. While significant, the Statement of Protocol is only a first step. Uncertainties still exist as to whether and how this new Statement of Protocol will be implemented. The PCAOB is required to reassess its determinations by the end of 2022 and there are uncertainties whether the PCAOB will determine it is still unable to inspect or investigate completely registered public accounting firms in mainland China and Hong Kong.

 

Our former auditor, Friedman LLP, as an auditor of companies that are traded publicly in the United States and a firm registered with the PCAOB, is subject to laws in the United States pursuant to which the PCAOB conducts regular inspections to assess their compliance with the applicable professional standards. Freidman LLP is not among the PCAOB-registered public accounting firms registered in mainland China or Hong Kong that are subject to PCAOB’s determination on December 16, 2021 of having been unable to inspect or investigate completely. We are not aware of any reasons to believe or conclude that Friedman LLP would not permit an inspection by the PCAOB or that it may not be subject to such inspection. However, given the recent developments, we cannot assure you whether PCAOB or regulatory authorities would apply additional and more stringent criteria to us after considering the effectiveness of our auditor’s audit procedures and quality control procedures, adequacy of personnel and training, or sufficiency of resources, geographic reach or experience as it relates to the audit of our financial statements.  Our shares could still be delisted and prohibited from being traded over-the-counter under the HFCA Act PCAOB determines in the future that it is unable to fully inspect or investigate our auditor which has a presence in China.

 

Our current auditor, OneStop Assurance PAC, as an auditor of companies that are traded publicly in the United States and a firm registered with the PCAOB, is subject to laws in the United States pursuant to which the PCAOB conducts regular inspections to assess their compliance with the applicable professional standards. OneStop Assurance PAC is not among the PCAOB-registered public accounting firms registered in mainland China or Hong Kong that are subject to PCAOB’s determination on December 16, 2021 of having been unable to inspect or investigate completely. We are not aware of any reasons to believe or conclude that OneStop Assurance PAC would not permit an inspection by the PCAOB or that it may not be subject to such inspection. However, given the recent developments, we cannot assure you whether PCAOB or regulatory authorities would apply additional and more stringent criteria to us after considering the effectiveness of our auditor’s audit procedures and quality control procedures, adequacy of personnel and training, or sufficiency of resources, geographic reach or experience as it relates to the audit of our financial statements.  Our shares could still be delisted and prohibited from being traded over-the-counter under the HFCA Act PCAOB determines in the future that it is unable to fully inspect or investigate our auditor which has a presence in China.

 

Furthermore, there is no guarantee that future audit reports will be prepared by auditors that are completely inspected by the PCAOB, and, as such, future investors may be deprived of such inspections, which could result in limitations or restrictions to SHC’s access of the U.S. capital markets.

 

The approval and/or other requirements of the CSRC or other PRC governmental authorities may be required in connection with an offering under PRC rules, regulations or policies, and, if required, we cannot predict whether or how soon we will be able to obtain such approval.

 

The Regulations on Mergers and Acquisitions of Domestic Enterprises by Foreign Investors, or the M&A Rules, purport to require offshore special purpose vehicles that are controlled by PRC companies or individuals and that have been formed for the purpose of seeking a public listing on an overseas stock exchange through acquisitions of PRC domestic companies or assets to obtain CSRC approval prior to publicly listing their securities on an overseas stock exchange. The interpretation and application of the regulations remain unclear. If a governmental approval is required, it is uncertain how long it will take for us to obtain such approval, and, even if we obtain such approval, the approval could be rescinded. Any failure to obtain or a delay in obtaining the requisite governmental approval for an offering, or a rescission of such CSRC approval if obtained by us, may subject us to sanctions imposed by the relevant PRC regulatory authority, which could include fines and penalties on our PRC subsidiaries and the VIEs’ operations in China, restrictions or limitations on our ability to pay dividends outside of China, and other forms of sanctions that may materially and adversely affect our business, financial condition, and results of operations.

 

20

 

 

Our PRC counsel, has advised us that, based on its understanding of the current PRC laws and regulations, we will not be required to submit an application to the CSRC for the approval under the M&A Rules for an offering, since that: i) given SHC is not controlled by a “domestic company or natural person” in PRC, the M&A Rules will not be applicable to us, and SHC will not be considered as such a special purpose vehicle as defined in the M&A Rules, ii) the VIE contracts are not subject to the M&A Rules because, (A) the WFOE was incorporated as a foreign-invested enterprise by means of foreign direct investments at the time of its incorporation rather than by merger with or acquisition of any PRC domestic companies as defined under the M&A Rules, and (B) there is no statutory provision that clearly classifies the contractual arrangement among the WFOE, the VIE and its shareholders as transactions regulated by the M&A Rules. However, our PRC counsel has further advised us that there are substantial uncertainties regarding the interpretation and application of PRC laws and future PRC laws and regulations, and there can be no assurance that the China’s governmental authorities in the future will take a view that is not contrary to or otherwise different from the opinion stated above or make an expansive interpretation to the M&A Rules. We cannot assure you that relevant PRC governmental authorities, including the CSRC, would reach the same conclusion as our PRC counsel, and hence, we may face regulatory actions or other sanctions from them. Furthermore, relevant PRC governmental authorities promulgated the Opinions on Strictly Cracking Down Illegal Securities Activities, which provided that the administration and supervision of overseas-listed China-based companies will be strengthened, and the special provisions of the State Council on overseas issuance and listing of shares by such companies will be revised, clarifying the responsibilities of domestic industry competent authorities and regulatory authorities. However, the Opinions on Strictly Cracking Down Illegal Securities Activities were only issued recently, leaving uncertainties regarding the interpretation and implementation of these opinions. It is possible that any new rules or regulations may impose additional requirements on us. In addition, on July 10, 2021, the Cyberspace Administration of China issued a revised draft of the Measures for Cybersecurity Review for public comments, according to which, among others, operators of “critical information infrastructure” or data processors holding over one million users’ personal information shall apply to the Cybersecurity Review Office for a cybersecurity review before any listing on a foreign stock exchange. It is uncertain when the final measures will be issued and take effect, how they will be enacted, interpreted or implemented, and whether they will affect us. If it is determined in the future that CSRC approval or other procedural requirements are required to be met for and prior to an offering, it is uncertain whether we can or how long it will take us to obtain such approval or complete such procedures and any such approval could be rescinded. Any failure to obtain or delay in obtaining such approval or completing such procedures for an offering, or a rescission of any such approval, could subject us to sanctions by the relevant PRC governmental authorities. The governmental authorities may impose restrictions and penalties on our operations in China, such as the suspension of our apps and services, revocation of our licenses, or shutting down part or all of our operations, limit our ability to pay dividends outside of China, delay or restrict the repatriation of the proceeds from an offering into China or take other actions that could have a material adverse effect on our business, financial condition, results of operations and prospects, as well as the trading price of our Class A ordinary shares. The PRC governmental authorities may also take actions requiring us, or making it advisable for us, to halt an offering before settlement and delivery of the Class A ordinary shares offered hereby. Consequently, if you engage in market trading or other activities in anticipation of and prior to settlement and delivery, you do so at the risk that settlement and delivery may not occur. In addition, if the PRC governmental authorities later promulgate new rules or explanations requiring that we obtain their approvals for filings, registrations or other kinds of authorizations for an offering, we cannot assure you that we can obtain the approval, authorizations, or complete required procedures or other requirements in a timely manner, or at all, or obtain a waiver of the requisite requirements if and when procedures are established to obtain such a waiver.

 

On December 24, 2021, the CSRC published two newly-drafted regulations including the Provisions of the State Council on the Administration of Overseas Securities Offering and Listing by Domestic Companies (Draft for Comment) (the “Administration Provisions Draft”) and the Administrative Measures for the Filing of Overseas Securities Offering and Listing by Domestic Companies (Draft for Comment) (the “Administrative Measures Draft,” together with the Administration Provisions Draft, including those notes to such drafts, the “Overseas Listing Drafts”), which provide principles and guidelines for direct and indirect issuance of securities overseas by a Chinese domestic enterprise. Although such Overseas Issuance and Listing Regulations Drafts are still subject to public comments and formal adoption and promulgation by Chinese authorities, and some provisions leave room for further interpretations by additional future rules and regulations, they have provided and revealed certain examination and filing mechanisms with respect to a Chinese domestic enterprise’s offering of securities overseas.

 

Our PRC counsel, has advised us that, we will not be required to submit an application to the CSRC for the approval regarding the Company’s listing shares on Nasdaq because the Overseas Listing Drafts have not become effective as of the date hereof. However, our PRC counsel has further advised us that the CSRC would require the filing of an “indirect overseas offering and listing” by a domestic company if, i) the current version of the Overseas Listing Drafts or a substantively similar version of the Overseas Listing Drafts becomes effective, and ii) the Company issues securities for the purpose of refinancing or an occurrence of a material event falling within the scope of the above-mentioned “indirect overseas offering and listing” in any entity of the Group takes place. The definition of “indirect issuance of securities overseas by a Chinese domestic enterprise” under the Overseas Issuance and Listing Regulations Drafts is relatively broad. Under the Overseas Issuance and Listing Regulations Drafts, the substance rather than the form of issuance will govern when determining whether an issuance constitutes indirect issuance of securities overseas by a Chinese domestic enterprise. Under the Overseas Issuance and Listing Regulations Drafts, the following two situations will be deemed as “indirect issuance of securities overseas by a Chinese domestic enterprise”: (1) the income, total profits, total assets or net assets of the domestic company in the latest financial year accounts for more than 50% of the total financials of the issuer in such year on a consolidated basis, or (2) the majority of senior management in charge of business operation are Chinese citizens or have habitual residence within the territory of China, and principal business place is in the territory of China or such business is conducted in China. It still remains uncertain if the aforesaid two conditions shall be met at the same time or not.

 

In the event any listing and issuance of securities have fallen under the definition of “indirect overseas listing and issuance of securities overseas by a Chinese domestic enterprise”, the issuer shall assign one of its related major Chinese domestic operating entities to make filings with CSRC within three business days after its initial public offering or any offerings after the initial public offering. For the fillings after the initial public offering, the issuer’s related Chinese domestic entity shall submit relevant requisite documents, including but not limited to the filling report and related commitments, opinion from Chinese competent authorities as to the supervisor of the domestic company (if applicable), security assessment opinion from Chinese competent authorities (if applicable), PRC legal opinion, and prospectus. If the company issues such securities to be listed in an overseas public market after its initial public offering, or purchases assets by means of issuance of securities overseas, it shall also file with CSRC within three business days thereafter and make related undertakings, reports, and explanations to CSRC.

 

21

 

 

It is uncertain when the final regulations will be issued and take effect, and how they will be enacted, interpreted or implemented. If the offerings by us will be deemed as “indirect issuance of securities overseas” by the VIEs, we need to comply with the aforesaid filing requirements. The noncompliance of the filling requirements will lead to penalties imposed on the Chinese domestic enterprises, the controlling shareholder, the actual controller, directors, supervisors, and officers of the Chinese domestic enterprises, and other related responsible persons. Under the Overseas Issuance and Listing Regulations Drafts, the potential penalties for the variable interest entities include fines within the range between RMB 1 million and RMB 10 million. If the noncompliance is deemed severe, the operations of the variable interest entities can be suspended to rectify and the permission and licenses held by variable interest entities s could be canceled.

  

The VIEs may be subject to a variety of laws and other obligations regarding cybersecurity and data protection, and any failure to comply with applicable laws and obligations could have a material and adverse effect on the business, financial condition and results of operations of the VIEs and our company as a whole.

 

The VIEs are subject to a variety of laws and other obligations regarding cybersecurity and data protection, and any failure to comply with applicable laws and obligations could have a material and adverse effect on the business, financial condition and results of operations of the VIEs. The VIEs may be subject to various risks and costs associated with the collection, use, sharing, retention, security, and transfer of confidential and private information, such as personal information and other data. This data is wide ranging and relates to the employees, users, anchors, contractors and other counterparties and third parties.  

 

On June 10, 2021, the Standing Committee of the National People’s Congress of China promulgated the Data Security Law which came into effect on September 1, 2021. The Data Security Law provides for data security and privacy obligations of entities and individuals carrying out data activities, prohibits entities and individuals in China from providing any foreign judicial or law enforcement authority with any data stored in China without approval from the competent PRC authority, and sets forth the legal liabilities of entities and individuals found to be in violation of their data protection obligations, including rectification order, warning, fines of up to RMB10 million, suspension of relevant business, and revocation of business permits or licenses.

 

On August 20, 2021, the Standing Committee of the National People’s Congress adopted the Personal Information Security Law, which came into force as of November 1, 2021. The Personal Information Protection Law includes the basic rules for personal information processing, the rules for cross-border provision of personal information, the rights of individuals in personal information processing activities, the obligations of personal information processors, and the legal responsibilities for illegal collection, processing, and use of personal information. 

 

In addition, on July 10, 2021, the Cyberspace Administration of China issued the Measures for Cybersecurity Review (Revision Draft for Comments) for public comments, which proposes to authorize the relevant government authorities to conduct cybersecurity review on a range of activities that affect or may affect national security, including listings in foreign countries by companies that possess personal data of more than one million users. The PRC National Security Law covers various types of national security, including technology security and information security.

 

On December 28, 2021, the CAC and twelve other PRC regulatory authorities jointly revised and issued the Cyber Security Review Measures (“the Review Measures”), which became effective on February 15, 2022. The Review Measures provides, among others, (i) the purchase of cyber products and services by critical information infrastructure operators (the “CIIOs”) and the network platform operators (the “Network Platform Operators”) which engage in data processing activities that affects or may affect national security shall be subject to the cybersecurity review by the Cybersecurity Review Office, the department which is responsible for the implementation of cybersecurity review under the CAC; and (ii) the Network Platform Operators with personal information data of more than one million users that seek for listing in a foreign country are obliged to apply for a cybersecurity review by the Cybersecurity Review Office. On November 14, 2021, the CAC published the Regulations on the Administration of Network Data Security (Draft for Comment) to open for public consultation, which stipulates that if a data processor proposes to be listed abroad or provide personal information outside the territory of PRC, it shall be subject to certain security assessment and filing requirements in CAC or competent authorities. As advised by our PRC legal counsel, we believe that we and our PRC subsidiaries and the VIEs are not required to apply for a cyber security review with CAC, since we listed our Ordinary Shares on the Nasdaq before the effective date of the Review Measures, and our PRC subsidiaries and the VIEs as the “network platform operators” will not be subject to CAC’s review or approval regarding data cyber security under other current-effective CAC rules, since that, (A) all of collection and processing of any personal information or other data in the ordinary course of business are conducted by our PRC subsidiaries and the VIEs within the territory of PRC, (B) none of our PRC subsidiaries or the VIEs provides any personal information or operational data outside the territory of PRC, (C) such personal information or operational data handled by our PRC subsidiaries and the VIEs will not be construed as important data threatening China’s national security, and (D) none of our PRC subsidiaries or the VIEs will fell under the “critical information infrastructure operators”, which are subject to direct and more strict regulatory supervision under CAC rules. However, the Review Measures do not provide any explanation or interpretation of “overseas listing” or “affect or may affect national security,” and Chinese government may have broad discretion in interpreting and enforcing these laws and regulations. We cannot predict the impact of the review measures, if any, at this stage, and we will closely monitor and assess the statutory developments in this regard.

 

On July 7, 2022, the CAC promulgated the Measures on Security Assessment of Cross-border Data Transfer, which will become effective on September 1, 2022. The data export measures require that any data processor who processes or exports personal information exceeding a certain volume threshold pursuant to the measures shall apply for a security assessment by the CAC before transferring any personal information abroad, including the following circumstances: (i) important data will be provided overseas by any data processor; (ii) personal information will be provided overseas by any operator of critical information infrastructure or any data processor who processes the personal information of more than 1,000,000 individuals; (iii) personal information will be provided overseas by any data processor who has provided the personal information of more than 100,000 individuals in aggregate or has provided the sensitive personal information of more than 10,000 individuals in aggregate since January 1 of last year; and (iv) other circumstances where the security assessment is required as prescribed by the CAC. A data processor shall, before applying for the security assessment of an outbound data transfer, conduct a self-assessment of the risks involved in the outbound data transfer. The security assessment of a cross-border data transfer shall focus on assessing the risks that may be brought about by the cross-border data transfer concerning national security, public interests, or the lawful rights and interests of individuals or organizations.

 

The VIEs do not collect, process or use personal information of entities or individuals other than what is necessary for its business and do not disseminate such information. Although we believe the VIEs currently are not required to obtain clearance from the Cyberspace Administration of China under the Measures for Cybersecurity Review or the Opinions on Strictly Cracking Down on Illegal Securities Activities, there are uncertainties as to the interpretation or implementation of such regulations or rules, and if required, whether such clearance can be timely obtained, or at all. To our knowledge and as confirmed by our PRC legal counsel, except for such CAC rules aforementioned, there is no other updated laws and regulations related to CAC guidance which may be applicable to our current business and the VIEs in PRC as of date hereof.

 

22

 

 

Compliance with the PRC Cybersecurity Law, the PRC National Security Law, the Data Security Law, the Personal Information Protection Law, the Cybersecurity Review Measures, as well as additional laws and regulations that PRC regulatory bodies may enact in the future, including data security and personal information protection laws, may result in additional expenses to us and subject us to negative publicity, which could harm our reputation among users and negatively affect the trading price of our shares in the future. There are also uncertainties with respect to how the PRC Cybersecurity Law, the PRC National Security Law and the Data Security Law will be implemented and interpreted in practice. PRC regulators, including the Ministry of Public Security, the MIIT, the SAMR and the Cyberspace Administration of China, have been increasingly focused on regulation in the areas of data security and data protection, including for mobile apps, and are enhancing the protection of privacy and data security by rule-making and enforcement actions at central and local levels. We expect that these areas will receive greater and continued attention and scrutiny from regulators and the public going forward, which could increase our compliance costs and subject us to heightened risks and challenges associated with data security and protection. If we are unable to manage these risks, we could become subject to penalties, including fines, suspension of business, prohibition against new user registration (even for a short period of time) and revocation of required licenses, and our reputation and results of operations could be materially and adversely affected.

 

It may be difficult for overseas shareholders and/or regulators to conduct investigation or collect evidence within China.

 

Shareholder claims or regulatory investigation that are common in the United States generally are difficult to pursue as a matter of law or practicality in China. For example, in China, there are significant legal and other obstacles to providing information needed for regulatory investigations or litigation initiated outside China. Although the authorities in China may establish a regulatory cooperation mechanism with the securities regulatory authorities of another country or region to implement cross-border supervision and administration, such cooperation with the securities regulatory authorities in the Unities States may not be efficient in the absence of mutual and practical cooperation mechanism. Furthermore, according to Article 177 of the PRC Securities Law, or Article 177, which became effective in March 2020, no overseas securities regulator is allowed to directly conduct investigation or evidence collection activities within the territory of the PRC. While detailed interpretation of or implementation rules under Article 177 have yet to be promulgated, the inability for an overseas securities regulator, such as the Department of Justice, the SEC, the PCAOB and other authorities, to directly conduct investigation or evidence collection activities within China may further increase difficulties faced by you in protecting your interests.

 

In the event that the U.S. regulators carry out investigation on us and there is a need to conduct investigation or collect evidence within the territory of the PRC, the U.S. regulators may not be able to carry out such investigation or evidence collection directly in the PRC under the PRC laws. The U.S. regulators may consider cross-border cooperation with securities regulatory authority of the PRC by way of judicial assistance, diplomatic channels or regulatory cooperation mechanism established with the securities regulatory authority of the PRC.

 

23

 

 

Failure to comply with applicable laws and regulations in China could subject our PRC subsidiaries and the VIEs to fines and penalties and could also cause our PRC subsidiaries and the VIEs to lose customers or otherwise harm our business.

 

Our PRC subsidiaries and the VIEs in China are subject to regulation by various governmental agencies in China, including agencies responsible for monitoring and enforcing compliance with various legal obligations, such as value-added telecommunication laws and regulations, privacy and data protection-related laws and regulations, intellectual property laws, employment and labor laws, workplace safety, consumer protection laws, governmental trade laws, import and export controls, anti-corruption and anti-bribery laws, and tax laws and regulations. These laws and regulations impose added costs on our business. Noncompliance with applicable regulations or requirements could subject our PRC subsidiaries and the VIEs to:

 

  investigations, enforcement actions, and sanctions;
     
  mandatory changes to our network and products;
     
  disgorgement of profits, fines, and damages;
     
  civil and criminal penalties or injunctions;
     
  claims for damages by our customers or channel partners;
     
  termination of contracts;
     
  loss of intellectual property rights;
     
  failure to obtain, maintain or renew certain licenses, approvals, permits, registrations or filings
     
  necessary to conduct our operations; and
     
  temporary or permanent debarment from sales to public service organizations.

 

If any governmental sanctions are imposed, or if our PRC subsidiaries or the VIEs do not prevail in any possible civil or criminal litigation, the business, results of operations, and financial condition of our PRC subsidiaries and the VIEs could be adversely affected. In addition, responding to any action will likely result in a significant diversion of our management’s attention and resources and an increase in professional fees. Enforcement actions and sanctions could materially harm the business, results of operations, and financial condition of our PRC subsidiaries and the VIEs.

  

Additionally, companies in the technology industry have recently experienced increased regulatory scrutiny. Any similar reviews by regulatory agencies or legislatures may result in substantial regulatory fines, changes to the business practices of our PRC subsidiaries and the VIEs, and other penalties, which could negatively affect the business and results of operations of our PRC subsidiaries and the VIEs.

 

Changes in social, political, and regulatory conditions or in laws and policies governing a wide range of topics may cause our PRC subsidiaries and the VIEs to change their business practices. Further, the expansion by our PRC subsidiaries and the VIEs into a variety of new fields also could raise a number of new regulatory issues. These factors could negatively affect the business and results of operations of our PRC subsidiaries and the VIEs in material ways.

 

We may rely on dividends and other distributions on equity paid by our Chinese subsidiaries to fund any cash and financing requirements we may have, and any limitation on the ability of our Chinese subsidiaries to make payments to us could have a material and adverse effect on our ability to conduct our business.

 

Scienjoy Holding Corporation, the British Virgin Islands holding company, may rely on dividend payments from our PRC subsidiaries for cash and financing requirements we may have, including the funds necessary to pay dividends and other cash distributions to our shareholders or to service any debt we may incur. Our WFOEs receive payments from the VIEs pursuant to the VIE agreements. Our WFOEs also receive payments from their PRC operating subsidiaries. WFOEs may make distribution of such payments to Scienjoy International Limited, our Hong Kong subsidiary, then further distribute the funds to Scienjoy Holding Corporation through its fully owned subsidiary, Scienjoy Inc. If any of our PRC subsidiaries or the VIEs incur debt on its own behalf in the future, the instruments governing the debt may restrict its ability to pay dividends or make other distributions to us.

 

According to the Foreign Investment Law of the People’s Republic of China and its implementing rules, which jointly established the legal framework for the administration of foreign-invested companies, a foreign investor may, in accordance with other applicable laws, freely transfer into or out of China its contributions, profits, capital earnings, income from asset disposal, intellectual property rights, royalties acquired, compensation or indemnity legally obtained, and income from liquidation, made or derived within the territory of China in RMB or any foreign currency, and any entity or individual shall not illegally restrict such transfer in terms of the currency, amount and frequency. According to the Company Law of the People’s Republic of China and other Chinese laws and regulations, our PRC subsidiaries may pay dividends only out of their respective accumulated profits as determined in accordance with Chinese accounting standards and regulations. In addition, each of our PRC subsidiaries is required to set aside at least 10% of its accumulated after-tax profits, if any, each year to fund a certain statutory reserve fund, until the aggregate amount of such fund reaches 50% of its registered capital. Where the statutory reserve fund is insufficient to cover any loss a PRC subsidiary incurred in the previous financial year, its current financial year’s accumulated after-tax profits shall first be used to cover the loss before any statutory reserve fund is drawn therefrom. Such statutory reserve funds and the accumulated after-tax profits that are used for covering the loss cannot be distributed to us as dividends. At their discretion, our PRC subsidiaries may allocate a portion of their after-tax profits based on Chinese accounting standards to a discretionary reserve fund.

 

24

 

 

Our PRC subsidiaries and the VIEs receive substantially all of their revenue in Renminbi. Renminbi is not freely convertible into other currencies. As result, any restriction on currency exchange may limit the ability of our PRC subsidiaries to use their potential future Renminbi revenues to pay dividends to us. The Chinese government imposes controls on the convertibility of Renminbi into foreign currencies and, in certain cases, the remittance of currency out of China. Shortages in availability of foreign currency may then restrict the ability of our PRC subsidiaries to remit sufficient foreign currency to our offshore entities for our offshore entities to pay dividends or make other payments or otherwise to satisfy our foreign-currency-denominated obligations. The Renminbi is currently convertible under the “current account,” which includes dividends, trade and service-related foreign exchange transactions, but not under the “capital account,” which includes foreign direct investment and foreign currency debt. Currently, our PRC subsidiaries may purchase foreign currency for settlement of “current account transactions,” including payment of dividends to us, without the approval of SAFE by complying with certain procedural requirements. However, the relevant Chinese governmental authorities may limit or eliminate our ability to purchase foreign currencies in the future for current account transactions. The Chinese government may continue to strengthen its capital controls, and additional restrictions and substantial vetting processes may be instituted by SAFE for cross-border transactions falling under both the current account and the capital account. Any existing and future restrictions on currency exchange may limit our ability to utilize revenue generated in renminbi to fund our business activities outside of China or pay dividends in foreign currencies to holders of our securities. Foreign exchange transactions under the capital account remain subject to limitations and require approvals from, or registration with, SAFE and other relevant Chinese governmental authorities. This could affect our ability to obtain foreign currency through debt or equity financing for our subsidiaries.

 

In response to the persistent capital outflow in China and renminbi’s depreciation against the U.S. dollar in the fourth quarter of 2016, the People’s Bank of China (“PBOC”) and the SAFE have promulgated a series of capital controls in early 2017, including stricter vetting procedures for domestic companies to remit foreign currency for overseas investments, dividends payments and shareholder loan repayments.

 

The Chinese government may continue to strengthen its capital controls, and more restrictions and substantial vetting processes may be put forward by SAFE for cross-border transactions falling under both the current account and the capital account. Any limitation on the ability of our Chinese subsidiaries to pay dividends or make other kinds of payments to us could materially and adversely limit our ability to grow, make investments or acquisitions that could be beneficial to our business, pay dividends or otherwise fund and conduct our business.

 

Uncertainties exist with respect to the interpretation and implementation of Anti-Monopoly Guidelines for Internet Platforms and how it may impact the business operations of the VIEs.

 

In February 2021, the Anti-Monopoly Guidelines for Internet Platforms was promulgated by the Anti-monopoly Commission of the PRC State Council. The Anti-Monopoly Guidelines for Internet Platforms is consistent with the Anti-Monopoly Law of PRC and prohibits monopoly agreements, abuse of dominant position and concentration of undertakings that may have the effect of eliminating or restricting competitions in the field of platform economy. More specifically, the Anti-Monopoly Guidelines for Internet Platforms outlines certain practices that may, if without justifiable reasons, constitute abuse of dominant position, including without limitation, tailored pricing using big data and analytics, actions or arrangements seen as exclusivity arrangements, using technology means to block competitors’ interface, using bundled services to sell services or products, and compulsory collection of user data. Besides, Anti-Monopoly Guidelines for Internet Platforms expressly states that concentration involving VIEs will also be subject to antitrust filing requirements.

 

In April 2021, the State Administration for Market Regulation (the “SAMR”), together with certain other PRC government authorities convened an administrative guidance meeting, focusing on unfair competition acts in community group buying, self-inspection and rectification by major internet companies of possible violations of anti-monopoly, anti-unfair competition, tax and other related laws and regulations, and requesting such companies to comply with relevant laws and regulations strictly and be subject to public supervision. In addition, many internet companies, including the over 30 companies which attended such administrative guidance meeting, are required to conduct a comprehensive self-inspection and make necessary rectification accordingly. The SAMR has stated it will organize and conduct inspections on the companies’ rectification results. If the companies are found to conduct illegal activities, more severe penalties are expected to be imposed on them in accordance with the laws.

 

On June 24, 2022, the Standing Committee of the National People's Congress promulgated the Decision on Revising the Anti-monopoly Law, which took effect on August 1, 2022. The revised Anti-Monopoly Law provides, among others, that business operators shall not abuse data, algorithms, technology, capital advantages and platform rules to conduct monopoly activities. The revised Anti-Monopoly Law also requires relevant government authorities to strengthen the examination of undertaking concentration in important areas and establish the hierarchical review system of undertaking concentration, and enhances penalties for the violation of the regulations regarding undertaking concentration and other monopoly activities.

 

Since the Anti-Monopoly Guidelines for Internet Platforms are relatively new, uncertainties still exist in relation to its interpretation and implementation, although we and the VIEs do not believe we or the VIEs engage in any foregoing situations, we cannot assure you that our business operations will comply with such regulation in all respects, and any failure or perceived failure by us to comply with such regulation may result in governmental investigations, fines and/or other sanctions on us.

 

25

 

 

The recent joint statement by the SEC, proposed rule changes submitted by NASDAQ, and an act passed by the U.S. Senate and the U.S. House of Representatives, all call for additional and more stringent criteria to be applied to emerging market companies. These developments could add uncertainties to our future offerings, business operations share price and reputation.

 

U.S. public companies that have substantially all of their operations in China have been the subject of intense scrutiny, criticism and negative publicity by investors, financial commentators and regulatory agencies, such as the SEC. Much of the scrutiny, criticism and negative publicity has centered on financial and accounting irregularities and mistakes, a lack of effective internal controls over financial accounting, inadequate corporate governance policies or a lack of adherence thereto and, in many cases, allegations of fraud.

 

On December 7, 2018, the SEC and the PCAOB issued a joint statement highlighting continued challenges faced by the U.S. regulators in their oversight of financial statement audits of U.S.-listed companies with significant operations in China. On April 21, 2020, SEC Chairman Jay Clayton and PCAOB Chairman William D. Duhnke III, along with other senior SEC staff, released a joint statement highlighting the risks associated with investing in companies based in or have substantial operations in emerging markets including China, reiterating past SEC and PCAOB statements on matters including the difficulty associated with inspecting accounting firms and audit work papers in China and higher risks of fraud in emerging markets and the difficulty of bringing and enforcing SEC, Department of Justice and other U.S. regulatory actions, including in instances of fraud, in emerging markets generally.

 

On May 20, 2020, the U.S. Senate passed the Holding Foreign Companies Accountable Act requiring a foreign company to certify it is not owned or controlled by a foreign government if the PCAOB is unable to audit specified reports because the company uses a foreign auditor not subject to PCAOB inspection. If the PCAOB is unable to inspect the company’s auditors for three consecutive years, the issuer’s securities are prohibited to trade on a national exchange. On December 2, 2020, the U.S. House of Representatives approved the Holding Foreign Companies Accountable Act.

 

On May 21, 2021, NASDAQ filed three proposals with the SEC to (i) apply minimum offering size requirement for companies primarily operating in a “Restrictive Market,” (ii) prohibit Restrictive Market companies from directly listing on NASDAQ Capital Market, and only permit them to list on NASDAQ Global Select or NASDAQ Global Market in connection with a direct listing and (iii) apply additional and more stringent criteria to an applicant or listed company based on the qualifications of the company’s auditors.

 

As a result of these scrutiny, criticism and negative publicity, the publicly traded stock of many U.S. listed Chinese companies sharply decreased in value and, in some cases, has become virtually worthless. Many of these companies are now subject to shareholder lawsuits and SEC enforcement actions and are conducting internal and external investigations into the allegations. It is not clear what effect this sector-wide scrutiny, criticism and negative publicity will have on us, our future offerings, business and our share price. If we become the subject of any unfavorable allegations, whether such allegations are proven to be true or untrue, we will have to expend significant resources to investigate such allegations and/or defend our company. This situation will be costly and time consuming and distract our management from developing our growth. If such allegations are not proven to be groundless, we and our business operations will be severely affected and you could sustain a significant decline in the value of our shares.

 

NASDAQ may apply additional and more stringent criteria for our continued listing.

 

NASDAQ Listing Rule 5101 provides NASDAQ with broad discretionary authority over the continued listing of securities in NASDAQ and NASDAQ may use such discretion to deny apply additional or more stringent criteria for the continued listing of particular securities, or suspend or delist particular securities based on any event, condition, or circumstance that exists or occurs that makes continued listing of the securities on NASDAQ inadvisable or unwarranted in the opinion of NASDAQ, even though the securities meet all enumerated criteria for continued listing on NASDAQ. In addition, NASDAQ has used its discretion to deny continued listing or to apply additional and more stringent criteria in the instances, including but not limited to where the company engaged an auditor that has not been subject to an inspection by PCAOB, an auditor that PCAOB cannot inspect, or an auditor that has not demonstrated sufficient resources, geographic reach, or experience to adequately perform the company’s audit. For the aforementioned concerns, we may be subject to the additional and more stringent criteria of NASDAQ for our continued listing. 

 

You may experience difficulties in effecting service of legal process, enforcing foreign judgments or bringing actions against us or our management named in the prospectus based on foreign laws, and therefore you may not be afforded the same protection as provided to investors in U.S. domestic companies.

 

We are an exempted company incorporated under the laws of the British Virgin Islands and conduct most of our revenue-generating operations in mainland China. In addition, certain of our executive officers and directors are PRC nationals and reside within China for a significant portion of the time.  All or a substantial portion of the assets of these persons are also located outside the United States. As a result, it may be difficult or impossible for you to bring an action against us or against these individuals in the United States in the event that you believe that your rights have been infringed under the U.S. federal securities laws or otherwise. Even if you are successful in bringing an action of this kind, the laws of the British Virgin Islands and of China may render you unable to enforce a judgment against us, our assets, our directors and officers or their assets. Therefore, you may not be able to enjoy the same protection provided by various U.S. authorities as it is provided to investors in U.S. domestic companies. For more information regarding the relevant laws of the British Virgin Islands and China, see “Enforceability of Civil Liabilities.”

 

26

 

 

CAPITALIZATION AND INDEBTEDNESS

 

Our capitalization will be set forth in the applicable prospectus supplement or in a report on Form 6-K subsequently furnished to the SEC and specifically incorporated by reference into this prospectus.

 

DILUTION

 

If required, we will set forth in a prospectus supplement the following information regarding any material dilution of the equity interests of investors purchasing securities in an offering under this prospectus:

 

  the net tangible book value per share of our equity securities before and after the offering;

 

  the amount of the increase in such net tangible book value per share attributable to the cash payments made by purchasers in the offering; and

 

  the amount of the immediate dilution from the public offering price which will be absorbed by such purchasers.

 

USE OF PROCEEDS

 

We will retain broad discretion over the use of the net proceeds from the sale of the securities offered hereby. Unless otherwise specified in any prospectus supplement, we currently intend to use the net proceeds from the sale of our securities offered under this prospectus for general corporate purposes, which may include capital expenditures, working capital, and other business opportunities.

 

We will not receive any proceeds from the sale of the Class A ordinary shares offered by the selling securityholders pursuant to this prospectus. The selling securityholders will receive all of the net proceeds from the sale of any securities offered by them under this prospectus. The selling securityholders will bear any underwriting discounts and commission and expenses incurred by them for brokerage, accounting, tax, legal services or any other expenses incurred by the selling securityholders in disposing of these securities. We will bear all other costs, fees and expenses incurred in effecting the registration of the securities covered by this prospectus.

 

27

 

 

DIVIDENDS AND DIVIDEND POLICY

 

Since inception, we have not declared or paid any dividends on our capital shares. We do not have any present plans to pay any dividends on our capital shares in the foreseeable future. We intend to retain most, if not all, of our available funds and any future earnings to operate and expand our business.

 

The determination to pay dividends will be made at the discretion of our board of directors and may be based on a number of factors, including our future operations and earnings, capital requirements and surplus, general financial condition, contractual and legal restrictions and other factors that the board of directors may deem relevant for a company formed under the laws of the British Virgin Islands and all of operations are currently in the PRC.

 

Subject to the Companies Law of the British Virgin Islands and our amended and restated memorandum and articles of association, our directors may declare dividends at a time and amount they think fit if they are satisfied, on reasonable grounds, that, immediately after distribution of the dividend, the value of our assets will exceed our liabilities and we will be able to pay our debts as they fall due.

 

In order for us to distribute any dividends to our shareholders, we currently would have to have dividends distributed by our PRC subsidiaries. Certain payments from our PRC subsidiaries to us may be subject to PRC withholding income tax. In addition, regulations in the PRC currently permit payment of dividends of a PRC company only out of accumulated distributable after-tax profits as determined in accordance with its articles of association and the accounting standards and regulations in China. Each of our PRC subsidiaries is required to set aside at least 10% of its after-tax profit based on PRC accounting standards every year to a statutory common reserve fund until the aggregate amount of such reserve fund reaches 50% of the registered capital of such subsidiary. Such statutory reserves are not distributable as loans, advances or cash dividends.

 

28

 

 

SECURITY OWNERSHIP OF CERTAIN BENEFICIAL OWNERS AND MANAGEMENT

 

The following tables sets forth information regarding the beneficial ownership of the Company’s ordinary shares:

 

each person known to the Company who is the beneficial owner of more than 5% of any class of its stock;

 

each of its officers and directors; and

 

all of its officers and directors as a group.

 

Unless otherwise indicated, the Company believes that all persons named in the table have, immediately prior to the date of the prospectus, sole voting and investment power with respect to all of the Company’s securities beneficially owned by them. Beneficial ownership is determined in accordance with SEC rules and includes voting or investment power with respect to securities. Except as indicated by the footnotes below, we believe, based on the information furnished to it, that the persons and entities named in the table below have, immediately prior to the date of this prospectus, sole voting and investment power with respect to all stock that they beneficially own, subject to applicable community property laws. All Company stock subject to options or warrants exercisable within 60 days of this prospectus are deemed to be outstanding and beneficially owned by the persons holding those options or warrants for the purpose of computing the number of shares beneficially owned and the percentage ownership of that person. They are not, however, deemed to be outstanding and beneficially owned for the purpose of computing the percentage ownership of any other person.

 

The percentages in the table are based on 36,623,168 shares of Class A ordinary shares and 2,925,058 shares of Class B ordinary shares and 6,023,700 warrants outstanding as of September 12, 2022, assuming none of the warrants have been exercised. In calculating this percentage for a particular holder, we treated as outstanding the number of our Class A ordinary shares issuable upon exercise of that particular holder’s warrants and did not assume exercise of any other holder’s warrants.

 

    Ordinary Shares Beneficially Owned Immediately Prior to This Offering  
    Class A Ordinary Shares     Class B Ordinary Shares     Total Ordinary Shares on an As-converted Basis     % of
Beneficial
Ownership
    % of
Aggregate
Voting
Power
 
    Number     Number     Number     %     %  
Director and Executive Officers: (1)                              
Xiaowu He (2)     5,032,208       2,925,058       7,957,266       20.12. %     52.04 %
Bo Wan (3)     5,092,650       -       5,092,650       12.88 %     7.73 %
Yongsheng Liu     *       -       *       *       *  
Hucheng Zhou     -       -       -       -       -  
Huifeng Chang     *       -       *       *       *  
Jian Sun     *       -       *       *       *  
Yibing Liu     *       -       *       *       *  
Denny Tang     -       -       -       -       -  
All Directors and Executive Officers as a Group (8 individuals)     10,332,808       2,925,058       13,257,866       33.52 %     60.09 %
Principal Shareholders:                                        
Wolter Global Investment Limited (4)**     3,898,511       -       3,898,511       9.86 %     5.92 %
WBY Entertainment Holdings Ltd. (3) (5)**     5,092,650       -       5,092,650       12.88 %     7.73 %
Heshine Holdings Limited (2)**     5,032,208       2,925,058       7,957,266       20.12 %     52.04 %
Tongfang Stable Fund (6)**     12,113,334       -       12,113,334       30.63 %     18.39 %
Cosmic Soar Limited (7)**     1,868,639               1,868,639       4.72 %     2.84 %

 

  * Less than 1%
     
  ** The share numbers of each of these shareholders are based on the most recent Schedule 13D filed by such shareholder.

 

(1) Unless otherwise indicated, the business address of each of the individuals is c/o Scienjoy Holding Corporation RM1118, 11th Floor, Building 3, No. 99 Wangzhou Rd., Liangzhu St., Yuhang District, Hangzhou, Zhejiang Province, P.R. China.

 

(2) Mr. Xiaowu He owns 100% equity interest in Heshine Holdings Limited. He has the sole voting and dispositive power over the securities held by Heshine Holdings Limited.

 

(3) Mr. Bo Wan has sole voting and dispositive power over the shares owned by WBY Entertainment Holdings Ltd.

 

(4) The address of Wolter Global Investment Limited is Vistra Corporate Services Centre, Wickhams Cay II, Road Town, Tortola, VG1110, British Virgin Island.
   
(5) The address of WBY Entertainment Holdings Ltd. is Vistra Corporate Services Centre, Wickhams Cay II, Road Town, Tortola, VG1110, British Virgin Islands.

 

(6)

The address of Tongfang Stable Fund is Unit 2102-3, Golden Centre, 188 Des Voeux Road, Central, Hong Kong. 

   
(7) The address of Cosmic Soar Limited is Vistra Corporate Services Centre, Wickhams Cay II, Road Town, Tortola, VG1110, British Virgin Islands.

 

29

 

 

SELLING SECURITYHOLDERS

 

Beneficial Ownership

 

This prospectus relates, in part, to the offer and sale by the selling securityholders named herein, or their permitted transferees, of up to 10,994,621 Class A ordinary shares.

 

The following table sets forth the number of securities being offered by the selling securityholders, including their donees, pledgees, transferees or other successors-in-interest, subject to the transfer restrictions described in this prospectus. The following table also sets forth the number of shares known to us. The selling securityholders are not making any representation that any securities covered by this prospectus will be offered for sale. The selling securityholders reserve the right to accept or reject, in whole or in part, any proposed sale of the securities. For purposes of the table below, we assume that all of the securities covered by this prospectus will be sold.

 

Beneficial ownership is determined in accordance with the rules of the SEC and includes voting or investment power with respect to the Class A ordinary shares and the right to acquire such voting or investment power within 60 days through the exercise of any option, warrant or other right. Unless otherwise indicated below, to our knowledge, all persons named in the table have sole voting and investment power with respect to the Class A ordinary shares beneficially owned by them. The inclusion of any shares of Class A ordinary shares in this table does not constitute an admission of beneficial ownership for the person named below.

 

The percentages in the table are based on 36,623,168 shares of Class A ordinary shares and 2,925,058 shares of Class B ordinary shares as of September 12, 2022. In calculating this percentage for a particular holder, we treated as outstanding the number of our ordinary shares issuable upon exercise of that particular holder’s options, warrants or other rights and did not assume exercise of any other holder’s options, warrants or other rights.

 

    Class A
Ordinary Shares
Beneficially Owned
Prior to Offering
    Class A
Ordinary
Shares to
be Sold
Pursuant to this
    Class A
Ordinary Shares
Beneficially Owned
After Offering
 
Name of Selling Security Holders   Shares     %     Prospectus     Shares     %  
WBY Entertainment Holdings LTD. (1) (2)     5,092,650       12.88 %     5,092,650       0       0 %
Wolter Global Investment Limited (3)     3,898,511       9.86 %     3,898,511       0       0 %
Cosmic Soar Limited (4)     1,868,639       4.72 %     540,960       0       0 %
Tongfang Stable Fund     12,113,334       30.63 %     1,462,500       0       0 %

 

(1) Mr. Bo Wan has voting and dispositive power over the shares owned by WBY Entertainment Holdings Ltd. Mr. Bo Wan is a director and Chief Operating Officer of the Company.

 

(2) The address of WBY Entertainment Holdings Ltd. is Vistra Corporate Services Centre, Wickhams Cay II, Road Town, Tortola, VG1110, British Virgin Islands.

 

(3)

The address of Wolter Global Investment Limited is Vistra Corporate Services Centre, Wickhams Cay II, Road Town, Tortola, VG1110, British Virgin Island.

 

(4)

The address of Cosmic Soar Limited is Vistra Corporate Services Centre, Wickhams Cay II, Road Town, Tortola, VG1110, British Virgin Island.

 

(5) The address of Tongfang Stable Fund is Unit 2102-3, Golden Centre, 188 Des Voeux Road, Central, Hong Kong.

 

The selling shareholders and intermediaries through whom such securities are sold may be deemed “underwriters” within the meaning of the Securities Act with respect to the Class A ordinary shares offered by this prospectus, and any profits realized or commissions received may be deemed underwriting compensation.

 

Additional selling shareholders not named in this prospectus will not be able to use this prospectus for resales until they are named in the table above by prospectus supplement or post-effective amendment. Transferees, successors and donees of identified selling shareholders will not be able to use this prospectus for resales until they are named in the table above by prospectus supplement or post-effective amendment. If required, we will add transferees, successors and donees by prospectus supplement in instances where the transferee, successor or donee has acquired its Class A ordinary shares from holders named in this prospectus after the effective date of this prospectus.

 

30

 

 

DESCRIPTION OF SHARE CAPITAL

 

The following summary of the material terms of our securities is not intended to be a complete summary of the rights and preferences of such securities. We urge you to our Memorandum and Articles of Association, as amended and restated from time to time (our “Memorandum and Articles of Association”) in its entirety for a complete description of the rights and preferences of our securities. The summary below is also qualified by reference to the provisions of the BVI Business Companies Act, 2004 as amended (the “BVI Act”).

 

General

 

We are a company incorporated in the British Virgin Islands as a BVI business company (with company number 1977965) whose registered office is at Clarence Thomas Building, Road Town, Tortola, British Virgin Islands, and our affairs are governed by our Memorandum and Articles of Association and the laws of the British Virgin Islands. For the purposes of the BVI Act, there are no limitations on the business that we may carry on.

 

Pursuant to our Memorandum and Articles of Association, we shall issue registered shares only. We are not authorized to issue bearer shares, convert registered shares to bearer shares or exchange registered shares for bearer shares. We are currently authorized to issue an unlimited number of shares of Class A ordinary shares, 2,925,058 Class B ordinary shares and 50,000,000 Class A preferred shares, each with no par value. Shares may be issued in one or more series of shares as the directors may by Resolution of Directors determine from time to time. As of September 12, 2022, 36,623,168 Class A ordinary shares and 2,925,058 shares of Class B ordinary shares are issued and outstanding.

 

Class A Ordinary Shares

 

Pursuant to our Memorandum and Articles of Association, holders of Class A ordinary shares do not have any conversion, preemptive or other subscription rights and there will be no sinking fund provisions applicable to the Class A ordinary shares.

 

Each Class A ordinary share confers upon the shareholder:

 

  the right to one vote at a meeting of the Shareholders or on any resolution of shareholders;

 

  the right to an equal share in any dividend paid by us; and

 

  the right to an equal share in the distribution of our surplus assets on our liquidation.

 

Class B Ordinary Shares

 

Pursuant to our Memorandum and Articles of Association, holders of Class B ordinary shares do not have any conversion, preemptive or other subscription rights and there will be no sinking fund provisions applicable to the Class B ordinary shares.

 

Each Class B ordinary share confers upon the shareholder:

 

  the right to ten vote at a meeting of the Shareholders or on any resolution of shareholders;

 

  the right to an equal share in any dividend paid by us; and

 

  the right to an equal share in the distribution of our surplus assets on our liquidation.

 

Class A Preferred Shares

 

Our Memorandum and Articles of Association authorizes our board of directors to establish from time to time one or more series of Class A preferred shares and to determine, with respect to any series of preferred shares, the terms and rights of that series, including:

 

  the designation of the series;

 

  the number of shares of the series;

 

  the dividend rights, dividend rates, conversion rights, and voting rights; and

 

  the rights and terms of redemption and liquidation preferences.

 

Our board of directors may issue preferred shares without action by our shareholders to the extent authorized but unissued. Issuance of these shares may dilute the voting power of holders of Class A ordinary shares.

 

31

 

 

You should refer to the prospectus supplement relating to the series of Class A preferred shares being offered for the specific terms of that series, including:

 

  title of the series and the number of shares in the series;

 

  the price at which the preferred shares will be offered;

 

  the dividend rate or rates or method of calculating the rates, the dates on which the dividends will be payable, whether or not dividends will be cumulative or noncumulative, and, if cumulative, the dates from which dividends on the preferred shares being offered will cumulate;

 

  the voting rights, if any, of the holders of preferred shares being offered;

 

  the provisions for a sinking fund, if any, and the provisions for redemption, if applicable, of the preferred shares being offered, including any restrictions on the foregoing as a result of arrearage in the payment of dividends or sinking fund installments;

 

  the liquidation preference per share;

 

  the terms and conditions, if applicable, upon which the preferred shares being offered will be convertible into our Class A ordinary shares, including the conversion price, or the manner of calculating the conversion price, and the conversion period;

 

  the terms and conditions, if applicable, upon which the preferred shares being offered will be exchangeable for debt securities, including the exchange price, or the manner of calculating the exchange price, and the exchange period;

 

  any listing of the preferred shares being offered on any securities exchange;

 

  a discussion of any material federal income tax considerations applicable to the preferred shares being offered;

 

  any preemptive rights;

 

  the relative ranking and preferences of the preferred shares being offered as to dividend rights and rights upon liquidation, dissolution, or the winding up of our affairs;

 

  any limitations on the issuance of any class or series of preferred shares ranking senior or equal to the series of preferred shares being offered as to dividend rights and rights upon liquidation, dissolution, or the winding up of our affairs; and

 

  any additional rights, preferences, qualifications, limitations, and restrictions of the series.

 

Issuance of Class A preferred shares may dilute the voting power of holders of ordinary shares.

 

Existing Warrants

 

As of September 12, 2022, we have 6,023,700 warrants outstanding (“Existing Warrants”). All Existing Warrants are governed by that certain Warrant Agreement, dated February 5, 2019, by and between Continental Stock Transfer & Trust Company and us (the “Warrant Agreement”). The following summary of certain provisions relating to our warrants s does not purport to be complete and is subject to, and is qualified in its entirety by reference to, the Warrant Agreement.

 

32

 

 

Each Existing Warrant entitles the registered holder to purchase one-half (1/2) of one Class A ordinary share at a price of $11.50 per share, subject to adjustment as discussed below, at any time commencing on the later of the completion of an initial business combination and 12 months from the date of the IPO Registration Statement. Pursuant to the Warrant Agreement, an Existing Warrant holder may exercise its Existing Warrants only for a whole number of shares. This means that only an even number of Existing Warrants may be exercised at any given time by a Warrant holder. However, except as set forth below, other than the Oriental Warrants, no Existing Warrants will be exercisable for cash unless we have an effective and current registration statement covering the Class A ordinary shares issuable upon exercise of the warrants and a current prospectus relating to such Class A ordinary shares. Notwithstanding the foregoing, if a registration statement covering the Class A ordinary shares issuable upon exercise of the Existing Warrants is not effective within 90 days from the consummation of our initial business combination, Warrant holders may, until such time as there is an effective registration statement and during any period when we shall have failed to maintain an effective registration statement, exercise Existing Warrants on a cashless basis. The Existing Warrants will expire on the earlier to occur of (i) five years from the effective date of the IPO Registration Statement at 5:00 p.m., Eastern Standard Time and (ii) the date fixed for redemption of Existing Warrants as provided in the Warrant Agreement. We may extend the duration of the Existing Warrants by delaying the expiration date; provided, however, that we will provide written notice of not less than 10 days to registered holders of such extension and that such extension shall be identical in duration among all of the then outstanding Existing Warrants.

 

We may call the outstanding Existing Warrants for redemption (excluding the warrants issued to Oriental Holdings Limited and the warrants issued to Chardan Capital Markets, LLC), in whole and not in part, at a price of $0.01 per warrant:

 

  at any time while the Existing Warrants are exercisable;

 

  upon not less than 30 days’ prior written notice of redemption to each Existing Warrant holder;

 

  if, and only if, the reported last sale price of the Class A ordinary shares equals or exceeds $16.50 per share, for any 20 trading days within a 30 trading day period ending on the third business day prior to the notice of redemption to Existing Warrant holders; and

 

  if, and only if, (i) there is a current registration statement in effect with respect to the Class A ordinary shares underlying such Existing Warrants at the time of redemption and for the entire 30-day trading period referred to above and continuing each day thereafter until the date of redemption, or (ii) the cashless exercise of the Existing Warrants pursuant to the Warrant Agreement is exempt from the registration requirements under the Securities Act.

 

The right to exercise will be forfeited unless the Existing Warrants are exercised prior to the date specified in the notice of redemption. On and after the redemption date, a record holder of an Existing Warrant will have no further rights except to receive the redemption price for such holder’s warrant upon surrender of such warrant.

 

If we call the Existing Warrants for redemption as described above, our management will have the option to require all holders that wish to exercise Existing Warrants to do so on a “cashless basis.” In such event, each holder would pay the exercise price by surrendering the whole Warrants for that number of Class A ordinary shares equal to the quotient obtained by dividing (x) the product of the number of Class A ordinary shares underlying the warrants, multiplied by the difference between the exercise price of the Existing Warrants and the “fair market value” (defined below) by (y) the fair market value. The “fair market value” shall mean the volume weighted average price of the Class A ordinary shares for the 20 trading days ending on the third trading day prior to the date on which the notice of redemption is sent to the holders of Existing Warrants.

 

Our redemption rights provided under the Warrant Agreement apply only to outstanding Existing Warrants (excluding the warrants issued to Oriental Holdings Limited and the warrants issued to Chardan Capital Markets, LLC). To the extent a person holds rights to purchase Existing Warrants, such purchase rights shall not be extinguished by redemption. However, once such purchase rights are exercised, we may redeem the Existing Warrants issued upon such exercise provided that the criteria for redemption is met.

 

33

 

 

The Existing Warrants were and will be issued in registered form under the Warrant Agreement. The Warrant Agreement provides that the terms of the Existing Warrants may be amended without the consent of any holder to cure any ambiguity or correct any defective provision, but requires the approval, by written consent or vote, of the holders of a majority of the then outstanding Existing Warrants in order to make any change that adversely affects the interests of the registered holders in any material respect.

 

The exercise price and number of Class A ordinary shares issuable on exercise of the Existing Warrants may be adjusted in certain circumstances including in the event of a share capitalizations, extraordinary dividend or our recapitalization, reorganization, merger or consolidation.

 

The Existing Warrants may be exercised upon surrender of the Existing Warrants on or prior to the expiration date at the offices of the warrant agent with the subscription form, as set forth in the Existing Warrants, duly executed, accompanied by full payment of the exercise price, by certified or official bank check payable to us, for the number of Existing Warrants being exercised. The Existing Warrant holders do not have the rights or privileges of holders of Class A ordinary shares and any voting rights until they exercise their Existing Warrants and receive Class A ordinary shares. After the issuance of Class A ordinary shares upon exercise of the warrants, each holder will be entitled to one vote for each share held of record on all matters to be voted on by shareholders.

 

Except as described above, no Existing Warrants will be exercisable and we will not be obligated to issue Class A ordinary shares unless at the time a holder seeks to exercise such warrant, a prospectus relating to the Class A ordinary shares issuable upon exercise of the Warrants is current and the Class A ordinary shares have been registered or qualified or deemed to be exempt under the securities laws of the state of residence of the holder of the Existing Warrants. Under the terms of the Warrant Agreement, we have agreed to use our best efforts to meet these conditions and to maintain a current prospectus relating to the Class A ordinary shares issuable upon exercise of the Existing Warrants until the expiration of the Existing Warrants. However, we cannot assure you that we will be able to do so and, if the prospectus relating to the Class A ordinary shares issuable upon the exercise of the Warrants is not current or if the Class A ordinary shares is not qualified or exempt from qualification in the jurisdictions in which the holders of the Existing Warrants reside, we will not be required to net cash settle or cash settle the Existing Warrant exercise, the Existing Warrants may have no value, the market for the warrants may be limited and the warrants may expire worthless.

 

Warrant holders may elect to be subject to a restriction on the exercise of their Existing Warrants such that an electing Warrant holder (and his, her or its affiliates) would not be able to exercise their warrants to the extent that, after giving effect to such exercise, such holder (and his, her or its affiliates) would beneficially own in excess of 9.8% of the Class A ordinary shares issued and outstanding.

 

No fractional shares will be issued upon exercise of the Existing Warrants. If, upon exercise of the Existing Warrants, a holder would be entitled to receive a fractional interest in a share, issue or cause to be issued only the largest whole number of Class A ordinary shares issuable on such exercise (and such fraction of a Class A ordinary share will be disregarded); provided, that if more than one Existing Warrant certificate is presented for exercise at the same time by the same registered holder, the number of whole Class A ordinary shares which shall be issuable upon the exercise thereof shall be computed on the basis of the aggregate number of Class A ordinary shares issuable on exercise of all such Existing Warrants.

 

The Existing Warrants are traded on the over the counter markets under the symbol “SJOYW”.

 

Key Provisions of Our Memorandum and Articles of Association and British Virgin Islands Laws Affecting Our Ordinary Shares or Corporate Governance

 

The following are summaries of material terms and provisions of our Memorandum and Articles of Association and the BVI Act, insofar as they relate to the material terms of our Class A and Class B ordinary shares or corporate governance. This summary is not intended to be complete, and you should read our Memorandum and Articles of Association.

 

34

 

 

Voting Rights

 

We have two classes of ordinary shares, namely, Class A ordinary shares and Class B ordinary shares. Both the Class A ordinary shares and the Class B ordinary shares will have the same rights except that the Class B ordinary shares will have weighted voting rights. Each Class B ordinary share shall have ten votes at a meeting of the shareholders or on any resolution of shareholders whereas each Class A ordinary share shall only have one vote. Each outstanding Class B ordinary share is convertible at any time at the option of the holder into one Class A ordinary share. 

 

Under the BVI Act, the ordinary shares are deemed to be issued when the name of the shareholder is entered in our register of members. Our register of members is maintained by our transfer agent, Continental Stock Transfer & Trust Company, which will enter the name of our shareholders in our register of members. If (a) information that is required to be entered in the register of shareholders is omitted from the register or is inaccurately entered in the register, or (b) there is unreasonable delay in entering information in the register, a shareholder of ours, or any person who is aggrieved by the omission, inaccuracy or delay, may apply to the British Virgin Islands courts for an order that the register be rectified, and the court may either refuse the application or order the rectification of the register, and may direct us to pay all costs of the application and any damages the applicant may have sustained.

 

Subject to any rights or restrictions attached to any shares, at any general meeting on a show of hands every Class A ordinary shareholder who is present in person (or, in the case of a shareholder being a corporation, by its duly authorized representative) or by proxy will have one vote for each Class A ordinary share held on all matters to be voted on by shareholders. Subject to any rights or restrictions attached to any shares, at any general meeting on a show of hands every Class B ordinary shareholder who is present in person (or, in the case of a shareholder being a corporation, by its duly authorized representative) or by proxy will have ten votes for each Class B ordinary share held on all matters to be voted on by shareholders. Voting at any meeting of the ordinary shareholders is by show of hands unless a poll is demanded. A poll may be demanded by shareholders present in person or by proxy if the shareholder disputes the outcome of the vote on a proposed resolution and the chairman shall cause a poll to be taken.

 

There is nothing under the laws of the British Virgin Islands, which specifically prohibits or restricts the creation of cumulative voting rights for the election of our directors, but cumulative voting for the election of directors is permitted only if expressly provided for in a BVI company’s memorandum or articles of association. We have not made provisions in our Memorandum and Articles of Association for cumulative voting for such elections.

  

Under British Virgin Islands laws, the voting rights of shareholders are regulated by our Memorandum and Articles of Association and, in certain circumstances, the BVI Act. Our Memorandum and Articles of Association govern matters such as quorum for the transaction of business, rights of shares, and majority votes required to approve any action or resolution at a meeting of the shareholders or board of directors. Unless our Memorandum and Articles of Association otherwise provide, the requisite majority is usually a simple majority of votes cast.

 

Dividend Rights

 

Each ordinary share (including both Class A ordinary shares and Class B ordinary shares) is entitled to an equal share in any dividend paid by the Company. The Articles of Association provide that the directors of the Company may authorize a distribution (including a dividend) at a time and of an amount they think fit if they are satisfied that immediately after the distribution (or dividend) the value of the Company’s assets will exceed its liabilities and the Company will be able to pay its debts as they fall due.

 

Preemption Rights

 

British Virgin Islands laws do not make a distinction between public and private companies and some of the protections and safeguards (such as statutory preemption rights, save to the extent that they are expressly provided for in our Memorandum and Articles of Association) that investors may expect to find in relation to a public company are not provided for under British Virgin Islands laws. There are no preemption rights applicable to the issuance of new shares under either British Virgin Islands laws or our Memorandum and Articles of Association.

 

Liquidation Rights

 

We may by resolution of shareholders or, subject to section 199(2) of the BVI Act, by resolution of directors appoint a voluntary liquidator.

  

Transfer of Shares

 

Any shareholder may transfer all or any of his shares by an instrument of transfer provided that such transfer complies with applicable rules of the SEC and federal and state securities laws of the United States. The instrument of transfer of any share shall be in writing in the usual or common form or in a form prescribed by the Designated Stock Exchange (such as NASDAQ Capital Market) or in any other form approved by the directors.

 

35

 

 

Share Repurchases and Redemptions

 

As permitted by the BVI Act and our Memorandum and Articles of Association, shares may be repurchased, redeemed or otherwise acquired by us. In addition, our directors must determine that, immediately following the redemption or repurchase, we will be able to pay our debts as they fall due and that the value of our assets will exceed our liabilities.

 

Share Redesignation, Reclassification or Conversion

 

As permitted by the BVI Act and our Memorandum and Articles of Association, a Shareholder holding Class B Ordinary Shares may at any time require the Company to convert all or a portion of the Class B Ordinary Shares held by that Shareholder for Class A Ordinary Shares. The Company may redesignate, reclassify or convert all or a portion of: (a) the Ordinary Shares held by a Shareholder into Class A Ordinary Shares; and (b) the Ordinary Shares held by a Shareholder into Class B Ordinary Shares with the consent of that Shareholder by Resolution of Shareholders.

 

Board of Directors

 

We are managed by a Board which currently consists of seven directors. Our Memorandum and Articles of Association provide that the minimum number of directors shall be two and there shall be no maximum number of directors. The term of the directors are two years.

 

The directors may by Resolution of Directors exercise all the powers of the Company to incur indebtedness, liabilities or obligations and to secure indebtedness, liabilities or obligations whether of the Company or of any third party. There are no share ownership qualifications for directors.

 

Meetings of our Board may be convened at any time deemed necessary by any of our directors.

 

A meeting of directors is duly constituted for all purposes if at the commencement of the meeting there are present in person or by alternate not less than one-half of the total number of directors, unless there are only 2 directors in which case the quorum is 2.

 

The directors may, by Resolution of Directors, fix the emoluments of directors with respect to services to be rendered in any capacity to the Company.

 

We do not have any age limitations for our directors, nor do we have mandatory retirement as a result of reaching a certain age.

 

Meetings of Shareholders

 

Any of our directors of may convene meetings of the shareholders at such times and in such manner and places within or outside the British Virgin Islands as the director considers necessary or desirable.

 

Upon the written request of shareholders entitled to exercise 30 percent or more of the voting rights in respect of the matter for which the meeting is requested the directors shall convene a meeting of shareholders. 

 

Subject to our Memorandum and Articles of Association, the director convening a meeting of members shall give not less than 7 days’ written notice of such meeting to: (a) those members whose names on the date the notice is given appear as members in the share register of the Company and are entitled to vote at the meeting; and (b) the other directors.

 

36

 

 

A meeting of shareholders held in contravention of the requirement to give notice is valid if shareholders holding at least 90% of the total voting rights on all the matters to be considered at the meeting have waived notice of the meeting and, for this purpose, the presence of a shareholder at the meeting shall constitute a waiver in relation to all the shares which that shareholder holds.

 

A meeting of shareholders is duly constituted if, at the commencement of the meeting, there are present in person or by proxy not less than 50% of the votes of the shares entitled to vote at the meeting. A quorum may be comprised of a single shareholder or proxy and then such person may pass a resolution of shareholders and a certificate signed by such person accompanied where such person is a proxy by a copy of the proxy instrument shall constitute a valid resolution of shareholders.

 

Differences in Corporate Law

 

We were incorporated under, and are governed by, the laws of the British Virgin Islands. The corporate statutes of the State of Delaware and the British Virgin Islands are similar, and the flexibility available under British Virgin Islands law has enabled us to adopt a memorandum and articles of association that will provide shareholders with rights that do not vary in any material respect from those they would enjoy if we were incorporated under Delaware law. Set forth below is a summary of some of the differences between provisions of the BVI Act applicable to us and the laws applicable to companies incorporated in Delaware and their shareholders.

 

Director’s Fiduciary Duties

 

Under Delaware corporate law, a director of a Delaware corporation has a fiduciary duty to the corporation and its shareholders. This duty has two components: the duty of care and the duty of loyalty. The duty of care requires that a director act in good faith, with the care that an ordinarily prudent person would exercise under similar circumstances. Under this duty, a director must inform himself of, and disclose to shareholders, all material information reasonably available regarding a significant transaction. The duty of loyalty requires that a director act in a manner he reasonably believes to be in the best interests of the corporation. He must not use his corporate position for personal gain or advantage. This duty prohibits self-dealing by a director and mandates that the best interest of the corporation and its shareholders take precedence over any interest possessed by a director, officer or controlling shareholder and not shared by the shareholders generally. In general, actions of a director are presumed to have been made on an informed basis, in good faith and in the honest belief that the action taken was in the best interests of the corporation. However, this presumption may be rebutted by evidence of a breach of one of the fiduciary duties. Should such evidence be presented concerning a transaction by a director, a director must prove the procedural fairness of the transaction, and that the transaction was of fair value to the corporation.

 

British Virgin Islands law provides that every director of a British Virgin Islands company in exercising his powers or performing his duties, shall act honestly and in good faith and in what the director believes to be in the best interests of the company. Additionally, the director shall exercise the care, diligence, and skill that a reasonable director would exercise in the same circumstances taking into account the nature of the company, the nature of the decision and the position of the director and his responsibilities. In addition, British Virgin Islands law provides that a director shall exercise his powers as a director for a proper purpose and shall not act, or agree to the company acting, in a manner that contravenes British Virgin Islands law or the memorandum and articles of association of the company.

 

Amendment of Governing Documents

 

Under Delaware corporate law, with very limited exceptions, a vote of the shareholders of a corporation is required to amend the certificate of incorporation. In addition, Delaware corporate law provides that shareholders have the right to amend the corporation’s bylaws, but the certificate of incorporation may confer such right on the directors of the corporation.

 

37

 

 

Our Memorandum and Articles of Association can generally be amended by with the approval of the holders of a majority of our outstanding ordinary shares or by a resolution of the board of directors. In addition, pursuant to our Memorandum and Articles of Association, our board of directors may amend our Memorandum and Articles of Association by a resolution of directors without a requirement for a resolution of shareholders so long as the amendment does not:

 

  restrict the rights or powers of the shareholders to amend our Memorandum and Articles of Association;

 

  change the percentage of shareholders required to pass a resolution of shareholders to amend our Memorandum and Articles of Association; or

 

  amend our Memorandum and Articles of Association in circumstances where it cannot be amended by the shareholders;

 

  certain provisions that our Memorandum and Articles of Association specifies cannot be amended.

 

Written Consent of Directors

 

Under Delaware corporate law, a written consent of the directors must be unanimous to take effect. Under British Virgin Islands law and our Memorandum and Articles of Association, only a majority of the directors are required to sign a written consent.

 

Written Consent of Shareholders

 

Under Delaware corporate law, unless otherwise provided in the certificate of incorporation, any action to be taken at any annual or special meeting of shareholders of a corporation may be taken by written consent of the holders of outstanding stock having not less than the minimum number of votes that would be necessary to take that action at a meeting at which all shareholders entitled to vote were present and voted. As permitted by British Virgin Islands law, our Memorandum and Articles of Association provides that a resolution of shareholders can be consented to in writing by a majority of in excess of 50 percent of the votes of ordinary shares entitled to vote thereon.

 

Shareholder Proposals

 

Under Delaware corporate law, a shareholder has the right to put any proposal before the annual meeting of shareholders, provided it complies with the notice provisions in the governing documents. A special meeting may be called by the board of directors or any other person authorized to do so in the governing documents, but shareholders may be precluded from calling special meetings. British Virgin Islands law and our Memorandum and Articles of Association provide that our directors shall call a meeting of the shareholders if requested in writing to do so by shareholders entitled to exercise at least 30% of the voting rights in respect of the matter for which the meeting is requested.

 

Dissolution; Winding Up

 

Under Delaware corporate law, unless the board of directors approves the proposal to dissolve, dissolution must be approved by shareholders holding 100% of the total voting power of the corporation. Only if the dissolution is initiated by the board of directors may it be approved by a simple majority of the corporation’s outstanding shares. Delaware corporate law allows a Delaware corporation to include in its certificate of incorporation a supermajority voting requirement in connection with dissolutions initiated by the board. As permitted by British Virgin Islands law and our Memorandum and Articles of Association, we may by resolution of shareholders or, subject to section 199(2) of the BVI Act, by resolution of directors appoint a voluntary liquidator.

 

Redemption of Shares

 

Under Delaware corporate law, any stock may be made subject to redemption by the corporation at its option, at the option of the holders of that stock or upon the happening of a specified event, provided shares with full voting power remain outstanding. The stock may be made redeemable for cash, property or rights, as specified in the certificate of incorporation or in the resolution of the board of directors providing for the issue of the stock. As permitted by British Virgin Islands law and our Memorandum and Articles of Association, shares may be repurchased, redeemed or otherwise acquired by us. However, the consent of the shareholder whose shares are to be repurchased, redeemed or otherwise acquired must be obtained, except as specified in the terms of the applicable class or series of shares or as described under “—Compulsory Acquisition” below. In addition, our directors must determine that, immediately following the redemption or repurchase, we will be able to pay our debts as they fall due and that the value of our assets will exceed our liabilities.

 

38

 

 

Compulsory Acquisition

 

Under Delaware General Corporation Law § 253, in a process known as a “short form” merger, a corporation that owns at least 90% of the outstanding shares of each class of stock of another corporation may either merge the other corporation into itself and assume all of its obligations or merge itself into the other corporation by executing, acknowledging and filing with the Delaware Secretary of State a certificate of such ownership and merger setting forth a copy of the resolution of its board of directors authorizing such merger. If the parent corporation is a Delaware corporation that is not the surviving corporation, the merger also must be approved by a majority of the outstanding stock of the parent corporation. If the parent corporation does not own all of the stock of the subsidiary corporation immediately prior to the merger, the minority shareholders of the subsidiary corporation party to the merger may have appraisal rights as set forth in § 262 of the Delaware General Corporation Law.

 

Under the BVI Act, subject to any limitations in a company’s memorandum and articles of association, members holding 90% of the votes of the outstanding shares entitled to vote, and members holding 90% of the votes of the outstanding shares of each class of shares entitled to vote, may give a written instruction to the company directing the company to redeem the shares held by the remaining members. Upon receipt of such written instruction, the company shall redeem the shares specified in the written instruction, irrespective of whether or not the shares are by their terms redeemable. The company shall give written notice to each member whose shares are to be redeemed stating the redemption price and the manner in which the redemption is to be effected. A member whose shares are to be so redeemed is entitled to dissent from such redemption and to be paid the fair value of his shares, as described under “—Shareholders’ Rights under British Virgin Islands Law Generally” below.

 

Variation of Rights of Shares

 

Under Delaware corporate law, a corporation may vary the rights of a class of shares with the approval of a majority of the outstanding shares of that class, unless the certificate of incorporation provides otherwise. As permitted by British Virgin Islands law and our Memorandum and Articles of Association, if at any time the Shares are divided into different classes, the rights attached to any class may only be varied, whether or not the Company is in liquidation, with the consent in writing of or by a resolution passed at a meeting by the holders of not less than 50 percent of the voting rights in that class.

 

Election of Directors

 

Under Delaware corporate law, unless otherwise specified in the certificate of incorporation or bylaws of a corporation, directors are elected by a plurality of the votes of the shares entitled to vote on the election of directors. As permitted by British Virgin Islands law, and pursuant to our Memorandum and Articles of Association, our first directors shall be appointed by the first registered agent within 6 months of the date of incorporation; and thereafter, the directors shall be elected by resolution of shareholders or, where permitted by our Memorandum and Articles of Association, by resolution of directors.

  

Removal of Directors

 

Under Delaware corporate law, a director of a corporation with a classified board may be removed only for cause with the approval of a majority of the outstanding shares entitled to vote, unless the certificate of incorporation provides otherwise. Similarly, as permitted by British Virgin Islands law, our Memorandum and Articles of

 

Association provides that directors may be removed from office, (a) with or without cause, by resolution of shareholders passed at a meeting of shareholders called for the purposes of removing the director or for purposes including the removal of the director or by a written resolution passed by at least 50 percent of the votes of the shareholders of the Company entitled to vote, or (b) with cause, by Resolution of Directors passed at a meeting of directors called for the purpose of removing the director or for purposes including the removal of the director.

 

39

 

 

Mergers

 

Under Delaware corporate law, one or more constituent corporations may merge into and become part of another constituent corporation in a process known as a merger. A Delaware corporation may merge with a foreign corporation as long as the law of the foreign jurisdiction permits such a merger. To effect a merger under Delaware General Corporation Law § 251, an agreement of merger must be properly adopted and the agreement of merger or a certificate of merger must be filed with the Delaware Secretary of State. In order to be properly adopted, the agreement of merger must be adopted by the board of directors of each constituent corporation by a resolution or unanimous written consent. In addition, the agreement of merger generally must be approved at a meeting of shareholders of each constituent corporation by a majority of the outstanding stock of the corporation entitled to vote, unless the certificate of incorporation provides for a supermajority vote. In general, the surviving corporation assumes all of the assets and liabilities of the disappearing corporation or corporations as a result of the merger.

 

Under the BVI Act, two or more companies may merge or consolidate in accordance with the statutory provisions. A merger means the merging of two or more constituent companies into one of the constituent companies, and a consolidation means the uniting of two or more constituent companies into a new company. In order to merge or consolidate, the directors of each constituent company must approve a written plan of merger or consolidation, which must be authorized by a resolution of shareholders. One or more companies may also merge or consolidate with one or more companies incorporated under the laws of jurisdictions outside the British Virgin Islands if the merger or consolidation is permitted by the laws of the jurisdictions in which the companies incorporated outside the British Virgin Islands are incorporated. In respect of such a merger or consolidation, a British Virgin Islands company is required to comply with the provisions of the BVI Act, and a company incorporated outside the British Virgin Islands is required to comply with the laws of its jurisdiction of incorporation.

 

Shareholders not otherwise entitled to vote on the merger or consolidation may still acquire the right to vote if the plan of merger or consolidation contains any provision that, if proposed as an amendment to the memorandum and articles of association, would entitle them to vote as a class or series on the proposed amendment. In any event, all shareholders must be given a copy of the plan of merger or consolidation irrespective of whether they are entitled to vote at the meeting or consent to the written resolution to approve the plan of merger or consolidation.

 

Inspection of Books and Records

 

Under Delaware corporate law, any shareholder of a corporation may for any proper purpose inspect or make copies of the corporation’s stock ledger, list of shareholders and other books and records. Under British Virgin Islands law, members of the general public, on payment of a nominal fee, can obtain copies of the public records of a company available at the office of the British Virgin Islands Registrar of Corporate Affairs, including the company’s certificate of incorporation, its memorandum and articles of association (with any amendments), records of license fees paid to date, any articles of dissolution, any articles of merger and a register of charges if the company has elected to file such a register.

 

A shareholder of a company is entitled, on giving written notice to the company, to inspect:

 

  a) the memorandum and articles of association;

 

  b) the register of members;

 

  c) the register of directors; and

 

  d) the minutes of meetings and resolutions of shareholders and of those classes of shares of which he is a shareholder.

 

In addition, a shareholder may make copies of or take extracts from the documents and records referred to in (a) through (d) above. However, subject to the memorandum and articles of association of the company, the directors may, if they are satisfied that it would be contrary to the company’s interests to allow a shareholder to inspect any document, or part of any document, specified in (b), (c) or (d) above, refuse to permit the shareholder to inspect the document or limit the inspection of the document, including limiting the making of copies or the taking of extracts from the records. Where a company fails or refuses to permit a shareholder to inspect a document or permits a shareholder to inspect a document subject to limitations, that shareholder may apply to the court for an order that he should be permitted to inspect the document or to inspect the document without limitation.

 

40

 

 

Where a company keeps a copy of the register of members or the register of directors at the office of its registered agent, it is required to notify the registered agent of any changes to the originals of such registers, in writing, within 15 days of any change; and to provide the registered agent with a written record of the physical address of the place or places at which the original register of members or the original register of directors is kept. Where the place at which the original register of members or the original register of directors is changed, the company is required to provide the registered agent with the physical address of the new location of the records within 14 days of the change of location.

 

A company is also required to keep at the office of its registered agent or at such other place or places, within or outside the British Virgin Islands, as the directors determine the minutes of meetings and resolutions of shareholders and of classes of shareholders, and the minutes of meetings and resolutions of directors and committees of directors. If such records are kept at a place other than at the office of the company’s registered agent, the company is required to provide the registered agent with a written record of the physical address of the place or places at which the records are kept and to notify the registered agent, within 14 days, of the physical address of any new location where such records may be kept.

 

Conflict of Interest

 

Under Delaware corporate law, a contract between a corporation and a director or officer, or between a corporation and any other organization in which a director or officer has a financial interest, is not void as long as (i) the material facts as to the director’s or officer’s relationship or interest are disclosed or known and (ii) either a majority of the disinterested directors authorizes the contract in good faith or the shareholders vote in good faith to approve the contract. Nor will any such contract be void if it is fair to the corporation when it is authorized, approved or ratified by the board of directors, a committee or the shareholders.

 

The BVI Act provides that a director shall, forthwith after becoming aware that he is interested in a transaction entered into or to be entered into by the company, disclose that interest to the board of directors of the company. The failure of a director to disclose that interest does not affect the validity of a transaction entered into by the director or the company, so long as the director’s interest was disclosed to the board prior to the company’s entry into the transaction or was not required to be disclosed because the transaction is between the company and the director himself and is otherwise in the ordinary course of business and on usual terms and conditions. As permitted by British Virgin Islands laws and our Memorandum and Articles of Association, a director interested in a particular transaction may vote on it, attend meetings at which it is considered, and sign documents on our behalf which relate to the transaction, and subject to compliance with the BVI Act shall not, by reason of his office be accountable to us for any benefit which he derives from such transaction and no such transaction shall be liable to be avoided on the grounds of any such interest or benefit.

 

Transactions with Interested Shareholders

 

Delaware corporate law contains a business combination statute applicable to Delaware public corporations whereby, unless the corporation has specifically elected not to be governed by that statute by amendment to its certificate of incorporation, it is prohibited from engaging in certain business combinations with an “interested shareholder” for three years following the date that the person becomes an interested shareholder. An interested shareholder generally is a person or group that owns or owned 15% or more of the company’s outstanding voting stock within the past three years. This statute has the effect of limiting the ability of a potential acquirer to make a two-tiered bid for the company in which all shareholders would not be treated equally. The statute does not apply if, among other things, prior to the date on which the shareholder becomes an interested shareholder, the board of directors approves either the business combination or the transaction that resulted in the person becoming an interested shareholder.

 

British Virgin Islands law has no comparable provision. However, although British Virgin Islands law does not regulate transactions between a company and its significant shareholders, it does provide that these transactions must be entered into in the bona fide best interests of the company and not with the effect of constituting a fraud on the minority shareholders.

 

41

 

 

Independent Directors

 

There are no provisions under Delaware corporate law or under the BVI Act that require a majority of our directors to be independent.

 

Cumulative Voting

 

Under Delaware corporate law, cumulative voting for elections of directors is not permitted unless the company’s certificate of incorporation specifically provides for it. Cumulative voting potentially facilitates the representation of minority shareholders on a board of directors since it permits the minority shareholder to cast all the votes to which the shareholder is entitled on a single director, which increases the shareholder’s voting power with respect to electing such director. There are no prohibitions on cumulative voting under the laws of the British Virgin Islands, but our Memorandum and Articles of Association does not provide for cumulative voting.

 

Shareholders’ Rights under British Virgin Islands Law Generally

 

The BVI Act provides for certain remedies that may be available to shareholders. Where a company incorporated under the BVI Act or any of its directors engages in, or proposes to engage in, conduct that contravenes the BVI Act or the company’s memorandum and articles of association, British Virgin Islands courts can issue a restraining or compliance order. However, shareholders can also bring derivative, personal and representative actions under certain circumstances. The traditional English basis for members’ remedies has also been incorporated into the BVI Act: where a shareholder of a company considers that the affairs of the company have been, are being or are likely to be conducted in a manner likely to be oppressive, unfairly discriminating or unfairly prejudicial to him, he may apply to the court for an order based on such conduct. In addition, any shareholder of a company may apply to the courts for the appointment of a liquidator of the company and the court may appoint a liquidator of the company if it is of the opinion that it is just and equitable to do so.

 

The BVI Act also provides that any shareholder of a company is entitled to payment of the fair value of his shares upon dissenting from any of the following: (i) a merger, if the company is a constituent company, unless the company is the surviving company and the member continues to hold the same or similar shares; (ii) a consolidation, if the company is a constituent company; (iii) any sale, transfer, lease, exchange or other disposition of more than 50% in value of the assets or business of the company if not made in the usual or regular course of the business carried on by the company but not including (a) a disposition pursuant to an order of the court having jurisdiction in the matter, (b) a disposition for money on terms requiring all or substantially all net proceeds to be distributed to the shareholders in accordance with their respective interest within one year after the date of disposition, or (c) a transfer pursuant to the power of the directors to transfer assets for the protection thereof; (iv) a redemption of 10% or fewer of the issued shares of the company required by the holders of 90% or more of the shares of the company pursuant to the terms of the BVI Act; and (v) an arrangement, if permitted by the court.

 

Generally, any other claims against a company by its shareholders must be based on the general laws of contract or tort applicable in the British Virgin Islands or their individual rights as shareholders as established by a company’s memorandum and articles of association.

 

Rights of Non-resident or Foreign Shareholders and Disclosure of Substantial Shareholdings

 

There are no limitations imposed by our amended and restated memorandum and articles of association on the rights of non-resident or foreign shareholders to hold or exercise voting rights on our shares. In addition, there are no provisions in our amended and restated memorandum and articles of association governing the ownership threshold above which shareholder ownership must be disclosed.

 

42

 

 

Anti-Money Laundering — British Virgin Islands

 

In order to comply with legislation or regulations aimed at the prevention of money laundering we are required to adopt and maintain anti-money laundering procedures, and may require subscribers or transferees to provide evidence to verify their identity. Where permitted, and subject to certain conditions, we also may delegate the maintenance of our anti-money laundering procedures (including the acquisition of due diligence information) to a suitable person.

 

We reserve the right to request such information as is necessary to verify the identity of a subscriber or transferee. In the event of delay or failure on the part of the subscriber or transferee in producing any information required for verification purposes, we may refuse to accept the application, in which case any funds received will be returned without interest to the account from which they were originally debited or refuse to amend the register of members to reflect the transferee’s ownership of the relevant shares.

 

If any person resident in the British Virgin Islands knows or suspects that another person is engaged in money laundering or terrorist financing and the information for that knowledge or suspicion came to their attention in the course of their business the person will be required to report his belief or suspicion to the Financial Investigation Agency of the British Virgin Islands, pursuant to the Proceeds of Criminal Conduct Act 1997 (as amended). Such a report shall not be treated as a breach of confidence or of any restriction upon the disclosure of information imposed by any enactment or otherwise. 

 

Exchange Controls.

 

No laws of the British Virgin Islands, decrees, regulations or other legislation that limit the import or export of capital or the payment of dividends to shareholders who do not reside in the British Virgin Islands.

 

Our Transfer Agent

 

The transfer agent for our securities is Continental Stock Transfer & Trust Company.

 

Listing

 

Our Class A ordinary shares are listed on the Nasdaq Capital Market under the symbol “SJ.”

 

43

 

 

DESCRIPTION OF DEBT SECURITIES

 

General

 

We may issue debt securities which may or may not be converted into our ordinary shares or preferred shares. We may issue the debt securities independently or together with any underlying securities, and debt securities may be attached or separate from the underlying securities. In connection with the issuance of any debt securities, we do not intend to issue them pursuant to a trust indenture upon reliance of Section 304(a)(8) of the Trust Indenture Act and Rule 4a-1 promulgated thereunder.

 

The following description is a summary of selected provisions relating to the debt securities that we may issue. The summary is not complete. When debt securities are offered in the future, a prospectus supplement, information incorporated by reference, or a free writing prospectus, as applicable, will explain the particular terms of those securities and the extent to which these general provisions may apply. The specific terms of the debt securities as described in a prospectus supplement, information incorporated by reference, or free writing prospectus will supplement and, if applicable, may modify or replace the general terms described in this section.

 

This summary and any description of debt securities in the applicable prospectus supplement, information incorporated by reference, or free writing prospectus is subject to and is qualified in its entirety by reference to all the provisions of any specific debt securities document or agreement. We will file each of these documents, as applicable, with the SEC and incorporate them by reference as an exhibit to the registration statement of which this prospectus is a part on or before the time we issue a series of warrants. See “Where You Can Find Additional Information” and “Incorporation of Documents by Reference” below for information on how to obtain a copy of a debt securities document when it is filed.

 

When we refer to a series of debt securities, we mean all debt securities issued as part of the same series under the applicable indenture.

 

Terms

 

The applicable prospectus supplement, information incorporated by reference, or free writing prospectus, may describe the terms of any debt securities that we may offer, including, but not limited to, the following:

 

  the title of the debt securities;

 

  the total amount of the debt securities;

 

  the amount or amounts of the debt securities will be issued and interest rate;

 

  the conversion price at which the debt securities may be converted;

 

  the date on which the right to convert the debt securities will commence and the date on which the right will expire;

 

  if applicable, the minimum or maximum amount of debt securities that may be converted at any one time;

 

  if applicable, a discussion of material federal income tax consideration;

 

  if applicable, the terms of the payoff of the debt securities;

 

  the identity of the indenture agent, if any;

 

  the procedures and conditions relating to the conversion of the debt securities; and

 

  any other terms of the debt securities, including terms, procedure and limitation relating to the exchange or conversion of the debt securities.

 

44

 

 

Form, Exchange, and Transfer

 

We may issue the debt securities in registered form or bearer form. Debt securities issued in registered form, i.e., book-entry form, will be represented by a global security registered in the name of a depository, which will be the holder of all the debt securities represented by the global security. Those investors who own beneficial interests in global debt securities will do so through participants in the depository’s system, and the rights of these indirect owners will be governed solely by the applicable procedures of the depository and its participants. In addition, we may issue debt securities in non-global form, i.e., bearer form. If any debt securities are issued in non-global form, debt securities certificates may be exchanged for new debt securities certificates of different denominations, and holders may exchange, transfer, or convert their debt securities at the debt securities agent’s office or any other office indicated in the applicable prospectus supplement, information incorporated by reference or free writing prospectus.

 

Prior to the conversion of their debt securities, holders of debt securities convertible for ordinary shares or preferred shares will not have any rights of holders of ordinary shares or preferred shares, and will not be entitled to dividend payments, if any, or voting rights of the ordinary shares or preferred shares.

 

Conversion of Debt Securities

 

A debt security may entitle the holder to purchase, in exchange for the extinguishment of debt, an amount of securities at a conversion price that will be stated in the debt security. Debt securities may be converted at any time up to the close of business on the expiration date set forth in the terms of such debt security. After the close of business on the expiration date, debt securities not exercised will be paid in accordance with their terms.

 

Debt securities may be converted as set forth in the applicable offering material. Upon receipt of a notice of conversion properly completed and duly executed at the corporate trust office of the indenture agent, if any, or to us, we will forward, as soon as practicable, the securities purchasable upon such exercise. If less than all of the debt security represented by such security is converted, a new debt security will be issued for the remaining debt security.

 

45

 

 

DESCRIPTION OF WARRANTS

 

General

 

We may issue warrants to purchase our securities. We may issue the warrants independently or together with any underlying securities, and the warrants may be attached or separate from the underlying securities. We may also issue a series of warrants under a separate warrant agreement to be entered into between us and a warrant agent. The warrant agent will act solely as our agent in connection with the warrants of such series and will not assume any obligation or relationship of agency for or with holders or beneficial owners of warrants.

 

The following description is a summary of selected provisions relating to the warrants that we may issue. The summary is not complete. When warrants are offered in the future, a prospectus supplement, information incorporated by reference, or a free writing prospectus, as applicable, will explain the particular terms of those securities and the extent to which these general provisions may apply. The specific terms of the warrants as described in a prospectus supplement, information incorporated by reference, or free writing prospectus will supplement and, if applicable, may modify or replace the general terms described in this section.

 

This summary and any description of warrants in the applicable prospectus supplement, information incorporated by reference, or free writing prospectus is subject to and is qualified in its entirety by reference to all the provisions of any specific warrant document or agreement, if applicable. We will file each of these documents, as applicable, with the SEC and incorporate them by reference as an exhibit to the registration statement of which this prospectus is a part on or before the time we issue a series of warrants. See “Where You Can Find Additional Information” and “Incorporation of Documents by Reference” below for information on how to obtain a copy of a warrant document when it is filed.

 

When we refer to a series of warrants, we mean all warrants issued as part of the same series under the applicable warrant agreement.

 

Terms

 

The applicable prospectus supplement, information incorporated by reference, or free writing prospectus, may describe the terms of any warrants that we may offer, including, but not limited to, the following:

 

  the title of the warrants;

 

  the total number of warrants;

 

  the price or prices at which the warrants will be issued;

 

  the price or prices at which the warrants may be exercised;

 

  the currency or currencies that investors may use to pay for the warrants;

 

  the date on which the right to exercise the warrants will commence and the date on which the right will expire;

 

  whether the warrants will be issued in registered form or bearer form;

 

  information with respect to book-entry procedures, if any;

 

  if applicable, the minimum or maximum amount of warrants that may be exercised at any one time;

 

  if applicable, the designation and terms of the underlying securities with which the warrants are issued and the number of warrants issued with each underlying security;

 

  if applicable, the date on and after which the warrants and the related underlying securities will be separately transferable;

 

46

 

 

  if applicable, a discussion of material federal income tax considerations;

 

  if applicable, the terms of redemption of the warrants;

 

  the identity of the warrant agent, if any;

 

  the procedures and conditions relating to the exercise of the warrants; and

 

  any other terms of the warrants, including terms, procedures, and limitations relating to the exchange and exercise of the warrants.

 

Warrant Agreement

 

We may issue the warrants in one or more series under one or more warrant agreements, each to be entered into between us and a bank, trust company, or other financial institution as warrant agent. We may add, replace, or terminate warrant agents from time to time. We may also choose to act as our own warrant agent or may choose one of our subsidiaries to do so.

 

The warrant agent under a warrant agreement will act solely as our agent in connection with the warrants issued under that agreement. Any holder of warrants may, without the consent of any other person, enforce by appropriate legal action, on its own behalf, its right to exercise those warrants in accordance with their terms.

 

Form, Exchange, and Transfer

 

We may issue the warrants in registered form or bearer form. Warrants issued in registered form, i.e., book-entry form, will be represented by a global security registered in the name of a depository, which will be the holder of all the warrants represented by the global security. Those investors who own beneficial interests in a global warrant will do so through participants in the depository’s system, and the rights of these indirect owners will be governed solely by the applicable procedures of the depository and its participants. In addition, we may issue warrants in non-global form, i.e., bearer form. If any warrants are issued in non-global form, warrant certificates may be exchanged for new warrant certificates of different denominations, and holders may exchange, transfer, or exercise their warrants at the warrant agent’s office or any other office indicated in the applicable prospectus supplement, information incorporated by reference, or free writing prospectus.

 

Prior to the exercise of their warrants, holders of warrants exercisable for ordinary shares or preferred shares will not have any rights of holders of ordinary shares or preferred shares and will not be entitled to dividend payments, if any, or voting rights of the ordinary shares or preferred shares.

 

Exercise of Warrants

 

A warrant will entitle the holder to purchase for cash an amount of securities at an exercise price that will be stated in, or that will be determinable as described in, the applicable prospectus supplement, information incorporated by reference, or free writing prospectus. Warrants may be exercised at any time up to the close of business on the expiration date set forth in the applicable offering material. After the close of business on the expiration date, unexercised warrants will become void. Warrants may be redeemed as set forth in the applicable offering material.

 

Warrants may be exercised as set forth in the applicable offering material. Upon receipt of payment and the warrant certificate properly completed and duly executed at the corporate trust office of the warrant agent or any other office indicated in the applicable offering material, we will forward, as soon as practicable, the securities purchasable upon such exercise. If less than all of the warrants represented by such warrant certificate are exercised, a new warrant certificate will be issued for the remaining warrants.

 

47

 

 

DESCRIPTION OF RIGHTS

 

We may issue rights to purchase our securities. The rights may or may not be transferable by the persons purchasing or receiving the rights. In connection with any rights offering, we may enter into a standby underwriting or other arrangement with one or more underwriters or other persons pursuant to which such underwriters or other persons would purchase any offered securities remaining unsubscribed for after such rights offering. Each series of rights will be issued under a separate rights agent agreement to be entered into between us and one or more banks, trust companies, or other financial institutions, as rights agent, that we will name in the applicable prospectus supplement. The rights agent will act solely as our agent in connection with the rights and will not assume any obligation or relationship of agency or trust for or with any holders of rights certificates or beneficial owners of rights.

 

The prospectus supplement relating to any rights that we offer will include specific terms relating to the offering, including, among other matters:

 

  the date of determining the security holders entitled to the rights distribution;

 

  the aggregate number of rights issued and the aggregate amount of securities purchasable upon exercise of the rights;

 

  the exercise price;

 

  the conditions to completion of the rights offering;

 

  the date on which the right to exercise the rights will commence and the date on which the rights will expire; and

 

  any applicable federal income tax considerations.

 

Each right would entitle the holder of the rights to purchase for cash the principal amount of securities at the exercise price set forth in the applicable prospectus supplement. Rights may be exercised at any time up to the close of business on the expiration date for the rights provided in the applicable prospectus supplement. After the close of business on the expiration date, all unexercised rights will become void.

 

If less than all of the rights issued in any rights offering are exercised, we may offer any unsubscribed securities directly to persons other than our security holders, to or through agents, underwriters, or dealers, or through a combination of such methods, including pursuant to standby arrangements, as described in the applicable prospectus supplement.

 

48

 

 

DESCRIPTION OF UNITS

 

We may issue units composed of any combination of our securities. We will issue each unit so that the holder of the unit is also the holder of each security included in the unit. As a result, the holder of a unit will have the rights and obligations of a holder of each included security. The unit agreement under which a unit is issued may provide that the securities included in the unit may not be held or transferred separately, at any time or at any time before a specified date.

 

The following description is a summary of selected provisions relating to units that we may offer. The summary is not complete. When units are offered in the future, a prospectus supplement, information incorporated by reference, or a free writing prospectus, as applicable, will explain the particular terms of those securities and the extent to which these general provisions may apply. The specific terms of the units as described in a prospectus supplement, information incorporated by reference, or free writing prospectus will supplement and, if applicable, may modify or replace the general terms described in this section.

 

This summary and any description of units in the applicable prospectus supplement, information incorporated by reference, or free writing prospectus is subject to and is qualified in its entirety by reference to the unit agreement, collateral arrangements, and depositary arrangements, if applicable. We will file each of these documents, as applicable, with the SEC and incorporate them by reference as an exhibit to the registration statement of which this prospectus is a part on or before the time we issue a series of units. See “Where You Can Find Additional Information” and “Incorporation of Documents by Reference” below for information on how to obtain a copy of a document when it is filed.

 

The applicable prospectus supplement, information incorporated by reference, or free writing prospectus may describe:

 

  The designation and terms of the units and of the securities comprising the units, including whether and under what circumstances those securities may be held or transferred separately;

 

  Any provisions for the issuance, payment, settlement, transfer, or exchange of the units or of the securities composing the units;

 

  Whether the units will be issued in fully registered or global form; and

 

  Any other terms of the units

 

The applicable provisions described in this section, as well as those described under “Description of Share Capital,” “Description of Debt Securities,” “Description of Warrants,” and “Description of Rights” above, will apply to each unit and to each security included in each unit, respectively.

 

49

 

 

PLAN OF DISTRIBUTION 

 

We, or selling shareholders, may sell the securities included in this prospectus from time to time in one or more transactions, including without limitation:

 

  through agents;

 

  to or through one or more underwriters on a firm commitment or agency basis;

 

  through put or call option transactions relating to the securities;

 

  through broker-dealers (acting as agent or principal);

 

  directly to purchasers, through a specific bidding or auction process, on a negotiated basis or otherwise;

 

  through any other method permitted pursuant to applicable law; or

 

  through a combination of any such methods of sale.

 

At any time a particular offer of the securities covered by this prospectus is made, a revised prospectus or prospectus supplement, if required, will be distributed which will set forth the aggregate amount of securities covered by this prospectus being offered and the terms of the offering, including the name or names of any underwriters, dealers, brokers or agents, any discounts, commissions, concessions and other items constituting compensation from us and any discounts, commissions or concessions allowed or re-allowed or paid to dealers. Such prospectus supplement, and, if necessary, a post-effective amendment to the registration statement of which this prospectus is a part, will be filed with the SEC to reflect the disclosure of additional information with respect to the distribution of the securities covered by this prospectus. In order to comply with the securities laws of certain jurisdictions, if applicable, the securities sold under this prospectus may only be sold through registered or licensed brokers or dealers. In addition, in some states the securities may not be sold unless they have been registered or qualified for sale in the applicable state or an exemption from registration or qualification requirements is available and is complied with.

 

Any public offering price and any discounts or concessions allowed or re-allowed or paid to dealers may be changed from time to time.

 

The distribution of securities may be effected from time to time in one or more transactions, including block transactions and transactions on NASDAQ or any other organized market where the securities may be traded. The securities may be sold at a fixed price or prices, which may be changed, or at market prices prevailing at the time of sale, at prices relating to the prevailing market prices or at negotiated prices. The consideration may be cash or another form negotiated by the parties. Agents, underwriters or broker-dealers may be paid compensation for offering and selling the securities. That compensation may be in the form of discounts, concessions or commissions to be received from us or from the purchasers of the securities. Any dealers and agents participating in the distribution of the securities may be deemed to be underwriters, and compensation received by them on resale of the securities may be deemed to be underwriting discounts. If any such dealers or agents were deemed to be underwriters, they may be subject to statutory liabilities under the Securities Act of 1933, as amended, or the Securities Act.

 

Agents may from time to time solicit offers to purchase the securities. If required, we will name in the applicable prospectus supplement any agent involved in the offer or sale of the securities and set forth any compensation payable to the agent. Unless otherwise indicated in the prospectus supplement, any agent will be acting on a best efforts basis for the period of its appointment. Any agent selling the securities covered by this prospectus may be deemed to be an underwriter, as that term is defined in the Securities Act, of the securities.

 

50

 

 

If underwriters are used in a sale, securities will be acquired by the underwriters for their own account and may be resold from time to time in one or more transactions, including negotiated transactions, at a fixed public offering price or at varying prices determined at the time of sale, or under delayed delivery contracts or other contractual commitments. Securities may be offered to the public either through underwriting syndicates represented by one or more managing underwriters or directly by one or more firms acting as underwriters. If an underwriter or underwriters are used in the sale of securities, an underwriting agreement will be executed with the underwriter or underwriters, as well as any other underwriter or underwriters, with respect to a particular underwritten offering of securities, and will set forth the terms of the transactions, including compensation of the underwriters and dealers and the public offering price, if applicable. The prospectus and prospectus supplement will be used by the underwriters to resell the securities.

 

If a dealer is used in the sale of the securities, we, the selling shareholders or an underwriter will sell the securities to the dealer, as principal. The dealer may then resell the securities to the public at varying prices to be determined by the dealer at the time of resale. To the extent required, we will set forth in the prospectus supplement the name of the dealer and the terms of the transactions.

 

We or the selling shareholders may directly solicit offers to purchase the securities and may make sales of securities directly to institutional investors or others. These persons may be deemed to be underwriters within the meaning of the Securities Act with respect to any resale of the securities. To the extent required, the prospectus supplement will describe the terms of any such sales, including the terms of any bidding or auction process, if used.

 

Agents, underwriters and dealers may be entitled under agreements which may be entered into with us or the selling shareholders to indemnification by us or the selling shareholders against specified liabilities, including liabilities incurred under the Securities Act, or to contribution by us or the selling shareholders to payments they may be required to make in respect of such liabilities. If required, the prospectus supplement will describe the terms and conditions of the indemnification or contribution. Some of the agents, underwriters or dealers, or their affiliates may be customers of, engage in transactions with or perform services for us or our subsidiaries or the selling shareholders.

 

Any person participating in the distribution of securities registered under the registration statement that includes this prospectus will be subject to applicable provisions of the Exchange Act, and the applicable SEC rules and regulations, including, among others, Regulation M, which may limit the timing of purchases and sales of any of our securities by that person. Furthermore, Regulation M may restrict the ability of any person engaged in the distribution of our securities to engage in market-making activities with respect to our securities. These restrictions may affect the marketability of our securities and the ability of any person or entity to engage in market-making activities with respect to our securities.

 

Certain persons participating in an offering may engage in over-allotment, stabilizing transactions, short-covering transactions and penalty bids that stabilize, maintain or otherwise affect the price of the offered securities. These activities may maintain the price of the offered securities at levels above those that might otherwise prevail in the open market, including by entering stabilizing bids, effecting syndicate covering transactions or imposing penalty bids, each of which is described below.

 

  A stabilizing bid means the placing of any bid, or the effecting of any purchase, for the purpose of pegging, fixing or maintaining the price of a security.

 

  A syndicate covering transaction means the placing of any bid on behalf of the underwriting syndicate or the effecting of any purchase to reduce a short position created in connection with the offering.

 

  A penalty bid means an arrangement that permits the managing underwriter to reclaim a selling concession from a syndicate member in connection with the offering when offered securities originally sold by the syndicate member are purchased in syndicate covering transactions.

 

These transactions may be effected on an exchange, if the securities are listed on that exchange, or in the over-the-counter market or otherwise.

 

51

 

 

If so indicated in the applicable prospectus supplement, we will authorize agents, underwriters or dealers to solicit offers from certain types of institutions to purchase offered securities from us at the public offering price set forth in such prospectus supplement pursuant to delayed delivery contracts providing for payment and delivery on a specified date in the future. Such contracts will be subject only to those conditions set forth in the prospectus supplement and the prospectus supplement will set forth the commission payable for solicitation of such contracts.

 

Any underwriters to whom offered securities are sold for public offering and sale may make a market in such offered securities, but such underwriters will not be obligated to do so and may discontinue any market making at any time without notice. The offered securities may or may not be listed on a national securities exchange. No assurance can be given that there will be a market for the offered securities.

 

Any securities that qualify for sale pursuant to Rule 144 or Regulation S under the Securities Act may be sold under Rule 144 or Regulation S rather than pursuant to this prospectus.

 

To the extent that we or the selling shareholders make sales to or through one or more underwriters or agents in at-the-market offerings, we or the selling shareholders will do so pursuant to the terms of a distribution agreement between us or the selling shareholders and the underwriters or agents. If we engage in at-the-market sales pursuant to a distribution agreement, we will sell our securities to or through one or more underwriters or agents, which may act on an agency basis or on a principal basis. During the term of any such agreement, we may sell securities on a daily basis in exchange transactions or otherwise as we agree with the underwriters or agents. The distribution agreement will provide that any securities sold will be sold at prices related to the then prevailing market prices for our securities. Therefore, exact figures regarding proceeds that will be raised or commissions to be paid cannot be determined at this time and will be described in a prospectus supplement. Pursuant to the terms of the distribution agreement, we may agree to sell, and the relevant underwriters or agents may agree to solicit offers to purchase, blocks of our securities. The terms of each such distribution agreement will be set forth in more detail in a prospectus supplement to this prospectus.

 

Offers to purchase the securities offered by this prospectus may be solicited, and sales of the securities may be made, by us or the selling shareholders directly to institutional investors or others, who may be deemed to be underwriters within the meaning of the Securities Act with respect to any re-sales of the securities. The terms of any offer made in this manner will be included in the prospectus supplement relating to the offer.

 

In connection with offerings made through underwriters or agents, we or the selling shareholders may enter into agreements with such underwriters or agents pursuant to which we or the selling shareholders receive our outstanding securities in consideration for the securities being offered to the public for cash. In connection with these arrangements, the underwriters or agents may also sell securities covered by this prospectus to hedge their positions in these outstanding securities, including in short sale transactions. If so, the underwriters or agents may use the securities received from us or the selling shareholders under these arrangements to close out any related open borrowings of securities.

 

We or the selling shareholders may enter into derivative transactions with third parties or sell securities not covered by this prospectus to third parties in privately negotiated transactions. If the applicable prospectus supplement indicates, in connection with those derivatives, such third parties (or affiliates of such third parties) may sell securities covered by this prospectus and the applicable prospectus supplement, including in short sale transactions. If so, such third parties (or affiliates of such third parties) may use securities pledged by us or the selling shareholders or borrowed from us, the selling shareholders or others to settle those sales or to close out any related open borrowings of shares, and may use securities received from us or the selling shareholders in settlement of those derivatives to close out any related open borrowings of shares. The third parties (or affiliates of such third parties) in such sale transactions will be underwriters and, if not identified in this prospectus, will be identified in the applicable prospectus supplement (or a post-effective amendment).

 

We or the selling shareholders may loan or pledge securities to a financial institution or other third party that in turn may sell the securities using this prospectus. Such financial institution or third party may transfer its short position to investors in our securities or in connection with a simultaneous offering of other securities offered by this prospectus or in connection with a simultaneous offering of other securities offered by this prospectus.

 

Our Class A ordinary shares are listed on The NASDAQ Capital Market under the symbol “SJ.”

 

52

 

 

TAXATION

 

Material income tax consequences relating to the purchase, ownership, and disposition of the Class A ordinary shares offered by this prospectus are set forth in “Item 10. Additional Information—10.E. Taxation” in our annual report on Form 20-F for the fiscal year ended December 31, 2021, which is incorporated herein by reference, as updated by our subsequent filings under the Exchange Act that are incorporated by reference and, if applicable, in any accompanying prospectus supplement or relevant free writing prospectus.

 

The following discussion of material British Virgin Islands, PRC, and United States federal income tax consequences of an investment in our Class A ordinary shares is based upon laws and relevant interpretations thereof in effect as of the date of this prospectus, all of which are subject to change. This discussion does not deal with all possible tax consequences relating to an investment in our ordinary shares, such as the tax consequences under state, local, and other tax laws.

 

WE URGE POTENTIAL PURCHASERS OF OUR CLASS A ORDINARY SHARES TO CONSULT THEIR OWN TAX ADVISORS CONCERNING THE U.S. FEDERAL, STATE, LOCAL, AND NON-U.S. TAX CONSEQUENCES OF PURCHASING, OWNING AND DISPOSING OF OUR CLASS A ORDINARY SHARES.

 

People’s Republic of China Taxation

 

We are a holding company incorporated in the British Virgin Islands and we gain substantial income by way of dividends paid to us from our PRC subsidiaries. The PRC Enterprise Income Tax Law and its implementation rules (the “EIT Law”) provide that PRC-sourced income of foreign enterprises, such as dividends paid by a PRC subsidiary to its equity holders that are non-resident enterprises, will normally be subject to PRC withholding tax at a rate of 10%, unless any such foreign investor’s jurisdiction of incorporation has a tax treaty with China that provides for a preferential tax rate or a tax exemption.

 

Under the EIT Law, an enterprise established outside of China with a “de facto management body” within China is considered a “resident enterprise,” which means that it is treated in a manner similar to a PRC domestic enterprise for enterprise income tax purposes. Although the implementation rules of the EIT Law define “de facto management body” as a managing body that actually, comprehensively manage and control the production and operation, staff, accounting, property and other aspects of an enterprise, the only official guidance for this definition currently available is set forth in SAT Circular 82, which provides guidance on the determination of the tax residence status of a PRC-controlled offshore incorporated enterprise, defined as an enterprise that is incorporated under the laws of a foreign country or territory and that has a PRC enterprise or enterprise group as its primary controlling shareholder. Although the Company does not have a PRC enterprise or enterprise group as our primary controlling shareholder and is therefore not a PRC-controlled offshore incorporated enterprise within the meaning of SAT Circular 82, in the absence of guidance specifically applicable to us, we have applied the guidance set forth in SAT Circular 82 to evaluate the tax residence status of the Company and its subsidiaries organized outside of China.

 

According to SAT Circular 82, a PRC-controlled offshore incorporated enterprise will be regarded as a PRC tax resident by virtue of having a “de facto management body” in China and will be subject to PRC enterprise income tax on its worldwide income only if all of the following criteria are met: (i) the places where senior management and senior management departments that are responsible for daily production, operation and management of the enterprise perform their duties are mainly located within the territory of China; (ii) financial decisions (such as money borrowing, lending, financing and financial risk management) and personnel decisions (such as appointment, dismissal and salary and wages) are decided or need to be decided by organizations or persons located within the territory of China; (iii) main property, accounting books, corporate seal, the board of directors and files of the minutes of shareholders’ meetings of the enterprise are located or preserved within the territory of China; and (iv) one half (or more) of the directors or senior management staff having the right to vote habitually reside within the territory of China.

 

53

 

 

We believe that we do not meet some of the conditions outlined in the immediately preceding paragraph. For example, the key assets and records of the Company, including the resolutions and meeting minutes of our board of directors and the resolutions and meeting minutes of our shareholders, are located and maintained outside China. In addition, we are not aware of any offshore holding companies with a corporate structure similar to ours that has been deemed a PRC “resident enterprise” by the PRC tax authorities. Accordingly, we believe that the Company and its offshore subsidiary should not be treated as a “resident enterprise” for PRC tax purposes if the criteria for “de facto management body” as set forth in SAT Circular 82 were deemed applicable to us. As the tax residency status of an enterprise is subject to determination by the PRC tax authorities and uncertainties remain with respect to the interpretation of the term “de facto management body” as applicable to our offshore entities, however, we will continue to monitor our tax status.

 

If the PRC tax authorities determine that the Company is a PRC resident enterprise for enterprise income tax purposes, we may be required to withhold a 10% withholding tax from any dividends we pay to our shareholders that are non-resident enterprises. In addition, non-resident enterprise shareholders may be subject to a 10% PRC withholding tax on gains realized on the sale or other disposition of our Class A ordinary shares, if such income is treated as sourced from within the PRC. It is unclear whether our non-PRC individual shareholders would be subject to any PRC tax on dividends or gains obtained by such non-PRC individual shareholders in the event we are determined to be a PRC resident enterprise. If any PRC tax were to apply to dividends or gains realized by non-PRC individuals, it would generally apply at a rate of 20% unless a reduced rate is available under an applicable tax treaty. It is also unclear, however, whether non-PRC shareholders of the Company would be able to claim the benefits of any tax treaties between their country of tax residence and the PRC in the event that the Company is treated as a PRC resident enterprise. There is no guidance from the PRC government to indicate whether or not any tax treaties between the PRC and other countries would apply in circumstances where a non-PRC company was deemed to be a PRC tax resident, and thus there is no basis for expecting how tax treaty between the PRC and other countries may impact non-resident enterprises.

 

Provided that the Company is not deemed to be a PRC resident enterprise, holders of our Class A ordinary shares who are not PRC residents will not be subject to PRC income tax on dividends distributed by us or gains realized from the sale or other disposition of our shares. However, under SAT Bulletin 7, where a non-resident enterprise conducts an “indirect transfer” by transferring taxable assets, including, in particular, equity interests in a PRC resident enterprise, indirectly by disposing of the equity interests of an overseas holding company, the non-resident enterprise, being the transferor, or the transferee or the PRC entity which directly owned such taxable assets may report to the relevant tax authority such indirect transfer. Using a “substance over form” principle, the PRC tax authority may disregard the existence of the overseas holding company if it lacks a reasonable commercial purpose and was established for the purpose of reducing, avoiding, or deferring PRC tax. As a result, gains derived from such indirect transfer may be subject to PRC enterprise income tax, and the transferee or other person who is obligated to pay for the transfer is obligated to withhold the applicable taxes, currently at a rate of 10% for the transfer of equity interests in a PRC resident enterprise. We and our non-PRC resident investors may be at risk of being required to file a return and being taxed under SAT Bulletin 7, and we may be required to expend valuable resources to comply with SAT Bulletin 7, or to establish that we should not be taxed under this Bulletin. 

 

British Virgin Islands Taxation

 

The British Virgin Islands currently levies no taxes on individuals or corporations based upon profits, income, gains or appreciation and there is no taxation in the nature of inheritance tax or estate duty. There are no other taxes likely to be material to the Company levied by the Government of the British Virgin Islands except for stamp duties which may be applicable on instruments executed in, or after execution brought within the jurisdiction of the British Virgin Islands. No stamp duty is payable in the British Virgin Islands on the issue of shares by, or any transfers of shares of, British Virgin Islands companies (except those which hold interests in land in the British Virgin Islands). The British Virgin Islands is not party to any double tax treaties that are applicable to any payments made to or by the Company. There are no exchange control regulations or currency restrictions in the British Virgin Islands.

 

54

 

 

Payments of dividends and capital in respect of our Class A ordinary shares will not be subject to taxation in the British Virgin Islands and no withholding will be required on the payment of a dividend or capital to any holder of our Class A ordinary shares, as the case may be, nor will gains derived from the disposal of our Class A ordinary shares be subject to British Virgin Islands income or corporation tax.

 

United States Federal Income Taxation

 

The following sets forth the material U.S. federal income tax consequences related to the ownership and disposition of our Class A Ordinary Shares. It is directed to U.S. Holders (as defined below) of our Class A Ordinary Shares and is based upon laws and relevant interpretations thereof in effect as of the date of this report, all of which are subject to change. This description does not deal with all possible tax consequences relating to ownership and disposition of our Class A Ordinary Shares or U.S. tax laws, other than the U.S. federal income tax laws, such as the tax consequences under non-U.S. tax laws, estate and gift and state, local and other tax laws.

 

The following brief description applies only to U.S. Holders (defined below) that hold Class A Ordinary Shares as capital assets and that have the U.S. dollar as their functional currency. This brief description is based on the federal income tax laws of the United States in effect as of the date of this report and on U.S. Treasury regulations in effect or, in some cases, proposed, as of the date of this report, as well as judicial and administrative interpretations thereof available on or before such date. All of the foregoing authorities are subject to change, which change could apply retroactively and could affect the tax consequences described below.

 

The following does not address the tax consequences to investors that may be subject to special tax rules, including, without limitation, the following:

 

 

banks;

 

  financial institutions;

 

  insurance companies;

 

  regulated investment companies;

 

  real estate investment trusts;

 

  broker-dealers;

 

  traders that elect to mark their securities to market;

 

  U.S. expatriates;

 

  governments or agencies or instrumentalities thereof;

 

  tax-exempt entities;

 

  persons liable for alternative minimum tax;

 

  persons holding our Class A Ordinary Shares as part of a straddle, hedging, conversion or integrated transaction;

 

  persons that actually or constructively own 10% or more of our voting power or value (including by reason of owning our Class A Ordinary Shares);

 

  persons who acquired our Class A Ordinary Shares pursuant to the exercise of any employee share option or otherwise as compensation;

 

  persons holding our Class A Ordinary Shares through partnerships or other pass-through entities; or

 

  beneficiaries of a Trust holding our Class A Ordinary Shares.

 

This summary of the U.S. federal income tax consequences to “U.S. Holders” will apply to you if you are a beneficial owner of Class A Ordinary Shares and you are, for U.S. federal income tax purposes,

 

  an individual who is a citizen or resident of the United States;

 

55

 

 

  a corporation (or other entity taxable as a corporation for U.S. federal income tax purposes) organized under the laws of the United States, any state thereof or the District of Columbia;

 

  an estate whose income is subject to U.S. federal income taxation regardless of its source; or

 

  a trust that (1) is subject to the primary supervision of a court within the United States and the control of one or more U.S. persons for all substantial decisions or (2) has a valid election in effect under applicable U.S. Treasury regulations to be treated as a U.S. person.

 

Taxation of Dividends and Other Distributions on Our Class A Ordinary Shares

 

Subject to the PFIC (defined below) rules discussed below, the gross amount of distributions made by us to you with respect to the Class A Ordinary Shares (including the amount of any taxes withheld therefrom) will generally be includable in your gross income as dividend income on the date of receipt by you, but only to the extent that the distribution is paid out of our current or accumulated earnings and profits (as determined under U.S. federal income tax principles). With respect to corporate U.S. Holders, the dividends will not be eligible for the dividends-received deduction allowed to corporations in respect of dividends received from other U.S. corporations.

 

With respect to non-corporate U.S. Holders, including individual U.S. Holders, dividends will be taxed at the preferential rate applicable to qualified dividend income, provided that we are not a PFIC (defined below) for either our taxable year in which the dividend is paid or the preceding taxable year, and certain holding period requirements are met. You are urged to consult your tax advisors regarding the availability of the lower rate for dividends paid with respect to our Class A Ordinary Shares, including the effects of any change in law after the date of this report.

 

Dividends will constitute foreign source income for foreign tax credit limitation purposes. If the dividends are taxed as qualified dividend income (as discussed above), the amount of the dividend taken into account for purposes of calculating the foreign tax credit limitation will be adjusted pursuant to a formula provided in applicable Treasury regulation. The limitation on foreign taxes eligible for credit is calculated separately with respect to specific classes of income. For this purpose, dividends distributed by us with respect to our Class A Ordinary Shares will constitute “passive category income” but could, in the case of certain U.S. Holders, constitute “general category income.”

 

To the extent that the amount of the distribution exceeds our current and accumulated earnings and profits (as determined under U.S. federal income tax principles), it will be treated first as a tax-free return of your tax basis in your Class A Ordinary Shares, and to the extent the amount of the distribution exceeds your tax basis, the excess will be taxed as capital gain. We do not intend to calculate our earnings and profits under U.S. federal income tax principles. Therefore, a U.S. Holder should expect that a distribution will be treated as a dividend even if that distribution would otherwise be treated as a non-taxable return of capital or as capital gain under the rules described above.

 

Taxation of Dispositions of Class A Ordinary Shares

 

Subject to the passive foreign investment company rules discussed below, you will recognize taxable gain or loss on any sale, exchange or other taxable disposition of a share equal to the difference between the amount realized (in U.S. dollars) for the share and your tax basis (in U.S. dollars) in the Class A Ordinary Shares. The gain or loss will be capital gain or loss. If you are a non-corporate U.S. Holder, including an individual U.S. Holder, who has held the Class A Ordinary Shares for more than one year, you will generally be eligible for reduced tax rates. The deductibility of capital losses is subject to limitations. Any such gain or loss that you recognize will generally be treated as United States source income or loss for foreign tax credit limitation purposes which will generally limit the availability of foreign tax credits.

 

Passive Foreign Investment Company (“PFIC”)

 

A non-U.S. corporation is considered a PFIC, as defined in Section 1297(a) of the US Internal Revenue Code, for any taxable year if either:

 

  at least 75% of its gross income for such taxable year is passive income; or

 

  at least 50% of the value of its assets (based on an average of the quarterly values of the assets during a taxable year) is attributable to assets that produce or are held for the production of passive income (the “asset test”).

 

Passive income generally includes dividends, interest, rents and royalties (other than rents or royalties derived from the active conduct of a trade or business) and gains from the disposition of passive assets. We will be treated as owning our proportionate share of the assets and earning our proportionate share of the income of any other corporation in which we own, directly or indirectly, at least 25% (by value) of the stock.

 

56

 

 

Based on our operations and the composition of our assets we do not expect to be treated as a PFIC under the current PFIC rules. We must make a separate determination each year as to whether we are a PFIC, however, and there can be no assurance with respect to our status as a PFIC for our current taxable year or any future taxable year. Depending on the amount of our cash and other assets held for the production of passive income, it is possible that, for our current taxable year or for any subsequent taxable year, more than 50% of our assets may be assets held for the production of passive income. In addition, because the value of our assets for purposes of the asset test will generally be determined based on the market price of our Class A Ordinary Shares and because cash is generally considered to be an asset held for the production of passive income, our PFIC status will depend in large part on the market price of our Class A Ordinary Shares. g. Accordingly, fluctuations in the market price of the Class A Ordinary Shares may cause us to become a PFIC. We are under no obligation to take steps to reduce the risk of our being classified as a PFIC, and as stated above, the determination of the value of our assets will depend upon material facts (including the market price of our Class A Ordinary Shares from time to time) that may not be within our control. If we are a PFIC for any year during which you hold Class A Ordinary Shares, we will continue to be treated as a PFIC for all succeeding years during which you hold Class A Ordinary Shares. If we cease to be a PFIC and you did not previously make a timely “mark-to-market” election as described below, however, you may avoid some of the adverse effects of the PFIC regime by making a “purging election” (as described below) with respect to the Class A Ordinary Shares.

 

If we are a PFIC for your taxable year(s) during which you hold Class A Ordinary Shares, you will be subject to special tax rules with respect to any “excess distribution” that you receive and any gain you realize from a sale or other disposition (including a pledge) of the Class A Ordinary Shares, unless you make a “mark-to-market” election as discussed below. Distributions you receive in a taxable year that are greater than 125% of the average annual distributions you received during the shorter of the three preceding taxable years or your holding period for the Class A Ordinary Shares will be treated as an excess distribution. Under these special tax rules:

 

  the excess distribution or gain will be allocated ratably over your holding period for the Class A Ordinary Shares;

 

  the amount allocated to your current taxable year, and any amount allocated to any of your taxable year(s) prior to the first taxable year in which we were a PFIC, will be treated as ordinary income, and

 

  the amount allocated to each of your other taxable year(s) will be subject to the highest tax rate in effect for that year and the interest charge generally applicable to underpayments of tax will be imposed on the resulting tax attributable to each such year.

 

The tax liability for amounts allocated to years prior to the year of disposition or “excess distribution” cannot be offset by any net operating losses for such years, and gains (but not losses) realized on the sale of the Class A Ordinary Shares cannot be treated as capital, even if you hold the Class A Ordinary Shares as capital assets.

 

A U.S. Holder of “marketable stock” (as defined below) in a PFIC may make a mark-to-market election under Section 1296 of the US Internal Revenue Code for such stock to elect out of the tax treatment discussed above. If you make a mark-to-market election for first taxable year which you hold (or are deemed to hold) Class A Ordinary Shares and for which we are determined to be a PFIC, you will include in your income each year an amount equal to the excess, if any, of the fair market value of the Class A Ordinary Shares as of the close of such taxable year over your adjusted basis in such Class A Ordinary Shares, which excess will be treated as ordinary income and not capital gain. You are allowed an ordinary loss for the excess, if any, of the adjusted basis of the Class A Ordinary Shares over their fair market value as of the close of the taxable year. Such ordinary loss, however, is allowable only to the extent of any net mark-to-market gains on the Class A Ordinary Shares included in your income for prior taxable years. Amounts included in your income under a mark-to-market election, as well as gain on the actual sale or other disposition of the Class A Ordinary Shares, are treated as ordinary income. Class A Ordinary loss treatment also applies to any loss realized on the actual sale or disposition of the Class A Ordinary Shares, to the extent that the amount of such loss does not exceed the net mark-to-market gains previously included for such Class A Ordinary Shares. Your basis in the Class A Ordinary Shares will be adjusted to reflect any such income or loss amounts. If you make a valid mark-to-market election, the tax rules that apply to distributions by corporations which are not PFICs would apply to distributions by us, except that the lower applicable capital gains rate for qualified dividend income discussed above under “—Taxation of Dividends and Other Distributions on our Class A Ordinary Shares” generally would not apply.

 

The mark-to-market election is available only for “marketable stock,” which is stock that is traded in other than de minimis quantities on at least 15 days during each calendar quarter (“regularly traded”) on a qualified exchange or other market (as defined in applicable U.S. Treasury regulations), including Nasdaq Stock Market. If the Class A Ordinary Shares are regularly traded on Nasdaq Stock Market and if you are a holder of Class A Ordinary Shares, the mark-to-market election would be available to you were we to be or become a PFIC.

 

Alternatively, a U.S. Holder of stock in a PFIC may make a “qualified electing fund” election under Section 1295(b) of the US Internal Revenue Code with respect to such PFIC to elect out of the tax treatment discussed above. A U.S. Holder who makes a valid qualified electing fund election with respect to a PFIC will generally include in gross income for a taxable year such holder’s pro rata share of the corporation’s earnings and profits for the taxable year. The qualified electing fund election, however, is available only if such PFIC provides such U.S. Holder with certain information regarding its earnings and profits as required under applicable U.S. Treasury regulations. We do not currently intend to prepare or provide the information that would enable you to make a qualified electing fund election. If you hold Class A Ordinary Shares in any taxable year in which we are a PFIC, you will be required to file U.S. Internal Revenue Service Form 8621 in each such year and provide certain annual information regarding such Class A Ordinary Shares, including regarding distributions received on the Class A Ordinary Shares and any gain realized on the disposition of the Class A Ordinary Shares.

 

57

 

 

If you do not make a timely “mark-to-market” election (as described above), and if we were a PFIC at any time during the period you hold our Class A Ordinary Shares, then such Class A Ordinary Shares will continue to be treated as stock of a PFIC with respect to you even if we cease to be a PFIC in a future year, unless you make a “purging election” for the year we cease to be a PFIC. A “purging election” creates a deemed sale of such Class A Ordinary Shares at their fair market value on the last day of the last year in which we are treated as a PFIC. The gain recognized by the purging election will be subject to the special tax and interest charge rules treating the gain as an excess distribution, as described above. As a result of the purging election, you will have a new basis (equal to the fair market value of the Class A Ordinary Shares on the last day of the last year in which we are treated as a PFIC) and holding period (which new holding period will begin the day after such last day) in your Class A Ordinary Shares for tax purposes.

 

You are urged to consult your tax advisors regarding the application of the PFIC rules to your investment in our Class A Ordinary Shares and the elections discussed above.

 

Information Reporting and Backup Withholding

 

Dividend payments with respect to our Class A Ordinary Shares and proceeds from the sale, exchange or redemption of our Class A Ordinary Shares may be subject to information reporting to the U.S. Internal Revenue Service and possible U.S. backup withholding under Section 3406 of the US Internal Revenue Code at a current flat rate of 24%. Backup withholding will not apply, however, to a U.S. Holder who furnishes a correct taxpayer identification number and makes any other required certification on U.S. Internal Revenue Service Form W-9 or who is otherwise exempt from backup withholding. U.S. Holders who are required to establish their exempt status generally must provide such certification on U.S. Internal Revenue Service Form W-9. U.S. Holders are urged to consult their tax advisors regarding the application of the U.S. information reporting and backup withholding rules.

 

Backup withholding is not an additional tax. Amounts withheld as backup withholding may be credited against your U.S. federal income tax liability, and you may obtain a refund of any excess amounts withheld under the backup withholding rules by filing the appropriate claim for refund with the U.S. Internal Revenue Service and furnishing any required information. We do not intend to withhold taxes for individual shareholders. Transactions effected through certain brokers or other intermediaries, however, may be subject to withholding taxes (including backup withholding), and such brokers or intermediaries may be required by law to withhold such taxes.

 

58

 

 

EXPENSES

 

Set forth below is an itemization of the total expenses which are expected to be incurred by us in connection with this offering by the Company and the offer and sale of our Class A ordinary shares by our selling securityholders. With the exception of the SEC registration fee, all amounts are estimates.

 

SEC registration fee   $ 27,639.10  
Legal fees and expenses   $ 50,000.00  
Accounting fees and expenses   $ 10,000.00  
Printing expenses   $ 1,500.00  
Miscellaneous expenses   $ 5,000.00  

 

MATERIAL CONTRACTS

 

Our material contracts are described in the documents incorporated by reference into this prospectus. See “Incorporation of Documents by Reference” below.

 

MATERIAL CHANGES

 

Except as otherwise described in our annual report on Form 20-F for the fiscal year ended December 31, 2021, in our reports of foreign private issuer on Form 6-K filed or submitted under the Exchange Act and incorporated by reference herein, and as disclosed in this prospectus or the applicable prospectus supplement, no reportable material changes have occurred since December 31, 2021.

 

LEGAL MATTERS

 

Legal matters as to British Virgin Islands’ law, and the validity of the Class A ordinary shares, Class A preferred shares, debt securities, warrants and units offered by this prospectus has been passed upon for us by Forbes Hare.

 

EXPERTS

 

The audited consolidated financial statements of Scienjoy Holding Corporation and its subsidiaries as for the years ended December 31, 2020 and 2019, incorporated in this Prospectus by reference to the Annual Report on Form 20-F for the year ended December 31, 2021 have been so incorporated in reliance on the report of Friedman LLP, an independent registered public accounting firm, given the authority of said firm as experts in auditing and accounting.

 

The audited consolidated financial statements of Scienjoy Holding Corporation and its subsidiaries as for the years ended December 31, 2021 incorporated in this Prospectus by reference to the Annual Report on Form 20-F for the year ended December 31, 2021 have been so incorporated in reliance on the report of OneStop Assurance PAC, an independent registered public accounting firm, given the authority of said firm as experts in auditing and accounting.

 

The audited consolidated financial statements of Tianjin Yieryi Technology Co., Ltd. (AKA Hongle.tv) as for the years ended December 31, 2020 incorporated in this Prospectus by reference to the Form 6-K furnished on March 14, 2022, have been so incorporated in reliance on the report of ZH CPA, LLC, an independent registered public accounting firm, given the authority of said firm as experts in auditing and accounting.

 

59

 

 

ENFORCEABILITY OF CIVIL LIABILITIES

 

We were incorporated under the laws of the British Virgin Islands because there are certain benefits associated with being a British Virgin Islands company, such as political and economic stability, an effective judicial system, a favorable tax system, the absence of foreign exchange control or currency restrictions, and the availability of professional and support services. The British Virgin Islands, however, has a less developed body of securities laws as compared to the United States and provides significantly less protection for investors than the United States, and British Virgin Islands companies may not have standing to sue before the federal courts of the United States.

 

Substantially all of our assets are located in the PRC. In addition, most of our directors and officers are nationals or residents of the PRC and all or a substantial portion of their assets are located outside the United States. As a result, it may be difficult for investors to effect service of process within the United States upon us or these persons, or to enforce against us or them judgments obtained in United States courts, including judgments predicated upon the civil liability provisions of the securities laws of the United States or any state in the United States.

 

We have appointed Cogency Global Inc. as our agent to receive service of process with respect to any action brought against us under the federal securities laws of the U.S. or of any state in the U.S.

 

Forbes Hare, our counsel with respect to the laws of the British Virgin Islands, and Beijing Feng Yu Law Firm, our counsel as to Chinese law, have advised us that there is uncertainty as to whether the courts of the British Virgin Islands or the PRC would, respectively, (i) recognize or enforce judgments of United States courts obtained against us or our directors or officers predicated upon the civil liability provisions of the securities laws of the United States or any state in the United States where that liability is in respect of penalties, taxes, fines or similar fiscal or revenue obligations of the company; or (ii) entertain original actions brought in the British Virgin Islands or the PRC against us or our directors or officers predicated upon the securities laws of the United States or any state in the United States that are penal in nature.

 

Forbes Hare has further advised us that there is currently no statutory enforcement or treaty between the United States and the British Virgin Islands providing for enforcement of judgments. A judgment obtained in the United States, however, may be recognized and enforced in the courts of the British Virgin Islands at common law, without any re-examination on the merits of the underlying dispute, by an action commenced on the foreign judgment debt in the Commercial Division of the Eastern Caribbean Supreme Court in the British Virgin Islands, provided such judgment: (i) is given by a foreign court of competent jurisdiction and the company either submitted to such jurisdiction or was resident or carrying on business within such jurisdiction and was duly served with process; (ii) is final and for a liquidated sum; (iii) is not in respect of taxes, a fine or a penalty or similar fiscal or revenue obligations of the company; (iv) in obtaining judgment there was no fraud on the part of the person in whose favor judgment was given or on the part of the court; (v) recognition or enforcement of the judgment would not be contrary to public policy in the British Virgin Islands; and (vi) the proceedings pursuant to which judgment was obtained were not contrary to natural justice. Furthermore, it is uncertain that British Virgin Islands courts would enforce: (1) judgments of U.S. courts obtained in actions against us or other persons that are predicated upon the civil liability provisions of the U.S. federal securities laws; or (2) original actions brought against us or other persons predicated upon the Securities Act. Forbes Hare has informed us that there is uncertainty with regard to British Virgin Islands law relating to whether a judgment obtained from the U.S. courts under civil liability provisions of the securities laws will be determined by the courts of the British Virgin Islands as penal or punitive in nature.

 

In appropriate circumstances, a British Virgin Islands court may give effect in the British Virgin Islands to other kinds of final foreign judgments such as declaratory orders, orders for performance of contracts and injunctions.

 

Beijing Feng Yu Law Firm, our Chinese counsel, has advised us that the recognition and enforcement of foreign judgments are provided for under China’s Civil Procedure Law (the “Civil Procedure Law”). Chinese courts may recognize and enforce foreign judgments in accordance with the requirements of the Civil Procedure Law based either on treaties between China and the country where the judgment is made or on principles of reciprocity between jurisdictions. However, as of the date of this prospectus, China does not have any treaties or other form of reciprocity with the United States or the British Virgin Islands that provide for the reciprocal recognition and enforcement of foreign judgments. In addition, courts in China will not recognize or enforce a foreign judgment against us or our directors and officers if they decide that the judgment violates the basic principles of Chinese law or national sovereignty, security or social public interest. As a result, it is uncertain whether and on what basis a Chinese court would enforce a judgment rendered by a court in the United States or in the British Virgin Islands. Furthermore, it will be difficult for U.S. shareholders to initiate actions against us in China in accordance with Chinese laws because we are incorporated under the laws of the British Virgin Islands and it will be difficult for U.S. shareholders, by virtue only of holding our ordinary shares, to establish a connection to China for a Chinese court to have jurisdiction as required under the Civil Procedure Law.

 

60

 

 

WHERE YOU CAN FIND MORE INFORMATION

 

We have filed with the SEC a registration statement (including amendments and exhibits to the registration statement) on Form F-3 under the Securities Act. This prospectus, which is part of the registration statement, does not contain all of the information set forth in the registration statement and the exhibits and schedules to the registration statement. For further information, we refer you to the registration statement and the exhibits and schedules filed as part of the registration statement. If a document has been filed as an exhibit to the registration statement, we refer you to the copy of the document that has been filed. Each statement in this prospectus relating to a document filed as an exhibit is qualified in all respects by the filed exhibit.

 

We are subject to the informational requirements of the Exchange Act that are applicable to foreign private issuers. Accordingly, we are required to file or furnish reports and other information with the SEC, including annual reports on Form 20-F and current reports on Form 6-K. The SEC maintains an internet website at http://www.sec.gov, from which you can electronically access the registration statement and our other materials.

 

As a foreign private issuer, we are exempt under the Exchange Act from, among other things, the rules prescribing the furnishing and content of proxy statements, and our executive officers, directors and principal and selling shareholders are exempt from the reporting and short-swing profit recovery provisions contained in Section 16 of the Exchange Act. In addition, we will not be required under the Exchange Act to file periodic reports and financial statements with the SEC as frequently or as promptly as U.S. companies whose securities are registered under the Exchange Act.

 

Our corporate website is www.scienjoy.com. The information contained on, or may be accessed through, our website is not a part of this prospectus. We have included our website address in this prospectus solely for informational purposes.

 

61

 

 

INCORPORATION OF CERTAIN INFORMATION BY REFERENCE

 

The SEC allows us to incorporate by reference information in this document. This means that we can disclose important information to you by referring you to another document filed separately with the SEC. The information incorporated by reference is considered to be part of this document, except for any information that is superseded by information that is included directly in this document. Statements in this prospectus regarding the provisions of certain documents filed with, or incorporated by reference in, the registration statement are not necessarily complete and each statement is qualified in all respects by that reference. The documents we are incorporating by reference are:

 

  Our Annual Report on Form 20-F for the fiscal year ended December 31, 2021, filed on May 16, 2022;

 

  The description of our ordinary shares and warrants contained in our Registration Statement on Form 8-A, as filed with the SEC on February 5, 2019 and any subsequent amendment or report filed for the purpose of updating such description; and

 

  Our reports on Form 6-K furnished to the SEC since December 31, 2020 (on January 12, 2021; January 19, 2021; January 26, 2021; February 12, 2021; February 23, 2021; March 24, 2021; April 6, 2021; April 12, 2021; April 19, 2021; April 26, 2021; April 29, 2021; May 3, 2021; May 6, 2021; May 10, 2021; May 20, 2021; May 26, 2021; June 28, 2021; July 7, 2021; August 2, 2021; August 12, 2021; August 16, 2021; August 23, 2021; August 26, 2021; September 29, 2021; October 7, 2021; November 8, 2021; November 12, 2021; November 22, 2021; December 29, 2021; March 11, 2022; March 14, 2022; March 29, 2022; April 19, 2022; May 13, 2022; May 17, 2022; May 26, 2022; June 17, 2022; June 23, 2022; June 30, 2022).

 

In addition, all documents we file under Sections 13(a), 13(c) and 15(d) of the Exchange Act subsequent to the date hereof and before the termination of this offering, are incorporated by reference including annual reports on Form 20-F and current reports on Form 6-K that we submit to the SEC prior to the termination of this offering that indicate they are being incorporated by reference into this prospectus. Any statement contained in this prospectus, or in a document incorporated or deemed to be incorporated by reference herein, shall be deemed to be modified or superseded to the extent that a statement contained herein, or in any subsequently filed document that also is incorporated or deemed to be incorporated by reference herein, modifies or supersedes such statement. Any statement so modified or superseded shall not be deemed, except as so modified or superseded, to constitute a part of this prospectus.

 

You can obtain a copy of any documents that are incorporated by reference in this prospectus or any prospectus supplement at no cost, by writing or telephoning us at:

 

Scienjoy Holding Corporation 

RM 1118, 11th Floor, Building 3, No. 99 Wangzhou Rd., Liangzhu St.

Yuhang District, Hangzhou, Zhejiang Province

People’s Republic of China, 311113

Attention: Xiaowu He

Phone: (86) 0571 8858 6668

 

You should rely only on the information contained in, or incorporated by reference into, this prospectus, in any accompanying prospectus supplement or in any free writing prospectus filed by us with the SEC. We have not authorized anyone to provide you with different or additional information. You should not assume that the information in this prospectus or in any document incorporated by reference is accurate as of any date other than the date on the front cover of the applicable document.

 

62

 

 

PART II

 

INFORMATION NOT REQUIRED IN PROSPECTUS

 

Item 8. Indemnification of Directors and Officers.

 

Our Memorandum and Articles of Association (the “Articles”), as amended, the BVI Business Companies Act, 2004, the Insolvency Act, 2003 of the British Virgin Islands, each of which as amended, and the common law of British Virgin Islands allow the Company to indemnify its officers and directors from certain liabilities. The Articles provide that we shall indemnify against all expenses, including legal fees, and against all judgments, fines and amounts paid in settlement and reasonably incurred in connection with legal, administrative or investigative proceedings any person who: (a) is or was a party or is threatened to be made a party to any threatened, pending or completed proceedings, whether civil, criminal, administrative or investigative, by reason of the fact that the person is or was a director of us; or (b) is or was, at the request of us, serving as a director of, or in any other capacity is or was acting for, another body corporate or a partnership, joint venture, trust or other enterprise.

 

We will only indemnify the individual in question if the relevant indemnitee acted honestly and in good faith with a view to our best interests and, in the case of criminal proceedings, the indemnitee had no reasonable cause to believe that his conduct was unlawful.

 

The decision of our board of directors as to whether an indemnitee acted honestly and in good faith and with a view to our best interests and as to whether such indemnitee had no reasonable cause to believe that his conduct was unlawful is, in the absence of fraud, sufficient for the purposes of the Articles, unless a question of law is involved. 

 

The termination of any proceedings by any judgment, order, settlement, conviction or the entering of a nolle prosequi does not, by itself, create a presumption that the person did not act honestly and in good faith and with a view to our best interests or that the person had reasonable cause to believe that his conduct was unlawful.

 

We may purchase and maintain insurance in relation to any person who is or was a director, officer or liquidator of us, or who, at our request, is or was serving as a director, officer or liquidator of, or in any other capacity is or was acting for, another company or a partnership, joint venture, trust or other enterprise, against any liability asserted against the person and incurred by the person in that capacity, whether or not we have or would have had the power to indemnify the person against the liability as provided in the Articles.

 

The indemnification provisions contained in the director service agreement by and between us and each of our incumbent non-executive directors provide for a scope of indemnification consistent with the scope described in the foregoing paragraphs in this section. 

 

II-1

 

 

Item 9. Exhibits.

 

Exhibit No.   Description
     
1.1*   Form of Underwriting Agreement.
     
3.1   Third Amended and Restated Memorandum and Articles of Association of Scienjoy Holding Corporation, as adopted by a special resolution on May 5, 2020 (incorporated by reference to Exhibit 3.1 to the Current Report on Form 8-K filed with the Securities & Exchange Commission on May 13, 2020).
     
4.1***   Specimen Class A Ordinary Share Certificate.
     
4.2*   Form of Class A Preferred Shares.
     
4.3*   Form of Debt Security.
     
4.4*   Form of Warrant Agreement and Warrant Certificate.
     
4.5*   Form of Unit Agreement and Unit Certificate.
     
5.1***   Form of Legal Opinion of Forbes Hare.
     
5.2***  

Form of Legal Opinion of Beijing Feng Yu Law Firm.

     
5.3***   Form of Legal Opinion of Beijing Feng Yu Law Firm.
     
23.1***   Consent of Friedman LLP.
     
23.2***   Consent of ZH CPA, LLC.
     
23.3***   Consent of OneStop Assurance PAC.
     
23.4***   Consent of Forbes Hare (included in Exhibit 5.1).
     
23.5***   Consent of Beijing Feng Yu Law Firm.
     
24.1***   Power of Attorney.
     
107***   Filing Fee Table.

  

* To be filed, if applicable, by amendment or as an exhibit to a report filed pursuant to Section 13(a) or 15(d) of the Securities Exchange Act of 1934, as amended, and incorporated herein by reference.

 

** Filed herewith

 

*** Previously filed

 

II-2

 

 

Item 10. Undertakings.

 

  (a) The undersigned Registrant hereby undertakes:

 

  (1) To file, during any period in which offers or sales are being made, a post-effective amendment to this registration statement:

 

  i To include any prospectus required by section 10(a)(3) of the Securities Act of 1933;

 

  ii To reflect in the prospectus any facts or events arising after the effective date of the registration statement (or the most recent post- effective amendment thereof) which, individually or in the aggregate, represent a fundamental change in the information set forth in the registration statement. Notwithstanding the foregoing, any increase or decrease in volume of securities offered (if the total dollar value of securities offered would not exceed that which was registered) and any deviation from the low or high end of the estimated maximum offering range may be reflected in the form of prospectus filed with the Commission pursuant to Rule 424(b) if, in the aggregate, the changes in volume and price represent no more than 20% change in the maximum aggregate offering price set forth in the “Calculation of Registration Fee” table in the effective registration statement;

 

  iii To include any material information with respect to the plan of distribution not previously disclosed in the registration statement or any material change to such information in the registration statement;

 

Provided, however, That:

 

(A) Paragraphs (a)(1)(i) and (a)(1)(ii) of this section do not apply if the registration statement is on Form S-8 (§ 239.16b of this chapter), and the information required to be included in a post-effective amendment by those paragraphs is contained in reports filed with or furnished to the Commission by the registrant pursuant to section 13 or section 15(d) of the Securities Exchange Act of 1934 (15 U.S.C. 78m or 78o(d)) that are incorporated by reference in the registration statement; and

 

(B) Paragraphs (a)(1)(i), (ii), and (iii) of this section do not apply if the registration statement is on Form S-1 (§ 239.11 of this chapter), Form S-3 (§ 239.13 of this chapter), Form SF-3 (§ 239.45 of this chapter) or Form F-3 (§ 239.33 of this chapter) and the information required to be included in a post-effective amendment by those paragraphs is contained in reports filed with or furnished to the Commission by the registrant pursuant to section 13 or section 15(d) of the Securities Exchange Act of 1934 (15 U.S.C. 78m or 78o(d)) that are incorporated by reference in the registration statement, or, as to a registration statement on Form S-3, Form SF-3 or Form F-3, is contained in a form of prospectus filed pursuant to § 230.424(b) of this chapter that is part of the registration statement.

 

(C) Provided further, however, that paragraphs (a)(1)(i) and (a)(1)(ii) do not apply if the registration statement is for an offering of asset-backed securities on Form SF-1 (§ 239.44 of this chapter) or Form SF-3 (§ 239.45 of this chapter), and the information required to be included in a post-effective amendment is provided pursuant to Item 1100(c) of Regulation AB (§ 229.1100(c)).  

 

II-3

 

 

  (2) That for the purpose of determining any liability under the Securities Act of 1933, each post-effective amendment that contains a form of prospectus shall be deemed to be a new registration statement relating to the securities offered therein, and this offering of such securities at that time shall be deemed to be the initial bona fide offering thereof.

 

  (3) To remove from registration by means of a post-effective amendment any of the securities being registered which remain unsold at the termination of the offering.

 

  (4) If the registrant is a foreign private issuer, to file a post-effective amendment to the registration statement to include any financial statements required by Item 8.A of Form 20-F at the start of any delayed offering or throughout a continuous offering. Financial statements and information otherwise required by Section 10(a)(3) of the Act need not be furnished, provided that the registrant includes in the prospectus, by means of a post-effective amendment, financial statements required pursuant to this paragraph (a)(4) and other information necessary to ensure that all other information in the prospectus is at least as current as the date of those financial statements. Notwithstanding the foregoing, with respect to registration statements on Form F-3 (§ 239.33 of this chapter), a post-effective amendment need not be filed to include financial statements and information required by Section 10(a)(3) of the Act or Item 8.A of Form 20-F if such financial statements and information are contained in periodic reports filed with or furnished to the Commission by the registrant pursuant to section 13 or section 15(d) of the Securities Exchange Act of 1934 that are incorporated by reference in the Form F-3.

 

  (5) That, for the purpose of determining liability under the Securities Act to any purchaser

 

  i If the registrant is relying on Rule 430B (§ 230.430B of this chapter):

 

  (A) Each prospectus filed by the registrant pursuant to Rule 424(b)(3) shall be deemed to be part of the registration statement as of the date the filed prospectus was deemed part of and included in the registration statement; and

 

II-4

 

 

  (B) Each prospectus required to be filed pursuant to Rule 424(b)(2), (b)(5), or (b)(7) as part of a registration statement in reliance on Rule 430B relating to an offering made pursuant to Rule 415(a)(1)(i), (vii), or (x) for the purpose of providing the information required by section 10(a) of the Securities Act of 1933 shall be deemed to be part of and included in the registration statement as of the earlier of the date such form of prospectus is first used after effectiveness or the date of the first contract of sale of securities in the offering described in the prospectus. As provided in Rule 430B, for liability purposes of the issuer and any person that is at that date an underwriter, such date shall be deemed to be a new effective date of the registration statement relating to the securities in the registration statement to which that prospectus relates, and the offering of such securities at that time shall be deemed to be the initial bona fide offering thereof. Provided, however, that no statement made in a registration statement or prospectus that is part of the registration statement or made in a document incorporated or deemed incorporated by reference into the registration statement or prospectus that is part of the registration statement will, as to a purchaser with a time of contract of sale prior to such effective date, supersede or modify any statement that was made in the registration statement or prospectus that was part of the registration statement or made in any such document immediately prior to such effective date; or

 

  ii If the registrant is subject to Rule 430C (§ 230.430C of this chapter), each prospectus filed pursuant to Rule 424(b) as part of a registration statement relating to an offering, other than registration statements relying on Rule 430B or other than prospectuses filed in reliance on Rule 430A (§ 230.430A of this chapter), shall be deemed to be part of and included in the registration statement as of the date it is first used after effectiveness. Provided, however, that no statement made in a registration statement or prospectus that is part of the registration statement or made in a document incorporated or deemed incorporated by reference into the registration statement or prospectus that is part of the registration statement will, as to a purchaser with a time of contract of sale prior to such first use, supersede or modify any statement that was made in the registration statement or prospectus that was part of the registration statement or made in any such document immediately prior to such date of first use.

 

II-5

 

 

  (6)

That, for the purpose of determining liability of the registrant under the Securities Act of 1933 to any purchaser in the initial distribution of the securities:

 

The undersigned registrant undertakes that in a primary offering of securities of the undersigned registrant pursuant to this registration statement, regardless of the underwriting method used to sell the securities to the purchaser, if the securities are offered or sold to such purchaser by means of any of the following communications, the undersigned registrant will be a seller to the purchaser and will be considered to offer or sell such securities to such purchaser:

 

(i) Any preliminary prospectus or prospectus of the undersigned registrant relating to the offering required to be filed pursuant to Rule 424 (§ 230.424 of this chapter);

 

(ii) Any free writing prospectus relating to the offering prepared by or on behalf of the undersigned registrant or used or referred to by the undersigned registrant;

 

(iii) The portion of any other free writing prospectus relating to the offering containing material information about the undersigned registrant or its securities provided by or on behalf of the undersigned registrant; and

 

(iv) Any other communication that is an offer in the offering made by the undersigned registrant to the purchaser.

 

  (b) Insofar as indemnification for liabilities arising under the Securities Act may be permitted to directors, officers and controlling persons of the Registrant pursuant to the foregoing provisions, or otherwise, the Registrant has been advised that in the opinion of the SEC such indemnification is against public policy as expressed in the Securities Act and is, therefore, unenforceable. In the event that a claim for indemnification against such liabilities (other than the payment by the Registrant of expenses incurred or paid by a director, officer or controlling person of the Registrant in the successful defense of any action, suit or proceeding) is asserted by such director, officer or controlling person in connection with the securities being registered, the Registrant will, unless in the opinion of its counsel the matter has been settled by controlling precedent, submit to a court of appropriate jurisdiction the question whether such indemnification by it is against public policy as expressed in the Securities Act and will be governed by the final adjudication of such issue.

 

  (c) The undersigned registrant hereby undertakes:

 

  (1) That for purposes of determining any liability under the Securities Act, the information omitted from the form of prospectus filed as part of this registration statement in reliance upon Rule 430A and contained in a form of prospectus filed by the registrant pursuant to Rule 424(b)(1) or (4) or 497(h) under the Securities Act shall be deemed to be part of this registration statement as of the time it was declared effective.

 

  (2) For the purpose of determining any liability under the Securities Act, each post-effective amendment that contains a form of prospectus shall be deemed to be a new registration statement relating to the securities offered therein, and the offering of such securities at that time shall be deemed to be the initial bona fide offering thereof.

 

II-6

 

 

SIGNATURES

 

Pursuant to the requirements of the Securities Act of 1933, the registrant certifies that it has reasonable grounds to believe that it meets all of the requirements for filing on Form F-3 and has duly caused this Registration Statement to be signed on its behalf by the undersigned, thereunto duly authorized, in the City of Hangzhou, China on September 13, 2022.

 

  Scienjoy Holding Corporation
     
  By: /s/ Xiaowu He 
  Name: Xiaowu He 
  Title: Chief Executive Officer

 

Pursuant to the requirements of the Securities Act of 1933, as amended, this registration statement has been signed by the following persons in the capacities and on the dated indicated.

 

Signature   Capacity in Which Signed   Date
         

/s/ Xiaowu He

  Chief Executive Officer   September 13, 2022
Xiaowu He   (Principal Executive Officer, Director and
Chairman of the Board of Directors)
   
         
*   Chief Financial Officer   September 13, 2022
Denny Tang   (Principal Financial Officer and Principal Accounting Officer)    
         
*   Chief Operating Officer   September 13, 2022
Bo Wan   (Director)    
         
*   Director   September 13, 2022
Yongsheng Liu        
         
*   Independent Director   September 13, 2022
Hucheng Zhou        
         
*   Independent Director   September 13, 2022
Huifeng Chang        
         
*   Independent Director   September 13, 2022
Jian Sun        
         
*   Independent Director   September 13, 2022
Yibing Liu        

 

*By: 

/s/ Xiaowu He

                                                                                       September 13, 2022
  Name: Xiaowu He    
  Attorney-in-fact    

 

II-7

 

 

AUTHORIZED REPRESENTATIVE

 

Pursuant to the requirements of the Securities Act of 1933, as amended, the undersigned, the duly authorized representative in the United States of Scienjoy Holding Corporation, has signed this Registration Statement, in the City of New York, New York on September 13, 2022.

 

 

U.S. AUTHORIZED REPRESENTATIVE

COGENCY GLOBAL INC.

     
  By: /s/ Colleen A. De Vries
  Name:  Colleen A. De Vries
  Title: Senior Vice President

 

 

II-8