20-F 1 hteform20f.htm FORM 20-F Harvest Energy Trust: Form 20-F - Filed by newsfilecorp.com

UNITED STATES
SECURITIES AND EXCHANGE COMMISSION
WASHINGTON, D.C. 20549

FORM 20-F

(Mark One)

o    REGISTRATION STATEMENT PURSUANT TO SECTION 12(b) OR (g) OF THE SECURITIES EXCHANGE ACT OF 1934

OR

x    ANNUAL REPORT PURSUANT TO SECTION 13 OR 15(d) OF THE SECURITIES EXCHANGE ACT OF 1934

For the fiscal year ended December 31, 2009

OR

o  TRANSITION REPORT PURSUANT TO SECTION 13 OR 15(d) OF THE SECURITIES EXCHANGE ACT OF 1934

OR

o  SHELL COMPANY REPORT PURSUANT TO SECTION 13 OR 15(d) OF THE SECURITIES EXCHANGE ACT OF 1934

Date of event requiring this shell company report . . . . . . . . . . . . . . . . . . .

For the transition period from              n/a                    to              n/a                    

Commission file number:                                  333-121627                                        

HARVEST ENERGY TRUST

(Exact name of Registrant as specified in its charter)

HARVEST ENERGY TRUST

(Translation of Registrant’s name into English)

ALBERTA, CANADA

(Jurisdiction of incorporation or organization)

2100, 330 - 5th Ave. SW Calgary, Alberta, Canada T2P 0L4

(Address of principal executive offices)

John Zahary, President & CEO
2100, 330 - 5th Ave. SW Calgary, Alberta, Canada T2P 0L4
john.zahary@harvestenergy.ca
403-268-3189

(Name, Telephone, E-mail and/or Facsimile number and Address of Company Contact Person)

Securities registered or to be registered pursuant to Section 12(b) of the Act.

(none)

Securities registered or to be registered pursuant to Section 12(g) of the Act.

(none)

Securities for which there is a reporting obligation pursuant to Section 15(d) of the Act.

(none)


Indicate the number of outstanding shares of each of the issuer’s classes of capital or common stock as of the close of the period covered by the annual report.

Trust units as of December 31, 2009:       242,268,801

Indicate by check mark if the registrant is a well-known seasoned issuer, as defined in Rule 405 of the Securities Act.

o Yes  x  No

If this report is an annual or transition report, indicate by check mark if the registrant is not required to file reports pursuant to Section 13 or 15(d) of the Securities Exchange Act of 1934.

x  Yes  o  No

Harvest Energy Trust is "voluntary filer" and submits this Form 20-F pursuant to its obligation under its indenture relating to its 77/8% senior notes due October 2011

Note – Checking the box above will not relieve any registrant required to file reports pursuant to Section 13 or 15(d) of the Securities Exchange Act of 1934 from their obligations under those Sections.

Indicate by check mark whether the registrant (1) has filed all reports required to be filed by Section 13 or 15(d) of the Securities Exchange Act of 1934 during the preceding 12 months (or for such shorter period that the registrant was required to file such reports), and (2) has been subject to such filing requirements for the past 90 days.

o Yes  x  No

Indicate by check mark whether the registrant is a large accelerated filer, an accelerated filer, or a non-accelerated filer. See definition of “accelerated filer and large accelerated filer” in Rule 12b-2 of the Exchange Act. (Check one):

o Large accelerated filer  o Accelerated filer  x   Non-accelerated filer

Indicate by check mark which basis of accounting the registrant has used to prepare the financial statements included in this filing:

o  U.S. GAAP
o  International Financial Reporting Standards as issued by the International Accounting Standards Board
x
  Other

If “Other” has been checked in response to the previous question, indicate by check mark which financial statement item the registrant has elected to follow.

 x    Item 17   o Item 18

If this is an annual report, indicate by check mark whether the registrant is a shell company (as defined in Rule 12b-2 of the Exchange Act).

o Yes  x  No

(APPLICABLE ONLY TO ISSUERS INVOLVED IN BANKRUPTCY PROCEEDINGS DURING THE PAST FIVE YEARS) Indicate by check mark whether the registrant has filed all documents and reports required to be filed by Sections 12, 13 or 15(d) of the Securities Exchange Act of 1934 subsequent to the distribution of securities under a plan confirmed by a court.

o Yes  o No


Form 20-F Table of Contents

The following documents have been filed as part of this annual report on Form 20-F

Page Principal Documents
4 Form 20-F cross reference guide
8 Annual Information Form for the fiscal year ended December 31, 2009
110 Management’s Discussion and Analysis for the fiscal year ended December 31, 2009
156 Consolidated Financial Statements for the fiscal year ended December 31, 2009
  Includes: Management’s report
                    Auditors Report
187 Consolidated Financial Statements for the fiscal year ended December 31, 2008
  Includes: Management’s report
                    Auditors Report
219 Auditors Report on US GAAP reconciliation note
220 Supplementary 3-year US GAAP reconciliation note
224 Report on internal controls over financial reporting
226 Exhibits related to Form 20-F


Form 20-F cross reference guide

These documents on the Form 20-F for the fiscal year ended 31 December 2009 have not been approved or disapproved by the SEC nor has the SEC passed judgment upon the adequacy or accuracy of this document. The table below sets out the location in this document of the information required by SEC Form 20-F.

Item Page

Form 20-F caption

     
1 n/a

Identity of directors, Senior Management and Advisers

   

 

2 n/a

Offer Statistics and Expected Timetable

   

 

3  

Key Information

  238

3A Selected financial data

  n/a

3B Capitalization and indebtedness

  n/a

3C Reasons for the offer and use of proceeds

  61-66

3D Risk factors

   

 

4  

Information on the Company

19, 21-23, 113

 

  122-123, 134,

4A History and development of the company

  155

 

  24-25, 37-57

4B Business overview

  19-22

4C Organizational structure

  15, 26-27, 30-

4D Property, plant and equipment

  33,

 

  35-50, 122,

 

  148-149, 239

 

4A n/a

Unresolved Staff Comments

   

 

5  

Operating and financial review and prospects

  49, 115-122,

5A Operating results

  126-138, 153-

 

  155

 

  40-41, 139,

5B Liquidity and capital resources

  141-144, 169-

 

  171

 

  n/a

5C Research and development, patents. and licenses, etc

  148-149

5D Trend information

  139

5E Off-balance sheet arrangements

  139

5F Tabular disclosure of contractual obligations

  16-17, 110

5G Safe harbor

   

 

6  

Directors, senior management and employees

  79-82, 97

6A Directors and senior management

  82-89,

6B Compensation

  177-178

 

  101-109,

6C Board practices

  79-82

 

  241

6D Employees

  n/a

6E Share ownership

   

 

7  

Major shareholders and related party transactions

  23

7A Major shareholders

  n/a

7B Related party transactions

  n/a

7C Interests of experts and counsel

     
8        Financial information
  156-186      8A Consolidated statements and other financial information
  187-218  
  139-140  
  n/a      8B Significant changes



9        The offer and listing
  75      9A Offer and listing details
  n/a      9B Plan of distribution
  75      9C Markets
  n/a      9D Selling shareholders
  n/a      9E Dilution
  n/a      9F Expenses of the issue
     
10        Additional information
  n/a      10A Share capital
         10B Memorandum and articles of association
  n/a      10C Material contracts
  n/a      10D Exchange controls
  n/a      10E Taxation
  n/a      10F Dividends and paying agents
  n/a      10G Statement by experts
  154      10H Documents on display
  n/a      10I Subsidiary information
     
11 57-65      Quantitative and qualitative disclosures about market risk
  177-181,  
     
12        Description of securities other than equity securities
  n/a      12A Debt Securities
  n/a      12B Warrants and Rights
  n/a      12C Other Securities
  n/a      12D American Depositary Shares
     
13 n/a      Defaults, dividend arrearages and delinquencies
     
14 n/a      Material modifications to the rights of security holders and use of proceeds
     
15 155      Controls and procedures
     
16 101-102, 243      16A Audit Committee financial expert
  92, 244      16B Code of ethics
  101-102      16C Principal accountant fees and services
  n/a      16D Exemptions from the listing standards for audit committees
  n/a      16E Purchase of equity securities by the issuer and affiliated purchasers
  n/a      16F Change in registrant’s certifying accountant
  89-98      16G Corporate governance
     
17 156-186      Financial statements
  187-218  
     
18        Exhibits
  227

1. Memorandum and Articles of Association

  n/a

2. Securities - The total amount of long-term securities of the Registrant and its subsidiaries authorized under any one instrument does not exceed 10% of the total assets of Harvest Energy and its  subsidiaries on a consolidated basis. The company agrees to furnish copies of any or all such instruments to the SEC upon request

  n/a

3. Voting trust agreements

n/a

4. Material contracts

n/a

5. Material foreign patents

n/a

6. Earnings per share calculation

n/a

7. Ratio details

19-21

8. Significant subsidiaries

n/a

9. Registration statements for initial public offerings

n/a

10.Equity subject to blackout period(s)

n/a

11.Code of ethics

228

12. Certifications I

230

13. Certifications II

n/a

14. Legal opinion on related parties

 

15. Additional Exhibits




230
  • 15a GLJ Reserve Evaluation Methodology Procedures

234
  • 15b McDaniel Reserve Evaluation Methodology Procedures

241
  • 15c Item 3A Selected financial data supplement

242
  • 15d Item 4D Property, plants and equipment supplement

244
  • · 15e Item 6D Employees supplement

245
  • · 15f Item 9A Offer and listing details supplement

246
  • · 15g Item 16A Audit Committee Financial Expert

247
  • · 15h Item 16B Code of Ethics



 

 

 

 

PAGE INTENTIONALLY LEFT BLANK

 

 

Form 20-F Page 7



ANNUAL INFORMATION FORM

 

For the year ended December 31, 2009

 

 

 

MARCH 30, 2010

Form 20-F Page 8



TABLE OF CONTENTS 
   
  Page
   
GLOSSARY OF TERMS 2
ABBREVIATIONS 7
CONVERSIONS 7
EXCHANGE RATE INFORMATION 8
SPECIAL NOTE REGARDING FORWARD-LOOKING STATEMENTS 8
NON-GAAP MEASURES 10
STRUCTURE OF HARVEST ENERGY TRUST 11
GENERAL DEVELOPMENT OF THE BUSINESS 13
GENERAL BUSINESS DESCRIPTION 16
UPSTREAM BUSINESS STATEMENT OF RESERVES DATA 18
OTHER UPSTREAM BUSINESS INFORMATION 29
DOWNSTREAM BUSINESS 43
RISK FACTORS 50
INTEREST PAID TO HOLDERS OF CONVERTIBLE DEBENTURES 59
GENERAL DESCRIPTION OF CAPITAL STRUCTURE 59
SUPPLEMENTAL CAPITAL STRUCTURE INFORMATION 65
MARKET FOR SECURITIES 67
DIRECTORS AND OFFICERS OF HARVEST OPERATIONS 71
EXECUTIVE COMPENSATION 74
CORPORATE GOVERNANCE DISCLOSURE 81
CONFLICTS OF INTEREST 88
LEGAL AND REGULATORY PROCEEDINGS 88
INTERESTS OF MANAGEMENT AND OTHERS IN MATERIAL TRANSACTIONS 89
AUDITORS 89
TRANSFER AGENT AND REGISTRAR 89
MATERIAL CONTRACTS 89
INTERESTS OF EXPERTS 89
ADDITIONAL INFORMATION 90
   
Appendix A - Report of Management and Directors on Reserves Data and Other Information  
Appendix B - Report on Reserves Data by Independent Qualified Reserves Evaluators  
Appendix C - Audit Committee Information  
Appendix D - Audit Committee Mandate and Terms of Reference  
Appendix E – Mandate of the Harvest Board of Directors  

Form 20-F Page 9


GLOSSARY OF TERMS

In this Annual Information Form, the following terms shall have the meanings set forth below, unless otherwise indicated.

"ABCA" means the Business Corporations Act (Alberta), together with any or all regulations promulgated thereunder, as amended from time to time.

"Administration Agreement" means the agreement dated September 27, 2002 between the Trustee and Harvest Operations pursuant to which Harvest Operations provides certain administrative and advisory services in connection with the Trust.

“API” means a measure of the gravity or density of petroleum liquids expressed in terms of a scale devised by the American Petroleum Institute gravity (API), which measures how heavy or light a petroleum liquid is compared to water, and is used to compare the relative densities of petroleum liquids.

"Breeze Trust No. 1" means Harvest Breeze Trust No. 1, a trust established under the laws of the Province of Alberta, wholly owned by the Trust.

"Breeze Trust No. 2" means Harvest Breeze Trust No. 2, a trust established under the laws of the Province of Alberta, wholly owned by the Trust.

"COGE Handbook" means the Canadian Oil and Gas Evaluation Handbook prepared jointly by the Society of Petroleum Evaluation Engineers (Calgary chapter) and the Canadian Institute of Mining, Metallurgy & Petroleum.

"Credit Facility" means the $600 million credit facility provided by a syndicate of lenders to Harvest Operations as more fully described in Note 11 to the Trust’s audited consolidated financial statements for the year ended December 31, 2009 filed on www.sedar.com.

"Debentures" means, collectively, the 6.5% Debentures Due 2010, the 6.40% Debentures Due 2012, the 7.25% Debentures Due 2013, the 7.25% Debentures Due 2014 and the 7.5% Debentures Due 2015.

"Debenture Indenture" means, collectively (i) the trust indenture dated January 29, 2004 among the Trust, Harvest Operations and Valiant Trust Company, as trustee, providing for the issue of debentures, as supplemented by the, second supplemental indenture dated August 2, 2005 in respect of the 6.50% Debentures Due 2010, the third supplemental indenture dated November 22, 2006 in respect of the 7.25% Debentures Due 2013, the fourth supplemental indenture dated February 1, 2007 in respect of the 7.25% Debentures Due 2014 and the fifth supplemental indenture dated April 25, 2008 in respect of the 7.50% Debentures Due 2015; and (ii) the trust indenture dated January 15, 2003 between VERT and Computershare Trust Company of Canada as trustee, providing for the issue of debentures, as supplemented by the first supplemental indenture dated October 20, 2005 in respect of the 6.40% Debentures Due 2012.

"Debenture Trustee" means, as applicable: (i) Valiant Trust Company in its capacity as the trustee in respect of the 6.5% Debentures Due 2010, 7.25% Debentures Due 2013, 7.25% Debentures Due 2014, and 7.5% Debentures Due 2015; and (ii) Computershare Trust Company of Canada in its capacity as the trustee in respect of the 6.40% Debentures Due 2012.

"6.5% Debentures Due 2010" means the 6.5% convertible unsecured subordinated debentures of the Trust due December 31, 2010.

"6.40% Debentures Due 2012" means the 6.40% convertible unsecured subordinated debentures of the Trust due October 31, 2012, which were assumed by the Trust from VERT on February 3, 2006 pursuant to the plan of arrangement under the ABCA by which the Trust merged with VERT.

Form 20-F Page 10


"7.25% Debentures Due 2013" means the 7.25% convertible unsecured subordinated debentures of the Trust due September 30, 2013.

"7.25% Debentures Due 2014" means the 7.25% convertible unsecured subordinated debentures of the Trust due February 28, 2014.

"7.50% Debentures Due 2015" means the 7.50% convertible unsecured subordinated debentures of the Trust due May 31, 2015.

"77/8% Senior Notes" means the 77/8% Senior Notes of Harvest Operations due October 15, 2011 unconditionally guaranteed by the Trust.

"Downstream" means our petroleum refining and marketing segment operating under the North Atlantic trade name, comprised of a medium gravity sour crude hydrocracking refinery with a 115,000 bbls/d nameplate capacity and a marketing division with 64 gasoline outlets, a retail heating fuels business and a commercial and wholesale petroleum products business, all located in the Province of Newfoundland and Labrador.

"Farmout" means an agreement whereby a third party agrees to pay for all or a portion of the drilling of a well on one or more of the Properties in order to earn an interest therein, with an Operating Subsidiary retaining a residual interest in such Properties.

"GLJ" means GLJ Petroleum Consultants Ltd., independent oil and natural gas reservoir engineers of Calgary, Alberta.

"GAAP" means accounting principles generally accepted in Canada.

"Gross" means:

(a)

in relation to the Operating Subsidiaries' interest in production and reserves, its "Corporation gross reserves", which are the Operating Subsidiaries' interest (operating and non-operating) share before deduction of royalties and without including any royalty interest of the Operating Subsidiaries;

   
(b)

in relation to wells, the total number of wells in which the Operating Subsidiaries have an interest; and

   
(c)

in relation to properties, the total area of properties in which the Operating Subsidiaries have an interest.

"Harvest" means, collectively, the Trust and its subsidiary corporations, trusts and partnerships.

"Harvest Board" means the board of directors of Harvest Operations.

"Harvest Operations" means Harvest Operations Corp., a corporation incorporated under the laws of the Province of Alberta and a wholly owned subsidiary of the Trust, which serves as administrator of the Trust pursuant to the Administration Agreement.

"HRGP" means Harvest Refining General Partnership, a general partnership established under the laws of the Province of Alberta.

"Independent Reserve Engineering Evaluators" means McDaniel and GLJ, who evaluated the crude oil, natural gas liquids and natural gas reserves of the Operating Subsidiaries as at December 31, 2009, in accordance with the standards contained in the COGE Handbook and the reserve definitions and other requirements contained in NI 51-101.

Form 20-F Page 11


"KNOC" means Korea National Oil Corporation.

"KNOC Arrangement" means the plan of arrangement implemented pursuant to Section 193 of the ABCA involving, among others, Harvest, Harvest Operations, KNOC Canada, KNOC and the holders of Trust Units, which became effective on December 22, 2009.

"KNOC Canada" means KNOC Canada Ltd., a corporation incorporated under the laws of the Province of Alberta and a wholly owned subsidiary of KNOC.

"McDaniel" means McDaniel & Associates Consultants Ltd., independent oil and natural gas reservoir engineers of Calgary, Alberta.

"Net" means:

(a)

in relation to the Operating Subsidiaries' interest in production and reserves, the Operating Subsidiaries' interest (operating and non-operating) share after deduction of royalties obligations, plus the Operating Subsidiaries' royalty interest in production or reserves;

  
(b)

in relation to wells, the number of wells obtained by aggregating the Operating Subsidiaries' working interest in each of its gross wells; and

  
(c)

in relation to the Operating Subsidiaries' interest in a property, the total area in which the Operating Subsidiaries have an interest multiplied by the working interest owned by the Operating Subsidiaries.

"NI 51-101" means National Instrument 51-101 Standards of Disclosure for Oil and Gas Activities.

"North Atlantic" means North Atlantic Refining Limited, a private company, and all wholly owned subsidiaries of North Atlantic.

"NYSE" means the New York Stock Exchange.

"Operating Subsidiaries" means, collectively, Harvest Operations, Redearth Partnership, Breeze Resource Partnership, Breeze Trust No. 1, Breeze Trust No. 2, Hay River Partnership, and HRGP (and all direct and indirect wholly-owned subsidiaries of HRGP), each a direct or indirect wholly-owned subsidiary of the Trust other than Redearth Partnership in respect of which the Trust, indirectly, holds a 60% interest, and "Operating Subsidiary" means any of them.

"Person" includes an individual, a body corporate, a trust, a union, a pension fund, a government and a governmental agency.

"Production" means, with respect to the Upstream operations the produced petroleum, natural gas and natural gas liquids attributed to the Properties and with respect to the Downstream operations, the production of refined petroleum products at the Refinery.

"Properties" means the working, royalty or other interests of the Operating Subsidiaries in any petroleum and natural gas rights, tangibles and miscellaneous interests, including properties which may be acquired by the Operating Subsidiaries from time to time.

"Purchase and Sale Agreement" means the purchase and sale agreement dated August 22, 2006 between the Trust and Vitol Refining Group B.V. providing for the purchase of the outstanding shares of North Atlantic and the entering into of the Supply and Offtake Agreement.

"Refinery" means the 115,000 barrel per day medium gravity sour crude hydrocracking refinery located in the Province of Newfoundland and Labrador, owned by North Atlantic, which is described in "Downstream Business".

Form 20-F Page 12


"Reserve Report" means, collectively, the reports prepared by the Independent Reserve Engineering Evaluators evaluating the crude oil, natural gas liquids and natural gas reserves of the Operating Subsidiaries as at December 31, 2009, in accordance with the standards contained in the COGE Handbook and the reserve definitions and other requirements contained in NI 51-101.

"Reserve Value" means, for any petroleum and natural gas property at any time, the present worth of all of the estimated pre-tax cash flow net of capital expenditures from the proved plus probable reserves shown in the Reserve Report for such property, discounted at 10% and using forecast price and cost assumptions (a common benchmark in the oil and natural gas industry).

"Special Resolution" means a resolution proposed to be passed as a special resolution at a meeting of Unitholders (including an adjourned meeting) duly convened for the purpose and held in accordance with the provisions of the Trust Indenture at which two or more holders of at least 10% of the aggregate number of Trust Units then outstanding are present in person or by proxy and passed by the affirmative votes of the holders of not less than 66 2/3% of the Trust Units represented at the meeting and voted on a poll upon such resolution.

"Supply and Offtake Agreement" or "SOA" means the supply and offtake agreement dated October 19, 2006 and as amended October 12, 2009 entered into between North Atlantic and Vitol Refining, S.A., the terms of which are summarized under the "Downstream Business – Supply and Offtake Agreement".

"Tax Act" means the Income Tax Act (Canada) and the regulations thereunder.

"Trust" means Harvest Energy Trust.

"Trust Fund" at any time, shall mean those monies, properties and assets of the type contemplated in the Trust Indenture that are at such time held by the Trustee on behalf of the Trust for the purposes of the Trust under the Trust Indenture.

"Trust Indenture" means the fifth amended and restated trust indenture dated May 20, 2008 between the Trustee and Harvest Operations, as amended on December 22, 2009 pursuant to the KNOC Arrangement, as such indenture may be further amended by supplemental indentures from time to time.

"Trust Unit" means a trust unit of the Trust and unless the context otherwise requires means ordinary trust units of the Trust.

"Trust Unit Rights" means the rights to purchase Trust Units at specified exercise prices issued by the Trust under the Trust Unit Rights Incentive Plan.

"Trust Unit Rights Incentive Plan" means the former trust unit rights incentive plan of the Trust, which ceased to be effective following completion of the KNOC Arrangement.

"Trustee" means 1496965 Alberta Ltd. (a wholly-owned subsidiary of KNOC Canada), or its successor as trustee of the Trust.

"TSX" means the Toronto Stock Exchange.

"Unit Awards" means unit awards to receive Trust Units, issued by the Trust under the Unit Award Incentive Plan.

"Unit Award Incentive Plan" means the former unit award incentive plan of the Trust, which ceased to be effective following the KNOC Arrangement.

"Unitholders" means the holders from time to time of one or more Trust Units.

"Upstream" means our petroleum and natural gas segment, consisting of the development, production and subsequent sale of petroleum, natural gas and natural gas liquids in Alberta, Saskatchewan and British Columbia.

Form 20-F Page 13


"VERT" means Viking Energy Royalty Trust, a trust established under the laws of the Province of Alberta, wholly owned by the Trust.

"VHI" means Viking Holdings Inc., a corporation incorporated under the laws of the Province of Alberta that formerly acted as administrator of VERT, which amalgamated with Harvest Operations on July 1, 2006.

"Working Interest" means an undivided interest held by a party in an oil and/or natural gas or mineral lease granted by a Crown or freehold mineral owner, which interest gives the holder the right to "work" the property (lease) to explore for, develop, produce and market the lease substances but does not include, among other things, a royalty, overriding royalty, gross overriding royalty, net profits interest or other interest that entitles the holder thereof to a share of production or proceeds of sale of production without a corresponding right or obligation to "work" the property.

Certain other terms used herein but not defined herein are defined in NI 51-101 and, unless the context otherwise requires, shall have the same meanings herein as in NI 51-101.

Form 20-F Page 14


ABBREVIATIONS

Oil and Natural Gas Liquids   Natural Gas  
         
bbl barrel   Mcf thousand cubic feet
bbls barrels   MMcf million cubic feet
Mbbls thousand barrels   Bcf billion cubic feet
bbls/d barrels per day   Mcf/d thousand cubic feet per day
MMbbls million barrels   MMcf/d million cubic feet per day
NGLs natural gas liquids   MMBTU million British Thermal Units
      GJ gigajoule

Other  
   
AECO Carlyle/Riverstone Global Energy and Power Fund’s natural gas storage facility located at Suffield, Alberta.
ASP alkaline surfactant polymer.
BOE barrel of oil equivalent, using the conversion factor of 6 Mcf of natural gas being equivalent to one bbl of oil, unless otherwise specified. BOEs may be misleading, particularly if used in isolation. A BOE conversion ratio of 6 Mcf:1 bbl is based on an energy equivalency conversion method primarily applicable at the burner tip and does not represent a value equivalency at the wellhead.
BOE/d barrels of oil equivalent per day.
EOR enhanced oil recovery.
MBOE thousand barrels of oil equivalent.
MMBOE million barrels of oil equivalent.
OOIP original oil in place.
WTI West Texas Intermediate, the reference price paid in U.S. dollars at Cushing, Oklahoma for crude oil of standard grade.
ºAPI The measure of the density or gravity of liquid petroleum products derived from a specific gravity.
MW megawatts of electrical power.
3D three dimensional.
Darcies the measure of permeability (being the ease with which a single fluid will flow through connected pore space when a pressure gradient is applied).
Porosity The measure of the fraction of pore space of a reservoir.
$000 thousands of dollars.
$millions millions of dollars.

CONVERSIONS

The following table sets forth certain conversions between Standard Imperial Units and the International System of Units (or metric units).

To Convert From

To

Multiply By

 

 

 

Mcf

cubic metres

28.174

cubic metres

cubic feet

35.494

bbls

cubic metres

0.159

feet

metres

0.305

metres

feet

3.281

miles

kilometres

1.609

kilometres

miles

0.621

acres

hectares

0.405

hectares

acres

2.471


Form 20-F Page 15


EXCHANGE RATE INFORMATION

All dollar amounts set forth in this Annual Information Form are expressed in Canadian dollars, except where otherwise indicated. References to Canadian dollars, Cdn$, C$ or $ are to the currency of Canada and references to U.S. dollars or US$ are to the currency of the United States.

The following table sets forth for each period indicated, the average, high, low and end of period noon buying rates in New York for cable transfers as certified for customs purposes by the Federal Reserve Bank of New York (the "noon buying rate"). Such rates are set forth as U.S. dollars per $1.00 and are the inverse of the rates quoted by the Federal Reserve Bank of New York for Canadian dollars per US$1.00.

  Year Ended December 31,
  2009 2008 2007
High 0.9716 1.0289 1.0905
Low 0.7692 0.7711 0.8437
Period End 0.9555 0.8166 1.0120
Average (1) 0.8706 0.9332 0.9376

Note:

(1) Average represents the average of the rates on the last day of each month during the period.

SPECIAL NOTE REGARDING FORWARD-LOOKING STATEMENTS

Certain statements contained in this Annual Information Form and documents incorporated by reference herein, constitute forward-looking statements. These statements relate to future events and future performance. All statements other than statements of historical fact may be forward-looking statements. Forward-looking statements are subject to certain risks and uncertainties that could cause actual results to differ materially from those included in the forward-looking statements. Forward-looking statements are often, but not always, identified by the use of words such as "seek", "anticipate", "plan", "continue", "estimate", "expect", "may", "will", "project", "predict", "potential", "targeting", "intend", "could", "might", "should", "believe" and similar expressions. Harvest Operations believes the expectations reflected in these forward-looking statements are reasonable but no assurance can be given that these expectations will prove to be correct and such forward-looking statements included in, or incorporated by reference into, this Annual Information Form should not be unduly relied upon. These statements speak only as of the date of this Annual Information Form or as of the date specified in the documents incorporated by reference into this Annual Information Form, as the case may be.

In particular, this Annual Information Form, and the documents incorporated by reference herein, contain forward-looking statements pertaining to:

  • expected financial performance in future periods;

  • expected increases in revenue attributable to development and production activities;

  • estimated capital expenditures;

  • competitive advantages and ability to compete successfully;

  • intention to continue adding value through drilling and exploitation activities;

  • emphasis on having a low cost structure;

  • intention to retain a portion of cash flows to repay indebtedness and invest in further development of our properties;

  • reserve estimates and estimates of the present value of our future net cash flows;

  • methods of raising capital for exploitation and development of reserves;

  • factors upon which to decide whether or not to undertake a development or exploitation project;

  • plans to make acquisitions and expected synergies from acquisitions made;

  • expectations regarding the development and production potential of petroleum and natural gas properties;

Form 20-F Page 16


  • treatment under government regulatory regimes including without limitation, environmental and tax regulation;

  • overall demand for gasoline, low sulphur diesel, jet fuel, furnace oil and other refined products; and

  • the level of global production of crude oil feedstocks and refined products.

With respect to forward-looking statements contained in this Annual Information Form and the documents incorporate by reference herein, Harvest has made assumptions regarding, among other things:

  • future oil and natural gas prices and differentials between light, medium and heavy oil prices;

  • the cost of expanding Harvest's property holdings;

  • the ability to obtain equipment in a timely manner to carry out development activities;

  • the ability to market oil and natural gas successfully to current and new customers;

  • the impact of increasing competition;

  • the ability to obtain financing on acceptable terms;

  • the ability to add production and reserves through development and exploitation activities; and

  • the ability to produce gasoline, low sulphur diesel, jet fuel, furnace oil, and other refined products that meet customer specifications.

Some of the risks that could affect Harvest's future results and could cause results to differ materially from those expressed in forward-looking statements include:

  • the volatility of oil and natural gas prices, including the differential between the price of light, medium and heavy oil;

  • the uncertainty of estimates of petroleum and natural gas reserves;

  • the impact of competition;

  • difficulties encountered in the integration of acquisitions;

  • difficulties encountered during the drilling for and production of oil and natural gas;

  • difficulties encountered in delivering oil and natural gas to commercial markets;

  • foreign currency fluctuations;

  • the uncertainty of Harvest's ability to attract capital;

  • changes in, or the introduction of new, government laws and regulations relating to the oil and natural gas business including without limitation, tax, royalty and environmental law and regulation;

  • costs associated with developing and producing oil and natural gas;

  • compliance with environmental and tax regulations;

  • liabilities stemming from accidental damage to the environment;

  • loss of the services of any of Harvest's senior management or directors;

  • adverse changes in the economy generally;

  • the volatility of refining gross margins including the price of feedstocks as well as the prices for refined products; and

  • the stability of the Refinery throughput performance.

Statements relating to "reserves" are deemed to be forward-looking statements, as they involve the implied assessment, based on certain estimates and assumptions, that the resources and reserves described can be profitably produced in the future. Readers are cautioned that the foregoing lists of factors are not exhaustive. The forward-looking statements contained in this Annual Information Form and the documents incorporated by reference herein are expressly qualified by this cautionary statement. Except as required by law, neither the Trust nor Harvest Operations undertakes any obligation to publicly update or revise any forward-looking statements and readers should also carefully consider the matters discussed under the heading "Risk Factors" in this Annual Information Form.

Form 20-F Page 17


NON-GAAP MEASURES

Harvest uses certain financial reporting measures that are commonly used as benchmarks within the petroleum and natural gas industry. These measures include: "Payout Ratio", "Cash G&A", "Operating Netbacks", "Earnings from Operations" and "Gross Margin". These measures are not defined under Canadian generally accepted accounting principles and should not be considered in isolation or as an alternative to conventional Canadian GAAP measures. Certain of these measures are not necessarily comparable to a similarly titled measure of another company or trust. When these measures are used, they have been footnoted and the footnote to the applicable measure notes that the measure is "non-GAAP" and contains a description of how to reconcile the measure to the applicable financial statements. These measures should be given careful consideration by the reader.

Specifically, management uses “Payout Ratio”, “Cash G&A” and “Operating Netbacks” as they are non-GAAP measures used extensively in the Canadian energy trust sector for comparative purposes. Payout Ratio is the ratio of distributions to total Cash from Operating Activities. Operating Netbacks are always reported on a per BOE basis, and include gross revenue, royalties, transportation and operating expenses. Cash G&A are G&A expenses, excluding the effect of unit based compensation plans. “Gross Margin” is also a non-GAAP measure commonly used in the refining industry to reflect the net cash received from the sale of refined product after considering the cost to purchase the feedstock and is calculated by deducting purchased products for resale and processing from total revenue. “Earnings from Operations” is also a non-GAAP measure commonly used in the petroleum and natural gas and in the refining and marketing industries to reflect operating results before items not directly related to operations.

Unless otherwise specified, information in this Annual Information Form is as at the end of the Trust's most recently completed financial year, being the year ended December 31, 2009.

Form 20-F Page 18


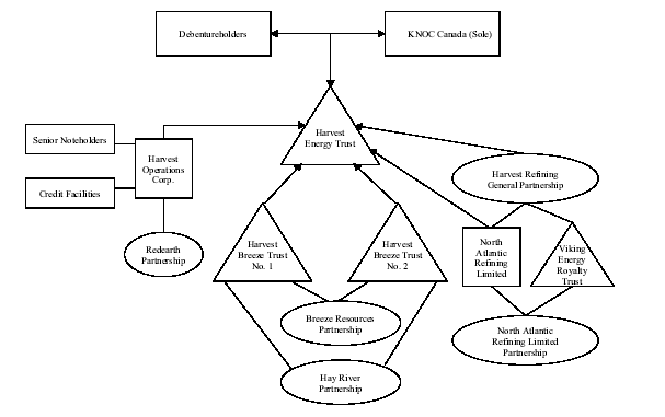
STRUCTURE OF HARVEST ENERGY TRUST

Harvest Energy Trust

Harvest Energy Trust (the “Trust”) is an open-ended, unincorporated investment trust established under the laws of the Province of Alberta and is governed pursuant to the Amended and Restated Trust Indenture dated December 22, 2009 between Harvest Operations Corp. (“Harvest Operations”), a wholly owned subsidiary and manager of the Trust, and 1496965 Alberta Ltd. as Trustee (the “Trust Indenture”). The beneficiary of the Trust is the holder of its Trust Units (the “Unitholder”). On December 22, 2009, Korea National Oil Corporation Canada Ltd. (“KNOC Canada”), a wholly owned subsidiary Korea National Oil Corporation (“KNOC”), purchased all of the issued and outstanding Trust Units of the Trust.

It is expected that Harvest will reorganize its structure in 2010 so as to, effectively convert from an investment trust issuer to a corporate issuer. The reorganization is anticipated to result in Harvest Operations becoming the parent entity of the remaining Operating Subsidiaries.

The head and principal office of the Trust and Harvest Operations is located at Suite 2100, 330 - 5th Avenue S.W., Calgary, Alberta T2P 0L4 while the registered office of Harvest Operations is located at Suite 4500, Bankers Hall East 855 – 2nd Street S.W., Calgary, Alberta T2P 4K7.

The business of Harvest is to, indirectly through Harvest Operations and its other Operating Subsidiaries, exploit, develop and hold interests in petroleum and natural gas properties in its upstream segment as well as conduct petroleum refining and marketing operations in its downstream segment.

Operating Subsidiaries

Each of the subsidiary entities identified below is a direct or indirect wholly-owned subsidiary of the Trust other than Redearth Partnership, in respect of which the Trust indirectly holds a 60% interest.

Harvest Operations, a taxable corporation

Harvest Operations was incorporated under the ABCA on May 14, 2002. Subsequently, Harvest Operations has been amalgamated with numerous corporate subsidiaries of Harvest and continued in each case as "Harvest Operations Corp". All of the issued and outstanding common shares of Harvest Operations are by the Trust.

In addition to administering the affairs of the Trust, Harvest Operations manages the affairs of the other Operating Subsidiaries and is responsible for providing all of the technical, engineering, geological, land management, financial, administrative and commodity marketing services relating to Harvest's upstream operations.

Redearth Partnership, a general partnership

Redearth Partnership is a general partnership formed on August 23, 2002 under the laws of the Province of Alberta. In June 2004, Harvest Operations acquired its 60% ownership interest in Redearth Partnership. Redearth Partnership's assets consist of direct ownership interest in properties located in north central Alberta.

Harvest Breeze Trust No. 1, a commercial trust

Breeze Trust No. 1 is an unincorporated commercial trust established under the laws of the Province of Alberta on July 8, 2004. Breeze Trust No. 1 is wholly owned by the Trust and its assets consist of the intangible portion of direct ownership interests in petroleum and natural gas properties purchased from the Breeze Resources Partnership and the Hay River Partnership and a 99% interest in each of those partnerships.

Form 20-F Page 19


Harvest Breeze Trust. No. 2, a commercial trust

Breeze Trust No. 2 is an unincorporated commercial trust established under the laws of the Province of Alberta on July 8, 2004. Breeze Trust No. 2 is wholly owned by the Trust and its assets consist of a 1% interest in each of the Breeze Resources Partnership and the Hay River Partnership.

Breeze Resources Partnership, a general partnership

Breeze Resources Partnership (indirectly wholly-owned by the Trust) is a general partnership formed on June 30, 2004 under the laws of the Province of Alberta. Breeze Resources Partnership was acquired in September 2004. Its assets consist of the tangible portion of direct ownership interest in petroleum and natural gas properties located in east central Alberta and southern Alberta and a promissory note due from Breeze Trust No. 1.

Hay River Partnership, a general partnership

Hay River Partnership (indirectly wholly-owned by the Trust) is a general partnership formed on December 20, 2004 under the laws of the Province of Alberta. Hay River Partnership was acquired in August 2005. Its assets consist of the tangible portion of direct ownership interests in petroleum and natural gas properties located in northeastern British Columbia and a promissory note due from Breeze Trust No. 1.

Harvest Refining General Partnership, a general partnership

Harvest Refining General Partnership is a general partnership formed on September 27, 2006 under the laws of the Province of Alberta. The Trust holds a 99% partnership interest and Calpine Natural Gas Trust, an Alberta commercial trust wholly owned by the Trust, holds the residual 1% partnership interest. Harvest Refining General Partnership's assets consist of unsecured debt owing from each of VERT and North Atlantic as well as a 100% equity interest in both VERT and North Atlantic.

North Atlantic Refining Limited, a taxable corporation

North Atlantic Refining Limited (is a wholly-owned subsidiary of HRGP amalgamated under the laws of the Province of Newfoundland and Labrador on October 19, 2006. North Atlantic's assets consist of preferred partnership units representing 75% of the total preferred partnership interest in the North Atlantic Refining Limited Partnership as well as common partnership units representing 5% of the total common partnership interest in the same partnership.

North Atlantic manages the affairs of North Atlantic Refining Limited Partnership and is responsible for providing the engineering, operations and administrative services related to Harvest's refining operations. The feedstock supply management and marketing of refined products has been contracted to Vitol Refining, S.A. pursuant to the Supply and Offtake Agreement.

Viking Energy Royalty Trust, a commercial trust

Viking Energy Royalty Trust (a, wholly-owned subsidiary of North Atlantic Refining Limited) is a trust established under the laws of the Province of Alberta on November 5, 1996. VERT's assets consist of preferred partnership units representing 25% of the total preferred partnership interest in the North Atlantic Refining Limited Partnership as well as common partnership units representing 95% of the total common partnership interest in the same partnership.

North Atlantic Refining Limited Partnership, a limited partnership

North Atlantic Refining Limited Partnership is a limited partnership formed on October 13, 2006 under the laws of the Province of Newfoundland and Labrador. North Atlantic Refining Limited Partnership's assets consist of the Refinery and related retail marketing assets.

Form 20-F Page 20


Organizational Structure of the Trust

The structure of the Trust and its significant subsidiaries is set forth below:


Notes:

(1)

All operations and management of the Trust and the Operating Subsidiaries are conducted through Harvest Operations except for the operations of the North Atlantic Refining Limited Partnership which is conducted by the management and employees of North Atlantic Refining Limited.

  
(2)

Breeze Trust No. 1 and Breeze Trust No. 2 have also issued priority trust units to Harvest Operations.

GENERAL DEVELOPMENT OF THE BUSINESS

Harvest was formed in July 2002 and acquired 8,500 BOE/d of production in the same year. Harvest acquired 7,475 BOE/d in 2003, 24,000 BOE/d in 2004, and 5,200 BOE/d in 2005 for aggregate consideration of $1,127.7 million. In late 2005, Harvest agreed to a plan of arrangement with VERT to create a stronger entity with a more balanced portfolio of assets as well as providing its security holders with greater liquidity and participation in one of the largest oil and natural gas trusts in Canada. During 2006, Harvest's upstream production averaged approximately 59,729 BOE/d with a year end exit rate of approximately 65,023 BOE/d comprised of approximately 45% light and medium oil, 25% heavy oil and 30% natural gas. The acquisition of the North Atlantic refinery was completed in October 2006 and for the month of December 2006, being the first month of full operations since acquiring the Refinery, the throughput of the North Atlantic refinery totalled 101,679 BOE/d.

Form 20-F Page 21


Year ended December 31, 2007

In August 2007, Harvest acquired all of the issued and outstanding shares of Grand Petroleum Inc. ("Grand") for an aggregate transaction cost of $139.3 million comprised of $109.7 million in cash to acquire the shares of Grand, $28.8 million to repay Grand’s bank debt and $0.8 million in respect of related acquisition costs. During the three months ended March 31, 2007, Grand’s production averaged 3,409 BOE/d comprised of 68% light oil and 32% natural gas.

During 2007, Harvest's upstream production averaged approximately 60,336 BOE/d comprised of approximately 49% light and medium oil, 24% heavy oil and 27% natural gas. Capital spending on internal development in our upstream business aggregated to $300.7 million, a decrease of $76.2 million over the prior year while capital spending in our downstream business totalled $44.1 million. For 2007, the daily throughput of feedstock for the Refinery averaged 98,617 bbls/d reflecting two planned shutdowns in the fourth quarter for turnaround and scheduled maintenance activities.

Year ended December 31, 2008

On July 24, 2008, Harvest acquired all of the issued and outstanding shares of a private corporation with production of approximately 390 bbl/d of light oil and 2,300 mcf/d of natural gas for cash consideration of $36.8 million. On September 8, 2008, Harvest acquired petroleum and natural gas producing properties in the Peace River Arch area of northern Alberta with approximately 1,250 bbl/d of light oil and 3,900 mcf/d of natural gas for cash consideration of $130.8 million plus some minor property interests which produced approximately 85 BOE/d.

During 2008, Harvest's upstream production averaged approximately 55,932 BOE/d comprised of approximately 50% light and medium oil, 22% heavy oil and 28% natural gas. Capital spending on internal development in our upstream business aggregated to $271.3 million, a reduction of $29.4 million as compared to the prior year while capital spending in our downstream business totalled $56.2 million as compared to $44.1 million in 2007. For 2008, the daily throughput of feedstock for the Refinery averaged 103,497 bbls/d as compared to 98,617 bbls/d in the prior year.

Year ended December 31, 2009

On June 15, 2009, Harvest and Pegasus Oil & Gas Inc. ("Pegasus") entered into a pre-acquisition agreement pursuant to which Harvest agreed to make an offer to purchase all of the outstanding shares of Pegasus in consideration for 0.015 of a Trust Unit for each Pegasus share. The total transaction value was composed of $4.6 million of Harvest Trust Units, $13.9 million of assumed Pegasus debt and $1.0 million of acquisition costs. Harvest completed the acquisition of 100% of the outstanding shares of Pegasus on August 12, 2009.

On October 21, 2009, Harvest and KNOC entered into a definitive arrangement agreement pursuant to which KNOC agreed to acquire the Trust in a transaction valued at approximately $4.1 billion (including debt) pursuant to a plan of arrangement under Section 193 of the ABCA. A special meeting of the holders of the outstanding Trust Units, Trust Unit Rights and Unit Awards to consider the KNOC Arrangement was held on December 15, 2009. A special resolution approving the KNOC Arrangement was passed by a majority vote of over 90% of such securityholders. The KNOC Arrangement was subsequently approved by the Court of Queen's Bench of Alberta on December 16, 2009 and became effective on December 22, 2009, whereupon the Trust become an indirect wholly-owned subsidiary of KNOC.

Pursuant to the KNOC Arrangement, all of the issued and outstanding Trust Units were acquired by KNOC Canada for cash consideration of $10.00 per Trust Unit. In addition, all outstanding Trust Unit Rights and Unit Awards of Harvest were cancelled in exchange for a cash payment equal to, for each Trust Unit Right, the greater of $0.01 and the amount, if any, by which $10.00 exceeded the exercise price thereof and, for each Unit Award, $10.00 for each Trust Unit issuable on the exercise thereof. The Trust Units were subsequently delisted from both the TSX and the NYSE.

Form 20-F Page 22


The Debentures and the 77/8% Senior Notes continued as obligations of the Trust and Harvest Operations, as applicable, following completion of the KNOC Arrangement. See "General Description of Capital Structure" and "Supplemental Capital Structure Information - 77/8% Senior Notes ". The outstanding Debentures remain listed on the TSX. See "Market for Securities".

Concurrent with closing of the KNOC Arrangement, Harvest Operations repaid approximately $600 million of then existing bank indebtedness and entered into an amended $600 million credit facility with a syndicate of lenders. See "Supplemental Capital Structure Information – Credit Facility".

During 2009, Harvest's upstream production averaged approximately 51,646 BOE/d comprised of approximately 51% light and medium oil, 20% heavy oil and 29% natural gas. Capital spending on internal development in our Upstream business aggregated to $186.3 million, a reduction of $85.0 million as compared to the prior year while capital spending in our Downstream business totalled $43.9 million as compared to $56.2 million in 2008.

In the Downstream operations the Refinery averaged 83,939 bbls/d in 2009, down from 103,497 bbls/d in the prior year. A major planned turnaround was successfully completed during the second quarter, expanding our hydrocracking capacity by an additional 1,000 barrels per stream-day. Operations in the third quarter resulted in throughputs similar to the first quarter; however, margins were considerably reduced. Fourth quarter margins were also weak, and North Atlantic took advantage of this to reduce throughputs and complete maintenance activities.

Recent Developments

As completion of the KNOC Arrangement constituted a "change of control" under the Debenture Indenture, the Trust was required to make, and did on January 19, 2010 make offers to purchase all outstanding Debentures for cash consideration equal to 101% of the principal amount thereof plus accrued and unpaid interest. As at March 4, 2010 all of the offers to purchase expired and the following redemptions were made: (a) $13.3 million principal amount was tendered in respect of the 6.5% Debentures Due 2010, leaving a principal balance of $23.8 million outstanding; (b) $67.8 million principal amount was tendered in respect of the 6.40% Debentures Due 2012, leaving a principal balance of $106.8 million outstanding; (c) $48.7 million principal amount was tendered in respect of the 7.25% Debentures Due 2013, leaving a principal balance of $330.5 million outstanding; (d) $13.2 million principal amount was tendered in respect of the 7.25% Debentures Due 2014, leaving a principal balance of $60.1 million outstanding; and (e) $13.4 million principal amount was tendered in respect of the 7.50% Debentures Due 2015, leaving a principal balance of $236.6 million outstanding. See "General Description of Capital Structure –Debentures and Debenture Indenture – Change of Control of the Trust".

The indenture pursuant to which the 77/8% Senior Notes were issued contains a similar "change of control" provision. Accordingly, on January 20, 2010, the Harvest Operations made an offer to purchase all of the outstanding 77/8% Senior Notes for cash consideration of 101% of the principal amount thereof plus accrued and unpaid interest. On February 16, 2010, that offer expired with US$40.4 million principal amount having been tendered in acceptance of the offer, leaving a principal balance of US$209.6 million outstanding.

In early 2010, we issued an incremental $466 million of equity to KNOC Canada, which was used to further reduce bank debt in advance of the required change-of-control offers to holders of the 77/8% Senior Notes and Debentures.

In March 2010, Harvest closed an acquisition of certain petroleum and natural gas assets for $31.0 million.

Form 20-F Page 23


GENERAL BUSINESS DESCRIPTION

Overview

With its acquisition of North Atlantic in October 2006, Harvest became an integrated petroleum and natural gas producer with downstream operations located in Newfoundland and Labrador and upstream operations located in Alberta, Saskatchewan and British Columbia.

In the upstream operations, Harvest employs a disciplined approach to acquiring high working interest, large resource-in-place, producing properties and uses "best practice" technical and field operational processes to extract maximum value from its assets. These operational processes include hands-on approach to management with a focus on optimizing production rates, the application of enhanced oil recovery and other technologies and selective capital investment to maximize reservoir recovery while stressing operational efficiencies to control operating costs. As at March 23, 2010, Harvest employed 365 full-time employees in its upstream business 237 of which are located in the head office and 128 of which are located in the field.

Harvest's downstream business consists of a medium gravity sour crude oil hydrocracking refinery with 115,000 barrels per stream day nameplate capacity and with related docking and storage facilities as well as a marketing division with retail gasoline, home heating, commercial, wholesale and bunkers business all operated in Province of Newfoundland and Labrador. As at March 23, 2010, Harvest employed 450 full-time employees and 72 part-time employees in its downstream business, all of which are located in the Province of Newfoundland and Labrador.

Business Strategies, Policies & Practices

Harvest's business strategy is focused on cash flow generation, acquiring assets with identified operational and development opportunities and increasing the long-term value of its assets with proven development strategies. Prior to 2006, Harvest had applied its strategies to opportunities in the petroleum and natural gas industry in western Canada. With the valuation of petroleum and natural gas assets in western Canada ever increasing through 2005 and into 2006, the opportunities to acquire such assets with significant upside potential became difficult. As a result, in 2006 Harvest changed its focus in western Canada to aggressively pursuing development opportunities within our existing asset base and in 2007, implemented three enhanced oil recovery projects with modest capital requirements but the potential to add significant reserves.

In 2006, Harvest expanded its core business to include crude oil refining and a retail petroleum marketing business. This initiative was undertaken to diversify our business with a long-life asset that has considerable growth potential by increasing the throughput, shifting the yield to higher-valued refined products as well as enhancing capacity to handle a heavier, more-sour crude oil feedstock.

Upstream Segment

Within the upstream segment, Harvest employs the following operating strategies:

1.

Acquire Properties with Operational and Development Opportunities - Harvest will continue to selectively acquire properties with an established production history and once acquired, focus on improving resource recovery, reducing costs and extending reserve life thereby creating additional value for its securityholders. Harvest will continue to evaluate future acquisitions on the basis of their net present value.

  
2.

Enhanced Oil Recovery Projects - Harvest will continue to promote its enhanced oil recovery projects. At Wainwright, we implemented a polymer flood pilot to improve recovery rates. With the success of this pilot, we expect to expand the project to impact a larger portion of the reservoir at Wainwright. At both Bellshill Lake and Suffield, we have increased our injected water by introducing water produced at adjacent properties to re-pressurize the reservoir. Future enhanced oil recovery opportunities have been identified in Hayter, Hay River, Kindersley and southeast Saskatchewan, while carbon dioxide (CO2) flooding and sequestration, oilsands and coal bed methane (CBM) represent longer term recovery opportunities for Harvest.

Form 20-F Page 24



3.

Increase Operating Netbacks - Harvest focuses on reducing operating costs and optimizing marketing alternatives to increase its operating netback and thereby extending the life and increasing the value of its proved reserves. Cost reduction initiatives include continuous improvements to water handling and disposal alternatives and contracting for volume discounts on well servicing and purchased materials. Optimizing marketing alternatives includes blending crude oil production to meet pricing specifications and reviewing transportation alternatives to achieve the highest prices available at the wellhead.

  
4.

Insurance Coverage - In addition to preventative maintenance operating practices, Harvest maintains property damage and business interruption insurance to mitigate the risk associated with its practice of controlling operations and future development by maintaining a high working interest in its petroleum and natural gas properties. Harvest's property damage coverage is subject to a $500,000 deductible per occurrence and a claim limit of $130 million while the business interruption insurance covers its five highest revenue generating properties subject to a 30 day deductible period and claim limit of $130 million. Harvest also maintains an industry standard environmental, health and safety program – See "Environmental, Health & Safety Policies & Practices" below under "Other Upstream Information".

Downstream Segment

Within the downstream segment, Harvest employs the following operating strategies:

1.

Acquire Established Operating Facilities – The North Atlantic operations acquired by Harvest in 2006 had over ten years of continuous operations with a committed workforce and operating plan. In respect of the related feedstock procurement and marketing of refined products, Harvest has contracted with Vitol Refining S.A. to provide these services as well as the related working capital financing subject to a mutual six month termination clause after November 1, 2011. The Refinery is currently configured to produce high quality gasoline and distillates that meet or exceed the ever increasing environmental requirements, from a medium gravity sour feedstock.

  
2.

Profitability Improvement and Expansion – We have identified a "Debottlenecking Project" involving an increase in the design capacity from 115,000 bbl/d to 130,000 bbl/d, improving the yield of gasoline and distillate products, enhancing feedstock receiving and storage facilities and improving process heating design and combustion technologies. In 2009, we made considerable progress toward the Debottleneck Projects. This suite of investments is estimated to cost a total of approximately US$310 million through 2010 and 2011 and has compelling economics. It involves the licensing and incorporation of demonstrated and mature process technologies into existing processes to capture additional capacities, enhanced yields and reduced expenses. We spent approximately US$11 million advancing these projects during 2009.

  
3.

Insurance Coverage – North Atlantic maintains property damage and business interruption insurance on its refinery operations to a maximum annual loss limit of US$1 billion subject to a property damage deductible of US$7.5 million and a 45 day deductible period for the business interruption coverage subject to a minimum of US$20 million for any one occurrence. North Atlantic receives its crude oil feedstock via water born vessels and protects its exposure to marine pollution and related clean-up by requiring any vessel delivering feedstock to the Refinery or shipping refined products from the Refinery to carry US$1 billion of coverage per vessel and to insure the cargo for 110% of its value. In addition, North Atlantic maintains sudden and accidental pollution insurance in the amount of US$200 million subject to a deductible of US$0.5 million.

Cash Flow Risk Management

Harvest’s cash flow risk management strategies are financially integrated, reflecting that the commodity price risk of our cash flow from producing crude oil in western Canada is financially offset partially by our requirement to purchase crude oil feedstock for our downstream operations even though the crude oil produced in western Canada does not physically flow to our refinery in Newfoundland. As a result, our 2010 cash flow at risk is comprised of approximately net 33,000 bbls/d of refined product price exposure, 82,000 bbls/d of refined product crack spread exposure and 79,000 mcf/d of western Canadian natural gas price exposure.

Form 20-F Page 25


Commencing in 2006, we limited our financial hedge counterparties to lenders in our syndicated Credit Facility as the security provided under our Credit Facility will extend to our price risk management contracts. This eliminates the requirement for margin calls and the pledging of collateral as well as enables the negotiation of a more limited number of events of default which limits the potential that these contracts could exacerbate credit concerns.

UPSTREAM BUSINESS
STATEMENT OF RESERVES DATA

The statement of reserves data and other oil and natural gas information set forth below (the "Statement") is dated March 23, 2010. The effective date of the Statement is December 31, 2009 and the preparation date of the Statement is March 23, 2010.

Disclosure of Reserves Data

Harvest retained qualified, Independent Reserves Engineering Evaluators to evaluate and prepare reports on 100% of Harvest's crude oil and natural gas reserves as of December 31, 2009. Harvest's reserves were evaluated by McDaniel (who evaluated approximately 40% of Harvest's total proved plus probable reserves), and GLJ (who evaluated approximately 60% of Harvest's total proved plus probable reserves). All of Harvest's reserves were evaluated using the price and cost assumptions of McDaniel as at January 1, 2010.

The Statement summarizes the crude oil, natural gas liquids and natural gas reserves of the Operating Subsidiaries and the net present values of future net revenue for these reserves using forecast prices and costs. The Reserve Report has been prepared by the Independent Reserve Engineering Evaluators in accordance with the standards contained in the COGE Handbook and the reserve definitions and other requirements contained in NI 51-101. Additional information not required by NI 51-101 has been presented to provide continuity and additional information which we believe is important to the readers of this information. Harvest engaged the Independent Reserve Engineering Evaluators to provide an evaluation of proved and proved plus probable reserves and no attempt was made to evaluate possible reserves.

All of the Operating Subsidiaries' reserves are in Canada and, specifically, in the provinces of Alberta, British Columbia and Saskatchewan.

Disclosure provided herein in respect of BOEs may be misleading, particularly if used in isolation. A BOE conversion ratio of 6 Mcf:1 bbl is based on an energy equivalency conversion method primarily applicable at the burner tip and does not represent a value equivalency at the wellhead.

It should not be assumed that the estimates of future net revenues presented in the tables below represent the fair market value of the reserves. There is no assurance that the forecast prices and costs assumptions will be attained and variances could be material. The recovery and reserve estimates of the Operating Subsidiaries' crude oil, natural gas liquids and natural gas reserves provided herein are estimates only and there is no guarantee that the estimated reserves will be recovered. Actual crude oil, natural gas and natural gas liquid reserves may be greater than or less than the estimates provided herein.

Form 20-F Page 26



Reserves Data (Forecast Prices and Costs) – December 31, 2009                          
                                     
SUMMARY OF OIL AND NATURAL GAS RESERVES
AND NET PRESENT VALUES OF FUTURE NET REVENUE
as of December 31, 2009
FORECAST PRICES AND COSTS
                                     
  RESERVES  
    LIGHT AND MEDIUM                          
  OIL(1)   HEAVY OIL(1)     NATURAL GAS  
    Gross     Net     Gross     Net     Gross     Net  
RESERVES CATEGORY   (Mbbls)     (Mbbls)     (Mbbls)     (Mbbls)     (MMcf)     (MMcf)  
                                     
PROVED                                    
   Developed Producing   52,299     47,125     30,612     27,095     163,734     143,896  
   Developed Non-Producing   872     734     2,030     1,601     13,562     11,857  
   Undeveloped   8,703     7,392     4,540     3,668     29,241     23,763  
TOTAL PROVED   61,874     55,251     37,182     32,364     206,537     179,516  
                                     
PROBABLE   25,161     22,127     17,915     14,920     79,559     67,482  
                                     
TOTAL PROVED PLUS PROBABLE   87,035     77,378     55,097     47,284     286,096     246,998  
                                     
                                     
          RESERVES                    
    NATURAL GAS LIQUIDS     TOTAL OIL EQUIVALENT              
    Gross     Net                          
RESERVES CATEGORY   (Mbbls)     (Mbbls)     Gross (MBOE)      Net (MBOE)              
                                     
PROVED                                    
   Developed Producing   5,811     4,265     116,010     102,468              
   Developed Non-Producing   392     269     5,554     4,580              
   Undeveloped   627     473     18,744     15,493              
TOTAL PROVED   6,830     5,007     140,309     122,541              
                                     
PROBABLE   2,819     2,025     59,155     50,319              
                                     
TOTAL PROVED PLUS PROBABLE   9,649     7,032     199,463     172,860              

Form 20-F Page 27



                                  Value Per  
                                  Boe Before  
    NET PRESENT VALUES OF FUTURE NET REVENUE     Income Tax  
    BEFORE INCOME TAXES DISCOUNTED AT (%/year) (2)   Discounted  
    0%     5%     10%     15%     20%     At 10%/year  
RESERVES CATEGORY   ($M)     ($M)     ($M)     ($M)     ($M)     ($/BOE)  
                                     
PROVED                                    
   Developed Producing   4,374,392     3,215,812     2,573,005     2,160,755     1,873,176     25.11  
   Developed Non-Producing   161,211     120,018     92,936     74,578     61,509     20.29  
   Undeveloped   519,311     343,482     239,289     172,512     127,176     15.45  
TOTAL PROVED   5,054,914     3,679,312     2,905,230     2,407,845     2,061,861     23.71  
                                     
PROBABLE   2,540,437     1,419,771     921,405     653,517     491,192     18.31  
                                     
TOTAL PROVED PLUS   7,595,351     5,099,083     3,826,635     3,061,362     2,553,053     22.14  
PROBABLE                                    

    NET PRESENT VALUES OF FUTURE NET REVENUE  
    AFTER INCOME TAXES DISCOUNTED AT (%/year) (2)
    0%     5%     10%     15%     20%  
RESERVES CATEGORY   ($M)     ($M)     ($M)     ($M)     ($M)  
                               
PROVED                              
   Developed Producing   3,972,534     2,976,906     2,415,640     2,050,517     1,792,523  
   Developed Non-Producing   122,150     92,362     72,708     59,292     49,645  
   Undeveloped   392,228     254,922     174,020     122,490     87,712  
TOTAL PROVED   4,486,912     3,324,190     2,662,368     2,232,299     1,929,880  
                               
PROBABLE   1,900,340     1,063,836     691,516     491,395     370,180  
                               
TOTAL PROVED PLUS PROBABLE   6,387,252     4,388,026     3,353,884     2,723,694     2,300,060  

Form 20-F Page 28



TOTAL FUTURE NET REVENUE
(UNDISCOUNTED)
as of December 31, 2009
FORECAST PRICES AND COSTS
                 
                 
            FUTURE    
            NET   FUTURE
          WELL REVENUE    NET
        DEVELOP-   ABANDON-  BEFORE   REVENUE  
      OPERATING MENT MENT INCOME    AFTER
RESERVES   REVENUE ROYALTIES COSTS COSTS COSTS TAXES(2) INCOME    INCOME
CATEGORY ($M) ($M) ($M) ($M) ($M) ($M) TAXES  TAXES(2) 
                 
Proved Reserves 10,710,153 1,379,054 3,659,152 438,711 178,324 5,054,914 568,001 4,486,912
                 
Proved Plus Probable Reserves 15,950,806 2,143,867 5,352,942 659,518 199,130 7,595,350 1,208,099 6,387,252

 
 FUTURE NET REVENUE  
 BY PRODUCTION GROUP  
 as of December 31, 2009  
 FORECAST PRICES AND COSTS  
       
       
    BEFORE INCOME TAXES UNIT
    (discounted at 10%/year) VALUE
RESERVES      ($/bbl or
CATEGORY PRODUCTION GROUP ($M) (2) $/mcf)
       
Proved Reserves Light and Medium Crude Oil (including solution gas and associated by-products) 1,109,181 26.20
       
Heavy Crude Oil (including solution gas and associated by- products) 1,268,141 26.05
       
  Associated and Non-Associated Natural Gas (including associated by-products) 523,480 3.25
       
  Non-conventional Oil & Gas Activities 4,428 1.88
       
    2,905,230 24.58
       
Proved Plus Probable Reserves Light and Medium Crude Oil (including solution gas and associated by-products) 1,444,367 23.87
       
Heavy Crude Oil (including solution gas and associated by- products) 1,683,693 24.37
       
Associated and Non-Associated Natural Gas (including associated by-products) 692,311 3.13
       
  Non-conventional Oil & Gas Activities 6,264 1.87
       
    3,826,635 22.90

Form 20-F Page 29


Notes to Reserves Data Tables

1.

The reserves attributable to Harvest's Hay River property, which is an area that produces medium gravity crude oil (average 24° API), are subject to a heavy oil royalty regime in British Columbia and would be required, under NI 51-101, to be classified as heavy oil for that reason. We have presented Hay River reserves as medium gravity crude in the reserve tables above as they would otherwise be classified in this fashion were it not for the lower rate royalty regime applied in British Columbia. If the Hay River reserves were included in the heavy crude oil category, it would increase the gross heavy oil reserves and reduce the light/medium oil reserves by the following amounts: Proved Developed Producing: 11.9 MMbbl, Proved Undeveloped: 5.2 MMbbl, Total Proved: 17.1 MMbbl, Probable: 5.5 MMbbl and Proved plus Probable: 22.6 MMbbl, and would increase the net heavy oil reserves and reduce the light/medium oil reserves by the following amounts: Proved Developed Producing: 10.5 MMbbl, Proved Undeveloped: 4.3 MMbbl, Total Proved: 14.8 MMbbl, Probable: 4.9 MMbbl, and Proved plus Probable: 19.7 MMbbl.

   
2.

Columns may not add due to rounding.

   
3.

The crude oil, natural gas liquids and natural gas reserve estimates presented in the Reserve Report are based on the definitions and guidelines contained in the COGE Handbook. A summary of those definitions are set forth below.

   
4.

The crude oil, natural gas liquids and natural gas reserve estimates presented in the Reserve Report are based on the definitions and guidelines contained in the COGE Handbook. A summary of these definitions are set forth below:

   

Reserve Categories

   

Reserves are estimated remaining quantities of oil and natural gas and related substances anticipated to be recoverable from known accumulations, from a given date forward, based on

   
  •  
  • analysis of drilling, geological, geophysical and engineering data;

       
  •  
  • the use of established technology; and

       
  •  
  • specified economic conditions.

       

    Reserves are classified according to the degree of certainty associated with the estimates.


      (a)

    Proved reserves are those reserves that can be estimated with a high degree of certainty to be recoverable. It is likely that the actual remaining quantities recovered will exceed the estimated proved reserves.

       
      (b)

    Probable reserves are those additional reserves that are less certain to be recovered than proved reserves. It is equally likely that the actual remaining quantities recovered will be greater or less than the sum of the estimated proved plus probable reserves.

    Other criteria that must also be met for the categorization of reserves are provided in the COGE Handbook.

    Each of the reserve categories (proved and probable) may be divided into developed and undeveloped categories:

      (c)

    Developed reserves are those reserves that are expected to be recovered from existing wells and installed facilities or, if facilities have not been installed, that would involve a low expenditure (for example, when compared to the cost of drilling a well) to put the reserves on production. The developed category may be subdivided into producing and non-producing.

    Form 20-F Page 30



      (d)

    Developed producing reserves are those reserves that are expected to be recovered from completion intervals open at the time of the estimate. These reserves may be currently producing or, if shut-in, they must have previously been on production, and the date of resumption of production must be known with reasonable certainty.

       
      (e)

    Developed non-producing reserves are those reserves that either have not been on production, or have previously been on production, but are shut-in, and the date of resumption of production is unknown.

       
      (f)

    Undeveloped reserves are those reserves expected to be recovered from known accumulations where a significant expenditure (for example, when compared to the cost of drilling a well) is required to render them capable of production. They must fully meet the requirements of the reserves classification (proved, probable) to which they are assigned.

    In multi-well pools it may be appropriate to allocate total pool reserves between the developed and undeveloped categories or to subdivide the developed reserves for the pool between developed producing and developed non-producing. This allocation should be based on the estimator's assessment as to the reserves that will be recovered from specific wells, facilities and completion intervals in the pool and their respective development and production status.

    Levels of Certainty for Reported Reserves

    The qualitative certainty levels referred to in the definitions above are applicable to individual reserve entities (which refers to the lowest level at which reserves calculations are performed) and to reported reserves (which refers to the highest level sum of individual entity estimates for which reserves are presented). Reported reserves should target the following levels of certainty under a specific set of economic conditions:

      (a)

    at least a 90 percent probability that the quantities actually recovered will equal or exceed the estimated proved reserves; and

       
      (b)

    at least a 50 percent probability that the quantities actually recovered will equal or exceed the sum of the estimated proved plus probable reserves.

    A qualitative measure of the certainty levels pertaining to estimates prepared for the various reserves categories is desirable to provide a clearer understanding of the associated risks and uncertainties. However, the majority of reserves estimates will be prepared using deterministic methods that do not provide a mathematically derived quantitative measure of probability. In principle, there should be no difference between estimates prepared using probabilistic or deterministic methods.

    Additional clarification of certainty levels associated with reserves estimates and the effect of aggregation is provided in the COGE Handbook.

    Forecast Prices and Costs – January 1, 2010
    Forecast prices and costs are those:

    (a)

    generally acceptable as being a reasonable outlook of the future; and

      
    (b)

    if, and only to the extent that, there are fixed or presently determinable future prices or costs to which the Operating Subsidiaries is legally bound by a contractual or other obligation to supply a physical product, including those for an extension period of a contract that is likely to be extended, those prices or costs rather than the prices and costs referred to in paragraph (a).

    Form 20-F Page 31


    The forecast cost and price assumptions assume increases in wellhead selling prices and take into account inflation with respect to future operating and capital costs. Crude oil and natural gas benchmark reference pricing, inflation and exchange rates utilized in the Reserve Report, based on McDaniel's then current forecasts at the date of the Report, were as follows:

      SUMMARY OF PRICING AND INFLATION RATE ASSUMPTIONS    
        as of January 1, 2010     
        FORECAST PRICES AND COSTS     
                                                           
                                            NATURAL           U.S./ CAN  
                                      NATURAL     GAS     INFLATION     EXCHANGE    
                    OIL                 GAS     LIQUIDS     RATES (6)   RATE(7)
                          Alberta                                
                          Bow     Sask                          
              Edmonton     Alberta     River     Cromer                          
              Light     Heavy     Hardisty     Medium           Edmonton              
        WTI     Crude     Crude     Crude     Crude     Alberta     Cond. and              
        Crude     Oil(2)   Oil(3)   Oil(4)     Oil(5)   AECO Spot     Natural              
        Oil(1)     ($Cdn/     ($Cdn/     ($Cdn/     ($Cdn/     Price     Gasolines              
    Year   ($US/ bbl)     bbl)     bbl)     bbl)     bbl)     ($Cdn/ GJ)      ($Cdn/ bbl)      (%/Year)     ($US/$Cdn)  
    Forecast                                                      
    2010   80.0     83.2     68.1     72.3     76.5     6.05     85.2     2.0     0.95  
    2011   83.6     87.0     67.6     73.8     79.1     6.75     89.0     2.0     0.95  
    2012   87.4     91.0     68.0     74.4     81.8     7.15     93.1     2.0     0.95  
    2013   91.3     95.0     68.1     75.8     85.4     7.45     97.1     2.0     0.95  
    2014   95.3     99.2     71.1     79.2     89.2     7.80     101.4     2.0     0.95  
    2015   99.4     103.5     74.2     82.6     93.1     8.15     105.7     2.0     0.95  
    2016   101.4     105.6     75.7     84.3     94.9     8.40     107.9     2.0     0.95  
    2017   103.4     107.7     77.2     85.9     96.8     8.55     110.0     2.0     0.95  
    2018   105.4     109.8     78.7     87.6     98.7     8.70     112.1     2.0     0.95  
    2019   107.6     112.1     80.4     89.4     100.7     8.90     114.5     2.0     0.95  
    2020   109.7     114.3     81.9     91.2     102.7     9.05     116.7     2.0     0.95  
    2021   111.9     116.5     83.6     93.0     104.8     9.25     119.0     2.0     0.95  
    2022   114.1     118.8     85.2     94.8     106.8     9.45     121.3     2.0     0.95  
    2023   116.4     121.2     86.9     96.7     109.0     9.65     123.8     2.0     0.95  
    2024   118.8     123.7     88.7     98.7     111.2     9.85     126.3     2.0     0.95  
    Thereafter   +2%/yr     +2%/yr     +2%/yr     +2%/yr     +2%/yr     +2%/yr     +2%/yr     2.0     0.95  

    Notes:

    (1)

    West Texas Intermediate at Cushing Oklahoma 40 degrees API/0.5% sulphur.

    (2)

    Edmonton Light Sweet 40 degrees API, 0.3% sulphur.

    (3)

    Heavy crude oil 12 degrees API at Hardisty Alberta (after deduction of blending costs to reach pipeline quality).

    (4)

    Bow River at Hardisty Alberta (Heavy stream).

    (5)

    Midale Cromer crude oil 29 degrees API, 2.0% sulphur.

    (6)

    Inflation rates for forecasting prices and costs.

    (7)

    Exchange rates used to generate the benchmark reference prices in this table.

    Weighted average historical prices realized by the Operating Subsidiaries for the year ended December 31, 2009, were $4.29/mcf for natural gas, $45.03/bbl for natural gas liquids, $58.18/bbl for light/medium oil, and $52.91/bbl for heavy oil.

    Form 20-F Page 32


    6.

    Future Development Costs

    The following table sets forth development costs deducted in the estimation of the Operating Subsidiaries' future net revenue attributable to the reserve categories noted below.

        Forecast Prices and Costs  
        ($M)  
    Year   Proved Reserves     Proved Plus Probable Reserves  
    2010 $ 119,221   $ 199,782  
    2011 $ 114,181   $ 176,598  
    2012 $ 63,841   $ 95,615  
    2013 $ 5,440   $ 22,802  
    2014 $ 4,974   $ 12,687  
    Thereafter $ 139,127   $ 167,608  
    Total Undiscounted $ 446,784   $ 675,092  
    Total Discounted at 10% $ 328,177   $ 511,348  

    Future development costs will be funded through cash flow and the Trust's Credit Facility.

       
    7.

    Estimated future abandonment costs related to a property have been taken into account by the Independent Reserve Engineering Evaluators in determining reserves that should be attributed to a property and in determining the aggregate future net revenue there from. No allowance was made; however, for reclamation of well sites or the abandonment and reclamation of any facilities. See "Other Upstream Business Information – Additional Information Concerning Abandonment and Reclamation Costs" for more information.

       
    8.

    The forecast price and cost assumptions assume the continuance of current laws and regulations.

       
    9.

    The extent and character of all factual data supplied to the Independent Reserve Engineering Evaluators were accepted by the Independent Reserve Engineering Evaluators as represented. No field inspection was conducted.

    Form 20-F Page 33


                 
    Reconciliations of Changes in Reserves            
                         
        RECONCILIATION OF    
       OPERATING SUBSIDIARIES COMPANY GROSS   
        BY PRINCIPAL PRODUCT TYPE    
        FORECAST PRICES AND COSTS    
                         
                    ASSOCIATED AND NON-
        LIGHT AND MEDIUM OIL   HEAVY OIL   ASSOCIATED NATURAL GAS
            Gross     Gross     Gross
            Proved     Proved     Proved
        Gross Gross Plus Gross Gross Plus Gross Gross Plus
        Proved Probable  Probable  Proved Probable  Probable  Proved Probable  Probable 
       FACTORS (Mbbl) (Mbbl) (Mbbl) (Mbbl) (Mbbl) (Mbbl) (MMcf) (MMcf) (MMcf)
                         
      31-Dec-08 68,505 28,788 97,293 40,245 18,977 59,224 231,973 90,175 322,148
      Extensions/                  
      Improved 411 1,435 1,846 401 329 730 5,017 (1,141) 3,876
      Recovery                  
      Technical 2,220 (4,761) (2,541) 244 (1,402) (1,160) 6,738 (9,847) (3,109)
      Revisions                  
      Discoveries 0 0 0 0 0 0 0 0 0
       Acquisitions 77 19 96 37 10 47 11,120 5,605 16,725
        Dispositions (707) (319) (1,026) 0 0 0 (15,426) (5,233) (20,659)
      Production (8,633) 0 (8,633) (3,745) 0 (3,745) (32,885) 0 (32,885)
                         
      31-Dec-09 61,873 25,162 87,035 37,182 17,914 55,096 206,537 79,559 286,096
                         
        NATURAL GAS LIQUIDS   TOTAL (BOE)        
            Gross     Gross      
            Proved     Proved      
        Gross Gross Plus Gross Gross Plus      
        Proved Probable  Probable Proved      Probable  Probable      
       FACTORS (Mbbl) (Mbbl) (Mbbl) (MBOE) (MBOE)   (MBOE)        
                         
      31-Dec-08 6,847 2,865 9,712 154,260 65,660 219,919      
      Extensions/                  
      Improved 243 (140) 103 1,889 1,434 3,323      
      Recovery                  
      Technical 509 (30) 479 4,097 (7,836) (3,739)      
      Revisions                  
      Discoveries 0 0 0 0 0 0      
      Acquisitions  344 171 515 2,312 1,134 3,446      
      Dispositions  (121) (47) (168) (3,398) (1,238) (4,636)      
      Production (992) 0 (992) (18,851) 0 (18,851)      
                         
      31-Dec-09 6,830 2,819 9,649 140,309 59,154 199,462      

    Note:                  
    (1)                Columns may not add due to rounding.            

    Form 20-F Page 34


    Additional Information Relating to Reserves Data

    Undeveloped Reserves

    Proved and probable undeveloped reserves have been estimated in accordance with procedures and standards contained in the COGE Handbook.

    As at January 1, 2010, Harvest has a total of 24.3 MMBOE of gross reserves that are classified as proved non-producing, of these non-producing reserves approximately 77% are undeveloped reserves. The balance are developed non-producing reserves which would be wells that are not currently producing and are eligible to be brought on production given economics and production information as at January 1, 2010. Substantially all of the undeveloped reserves are based on Harvest's then current 2010 budget and long range development plans for the major assets noted elsewhere in this document. Approximately 80% of these reserves are expected to be developed within the next two years. The remaining undeveloped reserves are expected be developed over the next five years, in most cases due to processing facility capacity restrictions. The capital cost has been taken into account for these programs in the estimated future net revenue.

    TIMING OF INITIAL UNDEVELOPED
    RESERVES ASSIGNMENT
      Gross Reserves First Attributed by Year
                 
     PRODUCT TYPE Units Prior 2007 2008 2009 Total
     Proved Undeveloped            
                                 Light and Medium   1,621 1,826 65 417 3,929
                                 Crude Oil Mbbl          
                                 Heavy Crude Oil Mbbl 2,028 5,290 3,663 429 11,410
                                 Natural Gas MMcf 6,229 22,494 (2,840) 1,337 27,221
                                 Natural Gas Liquids Mbbl 242 202 6 22 472
                                 Total Oil Equivalent MBOE 4,929 11,067 3,261 1,091 20,348
                 
     Probable Undeveloped            
                                 Light and Medium   1,893 7,837 (48) 1,410 11,092
                                 Crude Oil Mbbl          
                                 Heavy Crude Oil Mbbl 4,233 5,802 (1,179) 492 9,348
                                 Natural Gas MMcf 5,068 21,972 (3,260) 2,148 25,929
                                 Natural Gas Liquids Mbbl 215 775 93 41 1,124
                                 Total Oil Equivalent MBOE 7,186 18,076 (1,677) 2,302 25,886
    Notes:            

    (1)

    Hay River reserves are considered to be heavy crude oil for this analysis.

       
    (2)

    First attributed volumes include additions during the year and do not include revisions to previous undeveloped reserves.

    Significant Factors or Uncertainties

    Information in this Annual Information Form contains forward-looking information and estimates with respect to Harvest. This information addresses future events and conditions, and as such involves risks and uncertainties that could cause actual results to differ materially from those contemplated by the information provided. These risks and uncertainties include but are not limited to factors intrinsic in domestic and international politics and economics, general industry conditions including the impact of environmental laws and regulations, imprecision of reserves estimates, fluctuations in commodity prices, interest rates or foreign exchange rates and stock market volatility. The information and opinions concerning the Trust's future outlook are based on information available at March 29, 2010.

    Form 20-F Page 35


    Important economic factors that should be taken into consideration that may affect particular components of the reserve data include: oil pricing, power costs and operating expenses.

    Oil and Gas Wells

    The following table sets forth the number of wells in which Harvest held a working interest as at December 31, 2009:

              Oil Wells                 Natural Gas Wells        
        Producing     Non-Producing     Producing     Non-Producing  
        Gross     Net     Gross     Net     Gross     Net     Gross     Net  
                                                     
    Alberta   2,980     2,254     1,811     1238.6     1,241     516     790     336  
    British Columbia   147     147     35     35     5     3.8     28     19  
    Saskatchewan   1,089     866.7     443     389.8     35     23.5     11     6.6  
    Total   4,216     3,268     2,289     1,663     1,281     543     829     361  
                                                     
                                                     
              Service Wells                                
        Active     Suspended                          
        Gross     Net     Gross     Net                          
                                                     
    Alberta   615     493     73     49.2                          
    British Columbia   146     146     5     4                          
    Saskatchewan   137     132     74     56.2                          
    Total   898     770     152     110                          

    Note:

    (1)

    "Gross Wells" are wells in which Harvest has an interest (operating or non-operating).

    (2)

    "Net Wells" are Harvest's interest share of the gross wells (operating or non-operating).

    Exploration and Development Activities

    The following table sets forth the number of exploratory and development wells which Harvest completed during its 2009 financial year:

        Exploratory Wells     Development Wells  
        Gross     Net     Gross     Net  
                             
    Oil Wells               42     35.1  
    Gas Wells               38     15.7  
    Service Wells   1     1     25     24.5  
    Dry Holes   -     -     1     0.3  
    Total Wells   1     1     106     75.6  

    Note:

    (1)

    "Gross Wells" are wells in which Harvest has an interest (operating or non-operating).

       
    (2)

    "Net Wells" are Harvest's interest share of the gross wells (operating or non-operating).

    For a discussion of Harvest's exploration and development activities refer to the "2009 Capital Expenditures Plan" section under "Other Upstream Information".

    Form 20-F Page 36


    Properties with No Attributed Reserves

    The following table sets out Harvest's undeveloped land holdings as at December 31, 2009.

      Undeveloped Acres  
                                                                                          Gross     Net  
                 
    Alberta   512,522     366,763  
    British Columbia   44,630     36,653  
    Saskatchewan   99,146     77,484  
    Total   656,298     480,900  
                 
    Undeveloped Acres for which rights expire within one year  
                                                                                            Gross     Net  
    Alberta   92,074     69,034  
    British Columbia   3,003     2,067  
    Saskatchewan   12,873     7,456  
    Total   107,950     78,557  

    Harvest conducts ongoing development activity to retain land that would otherwise expire. As a result of this activity, the actual land holdings that will expire within one year will be less than indicated above.

    Production Estimates

    The following table sets forth the volume of production from the company’s gross reserves estimated for 2010 as found in the Reserve Report:

           2009 Production Forecast  
      Light and        
      Medium Oil Heavy Oil Natural Gas Natural Gas  
      (bbl/d) (bbl/d) (Mcf/d) Liquids (bbls/d) Total (BOE/d)
    Proved Producing 13,052 17,548 74,747 2,462 45,519
    Proved Developed Non-Producing 133.3 221 3,280 103.7 1,004
    Proved Undeveloped 473 1,069 3,682 122.1 2,278
    Total Proved 13,659 18,837 81,710 2,688 48,800
    Total Probable 1,171 1,102 6,293 187.2 3,509
    Total Proved Plus Probable 14,830 19,939 88,003 2,875 52,311

    OTHER UPSTREAM BUSINESS INFORMATION

    Oil and Natural Gas Properties

    The Operating Subsidiaries’ portfolio of significant Properties is discussed below. Reserve amounts discussed are gross reserves and are stated at December 31, 2009 based on forecast prices and cost assumptions.

    In general, the Properties include major oil accumulations which benefit from active pressure support due to an underlying regional aquifer. Generally, the Properties have predictable decline rates with costs of production and oil price key to determining the economic limits of production. Harvest Operations is actively engaged in cost reduction, production and reserve replacement optimization efforts directed at reserve addition through extending the economic life of these producing properties beyond the limits used in the Reserve Report and developing new proven reserves previously not evaluated by the Independent Reserve Engineering Evaluators. The estimates of reserves and future net revenue for individual properties may not reflect the same confidence levels as estimates of reserves and future net revenue for all properties, due to the effects of aggregation.

    Form 20-F Page 37



    2009 Historical Production by Material Property                    
                             
        Light,                    
        Medium and                 Average Daily  
        Heavy Crude     Natural gas           Production  
     Material Property   Oil (bbls/d)     (Mcf/d)     NGL (bbls/d)     (BOE/d)  
                             
     Hay River   5,143     1,618     13     5,425  
     Markerville   822     20,607     667     4,923  
     Rimbey   150     17,527     1,012     4,083  
     Southeast Saskatchewan   3,911     227     38     3,987  
     Suffield   2,835     466     32     2,945  
     Hayter   2,491     320     20     2,564  
     Bellshill Lake   2,083     645     40     2,230  
     Red Earth   2,086     169     58     2,171  
     Wainwright   1,951     -     -     1,951  
     Crossfield   3     6,990     375     1,543  
     Lloydminster   1,250     433     -     1,322  
     Other   11,189     41,096     464     18,502  
     Total   33,912     90,097     2,718     51,646  

    Principal Producing Properties at December 31, 2009

    Hay River: Hay River was acquired by Harvest on August 2, 2005 and is located approximately 125 miles NW of Grande Prairie in northeastern British Columbia. In 2009, Hay River produced 5,143 bbl/d of medium gravity 24° API crude oil and 1.6 mmcf /day of natural gas from the Bluesky Formation located at a depth of approximately 450m. Produced emulsion is processed at our central emulsion processing facility with the clean oil transported via pipeline to sales points. Natural gas produced in conjunction with the oil is processed at the central facility and is either re-injected into the reservoir for pressure maintenance, or sold through a sales gas pipeline connected to the facility. Hay River is a winter only access area in that drilling operations can only be undertaken when the ground is frozen (typically between late December and late March). The Hay River medium gravity oil production is priced at a discount to the Edmonton Light oil benchmark, contributing to stronger netbacks when compared to other similar gravity crudes. Harvest has an average 100% working interest in this operated property. In 2009, Harvest drilled 45 wells including 22 producing horizontal wells and 23 water source and water injection wells with a total capital expenditure of $88 million. Since 2007, Harvest has focused on increasing water injection into the producing Bluesky Formation to improve overall production and recovery of oil from the reservoir. A gas plant constructed in 2007 was commissioned in the spring of 2008 to eliminate flaring at the site and to manage production of associated gas. Connection of commercial power to the site was also completed in 2008 which allowed for optimization of the production in the field.

    Markerville: The Markerville area is located approximately 35 kilometres southwest of Red Deer, Alberta. Harvest is the operator for a majority of the production in the area and has a working interest varying from 50 to 90% in the majority of the area’s wells. Markerville averaged 4,923 BOE/d (70% natural gas) for the 12 months ending December 31, 2009. The area offers multi-zone potential with a number of producing horizons. The Pekisko Formation, at a well depth of approximately 2,200 metres, contains sweet natural gas along with associated liquids. The formation is developed using both vertical and horizontal wells. The Edmonton sands are a tight gas reservoir located at a depth of approximately 800 metres that contains sweet natural gas that is developed exclusively with vertical wells. Harvest also has a 25 to 50% working interest in Leduc Pinnacle Reef formations that produce light oil and associated natural gas. In 2009, the company had capital expenditures of $5.6 million primarily to complete, equip and tie-in wells drilled in the latter part of 2008. Harvest has ownership in various pipelines, compressors, and gas processing facilities that service the wells in this area.

    Form 20-F Page 38


    Rimbey: The Rimbey area is located approximately 50 miles NW of Red Deer. In 2009, the Rimbey area produced 4,083 BOE/d of primarily natural gas (approximately 75%) from various formations including the Rock Creek, Viking, Ostracod, and Cardium. Harvest’s working interest in this area ranges from 25% to 100%. In 2009, Harvest drilled 11gross (3.3 net) wells. Harvest continued to build on a successful exploration program into 2009 at Chedderville by drilling an additional 3 delineation wells into the Basal Mannville (Ostracod) Formation. Production from the Chedderville property accounted for 50% of the total Rimbey production on a BOE basis. Total capital expenditures in Rimbey were $10.2 million for the year ending December 31, 2009. Gas produced from this area is generally transported on company owned and third party owned infrastructure to five company owned compression facilities at Wilson Creek and Rose Creek, Willesden Green and Ferrier as well as third party gas processing facilities.

    Southeast Saskatchewan: Our southeast Saskatchewan properties are located approximately 110 miles southeast of Regina. Production from southeast Saskatchewan averaged 3,987 bbl/d of average 33° API crude oil in 2009, primarily produced from the Tilston and Souris Valley Formations of Mississippian age. Harvest has an average working interest of over 90% in this primarily operated property. In 2009, Harvest drilled 9 gross (6 net) wells, primarily horizontal development and infill wells into defined pools. Fluid produced from the area is processed at our 100% owned Hazelwood facility and is pipeline connected to the Enbridge system. Harvest has extensive proprietary 3D seismic coverage which offers control of the opportunity, and will be used to identify further opportunities on and off our land base.

    Suffield: Suffield is located 160 miles SE of Calgary and is located on the site of the Canadian Forces Base Suffield. Production from this region averaged 2,945 BOE/d of primarily heavy oil in 2009, averaging 11 to 18° API from the Upper Mannville Glauconitic Formation. Harvest has an average 99% working interest in this operated property. Fluid produced from the area is processed at three emulsion processing facilities located at Caen, Lark and Batus with clean oil transported via pipeline to sales points. In 2009, Harvest drilled 1 gross (1 net) water injection well as part of our enhanced water injection into this reservoir. By increasing injection, Harvest believes the ultimate recovery of oil will be increased. Harvest’s capital investment in 2009 was $5.2 million including additional pipeline infrastructure to re-distribute produced water for injection. Future development at Suffield may include step-out, extension and infill drilling in the established pools. Pool optimization and enhanced recovery projects will target increased water injection into under-injected reservoirs that have not received adequate pressure maintenance.

    Hayter: Harvest acquired the Hayter property in November 2002. Production in 2009 averaged approximately 2,564 bbl/d of 14° to 15° API oil, producing from the Lower Cretaceous Cummings/Dina Formation. Harvest has an average 94% working interest in this operated property. Emulsion produced from the wells is processed at one of two central processing facilities and then transported via pipeline to sales points. In 2009, Harvest had capital expenditures of $5.5 million to complete upgrades to the infrastructure as part of a production optimization project identified in 2008. Future development at Hayter may include additional infill and step-out drilling, as well as enhanced oil recovery projects. Harvest has identified the Hayter area as being amenable for enhanced recovery and will undergo additional testing of enhanced oil recovery techniques. Operating expense reduction projects such as low pressure water disposal wells, horizontal disposal wells, and battery optimization are ongoing.

    Bellshill Lake: Harvest holds an average 98% working interest in this area, including a 100% working interest in the Bellshill Lake Ellerslie Unit, as well as working interests ranging from 6.5% to 100% in non-unit leases located next to the unit, all of which is operated by Harvest. Production consists of 26° to 28° API oil produced from the Ellerslie, and Dina formations, and totalled 2,230 BOE/d in 2009 weighted 95% towards oil and liquids. The Unit and area comprises 707 gross wells of which 580 are producing oil wells. The majority of these wells are tied-in to one central facility consisting of an oil processing facility, a water injection plant and a gas processing facility. Oil is transported to market via Gibson's pipeline and the gas is sold on the spot market. In 2008 Harvest constructed a water transfer line to bring incremental injection water to improve the ultimate recovery of oil from this large oil pool. In 2009, there was evidence of the benefit of this injection as the pool Gas Oil Ratio decreased indicating the reservoir pressure was increasing, which Harvest believes will ultimately result in increased oil recovery.

    Red Earth: Production in 2009 from Red Earth averaged 2,171 BOE/d (98% oil) with an average oil quality of 37° to 39° API from the Devonian Slave Point, Granite Wash and Gilwood Formations. Harvest has an average 80% working interest in this primarily operated area. In 2009, Harvest drilled 8 gross (5.7 net) wells with total capital expenditures of $11.2 million. The Slave Point has typically been exploited using vertical wells, and the application of mutlistage fractured horizontal wells has the potential to allow Harvest to access hydrocarbon previously not considered economic. Future development at Red Earth may include downspace drilling in the Slave Point G pool, application of horizontal well technology as well as potential water injection to increase the recovery factor in a number of smaller Slave Point pools by offsetting production decline. Harvest has an extensive seismic database in the Red Earth area which was instrumental in the discovery of a new oil pool in the area, and will assist our plans to infill drill our identified Granite Wash and Slave Point pools.

    Form 20-F Page 39


    Wainwright: Harvest acquired the Wainwright properties in September 2004. Production in 2009 from this pool averaged approximately 1,951 BOE/d of 22° to 24° API medium gravity oil, produced from the Cretaceous Upper Mannville Sparky Formation. Harvest has an average 99% working interest in these operated properties. In 2009, Harvest completed the construction and start-up of a polymer injection facility. This was a follow-up to a 2007 engineering study to evaluate the feasibility of using a polymer based injection fluid to increase waterflood sweep efficiencies and ultimate recoveries in this large oil pool. Total capital expenditures at Wainwright in 2009 were $8.0 million including approximately $6.0 million on the polymer facility alone.

    Crossfield: Crossfield is located approximately 20 miles NW of Calgary. Production in 2009 from this region was primarily natural gas (75%) with some liquids and averaged approximately 1,543 BOE/d from the Lower Cretaceous Basal Quartz Formation. Harvest has an average 75% working interest in this operated and non-operated property. Harvest continues to evaluate opportunities to downspace and drill additional locations at Crossfield including the application of multi-stage fractured horizontal wells which have been successfully applied in similar geological formations. Capital expenditures in 2009 were $1.6 million to install a gas liquids separator package as part of a production optimization project.

    Lloydminster: Harvest has an approximately 95% working interest in this heavy oil field located 10 miles south of the town of Lloydminster. Production of 12° to 14° API heavy crude oil is from the Lloydminster Sandstone Formation, and averaged 1,322 BOE/d (98% oil) in 2009. Harvest drilled 3 gross (1.5 net) horizontal wells in 2009 with total capital expenditures of $3.1 million. Production from the area wells is processed at a central processing facility with solution gas conservation and then trucked to Harvest’s Bellshill Lake pipeline terminal sales point. Future plans include downspacing the pool with additional horizontal wells and assessing the potential impact of water injection for pressure maintenance and enhanced recovery.

    Capital Expenditures

    The following table summarizes capital expenditures (net of incentives and net of certain proceeds and including capitalized general and administrative expenses) related to Harvest's activities for the year ended December 31, 2009:

    Property acquisition costs ($millions)
       Proved properties (62.1)
       Undeveloped properties 3.5
    Total property acquisition costs (58.6)
    Exploration costs -- 
    Development costs 182.8
    Total Capital Expenditures 124.2

    2010 Capital Expenditure Plan

    Harvest’s expected total capital spending on its oil and natural gas properties for 2010 is expected to be approximately $320 million. The primary areas of focus for Harvest’s capital program during 2010 are the following:

    • Hay River – Expenditures of approximately $28 million to drill 11 producing multi-leg horizontal oil wells and water injection wells as well as upgrading our processing infrastructure

    Form 20-F Page 40


    • Red Earth – Drill 18 gross light oil wells for a net expenditure of $34 million with up to 10 multistage fractured horizontal wells for the Slave Point Formation

    • SE Saskatchewan – Drill 31 gross wells for a total expenditure of $48 million pursuing infill and step out horizontal wells in the Tilston, Souris Valley and Bakken Formations

    • Kindersley, Saskatchewan – Drill 10 multistage fractured horizontal wells into the Viking Formation for a total expenditure of $17 million

    • Lloydminster – Drill 18 gross horizontal wells for a total expenditure of $15 million

    • Various Areas – Expenditures of approximately $51 million to pursue production optimization including pump upsizing, facility debottlenecking and zonal recompletion.

    Incremental Exploitation and Development Potential

    Management of Harvest Operations has identified numerous development opportunities, many of which provide the potential for capital investment and incremental production beyond that identified in the Reserve Report. Opportunities being considered include:

    • Implementation or optimization of enhanced waterfloods in selected pools such as Hay River and Kindersley resulting in increased production and recovery;

    • Increasing water handling and water disposal capacity at key fields such as Hayter, Suffield and Bellshill Lake to add incremental oil volumes. This includes additional use of free water knock-outs and additional disposal wells;

    • De-bottlenecking existing fluid handling facilities and surface infrastructure;

    • Optimizing field oil cut management through the shut-in of select wells and increased total fluid from offset higher oil cut wells. Shut-in wells would be available for restart as oil cuts vary;

    • Uphole completions of bypassed or untested reserves in existing wellbores, including recompletion of existing shut-in wells to access undrained reserves;

    • Selected infill and step-out development drilling opportunities for various proven targets generally defined by 3D seismic;

    • Numerous exploratory opportunities defined by seismic from which value might be extracted by sale, Farmout or joint venture;

    • Opportunity to increase recovery factors in established pools using available and evolving enhanced recovery technologies such as Alkaline Surfactant Polymer at Wainwright, carbon dioxide injection at Bashaw and acid gas injection at Hayter;

    • Utilizing multistage fracture technology in horizontal wells to increase oil recovery from tight oil and gas formations at Red Earth (Slave Point Formation), Crossfield (Basal Quartz), Kindersley (Viking), Rimbey (Cardium) and SE Saskatchewan (Bakken).

    Form 20-F Page 41


    Marketing Arrangements

    Crude Oil and Natural Gas Liquids (NGL’s)

    Harvest's crude oil and NGL production is marketed to a diverse portfolio of intermediaries and end users with the majority of contracts on 30 day continuously renewing basis and the NGL contracts on one year terms with both commodities receiving the prevailing monthly market prices. Harvest has a small number of condensate purchase contracts, required for blending heavy oil to meet pipeline specifications, that are a combination of one year and monthly spot contracts both at the prevailing monthly price.

    Harvest received an average sales price, excluding the effects of commodity price risk management contracts, of $58.18/bbl for its light and medium crude oil, $52.91/bbl for its heavy crude oil and $45.03/bbl for its NGL’s for the year ending December 31, 2009 compared to $89.72/bbl, $77.22/bbl and $75.16/bbl for the year ending December 31, 2008, respectively.

    Natural Gas

    Approximately 95% of Harvest's natural gas production is currently being sold at the prevailing daily spot market price in Alberta with the remaining 5% of its production dedicated to aggregator contracts which are also reflective of market prices and are under contract until 2015.

    Harvest received an average sales price, excluding the effects of commodity price risk contracts, of $4.29/mcf for its natural gas for the year ending December 31, 2009 compared to $8.60/mcf in 2008.

    Additional Information Concerning Abandonment and Reclamation Costs

    The following table sets forth information respecting future abandonment and reclamation costs for surface leases, wells, facilities and pipelines which are expected to be incurred by Harvest and for the periods indicated:

        Abandonment & Reclamation costs   Abandonment & Reclamation costs
        (undiscounted and using a 2% inflation rate)   (discounted at 10% using a 2% inflation rate)
    Period   ($000)   ($000)
             
    Total as at December 31, 2009   1,281,802   255,170
    Anticipated to be paid in 2010   10,907   9,915
    Anticipated to be paid in 2011   22,872   18,902
    Anticipated to be paid in 2012   14,913   11,204

    The number of net wells for which the Independent Reserve Engineering Evaluators estimated that Harvest would incur abandonment and reclamation costs is 4,806.5 wells (Proved plus Probable).

    Abandonment costs (excluding salvage values) associated only with wells to which reserves were attributed were deducted by the Independent Reserve Engineering Evaluators in estimating future net revenue in the Reserve Report. The estimated future undiscounted expense related to facilities, pipelines and no reserve addition wells is 1,082.7 million ($204.9 million discounted at 10%). The nature of these expenses are not expected to change the anticipated costs for the next three years as they will not be incurred until the end of a field's reserve life profile.

    Form 20-F Page 42


    Production History

    The following tables summarize certain information in respect of production, product prices received, royalties paid, operating expenses and resulting netback for the periods indicated below:

      Average Daily Production Volumes
    2009

      (before the deduction of royalties)

    Q1 Q2 Q3 Q4 Total
               
       Light & Medium Oil (bbls/d) (1)   24,233     24,316     22,793     23,281     23,651  
       Heavy Oil (bbls/d) 11,141 10,365 10,066 9,491 10,261
       Total Oil (bbls/d)   35,374     34,681     32,859     32,772     33,912  
       NGL (bbls/d) 2,837 2,675 2,648 2,714 2,718
                                   
       Natural Gas(Mcf/d) 95,421 92,335 89,163 83,610 90,097
       Total Daily Production (BOE/d)   54,115     52,745     50,368     49,421     51,646  

    Total Sales Production 2009  
        Q1     Q2     Q3     Q4     Total  
                                   
    Light and Medium Oil (bbls) (1)   2,180,993     2,212,779     2,096,979     2,141,864     8,632,615  
    Heavy Oil (bbls)   1,002,713     943,238     926,095     873,219     3,745,265  
    Total Oil (bbls)   3,183,706     3,156,017     3,023,074     3,015,083     12,377,880  
    NGL (bbls)   255,330     243,425     243,616     249,699     992,070  
                                   
    Natural Gas (Mcf)   8,587,867     8,402,462     8,202,973     7,692,103     32,885,405  
    Total Production (BOE)   4,870,347     4,799,852     4,633,852     4,546,799     18,850,851  

       Average Sales Prices Received 2009  
        Q1     Q2     Q3     Q4     Total  
                                   
       Light & Medium oil ($/bbl) (1)   40.99     57.54     64.57     70.09     58.18  
       Heavy Oil ($/bbl)   37.16     55.12     58.57     62.62     52.91  
       Total Oil ($/bbl)   39.78     56.82     62.73     67.93     56.59  
                                   
       Natural Gas ($/Mcf)   41.22     42.26     44.71     51.95     45.03  
       NGL ($/bbl)   5.33     3.87     3.22     4.76     4.29  
       Total BOE ($/BOE)   37.56     46.28     48.97     55.94     47.02  
                                   
                                   
    Royalties Paid 2009  
        Q1     Q2     Q3     Q4     Total  
                                   
       Light & Medium Oil ($000) (1)   11,666     17,972     21,085     27,817     78,540  
       Heavy Oil ($000)   4,353     6,972     9,759     7,091     28,175  
       Natural gas & NGL's ($000)   8,510     3,255     4,950     5,430     22,145  
       Total BOE ($000)   24,529     28,199     35,794     40,338     128,860  
                                   
       Light & Medium Oil ($/bbl) (1)   5.35     8.12     10.05     12.99     9.10  
       Heavy Oil ($/bbl)   4.34     7.39     10.54     8.12     7.52  
       Natural gas & NGL's ($/BOE)   5.05     1.98     3.07     3.55     3.42  
       Total BOE ($/BOE)   5.04     5.88     7.72     8.87     6.84  

    Form 20-F Page 43



    Operating Expenses(2) 2009  
        Q1     Q2     Q3     Q4     Total  
                                   
       Light & Medium Oil ($000) (1)   39,937     32,413     31,663     32,013     136,026  
       Heavy Oil ($000)   14,725     12,211     12,459     12,623     52,018  
       Natural gas & NGL's ($000)   20,673     16,693     16,208     17,057     70,631  
       Total BOE ($000)   75,335     61,317     60,330     61,693     258,675  
                                   
       Light & Medium Oil ($/bbl) (1)   18.31     14.65     15.10     14.95     15.76  
       Heavy Oil ($/bbl)   14.69     12.95     13.45     14.46     13.89  
       Natural gas & NGL's ($/BOE)   12.26     10.15     10.06     11.14     10.91  
       Total BOE ($/BOE)   15.47     12.77     13.02     13.57     13.72  
                                   
                                   
    Netback Received(3) 2009  
        Q1     Q2     Q3     Q4     Total  
                                   
       Light & Medium Oil ($/bbl) (1)   17.33     34.77     39.42     42.15     33.32  
       Heavy Oil ($/bbl)   18.13     34.78     34.58     40.04     31.50  
       Natural gas & NGL's ($/BOE)   16.07     13.91     10.03     17.68     14.37  
       Total BOE ($/BOE)   17.05     27.63     28.23     33.50     26.46  

    Notes:

    (1)

    Medium oil production includes production from our Hay River property. The crude oil from this property has an average API of 24o (medium grade); however, it benefits from a heavy oil royalty regime and therefore, would be classified as heavy oil according to NI 51-101.

    (2)

    Before gains or losses on commodity derivatives.

    (3)

    Netbacks are calculated by subtracting royalties and operating expenses before gains or losses on commodity derivatives and transportation expenses.

    Potential Acquisitions

    Harvest continues to evaluate potential acquisitions of all types of petroleum and natural gas and other energy-related assets as part of its ongoing acquisition program. Harvest is normally in the process of evaluating several potential acquisitions at any one time which individually or together could be material. Except as otherwise disclosed herein, of the date hereof, Harvest has not reached an agreement on the price or terms of any potential material acquisitions and cannot predict whether any current or future opportunities will result in one or more acquisitions for Harvest.

    Tax Horizon

    In our structure, taxable income from the Operating Subsidiaries is transferred to the Trust on an annual basis and taxable income of the Trust was transferred to our Unitholders with the payment of distributions. The transfer of taxable income from the Operating Subsidiaries was primarily accomplished with the payment of the various net profits interests and the interest on the unsecured debt obligations owing to the Trust which are both deductible by the Operating Subsidiaries for income tax purposes. No material income taxes were paid by either the Trust or its subsidiaries in 2009. See "Risk Factors – Risks Related to Harvest’s Structure - Re-assessment of Prior Years’ Income Tax Returns."

    Harvest is expected to convert to a corporate structure in 2010. Harvest currently has $3 billion of tax pools to shelter its taxable income. Harvest anticipates that there will be no income tax liability payable prior to 2013. Harvest’s future capital spending will further delay the tax horizon while a strengthening of commodity prices beyond that anticipated by the forward curve would result in tax pools being utilized earlier and the tax horizon accelerated. However, providing guidance on the timing of future cash income taxes is difficult in an industry with highly volatile commodity prices and significant fluctuations in the level of capital spending, both of which impact the tax horizon.

    Form 20-F Page 44


    Environment, Health and Safety Policies and Practices

    Harvest continues to maintain its Platinum-level status in the Canadian Association of Petroleum Producers’ (CAPP) Stewardship program. In 2009, Harvest was an active member of the CAPP Stewardship Redesign Committee making important contributions to this collaborated industry effort that has resulted in more meaningful stewardship benchmarks and metrics. The Stewardship reporting framework focuses on continuous improvement, Environment, Health and Safety (EH&S) management systems and reporting of environmental, health, safety and social performance.

    Harvest continues to evolve and develop the existing environmental, health and safety management system as a means for mitigating the risk to our personnel, assets, the environment and the public. In 2009, updates to the EH&S management system included revisions to the existing system and the addition of key safe work practices, the medium for the delivery of the EH&S program manual hard copy to electronic and the formalization of contractor selection, engagement and safety performance tracking.

    Harvest’s Upstream Manager of Environment, Health and Safety is responsible for monitoring regulatory requirements and when required, implementing appropriate compliance procedures and causing our operations practices to be carried out in accordance with the applicable environmental requirements with adequate safety precautions. At the conclusion of 2009 Harvest had implemented its Fugitive Emissions Program in accordance with the requirements set forth by the regulatory agencies.

    In 2009, Harvest spent $7 million on the management and retirement of environmental liabilities. This work included: the restoration of recent and historic spill sites; the assessment, monitoring and remediation of sites with identified environmental impacts; and the reclamation of abandoned well sites and unused access roads. In 2009, Harvest had 268 active (operated) reclamation sites and 25 of these sites were submitted to regulators for reclamation certification. In 2010, it is expected that Harvest will have 300 active reclamation sites and will submit approximately 40 for reclamation certification.

    Impact of Volatility in Commodity Prices

    Harvest's operational results and financial condition will be dependent on the prices received for petroleum and natural gas production. Petroleum and natural gas prices have fluctuated widely during recent years and are determined by supply and demand factors, which are influenced by weather and general economic conditions. Any decline in petroleum and natural gas prices could have an adverse effect on Harvest's financial condition. Harvest mitigates such price risk through closely monitoring the various commodity markets and establishing commodity price risk management programs, as deemed necessary, to provide stability to its cash flows.

    A summary of financial and physical contracts in respect of price risk management activities can be found in Note 20 to Harvest's consolidated financial statements for the year ended December 31, 2009 and under the heading "Cash Flow Risk Management" in Harvest's management’s discussion and analysis for the year ended December 31, 2009, both of which are filed on SEDAR at www.sedar.com. Both Note 20 of Harvest's audited consolidated financial statements for the year ended December 31, 2009 and the "Risk Management, Financing and Other" discussion in Harvest's management’s discussion and analysis for the year ended December 31, 2009 are incorporated herein by reference.

    Industry Conditions

    The petroleum and natural gas industry is subject to extensive controls and regulations governing its operations (including land tenure, exploration, development, production, refining, transportation and marketing) imposed by legislation enacted by various levels of government and with respect to pricing and taxation of petroleum and natural gas by agreements among the governments of Canada, Alberta, British Columbia and Saskatchewan, all of which should be carefully considered by investors in the petroleum and gas industry. It is not expected that any of these controls or regulations will affect Harvest's operations in a manner materially different than they would affect other petroleum and natural gas entities of similar size. All current legislation is a matter of public record and we are unable to predict what additional legislation or amendments may be enacted. Outlined below are some of the principal aspects of legislation, regulations and agreements governing the petroleum and natural gas industry.

    Form 20-F Page 45


    Pricing and Marketing – Petroleum, Natural Gas and Associated Products

    In the provinces of Alberta, British Columbia and Saskatchewan, petroleum, natural gas and associated products are generally sold at market index based prices. These indices are generated at various sales points depending on the commodity and are reflective of the current value of the commodity adjusted for quality and location differentials. While these indices tend to track industry reference prices (i.e. West Texas Intermediate crude oil at Cushing, Oklahoma or natural gas at Henry Hub, Louisiana), some variances can occur due to specific supply-demand imbalances. These differentials can change on a monthly or daily basis depending on the supply-demand fundamental at each location as well as other non-related changes such as the value of the Canadian dollar and the cost of transporting the commodity to the pricing point of the particular index.

    The producers of crude oil are entitled to negotiate sales contracts directly with purchasers, with the result that the market determines the price of crude oil. Crude oil prices are primarily based on worldwide supply and demand. The specific price depends in part on quality, prices of competing fuels, distance to market, the value of refined products, the supply/demand balance and other contractual terms. Crude oil exporters are also entitled to enter into export contracts with terms not exceeding one year in the case of light crude oil and two years in the case of heavy crude oil, provided that an order approving such exports has been obtained from the National Energy Board of Canada (the "NEB"). Any crude oil export to be made pursuant to a contract of longer duration (to a maximum of 25 years) requires an exporter to obtain an export license from the NEB and the issuance of such license requires the approval of the Governor in Council.

    The price of natural gas is determined by negotiation between buyers and sellers. Natural gas exported from Canada is subject to regulation by the NEB and the Government of Canada. Exporters are free to negotiate prices and other terms with purchasers, provided that the export contracts must continue to meet certain other criteria prescribed by the NEB and the Government of Canada. Natural gas exports for a term of less than 2 years or for a term of 2 to 20 years (in quantities of not more than 30,000 m3/day) must be made pursuant to an NEB order. Any natural gas export to be made pursuant to a contract of longer duration (to a maximum of 25 years) or a larger quantity requires an exporter to obtain an export license from the NEB and the issuance of such license requires the approval of the Governor in Council.

    The governments of Alberta, British Columbia and Saskatchewan also regulate the volume of natural gas that may be removed from those provinces for consumption elsewhere based on such factors as reserve availability, transportation arrangements and market considerations.

    Pipeline Capacity

    Although pipeline expansions are ongoing, pipeline capacity is an important consideration and may impact the oil and natural gas industry by limiting the ability to export oil and natural gas.

    Provincial Royalties and Incentives

    In addition to federal regulation, each province has legislation and regulations which govern land tenure, royalties, production rates, environmental protection and other matters. The royalty regime is a significant factor in the profitability of crude oil, natural gas liquids, sulphur and natural gas production. Royalties payable on production from lands other than Crown lands are determined by negotiations between the mineral owner and the lessee, although production from such lands is also subject to certain provincial taxes and royalties. Crown royalties are determined by governmental regulation and are generally calculated as a percentage of the value of the gross production. The rate of royalties payable generally depends in part on prescribed reference prices, well productivity, geographical location, field discovery date, method of recovery and the type or quality of the petroleum product produced. Other royalties and royalty-like interests are from time to time carved out of the Working Interest owner's interest through non-public transactions. These are often referred to as overriding royalties, gross overriding royalties, net profits interests or net carried interests.

    From time to time, the federal and provincial governments in Canada have established incentive programs which have included royalty rate reductions (including for specific wells), royalty holidays and tax credits for the purpose of encouraging oil and natural gas exploration or enhanced planning projects. However, the trend in recent years has been to eliminate these types of programs in favour of long term programs which enhance predictability for producers. If applicable, oil and natural gas royalty holidays and reductions would reduce the amount of Crown royalties paid by oil and gas producers to the provincial governments.

    Form 20-F Page 46


    Alberta

    The Government of Alberta (the “Government”) implemented its New Royalty Framework (the “NRF”) effective January 1, 2009. Conventional oil royalties are set by a single sliding rate formula containing separate elements that account for oil price and well production, with royalty rates ranging up to 50% and rates capped when oil prices reach $120 Cdn per barrel. Natural gas royalties are also set by a single sliding rate formula, with royalty rates ranging from 5% to 50% and rates capped when natural gas prices reach $17.50 Cdn/MMBtu. Oil sands base royalty rates start at 1%, and increase for every dollar when oil is priced above $55 per barrel to a maximum of 9% when oil prices reach $120 Cdn per barrel. Once the oil sands project has recovered specified allowed costs, the royalty rate will range from 25% to 40%.

    In November 2008, the Government announced that companies drilling new natural gas and conventional oil wells at depths between 1,000 and 3,500 metres, which are spudded between November 19, 2008 and December 31, 2013, will have a one-time option of selecting new transitional royalty rates or new royalty framework rates. The transition option provides lower royalties in the initial years of a well's life. For example, under the transition option, royalty rates for natural gas wells will range from 5% to 30%. The election must be made prior to the end of the first calendar month in which the leased substance is produced.

    The Deep Oil Exploration Program ("DOEP") and the Natural Gas Deep Drilling Program ("NGDDP") are new programs that began January 1, 2009. These programs provide upfront royalty adjustments to new wells. To qualify for such royalty adjustments under the DOEP, exploration wells must have a vertical depth greater than 2,000 metres with a Crown interest and must be spudded after January 1, 2009. These oil wells qualify for a royalty exemption on either the first $1 million of royalty or the first 12 months of production. The NGDDP applies to wells producing at a true vertical depth greater than 2,500 metres. The NGDDP will have an escalating royalty credit in line with progressively deeper wells from $625 per metre to a maximum of $3,750 per metre. There are additional benefits for the deepest wells. Both the DOEP and the NGDDP are five year programs. Any wells spud after December 31, 2013, or any wells that choose the transition option, will not qualify under either program. No royalty adjustments will be granted under either the DOEP or the NGDDP after December 31, 2018.

    On March 3, 2009, the Government of Alberta announced a new three-point stimulus plan. On June 25, 2009 the Government extended the first two points by one year to March 2011:

    • Drilling royalty credit for new conventional oil and natural gas wells – effective for wells spud on or after April 1, 2009, this two-year program will provide a $200 per-metre-drilled royalty credit, with the maximum credit determined on a sliding scale based on the individual company’s total Alberta-based 2008 Crown oil and gas production.

    • Royalty rate cap for new conventional oil and natural gas wells – effective April 1, 2009, this program will provide a maximum 5% royalty rate for the first 12 months of production, to a maximum of 50,000 barrels of oil or 500 million cubic feet of natural gas per well, to all new wells that begin producing conventional oil or natural gas between April 1, 2009 and March 31, 2011.

    • Abandonment and reclamation fund – the province will provide $30 million to be invested by the Orphan Well Association to abandon and reclaim old well sites where there is no legally responsible or financially able party available.

    On March 11, 2010, the Alberta Government announced its intention to adjust royalty rates effective January 1st, 2011. This adjustment includes making the current incentive program royalty rate of 5% on new natural gas and conventional oil wells a permanent feature of the royalty system with current time and volume limits. The maximum royalty rate will be reduced from the current levels of 50% to 40% for conventional oil and to 36% for natural gas. The transitional royalty framework for oil and gas will continue until December 31, 2013 as announced and no new wells will be allowed to select transitional royalty rates effective January 1, 2011; wells that have selected the transitional royalty rates will be allowed to switch to the new rates effective January 1, 2011. All royalty curves will be finalized and announced by May 31, 2010. The implementation of the royalty adjustments is subject to certain risks and uncertainties, including changes to existing legislation and the regulation and development of proprietary software to support the calculation and collection of royalties. Certain proposed changes may require further consultation and there may be modifications introduced prior to implementation of the royalty adjustments on January 1, 2011.

    Form 20-F Page 47


    Saskatchewan

    Crown natural gas royalty rates are sensitive to the individual productivity of each well. The rates are applied to the respective portions of each classification of gas ("fourth tier gas", "third tier gas", "new gas" and "old gas") produced from a well.

    Each month, the royalty rates are adjusted based on the level of the Provincial Average Gas Price ("PGP") established by the Province monthly. The PGP represents the weighted average fieldgate price (expressed in $/103m3) received by producers during the month for the sale of all gas subject to royalty. Crown royalty of the production volume is calculated on each individual well using the applicable royalty rate to the volume of gas produced by each well on a monthly basis. The operator must elect to use either the PGP or the Operator Average Gas Price ("OGP") for purposes of valuing the Crown's royalty share of the production volume from each well. The OGP is determined each month by the operator and represents the weighted average fieldgate price ($/103m3) received by the operator for sales of gas during the month. The Crown royalty share is calculated by multiplying the Crown royalty volume determined for each well by the wellhead value of the gas for the month.

    Crown royalty rates for conventional oil are sensitive to the individual productivity of each well and the type of oil produced from the well. Each month, royalty rates are adjusted based on the level of the reference price established by the Province for each type of oil. For Crown royalty purposes, crude oil is classified as "heavy oil", "southwest designed oil" or "non-heavy oil other than southwest designated oil". There are separate reference prices established for each type of oil which represent the average wellhead price (in $/m3) received by producers during the month for sales of that oil type in Saskatchewan.

    The Crown royalty share of production volume is calculated on each individual well using the applicable royalty rate to the volume of oil produced from the well each month. The Crown royalty share is calculated by multiplying the Crown royalty volume determined for each well by the wellhead value of the oil for the month. A separate cost sensitive royalty structure applies to incremental production from enhanced oil recovery projects, which incorporates lower royalty and freehold production tax rates before the project reaches payout of investment and operating expenditures.

    Saskatchewan has introduced a new orphan oil and gas well and facility program, solely funded by oil and gas companies to cover the cost of cleaning up abandoned wells and facilities where the owner cannot be located or has gone out of business. The program is composed of a security deposit, based upon a formula considering assets of the well and the facility licensee against the estimated cost of decommissioning the well and facility once it is no longer producing, and an annual levy assessed to each licensee.

    British Columbia

    The British Columbia natural gas royalty regime is price-sensitive, using a "select price" as a parameter in the royalty rate formula. When the reference price, being the greater of the producer price or the Crown set posted minimum price ("PMP"), is below the select price, the royalty rate is fixed. The rate increases as prices increase above the select price. The Government of British Columbia determines the producer prices by averaging the actual selling prices for gas sales with shared characteristics for each company minus applicable costs. If this price is below the PMP, the PMP will be the price of the gas for royalty purposes.

    Natural gas is classified as either "conservation gas" or "non-conservation gas". There are three royalty categories applicable to non-conservation gas, which are dependent on the date on which title was acquired from the Crown and on the date on which the well was drilled. The base royalty rate for non-conservation gas ranges from 9% to 15%. A lower base royalty rate of 8% is applied to conservation gas. However, the royalty rate may be reduced for low productivity wells.

    Form 20-F Page 48


    The royalty regime for oil is dependent on age and production. Oil is classified as "old", "new" or "third tier" and a separate formula is used to determine the royalty rate depending on the classification. The rates are further varied depending on production. Lower royalty rates apply to low productivity wells and third tier oil to reflect the increased cost of exploration and extraction. There is no minimum royalty rate for oil.

    In May 2008, the Government of British Columbia introduced the Net Profit Royalty Program to stimulate development of high risk and high cost natural gas and oil resources in British Columbia that are not economic under other royalty programs. The program allows for the calculation of royalties based on the net profits of a particular project and is governed under the Net Profit Royalty Regulation, which came into effect in May 2008.

    On August 6, 2009, the Province of British Columbia announced an Oil and Gas Stimulus package providing for:

    • A one-year, two per cent royalty rate for all natural gas wells drilled in a 10 month window (September 2009 - June 2010).

    • An increase of 15 per cent in the existing royalty deductions for natural gas deep drilling.

    • Qualification of horizontal wells drilled between 1,900 and 2,300 metres into the Deep Royalty Credit Program.

    An additional $50 million was allocated in the fall of 2009 for the Infrastructure Royalty Credit Program to stimulate investment in oil and gas roads and pipelines.

    Land Tenure

    Crude oil and natural gas located in western Canada is owned predominantly by the respective provincial governments. Provincial governments grant rights to explore for and produce oil and natural gas pursuant to leases, licences and permits for varying terms from 2 years and on conditions set forth in provincial legislation including requirements to perform specific work or make payments. Oil and natural gas located in such provinces can also be privately owned and rights to explore for and produce such oil and natural gas are granted by lease on such terms and conditions as may be negotiated.

    Environmental Regulation

    The oil and natural gas industry is subject to environmental regulations pursuant to a variety of provincial and federal legislation. Such legislation provides for restrictions and prohibitions on the release or emission of various substances produced in association with certain oil and gas industry operations. In addition, such legislation requires that well and facility sites be abandoned and reclaimed to the satisfaction of provincial authorities. Compliance with such legislation can require significant expenditures and a breach of such requirements may result in suspension or revocation of necessary licenses and authorizations, civil liability for pollution damage, and the imposition of material fines and penalties.

    In Alberta, environmental compliance is governed by the Alberta Environmental Protection and Enhancement Act. In British Columbia, environmental compliance is governed by the Environmental Assessment Act and in Saskatchewan by the Environmental Assessment Act.

    Canada is a signatory to the United Nations Framework Convention on Climate Change. The Canadian federal government previously released the Regulatory Framework for Air Emissions, updated March 10, 2008 entitled Turning the Corner: Regulatory Framework for Industrial Greenhouse Gas Emissions (collectively, the "Regulatory Framework"), for regulating greenhouse gas ("GHG") emissions by proposing mandatory emissions intensity reduction obligations on a sector by sector basis. Legislation to implement the Regulatory Framework had been expected to be put in place this year, but the federal government has delayed the release of any such legislation and potential federal requirements in respect of GHG emissions are unclear. On January 30, 2010, the Canadian federal government announced its new target to reduce overall Canadian GHG emissions by 17% below 2005 levels by 2020, from the previous target of 20% from 2006 levels by 2020, to align itself with U.S. policy. In 2009, the Canadian federal government announced its commitment to work with the provincial governments to implement a North American-wide cap and trade system for GHG emissions, in cooperation with the United States. Canada would have its own cap-and-trade market for Canadian-specific industrial sectors that could be integrated into a North American market for carbon permits.

    Form 20-F Page 49


    The Canadian federal government currently proposes to enter into equivalency agreements with provinces to establish a consistent regulatory regime for GHGs, but the success of any such plan is uncertain, possibly leaving overlapping levels of regulation. It is uncertain whether either federal GHG regulations or an integrated North American cap and trade system will or will not be implemented, or what obligations might be imposed under any such system.

    As the details of the implementation of any federal legislation for GHGs have not been announced, the effect on Harvest's operations cannot be determined at this time.

    Alberta regulates GHG emissions under the Climate Change and Emissions Management Act, the Specified Gas Reporting Regulation (the "SGRR"), which imposes GHG emissions reporting requirements, and the Specified Gas Emitters Regulation (the "SGER") which imposes GHG emissions limits. Under the SGRR, Harvest must report if it has GHG emissions of 100,000 tonnes or more from a facility in any year. Under the SGER, GHG emission limits apply once a facility has direct GHG emissions in a year of 100,000 tonnes or more. Under the SGER, any facility coming into commercial production after 2000 will be considered a new facility and will be required to reduce its emission intensity (e.g. tonnes of GHGs emitted per unit of production) by 2% per year beginning in its fourth year of commercial operation. The SGER permits Harvest to meet the applicable emission limits by making emissions intensity improvements at facilities, offsetting GHG emissions by purchasing offset credits or emission performance credits in the open market, or acquiring 'fund credits' by making payments of $15/per tonne to the Alberta Climate Change and Management Fund. The Alberta government recently announced its intention to raise the price of fund credits and increase the required reductions in GHG emissions intensity to unspecified levels. In addition, Alberta facilities must currently report emissions of industrial air pollutants and comply with obligations imposed in permits and under environmental regulations.

    The Province of British Columbia intends to reduce its GHG emissions to 33% below 2007 levels by 2020 and has set interim targets of 6% below 2007 levels by 2012 and 18% below 2007 levels by 2016 and, accordingly, has implemented the Greenhouse Gas Reduction Targets Act. The Crown is obligated to report every second year on the amount of reductions achieved in the province, although there is no mechanism in place to measure compliance nor is there any consequence for failing to reach the target. A carbon tax was implemented on the purchase or use of fossil fuels within the Province of British Columbia, starting at $10/ton on July 1, 2008 and rising by $5 per year to $30/ton in 2012. Fuel sellers are required to pay a security equal to the tax payable on the final sale to end purchasers, and end purchasers are required to pay the tax. Fuel sellers collect carbon tax at the time fuel is sold at retail to the end purchaser. Carbon capture and storage is required for all new coal-fired electricity generation facilities and a 0.4% levy tax has been implemented at the consumer level on electricity, natural gas, grid propane and heating oil that goes towards establishing the Innovative Clean Energy Fund.

    On May 11, 2009, the Province of Saskatchewan introduced Bill 95 an Act Respecting the Management and Reduction of Greenhouse Gases and Adaptation to Climate Change. The new legislation will establish a provincial plan for reducing GHG emissions to meet provincial targets and promote investments in low-carbon technologies. The Province has indicated that it intends to enter into an equivalency agreement with the federal government to achieve equivalent environmental outcomes under provincial regulation.

    In 2009, following the United Nations Climate Change Conference (the “Copenhagen Summit”) Canada committed to reducing its greenhouse gas emissions by 17% below 2005 levels by 2020. However, the Federal government has not indicated how it will achieve the greenhouse gas reductions.

    Form 20-F Page 50


    DOWNSTREAM BUSINESS

    Harvest’s downstream business, operating under the North Atlantic trade name, is composed of a medium gravity sour crude oil hydrocracking refinery with a 115,000 barrels per stream day nameplate capacity, and a marketing division with 64 gasoline outlets, a retail heating fuels business and a commercial and wholesale petroleum products business, all located in the Province of Newfoundland and Labrador. The daily sales volume of our retail and wholesale marketing division averages over 14,000 barrels, representing approximately 43% of the Newfoundland market.

    Brief History

    The construction of the Refinery commenced in 1971 with the crude oil distillation unit commissioned in late 1973 and most other process units in 1974. The Refinery was shut down two years later as the owner filed for bankruptcy protection during the oil price shock. In 1980, Petro-Canada purchased the Refinery but did not operate it, and in late 1986, sold the Refinery to a third-party private company. From 1986 through 1994, the new owner invested approximately $132 million in the Refinery including the construction of a new hydrogen unit. On April 24, 1994, the Refinery experienced a fire at the vacuum tower and, as a consequence, the entire facility was again shut down as the owner was unable to finance the restoration of the Refinery.

    The Vitol Refining Group B.V. (“Vitol Group”) acquired the Refinery in August 1994 and commenced a major restoration and successfully recommissioned the Refinery in late 1994. More than US$400 million was invested to maintain, upgrade and expand the facility prior to our acquisition of the Refinery on October 19, 2006. These investments significantly improved the Refinery's operating performance in terms of refinery throughput, reliability, saleable yield, product quality, safety and environmental performance.

    In 2009, the Refinery averaged 83,939 bbls/d, down from 103,497 bbls/d in the prior year. A major planned turnaround was successfully completed during the second quarter, expanding our hydrocracking capacity by an additional 1,000 barrels per stream-day. Operations in the third quarter resulted in throughputs similar to the first quarter; however, margins were considerably reduced. Fourth quarter margins were also weak and North Atlantic took advantage of this to reduce throughputs and complete maintenance activities.

    Overview of Refinery Operations

    The Refinery's crude oil and other feedstocks are waterborne cargos originating primarily from Iraq, Russia and Venezuela. The Refinery produces high quality gasoline, ultra low sulphur diesel, jet fuel, and furnace oil, and high sulphur fuel oil ("HSFO"). Approximately 10% of our refined products are sold in the Province of Newfoundland and Labrador while approximately 90% are export cargos sold in U.S. east coast markets, such as Boston, New York City, and Europe or farther abroad when economics justify the increased shipping charges. The Refinery enjoys a significant transportation advantage as a result of its ice-free, deep water docking facility and it has approximately seven million barrels of tankage, including six 575,000 barrel crude tanks enabling the receipt of crude oil transported on very large crude carriers which typically result in significantly lower per barrel transportation charges. North Atlantic’s dock facilities are used for off-loading refinery feedstocks and for loading refined products. The dock facilities handle approximately 220 vessels each year with North Atlantic owning and operating two tugboats to assist with berthing and unberthing tankers.

    The following map illustrates the refinery’s proximity to the key Atlantic crude oil and product shipping lanes.

    Form 20-F Page 51



    Refinery Feedstock

    Crude oil and other feedstocks are delivered to the Refinery via waterborne cargos. Typically, there are approximately 20 days of crude oil feedstock in tankage at the Refinery to mitigate the effects of any supply disruptions. Over the past three years, the country of origin of the feedstock has been as follows:

        2009     2008     2007  
        (Mbbls)     (Mbbls)     (Mbbls)  
                       
    Iraq   18,098     21,218     23,230  
    Venezuela   4,690     7,102     5,180  
    Russia   5,816     5,973     3,367  
    Other   2,033     3,586     4,218  
    Total Feedstock   30,637     37,879     35,995  
    As % of nameplate capacity   73%     90%     86%  

    Refined Products

    Over the past three years, the Refinery has produced the following refined products:

        2009     2008     2007  
        (Mbbls)     (Mbbls)     (Mbbls)  
                       
    Gasoline products   10,499     12,068     11,515  
    Distillate products   12,196     15,668     14,406  
    High sulphur fuel oil( "HSFO")   7,538     9,952     9,843  
                       
    Total Products   30,233     37,688     35,764  
    Total Liquid Yield (as a % of feedstock)   99%     100%     99%  

    Form 20-F Page 52



    Operations Reliability

    Improving the reliability of the Refinery has been a major focus with significant capital expenditures and a change in maintenance philosophy. Our maintenance philosophy has evolved to one that emphasizes long term solutions to reliability issues through the conduct of rigorous analysis regarding the root cause of reliability issues. Of particular note, we have developed an advanced Equipment Integrity Program whereby remaining equipment life calculations are utilized to determine equipment turnaround schedules and with the intent that equipment is repaired or replaced before failure occurs.

    Supply and Offtake Agreement

    Concurrent with the acquisition of North Atlantic by Harvest in 2006, North Atlantic entered into a Supply and Offtake Agreement (the “SOA”) with Vitol Refining S.A. ("Vitol"), and this agreement was amended and extended October 12, 2009; effective November 1, 2009. The SOA provides that the ownership of substantially all crude oil and other feedstocks and refined product inventories at the Refinery be retained by Vitol and that Vitol be granted the exclusive right and obligation to provide crude oil feedstock and other feedstocks for delivery to the Refinery as well as the exclusive right and obligation to purchase virtually all refined products produced by the Refinery for export. The SOA also provides that Vitol will receive a time value of money amount (the "TVM") reflecting the cost of financing the working capital associated with the purchase of crude oil and other feedstocks and sale of refined products, as the SOA requires that Vitol retain ownership of the crude oil and other feedstocks until delivered through the inlet flange to the Refinery as well as immediately take title to the refined products as they are delivered by the Refinery through the inlet flange to designated storage tanks. Further, the SOA provides North Atlantic with the opportunity to share the incremental profits and losses resulting from the sale of products beyond the U.S. east coast markets.

    Form 20-F Page 53


    Pursuant to the SOA, we, in consultation with Vitol, request a certain slate of crude oil and other feedstocks and Vitol is obligated to provide the feedstocks in accordance with the request. The SOA includes a feedstock transfer pricing formula that aggregates the pricing for the feedstocks purchased as correlated to published future contract settlement prices, the cost of transportation from the source of supply to the Refinery and the settlement cost or proceeds for related operational price risk management contracts plus a marketing fee. The purpose of these operational price risk management contracts is to convert the fixed price of crude oil and other feedstock purchases to floating prices for the period from the purchase date through to the date the refined products are sold to North Atlantic to allow "matching" of feedstock purchases to refined product sales, thereby mitigating the gross margin risk between the time feedstocks are purchased and the time refined products are sold.

    The SOA requires that Vitol purchase and lift all refined products produced by the Refinery, except for certain excluded refined products to be marketed by North Atlantic in the local Newfoundland market, and provides a product purchase pricing formula that aggregates a price based on the current Boston and New York City markets less the costs of transportation, insurance, port fees, inspection charges and similar costs incurred by Vitol, plus the TVM component.

    The SOA is effective until November 1, 2011 and may be terminated by either party at any time thereafter by providing notice of termination no later than six months prior to the desired termination date or if the Refinery is sold in an arm’s length transaction, upon 30 days notice prior to the desired termination date. Further, the SOA may be terminated upon the continuation for more than 180 days of a delay in performance due to force majeure but prior to the recommencing of performance. Upon termination of the entire agreement or the right and obligation to provide feedstocks, North Atlantic will be required to purchase the related feedstocks and refined product inventories, respectively, at the prevailing market prices.

    Vitol is an indirect wholly-owned subsidiary of the Vitol Group, a privately owned worldwide marketer of crude oil providing oil trading and marketing services to upstream producers through to downstream retailers of petroleum products. The Vitol Group is one of the largest independent gasoline traders in the world. With headquarters in Rotterdam, the Netherlands and Geneva Switzerland, with trading entities in Houston, London, Bahrain and Singapore the Vitol Group has 24 hour coverage of all the world's oil markets. In the crude oil sector, the Vitol Group has developed a worldwide reputation as a reliable business partner.

    Marketing Division

    Our marketing division (the "Marketing Division") is headquartered in St. John's, Newfoundland and is composed of five business segments: retail gasoline, retail heating fuels, commercial, wholesale and bunkers. Since 2001, the sales price of residential home heating fuels and automotive gasoline and diesel fuel sold for consumption within the Province of Newfoundland and Labrador is subject to regulation under the Petroleum Product Act (Newfoundland), administered by the Public Utilities Board. Under this act, the Pricing Commissioner has the authority to set the maximum wholesale and retail prices that a wholesaler and a retailer may charge and to determine the minimum and maximum mark-up between the wholesale price to the retailer and the retail price to the consumer in the Province of Newfoundland and Labrador. The wholesale and retail prices of petroleum products are adjusted weekly based on the New York Harbour benchmark price for these products.

    Retail Gasoline Business

    Our retail gasoline business operates 61 retail gasoline stations and 3 commercial cardlock locations with 38 locations branded as "North Atlantic" and 15 locations branded as "Home Town" (a secondary brand for small market areas) with the remaining 11 locations unbranded. Most locations include a convenience store which is independently operated. In 2009, the volume of gasoline sold at these retail locations represented a market share of approximately 20% of the Newfoundland market. The major competitors in the Newfoundland market are Irving Oil, Imperial Oil and Ultramar.

    Form 20-F Page 54


    Retail Heating Fuels Business

    Our retail heating fuels business delivers furnace oil and propane to approximately 20,000 residential heating and commercial customers throughout Newfoundland with about 75% of the demand for furnace oil, 23% for propane and 1% for kerosene

    Commercial Business

    North Atlantic delivers distillates, jet fuel, propane and No. 6 fuel oil to commercial heating, marine, aviation, trucking and construction industries from seven storage terminals.

    Wholesale Business

    North Atlantic provides distillates, jet fuel and propane to a number of wholesale customers from both its wharf and truck rack facilities.

    Bunker Business

    North Atlantic sells bunkers to crude oil and refined product vessels at its wharf facilities.

    Employees and Labour Relations

    Our downstream operations have approximately 450 full-time employees of which 67% are unionized and approximately 72 part-time employees of which 97% are unionized and represented by the United Steel Workers of America in four collective bargaining agreements. North Atlantic has had a history of good relations with its union which is evidenced by the lack of any work stoppage at the Refinery. Three of these collective bargaining agreements have a three year term ending December 2010 and the fourth expires March 2010. See "Risk Factors".

    We maintain a number of benefit programs for our employees including basic life insurance and accidental death and dismemberment insurance, extended healthcare and dental coverage, as well as a defined benefit and defined contribution pension plans and we provide certain post retirement health care benefits which cover substantially all employees and their surviving spouses. At December 31, 2009, the pension plan and other benefit plan obligations exceeded the pension plan and other benefit plan funding by approximately $17.5 million. For additional information, refer to Note 19 in our audited consolidated financial statements for the year ended December 31, 2009 filed on SEDAR at www.sedar.com.

    Environment, Health and Safety Policies and Practices

    Our downstream business has an active and comprehensive Integrated Management System to promote the integration of safety, health and environmental awareness into our refinery and related businesses. The Refinery is continuing to benefit from previous Workplace Health, Safety and Compensation Commission audits and claims history with workers' compensation assessment rates reduced again for the seventh consecutive year. In 2009, the Refinery was in compliance with Provincial Air Quality and Federal Effluent Regulations.

    Industry Conditions

    The petroleum refining industry is subject to extensive controls and regulations governing its operations (including marine transportation, product specifications, refining emissions and market pricing) imposed by legislation enacted by various levels of government all of which should be carefully considered by investors. It is not expected that any of these controls or regulations will affect our downstream operations in a manner materially different than they would affect other petroleum refining entities of similar size. All current legislation is a matter of public record and we are unable to predict what additional legislation or amendments may be enacted.

    An oil refinery is a manufacturing facility that uses crude oil and other feedstocks as a raw material and produces a variety of refined products. The actual mix of refined products from a particular refinery varies according to the refinery's processing units, the specific refining process utilized and the nature of the feedstocks. The refinery processing units generally perform one of three functions: the different types of hydrocarbons in crude oil are separated, the separated hydrocarbons are converted into more desirable or higher value products, or chemicals treat the products to remove unwanted elements and components such as sulphur, nitrogen and metals. Refined products are typically differing grades of gasoline, diesel fuel, jet fuel, furnace oil and heavier fuel oil.

    Form 20-F Page 55


    Refining is primarily a margin based business in which the feedstocks and the refined products are commodities. Both crude oil and refined products in each regional market react to a different set of supply/demand and transportation pressures and refiners must balance a number of competing factors in deciding what type of crude oil to process, what kind of equipment to invest in and what range of products to manufacture. As most refinery operating costs are relatively fixed, the goal is to maximize the yield of high value refined products and to minimize crude oil and other feedstock costs. The value and yield of refined products are a function of the refinery equipment and the characteristics of the crude oil feedstock while the cost of feedstock depends on the type of crude oil. The refining industry depends on its ability to earn an acceptable rate of return in its marketplace where prices are set by international as well as local markets.

    Demand for refined oil products has significantly increased in recent years due to the industrialization of countries such as China, India and Brazil. Demand for gasoline and diesel continues to rise due to rising transportation usage. In the United States, demand for gasoline continues to be volatile, the diesel demand continues to strengthen in Europe; diesel demand continues to outgrow its production capability. Over the long term, refining margins and crude oil prices are typically correlated as both are driven by the demand for refined petroleum products.

    Global investment in refining capacity has been restrained as weak refining margins have not supported investment in either capacity increases at existing refineries or the construction of new refineries.

    In addition to the global tightening of the refined product supply/demand balance, global crude oil supply has become heavier and higher in sulphur content. The incremental production from most OPEC countries and many other export producers has tended to be sour crude, containing more sulphur, while incremental crude oil production from Canada, Venezuela and Mexico has been both heavy and sour. Because global refining capacity is largely configured to process the higher gravity and lower sulphur crude oil, lower gravity and more-sour crude oil has increasingly been sold at a discount to the lighter and sweeter crude oil. At the same time, refiners have turned to lighter and sweeter crude oil as feedstocks to meet the lower sulphur fuel specifications in North America and Europe resulting in a greater discount for sour crude oil. Notwithstanding the widening quality differentials, the higher prices paid for all crude oil has accelerated the development of heavier gravity and higher sulphur crude oil production.

    Form 20-F Page 56


    As presented in the following graph, a moderate creep in refinery capacity has not kept pace with the demand for crude oil resulting in the spare refining capacity tightening from over 15% in 1987 to 5% in 2008. Source: Energy Information Administration

    Global Refining Capacity and Crude Demand


    Relative to the U.S. import of refined products, the European refined product markets over the past ten years have been characterized as an ever increasing import of distillates (primarily low sulphur diesel) and an increase in the export of gasoline products. Typically, the North American motor fuels market is dominated by gasoline and to a lesser extent diesel, whereas the European motor fuels market is predominately diesel fuel. Source: Energy Information Administration

    Form 20-F Page 57


    RISK FACTORS

    Both Harvest's upstream operations and its downstream operations are conducted in the same business environment as most other operators in the respective businesses. However, the Harvest Energy Trust structure is significantly different than that of a traditional corporation with share capital and there are certain unique business risks of Harvest's structure. We have segregated Harvest's business risks into those generally applicable to upstream operators as well as downstream operators and those applicable to Harvest's organizational structure.

    The following is a summary of certain risk factors and is qualified in its entirety by reference to, and must be read in conjunction with, the detailed information appearing elsewhere in this Annual Information Form.

    Risks Related to Harvest's Upstream Operations

    Volatility of Commodity Prices and Foreign Exchange Risk

    Harvest’s cash flow from its upstream operations is dependent on the prices received from the sale of petroleum, natural gas and natural gas liquids production. Prices for petroleum, natural gas and natural gas liquids have fluctuated widely during recent years and are determined by supply and demand factors, including weather and general economic conditions as well as conditions in other oil producing regions, which are beyond the control of Harvest Operations or the Trust. Oil prices received from production in Canada also reflect changes in the Canadian/U.S. currency exchange rate. A decline in petroleum and/or natural gas prices or an increase in the Canadian/US currency exchange rate could have a material adverse effect on Harvest's cash from operating activities and financial condition as well as funds available for the development of its petroleum and natural gas reserves. From time to time, Harvest Operations may manage the risk of changes in commodity prices and currency exchange rates by entering into commodity price risk management contracts and/or currency exchange contracts. To the extent that Harvest engages in risk management activities related to commodity prices and currency exchange rates, it will be subject to counterparty risk.

    Crude Oil Differentials

    At the end of 2009, Harvest's production was approximately 51% light and medium gravity crude oil, 20% heavy oil and 29% natural gas. Processing and refining heavy oil is more expensive than processing and refining light oil and accordingly, producers of heavy oil receive lower prices for their production. The differential between light oil and heavy oil has fluctuated widely during recent years and when compounded with the fluctuations in the benchmark prices for light oil, the result is a substantial increase in the volatility of heavy oil prices. An increase in the heavy oil differential usually results in Harvest receiving lower prices for its heavy oil and could have a material adverse effect on Harvest’s cash from operating activities and financial condition as well as funds available for the development of its petroleum and natural gas reserves. The heavy oil price differential is normally the result of the seasonal supply and demand for heavy oil, pipeline constraints and heavy oil processing capacity of refineries, all of which are beyond the control of Harvest Operations.

    Operational Matters

    The operation of oil and natural gas wells involves a number of operating and natural hazards which may result in blowouts, environmental damage and other unexpected and/or dangerous conditions resulting in damage to Harvest Operation's assets and potentially assets of third parties. Harvest Operations employs prudent risk management practices and maintains liability insurance in amounts consistent with industry standards. In addition, business interruption insurance has been purchased for selected facilities. The Trust's Operating Subsidiaries may become liable for damages arising from such events against which it cannot insure or which it may elect not to insure. Costs incurred to repair such damage or pay such liabilities will reduce Harvest's cash flow.

    Continuing production from a property and to a certain extent, the marketing of production there from, are largely dependent upon the capabilities of the operator of the property. To the extent the operator fails to perform its duties properly, production may be reduced and proceeds from the sale of production from properties operated by third parties may be negatively impacted. Although Harvest Operations operates the majority of its Properties, there is no guarantee that it will remain operator of such Properties or that it will operate other Properties that may be acquired.

    Form 20-F Page 58


    A portion of Harvest's operating expenses are electrical power costs. Since deregulation of the electrical power system in Alberta, electrical power prices have been set by the market based on supply and demand and recently, electrical power prices in Alberta have been volatile. To mitigate its exposure to the volatility in electrical power prices, Harvest Operations may enter into fixed priced forward purchase contracts for a portion of its electrical power consumption in Alberta. In respect of its operations in Saskatchewan, the Saskatchewan power system is regulated and as such, electrical power costs are not subject to significant volatility. However, there can be no certainty that the Saskatchewan power system will not deregulate in the future.

    Although title reviews will generally be conducted on the Properties in accordance with industry standards, such reviews do not guarantee or certify that a defect in title may not arise to defeat the claim of an Operating Subsidiary to certain Properties

    Harvest's ability to market petroleum and natural gas from its wells also depends upon numerous other factors beyond its control, including:

    • The availability of capacity to refine heavy oil;

    • The availability of natural gas processing capacity;

    • The availability of pipeline capacity;

    • The availability of diluent to blend with heavy oil to enable pipeline transportation;

    • The price of oilfield services;

    • The accessibility of remote areas to drill and subsequently service wells and facilities; and

    • The effects of inclement weather;

    Because of these factors, Harvest may be unable to market all of the petroleum or natural gas it is capable of producing or to obtain favourable prices for the petroleum and natural gas it produces.

    Reserve Estimates

    The reserve and recovery information contained in Harvest's Reserve Report are complex estimates and the actual production and ultimate reserves recovered from the Properties may differ from the estimates prepared by the Independent Reserve Engineering Evaluators.

    The Reserve Value of the Properties as estimated by Independent Reserve Engineering Evaluators is based in part on cash flows to be generated in future years as a result of future capital expenditures. The Reserve Value of the Properties as estimated by the Independent Reserve Engineering Evaluators will be reduced to the extent that such capital expenditures on the Properties do not achieve the level of success assumed in such engineering reports.

    Depletion of Reserves (Sustainability)

    Harvest's cash from operating activities, absent commodity price increases or cost effective acquisition and development activities, will decline over time in a manner consistent with declining production from typical oil, natural gas and natural gas liquids reserves. Accordingly, absent additional capital investment from other sources, production levels and reserves attributable to the Properties will decline.

    The Operating Subsidiaries' future oil and natural gas reserves and production, and therefore their cash flows, will be highly dependent on their success in exploiting their resource base and acquiring additional reserves. Without reserve additions through acquisition or development activities, the Operating Subsidiaries' reserves and production will decline over time as reserves are produced. There can be no assurance that the Operating Subsidiaries will be successful in developing or acquiring additional reserves on terms that meet the Operating Subsidiaries' investment objectives.

    Form 20-F Page 59


    Failure to Realize an Adequate Rate of Return on Prices Paid for Properties

    The prices paid for acquisitions were based, in part, on engineering and economic assessments made by independent engineers. These assessments include a number of material assumptions regarding such factors as recoverability and marketability of crude oil, natural gas and natural gas liquids, future prices of oil, natural gas and natural gas liquids and operating costs, future capital expenditures and royalties and other government levies which will be imposed over the producing life of the reserves. Many of these factors are subject to change and are beyond the control of Harvest. In particular, the prices of and markets for petroleum and natural gas may change from those anticipated at the time of making acquisitions. In addition, all engineering assessments involve a measure of geological and engineering uncertainty which could result in lower production and reserves than those currently attributed to the Properties.

    Changes in Legislation

    There can be no assurance that income and capital tax laws, government incentive programs and regulations relating to the petroleum and natural gas industry, such as environmental and operating regulations, will not be changed in a manner which adversely affects Harvest.

    Environmental Concerns

    The petroleum and natural gas industry is subject to environmental regulation pursuant to local, provincial and federal legislation. A breach of such legislation may result in the imposition of fines on the Operating Subsidiaries or the issuance of clean up orders on the Properties. Such legislation may be changed to impose higher standards and potentially more costly obligations on Harvest. The operations of Harvest are, and will continue to be, affected in varying degrees by laws and regulations regarding environmental protection. It is impossible to predict the full impact of these laws and regulations on Harvest's operations. It is not anticipated that Harvest's competitive position will be adversely affected by current or future environmental laws and regulations governing their current oil and natural gas operations. Harvest is committed to meeting its responsibilities to protect the environment wherever it operates and anticipates making increased expenditures of both a capital and expense nature as a result of increasingly stringent laws relating to environmental protection. Harvest also believes that it is reasonably likely that the trend in environmental legislation and regulation will continue toward stricter standards. See "Other Upstream Business Information – Environment, Health and Safety Policies and Practices" and "Other Upstream Business Information – Industry Conditions".

    Competition

    There is strong competition relating to all aspects of the petroleum and natural gas industry. The Operating Subsidiaries and/or the Trust actively compete for capital, skilled personnel, undeveloped land, acquisitions, access to drilling rigs, service rigs and other equipment, access to processing facilities and pipeline and refining capacity, and in all other aspects of its operations with a substantial number of other petroleum and natural gas organizations, many of which may have greater technical and financial resources than the Operating Subsidiaries and/or the Trust, individually or combined. Some of those organizations not only explore for, develop and produce oil and natural gas but also carry on refining operations and market petroleum and other products on a world-wide basis and as such have greater and more diverse resources on which to draw.

    Potential Conflicts of Interest

    Circumstances may arise where members of the Harvest Board or officers of Harvest Operations are directors or officers of corporations which are in competition to the interests of Harvest. No assurances can be given that opportunities identified by such Harvest Board members or officers will be provided to the Operating Subsidiaries and/or the Trust. See "Conflicts of Interest".

    Form 20-F Page 60


    Risks Related to Harvest's Downstream Operations

    Investment in North Atlantic

    Harvest's investment in North Atlantic is in the form of interest bearing notes and interests in various partnerships and trusts; accordingly, Harvest is dependent upon the ability of North Atlantic to pay its interest obligations under the notes and distributions from the various partnerships. North Atlantic's ability to pay interest and distributions is entirely dependent on its operations and assets which will be impacted by risks typical of refinery and marketing operations.

    Volatility of Commodity Prices

    Our downstream earnings and cash flows from refining and wholesale and retail marketing operations are dependent on a number of factors including fixed and variable expenses (including the cost of crude oil and other feedstocks) and the price at which we are able to sell refined products. In recent years, the market prices for crude oil and refined products have fluctuated substantially. These prices depend on a number of factors beyond Harvest’s control, including the demand for crude oil and refined products, which are subject to, among other things:

    • Changes in the global demand for crude oil and refined products;

    • The level of foreign and domestic production of crude oil and refined products;

    • Threatened or actual terrorist incidents, acts of war, and other worldwide political conditions in both crude oil producing and refined product consuming regions;

    • The availability of crude oil and refined products and the infrastructure to transport crude oil and refined products;

    • Supply and operational disruptions including accidents, weather conditions, hurricanes or other natural disasters;

    • Government regulations including changes in fuel specifications required by environmental and other laws;

    • Local factors including market conditions and the operations of other refineries in the markets in which we compete; and

    • The development and marketing of competitive alternative fuels.

    Generally, fluctuations in the price of gasoline and other refined products are correlated with fluctuations in the price of crude oil; however, the prices for crude oil and prices for refined products can fluctuate in different directions as a result of worldwide market conditions. Further, the timing of the relative movement in prices as well as the magnitude of the change could significantly influence refining margins as could price changes occurring during the period between purchasing crude oil feedstock and selling refined products manufactured from the feedstock. Harvest does not produce crude oil that can be economically transported to our refinery and must purchase all of its crude oil feedstock at prices that fluctuate with worldwide market conditions and this could significantly impact our earnings and cash flow. We also purchase refined products from third parties for sale to our customers and price changes during the period between purchasing and selling these products could also have a material adverse effect on our business and results of operations, as well as Harvest’s financial condition and cash from operating activities.

    We purchase approximately 250,000 megawatt hours of electrical power from Newfoundland and Labrador Hydro, a provincial crown corporation. A substantial proportion of Newfoundland and Labrador Hydro's electricity is generated by hydroelectric power, a relatively inexpensive source compared to fossil fuel generators. Our refinery’s cost of electrical power has remained relatively constant averaging $0.0497 per kilowatt hour in 2005 as compared to $0.0407 in 2009. Electricity prices have been and will continue to be affected by supply and demand for service in both local and regional markets and continued price increases could also have a material adverse effect on our business and results of operations, as well as Harvest’s financial condition and the cash from operating activities.

    Fluctuations in the Canada-United States Exchange Rates

    The prices for crude oil and refined products are generally based on market prices in U.S. dollars while our downstream operating costs and capital expenditures are primarily in Canadian dollars. Fluctuations in the exchange rates between the U.S. and Canadian dollar result in a currency exchange rate exposure. Although this currency exchange rate exposure may be hedged, there can be no assurance that a currency exchange rate risk management program will be sufficient to effectively cover all of our exposure.

    Form 20-F Page 61


    Disruptions in the Supply of Crude Oil and Delivery of Refined Products

    Our refinery receives all of its crude oil and other feedstocks and delivers approximately 90% of its refined products via water borne vessels including very large crude carriers. In addition to environmental risks of handling such vessels discussed below, we could experience a disruption in the supply of crude oil because of accidents, governmental regulation or third party actions. A prolonged disruption in the availability of vessels to deliver crude oil to the Refinery and/or to deliver refined products to market would have an adverse material effect on our business and results of operations, as well as Harvest’s financial condition and cash from operating activities.

    Since our acquisition of North Atlantic, over 67% of our crude oil feedstock has been from sources in Iraq. We do not maintain supply commitments with any of our crude oil producers. To the extent that crude oil producers reduce the volume of crude oil produced as a result of declining production or competition or otherwise, our business, financial condition and results of operations may be adversely affected to the extent that we are not able to find a substantial amount and similar type of crude oil. Further, we have no control over the level of development in the fields that currently produce the crude oil we process at our refinery nor the amount of reserves underlying such fields, the rate at which production will decline or the production decisions of the producers which are affected by, among other things, prevailing and projected crude oil prices, demand for crude oil, geological considerations, government regulation and the availability and cost of capital.

    Vitol purchases our crude oil feedstock pursuant to the SOA and Harvest enters into price risk management contracts to reduce exposure to adverse fluctuations in the prices of crude oil and refined products. Accordingly, should the creditworthiness of Vitol and/or Harvest deteriorate, crude oil producers and suppliers as well as financial counterparties may change their view on contracting with us for the supply of crude oil and/or price risk management contracts, respectively, and induce them to shorten the payment terms or require additional credit support, such as letters of credit. Due to the large dollar amount of credit associated with the volume of crude oil purchases and long-term price risk management contracts, any imposition of more burdensome payment terms may have a material adverse effect on our financial liquidity which could hinder our ability to purchase sufficient quantities of crude oil to operate the Refinery at full capacity. In addition, if the price of crude oil increases significantly, the credit requirements to purchase enough crude oil to operate the Refinery at full capacity will also increase. A failure to operate the Refinery at full capacity could have an adverse material effect on our business and results of operations, as well as Harvest’s financial condition and cash from operating activities.

    Operational Risks

    The Refinery is a single integrated and interdependent facility which could experience a major accident, be damaged by severe weather or other natural disaster, or otherwise be forced to shut down. A shutdown of one part of the Refinery could significantly impact the production of refined products and may reduce, and even eliminate, cash flow. Any one or more of the Refinery's processing units may require a planned turnaround or encounter unexpected downtime for maintenance or repair and the time required to complete the work may take longer than anticipated. There are no assurances that the Refinery will produce refined products in the quantities or at the cost anticipated, or that it will not cease production entirely in certain circumstances which could have a material adverse effect on our business and results of operations, as well as Harvest’s financial condition and cash from operating activities.

    Our refining operations, including the transportation of and storage of crude oil and refined products, are subject to hazards and inherent risks typical of similar operations such as fires, natural disasters, explosions, spills and mechanical failure of its equipment or third-party facilities, any of which can result in personal injury claims as well as damage to our properties and the properties of others. While we carry property, casualty and business interruption insurance, we do not maintain insurance coverage against all potential losses, and could suffer losses for uninsurable or uninsured risks or in amounts in excess of existing insurance coverage. The occurrence of an event that is not fully covered by insurance could have a material adverse effect on our business and results of operations, as well as Harvest’s financial condition and cash from operating activities. Currently, we have the opportunity and intend to consider opportunities to grow our business through the reconfiguration and enhancement of our refinery assets with the suite of expansion or Debottlenecking projects. However, if unanticipated costs occur or our revenues decrease as a result of lower refining margins, operating difficulties or other matters, there may not be sufficient capital to enable us to fund all required capital and operating expenses. There can be no assurance that cash generated by our operations or funding available from debt financings will be available to meet our capital and operating requirements.

    Form 20-F Page 62


    The operation of refineries and related storage tanks is inherently subject to spills, discharges or other releases of petroleum or hazardous substances. If any of these events had previously occurred or occurs in the future in connection with any of our storage tanks, or in connection with any facilities to which we send wastes or byproducts for treatment or disposal, other than events for which we are indemnified, we could be liable for all costs and penalties associated with their remediation under federal, provincial and local environmental laws or common law, and could be liable for property damage to third parties caused by contamination from releases and spills. The penalties and clean-up costs that we may have to pay for releases or spills, or the amounts that we may have to pay to third parties for damage to their property, could be significant and the payment of these amounts could have a material adverse effect on our business and results of operations, as well as Harvest’s financial condition and cash from operating activities.

    We operate in environmentally sensitive coastal waters where tanker operations are closely regulated by federal, provincial and local agencies and monitored by environmental interest groups. Transportation of crude oil and refined products over water involves inherent risk and subjects us to the provisions of Canadian federal laws and the laws of the Province of Newfoundland and Labrador. Among other things, these laws require us to demonstrate our capacity to respond to a "worst case discharge" to a maximum 10,000 metric tonne oil spill. Our marine division manages vessel traffic to the Refinery and works with regulatory authorities on measures to prevent and mitigate the risk of oil spills and other marine related matters. The marine division has two tugboats to assist in berthing and unberthing tankers at our dock with one tugboat equipped with fire fighting capability. The tugboat operations have a safety management system certified under the International Safety Management Code and are also certified under the International Ship and Port Security Code. In addition, we have contracted with the Eastern Canada Response Corporation to supplement our resources. However, there may be accidents involving tankers transporting crude oil or refined products, and response services may not respond in a manner to adequately contain a discharge and we may be subject to a significant liability in connection with a discharge.

    We have in the past operated service stations with underground storage tanks in the Province of Newfoundland and Labrador, and currently operate 17 retail service stations and 3 cardlock locations with underground storage tanks. We are required to comply with provincial regulations governing such storage tanks in the Province of Newfoundland and Labrador and compliance with these requirements can be costly. The operation of underground storage tanks also poses certain other risks, including damages associated with soil and groundwater contamination. Leaks from underground storage tanks which may occur at one or more of our service stations, or which may have occurred at previously operated service stations, may impact soil or groundwater and could result in fines or civil liability. While we maintain insurance in respect of such risks, there are no assurances that such insurance will be adequate to fully compensate for any liability we may incur if such risks were to occur.

    Aviation Fuel Risks

    We produce aviation fuels which involves inherent risks and subjects us to the provisions of Canadian Federal laws. Our product quality assurance programs are extensive; however, these procedures may not be sufficient to detect and prevent contaminants from entering into our aviation fuels which could result in aircraft engines being damaged and/or aircraft crashes. While we maintain insurance in respect of such risks, there are no assurances that such insurance will be adequate to fully compensate for any liability we may incur if such risks were to occur.

    Environmental, Health and Safety Risks

    Our operations and properties are subject to extensive federal, provincial and local environmental and health and safety regulations governing, among other things, the generation, storage, handling, use and transportation of petroleum and hazardous substances, the emission and discharge of materials into the environment, waste management and characteristics and composition of gasoline and diesel fuels. If we fail to comply with these regulations, we may be subject to administrative, civil and criminal proceedings by governmental authorities as well as civil proceedings by environmental groups and other entities and individuals. A failure to comply, and any related proceedings, including lawsuits, could result in significant costs and liabilities, penalties, judgments against us or governmental or court orders that could alter, limit or stop our operations.

    Form 20-F Page 63


    Consistent with the experience of other Canadian refineries, environmental laws and regulations have raised operating costs and required significant capital investments at our refinery. We believe that our refinery is substantially compliant with existing laws and regulatory requirements. However, material expenditures could be required in the future for our refinery to comply with evolving environmental, health and safety laws, regulations or requirements that may be adopted or imposed in the future.

    In addition, new environmental laws and regulations, new interpretations of existing laws and regulations, increased governmental enforcement or other developments could require us to make unanticipated expenditures. Many of these laws and regulations are becoming increasingly stringent, and the cost of compliance with these requirements can be expected to increase over time. Harvest is not able to predict the impact of new or changed laws or regulations or changes in the ways that such laws or regulations are administered, interpreted or enforced. The requirements to be met, as well as the technology and length of time available to meet those requirements, continue to develop and change. To the extent that the costs associated with meeting any of these requirements are substantial and not adequately provided for, there could be a material adverse effect on our business and results of operations as well as Harvest's financial condition and cash from operating activities.

    We are presently subject to litigation and investigations with respect to the use of MTBE and the delivery of contaminated sulphur (see "Legal Proceedings") and although indemnified by the previous owner, with respect to the MTBE litigation, there is no assurance that such indemnity will be sufficient to offset our costs and liabilities. We may become involved in further litigation or other proceedings, or may be held responsible in any existing or future litigation or proceedings, the costs of which could be material.

    Management Risks

    Our future performance depends upon the continued contributions of our senior management team and key technical and operations employees. The loss of one or more members of our downstream senior management team or a number of key technical and operations employees could result in a disruption to our downstream operations. In addition, we face competition for these key individuals from competitors, customers and other companies operating in the refining industry and to the extent that we lose members of our senior management team or key technical and operations employees for any reason, we will be required to hire other personnel to manage and operate our downstream operations and we may not be able to locate or employ such qualified personnel on acceptable terms. As a result, future revenue, profitability, prospects and viability may not be indicative of our downstream operations.

    Employee Relations

    We have approximately 450 full-time employees and 72 part-time employees in our downstream operations of which approximately 67% and 97%, respectively, are represented by the United Steel Workers of America pursuant to collective bargaining agreements. Although we were able to negotiate a new three year contract in late 2007, we may not be able to renegotiate future collective agreements on satisfactory terms, or at all, which may result in an increase in operating costs. In addition, the existing collective agreements may not prevent a strike or work stoppage in the future, and any such work stoppage could have a material adverse effect on our downstream business and results of operations as well as Harvest's financial condition and cash from operating activities.

    Competition

    We compete with a broad range of refining and marketing companies, including multinational oil companies. Because of their geographic diversity, larger and more complex refineries and greater resources, some of our competitors may be better able to better withstand volatile market conditions, to compete on the basis of price, to obtain crude oil in times of shortage and to bear the economic risks inherent in all phases of the refining industry than we are able to withstand.

    Form 20-F Page 64


    Terrorist Attacks, Threats of Attacks or Acts of War

    Our downstream business is affected by general economic conditions as well as fluctuations in consumer confidence and spending which can decline as a result of numerous factors outside of its control, such as terrorist attacks, threatened terrorist attacks or acts of war. Terrorist attacks, as well as events occurring in response to or in connection with them, including future terrorist attacks against Canadian or U.S. targets, rumours or threats of war, actual conflicts involving the military of Canada, the United States or their allies could cause trade disruptions impacting crude oil producers or refined product customers or energy markets generally, and may adversely impact our downstream business and results of operations as well as Harvest's financial condition and cash from operating activities.

    Since the terrorist attacks of September 11, 2001, the Government of the United States of America has issued public warnings that energy-related assets (which could include our refinery) may be at greater risk of future terrorist attacks than other targets in Canada or the United States. Such occurrences could significantly impact energy prices, including prices for crude oil and refined products, which could have a material adverse effect on our downstream business and results of operations as well as Harvest's financial condition and cash from operating activities.

    Risks Related to Harvest's Structure

    Debt Service

    As of February 28, 2010, Harvest has indebtedness of approximately $130 million under the Credit Facility. In addition, letters of credit have been issued to third parties totalling approximately $1.3 million on behalf of Harvest Operations to secure services, primarily electric power, for its upstream operations. Harvest Operations has also issued US$250 million of 77/8% Senior Notes due October 15, 2011 of which a total principal of $209.6 million remains outstanding after a mandatory Change of Control offer was executed in February 2010. Semi-annual interest payments are required on the Senior Notes of approximately $8.3 million payable April 15 and October 15. The Operating Subsidiaries have provided the lenders under the Credit Facility with security over all of Harvest's assets. If Harvest commits an event of default or the lenders demand repayment, the lenders may foreclose on and/or sell Harvest's assets.

    Certain payments by the Operating Subsidiaries are prohibited upon an event of default or demand for repayment under the Credit Facility. Any indebtedness of the Operating Subsidiaries to the Trust is subordinate to payments required pursuant to the Credit Facility pursuant to subordination agreements between the Lenders, the Trust, and the Operating Subsidiaries. These subordination agreements may restrict the ability of the Operating Subsidiaries to pay amounts to the Trust.

    Harvest must meet certain ongoing financial and other covenants under the Credit Facility. The covenants are customary restrictions on the Operating Subsidiaries' operations and activities, including restrictions on the incurring of indebtedness, the granting of security, the issuance of incremental debt and the sale of assets. Harvest is also subject to certain covenants under the note indenture respecting the 77/8% Senior Notes, including limitations on the ability of Harvest to issue secured debt.

    Debt Repayment

    Harvest is permitted to borrow funds to finance the purchase of assets, incur capital expenditures, repay other obligations and for working capital purposes. Borrowings of the Operating Subsidiaries may be repaid with funds received from the Trust. Variations in interest rates could result in significant changes in the amount required to be applied to debt service

    Interest and principal payable pursuant to the 77/8% Senior Notes are payable in U.S. dollars. Harvest is permitted to borrow funds under its Credit Facility in U.S. dollars and would be required to settle interest and principal amounts in the same currency. Variations in the Canadian/U.S. currency exchange rate could result in a significant increase in the amount of the interest and principal payments under the Credit Facility and the 77/8% Senior Notes.

    Form 20-F Page 65


    Access to External Capital Resources

    Global economic conditions, including disruptions in the international credit markets and other financial systems, the deterioration of global economic conditions, and the significant volatility in commodity prices resulting from the uncertainties over the supply and demand for commodities due to the current state of the global economy, have made it difficult to raise equity and debt on economically favourable terms. To the extent that external capital, including debt financing from banks or other creditors, becomes limited, unavailable or available on less economic terms, Harvest’s ability to fund the necessary capital investments to maintain or expand its petroleum and/or natural gas reserves as well as debottleneck its refinery operations will be impaired.

    Additional Financing

    To the extent that external sources of capital, becomes limited or unavailable, Harvest’s ability to make the necessary capital investments to maintain or expand its petroleum and natural gas reserves will be impaired.

    Reliance on Management of Harvest Operations

    Holders of securities of the Trust will be dependent on the management of Harvest Operations in respect of the administration and management of all matters relating to the Trust, the Operating Subsidiaries and the Properties. Investors who are not willing to rely on the management of Harvest Operations should not invest in the Trust.

    Re-assessment of Prior Years’ Income Tax Returns

    From time to time, the Trust may take steps to organize its affairs in a manner that minimizes taxes and other expenses payable with respect to the operation of the Trust and the Operating Subsidiaries.

    In January 2009, the Canada Revenue Agency (the "CRA") issued a Notice of Reassessment to the Trust in respect of its 2002 through 2004 taxation years claiming past taxes, interest and penalties totalling $6.2 million. The CRA has adjusted the Trust’s taxable income to include the net profits interest revenue to an accrual basis whereas the Trust’s income tax filings have been prepared on a cash basis. In 2005, the Trust’s income tax return was also prepared on a cash basis with no taxes payable and if prepared on an accrual basis of reporting consistent with the 2002 through 2004 taxation years as reassessed by the CRA, there would be taxes, interest and penalties owing of approximately $40 million. Although the management of Harvest and our legal tax advisors believe the reassessments by the CRA are not proper, there can be no assurances given that the Trust will not be required to pay approximately $46.2 million of taxes, interest and penalties. Harvest has filed a Notice of Objection with the CRA and filed a Notice of Appeal with the Tax Court. The CRA has advised that they will file their Reply/Statement of Defence shortly and Harvest has now scheduled examinations for discovery for April 2010.

    Adoption of International Financial Reporting Standards

    Effective January 1, 2011, Harvest will be required to adopt of the International Financial Reporting Standards ("IFRS") which may result in materially different reported financial results and may require amendments to its credit agreements to reflect the changes in accounting principles. As of the date of this AIF, Harvest has not yet determined its accounting policies under IFRS and is unable to quantify the impact IFRS will have on its financial statements. Harvest has the option to adopt IFRS standards prior to January 1, 2011 and is evaluating whether or not to adopt early.

    Form 20-F Page 66


    INTEREST PAID TO HOLDERS OF CONVERTIBLE DEBENTURES

    The following table sets forth the interest rate and semi-annual payment dates for each series of outstanding Debentures.

    Series of Debentures Rate Semi-Annual Payment Dates Maturity Date
    6.5% Debentures Due 2010 6.5% June 30 and December 31 December 31, 2010
    6.40% Debentures Due 2012 6.4% April 30 and October 31 October 31, 2012
    7.25% Debentures Due 2013 7.25% March 31 and September 30 September 30, 2013
    7.25% Debentures Due 2014 7.25% February 28 and August 31 February 28, 2014
    7.50% Debentures Due 2015 7.5% May 31 and November 30 May 31, 2015

    Two former series of convertible debentures of the Trust matured during 2009. The Trust settled its payment obligations on maturity of the former 9% convertible unsecured subordinated debentures of the Trust due May 31, 2009 and the former 8% convertible unsecured subordinated debentures of the Trust due September 30, 2009 matured by issuing an aggregate of 396,090 Trust Units.

    GENERAL DESCRIPTION OF CAPITAL STRUCTURE

    The outstanding securities of the Trust consist of the Trust Units and the Debentures.

    The Trust Units constitute the only outstanding equity securities of the Trust. All of the outstanding Trust Units are held by KNOC Canada. See "Structure of Harvest Energy Trust" and "General Development of the Business – Year ended December 31, 2009".

    The Debentures continue to be outstanding obligations of the Trust governed by the terms and conditions of the Debenture Indenture. Although the Debentures were not dealt with under the KNOC Arrangement, completion of the KNOC Arrangement did result in an automatic adjustment to the conversion privilege under each outstanding series of Debentures such that the Debentures are no longer convertible into Trust Units. See "General Description of Capital Structure – Debentures and the Debenture Indenture – Conversion Privilege".

    In the event that Harvest reorganizes its structure in 2010 so as to effectively convert from an investment trust issuer to a corporate issuer, the corporate entity that becomes the parent entity of the Operating Subsidiaries will, in accordance with the provisions of the Debenture Indenture, assume the Trust's obligations under the Debentures.

    Trust Units and the Trust Indenture

    The following is a summary of certain provisions of the Trust Indenture and the Trust Units. For a complete description, reference should be made to the Trust Indenture, as may be subsequently amended and superseded, a copy of which may be viewed at the offices of, or obtained from, the Trustee and a copy of which has been filed on SEDAR at www.sedar.com.

    Trust Indenture

    Harvest Energy Trust was created, and Trust Units issued, pursuant to the Trust Indenture. The Trust Indenture provides for the administration of the Trust, the investment of the Trust's assets, the calculation and payment of cash distributions to Unitholders, the calling of and conduct of business at meetings of Unitholders, the appointment and removal of the Trustee and the redemption of Trust Units. Among other things, material amendments to the Trust Indenture, the early termination of Harvest and the sale or transfer of all or substantially all of the property of Harvest require the approval of a Special Resolution by not less than 66 2/3% of the votes cast at a Special Meeting of the Unitholders. The Trust Indenture has been amended and restated on each of July 10, 2003, May 4, 2005, February 3, 2006, January 1, 2008 and May 20, 2008 and was further amended on December 22, 2009 pursuant to the KNOC Arrangement.

    Form 20-F Page 67


    Trust Units

    The Trust is authorized to issue three classes of Trust Units, described and designated as ordinary trust units, special trust units and special voting units, pursuant to the Trust Indenture. Unless otherwise specifically designated as such, all references herein to Trust Units are deemed to be references to ordinary trust units of the Trust.

    Ordinary Trust Units - Each Trust Unit entitles the holder thereof to one vote at any meeting of Unitholders and represents an equal undivided beneficial interest in any distribution from the Trust (whether of net income, net realized capital gains or other amounts) and any net assets of the Trust in the event of termination or winding-up of the Trust. All Trust Units rank equally among themselves and rateably without discrimination, preference or priority. Each Trust Unit is transferable, is not subject to any conversion or pre-emptive rights and entitles the holder thereof to require the Trust to redeem any or all of the Trust Units held by such holder. See "Redemption Rights" below. On December 22, 2009, KNOC Canada, a wholly-owned subsidiary of KNOC, acquired all of the issued and outstanding Trust Units pursuant to the KNOC Arrangement. No other person holds any Trust Units as at the date hereof.

    Special Trust Units - The Trust Indenture allows for the creation of an unlimited number of special trust units. Each special trust unit entitles the holder thereof to three-sixteenths of one vote at any meeting of the Unitholders. The special trust units were created and issued to enable the plan of arrangement under ABCA by which the Trust merged with VERT in February 2003 and were all subsequently cancelled. No special trust units were outstanding as at December 31, 2009 or at the date hereof.

    Special Voting Units - The Trust Indenture allows for the creation of an unlimited number of special voting units. Holders of special voting units are not entitled to any distributions of any nature whatsoever from the Trust, but are entitled to such number of votes at a meeting of Unitholders as may be prescribed by Harvest's Board in the resolution authorizing the issuance of any special voting units. Except for the right to vote at meetings of Unitholders, the special voting units shall not confer upon the holders thereof any other rights. No special voting units were outstanding as at December 31, 2009 or at the date hereof.

    Issuance of Securities

    The Trust Indenture provides that Trust Units, including rights, warrants and other securities to purchase, to convert into or exchange into Trust Units, may be created, issued, sold and delivered on such terms and conditions and at such times as the Harvest Board may determine. The Trust Indenture also provides that Harvest Operations may authorize the creation and issuance of debentures, notes and other evidences of indebtedness of the Trust from time to time on such terms and conditions to such persons and for such consideration as Harvest Operations may determine.

    Unitholder Limited Liability

    The Trust Indenture provides that no Unitholder, in its capacity as such, shall incur or be subject to any liability in contract or in tort in connection with the Trust Fund or the obligations or affairs of the Trust or with respect to any act or omission of the Trustee or any other person in the performance or exercise, or purported performance or exercise, of any obligation, power, discretion or authority conferred upon the Trustee or such other person hereunder or with respect to any transaction entered into by the Trustee or by any other person pursuant to the Trust Indenture. No Unitholder shall be liable to indemnify the Trustee or any such other person with respect to any such liability or liabilities incurred by the Trustee or by any such other person or persons or with respect to any taxes payable by the Trust or by the Trustee or by any other person on behalf of or in connection with the Trust.

    Redemption Right

    Trust Units are redeemable at any time on demand by the holders thereof upon delivery to the Trust of the certificate or certificates representing such Trust Units, accompanied by a duly completed and properly executed notice requiring redemption. The Trust Indenture imposes limitations on the amount of cash consideration the Trust may pay out for the Trust Units tendered for redemption and also provides for the determination of the redemption price payable if the Trust Units are not listed for trading on a stock exchange.

    Form 20-F Page 68


    Trustee

    1496965 Alberta Ltd., a wholly-owned subsidiary of KNOC Canada, is the trustee of the Trust. Most of the administrative and management powers of the Trustee relating to the Trust and the operations of the Trust have been delegated to Harvest Operations pursuant to the Trust Indenture and the Administration Agreement.

    Liability of the Trustee

    The Trustee, its directors, officers, employees, shareholders and agents shall not be liable to any person, in tort, contract or otherwise, in connection with any matter pertaining to the Trust or the Trust Fund, arising from the exercise by the Trustee of any powers, authorities or discretion conferred under the Trust Indenture, including, without limitation, any action taken or not taken in good faith in reliance on any documents that are, prima facie, properly executed, any depreciation of, or loss to, the Trust Fund incurred by reason of the sale of any asset, any inaccuracy in any valuation provided by any other appropriately qualified person, any reliance on any such evaluation, any action or failure to act of Harvest Operations, or any other person to whom the Trustee has, with the consent of Harvest Operations, delegated any of its duties under the Trust Indenture, or any other action or failure to act (including failure to compel in any way any former trustee to redress any breach of trust or any failure by Harvest Operations to perform its duties under or delegated to it under the Trust Indenture or any other contract), unless such liabilities arise out of the gross negligence, wilful default or fraud of the Trustee or any of its directors, officers, employees or shareholders. If the Trustee has retained an appropriate expert, adviser or legal counsel with respect to any matter connected with its duties under the Trust Indenture or any other contract, the Trustee may act or refuse to act based on the advice of such expert, adviser or legal counsel, and the Trustee shall not be liable for and shall be fully protected from any loss or liability occasioned by any action or refusal to act based on the advice of any such expert, adviser or legal counsel. In the exercise of the powers, authorities or discretion conferred upon the Trustee under the Trust Indenture, the Trustee is and shall be conclusively deemed to be acting as Trustee of the assets of the Trust and shall not be subject to any personal liability for any debts, liabilities, obligations, claims, demands, judgments, costs, charges or expenses against or with respect to the Trust or the Trust Fund. In addition, the Trust Indenture contains other customary provisions limiting the liability of the Trustee.

    Delegation of Authority, Administration and Governance

    Harvest Operations (and, accordingly, the Harvest Board) has generally been delegated the significant management decisions of the Trust. In particular, the Trustee has delegated to Harvest Operations responsibility for any and all matters relating to the following: (i) an offering of securities; (ii) ensuring compliance with all applicable laws, including in relation to an offering; (iii) all matters relating to the content of any offering documents, the accuracy of the disclosure contained therein, and the certification thereof; (iv) all matters concerning the terms of, and amendment from time to time of the material contracts of the Trust; (v) all matters concerning any underwriting or agency agreement providing for the sale of Trust Units or rights to Trust Units; (vi) all matters relating to the redemption of Trust Units; (vii) all matters relating to the voting rights on any investments in the Trust Fund; (viii) all matters relating to the specific powers and authorities as set forth in the Trust Indenture.

    The Operating Subsidiaries have the exclusive control and authority over development of, and recovery of petroleum, natural gas and natural gas liquids from, the Properties and lands pooled or unitized therewith, including, without limitation, making all decisions respecting whether, when and how to drill, complete, equip, produce, suspend, abandon and shut-in wells and whether to elect to convert royalties to working interests. The Harvest Board has determined that all significant operational decisions and all decisions relating to: (i) the acquisition and disposition of assets for a purchase price or proceeds in excess of $5 million; (ii) the approval of capital expenditure budgets; (iii) the approval of risk management policies and activities proposed to be undertaken, and (iv) the establishment of credit facilities, shall be made by the Harvest Board.

    The Harvest Board reviews on an ongoing basis both the nature and extent of the services required of Harvest Operations by the Trust and the costs of providing such services.

    Form 20-F Page 69


    General and administrative costs are generally charged to the Trust by Harvest Operations based on direct costs incurred in fulfilling the obligations of Harvest Operations to the Trust pursuant to the Trust Indenture and the Administration Agreement. Harvest Operations is entitled to reimbursement for all of its direct and indirect expenses, costs and expenditures in connection with the creation, start-up, set-up and organization of the Trust.

    Meetings of Unitholders

    The Trust Indenture provides that meetings of Unitholders must be called and held for, among other matters, the election or removal of the Trustee, the appointment or removal of the auditors of the Trust, the approval of amendments to the Trust Indenture, the sale of the property of the Trust as an entirety or substantially as an entirety, and the commencement of winding-up the affairs of the Trust. Meetings of Unitholders will be called and held annually for, among other things, the election of the directors of Harvest Operations and the appointment of the auditors of the Trust.

    Termination of the Trust

    Unitholders may by Special Resolution vote to terminate the Trust at any meeting of the Unitholders duly called for that purpose, subject to certain minimum requirements with respect to the number of Trust Units held by persons requesting the meeting and quorum represented in person or by proxy at the meeting. Unless the Trust is earlier terminated or extended by vote of the Unitholders, the Trustee shall commence to wind-up the affairs of the Trust on December 31, 2099.

    Financial Reporting

    The annual consolidated financial statements of the Trust are audited annually by an independent recognized firm of chartered accountants. The year end of the Trust is December 31. The Trust is subject to the continuous disclosure obligations under the applicable securities legislation of each of the provinces and certain of the territories of Canada.

    Borrowing By the Trust

    Pursuant to the Trust Indenture, the Trustee is permitted to, directly or indirectly, borrow money from or incur indebtedness to any person and in connection therewith, to guarantee, indemnify or act as a surety with respect to payment or performance of any indebtedness, liabilities or obligation of any kind of any person, including, without limitation, Harvest Operations and any other subsidiary of the Trust; to enter into any other obligations on behalf of the Trust; or enter into any subordination agreement on behalf of the Trust or any other person, and to assign, charge, pledge, hypothecate, convey, transfer, mortgage, subordinate, and grant any security interest, mortgage or encumbrance over or with respect to all or any of the Trust Fund or to subordinate the interests of the Trust in the Trust Fund to any other person. Debt service costs incurred by the Trust are deducted in determining the cash available for distribution to Unitholders.

    Debentures and the Debenture Indenture

    The following is a summary of the material attributes and characteristics of the Debentures. This summary does not include a description of all of the terms of each series of Debentures, and reference should be made to the respective Debenture Indenture filed at www.sedar.com for a complete description of such terms.

    General

    Each series of Debentures will specify a maturity date, an interest rate, the terms of the conversion privilege and the redemption terms, if any. The principal amount and interest of the Debentures will be payable in lawful money of Canada.

    The Debentures are direct obligations of the Trust and are not secured by any mortgage, pledge, hypothec or other charge and will be subordinated to other liabilities of the Trust as described under "Subordination". The Debenture

    Form 20-F Page 70


    Indenture will not restrict the Trust from incurring additional indebtedness for borrowed money or from mortgaging, pledging or charging its properties to secure any indebtedness.

    Conversion Privilege

    In accordance with the provisions of the Debenture Indenture, the completion of the KNOC Arrangement resulted in an automatic adjustment to the conversion privilege under each outstanding series of Debentures. The Debentures are no longer convertible into Trust Units. They are instead now convertible into the same cash consideration (based on the acquisition price under the KNOC Arrangement of C$10.00 per Trust Unit) that a holder of Debentures would have received under the KNOC Arrangement had the holder converted their Debentures into Trust Units immediately prior to the effective time of the KNOC Arrangement. Accordingly, in the event of a valid exercise of the conversion right by a holder of Debentures today, the holder will receive, in lieu of the number of Trust Units that would have been issuable prior to the effective time of the KNOC Arrangement, a cash payment in an amount equal to C$10.00 for each such Trust Unit that would otherwise have been issued at such time. Based on the conversion price of each outstanding series of Debentures, a holder who converts any Debentures today will receive, in exchange for their converted Debentures, a cash payment that is less than the principal amount converted. Holders of Debentures are urged to consult their own financial advisors with respect to any conversion or other investment decisions in respect of their Debentures.

    Redemption and Purchase

    The Debentures may be redeemable after a specified date and prior to maturity in whole or in part from time to time at the option of the Trust on not more than 60 days and not less than 30 days prior notice as specified for each series of Debentures plus accrued and unpaid interest thereon, if any. In the case of redemption of less than all of a series of Debentures, the Debentures to be redeemed will be selected by the Debenture Trustee on a pro rata basis or in such other manner as the Debenture Trustee deems equitable, subject to the consent of the TSX. The Trust has the right to purchase the Debentures in the market, by tender or by private contract.

    Payment upon Redemption or Maturity

    On redemption or at maturity, the Trust will repay the indebtedness represented by the Debentures by paying to the Debenture Trustee in lawful money of Canada an amount equal to the aggregate Redemption Price of the outstanding Debentures which are to be redeemed or the principal amount of the outstanding Debentures which have matured, as the case may be, together with accrued and unpaid interest thereon. Any accrued and unpaid interest thereon will be paid in cash.

    Subordination

    The payment of the principal of and interest on the Debentures will be subordinated in right of payment, as set forth in the Debenture Indenture, to the prior payment in full of all Senior Indebtedness of the Trust and indebtedness to trade creditors of the Trust. "Senior Indebtedness" of the Trust is defined in the Debenture Indenture as the principal of and premium, if any, and interest on and other amounts in respect of all indebtedness of the Trust or any subsidiary of the Trust (whether outstanding as at the date of the Indenture or thereafter incurred), other than indebtedness evidenced by the Debentures and all other existing and future debentures or other instruments of the Trust which, by the terms of the instrument creating or evidencing the indebtedness, is expressed to be pari passu with, or subordinate in right of payment to, the Debentures. The Debentures will also be effectively subordinate to claims of creditors of the Trust's subsidiaries except to the extent the Trust is a creditor of such subsidiaries ranking at least pari passu with such other creditors.

    The Debenture Indenture provides that in the event of any insolvency or bankruptcy proceedings, or any receivership, liquidation, reorganization or other similar proceedings relative to the Trust, or to its property or assets, or in the event of any proceedings for voluntary liquidation, dissolution or other winding-up of the Trust, whether or not involving insolvency or bankruptcy, or any marshalling of the assets and liabilities of the Trust, then those holders of Senior Indebtedness, including any indebtedness to trade creditors, will receive payment in full before the holders of Debentures will be entitled to receive any payment or distribution of any kind or character, whether in cash, property or securities, which may be payable or deliverable in any such event in respect of any of the Debentures or any unpaid interest accrued thereon. The Debenture Indenture also provides that the Trust will not make any payment, and the holders of the Debentures will not be entitled to demand, institute proceedings for the collection of, or receive any payment or benefit (including, without any limitation, by set-off, combination of accounts or realization of security or otherwise in any manner whatsoever) on account of indebtedness represented by the Debentures (a) in a manner inconsistent with the terms (as they exist on the date of issue) of the Debentures or (b) at any time when an event of default has occurred under the Senior Indebtedness and is continuing and notice of such event of default has been given by or on behalf of the holders of Senior Indebtedness to the Debenture Trustee, unless the Senior Indebtedness has been repaid in full. No holder of a Debenture has the right to institute any act or proceeding to enforce the Debentures in a manner inconsistent with the terms of the Indenture.

    Form 20-F Page 71


    Debentures May Be Issued in Series and Rank Pari Passu

    The Debentures may be issued in one or more series with each series established by a supplement to the Debenture Indenture specifying, among other things, any limit to the aggregate principal amount of the Debentures of the series to be issued, the date or dates on which the principal of the Debentures of the series is payable, the rate or rates at which the Debentures of the series shall bear interest, the right, if any, of the Trust to redeem Debentures of the series and the period or periods and price and whether and under what circumstances and terms, the Debentures of the series will be convertible into Trust Units.

    All issued and outstanding Debentures of the Trust are direct unsecured obligations of the Trust with each series of Debentures ranking pari passu with all other series of Debentures of the Trust and each Debenture of a series ranking pari passu with each Debenture of the same series of Debentures.

    Change of Control of the Trust

    Within 30 days following the occurrence of a change of control of the Trust involving the acquisition of voting control or direction over 66 2/3% or more of the Trust Units (a "Change of Control"), the Trust is required to make an offer in writing to purchase all of the Debentures then outstanding (the "Debenture Offer"), at a price equal to 101% of the principal amount thereof plus accrued and unpaid interest (the "Debenture Offer Price"). The Debenture Indenture provides that a change of control does not include a merger, reorganization, combination or other similar transaction if the previous holders of Trust Units and securities convertible or carrying the right to acquire Trust Units hold at least 50% of the voting control or direction in such merged, reorganized, combined or other continuing entity.

    The Debenture Indenture contains notification and repurchase provisions requiring the Trust to give written notice to the Debenture Trustee of the occurrence of a Change of Control within 30 days of such event together with the Debenture Offer. The Debenture Trustee will thereafter promptly mail to each holder of Debentures a notice of the Change of Control together with a copy of the Debenture Offer to repurchase all the outstanding Debentures.

    If 90% or more of the aggregate principal amount of the Debentures outstanding on the date of the giving of notice of the Change of Control have been tendered to the Trust pursuant to the Debenture Offer, the Trust will have the right and obligation to redeem all the remaining Debentures at the Debenture Offer Price. Notice of such redemption must be given by the Trust to the Debenture Trustee within 10 days following the expiry of the Debenture Offer, and as soon as possible thereafter, by the Debenture Trustee to the holders of the Debentures not tendered pursuant to the Debenture Offer. See "General Development of the Business – Recent Developments".

    Restrictions on Certain Transactions

    The Debenture Indenture contains provisions to the effect that subject to the discussion under "Offers for Debentures" below, the Trust shall not enter into any transaction or series of transactions whereby all or substantially all of its undertaking, property or assets would become the property of any other person (herein called a "Successor") whether by way of reorganization, consolidation, amalgamation, arrangement, merger, transfer, sale or otherwise, unless, among other things prior to or contemporaneously with the consummation of such transaction the Trust and the Successor shall have executed such instruments and done such things as are necessary or advisable to establish that upon the consummation of such transaction the Successor will have assumed all the covenants and obligations of the Trust under the Debenture Indenture in respect of the Debentures and the Debentures will be valid and binding obligations of the Successor entitling the holders thereof, as against the Successor, to all the rights of Debenture holders under the Debenture Indenture.

    Form 20-F Page 72


    Events of Default

    The Debenture Indenture provides that an Event of Default ("Event of Default") in respect of the Debentures will occur if any one or more of the following described events has occurred and is continuing with respect of the Debentures: (a) failure for 10 days to pay interest on the Debentures when due; (b) failure to pay principal or premium, if any, on the Debentures when due, whether at maturity, upon redemption, by declaration or otherwise; (c) certain events of bankruptcy, insolvency or reorganization of the Trust under bankruptcy or insolvency laws; or (d) default in the observance or performance of any material covenant or condition of the Indenture and continuance of such default for a period of 30 days after notice in writing has been given by the Debenture Trustee to the Trust specifying such default and requiring the Trust to rectify the same. If an Event of Default has occurred and is continuing, the Debenture Trustee may, in its discretion, and shall upon receipt of a written request signed by holders of not less than 25% of the principal amount of Debentures then outstanding, declare the principal of and interest on all outstanding Debentures to be immediately due and payable. In certain cases, the holders of more than 50% of the principal amount of the Debentures then outstanding may, on behalf of the holders of all Debentures, by written request, instruct the Debenture Trustee to waive any Event of Default and/or cancel any such declaration upon such terms and conditions as such holders shall prescribe.

    Covenants of the Trust

    The Debenture Indenture includes covenants of the Trust with the Debenture Trustee to, among other things, pay principal, premium (if any) and interest to the holders of the Debentures on the date specified in the Debenture Indenture and respective supplemental indentures and to limit distributions to the holders of the Trust Units if at the time the directors of the Harvest Board resolve to make the said declaration, the directors of the Harvest Board has actual knowledge that the paying of said distribution on the payment date will result in an Event of Default.

    Offers for Debentures

    The Debenture Indenture contains provisions to the effect that if an offer is made for the Debentures which is a take-over bid for Debentures within the meaning of the Securities Act (Alberta) and not less than 90% of the Debentures (other than Debentures held at the date of the take-over bid by or on behalf of the offeror or associates or affiliates of the offeror) are taken up and paid for by the offeror, the offeror will be entitled to acquire the Debentures held by the holders of Debentures who did not accept the offer on the terms offered by the offeror.

    Modification

    The rights of the holders of the Debentures issued under the Debenture Indenture may be modified in accordance with the terms of the Debenture Indenture. For that purpose, among others, the Debenture Indenture will contain certain provisions which will make binding on all Debenture holders resolutions passed at meetings of the holders of Debentures by votes cast thereat by holders of not less than 66 2/3% of the principal amount of the Debentures present at the meeting or represented by proxy, or rendered by instruments in writing signed by the holders of not less than 66 2/3% of the principal amount of the Debentures then outstanding. In certain cases, the modification will, instead or in addition, require assent by the holders of the required percentage of Debentures of each particularly affected series.

    SUPPLEMENTAL CAPITAL STRUCTURE INFORMATION

    The Trust Indenture provides that Harvest Operations may authorize the creation and issuance of debentures, notes and other evidence of indebtedness of the Trust and its subsidiaries from time to time on such terms and conditions to such persons and for such consideration as the Harvest Board may approve. As at December 31, Harvest Operations had a $600 million Credit Facility ("Secured Debt") and US$250 million of 77/8% Senior Notes (collectively, the "Senior Debt"). The Senior Debt are legal obligations of Harvest Operations and are guaranteed by the Trust and its subsidiaries. Payments on the Senior Debt have priority over payments to the Trust from the Trust’s wholly-owned partnerships and trusts. However, Unitholders have no direct liability with respect to the Senior Debt.

    Form 20-F Page 73


    A copy of the Credit Facility agreement (including amendments thereto) and the indenture governing the 77/8% Senior Notes are filed as Material Contracts on SEDAR at www.sedar.com.

    Credit Facility

    This Credit Facility is a secured covenant-based $600 million credit facility with a syndicate of financial institutions that is currently scheduled to mature in April 2010, subject to further extension by the lenders. Harvest has provided the lenders with a $2.5 billion first floating charge over all of its assets plus a first mortgage security interest on the refinery assets. As at December 31, 2009, $428 million was drawn on this facility. The Credit Facility requires standby fees on un-drawn amounts and interest on amounts borrowed at varying rates depending on Harvest’s ratio of the drawn amount under the Credit Facility to its earnings before interest, taxes, depletion, and amortization over the previous four quarters ("EBITDA") as more fully defined below.

    In addition to the standard representations, warrants and covenants commonly contained in a credit facility, the Credit Facility agreement contains the following covenants:

    (a)

    An aggregate limitation of $25 million on financial assistance and/or capital contributions to parties other than those included in the first floating security interest;

       
    (b)

    A limitation to carrying on business in countries that are not members of the Organization for Economic Cooperation and Development;

       
    (c)

    A limitation on the payment of distributions to Unitholders in certain circumstances such as an event of default; and

       
    (d)

    A limitation on the availability of borrowing pursuant to the Borrowing Base Covenant of the 77/8% Senior Notes described below and also subject to the following quarterly financial covenants:

       
    (1)

    Drawn amount of Secured Debt to EBITDA of 3.0 to 1.0 or less;

       
    (2)

    Total amount of Total Debt to EBITDA of 3.5 to 1.0 or less;

       
    (3)

    Drawn amount of Secured Debt to Capitalization of 50% or less; and

       
    (4)

    Total amount of Total Debt to Capitalization of 55% or less.

    For purposes of determining the financial covenants, the following terms are defined in the Credit Facility agreement:

    (a)

    EBITDA is the aggregate of the past four quarters Net Earnings plus:

       
    (1)

    Interest and financing charges;

       
    (2)

    Future income tax expense;

       
    (3)

    Depletion, depreciation, amortization and other;

       
    (4)

    Unrealized gains/losses on risk management contracts;

       
    (5)

    Unrealized currency exchange gains/losses; and

       
    (6)

    Non-cash unit based compensation expense.

    (b)

    Capitalization is the aggregate of the amounts drawn under the Credit Facility, the 77/8% Senior Notes, the Debentures and the Unitholders’ Equity, all as reported in Harvest’s consolidated balance sheet in accordance with Canadian GAAP.

    Form 20-F Page 74


    With respect to these financial covenants, Harvest’s December 31, 2009 financial ratios were as follows:

    • Drawn amount of Secured Debt to EBITDA of 0.73toto 1.0;

    • Total amount of Total Debt to EBITDA of 2.71toto 1.0;

    • Drawn amount of Secured Debt to Capitalization of 11%; and

    • Total amount of Total Debt to Capitalization of 40%.

    77/8% Senior Notes

    On October 15, 2004, Harvest Operations issued US$250 million of 77/8% Senior Notes which mature on October 15, 2011 and contain the following financial covenants in addition to the standard representations, warrants and covenants:

    (a)

    A limitation on additional indebtedness if such incurrence would result in an interest coverage ratio of less than 2.5 to 1.0;

      
    (b)

    A limitation on additional secured debt if such incurrence would result in secured debt exceeding 65% of the present value of the future net revenues from its proved petroleum and natural gas reserves discounted at an annual rate of 10% (the "Borrowing Base"); and

      
    (c)

    A limitation on the payment of distributions to Unitholders to an aggregate amount not to exceed an amount equal to $40 million plus 100% of the net cash proceeds from the issuance of Trust Units plus 80% of cash from operating activities before the settlement of asset retirement obligations and changes in non-cash working capital since the issuance of the 77/8% Senior Notes.

    With respect to these financial covenants, Harvest’s December 31, 2009 financial covenant test were as follows:

    • The interest coverage ratio was 5.6 times;

    • Total borrowing base was approximately $1.9 billion;

    • The aggregate of $40 million plus 100% of net cash proceeds from the issuance of Trust Units and 80% of cash from operating activities before the settlement of asset retirement obligations and changes in non-cash working capital totalled approximately $2.2 billion in excess of the distributions paid since the issuance of the 77/8% Senior Notes.

    Additional information on Harvest’s Senior Debt is contained in Notes 11 and 12 to our audited consolidated financial statements for the year ended December 31, 2009 and in the "Liquidity and Capital Resources" discussion in our management’s discussion and analysis for the year ended December 31, 2009, both of which are filed on SEDAR at www.sedar.com.

    MARKET FOR SECURITIES

    Prior to the acquisition by KNOC Canada of all of the outstanding Trust Units pursuant to the KNOC Arrangement, the Trust Units were listed and traded on the TSX and the NYSE under the trading symbols "HTE.UN" (TSX) and "HTE" (NYSE), respectively. The Trust Units were delisted from both the TSX and the NYSE shortly after the December 22, 2009 completion of the KNOC Arrangement.

    The Debentures are listed and traded on the TSX under the symbols "HTE.DB.B" for the 6.5% Debentures Due 2010, "HTE.DB.D" for the 6.40% Debentures Due 2012, "HTE.DB.E" for the 7.25% Debentures Due 2013, "HTE.DB.F" for the 7.25% Debentures Due 2014 and "HTE.DB.G" for the 7.50% Debentures Due 2015.

    Form 20-F Page 75


    6.5% Debentures Due 2010 (HTE.DB.B)

    The following table sets forth the high, low and closing trading prices and the aggregate trading volume of the 6.5% Debentures Due 2010 as reported by the TSX for the periods indicated.

    2009   High     Low     Close     Volume  
    January $  89.00   $  78.01   $  81.00     3,879,000  
    February $  85.00   $  75.00   $  75.00     381,000  
    March $  80.00   $  68.00   $  75.00     712,000  
    April $  85.00   $  72.25   $  85.00     232,000  
    May $  91.00   $  82.00   $  91.00     3,078,000  
    June $  92.00   $  89.00   $  90.00     4,635,000  
    July $  93.00   $  88.25   $  93.00     1,858,400  
    August $  96.00   $  91.00   $  95.50     4,072,000  
    September $  99.30   $  94.05   $  99.00     1,556,000  
    October $ 100.94   $  97.50   $  99.50     6,584,000  
    November $ 100.40   $  99.40   $  99.75     1,497,000  
    December $ 102.00   $  99.75   $ 101.35     2,650,000  
    2010                        
    January $ 101.55   $ 101.00   $ 101.25     1,979,000  
    February $ 101.50   $ 100.00   $ 101.11     2,449,000  
    March (1-23) $ 101.45   $ 101.00   $ 101.08     890,000  

    6.40% Debentures Due 2012 (HTE.DB.D)

    The following table sets forth the high, low and closing trading prices and the aggregate trading volume of the 6.40% Debentures Due 2012 as reported by the TSX for the periods indicated.

    2009   High     Low     Close     Volume  
    January $  53.99   $  43.00   $  44.01     2,410,000  
    February $  45.00   $  38.00   $  39.99     4,295,000  
    March $  45.99   $  35.00   $  42.31     2,544,000  
    April $  55.00   $  43.00   $  53.00     2,064,000  
    May $  75.00   $  52.75   $  75.00     4,394,000  
    June $  75.00   $  69.75   $  72.00     3,891,000  
    July $  72.40   $  68.00   $  71.50     1,967,000  
    August $  81.00   $  70.00   $  81.00     1,852,000  
    September $  88.00   $  81.00   $  86.00     1,166,000  
    October $ 100.00   $  86.00   $  98.76     30,468,500  
    November $ 100.35   $  98.65   $ 100.00     21,072,000  
    December $ 101.50   $ 100.00   $ 101.05     10,941,300  
    2010                        
    January $ 101.50   $ 100.65   $ 101.00     23,953,000  
    February $ 101.45   $ 101.00   $ 101.20     16,967,000  
    March (1-23) $ 101.50   $ 101.10   $ 101.19     6,203,000  

    Form 20-F Page 76


    7.25% Debentures Due 2013 (HTE.DB.E)

    The following table sets forth the high, low and closing trading prices and the aggregate trading volume of the 7.25% Debentures Due 2013 as reported by the TSX for the periods indicated.

    2009   High     Low     Close     Volume  
    January $  52.00   $  41.50   $  44.99     5,029,000  
    February $  45.00   $  35.00   $  37.49     4,842,000  
    March $  42.00   $  32.80   $  41.45     7,105,500  
    April $  55.00   $  41.25   $  54.25     49,471,000  
    May $  65.50   $  54.00   $  64.65     36,041,000  
    June $  69.50   $  64.75   $  65.03     22,692,000  
    July $  66.50   $  59.00   $  64.00     35,843,000  
    August $  80.00   $  63.02   $  78.50     41,665,000  
    September $  83.50   $  76.76   $  80.80     20,449,000  
    October $ 100.15   $  79.60   $  99.70     93,691,400  
    November $ 101.30   $  99.65   $ 100.75     92,231,400  
    December $ 102.00   $ 100.75   $ 101.70     26,965,000  
    2010                        
    January $ 102.00   $ 100.50   $ 101.70     51,420,000  
    February $ 102.25   $ 101.50   $ 102.05     23,562,000  
    March (1-23) $ 103.50   $ 101.75   $ 102.50     22,310,000  

    7.25% Debentures Due 2014 (HTE.DB.F)

    The following table sets forth the high, low and closing trading prices and the aggregate trading volume of the 7.25% Debentures Due 2014 as reported by the TSX for the periods indicated.

    2009   High     Low     Close     Volume  
    January $  55.00   $  47.51   $  47.51     413,000  
    February $  50.00   $  38.50   $  39.02     741,000  
    March $  49.00   $  36.00   $  48.95     953,000  
    April $  57.00   $  44.00   $  54.00     1,496,000  
    May $  65.00   $  54.76   $  65.00     4,428,000  
    June $  69.00   $  64.56   $  66.00     1,545,000  
    July $  66.99   $  61.00   $  64.50     199,000  
    August $  77.00   $  63.30   $  76.00     17,419,000  
    September $  82.00   $  74.00   $  81.00     13,051,000  
    October $ 100.76   $  81.00   $  99.75     14,741,000  
    November $ 102.50   $  99.70   $ 100.55     3,694,000  
    December $ 101.91   $ 100.20   $ 101.70     3,232,000  
    2010                        
    January $ 102.50   $ 101.50   $ 101.70     8,523,000  
    February $ 107.50   $ 101.00   $ 102.00     2,777,000  
    March (1-23) $ 103.00   $ 102.00   $ 103.00     4,877,000  

    Form 20-F Page 77


    7.50% Debentures Due 2015 (HTE.DB.G)

    The following table sets forth the high, low and closing trading prices and the aggregate trading volume of the 7.50% Debentures Due 2015 as reported by the TSX for the periods indicated.

    2009   High     Low     Close     Volume  
    January $  51.00   $  43.27   $  45.00     10,358,000  
    February $  46.00   $  35.01   $  38.55     35,961,000  
    March $  45.99   $  35.00   $  42.00     4,906,000  
    April $  57.00   $  43.02   $  54.00     3,048,000  
    May $  65.50   $  54.00   $  64.01     9,599,000  
    June $  69.00   $  62.50   $  64.00     3,427,500  
    July $  64.00   $  59.50   $  62.50     5,373,000  
    August $  75.00   $  62.00   $  73.50     36,201,000  
    September $  81.00   $  72.50   $  79.00     8,784,000  
    October $ 101.52   $  77.00   $ 101.40     120,416,500  
    November $ 102.25   $ 101.00   $ 102.25     29,890,000  
    December $ 102.85   $ 101.50   $ 102.75     52,513,000  
    2010                        
    January $ 104.00   $ 102.50   $ 103.50     24,768,000  
    February $ 103.90   $ 102.50   $ 103.51     12,764,000  
    March (1-23) $ 104.50   $ 103.00   $ 104.50     6,311,000  

    Form 20-F Page 78


    DIRECTORS AND OFFICERS OF HARVEST OPERATIONS

    The names, jurisdiction of residence, present positions and offices with Harvest Operations and principal occupations during the past five years of the directors and executive officers of Harvest Operations as at the date hereof are set out in the table below.

    Name and Jurisdiction of
    Residence
    Position with Harvest
    Operations
    No. of Trust
    Units Held
    Principal Occupation

    Dr. Seong-Hoon Kim (3)
    South Korea

    Director, Chairman
    since January 2010

    Nil

    Geologist; Director and Senior Executive Vice President of KNOC. Dr. Kim has been with KNOC for the past 27 years and has held the position of Executive Vice President for New Ventures & Business Exploration as well as other senior management positions within the New Ventures and Exploration division of KNOC.

    Dennis Balderston (1)
    Alberta, Canada

    Director
    since January 2010

    Nil

    Chartered Accountant and was formerly an audit partner at Ernst & Young in Calgary. As an audit partner he was responsible for a portfolio of public clients, the majority in the oil and gas sector. Now retired he has served on a number of public entity Boards and is currently a Board member of Ember Resources Inc., Suroco Energy Inc. and Avenir Diversified Income Trust.

    William A. Friley Jr.(2)(3)
    Alberta, Canada

    Director from 2006 to 2009
    and reappointed in January 2010.

    Nil

    President and Chief Executive Officer of Telluride Oil and Gas Ltd. (a private oil and natural gas company), President of Skyeland Oils Ltd. (a private oil and natural gas company), and Chairman of TimberRock Energy Corporation (a private oil and natural gas company); Lead Director of OFUM Oilsands Corp. (a private company) and Director of Silver Star Energy Services (a private company); Prior thereto, President and Chief Executive Officer of Triumph Energy Corporation (a public oil and natural gas company); Previously Director of Mustang Resources Inc. (a public oil and natural gas company); Past Chair of Canadian Association of Petroleum Producers.

    J. Richard Harris(1)(2)
    Alberta, Canada

    Director
    since January 2010

    Nil

    An independent oil and gas consultant in Calgary. Previously, the President of four Canadian public oil and gas companies and has served on the boards of nine other oil and gas or service companies. He was a member of the Alberta Securities Commission's Oil and Gas Securities Taskforce that led to the completion of National Instrument 51-101, and he served on the Commission's Reserve Advisory Committee until his retirement from the Committee in 2005. A member of several industry societies and holds the designations of Professional Geologist in Canada and Certified Petroleum Geologist and Certified Professional Geological Scientist in the United States.

    Form 20-F Page 79



    Name and Jurisdiction of
    Residence
    Position with Harvest
    Operations
    No. of Trust
    Units Held
    Principal Occupation

    Hong-Geun Im(3)
    South Korea

    Director
    since January 2010

    Nil

    Geologist; Director and Executive Vice President for New Ventures & Exploration of KNOC. Mr. Im has been with KNOC since 1982 and has held positions for the exploration and development of oil and gas assets in both Korea and foreign countries. Prior to his current position, Mr. Im was the General Manager of the KNOC Calgary office. In 2000, Mr. Im received a Presidential Award from the President of the Republic of Korea for his achievement in the successful exploration of an offshore gas field in Korea.

    Chang-Koo Kang(3)
    South Korea

    Director
    since January 2010

    Nil

    Vice President, Finance Management Department; he previously held the position of Finance Team Senior Manager at KNOC, since February 2005. He held financing for the merger and acquisition of PetroTech Peruana S.A., Peru, Harvest Energy, and Sumble JSC, Kazakhstan while in office. He is currently Vice President of Finance Management Department, KNOC.

    William D. Robertson(1)
    Alberta, Canada

    Director from 2008 to 2009
    and reappointed in January 2010

    Nil

    Fellow Chartered Accountant, (Retired) Partner of PricewaterhouseCoopers LLP where he acted as lead oil and gas specialist. He has served on the CIM Petroleum Society Standing Committee on Reserve Definitions, the Alberta Securities Commission Financial Advisory Committee, the working sub-committee of the Alberta Securities Commission Taskforce of Oil and Gas Reporting and the Council of the Institute of Chartered Accounts of Alberta. Currently, Mr. Robertson serves on the boards of several public companies in the energy sector.

    John E. Zahary
    Alberta, Canada

    President & Chief Executive Officer,
    Director since 2008(4)

    Nil

    Professional Engineer, President and Chief Executive Officer of Harvest Operations since February 2006. From May 11, 2004 was President and Chief Executive Officer of VHI; and prior thereto was President of Petrovera Resources.

    Kyungluck Sohn
    Alberta, Canada

    Chief Financial Officer

    Nil

    Holds a Business Management degree from the Busan National University in South Korea. Mr. Sohn was a Vice President of KNOC, in the Finance Management Department in 2009, and in the Offshore Rig Operations department from May 2006 to December 2008. Mr. Sohn also held positions as Administration Manager in Ulsan Gas Terminal, a Financing Manager, and Information Manager in the Petroleum Information department and a Marketing Manager in the Offshore Rig Operations department. Prior to these roles, he held a senior position in the Procurement department of Hyundai Heavy Industry Co., Ltd for four years.

    Rob Morgan
    Alberta, Canada

    Chief Operating Officer – Upstream

    Nil

    Professional Engineer, Chief Operating Officer - Upstream of Harvest Operations since February 2, 2006. Prior thereto was Vice President, Operations and Corporate Development of VHI from June 2004 to February 2006.

    Form 20-F Page 80



    Name and Jurisdiction of
    Residence
    Position with Harvest
    Operations
    No. of Trust
    Units Held
    Principal Occupation

    Brad Aldrich
    Missouri, USA

    Chief Operating Officer –
    Downstream

    Nil

    Engineer, on November 26, 2007 appointed Chief Operating Officer - Downstream; from 2006 to June 2007 was President & Chief Operating Officer of Changing World Technologies; from 2005 to 2006 was Vice President of Thermodyne Holdings Corp.; and prior thereto was Vice President, Production Yukos Oil Company.

    Brian Kwak
    Alberta, Canada

    Deputy Chief Operating Officer –
    Upstream & Vice President, Oilsands

    Nil

    M. Sc, B. Sc Geology, On January 19, 2010 appointed Deputy Chief Operating Officer, Upstream and Vice President, Oilsands of Harvest Operations; from November 2006 to January 2010 was Manager, Subsurface of KNOC Canada; from August 2005 to November 2006 was Manager, Offshore Drilling Rig of KNOC; from February 2002 to August 2005 was Deputy Manager, Exploration of Cuulong Joint Operating Company in Vietnam.

    Gary Boukall
    Alberta, Canada

    Vice President, Geosciences

    Nil

    Professional Geologist, on March 16, 2007 appointed Vice President, Geosciences of Harvest Operations; from December 2002 to March 2007 held various positions with Harvest Operations including Chief Geologist, Manager of Geology and Manager of Geosciences.

    James Sheasby
    Alberta, Canada

    Vice President, Engineering

    Nil

    Professional Engineer; on March 16, 2007 appointed to Vice President, Engineering of Harvest Operations; from February 2, 2006 to March 2007 was Manager, Engineering of Harvest Operations; from November 2005 to February 2, 2006 was Manager, Engineering of VHI; from November 2004 to October 2005 was Vice President, Engineering of Hygait Resources.

    Neil Sinclair
    Alberta, Canada

    Vice President, Operations

    Nil

    On March 16, 2007 was appointed Vice President, Operations of Harvest Operations; from February 2, 2006 to March 2007 was Manager, Operations of Harvest Operations; from June 9, 2004 to February 2, 2006 was Manager, Operations of VHI.

    Phil Reist
    Alberta, Canada
    Vice President, Controller Nil Chartered Accountant; on March 16, 2007 was appointed Vice President, Controller of Harvest Operations; from February 2, 2006 to March 2007 was Controller of Harvest Operations; from September 2005 to February 2, 2006 was Controller of VHI; from March 2004 to June 2005 was Vice President, Controller of Penn West Petroleum Ltd.
    Les Hogan
    Alberta, Canada
    Vice President, Land Nil Landman; on December 3, 2007 was appointed Vice President, Land of Harvest Operations; from June 2002 to November 2007 held various positions including Vice President Land and Community Affairs at Pioneer Natural Resources Canada.

    Form 20-F Page 81



    Name and Jurisdiction of
    Residence
    Position with Harvest
    Operations
    No. of Trust
    Units Held
    Principal Occupation

    Dean Beacon
    Alberta, Canada

    Vice President,
    Treasurer

    Nil

    On March 5, 2010 was appointed Vice President in addition to his existing role as Treasurer of Harvest Operations since 2007. Previously, Mr. Beacon held various senior management positions within the corporate finance, risk management and treasury departments within the Canadian banking industry as well as with oil and gas companies such as TransCanada PipeLines and Talisman Energy.

    Jongwoo Kim
    Alberta, Canada

    Corporate Secretary

    Nil

    Mr. Kim holds a Master of Science in Finance graduate degree from the Daniel's College of Business, University of Denver. He has recently been appointed the Vice President, Business Planning and Corporate Secretary of Harvest Operations following the completion of the KNOC Arrangement. Prior to this, Mr. Kim held various positions at the KNOC over a 17 year period.

    Notes:

    (1)

    Member of the Audit Committee.

    (2)

    Member of the Reserves, Safety and Environment Committee.

    (3)

    Member of the Compensation and Corporate Governance Committee.

    (4)

    The terms of office of all of the directors will expire at the next annual Unitholders' meeting of the Trust.

    As at December 31, 2009, the directors and executive officers of Harvest Operations and their associates and affiliates, as a group, did not beneficially own, control or direct any of the outstanding Trust Units.

    EXECUTIVE COMPENSATION

    Compensation and Corporate Governance Committee

    The Compensation and Corporate Governance Committee of the Harvest Board consists of Dr. Seong-Hoon Kim (Chairman of the Committee), Hong-Geun Im, Chang-Koo Kang and William A. Friley Jr. The Compensation and Corporate Governance Committee, which is responsible for establishing and overseeing the administration of Harvest’s compensation program, periodically reviews the Trust’s compensation policy with respect to its executive officers. For additional information on the mandate of the Compensation and Corporate Governance Committee as it pertains to executive compensation, see Section 7 of the section entitled "Corporate Governance Disclosure".

    Compensation Discussion & Analysis
    Compensation Strategy

    The compensation structure of Harvest consists of salary, benefits, short-term incentive programs and long-term incentive programs. With respect to salaries and benefits, the objective of Harvest’s compensation philosophy is to set aggregate executive salaries and benefits at competitive levels, relative to individual skill sets, expertise and the peer group. The Compensation and Corporate Governance Committee reviews the completion of operational metrics, strategic objectives and the financial performance of Harvest compared to a peer group currently comprised of oil and gas royalty trusts and companies to determine what performance level has been achieved. Harvest has adopted a strong commitment to a "pay for performance" philosophy throughout the organization and this approach will be reflected in appropriate differentiation in annual grants of short-term incentives and long-term incentives provided to individual members of the executive team. Further, Harvest considers carefully the mix between short-term compensation and long-term compensation granted to the executive with particular concern for the retention features of any long-term incentives granted as well as the alignment of the interests of the executives to those of the securityholders. All components of executive compensation including base salary, benefits, short-term incentives and long-term incentives are reviewed by the Compensation and Corporate Governance Committee annually to ensure that the above-stated objectives of the plan are met.

    Form 20-F Page 82


    Harvest’s compensation structure includes a short-term incentive plan, or annual bonus plan, which offers performance-based incentives relative to the achievement of certain annual objectives. The plan is based on the premise of pay for performance, where performance is measured on a comparable basis to other industry peers. The short-term incentives are paid annually and are based on an evaluation of Harvest's prior year performance.

    Comparisons are made to performance targets specific to corporate operational goals as well as to performance metrics relative to the peer group. These metrics include relative return as compared to the peer group. The performance metrics are weighted and considered relative to the Harvest’s fundamental goal of value creation for its securityholders. The Committee has the discretion to adjust the final performance factors when considering other qualitative factors relative to building longer-term value. Included among the performance metrics used to determine the annual short-term incentive are performance relative to the peer group, and execution of strategic and operational goals and long-term value creation.

    Harvest’s compensation plan for the Named Executive Officers consists of a combination of base salary, bonuses and short-term and long-term incentives. The Compensation and Corporate Governance Committee, when making such salary, bonus and other incentive determinations, takes into consideration individual salaries, bonuses and benefits paid to executives of other similarly sized Canadian conventional oil and natural gas companies with a view to ensuring that such overall compensation packages are competitive. Such information is obtained from the annual Canadian oil and gas industry salaries and benefits survey prepared by Mercer Human Resource Consulting ("Mercer"), a firm of independent consultants that regularly reviews compensation practices in Canada.

    The compensation of Named Executive Officers at Harvest is comprised of the following components: base salary, short-term incentives and long-term incentives. These three components support Harvest’s long-term sustainability strategy and the following objectives:

    • alignment of executive and securityholders’ interests;

    • attraction and retention of highly qualified individuals by remaining competitive with Harvest’s peers;

    • focus on performance by rewarding executives for the achievement of business objectives and financial results;

    • support of retention of key executives for leadership succession.

    CEO Compensation

    The compensation for the President and Chief Executive Officer ("CEO") is set annually by the Harvest Board. Salary, bonus, short-term incentives and long-term incentives (defined below) are determined based on both comparable compensation in the marketplace, as published by Mercer, and individual performance against set objectives.

    In particular, the Compensation and Corporate Governance Committee considered a group of industry peers, including the following listed companies, for which comparison was most relevant. In determining this group, the Committee placed emphasis on daily oil and gas production volumes, which provide a reasonable measure of the competitor’s size, and those peers with which Harvest competes for individual talent within the oil & gas industry.

    2009 Group of Industry Peers

    •  
    Advantage Oil & Gas Ltd.
    •       
    Paramount Energy Trust
    •  
    ARC Energy Trust
    •          
    Pengrowth Energy Trust
    •  
    Baytex Energy Trust
    •          
    Penn West Energy Trust
    •  
    Bonavista Energy Trust
    •          
    Provident Energy Trust
    •  
    Crescent Point Energy Corp.
    •          
    Trilogy Energy Trust
    •  
    Enerplus Resources Fund
    •          
    Vermilion Energy Trust
    •  
    NAL Oil & Gas Trust    

    Form 20-F Page 83


    The Compensation and Corporate Governance Committee reviewed the CEO’s performance in 2009 against several specific corporate and individual goals and objectives. These included goals relating to financial returns, asset quality, production and reserve levels on an absolute and per Trust Unit basis, refining output, operating and administrative costs, reserve replacement costs, recycle ratios, oil refining margins, balance sheet strength, and employee and organizational culture issues. In addition, performance was assessed against specific goals concerning safety and environment issues, corporate governance, staff development, and involvement and leadership within industry and the community. Performance in these areas was reviewed on both a stand-alone basis and relative to other oil and gas entities, where applicable. Based on the review, the CEO’s salary, bonus, short-term incentive and long-term incentive compensation were determined accordingly.

    Other than the performance measures described above, the Compensation and Corporate Governance Committee has not established additional strict predetermined quantitative performance criteria linked to the setting of the CEO’s salary level or the payment of bonuses.

    The committee also reviewed the performance of the other Named Executive Officers in relation to similar goals in their respective areas of responsibility and determined their salaries, bonuses, short-term incentive and long-term incentive compensation accordingly.

    Elements of Compensation

    Base Salaries

    Base salaries for employees (including the Named Executive Officers) are determined with reference to comparable marketplace salaries, as published by Mercer. Harvest’s base salary structure is competitive with other Canadian independent oil and gas royalty trusts and similar sized oil and natural gas companies and is targeted at the median of Harvest’s peer group. In addition to the information published by Mercer, the amount of base salaries is further adjusted based on an overall determination of the Trust's and the individual's performance. The Compensation and Corporate Governance Committee has not established additional strict predetermined quantitative performance criteria linked to the setting of salary levels.

    Short-Term Incentive Program

    All employees (including the Named Executive Officers) are eligible to participate in Harvest's annual short-term incentive program, which is designed to reward individual and corporate performance in the form of cash bonus payments. These bonus payments are determined with reference to comparable marketplace amounts, as published by Mercer. Awards are intended to be competitive with Harvest’s peer group if average individual and corporate performance is achieved, and exceed the average if performance is better. The measures used to assess performance include changes in production and reserves per Trust Unit, total unitholder return (capital appreciation plus distributions) and individual contributions to Harvest.

    The amount of bonus payments is not set in relation to any specific formula or criterion but is the result of an overall determination of the Trust's and the individual's performance. The Compensation and Corporate Governance Committee has not established strict predetermined quantitative performance criteria linked to the payment of bonuses.

    Long-Term Trust Unit Rights Incentive Plan and Unit Award Incentive Plan

    Prior to the KNOC Arrangement, rights were granted under the Trust Unit Rights Incentive Plan and Unit Award Incentive Plan in 2009 to directors, officers (including the Named Executive Officers), employees and other service providers upon their commencement of service and additional grants were made periodically to recognize the exemplary performance or special contributions and to replace vested and/or expired rights. Annual grants were also made based on individual performance and Harvest’s performance during the most recently completed financial year in relation to expected performance.

    All outstanding Trust Unit Rights and Units Awards were terminated pursuant to the KNOC Arrangement. Holders of Trust Unit Rights received, for each Trust Unit Right held, a cash payment equal to the greater of $0.01 and the amount, if any, by which $10.00 exceeded the exercise price thereof, the holders of Unit Awards received for each Unit Award $10.00 in cash for each Trust Unit issuable on the exercise of such Unit Award. The Trust Unit Rights Incentive Plan and Unit Award Incentive Plan ceased to be effective following completion of the KNOC Arrangement.

    Form 20-F Page 84


    Summary

    The Compensation and Corporate Governance Committee believes that long-term securityholder value is enhanced by compensation based upon corporate performance achievements. Through the elements of compensation described above, a significant portion of the compensation for all employees, including the Named Executive Officers, is based on corporate performance as well as industry-competitive pay practices. It is the view of the Compensation and Corporate Governance Committee and of the Harvest Board that the compensation granted to the Trust's executive team was consistent with the desired objectives. The industry in which the Trust operates has highly competitive compensation practices and it is a significant challenge to attract and retain qualified senior executives. One of the competitive advantages of Harvest is that it possesses a highly skilled and effective senior management team.

    Summary Compensation Table

    The following table sets forth for the year ended December 31, 2009 information concerning the compensation paid to our CEO, Chief Financial Officer ("CFO") and the next three most highly compensated executive officers (or the three most highly compensated individuals acting in a similar capacity) other than the CEO and CFO at December 31, 2009 whose total compensation for the year so ended was more than $150,000 (each a "Named Executive Officer" or "NEO" and collectively the "Named Executive Officers" or "NEO’s").

              Non-equity incentive      
              plan compensation ($)      
                       
           Unit- Option-   Long-      
          based based Annual term Pension          Total
    Name and principal   Salary awards(2) awards(3) incentive incentive value All other compensation
    position Year  ($)      ($)      ($) plans(4) plans ($) compensation(5)          ($)
    John Zahary(1)(6)  2009  380,000 nil nil 310,000     1,471,544 2,161,544
    Chief Executive Officer 2008  380,000 68,000 134,000 325,000 48,645 955,645
    Bob Fotheringham 2009  240,000 nil nil 130,000     839,150 1,209,150
    former Chief Financial Officer 2008  240,000 47,600 80,400 130,000 33,921 531,921
    Robert Morgan(1) 2009  240,000 nil nil 157,000     867,502 1,264,502
    Chief Operating Officer,           - -    
    Upstream 2008  240,000 54,400 87,100 165,000     34,449 580,949
    Brad Aldrich(1)                  
    Chief Operating Officer, 2009  240,000 nil nil 157,000 955,625 1,352,625
    Downstream 2008  240,000 54,400 87,100 165,000     31,980 578,480
    Neil Sinclair 2009  192,501 nil nil 60,800     153,731 407,032
    Vice President, Operations 2008  185,010 34,000 33,500 70,304 28,441 351,255

    Notes:

    (1)

    Harvest Operations has entered into employment agreements with each of Zahary, Morgan and Aldrich. Please see the section below entitled "Termination and Change of Control Benefits - Employment Contracts" for further details.

    (2)

    Unit-based awards consisted of Unit Awards granted pursuant to the Unit Award Incentive Plan. The method of calculation and the assumptions used are the same as those used by the Trust in calculating its liability under this plan in its consolidated financial statements for the year ended December 31, 2009.

    (3)

    Option-based awards consisted of Incentive Rights issued pursuant to the Trust Unit Rights Incentive Plan. The method of calculation and the assumptions used are the same as those used by the Trust in calculating its liability under this plan in its consolidated financial statements for the year ended December 31, 2009.

    (4)

    The above amounts were paid to each Named Executive Officer shortly after the end of the fiscal year.

    (5)

    Includes the employer’s contributions to each Named Executive Officer’s savings plan (equal to 10% of salary) and other taxable benefits.

    (6)

    Mr. Zahary is a director of Harvest Operations, but did not receive compensation for his services as a director.

    Form 20-F Page 85


    The total cash compensation (salary plus annual bonus) paid to our CEO, CFO and the next three most highly compensated executive officers whose total compensation was more than $150,000 as a percentage of annual cash flow from operations was 0.45%, 0.33% and 0.22% for 2009, 2008 and 2007 respectively.

    CEO Summary Compensation Statement

    CEO Compensation – John E. Zahary
                             
        Total     2009     2008     2007  
     Annual Compensation                        
     Base Salary $ 1,115,000   $ 380,000   $ 380,000   $ 355,000  
     Variable Compensation                        
     Annual Bonus $ 635,000   $ 310,000   $ 325,000     -  
     Incentive Rights Granted   375,000     -     200,000     175,000  
     Value of Incentive Rights(1) $ 657,775     -   $ 134,000   $ 523,775  
     Unit Awards Granted   13,000     -     10,000     3,000  
     Value of Unit Awards(2) $ 119,750     -   $ 68,000   $ 51,750  
     Total Direct Compensation $ 2,527,525   $ 690,000   $ 907,000   $ 930,525  
     Savings Plan Contributions $ 111,500   $ 38,000   $ 38,000   $ 35,500  
     Other taxable benefits $ 1,454,220   $ 1,443,544   $ 10,645   $ 10,031  
                             
     Total Compensation $ 4,093,245   $ 2,161,544   $ 955,645   $ 976,056  
                             
     As a % of Net Income         n/a(3 )   0.19     n/a(3 )
                             
     As a % of Operating Cashflow         0.16     0.14     0.15  
                             
    Notes:                        

    1.

    The value of the Incentive Rights is calculated using the binomial lattice methodology.

    2.

    The value of the Unit Awards is calculated using the binomial lattice methodology.

    3.

    The Trust incurred a net loss in 2009 and in 2007.

    Incentive Plan Awards

    Value Vested or Earned During the Year

    Ordinary Vesting

    The following table sets forth, for each Named Executive Officer, the value of all option-based and unit-based awards that vested, and the value of all non-equity incentive plan compensation earned, during the year ended December 31, 2009, without giving effect to the accelerated vesting of any such awards as a result of the "change of control" of the Trust occasioned by the KNOC Arrangement.

          Non-equity
     

    Option-based

    Unit-based

     incentive plan
       awards(1)  awards(3) compensation –
      Value vested during year(2) Value vested during year(4) Value earned during year
                           Name ($) ($) ($)

    John Zahary

    $27,000 $78,405 nil

    Bob Fotheringham

    $16,200 $52,791 nil

    Robert Morgan

    $17,550 $63,365 nil

    Brad Aldrich

    $17,550 $107,561 nil

    Neil Sinclair

    $6,750 $34,303 nil

    (1)

    Option-based awards consist of incentive rights to purchase Trust Units issued to the Named Executive Officer pursuant to the former Trust Unit Rights Incentive Plan of the Trust. Each vested right entitled the holder to acquire, on exercise, one Trust Unit on payment of a stipulated exercise price.

    (2)

    The value of such option-based awards has been calculated as the value that would have been realized if the vested rights had been exercised on the vesting date based on the difference between the market price of the Trust Units on the TSX on that date and the exercise price of the rights.

    Form 20-F Page 86



    (3)

    Unit-based awards consist of unit awards granted to the Named Executive Officer pursuant to the former Unit Award Incentive Plan of the Trust. Each vested unit award entitled the holder to receive, on exercise, the number of Trust Units that were then subject to the award or, with the consent of the Harvest Board, a cash payment in lieu thereof based on the then current market value of such underlying Trust Units. The number of Trust Units subject to a unit award was based on the "adjustment ratio" at the time of exercise, which was initially set at one (1) and was subject to cumulative compounding adjustments on each date that cash distributions accrued to the Trust Units.

    (4)

    The value of such unit-based awards has been calculated by multiplying the number of Trust Units issuable on exercise of the vested unit awards by the market price of the Trust Units on the TSX on the vesting date.

    Accelerated Vesting

    Completion of the KNOC Arrangement on December 22, 2009 constituted a "change of control" of the Trust for the purposes of the former Trust Unit Rights Incentive Plan of the Trust and the former Unit Award Incentive Plan of the Trust, and resulted in the accelerated vesting of all rights and unit awards previously issued thereunder that had not yet vested.

    Under the KNOC Arrangement, all rights issued under the former Trust Unit Rights Incentive Plan of the Trust and all awards issued under the former Unit Award Incentive Plan of the Trust (whether vested or unvested) were transferred and terminated in exchange for a cash payment equal to: (i) in respect of each such right, the greater of $0.01 and the amount, if any, by which $10.00 exceeds the exercise price thereof; and (ii) in respect of each such award, $10.00 for each Trust Unit issuable on the exercise thereof.

    The following table sets forth, for each Named Executive Officer, the value of all option-based and unit-based awards that vested during the year ended December 31, 2009 on an accelerated basis as a result of the "change of control" of the Trust occasioned by the KNOC Arrangement, with the value of all such accelerated awards based on the consideration paid therefore pursuant to the KNOC Arrangement.

      Option-based awards(1) Unit-based awards(3)
      Value vested as a result of Value vested as a result of
      the KNOC Arrangement(2) the KNOC Arrangement (4)
                                       Name ($) ($)

    John Zahary

    $96,080 $80,884

    Bob Fotheringham

    $57,600 $59,437

    Robert Morgan

    $62,400 $65,411

    Brad Aldrich

    $62,400 $65,411

    Neil Sinclair

    $24,000 $37,187

    Notes:

    (1)

    Option-based awards consist of incentive rights to purchase Trust Units issued to the Named Executive Officer pursuant to the former Trust Unit Rights Incentive Plan of the Trust. Each vested right entitled the holder to acquire, on exercise, one Trust Units on payment of a stipulated exercise price.

    (2)

    The value of such rights has been calculated as the amount payable under the KNOC Arrangement in consideration for the rights for which vesting was accelerated as a result of the "change of control" occasioned by the KNOC Arrangement, being an amount equal to, in respect of each such right, the greater of $0.01 and the amount, if any, by which $10.00 exceeds the exercise price thereof.

    (3)

    Unit-based awards consist of unit awards granted to the Named Executive Officer pursuant to the former Unit Award Incentive Plan of the Trust. Each vested unit award entitled the holder to receive, on exercise, the number of Trust Units that were then subject to the award or, with the consent of the Harvest Board, a cash payment in lieu thereof based on the then current market value of such underlying Trust Units. The number of Trust Units subject to a unit award was based on the "adjustment ratio" at the time of exercise, which was initially set at one (1) and was subject to cumulative compounding adjustments on each date that cash distributions accrued to the Trust Units.

    (4)

    The value of such awards has been calculated as the amount payable under the KNOC Arrangement in consideration for the awards for which vesting was accelerated as a result of the "change of control" occasioned by the KNOC Arrangement, being an amount equal to, in respect of each such award, $10.00 for each Trust Unit issuable on the exercise thereof.

    Form 20-F Page 87


    Incentive Plan Awards

    Grants Made During the Year

    Neither Trust Unit Rights nor Unit Awards were issued to the Named Executive Officers during the year ended December 31, 2009.

    Termination and Change of Control Benefits

    Current Arrangements

    Harvest Operations has entered into an executive employment agreement with each of John Zahary (President and Chief Executive Officer), Rob Morgan (Chief Operating Officer - Upstream) and Brad Aldrich (Chief Operating Officer - Downstream). Each such agreement provides that, in the event of termination of employment without cause, the executive shall be entitled to receive a cash payment equal to a multiple of the executive's total monthly compensation based on (i) his then annual base salary, (ii) an amount equal to 20% of base salary for loss of benefits and (iii) an amount equal to the average annual bonus payments made in the two prior years (or the last annual bonus or a reasonable estimate thereof if only one bonus year or no bonus year has been completed, as the case may be), plus any amount that the executive may be entitled to receive under any long-term incentive plan of Harvest Operations. The agreed multiple is 15 months of total monthly compensation plus one additional month for each full or partial year of service under the agreement (commencing December 22, 2009) to a maximum of 18 months.

    If the employment of any of Messrs. Zahary, Morgan or Aldrich is terminated for cause or in the event of permanent disability (within the meaning of the employment agreement), or if any such executive shall voluntarily resign his employment, the executive shall be entitled to receive payment of any earned but unpaid base salary, but shall not be entitled to receive any bonus, severance or termination pay or other payment for loss of employment.

    The following table discloses the estimated payments that would have been made to each of the identified Named Executive Officers pursuant to their respective employment agreements if their employment had been terminated on December 31, 2009 without cause.

        Estimated Termination Payment  

    John Zahary

    $ 1,787,392  

    Rob Morgan

    $ 1,005,683  

    Brad Aldrich

    $ 1,005,683  

    Total

    $ 3,798,758  

    Previous Arrangements

    Completion of the KNOC Arrangement on December 22, 2009 constituted a "change of control" of the Trust for the purposes of the executive employment agreements then in effect between Harvest Operations and each of Messrs. Zahary, Morgan and Aldrich as well as Robert Fotheringham, the former Chief Financial Officer. Accordingly, pursuant to the terms of those agreements, upon completion of the KNOC Arrangement each such officer became entitled to receive a payment based on his then current annual base salary and prior year bonuses. Aggregate cash compensation of approximately $2,625,000 was paid to these executive officers following completion of the KNOC Arrangement, as follows: (i) John Zahary received a payment of $927,750; (ii) Robert Fotheringham received a payment of $585,750; and (iii) each of Rob Morgan and Brad Aldrich received a payment of $555,750.

    Compensation of Directors

    Each of the directors of Harvest Operations Corp., except for John E. Zahary, was paid an annual retainer of $20,000, as well as $500 for each Board meeting attended, $500 for each committee meeting attended (if on a date different from a Board meeting date) and was entitled to reimbursement for expenses incurred in carrying out his duties as director. Where applicable, retainer fees were pro-rated for a partial year’s service. The directors were entitled to participate in the Trust Unit Rights Incentive Plan and the Unit Award Incentive Plan.

    Form 20-F Page 88


    The following table sets forth all compensation provided to the directors of Harvest Operations for the most recently completed financial year, December 31, 2009. The US directors are paid in US dollars and for reporting purposes these amount have been converted to Canadian dollars at the average exchange rate for the year.

        Option    
      Fees based All other Total
      earned awards compensation compensation
    Name ($) ($) ($) ($)
    M. Bruce Chernoff(1) $24,500 $19,200 Nil $43,700
    John A. Brussa(1) $24,000 $38,620 $48,013 $110,633
    William A. Friley Jr. $24,500 $19,700 $14,895 $59,095
    Verne G. Johnson(1) $25,000 $38,620 $32,845 $96,465
    Hector J. McFadyen(1) $24,000 $38,620 $102,857 $165,477
    William Robertson $23,500 $19,400 Nil $42,900

    (1) As at December 22, 2009 these directors resigned from the Harvest Board in connection with the completion of the KNOC Arrangement. In January 2010 Dr. Seong-Hoon Kim was appointed Chairman of the Harvest Board, and Dennis Balderston, J. Richard Harris, Hong-Geun Im and Chang-Koo Kang were appointed as directors. William A. Friley Jr. and William D. Robertson also resigned from the Harvest Board in connection with the KNOC Arrangement but were re-appointed to the Harvest Board in January 2010.

    Directors earn fees based on attendance at meetings either in person or remotely. Chairs of the audit committee earn an added per-meeting fee.

    CORPORATE GOVERNANCE DISCLOSURE

    National Instrument 58-101 entitled "Disclosure of Corporate Governance Practices" ("NI 58-101") and the TSX requires listed companies to provide, on an annual basis, the corporate governance disclosure that is prescribed by NI 58-101.

    The prescribed corporate governance disclosure for Harvest is that contained in Form 58-101F1 which is attached to NI 58-101 ("Form 58-101F1 Disclosure").

    The corporate governance structure of Harvest is not the same as for a corporation. Harvest Operations, by agreement with the Trustee of the Trust, is responsible for the overall governance of Harvest. Harvest Operations is, in turn, managed by the Harvest Board. The Harvest Board is, in effect, responsible for the overall stewardship and governance of Harvest, and has put in place standards and benchmarks by which that responsibility can be measured.

    Set out below is a description of Harvest's corporate governance practices as at the date hereof, relative to the Form 58-101F1 Disclosure (which is set out below in italics).

    Harvest Board

    1.

    Disclose the identity of directors who are independent.

       

    The Harvest Board has determined that the following four (4) directors of Harvest Operations are independent:

       

    J. Richard Harris
    Dennis Balderston
    William A. Friley Jr.
    William D. Robertson

    Form 20-F Page 89



    2.

    Disclose the identity of directors who are not independent, and describe the basis for that determination.

       

    Dr. Seong-Hoon Kim is not independent. He is the Senior Executive Vice President & Executive Board Member of KNOC.

       

    Hong-Geun Im is not independent. He is the Executive Vice President, New Ventures & Exploration for KNOC.

       

    Chang-Koo Kang is not independent. He is the Vice President, Finance Management Department for KNOC.

       

    John E. Zahary is not independent. He is the President & Chief Executive Officer of Harvest Operations

       
    3.

    Disclose whether or not a majority of directors is independent. If a majority of directors is not independent, describe what the Harvest Board does to facilitate its exercise of independent judgement in carrying out its responsibilities.

       

    The Harvest Board has determined that one-half (50%) of the directors of Harvest Operations are independent.

       
    4.

    If a director is presently a director of any other issuer that is a reporting issuer (or the equivalent) in a jurisdiction or a foreign jurisdiction, identify both the director and the other issuer.

    The following directors of Harvest Operations are presently directors of other issuers that are reporting issuers (or the equivalent):

      Name of Director   Name of Other Issuer
      William D. Robertson   Inter Pipeline Fund
          Cinch Energy Corp.
      Dennis Balderston   Suroco Energy Inc.
          Ember Resources Inc.
          Avenir Diversified Income Trust
      John E. Zahary   Triton Energy Corp.

    5.

    Disclose whether or not the independent directors hold regularly scheduled meetings at which non- independent directors and members of management are not in attendance. If the independent directors hold such meetings, disclose the number of meetings held since the beginning of the issuer's most recently completed financial year. If the independent directors do not hold such meetings, describe what the Harvest Board does to facilitate open and candid discussion among its independent directors.

       

    In accordance with the mandate of the Harvest Board as well as the mandate of each of the Audit Committee, the Compensation and Corporate Governance Committee and the Reserves, Safety and Environment Committee, at the end of or during each meeting of the Harvest Board or Audit Committee, the Compensation and Corporate Governance Committee and the Reserves, Safety and Environment Committee, as applicable, the members of management of Harvest Operations and KNOC who are present at such meeting may be asked to leave the meeting in order that the independent directors can discuss any necessary matters without management of Harvest Operations and KNOC being present.

       
    6.

    Disclose whether or not the chair of the Harvest Board is an independent director. If the Harvest Board has a chair or lead director who is an independent director, disclose the identity of the independent chair or lead director, and describe his or her role and responsibilities. If the Harvest Board has neither a chair that is independent nor a lead director that is independent, describe what the Harvest Board does to provide leadership for its independent directors.

    Form 20-F Page 90



    The Harvest Board has determined that Dr. Seong-Hoon Kim, the Chairman of the Harvest Board, is not independent. As the Chairman, Dr. Kim provides overall leadership to the Harvest Board. Independent directors are included on every committee of the Harvest Board including the Audit Committee, the Compensation and Corporate Governance Committee and the Reserves, Safety and Environment Committee. In the case of the Audit Committee and Reserves, Safety and Environment Committee the chairman of each of the committees is an independent director. The Chairman communicates with all directors and committee chairs to co-ordinate input from directors and optimize the effectiveness of the Harvest Board and its committees. The Chairman communicates regularly with the Chief Executive Officer to ensure that the Harvest Board receives adequate and regular updates on all issues important to the direction of Harvest. Independent directors are encouraged to communicate with the Chairman and the Chief Executive Officer.

       
    7.

    Disclose the attendance record of each director for all Harvest Board meetings held since the beginning of the issuer's most recently completed financial year.

       

    The attendance record of each of the directors of Harvest Operations is as follows:


      Name of Director Harvest Board Meetings Attended Committee Meetings Attended
      John E. Zahary 8 out of 8 (100%) 4 out of 4 (100%)
      William A. Friley Jr. 8 out of 8 (100%) 2 out of 4 (50%)
      William D. Robertson 7 out of 8 (88%) 4 out of 4 (100%)

    Note: All of the above meetings included an in camera session without members of management present.

    Harvest Board Mandate

    1.

    Disclose the text of the Harvest Board's written mandate. If the Harvest Board does not have a written mandate, describe how the Harvest Board delineates its role and responsibilities.

       

    The mandate of the Harvest Board is attached as Appendix E hereto.

    Position Descriptions

    1.

    Disclose whether or not the Harvest Board has developed written position descriptions for the chair and the chair of each Harvest Board committee. If the Harvest Board has not developed written position descriptions for the chair and/or the chair of each Harvest Board committee, briefly describe how the Harvest Board delineates the role and responsibilities of each such position.

       

    The Harvest Board has developed written position descriptions for the Chairman of the Harvest Board as well as the Chairman of each of the Audit Committee, the Compensation and Corporate Governance Committee, and the Reserves, Safety and Environment Committee.

       
    2.

    Disclose whether or not the Harvest Board and CEO have developed a written position description for the CEO. If the Harvest Board and the CEO have not developed such a position description, briefly describe how the Harvest Board delineates the role and responsibilities of the CEO.

       

    The Harvest Board has developed a position description for the President and Chief Executive Officer of Harvest Operations.

    Form 20-F Page 91


    Orientation and Continuing Education

    1.

    Briefly describe what measures the Harvest Board takes to orient new directors regarding: (i) the role of the Harvest Board, its committees and its directors; and (ii) the nature and operation of the issuer's business.

      

    The Compensation and Corporate Governance Committee has the mandate to develop for approval by the Harvest Board, an orientation and education program for new Harvest Board members in order to ensure that new directors are familiarized with Harvest's business, including Harvest's field operations, management, administration, policies and plans, and the procedures of the Harvest Board. When a new director is appointed to the Harvest Board and/or one of its committees the director is provided with copies of Harvest's most recent Annual Report, Quarterly Report and Annual Information Form, as well as a copy of the Harvest Board Mandate and relevant Committee Mandates.

      
    2.

    Briefly describe what measures, if any, the Harvest Board takes to provide continuing education for its directors. If the Harvest Board does not provide continuing education, describe how the Harvest Board ensures that its directors maintain the skill and knowledge necessary to meet their obligations as directors.

      

    Harvest Operations encourages directors to attend, enrol or participate in courses and/or seminars dealing with financial literacy, corporate governance and related matters and has agreed to pay the cost of such courses and seminars. From time to time, Harvest organizes guest seminars for the benefit of its directors related to various relevant topics.

    Ethical Business Conduct

    1.

    Disclose whether or not the Harvest Board has adopted a written code for the directors, officers and employees. If the Harvest Board has adopted a written code; disclose how a person or company may obtain a copy of the code;

      

    The Harvest Board has adopted a code of ethics applicable to all members of Harvest Operations, including directors, officers and employees. In addition, the Harvest Board has adopted a code of ethics specifically applicable to its senior officers. Each director, officer and employee of Harvest Operations has been provided with a copy of the applicable code of ethics. In addition, a copy of each code of ethics has been filed on SEDAR at www.sedar.com.

      
    2.

    Describe how the Harvest Board monitors compliance with its code, or if the Harvest Board does not monitor compliance, explain whether and how the Harvest Board satisfies itself regarding compliance with its code; and

      

    The Harvest Board monitors compliance with the codes of ethics by requiring each of the officers and employees of Harvest Operations to affirm in writing on hiring and annually thereafter their compliance with the applicable code of ethics.

      
    3.

    Provide a cross-reference to any material change report filed since the beginning of the issuer's most recently completed financial year that pertains to any conduct of a director or executive officer that constitutes a departure from the code.

      

    There have been no material change reports filed since the beginning of the year ended December 31, 2009, that pertain to any conduct of a director or executive officer that constitutes a departure from the Corporation's code of ethics.

    Form 20-F Page 92



    4.

    Describe any steps the Harvest Board takes to ensure directors exercise independent judgement in considering transactions and agreements in respect of which a director or executive officer has a material interest.

      

    In accordance with the ABCA, directors who are a party to or are a director or an officer of a person who is a party to a material contract or material transaction or a proposed material contract or proposed material transaction are required to disclose the nature and extent of their interest and not to vote on any resolution to approve the contract or transaction. In certain cases, an independent committee may be formed to deliberate on such matters in the absence of the interested party.

      
    5.

    Describe any other steps the Harvest Board takes to encourage and promote a culture of ethical business conduct.

      

    The Harvest Board has also adopted a "Whistleblower Policy" wherein employees of Harvest Operations are provided with a mechanism by which they can raise concerns in a confidential and anonymous manner.

    Nomination of Directors

    1.

    Describe the process by which the Harvest Board identifies new candidates for Harvest Board nomination.

       

    The responsibility for proposing new nominees to the Harvest Board falls within the mandate of the Compensation and Corporate Governance Committee. New candidates for nomination to the Harvest Board are identified and selected having regards to the strengths and constitution of the Harvest Board members and the perception of the Compensation and Corporate Governance Committee of the needs of Harvest.

       
    2.

    Disclose whether or not the Harvest Board has a nominating committee composed entirely of independent directors. If the Harvest Board does not have a nominating committee composed entirely of independent directors, describe what steps the Harvest Board takes to encourage an objective nomination process.

       

    The Compensation and Corporate Governance Committee, which has the responsibility for proposing new nominees to the Harvest Board, is comprised of Dr. Seong-Hoon Kim, Hong-Geun Im, Chang-Koo Kang and William A. Friley Jr., Mr. Friley is independent.

       
    3.

    If the Harvest Board has a nominating committee, describe the responsibilities, powers and operation of the nominating committee.

       

    The Compensation and Corporate Governance Committee, which has the responsibility for proposing new nominees to the Harvest Board, also assists the Harvest Board in matters pertaining to its approach to governance issues, the organization and composition of the Harvest Board, the organization and conduct of Harvest Board meetings, and the effectiveness of the Harvest Board in performing and fulfilling its responsibilities.

       

    In addition to any other duties and authorities delegated to it by the Harvest Board from time to time, the Compensation and Corporate Governance Committee has the authority and responsibility for each of the following matters:

    Form 20-F Page 93


    • annually reviewing the mandates of the Harvest Board and its committees and recommending to the Harvest Board such amendments to those mandates as the Compensation and Corporate Governance Committee believes are necessary or desirable;

    • considering and, if thought fit, approving requests from directors or committees of directors of the engagement of special advisors from time to time;

    • making recommendations to the Harvest Board as to which directors should be classified as "independent directors", "related" directors or "unrelated" directors pursuant to any such report or circular;

    • reviewing on a periodic basis the composition of the Harvest Board and ensuring that an appropriate number of independent directors sit on the Harvest Board, analyzing the needs of the Harvest Board and recommending nominees who meet such needs;

    • assessing, at least annually, the effectiveness of the Harvest Board as a whole, the committees of the Harvest Board and the contribution of individual directors, including considering the appropriate size of the Harvest Board;

    • recommending suitable candidates for nominees for election or appointment as directors, and recommending the criteria governing the overall composition of the Harvest Board and governing the desirable individual characteristics for directors;

    • as required, overseeing the development, for approval by the Harvest Board, an orientation and education program for new recruits to the Harvest Board;

    • acting as a forum for concerns of individual directors in respect of matters that are not readily or easily discussed in a full Harvest Board meeting, including the performance of management or individual members of management or the performance of the Harvest Board or individual members of the Harvest Board;

    • developing and recommending to the Harvest Board for approval and periodically review structures and procedures designed to ensure that the Harvest Board can function effectively and independently;

    • reviewing annually the Compensation and Corporate Governance Committee's Mandate and Terms of Reference;

    • reviewing and considering the engagement at the expense of Harvest Operations of professional and other advisors by any individual director when so requested by any such director;

    • establishing, reviewing and updating periodically a Code of Business Conduct and Ethics (the "Code") and ensuring that management has established a system to monitor compliance with this code; and

    • reviewing management's monitoring of Harvest Operations compliance with the organization's Code.

    Compensation

    1.

    Describe the process by which the Harvest Board determines the compensation for the issuer's directors and officers.

      

    Compensation of Directors

      

    The Compensation and Corporate Governance Committee reviews annually the form and amount of compensation to ensure that such compensation reflects the responsibilities and risks of being an effective director. The Compensation and Corporate Governance Committee benchmarks directors' compensation against compensation received by directors in similar positions. The Harvest Board will set director compensation based upon recommendations from this committee.

    Form 20-F Page 94


    Please see ”Executive Compensation – Compensation of Directors” in this Annual Information Form for information regarding compensation of our directors.

    Compensation of Officers

    Please refer to the Executive Compensation section on pages 78 through 83 of this Annual Information to Form for a discussion of the process by which the Harvest Board determines the compensation for Harvest’s officers.

    Disclose whether or not the Harvest Board has a compensation committee composed entirely of independent directors. If the Harvest Board does not have a compensation committee composed entirely of independent directors, describe what steps the Harvest Board takes to ensure an objective process for

    determining such compensation.

    The Harvest Board has appointed the Compensation and Corporate Governance Committee; whose members are Dr. Seong-Hoon Kim, Hong-Geun Im, Chang-Koo Kang and William A. Friley Jr. Mr. Friley is independent.

    If the Harvest Board has a compensation committee, describe the responsibilities, powers and operation of

    the compensation committee.

    The Compensation and Corporate Governance Committee is responsible to the Harvest Board for reviewing matters relating to the human resource policies, employee retention and short and long-term compensation of the directors, officers and employees of Harvest Operations and its subsidiaries in the context of the budget and business plan of Harvest Operations.

    If a compensation consultant or advisor has, at any time since the beginning of the issuer's most recently completed financial year, been retained to assist in determining compensation for any of the issuer's directors and officers, disclose the identity of the consultant or advisor and briefly summarize the mandate for which they have been retained. If the consultant or advisor has been retained to perform any other work for the issuer, state that fact and briefly describe the nature of the work.

    The Compensation and Corporate Governance Committee has not engaged any advisors during 2009 to assist in developing compensation for Harvest's directors and officers other than relying on the market compensation information published by Mercer.

    Other Harvest Board Committees

    1.

    If the Harvest Board has standing committees other than the audit, compensation and nominating committees, identify the committees and describe their function.

      

    In addition to the Audit Committee, the Compensation and Corporate Governance Committee, the Harvest Board has also appointed a Reserves, Safety and Environment Committee.

      

    The Reserves, Safety and Environment Committee is comprised of J. Richard Harris, John E. Zahary and William A Friley Jr. The Reserves, Safety and Environment Committee's responsibilities include reviewing the annual evaluation reports on our oil and gas reserves, periodically reviewing the qualifications, experience and independence of the consulting engineering firms reporting on our oil and natural gas reserves and meeting with the engineers employed or otherwise retained by those who prepare such reports.

      

    The Reserves, Safety and Environment Committee is also responsible for monitoring Harvest’s performance in the areas of safety and environmental stewardship and providing strategic direction in those areas when required.

    Form 20-F Page 95


    Assessments

    1.

    Disclose whether or not the Harvest Board, its committees and individual directors are regularly assessed with respect to their effectiveness and contribution. If assessments are regularly conducted, describe the process used for the assessments. If assessments are not regularly conducted, describe how the Harvest Board satisfies itself that the Harvest Board, its committees, and its individual directors are performing effectively.

      

    The Compensation and Corporate Governance Committee is responsible for reviewing, on an ongoing basis, the effectiveness of the Harvest Board as a whole and its committees and the contribution and effectiveness of each individual director. The Compensation and Corporate Governance Committee, which includes the Chairman of the Harvest Board, assesses the performance of each director, each committee and the Harvest Board as a whole on a regular basis, including having each director complete a yearly self- assessment and questionnaire. The Compensation and Corporate Governance Committee also annually reviews the need to recruit and recommend new candidates to fill vacancies on the Harvest Board giving consideration to their competencies, skills and personal qualities with a view of improving the overall effectiveness of the Harvest Board. The Compensation and Corporate Governance Committee then recommends to the Harvest Board the nominees for election at each annual meeting.

      

    The Compensation and Corporate Governance Committee also develops and reviews the Trust's approach to corporate governance matters and reviews, develops and recommends to the Harvest Board for approval, procedures designed to ensure that the Harvest Board can function independently of management.

    CONFLICTS OF INTEREST

    Directors and officers of Harvest Operations may, from to time, be involved with the business and operations of other oil and gas issuers, in which case a conflict may arise (see "Risk Factors"). Properties will not be acquired from officers or directors of Harvest Operations or persons not at arm's length with such persons at prices which are greater than fair market value, nor will Properties be sold to officers or directors of Harvest Operations or persons not at arm's length with such persons at prices which are less than fair market value in each case as established by an opinion of an independent financial advisor and approved by the independent members of the Harvest Board.

    Circumstances may arise where members of the Harvest Board serve as directors or officers of corporations which are in competition with the interests of Harvest Operations and the Trust. No assurances can be given that opportunities identified by such Harvest Board members will be provided to Harvest Operations and the Trust.

    LEGAL AND REGULATORY PROCEEDINGS

    There are no legal proceedings which the Trust or any subsidiary of the Trust is or was a party to, or that any of their property is or was the subject of during the year ended December 31, 2009, nor are there any proceedings known to Harvest to be contemplated that involves a claim for damages exceeding ten per cent of our current assets, other than methyl tertiary butyl ether ("MTBE") proceedings against North Atlantic in The State of New Hampshire versus Amerada Hess Corp. et al, in of more than 100 MTBE product liability litigation cases that have been consolidated for pre-trial purposes in this matter. The plaintiffs seek relief for alleged contamination of ground water from the various defendants' use of the gasoline additive MTBE. Although the plaintiffs have not made a particular monetary demand, they are asserting collective and joint liability against all defendants. All consolidated law suits are at a preliminary stage and, accordingly, it is too early in the legal process to reach any conclusion regarding the ability of the State of New Hampshire to properly assert jurisdiction over North Atlantic in the lawsuit or to reach any conclusions regarding the substance of the plaintiffs' claims. Accordingly, the evaluation of the risk of liability to North Atlantic is not determinable at this time and no amounts are accrued in the combined financial statements in respect of this matter. In addition, Harvest received an indemnity under the Purchase and Sale Agreement from the vendor of the shares of North Atlantic, Vitol Group, in respect of this contingent liability.

    There were no penalties or sanctions imposed against the Trust or any subsidiary of the Trust by a court relating to securities legislation or by a securities regulatory authority during the year ended December 31, 2009 or any other penalties or sanctions imposed by a court or regulatory body against the Trust or any subsidiary of the Trust that would likely be considered important to a reasonable investor in making an investment decision. No settlement agreements were entered into by the Trust or any subsidiary of the Trust with a court relating to securities legislation or with a securities regulatory authority during the year ended December 31, 2009.

    Form 20-F Page 96


    INTERESTS OF MANAGEMENT AND OTHERS IN MATERIAL TRANSACTIONS

    Except as disclosed elsewhere in this Annual Information Form, no director or executive officer of Harvest Operations, no person that beneficially owns, or controls or directs, directly or indirectly more than 10% of the outstanding Trust Units, and no known associate or affiliate of, any such person, has a material interest, direct or indirect, in any transaction within the three most recently completed financial years or during the current financial year that has materially affected or is reasonably expected to materially affect the Trust.

    AUDITORS

    KPMG LLP, Chartered Accountants, have been appointed auditor of the Trust. KPMG LLP has been the Trust’s auditor since 2002.

    TRANSFER AGENT AND REGISTRAR

    Valiant Trust Company, at its principal offices in Calgary, Alberta, is the transfer agent and registrar of the 6.5% Debentures Due 2010, 7.25% Debentures Due 2013, 7.25% Debentures Due 2014, and 7.5% Debentures Due 2015. The transfer agent and registrar of the 6.40% Debentures Due 2012 is Computershare Trust Company of Canada at its principal offices in Calgary, Alberta and Toronto, Ontario.

    MATERIAL CONTRACTS

    Except for contracts entered into in the ordinary course of business, the only material contracts entered into by the Trust within the most recently completed financial year, or before the most recently completed financial year but still in effect, are the following:

    1.

    the Trust Indenture pursuant to which the Trust was established, as described in under “General Description of Capital Structure – Trust Units and the Trust Indenture";

      
    2.

    the Debenture Indenture, as described under "General Description of Capital Structure – Debentures and the Debenture Indenture";

      
    3.

    the Indenture between Harvest Operations, the Subsidiary Guarantors, the Trust and U.S. Bank National Association entered into in connection with the 77/8% Senior Notes;

      
    4.

    Amended and Restated Credit Agreement dated October 19, 2006 relating to the Credit Facility;

      
    5.

    the May 7, 2007 Amending Agreement to the Amended and Restated Credit Agreement;

      
    6.

    the December 21, 2009 Amending Agreement to the Amended and restated Credit Agreement;

      
    7.

    the SOA described under “Downstream Business – Supply and Offtake Agreement”.

    Copies of each of these documents have been filed on SEDAR at www.sedar.com.

    INTERESTS OF EXPERTS

    There is no person or company whose profession or business gives authority to a statement made by such person or company and who is named as having prepared or certified a report, valuation, statement or opinion described or included in a filing, or referred to in a filing, made under National Instrument 51-102 by the Trust during, or related

    Form 20-F Page 97


    to, the Trust's most recently completed financial year other than McDaniel and GLJ, the Independent Reserve Engineering Evaluators and KPMG LLP, the Trust's auditors. As at the date hereof, none of the principals of McDaniel and GLJ as a group, directly or indirectly, owned more than 1% of any class of securities of the Trust and KPMG LLP has advised Harvest's Audit Committee that they are independent with respect to the Trust within the meaning of the Rules of Professional Conduct of the Institute of Chartered Accountants of Alberta.

    In addition, none of the aforementioned persons or companies, nor any director, officer or employee of any of the aforementioned persons or companies, is or is expected to be elected, appointed or employed as a director, officer or employee of the Trust or of any associate or affiliate of the Trust.

    ADDITIONAL INFORMATION

    Additional financial information is provided in Harvest's audited consolidated financial statements and notes thereto for the year ended December 31, 2009 and Harvest’s management’s discussion and analysis for the year ended December 31, 2009 which may be found on SEDAR at www.sedar.com.

     

     

    Form 20-F Page 98


    APPENDIX A

    REPORT OF MANAGEMENT AND DIRECTORS ON RESERVES DATA AND OTHER INFORMATION

    Management of Harvest Operations Corp. ("Harvest Operations") on behalf of Harvest Energy Trust (the "Trust") are responsible for the preparation and disclosure of information with respect to Harvest Operations’ and the Trust's other subsidiaries' oil and natural gas activities in accordance with securities regulatory requirements. This information includes reserves data, which are estimates of proved reserves and probable reserves and related future net revenue as at December 31, 2009, estimated using forecast prices and costs.

    An independent qualified reserves evaluator has evaluated Harvest Operations’ and the Trust's other subsidiaries' reserves data. The report of the independent qualified reserves evaluator is presented below.

    The Reserves, Safety & Environment Committee (the "RSE Committee") of the board of Harvest Operations has:

      (a)

    reviewed Harvest Operations’ procedures for providing information to the independent qualified reserves evaluators;

       
      (b)

    met with the independent qualified reserves evaluators to determine whether any restrictions affected the ability of the independent qualified reserves evaluators to report without reservation; and

       
      (c)

    reviewed the reserves data with management and the independent qualified reserves evaluators.

    The RSE Committee of the board of directors of Harvest Operations has reviewed Harvest Operations’ procedures for assembling and reporting other information associated with oil and natural gas activities and has reviewed that information with management. The board of directors of Harvest Operations has, on the recommendation of the RSE Committee, approved:

      (a)

    the content and filing with securities regulatory authorities of Form 51-101F1 containing reserves data and other oil and natural gas information;

       
      (b)

    the filing of Form 51-101F2 which is the report of the independent qualified reserves evaluators on the reserves data; and

       
      (c)

    the content and filing of this report.

    Because the reserves data are based on judgments regarding future events, actual results will vary and the variations may be material. However, any variations should be consistent with the fact that reserves are categorized according to the probability of their recovery.

     

    (signed) "John Zahary"
    John Zahary
    President & CEO
    (signed) "Rob Morgan"
    Rob Morgan
    COO, Upstream
       
    (signed) "J. Richard Harris"
    J. Richard Harris
    Director and Chairman of the RSE Committee
    (signed) "William A. Friley Jr."
    William A. Friley Jr.
    Director and Member of the RSE Committee

    March 23, 2010

    Form 20-F Page 99


    APPENDIX B

    REPORT ON RESERVES DATA BY INDEPENDENT QUALIFIED RESERVES EVALUATORS

    To the board of directors of Harvest Operations Corp. (the "Harvest Operations"):

    1.

    We have evaluated Harvest Operations’ and Harvest Energy Trust's other subsidiaries' reserves data as at December 31, 2009. The reserves data are estimates of proved reserves and probable reserves and related future net revenue as at December 31, 2009, estimated using forecast prices and costs.

       
    2.

    The reserves data are the responsibility of Harvest Operations’ management. Our responsibility is to express an opinion on the reserves data based on our evaluation.

       
    3.

    We carried out our evaluation in accordance with standards set out in the Canadian Oil and Gas Evaluation Handbook (the "COGE Handbook") prepared jointly by the Society of Petroleum Evaluation Engineers (Calgary Chapter) and the Canadian Institute on Mining, Metallurgy & Petroleum (Petroleum Society).

       
    4.

    Those standards require that we plan and perform an evaluation to obtain reasonable assurance as to whether the reserves data are free of material misstatement. An evaluation also includes assessing whether the reserves data are in accordance with the principles and definitions presented in the COGE Handbook.

       
    5.

    The following table sets forth the estimated future net revenue (before deductions of income taxes) attributed to proved plus probable reserves, estimated using forecast prices and costs, and calculated using a discount rate of 10 percent, included in the reserves data of Harvest Operations evaluated by us for the year ended December 31, 2009. This table also identifies the respective portions thereof that we have evaluated and reported on to Harvest Operations’ Management and board of directors.


          Net Present Value of Future Net Revenue (Before
          Income Taxes, 10% Discount Rate)($M)
    Independent Qualified Preparation Date of          
    Reserves Evaluator or Evaluation Report Location of        
    Auditor   Reserves Audited Evaluated Reviewed Total
    McDaniel and February 25, 2010 Canada - 1,492,618 - 1,492,618
    Associates Consultants            
    Ltd.            
    GLJ Petroleum February 23, 2010 Canada - 2,334,017 - 2,334,017
    Consultants Ltd.            
    Totals     - 3,826,635 - 3,826,635

    6.

    In our opinion, the reserves data respectively evaluated by us have, in all material respects, been determined and are in accordance with the COGE Handbook.

       
    7.

    We have no responsibility to update our reports referred to in paragraph 4 for events and circumstances occurring after their respective dates.

       
    8.

    Because the reserves data are based on judgments regarding future events, actual results will vary and the variations may be material. However, any variations should be consistent with the fact that reserves are categorized according to the probability of their recovery.


    Executed as to our report referred to above:  
       
    (Signed) C.B. Kowalski (Signed)
       
    McDaniel & Associates Consultants Ltd. GLJ Petroleum Consultants Ltd.
    Calgary, Alberta, Canada Calgary, Alberta, Canada
       
    February 25, 2010 February 23, 2010
       

    Form 20-F Page 100


    APPENDIX C

    HARVEST OPERATIONS AUDIT COMMITTEE INFORMATION

    Audit Committee Mandate and Terms of Reference

    The Mandate and Terms of Reference of the Audit Committee of the Harvest Board is attached hereto as Appendix "D". The members of the Audit Committee are Dennis Balderston, J. Richard Harris, and William D. Robertson.

    Composition of the Audit Committee

    The Harvest Board has determined that each member of the Audit Committee is an "independent" director and "financially literate" in accordance with National Instrument 52-110. In considering criteria for the determination financial literacy, the Harvest Board looked at the ability to read and understand a balance sheet, an income statement and cash flow statement of a public company as well as the director's past experience in reviewing overseeing the preparation of financial statements.

    Relevant Education and Experience

      Name
    (Director Since)
      Principal Occupation & Biography
      Mr. Dennis Balderston
    (January 2010)

    Other Canadian Public Board of Director Memberships
    Suroco Energy Inc.
    Ember Resources Inc.
    Avenir Diversified Income Trust
      Chartered Accountant and was formerly an audit partner at Ernst & Young in Calgary. As an audit partner he was responsible for a portfolio of public clients, the majority in the oil and gas sector. Now retired he has served on a number of public entity Boards and is currently a Board member of Ember Resources Inc. and Suroco Energy Inc.
           
      Mr. J. Richard Harris
    (January 2010)

    Other Canadian Public Board of Director Memberships
    None
      An independent oil and gas consultant in Calgary. Previously, the President of four Canadian public oil and gas companies and has served on the boards of nine other oil and gas service companies. He was a member of the Alberta Securities Commission's Oil and Gas Securities Taskforce that led to the completion of National Instrument 51-101, and he served on the Commission's Reserve Advisory Committee until his retirement from the Committee in 2005. A member of several industry societies and holds the designations of Professional Geologist in Canada and Certified Petroleum Geologist and Certified Professional Geological Scientist in the United States.
           
      Mr. William D. Robertson
    (August 2008 reappointed January 2010)

    Other Canadian Public Board of Director Memberships
    Inter Pipeline Fund
    Cinch Energy Corp.
      Mr. Robertson is a Fellow Chartered Accountant and was formerly the lead oil and gas specialist at Price Waterhouse and PriceWaterhouseCoopers in Calgary. After enjoying a 36-year career with the firm, Mr. Robertson retired from practice in 2002. Prior to this, he served on the CIM Petroleum Society Standing Committee on Reserve Definitions, the Financial Advisory Committee of the Alberta Securities Commission, the working sub committee of the Alberta Securities Commission on Oil and Gas Reporting and the Council of the Institute of Chartered Accountants of Alberta. Mr. Robertson graduated with a Bachelor of Commerce degree from the University of Alberta.

    Pre-Approval of Policies and Procedures

    All non-audit or special services performed by any independent accountants must be first approved by the Audit Committee. All remuneration provided to the Trust's auditor and any independent accountants are also approved by the Audit Committee. The Trust's auditor meets with the Audit Committee, without management present, at least annually and more often at the request of either the Audit Committee or the auditor.

    Form 20-F Page 101


    External Auditor Service Fees

    Audit Fees

    The aggregate fees billed by the Trust's external auditor in each of the last two fiscal years for audit services (audit and review of Harvest's annual financial statements and review of quarterly financial statements), were $974,000 in 2009 and $935,000 in 2008.

    Audit and Related Fees

    The aggregate fees billed in each of the last two fiscal years for assurance related services by the Trust's external auditor that are reasonably related to the performance of the audit or review of the Trust's financial statements that are not reported under "Audit Fees" above were $135,800 in 2009 and $75,000 in 2008. These fees are primarily related to prospectus comfort letters and French translation fees.

    Tax Fees

    The aggregate fees billed in each of the last two fiscal years for professional services rendered by the Trust's external auditor for regular tax compliance, tax advice and tax planning were nil in 2009 and 2008.

    All Other Fees

    The aggregate fees billed in each of the last two fiscal years for products and services provided by the Trust's auditors other than services reported above were nil in 2009 and 2008.

    Form 20-F Page 102


    APPENDIX D

    HARVEST OPERATIONS AUDIT COMMITTEE MANDATE AND TERMS OF REFERENCE

    Role and Objective

    The Audit Committee (the "Committee") is a committee of the board of directors of Harvest Operations Corp. ("Harvest Operations") to which the Harvest Board has delegated its responsibility for oversight of the nature and scope of the annual audit, management's reporting on internal accounting standards and practices, financial information and accounting systems and procedures, financial reporting and statements and recommending, for approval of the Harvest Board, the audited financial statements, interim financial statements and other mandatory disclosure releases containing financial information. The primary objectives of the Committee are as follows:

    1.

    to assist directors to meet their responsibilities (especially for accountability) in respect of the preparation and disclosure of the financial statements of Harvest and related matters;

       
    2.

    to provide better communication between directors and external auditors;

       
    3.

    to enhance the external auditor's independence;

       
    4.

    to increase the credibility and objectivity of financial reports; and

       
    5.

    to strengthen the role of the outside directors by facilitating in depth discussions between directors on the Committee, management and external auditors.

    Membership of Committee

    1.

    The Committee shall be comprised of at least three (3) directors of Harvest Operations, none of whom are members of management of Harvest Operations and all of whom are "independent" (as such term is used in Multilateral Instrument 52-110 — Audit Committees ("MI 52-110") unless the Harvest Board shall have determined that the exemption contained in Section 3.6 of MI 52-110 is available and has determined to rely thereon.

       
    2.

    The Harvest Board shall appoint the Committee Chair, who shall be an unrelated director.

       
    3.

    All of the members of the Committee shall be "financially literate" (as defined in MI 52 -110) unless the Harvest Board shall determine that an exemption under MI 52-110 from such requirement in respect of any particular member is available and has determined to rely thereon in accordance with the provisions of MI 52-110.

    Mandate and Responsibilities of Committee

    1.

    It is the responsibility of the Committee to oversee the work of the external auditors, including resolution of disagreements between management and the external auditors regarding financial reporting.

         
    2.

    It is the responsibility of the Committee to satisfy itself on behalf of the Harvest Board with respect to Harvest's Internal Control Systems:

         
    (a)

    identifying, monitoring and mitigating business risks; and

         
    (b)

    ensuring compliance with legal, ethical and regulatory requirements.

         
    3.

    It is a primary responsibility of the Committee to review the annual and interim financial statements of Harvest and related management's discussion and analysis ("MD&A") prior to their submission to the Harvest Board for approval. The process should include but not be limited to:

    Form 20-F Page 103



    (a)

    reviewing changes in accounting principles and policies, or in their application, which may have a material impact on the current or future years' financial statements;

         
    (b)

    reviewing significant accruals, reserves or other estimates such as the ceiling test calculation;

         
    (c)

    reviewing accounting treatment of unusual or non-recurring transactions;

         
    (d)

    ascertaining compliance with covenants under loan agreements;

         
    (e)

    reviewing disclosure requirements for commitments and contingencies;

         
    (f)

    reviewing adjustments raised by the external auditors, whether or not included in the financial statements;

         
    (g)

    reviewing unresolved differences between management and the external auditors; and

         
    (h)

    obtain explanations of significant variances with comparative reporting periods.

         
    4.

    The Committee is to review the financial statements, prospectuses, MD&A, annual information forms ("AIF") and all public disclosure containing audited or unaudited financial information (including, without limitation, annual and interim press releases and any other press releases disclosing earnings or financial results) before release and prior to Harvest Board approval. The Committee must be satisfied that adequate procedures are in place for the review of Harvest's disclosure of all other financial information and shall periodically assess the accuracy of those procedures.

         
    5.

    With respect to the appointment of external auditors by the Harvest Board, the Committee shall:

         
    (a)

    recommend to the Harvest Board the external auditors to be nominated;

         
    (b)

    recommend to the Harvest Board the terms of engagement of the external auditor, including the compensation of the auditors and a confirmation that the external auditors shall report directly to the Committee;

         
    (c)

    on an annual basis, review and discuss with the external auditors all significant relationships such auditors have with the Trust to determine the auditors' independence;

         
    (d)

    when there is to be a change in auditors, review the issues related to the change and the information to be included in the required notice to securities regulators of such change; and

         
    (e)

    review and pre-approve any non-audit services to be provided to Harvest or its subsidiaries by the external auditors and consider the impact on the independence of such auditors. The Committee may delegate to one or more independent members the authority to pre–approve non–audit services, provided that the member report to the Committee at the next scheduled meeting such pre–approval and the member comply with such other procedures as may be established by the Committee from time to time.

         
    6.

    Review with external auditors (and internal auditor if one is appointed by Harvest) their assessment of the internal controls of Harvest, their written reports containing recommendations for improvement, and management's response and follow-up to any identified weaknesses. The Committee shall also review annually with the external auditors their plan for their audit and, upon completion of the audit, their reports upon the financial statements of Harvest and its subsidiaries.

         
    7.

    The Committee shall review risk management policies and procedures of Harvest (i.e. hedging, litigation and insurance).

    Form 20-F Page 104



    8.

    The Committee shall establish a procedure for:

         
    (a)

    the receipt, retention and treatment of complaints received by Harvest regarding accounting, internal accounting controls or auditing matters; and

         
    (b)

    the confidential, anonymous submission by employees of Harvest of concerns regarding questionable accounting or auditing matters.

         
    9.

    The Committee shall review and approve Harvest's hiring policies regarding partners and employees and former partners and employees of the present and former external auditors of Harvest.

         
    10.

    The Committee shall have the authority to investigate any financial activity of Harvest. All employees of Harvest are to cooperate as requested by the Committee.

         
    11.

    The Committee may retain persons having special expertise and/or obtain independent professional advice to assist in filling their responsibilities at the expense of Harvest without any further approval of the Harvest Board.

    Meetings and Administrative Matters

    1.

    At all meetings of the Committee every question shall be decided by a majority of the votes cast. In case of an equality of votes, the Chairman of the meeting shall not be entitled to a second or casting vote.

       
    2.

    The Chair shall preside at all meetings of the Committee, unless the Chair is not present, in which case the members of the Committee present shall designate from among the members present the Chair for purposes of the meeting.

       
    3.

    A quorum for meetings of the Committee shall be a majority of its members, and the rules for calling, holding, conducting and adjourning meetings of the Committee shall be the same as those governing the Harvest Board unless otherwise determined by the Committee or the Harvest Board.

       
    4.

    Meetings of the Committee should be scheduled to take place at least four times per year. Minutes of all meetings of the Committee shall be taken. The Chief Financial Officer shall attend meetings of the Committee, unless otherwise excused from all or part of any such meeting by the Chairman.

       
    5.

    The Committee shall meet with the external auditor at least once per year (in connection with the preparation of the year end financial statements) and at such other times as the external auditor and the Committee consider appropriate.

       
    6.

    Agendas, approved by the Chair, shall be circulated to Committee members along with background information on a timely basis prior to the Committee meetings.

       
    7.

    The Committee may invite such officers, directors and employees of Harvest Operations as it may see fit from time to time to attend at meetings of the Committee and assist thereat in the discussion and consideration of the matters being considered by the Committee.

       
    8.

    Minutes of the Committee will be recorded and maintained and circulated to directors who are not members of the Committee or otherwise made available at a subsequent meeting of the Harvest Board.

       
    9.

    The Committee may retain persons having special expertise and/or obtain independent professional advice to assist in fulfilling its responsibilities at the expense of Harvest Operations.

       
    10.

    Any members of the Committee may be removed or replaced at any time by the Harvest Board and shall cease to be a member of the Committee as soon as such member ceases to be a director. The Harvest Board may fill vacancies on the Committee by appointment from among its members. If and whenever a vacancy shall exist on the Committee, the remaining members may exercise all its powers so long as a quorum remains. Subject to the foregoing, each member of the Committee shall hold such office until the close of the next annual meeting of Unitholders following appointment as a member of the Committee.

    Any issues arising from these meetings that bear on the relationship between the Harvest Board and management should be communicated to the Chairman of the Harvest Board

    Form 20-F Page 105


    APPENDIX E

    HARVEST OPERATIONS

    MANDATE OF THE HARVEST BOARD

    The Board of Directors of Harvest Operations is responsible for the stewardship of Harvest Operations, the other subsidiaries of Trust and the Trust to the extent delegated to Harvest Operations under the Trust Indenture (hereinafter collectively referred to as “Harvest”). In discharging its responsibility, the Harvest Board will exercise the care, diligence and skill that a reasonably prudent person would exercise in comparable circumstances and will act honestly and in good faith with a view to the best interests of Harvest. In general terms, the Harvest Board will:

    A.

    in consultation with the President of Harvest Operations, define the principal objective(s) of Harvest;

       
    B.

    supervise the management of the business and affairs of Harvest with the goal of achieving Harvest’s principal objective(s) as defined by the Harvest Board;

       
    C.

    discharge the duties imposed on the Harvest Board by applicable laws; and

       
    D.

    for the purpose of carrying out the foregoing responsibilities, take all such actions as the Harvest Board deems necessary or appropriate.

    Without limiting the generality of the foregoing, the Harvest Board will perform the following duties:

    Strategic Direction, Operating, Capital and Financial Plans

    1.

    require Management to present annually to the Harvest Board a longer range strategic plan and a shorter range business plan for Harvest’s business, which plans must:

         
    (a)

    be designed to achieve Harvest’s principal objectives,

         
    (b)

    identify the principal strategic and operational opportunities and risks of Harvest's business, and

         
    (c)

    be approved by the Harvest Board as a pre-condition to the implementation of such plans;

         
    2.

    review progress towards the achievement of the goals established in the strategic, operating and capital plans;

         
    3.

    identify the principal risks of Harvest's business and take all reasonable steps to ensure the implementation of the appropriate systems to manage these risks;

         
    4.

    approve the annual operating and capital plans;

         
    5.

    approve acquisitions and dispositions in excess of a pre-determined limit;

         
    6.

    approve the establishment of credit facilities;

         
    7.

    approve issuances of additional Trust Units or other securities to the public;

         
    8.

    monitor Harvest's progress towards its goals, and to revise and alter its direction through management in light of changing circumstances;

    Form 20-F Page 107


    Management and Organization

    9.

    monitor overall human resources policies and procedures, including compensation and succession planning;

       
    10.

    approve the distribution policy of Harvest;

       
    11.

    appoint the President and determine the terms of the President's employment with Harvest;

       
    12.

    in consultation with the President, develop a position description for the President;

       
    13.

    in consultation with the President, establish the limits of management's authority and responsibility in conducting Harvest's business;

       
    14.

    in consultation with the President, appoint all officers of Harvest Operations and approve the terms of each officer's employment with Harvest Operations;

       
    15.

    receive annually from the Compensation Committee their evaluation of the performance of each senior officer;

       
    16.

    develop a system under which succession to senior management positions will occur in a timely manner;

       
    17.

    approve any proposed significant change in the management organization structure of Harvest;

       
    18.

    in consultation with the President, establish a communications policy for Harvest;

       
    19.

    generally provide advice and guidance to management;

    Finances and Controls

    20.

    use reasonable efforts to ensure that Harvest maintains appropriate systems to manage the risks of Harvest's business;

       
    21.

    monitor the appropriateness of Harvest's capital structure;

       
    22.

    ensure that the financial performance of Harvest is properly reported to Unitholders, other security holders and regulators on a timely and regular basis;

       
    23.

    in consultation with the President, establish the ethical standards to be observed by all officers and employees of Harvest Operations and use reasonable efforts to ensure that a process is in place to monitor compliance with those standards;

       
    24.

    require that the President institute and monitor processes and systems designed to ensure compliance with applicable laws by Harvest Operations and its officers and employees;

       
    25.

    require that the President institute, and maintain the integrity of, internal control and information systems, including maintenance of all required records and documentation;

       
    26.

    review and approve material contracts to be entered into by Harvest;

       
    27.

    recommend to the Unitholders of Harvest a firm of chartered accountants to be appointed as Harvest's auditors;

    Form 20-F Page 108



    28.

    take all necessary actions to gain reasonable assurance that all financial information made public by Harvest (including Harvest's annual and quarterly financial statements) is accurate and complete and represents fairly Harvest's financial position and performance;

    Governance

    29.

    in consultation with the Chairman of the Harvest Board, develop a position description for the Chairman of the Harvest Board;

         
    30.

    facilitate the continuity, effectiveness and independence of the Harvest Board by, amongst other things,

         
    (a)

    selecting from nominees made by independent directors for election to the Harvest Board,

         
    (b)

    appointing a Chairman of the Harvest Board who is not a member of management;

         
    (c)

    appointing from amongst the directors an audit committee and such other committees of the Harvest Board as the Harvest Board deems appropriate and in compliance with corporate governance regulations,

         
    (d)

    defining the mandate of each committee of the Harvest Board,

         
    (e)

    ensuring that processes are in place and are utilized to assess the size of the Harvest Board, the effectiveness of the Chairman of the Harvest Board, the Harvest Board as a whole, each committee of the Harvest Board and each director,

         
    (f)

    review the orientation and education program for new (and existing) members to the Harvest Board to ensure that it is adequate and effective; and

         
    (g)

    establishing a system to enable any director to engage an outside adviser at the expense of Harvest;

         
    31.

    review annually the adequacy and form of the compensation of directors.

    Delegation

    The Harvest Board may delegate its duties to and receive reports and recommendations from any committee of the Harvest Board.

    Meetings

    1.

    The Harvest Board shall meet at least four times per year and/or as deemed appropriate by the Harvest Board Chair;

       
    2.

    minutes of each meeting shall be prepared;

       
    3.

    the President or his/her designate(s) may be present at all meetings of the Harvest Board;

       
    4.

    Vice-Presidents and such other staff as appropriate to provide information to the Harvest Board shall attend meetings at the invitation of the Harvest Board.

       
    5.

    Implement medium(s) to solicit feedback from securityholders

       
    6.

    At the end of each meeting independent members have the option to meet without non-independent directors and management present

    Form 20-F Page 109


    MANAGEMENT’S DISCUSSION AND ANALYSIS

    Management’s discussion and analysis (“MD&A”) of the financial condition and results of operations of Harvest Energy Trust should be read in conjunction with our audited consolidated financial statements and accompanying notes for the years ended December 31, 2009 and 2008. The information and opinions concerning our future outlook are based on information available at March 5, 2010.

    In this MD&A, reference to "Harvest", "we", "us" or "our" refers to Harvest Energy Trust and all of its controlled entities on a consolidated basis. All references are to Canadian dollars unless otherwise indicated. Tabular amounts are in thousands of dollars unless otherwise stated. Natural gas volumes are converted to barrels of oil equivalent (“boe”) using the ratio of six thousand cubic feet (“mcf”) of natural gas to one barrel of oil (“bbl”). Boes may be misleading, particularly if used in isolation. A boe conversion ratio of 6 mcf to 1 bbl is based on an energy equivalent conversion method primarily applicable at the burner tip and does not represent a value equivalent at the wellhead. In accordance with Canadian practice, petroleum and natural gas revenues are reported on a gross basis before deduction of Crown and other royalties. In addition to disclosing reserves under the requirements of National Instrument 51-101, we also disclose our reserves on a company interest basis which is not a term defined under National Instrument 51-101. This information may not be comparable to similar measures by other issuers.

    NON-GAAP MEASURES
    Throughout this MD&A we have referred to certain measures of financial performance that are not specifically defined under Canadian GAAP. Cash G&A and Operating Netbacks are non-GAAP measures used extensively in the Canadian energy trust sector for comparative purposes. Cash G&A are G&A expenses excluding the effect of our unit based compensation plans, while Operating Netbacks are always reported on a per boe basis, and include gross revenue, royalties, operating expenses, and transportation and marketing expenses. Gross Margin is also a non-GAAP measure and is commonly used in the refining industry to reflect the net funds received from the sale of refined products after considering the cost to purchase the feedstock and is calculated by deducting purchased products for resale and processing from total revenue. Earnings From Operations is also a non-GAAP measure and is commonly used in the petroleum and natural gas and refining industries to reflect operating results before items not directly related to operations.

    FORWARD-LOOKING INFORMATION
    This MD&A highlights significant business results and statistics from our consolidated financial statements for the year ended December 31, 2009 and the accompanying notes thereto. In the interest of providing our Unitholders and potential investors with information regarding Harvest, including our assessment of our future plans and operations, this MD&A contains forward-looking statements that involve risks and uncertainties. Such risks and uncertainties include, but are not limited to, risks associated with conventional petroleum and natural gas operations; risks associated with refining and marketing operations; the volatility in commodity prices and currency exchange rates; risks associated with realizing the value of acquisitions; general economic, market and business conditions; changes in environmental legislation and regulations; the availability of sufficient capital from internal and external sources and such other risks and uncertainties described from time to time in our regulatory reports and filings made with securities regulators.

    Forward-looking statements in this MD&A include, but are not limited to, the forward looking statements made in the “Outlook” section as well as statements made throughout with reference to production volumes, refinery throughput volumes, royalty rates, operating costs, commodity prices, administrative costs, price risk management activity, acquisitions and dispositions, capital spending, reserve estimates, distributions, access to credit facilities, capital taxes, income taxes, cash from operating activities, and regulatory changes. For this purpose, any statements that are contained herein that are not statements of historical fact may be deemed to be forward-looking statements. Forward-looking statements often contain terms such as “may”, “will”, “should”, “anticipate”, “expects”, and similar expressions.

    Readers are cautioned not to place undue reliance on forward-looking statements as there can be no assurance that the plans, intentions or expectations upon which they are based will occur. Although we consider such information reasonable at the time of preparation, it may prove to be incorrect and actual results may differ materially from those anticipated. We assume no obligation to update forward-looking statements should circumstances, estimates or opinions change, except as required by law. Forward-looking statements contained in this MD&A are expressly qualified by this cautionary statement.

    Form 20-F Page 110


    Consolidated Financial and Operating Highlights – 2009

    • The Arrangement Agreement with Korea National Oil Corporation (“KNOC”) closed December 22, 2009 with the acquisition of all the issued and outstanding trust units by KNOC’s Canadian subsidiary, KNOC Canada Ltd.
    • Cash from operating activities of $473.6 million decreased from $655.9 million in the prior year as a $502.6 million decline in the contribution from upstream operations was was only partially offset by a $263.6 million reduction in the cash settlements on price risk management contracts, a $25.3 million increase in contribution from downstream operations and a $28.2 million reduction in cash interest expense.
    • Upstream operations contributed $443.3 million of cash, down from $945.9 million in the prior year, reflecting the 38% year-over-year drop in realized commodity prices and an 8% reduction in production, partially offset by lower operating costs.
    • Capital spending of $186.3 million in our upstream business, combined with net dispositions for the year, resulted in finding and development costs, including changes in future development costs, of $22.56 per boe of proved reserves and a reduction in Gross Proved plus Probable Reserves to 199.5 mmboe from 219.9 mmboe in the prior year.
    • Downstream operations contributed $108.9 million of cash reflecting modestly improved refining margins partially offset by reduced annual throughput due to the turnaround of the hydrocracking and hydrogen units.
    • Capital expenditures in our downstream operations totaled $43.9 million relating to various capital improvement projects including some debottlenecking initiatives.
    • Lower commodity prices resulted in $62.8 million of favourable cash settlements on our price risk management contracts.
    • Balance sheet liquidity was improved with the approximate $600 million repayment of bank indebtedness concurrent with the closing of the Arrangement Agreement with Korea National Oil Corporation on December 22, 2009 combined with the issuance of 17,330,000 Trust Units for net proceeds of $120.2 million in the Second Quarter.

    Form 20-F Page 111


    SELECTED INFORMATION

    The table below provides a summary of our financial and operating results for the years ended December 31, 2009, 2008 and 2007.

        Year Ended December 31  
                       
    ($000’s except where noted)   2009     2008     2007  
                       
    Revenue, net(1)   3,139,085     5,489,364     4,069,600  
                       
    Cash From Operating Activities   473,602     655,887     641,313  
       Per Trust Unit, basic $  2.73   $  4.29   $  4.63  
       Per Trust Unit, diluted $  2.72   $  4.05   $  4.30  
                       
    Net Income (Loss)(2)   (935,634 )   212,019     (25,676 )
       Per Trust Unit, basic $  (5.38 ) $  1.39   $  (0.19 )
       Per Trust Unit, diluted $  (5.38 ) $ 1.39   $  (0.19 )
                       
    Distributions declared   164,770     551,325     610,280  
    Distributions declared, per Trust Unit $  1.00   $  3.60   $  4.40  
    Distributions declared as a percentage of Cash From Operating Activities   35%     84%     95%  
                       
    Bank debt   428,017     1,226,228     1,279,501  
    77/8 % Senior Notes(3)   259,119     298,210     241,148  
    Convertible Debentures(4)   837,870     827,759     651,768  
    Total long-term financial debt(3) (4)   1,525,006     2,352,197     2,172,417  
                       
    Total assets   4,404,912     5,745,407     5,451,683  
                       
    UPSTREAM OPERATIONS                  
    Daily Production                  
       Light to medium oil (bbl/d)   23,651     25,093     27,165  
       Heavy oil (bbl/d)   10,261     12,162     14,469  
       Natural gas liquids (bbl/d)   2,718     2,624     2,412  
       Natural gas (mcf/d)   90,097     96,315     97,744  
       Total daily sales volumes (boe/d)   51,646     55,932     60,336  
                       
    Operating Netback ($/boe)   25.71     47.89     29.89  
                       
    Cash capital expenditures   186,276     271,312     300,674  
    Business and property acquisitions, net   (62,116 )   128,773     138,156  
                       
    DOWNSTREAM OPERATIONS                  
    Average daily throughput (bbl/d)   83,939     103,497     98,617  
    Average Refining Margin (US$/bbl)   9.12     7.16     10.05  
                       
    Cash capital expenditures   43,875     56,162     44,111  


      (1) Revenues are net of royalties.
    (2) Net Income (Loss) includes a future income tax recovery of $ 28.0 million (2008 – $108.6 million expense; 2007 – $65.8 million expense) and an unrealized net loss from risk management activities of $37.9 million (2008 - net gains of $185.9 million; 2007 – net losses of $147.8 million) for the year ended December 31, 2009. Please see Notes 18 and 20 to the Consolidated Financial Statements for further information.
    (3) Includes current portion of 77/8% Senior Notes.
    (4) Includes current portion of Convertible Debentures.

    Form 20-F Page 112


    REVIEW OF OVERALL PERFORMANCE

    Harvest is an integrated energy trust with our petroleum and natural gas business focused on the operation and further development of assets in western Canada (our “upstream operations”) and our refining and marketing business focused on the safe operation of a medium gravity sour crude oil hydrocracking refinery and a retail and wholesale petroleum marketing business both located in the Province of Newfoundland and Labrador (our “downstream operations”). Our earnings and cash flow from operating activities are largely determined by the realized prices for our crude oil and natural gas production as well as refined product crack spreads, including the effects of changes in the U.S. dollar to Canadian dollar exchange rate. Recently, changes in crude oil and natural gas prices and the exchange rate between U.S. dollars and Canadian dollars have moved together with changes in the currency exchange rate partially offsetting changes in crude oil and natural gas prices.

    On October 21, 2009, Harvest entered into an Arrangement Agreement (the “Arrangement) with Korea National Oil Corporation (“KNOC”) for the purchase of all of the issued and outstanding Trust Units of Harvest at a price of $10.00 per Trust Unit for an aggregate cash consideration of approximately $1.8 billion plus the assumption of approximately $2.3 billion of debt. The Arrangement closed December 22, 2009 with the acquisition of all the issued and outstanding trust units by KNOC’s Canadian subsidiary, KNOC Canada Ltd. As a result of the acquisition, Harvest Trust Units were delisted from both the Toronto Stock Exchange and the New York Stock Exchange.

    During 2009, cash from operating activities totaled $473.6 million, a $182.3 million decrease as compared to $655.9 million in the prior year. Cash generated from our upstream operations of $443.3 million in 2009 was approximately half the $945.9 million in the prior year, while the cash generated in our downstream operations of $108.9 million increased by 30% over the $83.6 million generated in the prior year. The $502.6 million decrease in our upstream operations reflects the year-over-year drop in commodity prices as well as lower production due to reduced capital spending and normal decline. The increased contribution from our downstream operations reflects the stronger gasoline and HSFO margins partially offset by reduced distillate margins, decreased discounts on feedstock costs and reduced annual throughput. We also realized a $263.6 million favourable change in the cash settlements of our price risk management contracts.

    Our upstream operations averaged production of 51,646 boe/d in 2009 as compared to 55,932 boe/d in the prior year, reflecting an 8% reduction that was primarily due to reduced capital spending, net property dispositions and normal decline. Our operating costs of $258.7 million in 2009 were $42.2 million lower than the prior year mainly due to reduced power costs and reductions in repairs and maintenance and well servicing expenditures. Our operating netback of $25.71 per boe represents a 46% decrease over the prior year and is primarily attributed to lower commodity prices.

    With our reduced level of capital spending and net dispositions for the year, our proved reserves at December 31, 2009 totaled 140.3 million boe down from 154.3 million boe at the end of 2008 and our proved plus probable reserves at December 31, 2009 totaled 199.5 million boe down from 219.9 million boe at the end of 2008. Including changes in future development costs, our 2009 finding and development costs averaged $22.56 per boe of proved reserves as compared to $25.97 per boe in the prior year and a three year average of $25.65 per boe. Including changes in future development costs, our 2009 finding, development and acquisition costs averaged $19.80 per boe of proved reserves as compared to $27.90 per boe in the prior year and a three year average of $24.89 per boe respectively. Proved reserve additions of 6 million boe are attributed to our 2009 capital program, enhanced oil recovery plans and new undeveloped reserves which, when coupled with the 1.1 million boe of net sold reserves during the year from our A&D program replaced 26% of 2009 production. Proved plus Probable reserve additions were net negative due to our disposition program, conversion of previously booked undeveloped probable reserves to proved, and some negative revisions. Relative to our 2009 netback price of $25.71/boe, our proved finding and development costs represent a recycle ratio of 1.1 while our finding, development and acquisition costs represent a recycle ratio of 1.3.

    During 2009, our downstream operations generated $108.9 million of cash as compared to $83.6 million in the prior year with the increased contribution primarily the result of a $21.9 million increase in gross margin. Operationally, the refinery’s performance throughout the year was solid, particularly during the period of greatest refining margin strength in the first quarter. The improved gross margin is a result of record setting margins in the First Quarter of 2009 from the operational hedging gain generated by the month-to-month hedging of the West Texas Intermediate (“WTI”) price component of our crude oil feedstock purchase commitments through the Supply and Offtake Agreement we have with Vitol Refining S. A. A major planned turnaround was successfully completed during the second quarter, during which we expanded the capacity of our hydrocracking unit from 37,000 to 38,000 barrels per stream-day. The post-turnaround operations in the third quarter resulted in throughputs on par with the first quarter; however, margins were considerably reduced from those in the first quarter. The fourth quarter margins were also weak, and we successfully took advantage of particularly weak margin periods to reduce throughputs and complete some deferrable maintenance activities.

    Form 20-F Page 113


    Refinery throughput averaged 83,939 bpd, representing a 73% utilization rate, primarily due to a shutdown in the Second Quarter to successfully complete a 42-day planned turnaround of the hydrocracking and hydrogen units, replacement of distillate hydrotreating and hydrocracking catalyst and regeneration of the naphtha reforming unit catalyst costing approximately $47.5 million. Fourth Quarter throughputs were also reduced to optimize refinery economics in response to changing market conditions and to conduct some planned maintenance on the crude and platformer units.

    In 2009, lower commodity prices resulted in $62.8 million of favourable cash settlements on our price risk management contracts.

    On June 4, 2009 we issued 17,330,000 Trust Units at an issue price of $7.30 per Trust Unit for net proceeds of $120.2 million after issue costs and used the net proceeds to reduce our bank borrowings.

    Concurrent with closing the Arrangement, KNOC purchased an additional 60 million units at $10 per unit. Harvest repaid approximately $600 million of existing bank indebtedness and entered into an amended $600 million credit facility with a syndicate of lenders. In accordance with the indentures governing Harvest’s 77/8% Senior Notes and Convertible Debentures, KNOC made an offer to re-purchase these securities from their holders at a price of 101% of the principal amount plus accrued and unpaid interest. On January 29, 2010, KNOC agreed to make an additional capital contribution to Harvest of approximately $465.7 million, the proceeds of which was initially used to repay existing indebtedness.

    In 2009, we declared distributions to Unitholders totaling $164.8 million ($1.00 per Trust Unit) representing 35% of our cash flow from operating activities as compared to $551.3 million ($3.60 per Trust Unit) representing 84% of our cash flow from operating activities in 2008. This decrease in distributions was due to a change in our monthly distribution from $0.30 per Trust Unit to $0.05 per Trust Unit commencing in March 2009, coupled with the suspension of distributions for the final two months of 2009 as a result of the Arrangement with KNOC.

    Form 20-F Page 114


    Business Segments

    The following table presents selected financial information for our two business segments:

                    Year Ended December 31              
              2009                 2008        
                                         
    (in $000’s)   Upstream     Downstream          Total     Upstream     Downstream      Total  
    Revenue(1)   757,448     2,381,637     3,139,085     1,294,769     4,194,595     5,489,364  
    Earnings From Operations(2)   (679,810 )   (173,300 )   (853,110 )   498,786     14,125     512,911  
    Capital expenditures   186,276     43,875     230,151     271,312     56,162     327,474  
    Total assets(3)   3,041,971     1,362,941     4,404,912     3,933,632     1,775,688     5,745,407  

    (1) Revenues are net of royalties.
    (2) This is a non-GAAP measure; please refer to “Non-GAAP Measures” in this MD&A.
    (3) Total assets on a consolidated basis as at December 31, 2009 include nill (2008 - $36.1 million) relating to the fair value of risk management contracts.

    Our upstream and downstream operations are each discussed separately in the sections that follow. Additionally, we have included a section entitled “Risk Management, Financing and Other” that discusses, among other things, our cash flow risk management program.

    UPSTREAM OPERATIONS

    2009 Highlights

    • Operating cash flow of $443.3 million represents a decrease of $502.6 million over the prior year and reflects the year-over-year drop in commodity prices as well as lower production due to reduced capital spending and normal decline.
    • Average production of 51,646 boe/d as compared to production of 55,932 boe/d in the prior year reflecting normal decline rates and the impact of reduced capital spending.
    • Operating costs of $258.7 million ($13.72/boe) were $42.2 million lower than the $300.9 million ($14.70/boe) in the prior year, mainly due to reduced power costs and reductions in repairs and maintenance and well servicing expenditures.
    • Operating netback of $25.71/boe represents a $22.18/boe (46%) decrease over the prior year and is attributed to substantially lower commodity prices.
    • Capital spending of $186.3 million included the drilling of 107 wells (76.6 on a net basis) with a 99% success rate.

    Form 20-F Page 115



    Summary of Financial and Operating Results                  
        Year Ended December 31  
    (in $000’s except where noted)   2009     2008     Change  
                       
    Revenues   886,308     1,543,214     (43% )
    Royalties   (128,860 )   (248,445 )   (48% )
    Net revenues   757,448     1,294,769     (41% )
                       
    Operating expenses   258,675     300,890     (14% )
    General and administrative   36,452     32,868     11%  
    Transportation and marketing   14,228     13,490     5%  
    Depreciation, depletion, amortization and accretion   450,291     448,735     0%  
    Goodwill Impairment   677,612     -     100%  
                       
    Earnings (Loss) From Operations(1)   (679,810 )   498,786     (236% )
                       
    Cash capital expenditures (excluding acquisitions)   186,276     271,312     (31% )
    Property and business acquisitions, net of dispositions   (62,116 )   128,773     (148% )
                       
    Daily sales volumes                  
       Light to medium oil (bbl/d)   23,651     25,093     (6% )
       Heavy oil (bbl/d)   10,261     12,162     (16% )
       Natural gas liquids (bbl/d)   2,718     2,624     4%  
       Natural gas (mcf/d)   90,097     96,315     (6% )
       Total (boe/d)   51,646     55,932     (8% )
    (1) This is a non-GAAP measure; please refer to “Non-GAAP Measures” in this MD&A.                  


    Commodity Price Environment                  
        Year Ended December 31        
     Benchmarks   2009     2008     Change  
                       
     West Texas Intermediate crude oil (US$ per barrel)   61.80     99.65     (38% )
     Edmonton light crude oil ($ per barrel)   65.93     102.02     (35% )
     Bow River blend crude oil ($ per barrel)   59.97     84.10     (29% )
     AECO natural gas daily ($ per mcf)   3.95     8.14     (51% )
                       
     Canadian / U.S. dollar exchange rate   0.880     0.943     (7% )

    Form 20-F Page 116


    The following graph summarizes benchmark commodity prices for our upstream production for the period of January 2008 to December 2009:


    During 2009, the average WTI benchmark price was 38% lower than the prior year. The average Edmonton light crude oil price (“Edmonton Par”) also decreased from the prior year to average $65.93 in 2009, a decrease of 35%. The decrease in Edmonton Par has been less than that of the WTI benchmark price due to the relative weakening, on an annual average basis, of the Canadian dollar relative to the US dollar.

    Heavy oil differentials fluctuate based on a combination of factors including the level of heavy oil inventories, pipeline capacity to deliver heavy crude to U.S. markets and the seasonal demand for heavy oil. During 2009, the Bow River heavy oil differential relative to Edmonton Par tightened to an average of $5.96/bbl (or 9.0%) compared to $17.92/bbl (or 17.6%) in 2008. On a per barrel basis, heavy oil differentials tightened throughout the year as production shortfalls and increased refinery demand for heavier grades of oil put upward pressure on pricing.

              2009                       2008        
    Differential Benchmarks   Q4     Q3     Q2     Q1     Q4     Q3     Q2     Q1  
    Bow River Blend differential to Edmonton Par ($/bbl)   7.81     6.62     3.91     5.50     14.07     16.48     21.50     19.63  
    Bow River Blend differential as a % of Edmonton Par   10.2%     9.2%     5.9%     11.1%     22.2%     13.5%     17.1%     20.2%  

    Compared to the prior year, the average AECO daily natural gas price was 51% lower during the year ended December 31, 2009. Natural gas prices have weakened as a result of increased storage levels and decreased economic activity which has led to a decline in industrial consumption.

    Form 20-F Page 117


    Realized Commodity Prices (1)

    The following table summarizes our average realized price by product for 2009 and 2008.

           
        Year Ended December 31  
        2009     2008     Change  
    Light to medium oil ($/bbl)   58.18     89.72     (35% )
    Heavy oil ($/bbl)   52.91     77.22     (31% )
    Natural gas liquids ($/bbl)   45.03     75.16     (40% )
    Natural gas ($/mcf)   4.29     8.60     (50% )
    Average realized price ($/boe)   47.02     75.39     (38% )
    (1) Realized commodity prices exclude the impact of price risk management activities.                  

    Our realized price for light to medium oil sales decreased by $31.54/bbl (or 35%) compared to the prior year, reflecting the $36.09/bbl (or 35%) decrease in Edmonton Par pricing. Harvest’s heavy oil price decreased by $24.31/bbl (or 31%) compared to the prior year, reflecting the $24.13/bbl (or 29%) decrease in the Bow River price. Our average realized price for natural gas production decreased by $4.31/mcf (or 50%) compared to the prior year, reflecting the $4.19/mcf (or 51%) decrease in AECO daily pricing over the year.

    Sales Volumes

    The average daily sales volumes by product were as follows:

                                   
        Year Ended December 31              
              2009                          2008              
        Volume     Weighting     Volume     Weighting     % Volume Change  
    Light to medium oil (bbl/d)(1)   23,651     46%      25,093     45%     (6% )
    Heavy oil (bbl/d)   10,261     20%      12,162     22%     (16% )
    Natural gas liquids (bbl/d)   2,718     5%        2,624     5%     4%  
    Total liquids (bbl/d)   36,630     71%      39,879     72%     (8% )
    Natural gas (mcf/d)   90,097     29%      96,315     28%     (6% )
    Total oil equivalent (boe/d)   51,646     100%      55,932     100%     (8% )

    (1) Harvest classifies our oil production, except that produced from Hay River, as light to medium and heavy according to NI 51-101 guidance. The oil produced from Hay River has an average API of 24o (medium grade) and is classified as a light to medium oil, notwithstanding that, it benefits from a heavy oil royalty regime and therefore would be classified as heavy oil according to NI 51-101.

    Our light/ medium oil production was 23,651 bbl/d, a decrease of 1,442 bbl/d or 6%. The decrease is attributed to a combination of some additional downtime in the first quarter associated with cold weather, pipeline service disruptions at our Hay River property in the third quarter due to maintenance and normal decline associated with decreased capital spending throughout 2009.

    Form 20-F Page 118


    Our heavy oil production has decreased steadily over the past twelve months resulting in a 16% reduction with year-to-date production of 10,261 bbl/d compared to 12,162 bbl/d in 2008. This reduction is largely the result of normal decline, increased water cuts on our large producing wells in the west central Saskatchewan and Lloydminster areas, and reduced spending on our heavy oil properties due to weak commodity prices.
    Our 2009 natural gas production decreased by 6% relative to 2008, averaging 90,097 mcf/d. This reduction is due to normal decline resulting from reduced capital spending, downtime at certain third-party processing facilities in the Second Quarter 2009 coupled with the divestment of our Channel Lake properties, partially offset by production added from the acquisition of Pegasus in August 2009.


    Revenues                  
        Year Ended December 31  
                       
    (000’s)   2009     2008     Change  
    Light to medium oil sales $  502,239   $  824,014     (39% )
    Heavy oil sales   198,168     343,717     (42% )
    Natural gas sales   141,225     303,303     (53% )
    Natural gas liquids sales and other   44,676     72,180     (38% )
    Total sales revenue   886,308     1,543,214     (43% )
    Royalties   (128,860 )   (248,445 )   (48% )
    Net Revenues $ 757,448   $  1,294,769     (41% )

    Our revenue is impacted by changes in production volumes, commodity prices and currency exchange rates. Our 2009 total sales revenue of $886.3 million is $656.9 million lower than the prior year, of which $534.9 million is attributed to lower realized prices and $122.0 million is in respect of lower production volumes. The price decrease reflects the 35% decrease in Edmonton Par pricing and the 51% decrease in AECO daily natural gas pricing, while our decreased production volume is attributed to decline rates and a reduction in current year capital spending.

    Light to medium oil sales revenue for 2009 was $321.8 million lower than the prior year due to a $272.3 million unfavourable price variance coupled with a $49.5 million unfavourable volume variance. Heavy oil sales revenue of $198.2 million in 2009 was $145.5 million lower than in the prior year due to a $91.0 million unfavourable price variance and a $54.5 million unfavourable volume variance. Natural gas sales revenue decreased by $162.1 million due to a $141.7 million unfavourable price variance and a $20.4 million unfavourable volume variance.

    During 2009, natural gas liquids and other sales revenue decreased by $27.5 million compared to the prior year resulting from a $29.9 million unfavourable price variance offset by a $2.4 million favourable volume variance. Generally, the natural gas liquids volume variance will be aligned with our production of natural gas while the price variances will be aligned with the prices realized for our oil production.

    Form 20-F Page 119


    Royalties

    We pay Crown, freehold and overriding royalties to the owners of mineral rights from which production is generated. These royalties vary for each property and product and our Crown royalties are based on a sliding scale dependent on production volumes and commodity prices.

    Throughout 2009, net royalties as a percentage of gross revenue were 14.5% (2008 – 16.1%) and aggregated to $128.9 million (2008 - $248.4 million). The decrease in our royalty rate throughout 2009 as compared to 2008 is due to reduced royalty rates in a lower commodity price environment as mandated by the Government of Alberta’s new Royalty Framework.

    Operating Expenses                              
              Year Ended December 31        
                                   
        2009     2008     Per BOE  
    (000’s except per boe amounts)   Total     Per BOE     Total     Per BOE     Change  
    Operating expense                              
       Power and fuel $  55,892   $  2.97   $  80,162   $  3.92     (24% )
       Well Servicing   48,152     2.55     52,561     2.57     (1% )
       Repairs and maintenance   42,834     2.27     51,462     2.51     (10% )
       Lease rentals and property taxes   30,857     1.64     27,953     1.37     20%  
       Processing and other fees   17,444     0.92     15,073     0.74     24%  
       Labour – internal   22,616     1.20     23,785     1.16     3%  
       Labour – contract   15,740     0.83     17,128     0.84     (1% )
       Chemicals   13,946     0.74     15,968     0.78     (5% )
       Trucking   10,488     0.56     11,297     0.55     2%  
       Other   706     0.04     5,501     0.26     (85% )
    Total operating expense $  258,675   $  13.72   $  300,890   $  14.70     (7% )
                                   
    Transportation and marketing expense $  14,228   $  0.75   $  13,490   $  0.66     14%  

    Our 2009 operating costs totaled $258.7 million, a reduction of $42.2 million from 2008. On a per barrel basis, operating costs have decreased 7% to $13.72/boe as compared to $14.70/boe in the prior year, substantially attributed to reduced power and fuel costs, and to a lesser extent, reductions in repairs and maintenance expenses as a result of reduced activity in the industry in the current year.

    Power and fuel costs, comprised primarily of electric power costs, represented approximately 22% of our total operating costs during 2009. The average Alberta electric power price of $47.85/MWh in the year was 47% lower than the average 2008 price of $89.95/MWh and this decrease is reflected in our 24% per boe decrease in power and fuel costs compared to the prior year, offset by the power consumption at Hay River that is provided by BC Hydro and was not subject to the same price reductions. We had electric power price risk management contracts in place from April 2009 through December 2009 which resulted in a loss of $1.3 million compared to a gain of $10.0 million on the contracts held in place throughout the prior year. The following table details the electric power costs per boe before and after the impact of our price risk management program.

                 
        Year Ended December 31  
    (per boe)   2009     2008     Change  
    Electric power and fuel costs $  2.97   $  3.92     (24% )
    Realized losses (gains) on electricity risk management contracts   0.07     (0.49 )   114%  
    Net electric power and fuel costs $  3.04   $  3.43     (11% )
    Alberta Power Pool electricity price (per MWh) $  47.85   $  89.95     (47% )

    Transportation and marketing expense for 2009 was $14.2 million or $0.75/boe, an increase of 14% per boe from $13.5 million or $0.66 per boe in 2008. The increased transportation and marketing expense in 2009 is primarily due to additional clean oil trucking costs at our Hay River property while the facilities were in turnaround and pipeline service was disrupted.

    Form 20-F Page 120


    These costs relate primarily to delivery of natural gas to Alberta’s natural gas sales hub, the AECO Storage Hub, and our cost of trucking clean crude oil to pipeline receipt points. As a result, the total dollar amount of costs fluctuates in relation with our production volumes while the cost per boe typically remains relatively constant.

    Operating Netback            
        Year Ended December 31  
    (per boe)   2009     2008  
    Revenues $  47.02   $  75.39  
    Royalties   (6.84 )   (12.14 )
    Operating expense   (13.72 )   (14.70 )
    Transportation and marketing expense   (0.75 )   (0.66 )
    Operating netback(1) $  25.71   $  47.89  
    (1) This is a non-GAAP measure; please refer to “Non-GAAP Measures” in this MD&A.            

    Harvest’s operating netback represents the net amount realized on a per boe basis after deducting directly related costs. In 2009, our operating netback decreased by $22.18/boe or 46% over the prior year. The decrease in our operating netback is primarily attributed to a $28.37/boe decrease in realized commodity prices, reflecting the decreases in Edmonton Par, Bow River and AECO pricing over the prior year, offset by a decrease in royalties of $5.30/boe and a 7% decrease in operating expenses.

    General and Administrative (“G&A”) Expense                  
        Year Ended December 31        
                       
    (000’s except per boe)   2009     2008     Change  
    Cash G&A $  35,795   $  33,643     7%  
    Unit based compensation expense (recovery)   658     (775 )   185%  
    Total G&A $  36,453   $  32,868     11%  
                       
    Cash G&A per boe ($/boe) $  1.90   $  1.64     16%  

    For the year ended December 31, 2009, Cash G&A costs increased by $2.2 million (or 7%) compared to the prior year, reflecting higher employee costs in a continued tight market for technically qualified staff in the western Canadian petroleum and natural gas industry. Generally, over 80% of our Cash G&A expenses are related to salaries and other employee related costs.

    Our unit based compensation plans provided employees with the option of settling outstanding awards with cash. As a result, unit based compensation expense is determined using the intrinsic method, being the difference between the Trust Unit trading price and the strike price of the unit awards adjusted for the proportion that is vested. The Plan of Arrangement with KNOC resulted in the accelerated vesting and cash payout of all outstanding Trust Unit Incentive Rights and Unit Awards on December 31, 2009 and accordingly, the unit based compensation expense recognized. The market price of our Trust Units was $10.50 at December 31, 2008 compared to $10.00 on December 22, 2009 when the Trust Unit Incentive Rights and Unit Awards were settled. Total unit based compensation expense increased $1.4 million in 2009 compared to 2008 as the result of the settlement of the unit based compensation plan with the closing of the acquisition of Harvest by the Korea National Oil Corporation (“KNOC”) in December.

    Form 20-F Page 121



    Depletion, Depreciation, Amortization and Accretion Expense                  
        Year Ended December 31  
    (000’s except per boe)   2009     2008     Change  
    Depletion, depreciation and amortization $  407,239   $  414,969     (2% )
    Depletion of capitalized asset retirement costs   18,315     15,135     21%  
    Accretion on asset retirement obligation   24,737     18,631     33%  
    Total depletion, depreciation, amortization and accretion $  450,291   $  448,735     0%  
    Per boe $  23.89   $  21.92     9%  

    Our overall depletion, depreciation, amortization and accretion (“DDA&A”) expense for the year ended December 31, 2009 was relatively unchanged from the prior year. The nominal increase is attributed to slightly higher finding, development and acquisition costs that have increased our depletion rate, partially offset by lower production volumes.

    Capital Expenditures            
        Year Ended December 31  
    (000’s)   2009     2008  
    Land and undeveloped lease rentals $  3,459   $  7,762  
    Geological and geophysical   1,509     6,782  
    Drilling and completion   88,811     164,628  
    Well equipment, pipelines and facilities   81,626     81,680  
    Capitalized G&A expenses   10,756     10,235  
    Furniture, leaseholds and office equipment   114     225  
    Development capital expenditures excluding acquisitions and non-cash items   186,276     271,312  
    Non-cash capital additions (recoveries)   1,604     (251 )
    Total development capital expenditures excluding acquisitions $  187,880   $  271,061  

    In 2009, approximately 48% of our development capital expenditures were incurred to drill 107 gross wells with a success rate of 99%, compared to 247 gross wells with a success rate of 100% in 2008. Drilling activity was down in 2009 relative to 2008 due to the low oil price environment encountered at the start of the year, and although prices did strengthen during the year, Harvest maintained a reduced capital budget throughout 2009.

    Our 2009 drilling activity focused primarily on our Hay River property where we drilled 45 gross wells. Of the 45 wells drilled, 23 were part of Harvest’s Enhanced Oil recovery project at Hay either providing additional water source for increased injection, or new water injection wells. Hay River produces medium gravity crude oil from the Bluesky formation and has been a focus for Harvest’s Enhanced Oil Recovery activity as we continue to see the benefits of the increased water injection and improved oil recovery.

    In addition to Hay River, Harvest’s oil focused drilling program included 9 gross wells at SE Saskatchewan utilizing horizontal wells to access light crude oil in the Souris Valley and Bakken formations as well as 8 gross wells in Red Earth where we have pursued light oil in the Slave Point and Granite Wash formations, and more recently the application of staged fracturing technology to horizontal wells targeting the Slave Point. At Chedderville, in our Rimbey area, an additional 3 gross wells were drilled targeting the natural gas and natural gas liquids in the Ostracod formation, which contributed to production from this field increasing to over 2,500 boepd late in the third quarter and averaging over 2,100 boepd for the year.

    Our enhanced oil recovery (“EOR”) efforts continue. In addition to our project at Hay River, enhanced water injection has been continuing into our Bellshill Lake medium gravity crude oil pool, and our Suffield (Lark) heavy oil pool, and we continue to monitor these projects for increased production response. At Wainwright, we initiated polymer injection into the medium gravity Sparky oil pool in June 2009, and we have observed pressure response to the flood late in the year which is a positive indication that the polymer is beginning to improve the oil sweep on this existing waterflood.

    Form 20-F Page 122


    The $81.6 million of well equipment, pipelines and facilities expenditures during 2009 includes the equipping of wells drilled during the year, and also a number of infrastructure initiatives to optimize the production performance of our asset base.

    The following summarizes Harvest’s participation in gross and net wells drilled during 2009:

                       
        Total Wells     Successful Wells     Abandoned Wells  
    Area   Gross(1 )   Net     Gross     Net     Gross     Net  
                                         
    Hay River   45.0     45.0     45.0     45.0     -     -  
    Southeast Alberta   25.0     11.5     25.0     11.5     -     -  
    Rimbey   11.0     3.6     11.0     3.6     -     -  
    SE Saskatchewan   9.0     6.0     9.0     6.0     -     -  
    Red Earth   8.0     5.7     7.0     5.4     1.0     0.3  
    Lloyd/Hayter   3.0     1.5     3.0     1.5     -     -  
    Suffield   1.0     1.0     1.0     1.0     -     -  
    Other Areas   5.0     2.3     5.0     2.3     -     -  
    Total   107.0     76.6     106.0     76.3     1.0     0.3  
    (1) Excludes 3 additional wells that we have an overriding royalty interest in.                          

    Our 2009 capital development program of $186.3 million was complemented by our acquisition of Pegasus Oil & Gas which was completed in August 2009 at a cost of approximately $19 million and was the only significant acquisition made during the year. Harvest used 2009 to capture value on some of the minor assets within our portfolio, and completed approximately $ 64.8 million of dispositions. With a reduced level of investment relative to 2008 and increased focus on dispositions, Harvest Gross Proved Reserves at December 31, 2009 dropped to 140.3 mmboe as compared to 154.3 mmboe at December 31, 2008, and Gross Proved plus Probable Reserves were 199.5 mmboe as compared to 219.9 mmboe.

    Acquisitions and Divestitures

    During the Second Quarter, we closed the sale of two non-operated properties for net proceeds of approximately $63 million. The sale of our natural gas interests in Channel Lake for approximately $43 million resulted in a disposition metric of approximately $53,000 per boe based on its current production of 4,860 mcf/d and approximately $2.30 per mcf based on proved plus probable reserves of approximately 19 bcf. Our sale of certain non-operated interests in the Pembina area for approximately $20 million resulted in a disposition metric of approximately $94,800 per boe based on its current production of 211 boe/d (weighted 70% light oil and natural gas liquids and 30% natural gas) and approximately $13.00 per boe based on proved plus probable reserves of 1,520 mboe. The net proceeds were applied to reduce our bank borrowings.

    On August 11, 2009, we acquired approximately 93.5% of the issues and outstanding class A shares and 90.6% of the issued and outstanding class B shares of Pegasus Oil and Gas Inc. (“Pegasus”), a natural gas weighted producer with approximately 650 boe/d of production, in exchange for Trust Units. Subsequent to August 11, 2009 and pursuant to the compulsory acquisition provisions of the Business Corporations Act (Alberta), we purchased the remaining Pegasus shares and de-listed the Pegasus shares from the TSX Venture exchange. Including the obligation to assume approximately $13.9 million of bank debt, the acquisition metrics were approximately $30,000 per boe of production and approximately $4.25 per boe of reserves on a proved plus probable basis. The principal asset in this acquisition is a 7% working interest in liquids rich natural gas production from a property in the Crossfield area which is operated by Harvest. This acquisition includes access to over 150,000 acres of land and over $50 million of income tax pools. The President and Chief Executive Officer of Harvest as well as two Harvest directors each held a nominal number of shares in Pegasus.

    Goodwill

    Goodwill is recorded when the purchase price of an acquired business exceeds the fair value of the net identifiable assets and liabilities of that acquired business. At December 31, 2008, we had $677.6 million of goodwill on our balance sheet related to our upstream segment, of which $0.8 million was added during 2008 with our purchase of a private oil and natural gas company. The goodwill balance is assessed annually for impairment or more frequently if events or changes in circumstances occur that would reasonably be expected to reduce the fair value of the acquired business to a level below its carrying amount. At September 30, 2009, it was determined that an impairment test was required for the Upstream reporting unit due to the reasonable expectation that a significant portion of, or all, of the reporting unit would be sold. The Arrangement Agreement with KNOC was considered to be an indication of fair value of the issued and outstanding trust units of Harvest from which a fair value of the Upstream reporting unit could be reasonably determined. Based on this, it was determined that the fair value of the Upstream reporting unit was below its carrying value at September 30, 2009 indicating a potential impairment. Subsequently, the fair value of the Upstream goodwill was determined by valuing the reporting unit’s net assets in the same manner as allocating a purchase price in a business combination. It was determined that the goodwill associated with the upstream reporting unit was fully impaired and a charge of $677.6 million was recorded in the financial results for the year ended December 31, 2009.

    Form 20-F Page 123


    Asset Retirement Obligation (“ARO”)

    In connection with property acquisitions and development expenditures, we record the fair value of the ARO as a liability in the same year the expenditures occur. The associated asset retirement costs are capitalized as part of the carrying amount of the assets and are depleted and depreciated over our estimated net proved reserves. Once the initial ARO is measured, it is adjusted at the end of each period to reflect the passage of time as well as changes in the estimated future cash flows of the underlying obligation. Our asset retirement obligation increased by $17.9 million during 2009 as a result of accretion expense of $24.7 million, new liabilities recorded of $0.3 million, and upward revisions in estimates of $7.2 million, offset by $14.3 million of actual asset retirement expenditures incurred.

     

    Form 20-F Page 124


    DOWNSTREAM OPERATIONS

    2009 Highlights

    • Cash from Downstream operations totaled $108.9 million (2008 - $83.6 million) reflecting improved margins, gains from operationally hedging our feedstock costs, and a weakening of the Canadian dollar relative to the US dollar, offset by reduced annual throughput.
    • An average refining margin of US$9.12/bbl reflects a US$1.96 increase over the prior year primarily attributed to higher margins on gasoline and HSFO relative to the WTI benchmark price and gains from operationally hedging our feedstock costs.
    • Refinery throughput averaged 83,939 bpd, representing a 73% utilization rate, primarily due to a shutdown in the Second Quarter to successfully complete a 42-day planned turnaround of the hydrocracking and hydrogen units, replacement of distillate hydrotreating and hydrocracking catalyst and regeneration of the naptha reforming unit catalyst costing approximately $47.5 million. Fourth Quarter throughputs were also reduced to optimize refinery economics in response to changing market conditions and to conduct some planned maintenance on the crude and platformer units.
    • Refining operating costs of $2.71/bbl of throughput as compared to $2.08/bbl in the prior year reflect decreased throughput and additional repairs and maintenance costs resulting in total refining operating costs of $82.9 million ($78.9 million in 2008).
    • Cost of purchased energy decreased to $3.00/bbl of throughput as compared to $3.48/bbl in the prior year reflecting a lower commodity price environment as compared to the prior year.
    • Capital spending totaled $43.9 million as compared to $56.2 million in the prior year with $11.2 million incurred for the debottleneck projects.
    Summary of Financial and Operational Results                  
                       
        Year Ended December 31  
    (in $000’s except where noted below)   2009     2008     Change  
                       
    Revenues   2,381,637     4,194,595     (43% )
    Purchased feedstock for processing and products purchased for resale(4)   2,015,671     3,850,507     (47% )
       Gross margin(1)   365,966     344,088     6%  
                       
    Costs and expenses                  
       Operating expense   102,556     98,736     4%  
       Purchased energy expense   91,868     131,878     (30% )
       Turnaround and catalyst expense   47,487     5,645     741%  
       Marketing expense and other   12,009     20,753     (42% )
       General and administrative expense   1,593     1,875     (15% )
       Depreciation and amortization expense   77,288     71,076     9%  
       Goodwill impairment   206,465     -     100%  
    Earnings (loss) From Operations(1)   (173,300 )   14,125     (133% )
                       
    Cash capital expenditures   43,875     56,162     (21% )
                       
    Feedstock volume (bbl/d)(2)   83,939     103,497     (19% )
                       
    Yield (000’s barrels)                  
       Gasoline and related products   10,499     12,068     (13% )
       Ultra low sulphur diesel and jet fuel   12,196     15,668     (22% )
       HSFO   7,538     9,952     (24% )
       Total   30,233     37,688     (20% )
                       
    Average refining margin (US$/bbl)(3)   9.12     7.16     27%  


    (1)

    These are non-GAAP measures; please refer to “Non-GAAP Measures” in this MD&A.

    (2)

    Barrels per day are calculated using total barrels of crude oil feedstock and vacuum gas oil (“VGO”).

    (3)

    Average refining margin is calculated based on per barrel of feedstock throughput.

    (4)

    Purchased feedstock for processing and products purchased for resale includes inventory write-downs of $2.4 million for the year ended December 31, 2009 ($35.3 million for the year ended December 31, 2008).

    Form 20-F Page 125


    Overview of Downstream Operations

    Our Downstream operations are composed of a 115,000 bpd medium gravity sour crude oil hydrocracking refinery and a retail and wholesale petroleum marketing business both located in the Province of Newfoundland and Labrador. Our petroleum marketing business is composed of branded and unbranded retail and wholesale distribution and sales of gasoline, diesel, jet and other transportation fuels, as well as home heating fuels and related appliances and the revenues from our marine services businesses.

    The financial performance of our refinery reflects its throughput, feedstock selection, operating effectiveness, refining margins and operating costs. Our refining margin is dependent on the sales value of the refined products produced and the cost of crude oil and other feedstocks purchased as well as the yield of refined products from various feedstocks. We continuously evaluate the market and relative refinery values of several different crude oils and vacuum gas oils (“VGO”) to determine the optimal feedstock mix. We analyze the refining margin for each refined product as well as our sales revenue relative to refined product benchmark prices and the WTI benchmark price. With respect to feedstock costs, we analyze our price discounts relative to the WTI benchmark price and segregate crude oil sources by country of origin for reporting.

    In 2009 we purchased substantially all of our refinery feedstock and sold our distillate and gasoline products, with the exception of products sold in Newfoundland through our petroleum marketing division, to Vitol Refining S.A. (“Vitol”) pursuant to the Supply and Offtake Agreement (“SOA”). Throughout 2008 and 2009, our High Surphur Fuel Oil (“HSFO”) was sold to a wholly-owned affiliate of one of the world’s largest integrated energy companies. Effective November 1, 2009 Harvest announced a renewal of an amended SOA with Vitol for a primary term of two years after which the agreement will revert to evergreen. Under this renewed and amended SOA, our HSFO will be sold to Vitol. During the year ended December 31, 2009, approximately 62% of our refined product sales were to Vitol (67% during the year ended December 31, 2008).

    The SOA with Vitol contains pricing terms that reflect market prices based on an average ten-day delay which results in our purchases from, and sales to, Vitol being priced on future prices as compared to pricing at the time of delivery. With the exception of the sales to Vitol, our refined products are sold at prices that reflect market prices at the time that the product is delivered to the purchaser. For more information on the SOA with Vitol, see the description in our Annual Information Form for the year ended December 31, 2008 as filed on SEDAR at www.sedar.com; a description of the amendments discussed above will be included in our Annual Information Form for the year ended December 31, 2009 to be filed on SEDAR.

    For the year ended December 31, 2009, our refining gross margin was $317.7 million as compared to $287.6 million in the prior year, an increase of $30.1 million. The increase in refining gross margin is primarily due to stronger gasoline and HSFO margins, which resulted in positive price variances of $74.0 million and $145.6 million, respectively, partially offset by reduced distillate margins, which resulted in a negative price variance of $254.7 million.

    For the year ended December 31, 2009, our marketing division earned a gross margin of $48.2 million as compared to $56.5 million in the prior year. The $8.3 million decrease is mainly due to a significant decrease in the price of sulphur, which is sold through a profit sharing agreement with a third party processor and which contributed nil million in 2009 as compared with $8.5 million in 2008 .

     

    Form 20-F Page 126


    Refining Benchmark Prices

    The following average benchmark prices and currency exchange rates are the reference points from which we discuss our refinery’s financial performance:

           
        Year Ended December 31  
        2009     2008     Change  
    WTI crude oil (US$/bbl)   61.80     99.65     (38% )
    Brent crude oil (US$/bbl)   62.50     98.38     (36% )
    Basrah Official Sales Price (“OSP”) Discount (US$/bbl)   (3.23 )   (7.40 )   (56% )
    RBOB gasoline (US$/bbl / US$/gallon)   70.86/1.69     104.40/2.49     (32% )
    Heating Oil (US$/bbl / $US/gallon)   69.93/1.67     119.89/2.85     (42% )
    HSFO (US$/bbl)   55.07     73.13     (25% )
    Canadian / U.S. dollar exchange rate   0.880     0.943     (7% )

    The following graph summarizes the WTI crack spreads for the respective benchmark product prices for the period of January 2008 through December 2009:


    During 2009, the Heating Oil Crack Spread averaged US$8.13/bbl, a decrease of US$12.11/bbl over the US$20.24/bbl averaged in the prior year, as previously strong demand for distillate products in North America, Europe and Asia decreased, reducing margins. The RBOB Gasoline Crack Spread averaged US$9.06/bbl in 2009, an improvement of US$4.31/bbl from the US$4.75/bbl averaged in the prior year, as North American refinery output was curtailed to balance the continued weak demand resulting from the slowdown in economic activity. Similarly, the HSFO Crack Spread differential averaged US$6.73/bbl less than WTI in 2009, an increase of US$19.79/bbl from the average differential of US$26.52/bbl less than WTI in the prior year, as the prices of heavy sour crude oils improved substantially in the fourth quarter of 2008 and remained relatively stable throughout 2009.

    During 2009, the Canadian/U.S. dollar exchange rate averaged $0.880, a decrease of $0.063 from the prior year. The relative weakening of the Canadian dollar resulted in a nominal increase in our cash flows from Downstream operations in 2009, as refined product and crude oil prices are denominated in U.S. dollars.

     

    Form 20-F Page 127


    Summary of Gross Margin

    The following table summarizes our Downstream gross margin for the years ended December 31, 2009 and 2008 segregated between refining activities and petroleum marketing and other related businesses.

                                   
                    Year Ended December 31              
                     2009                      2008        
    (000’s of Canadian dollars)   Refining     Marketing     Total     Refining     Marketing     Total  
                                         
    Sales revenue(1)   2,291,971     479,930     2,381,637     4,092,555     670,686     4,194,595  
    Cost of feedstock for processing and products for resale(1) 1,974,223 431,714 2,015,671 3,804,952 614,201 3,850,507
    Gross margin(2)   317,748     48,216     365,966     287,603     56,485     344,088  
                                         
    Average refining margin (US$/bbl)   9.12                 7.16              


    (1)

    Downstream sales revenue and cost of products for processing and resale are net of intra-segment sales of $390.3 million for the year ended December 31, 2009 (2008 - $568.6 million) reflecting the refined products produced by the refinery and sold by the Marketing Division.

    (2)

    This is a non-GAAP measure; please refer to “Non-GAAP Measures” in this MD&A.

    Refining Gross Margin

    The following graph summarizes our average refining margin relative to the cost of feedstock for the period of January 2008 to December 2009:


    Form 20-F Page 128


    The following chart summarizes our refining gross margin by refined product over the same time period by quarter:


    Throughout 2008, refining margins averaged US$7.16/bbl, as crack spreads were particularly strong for distillate products with distillate margins averaging US$29.91/bbl for the year, while gasoline and HSFO crack spreads were relatively weak averaging US$6.68/bbl and US$(16.78)/bbl, respectively, reflecting increased feedstock costs and decreasing consumer demand for gasoline products particularly in the Fourth Quarter 2008.

    In 2009, gasoline and HSFO margins improved over the prior year, while distillate margins softened considerably resulting in an average refining margin of US$9.12/bbl. This US$1.96/bbl improvement over the prior year reflects the US $14.40/bbl improvement in HSFO margins from US$(16.78)/bbl to US$(2.38)bbl, particularly in the First Quarter of 2009 when the HSFO margin was positive US$4.20/bbl, reflecting improved margins on these lower valued petroleum products. Similarly, gasoline margins improved by US$4.63/bbl to US$11.31/bbl in 2009. These margin improvements were offset by a US$16.31/bbl decrease in distillate margins from US$29.91/bbl in 2008 to US$13.60/bbl in 2009.

     

    Form 20-F Page 129


    Refinery Throughput

    The throughput of our refinery for the period of January 2008 to December 2009 is illustrated below in thousands of barrels of feedstock per day:


    During 2009, our feedstock was composed of 78,367 bpd of medium sour crude oil and 5,571 bpd of VGO as compared to 93,697 bpd of crude oil and 9,800 bpd of VGO in the prior year. Our aggregate total throughput in 2009 was 83,939 bpd, a 19,558 bpd decrease over the prior year reflecting a utilization rate of 73% relative to a 115,000 bpd nameplate capacity. Relative to 2008, refinery throughput was 19% lower, primarily attributed to a 42-day planned turnaround in the Second Quarter of 2009 coupled with the planned reduction in throughput in the Fourth Quarter of 2009 to optimize refinery economics in response to changing market conditions and to conduct some planned maintenance on the crude and platformer units. The planned turnaround was performed on the hydrocracking and hydrogen units and saw replacement of distillate hydrotreating and hydrocracking catalyst, as well as regeneration of the naphtha reforming unit catalyst, after which the refinery returned to near-capacity throughput for most of the Third Quarter. The refinery experienced limited planned or unplanned downtime in 2008, though our throughput was intentionally reduced from May through August in an effort to improve overall gross margin by reducing feedstock to eliminate the production of vacuum tower bottoms (“VTB’s”) in excess of our visbreaker unit capacity, thereby eliminating the need to downgrade middle distillate valued streams to blend the excess VTB’s into lower valued HSFO.

     

    Form 20-F Page 130


    Refinery Sales Revenue

    A comparison of our refinery yield, product pricing and revenue for the years ended December 31, 2009 and 2008 is presented below:

                                   
                    Year Ended December 31              
              2009                 2008        
        Refinery     Volume     Sales     Refinery     Volume     Sales  
        Revenues           Price     Revenues           Price(1 )
        (000’s of Cdn $ )   (000’s of bbls ) (US$ per bbl/     (000’s of Cdn $ )   (000’s of bbls ) (US$ per bbl/  
                  US$ per US gal)               US$ per US gal)  
                                         
    Gasoline products   851,850     11,014     68.06/1.62     1,327,599     12,830     97.58/2.32  
    Distillates   972,872     12,169     70.35/1.68     2,006,406     15,661     120.81/2.88  
    HSFO   467,249     7,563     54.37     758,550     9,651     74.12  
        2,291,971     30,746     65.60     4,092,555     38,142     101.18  
    Inventory adjustment         (513 )               (454 )      
    Total production         30,233                 37,688        
    Yield (as a % of Feedstock)     98.7%                 99.7%        

    For the year ended December 31, 2009, our refinery yield was composed of 35% gasoline products, 40% distillates and 25% HSFO compared to 32%, 42% and 26% for the same products during 2008. Although our yield can be altered slightly by adjusting refinery operations to react to market conditions and seasonal demand, product yields are primarily impacted by the type of crude oil feedstock processed and refinery performance. The shift in product yield in 2009 from distillates to gasoline is attributed to end-of-run activity of the hydrocracker catalyst as well as other end-of-run conditions in the First Quarter 2009 prior to the scheduled turnaround completed in the Second Quarter of 2009 as well as operational and feedstock changes to capitalize on the improved gasoline margins in 2009.

    Relative to the average WTI benchmark price, in 2009 our refined products sold at an average premium of US$2.27/bbl higher than in the prior year. In 2009, our average sales price was US$65.60/bbl (a premium of US$3.80/bbl over WTI) as compared to an average selling price of US$101.18/bbl in the prior year (a premium of US$1.53/bbl over WTI). This increase in premium represents a $79.3 million price variance in 2009.

    During 2009, the average sales premium to the average WTI benchmark price for our gasoline was US$6.26/bbl as compared to a US$2.07/bbl discount to WTI realized in 2008 representing a $104.3 million increase in gross margin as compared to the prior year. This US$8.33 improvement in gasoline refining margins relative to WTI reflects the reduction in North American refinery gasoline output to balance the continued weak demand resulting from the slowdown in economic activity.

    During 2009, the average sales premium to the average WTI benchmark price for our distillate products was US$8.55/bbl as compared to a US$21.16/bbl premium over WTI realized in 2008 representing a $174.4 million decrease in gross margin as compared to the prior year. During 2009, global demand for distillate products weakened relative to the prior year resulting in poorer relative margins. As well, in 2009 the generally weaker margins for distillates were partially offset by US$0.7 million of incremental revenue from delivering approximately 2.7 million barrels of distillate products to Europe pursuant to our profit sharing arrangement with Vitol (in 2008 US$7.9 million of incremental revenue from delivery of approximately 7.5 million barrels).

    During 2009, the average sales discount to the average WTI benchmark price for our HSFO was US$7.43/bbl as compared to a US$25.53/bbl discount in 2008 representing a $155.6 million improvement in gross margin as compared to the prior year. The US$18.10/bbl improvement in our HSFO pricing relative to WTI reflects the US$19.79/bbl improvement in the HSFO benchmark crack spread.

     

    Form 20-F Page 131


    Refinery Feedstock

    The volatility of WTI prices throughout 2009 makes it difficult to compare the economics of crude types when our consumption of crude type varies from month-to-month and costs are aggregated over the year. Further, our refinery processes international waterborne crude oils and VGO’s and the WTI benchmark price generally reflects a land-locked North American price with limited access to the international markets.

    The cost of our feedstocks reflect numerous factors beyond changes in WTI price, including the quality of the crude oil processed, the mix of crude oil types, the costs of transporting the crude oil to our refinery, the ten-day delay in pricing pursuant to the SOA and, for our Iraqi crude oil purchases, the Official Selling Price (“OSP”) as set by the Oil Marketing Company of the Republic of Iraq. On a monthly basis, the OSP is announced as a discount to the WTI benchmark price for North American deliveries and is influenced by the quality of the crude oil as well as by the demand from contract purchasers in other regions.

    A comparison of crude oil and VGO feedstock processed for the years ended December 31, 2009 and 2008 is presented below:

                                   
        Year Ended December 31  
              2009                 2008        
        Cost of     Volume     Cost per     Cost of     Volume     Cost per  
        Feedstock           Barrel (1 )   Feedstock           Barrel (1 )
      (000’s of Cdn $ )   (000’s of bbls )   (US$/bbl)     (000’s of Cdn $ )   (000’s of bbls )   (US$/bbl)  
                                         
    Iraqi   1,132,066     18,098     55.05     1,963,882     21,218     87.28  
    Russian   437,386     5,816     66.18     614,187     5,973     96.97  
    Venezuelan   260,456     4,690     48.87     676,777     7,102     89.86  
    Crude Oil Feedstock   1,829,908     28,604     56.30     3,254,846     34,293     89.50  
    VGO   145,806     2,033     63.11     396,676     3,586     104.31  
        1,975,714     30,637     56.75     3,651,522     37,879     90.90  
                                         
    Net inventory adjustment (2)   (28,183 )               (8,990 )            
    Additives and blendstocks   33,971                 127,136              
    Inventory write-down (recovery) (3)   (7,279 )               35,284              
        1,974,223                 3,804,952              


    (1)

    Cost of feedstock includes all costs of transporting the crude oil to refinery in Newfoundland.

    (2)

    Inventories are determined using the weighted average cost method.

    (3)

    Inventory write-downs are calculated on a product by product basis using the lower of cost or net realizable value.

    The following graph illustrates the volatility of the Basrah Light OSP discount to WTI since January 2008, which relative to our US$9.12 average refining margin for 2009 is a significant factor to our Downstream financial performance:

     

    Form 20-F Page 132



    Although the OSP discount may change between the date of loading in Iraq and its eventual processing later at our refinery, the OSP discount applicable at the time of loading does not change for our purchase. For example, the OSP discount of US$4.05 in February 2009 was a component of the cost of our feedstock processed in April and May recognizing the 30 to 45 days required to load in Iraq, transport to our refinery in Newfoundland, and storage residence time before processing. Although the SOA provides for operational hedging of the risk of WTI price variations between the time of pricing of our feedstocks and the time of processing, we are not able to hedge or otherwise manage the basis risk to WTI price associated with the medium sour crude oils we typically process.

    When we commit to crude oil purchases, Vitol sells a forward WTI price contract for the appropriate futures contract month, which results in cash market price fluctuations subsequent to our purchase commitment being offset by the price fluctuations of the futures contract. If the crude oil is not processed before the expiration of the forward contract, the volume of the forward contract relating to unprocessed crude oil is rolled to the next futures contract month. This practice results in better matching of our refined product sales prices with our cost of feedstock. The persistent contango shape of the NYMEX WTI futures price curve since October 2008 has resulted in operational hedging gains from the rolling forward of these price contracts, which reduced our feedstock costs in the month the feedstock is processed. During 2009, this operational hedging resulted in reductions to the cost of our feedstock of US$73.2 million, as compared to the prior year when this operational hedging resulted in reductions to the cost of feedstock of US$0.4 million.

    The cost of our crude oil feedstock averaged US$56.30/bbl during 2009 representing a US$5.50/bbl discount from WTI as compared to a cost of US$89.50/bbl and a discount of US$10.15/bbl in the prior year. The US$5.50 discount is composed of a US$3.07/bbl quality discount (2008 – US$6.30/bbl) and a US$2.35/bbl operational hedging gain (2008 – US$0.01/bbl) offset by a US$0.08/bbl reduction relating to timing under the SOA (2008 – US$3.83/bbl).

    The average cost of purchased VGO during 2009 was US$63.11/bbl representing a premium of US$1.31/bbl relative to the WTI benchmark price as compared to US$104.31/bbl and a US$4.66/bbl premium in the prior year. The reduced premium in 2009 is attributed to reduced demand for VGO as a consequence of reduced gasoline demand coupled with the benefit of our operational hedging.

     

    Form 20-F Page 133


    Operating Expenses

    The following summarizes the operating costs from the refinery and marketing division for the years ended December 31, 2009 and 2008:

                                   
                    Year Ended December 31              
              2009                 2008        
    (000’s of Canadian dollars)   Refining     Marketing            Total     Refining     Marketing     Total  
                                         
    Operating expense   82,888     19,668     102,556     78,907     19,829     98,736  
    Turnaround and catalyst   47,487     -     47,487     5,645     -     5,645  
    Purchased energy   91,868     -     91,868     131,878     -     131,878  
        222,243     19,668     241,911     216,430     19,829     236,259  

    The largest component of refining operating expense is wages, salaries and benefits which totaled $49.3 million during 2009 (2008 - $49.6 million) while the other significant components were maintenance and repair costs of $15.0 million (2008 -$13.2 million), insurance of $6.2 million (2008 - $5.7 million) and professional services of $3.5 million (2008 - $5.1 million). Refining operating expenses were $2.71/bbl during the year as compared to $2.08/bbl in 2008 reflecting decreased throughput and an increase in total refining operating expenses, particularly repair and maintenance costs. The marketing division’s operating expenses have remained relatively unchanged from the prior year.

    Turnaround and catalyst expenditures for the year ended December 31, 2009 of $47.5 million relate to costs incurred in preparation for, and completion of, the scheduled turnaround in the Second Quarter of 2009 of the hydrocracking and hydrogen units, replacement of distillate hydrotreating and hydrocracking catalyst and the regeneration of the naptha reforming unit catalyst. Of the total costs incurred related to the turnaround, $21.5 million relates to catalyst replacement and regeneration expenditures, while the balance relates to other turnaround activities. Harvest’s accounting policy is to expense all turnaround and catalyst replacement and regeneration expenditures, while capitalizing projects that provide future economic benefit. Turnaround and catalyst expenditures incurred in 2008 of $5.6 million relate to planned equipment certifications scheduled during the shutdown to implement the visbreaker unit expansion project.

    Purchased energy, consisting of low sulphur fuel oil (“LSFO”) and electricity, is required to provide heat and power to refinery operations. Our purchased energy for the year ended December 31, 2009 was $3.00/bbl of throughput as compared to $3.48/bbl for 2008. In 2009, we purchased approximately 1.3 million barrels of LSFO at an average price of US$56.80/bbl as compared to approximately 1.6 million barrels purchased in 2008 at an average price of US$72.79/bbl. The $38.9 million decrease in the cost of purchased LSFO is due to a $21.3 million decreased price variance and a $17.6 million decrease in volume consumed. Our electricity costs decreased during the year at $9.0 million as compared to $10.1 million in the prior year, a result of reduced average throughput.

    Marketing Expense and Other

    During the year ended December 31, 2009, marketing expense was composed of $2.9 million (2008 - $3.4 million) of marketing fees (based on US$0.08/bbl) to acquire feedstock and $9.1 million (2008 - $26.0 million) of time value of money (TVM”) charges both pursuant to the terms of the SOA. The decreased TVM charge is mainly the result of a reduced crude oil inventory investment associated with lower commodity prices. At December 31, 2009, Harvest had commitments totaling approximately $582.1 million in respect of future crude oil feedstock purchases and related transportation from Vitol.

    Capital Expenditures

    Capital spending for the year ended December 31, 2009 totaled $43.9 million (2008 - $56.2 million) relating to various capital improvement projects including $11.2 million associated with the debottleneck projects.

     

    Form 20-F Page 134


    Depreciation and Amortization Expense

    The following summarizes the depreciation and amortization expense for the years ended December 31, 2009 and 2008:

                                   
        Year Ended December 31  
              2009                  2008        
    (000’s of Canadian dollars)   Refining     Marketing     Total     Refining     Marketing     Total  
                                         
    Tangible assets   67,619     3,262     70,881     62,383     2,555     64,938  
    Intangible assets   5,080     1,327     6,407     4,749     1,389     6,138  
        72,699     4,589     77,288     67,132     3,944     71,076  

    The process units are amortized over an average useful life of 15 to 25 years. The intangible assets, consisting of engineering drawings, customer lists, and fuel supply contracts, are amortized over a period of 20 years, 10 years, and the term of the expected cash flows, respectively.

    Goodwill

    At December 31, 2008, we had $216.2 million of goodwill on our balance sheet related to the October 2006 acquisition of our Downstream business segment. As our Downstream assets are held in a self-sustaining subsidiary with a U.S. dollar functional currency, our goodwill is adjusted at each balance sheet date to reflect the end of period foreign exchange rate. We assess our goodwill for impairment on an annual basis unless events or changes in circumstances warrant more frequent testing. To assess goodwill for potential impairment we compare the estimated fair value of the business segment at the balance sheet date to the recorded net book value. If the estimated fair value exceeds the net book value, no further evaluation is required. Management uses judgment in determining the estimated fair value using internal assumptions and external information to compute the present value of expected future cash flows using discount rates commensurate with the risks involved.

    At June 30, 2009, it was determined that an impairment test was required due to expectations of lower refining gross margins and the probable deferral of certain future capital expenditures. The fair value of the Downstream reporting unit was determined using a discounted cash flow approach which incorporated management’s expectations of future throughput and expenses and the forward curve for refined product crack spreads. At June 30, the fair value of the Downstream reporting unit was below its carrying value, indicating a potential impairment. The fair value of the Downstream goodwill was determined by valuing the reporting unit’s net assets in the same manner as allocating a purchase price in a business combination. As the carrying value of the reporting unit’s goodwill exceeded its fair value, it was determined that the goodwill associated with the Downstream reporting unit was fully impaired. Accordingly, a charge of $206.5 million was recorded in the financial results for the year ended December 31, 2009.

    RISK MANAGEMENT, FINANCING AND OTHER

    Cash Flow Risk Management

    Harvest employs an integrated approach to cash flow risk management strategies whereby our cash flow from producing crude oil in western Canada is financially integrated with our requirement to purchase crude oil feedstock for our Downstream operations even though the crude oil produced in western Canada does not physically flow to our refinery in Newfoundland. As a result, our 2010 cash flow at risk is comprised of approximately 32,000 bbls/d of refined product price exposure, 57,000 bbls/d of refined product crack spread exposure and 68,000 mcf/d of net western Canadian natural gas price exposure.

     

    Form 20-F Page 135


    Our cash flow risk management program includes a detailed analysis of the impact of changes in crude oil prices, natural gas prices, the U.S./Canadian dollar exchange rate and certain refined product prices. The table below provides a summary of the gains and losses realized on our price risk management contracts for the years ended December 31, 2009 and 2008:

                 
        Year Ended December 31  
                       
    (000’s)   2009     2008     Change  
    Crude oil $  -   $  (36,625 )   100%  
    Refined product   45,705     (174,129 )   126%  
    Natural gas   (129 )   (381 )   66%  
    Currency exchange rates   18,492     401     4,511%  
    Electric Power   (1,265 )   9,952     (113% )
    Total realized gain (loss) $  62,803   $  (200,782 )   131%  

    During 2009, our net realized gain on price risk management contracts was $62.8 million (2008 – loss of $200.8 million), an increase of $263.6 million over the prior year, primarily due to gains on our refined product pricing contracts of $45.7 million (2008 – loss of $174.1 million), as well as increased gains on our currency exchange contracts. Additionally, Harvest did not have any crude oil contracts in place throughout 2009 as compared to having losses on crude oil contracts totaling $36.6 million in 2008.

    In respect of refined products, we had pricing contracts in place for 12,000 bbl/d of NYMEX heating oil and 8,000 bbl/d of Platts heavy fuel oil for the first six months of 2009. The cash settlements of these contracts aggregated to $35.2 million and $10.5 million, respectively, during the year.

    We had contracted to fix the US/Canadian dollar exchange rate for the period July 2009 through December 2009 on US$15.0 million per month at an average of Cdn$1.282 per US $1.00. Harvest received $18.5 million in settlements on this contract during the year.

    During the First Quarter of 2009 we entered into a fixed price power contract for 10 MWh at $61.90 per MWh for the period of April 2009 through December 2009. This contract resulted in losses of $1.3 million as the Alberta electric power prices averaged $47.85 per MWh during the period. The fixed price contract ended in December 2009. Beginning January 2010, we have contracted to fix 25 MWh at an average of $59.22 through December 2010.

    As of December 31, 2009, the mark-to-market defficiency on our fixed price power contracts was $2.1 million. We had no contracts for WTI, refined products, natural gas or currency exchange at the end of December 2009. Further details on our financial instruments and risk management contracts are included in Note 20 to the audited consolidated financial statements for the year ended December 31, 2009 filed on SEDAR at www.sedar.com.

    Interest Expense                  
        Year Ended December 31  
                       
    (000’s)   2009     2008     Change  
    Interest on short term debt                  
     Bank loan $  8,747   $  -     100%  
     Convertible Debentures   149     295     (49% )
    Amortization of deferred finance charges – short term debt   -     -     n/a  
        8,896     295     2916%  
                       
    Interest on long-term debt                  
       Bank loan   7,835     51,855     (85% )
       Convertible Debentures   77,765     69,159     12%  
       77/8 % Senior Notes   24,413     22,662     8%  
    Amortization of deferred finance charges – long term debt   930     2,699     (66% )
        110,943     146,375     (24% )
    Total interest expense $  119,839   $  146,670     (18% )

    Form 20-F Page 136 


    Interest expense, including the amortization of related financing costs, decreased $26.8 million (18%) compared to the prior year as interest on our bank borrowings has decreased by $35.3 million due to lower borrowing costs, while total interest expense on Convertible Debentures has increased as a result of our 2008 Convertible Debenture offering.

    The interest on our $1.6 billion Extendible Revolving Credit Facility is at a floating rate based between 70 to 75 basis points over bankers’ acceptances for Canadian dollar borrowings. During the year, interest charges on bank loans reflected an effective interest rate of 1.44%. Further details on our credit facilities are included under “Liquidity and Capital Resources” and Note 11 to the audited consolidated financial statements for the year ended December 31, 2009 filed on SEDAR at www.sedar.com.

    The interest on our Convertible Debentures totaled $77.9 million during 2009, representing a $8.5 million increase over the prior year. The increase is due to the impact of the four additional months of interest on the 7.5% Convertible Debenture issued on April 25, 2008. Details on the Convertible Debentures outstanding are fully described in Note 13 to the audited consolidated financial statements for the year ended December 31, 2009 filed on SEDAR at www.sedar.com. Interest on the Convertible Debentures is based on the effective yield of the debt component of the Convertible Debentures, and as a result, the interest expense recorded is greater than the cash interest paid.

    The interest on our 77/8% Senior Notes totaled $24.4 million for the year ended December 31, 2009. Similar to our Convertible Debentures, interest expense is based on the effective yield, and as a result, the interest expense recorded is greater than the cash interest paid.

    Included in short and long term interest expense is the amortization of the discount on the 77/8% Senior Notes, the accretion on the debt component balance of the Convertible Debentures to face value at maturity, as well as the amortization of commitment fees and legal costs incurred for our credit facility, all totaling $0.9 million for the year ended December 31, 2009.

    Currency Exchange

    Currency exchange gains and losses are attributed to the changes in the value of the Canadian dollar relative to the U.S. dollar on our U.S. dollar denominated 77/8% Senior Notes as well as any other U.S. dollar cash balances. Realized foreign exchange losses of $3.1 million for 2009, have resulted from the settlement of U.S. dollar denominated transactions. Since December 31, 2008, the Canadian dollar has strengthened compared to the U.S dollar from 1.218 to a rate of 1.051 at December 31, 2009, resulting in a year-to-date unrealized foreign exchange gain of $5.3 million. Of this unrealized gain, $41.0 million relates to the 77/8% Senior Notes, offset by $35.9 million of unrealized foreign exchange loss attributed to downstream transactions.

    Our downstream operations are considered a self-sustaining operation with a U.S. dollar functional currency. The foreign exchange gains and losses incurred by our downstream operations relate to Canadian dollar transactions converted to U.S. dollars as their functional currency is U.S. dollars. The cumulative translation adjustment recognized in other comprehensive income represents the translation of our downstream operation’s U.S. dollar functional currency financial statements to Canadian dollars using the current rate method. During 2009, the strengthening of the Canadian dollar relative to the U.S. dollar resulted in a $172.1 million net cumulative translation gain (2008 – net gain of $284.7 million) as the stronger U.S. dollar results in an increase in the relative value of the net assets in our downstream operations.

    KNOC Acquisition Related Costs

    Harvest incurred $18.4 million of costs relating to the acquisition of Harvest Trust Units by KNOC which includes $13.6 for advisory services, $2.6 million for management contract payouts and $2.2 million for the settlement of the Trust Unit Rights Incentive Plan and the Unit Award Plan.

     

    Form 20-F Page 137


    Future Income Tax

    During 2009, there was a significant change in the corporate structure of Harvest that impacted our accounting for future income taxes. As a result of the acquisition by KNOC on December 22, 2009, Harvest is no longer a public trust and is therefore no longer subject to the SIFT tax legislation that passed in Bill C-52 in June 2007 which made the distributions of publicly traded trusts subject to tax. Management does not intend on having income accumulate in the trust; however, in the event that this occurred, tax free distributions could be made to KNOC Canada to eliminate any taxable income. This results in an effective tax rate of zero for Harvest’s flow through entities which led to a reversal of the remaining future tax liability that was initially booked upon the enactment of the SIFT rates in the second quarter of 2007. A recovery of $224.7 million relating to this reversal was realized through equity during 2009 as it arose from a change in shareholder status, while a recovery of $28 million was reflected in the income statement. The additional movement was due to a future tax asset of $15 million being recorded on the Pegasus acquisition.

    At the end of 2009, Harvest had a net future income tax asset on the balance sheet of $64.8 million, comprised of a $91 million future income tax liability for the downstream corporate entities and an offsetting future income tax asset of $155.8 million for the upstream corporate entities. This compares to a future income tax liability of $204 million at the end of the prior year, comprised of a $372.6 million provision for our various flow through entities and a $168.6 million net asset for our corporate entities.

    At the end of 2009, we estimated our unclaimed capital expenditures to be:

                             
    Tax Classification (in millions)   Trust     Upstream     Downstream     Total  
              Operations     Operations        
    Canadian Oil & Gas Property Expenditures $  487.0   $  313.2   $  -   $  800.2  
    Canadian Development & Exploration Expenditures   -     309.9     -     309.9  
    Unclaimed Capital Costs   -     361.3     314.3     675.6  
    Non-capital losses and other   25.1     823.6     317.3     1,166.0  
    Total $  512.1   $  1,808.0   $  631.6   $  2,951.7  

    Income Tax Reassessment

    In January 2009, the Canada Revenue Agency (“CRA”) issued a Notice of Reassessment to Harvest Energy Trust in respect of its 2002 through 2004 taxation years claiming past taxes, interest and penalties totaling $6.2 million. The CRA has adjusted taxable income to include the net profits interest revenue to an accrual basis whereas our income tax filings have been prepared on a cash basis. Management and our legal advisors believe the reassessment by the CRA has not properly applied a provision of the Income Tax Act (Canada) that entitles income from a property to be included in taxable income in the year in which the payment is received. In addition to presenting the merit of our position to the CRA, we have filed a Notice of Objection with the CRA and we have now scheduled the examinations for discovery for early April 2010.

    In 2005, the Harvest Energy Trust tax return was prepared on a cash basis with no taxes payable, and if prepared on an accrual basis of reporting consistent with the 2002 through 2004 taxation years as reassessed by the CRA, there would be taxes owing of approximately $40 million. In 2006, the Harvest Energy Trust tax return was prepared using an accrual basis of reporting for the Net Profits Interest payments, and included the incremental payments required to align the prior years’ cash basis of reporting with no taxes payable.

    As both management and our legal advisors believe the Income Tax Act (Canada) entitles income from a property to be reported on a cash basis prior to 2007, we expect the outcome of the CRA reassessments will be resolved with no taxes paid for taxation years 2002 through 2006. Accordingly, the amount of this contingent liability has not been accrued for the year ended December 31, 2009.

     

    Form 20-F Page 138


    Contractual Obligations and Commitments

    We have contractual obligations and commitments entered into in the normal course of operations including the purchase of assets and services, operating agreements, transportation commitments, sales commitments, royalty obligations, and land lease obligations. These obligations are of a recurring and consistent nature and impact cash flow in an ongoing manner. We also have contractual obligations and commitments that are of a less routine nature as disclosed in the following table:

                                   
                    Maturity              
    Annual Contractual Obligations (000’s)   Total     Less than 1 year     1-3 years     4-5 years     After 5 years  
    Long-term debt(1) $  1,604,934   $  650,687   $  327,050   $  390,598   $  236,599  
    Interest on long-term debt(1)   259,367     75,404     118,277     58,394     7,292  
    Operating and premise leases   34,325     6,506     14,329     12,331     1,159  
    Purchase commitments(2)   20,990     19,173     1,817     -     -  
    Asset retirement obligations(3)   1,201,615     12,178     40,071     25,893     1,123,473  
    Transportation (4)   5,661     3,131     2,325     205     -  
    Pension contributions(5)   25,864     4,100     8,448     8,789     4,527  
    Feedstock commitments   582,050     582,050     -     -     -  
    Total $  3,734,806   $  1,353,229   $  512,317   $  496,210   $  1,373,050  


    (1)

    Assumes constant foreign exchange rate.

    (2)

    Relates to drilling commitments, AFE commitments and downstream purchase commitments.

    (3)

    Represents the undiscounted obligation by period.

    (4)

    Relates to firm transportation commitment on the Nova pipeline.

    (5)

    Relates to the expected contributions for employee benefit plans.

    We have a number of operating leases for moveable field equipment, vehicles and office space and our commitments under those leases are noted in our annual contractual obligations table above. The leases require periodic lease payments and are recorded as either operating costs or G&A. We also finance our annual insurance premiums, whereby a portion of the annual premium is deferred and paid monthly over the balance of the term.

    Off Balance Sheet Arrangements

    As at December 31, 2009 and December 31, 2008, we have no off balance sheet arrangements in place.

    Change In Accounting Policies

    Effective December 31, 2009, Harvest adopted CICA issued amendments to Handbook Section 3862, Financial Instruments –Disclosures. The amendments include enhanced disclosures relating to the fair value of financial instruments and the liquidity risk associated with financial instruments. Section 3862 now requires that all financial instruments measured at fair value be categorized into one of three hierarchy levels. Refer to Note 20 Financial Instruments and Risk Management for enhanced fair value disclosures and liquidity risk disclosures.

    Effective January 1, 2009, Harvest adopted the new Canadian Institute of Chartered Accountants (“CICA”) accounting standard “Goodwill and Intangible Assets”, Section 3064 which replaced Section 3062 “Goodwill and Other Intangible Assets” and Section 3450, “Research and Development Costs”. Section 3064 establishes standards for the recognition, measurement, presentation and disclosure of intangible assets and goodwill subsequent to its initial recognition. The adoption of this standard had no impact on the consolidated financial statements.

    DISTRIBUTIONS TO UNITHOLDERS

    Harvest has historically declared monthly distributions to Unitholders based upon expectations of cash from operating activities, capital expenditure plans and debt repayment requirements. However, subsequent to the closing of the Arrangment on December 22, 2009, KNOC now owns all the issued and outstanding Trust Units and we no longer intend to declare regular monthly distributions.

    In 2009, we declared distributions to Unitholders totaling $164.8 million ($1.00 per Trust Unit) representing 35% of our cash flow from operating activities as compared to $551.3 million ($3.60 per Trust Unit) representing 84% of our cash flow from operating activities in 2008. This decrease in distributions is due to a change in our monthly distribution from $0.30 per Trust Unit to $0.05 per Trust Unit commencing in March 2009, as well as no distributions being declared for the final two months of 2009 as a result of the Arrangement with KNOC.

     

    Form 20-F Page 139


    In 2009, our distributions exceeded our net income by $1,100.4 million compared to $339.3 million in 2008. Our distributions will generally exceed the net income reported in our financial statements as a result of significant non-cash charges recorded in our income statement which have no impact on cash from operating activities, such as depletion, depreciation, amortization and accretion, unrealized gains/losses on risk management contracts, future income tax expense/recovery and goodwill impairments.

    The following table summarizes our cash from operating activities, net income (loss), distributions declared and proceeds from our distribution reinvestment programs as well as distributions as percentage of cash from operating activities for the past two years:

                 
        Year Ended December 31  
    (000’s except per trust unit amounts)   2009     2008     Change  
    Cash from Operating Activities $  473,602   $  655,877     (28% )
    Net Income (Loss) $  (935,634 ) $  212,019     (541% )
    Distributions declared $  164,770   $  551,325     (70% )
    Per trust unit $  1.00   $  3.60     (72% )
    Distribution reinvestment proceeds $  43,717   $  137,974     (68% )
    Distributions as a percentage of cash from operating activities   35%     84%     (49% )

     

    Form 20-F Page 140


    LIQUIDITY AND CAPITAL RESOURCES

    Harvest is an integrated energy trust with a declining asset base in our upstream operations and a “near perpetual” asset in our downstream operations. As well as future petroleum and natural gas prices, our upstream operations rely on the successful exploitation of our existing reserves, future development activities and strategic acquisitions to replace existing production and add additional reserves. With a prudent maintenance program, our downstream assets are expected to have a long life with additional growth in profitability available by upgrading the HSFO currently produced, enhancing our refining capability to handle a lower cost feedstock and/or expanding our refining throughput capacity. Future development activities and minor acquisitions in our upstream business as well as the maintenance program in our downstream business will likely be funded by our cash flow from operating activities while we will generally rely on funding more significant acquisitions and growth initiatives from some combination of cash flow from operating activities, issuances of incremental debt and capital injections from KNOC. Should incremental debt not be available to us through debt capital markets, our ability to make the necessary expenditures to maintain or expand our assets may be impaired. In our upstream business, it is not possible to distinguish between expenditures to maintain productive capacity and spending to increase productive capacity due to the numerous factors impacting reserve reporting and the natural decline in reservoirs and accordingly, maintenance capital is not disclosed separately.

    The economic downturn has reduced demand for commodities and lower prices as well as liquidity concerns in financial markets with a tightening of capital availability and higher costs for new credit commitments. These conditions have significantly impacted our cash flow from operating activities and have resulted in our access to capital markets becoming more difficult. During the latter part of 2009 we have seen an improvement in the price of oil and in the liquidity of the debt capital markets.

     

    Form 20-F Page 141


    On December 22, 2009, Korea National Oil Corporation (“KNOC”) acquired all of the issued and outstanding Trust Units of Harvest at a price of $10.00 per Trust Unit for an aggregate cash consideration of approximately $1.8 billion plus the assumption of approximately $2.3 billion of debt through its wholly owned Canadian subsidiary, KNOC Canada Ltd. The capital structure of Harvest was impacted by the covenants and conditions of our Revolving Credit Facility, 77/8% Senior Notes and Convertible Debenture agreements as a result of this transaction, each of which is explained in more detail below. The following table summarizes our capital structure as at December 31, 2009 and 2008:

           
      As At December 31  
    (in millions)   2009     2008  
    DEBT            
                 
    Extendible Revolving Credit Facility $ 428.0   $ 1,226.2  
    77/8 % Senior Notes Due 2011 (US$250 million)(1)   262.8     304.5  
    Convertible Debentures, at principal amount   914.2     916.7  
                 
    Total Debt   1,605.0     2,447.4  
                 
    Unitholders’ Equity, at book value less equity component of convertible debentures 242,268,801 issued at December 31, 2009 157,200,701 issued at December 31, 2008  2,367.5 2,559.2
                 
    TOTAL CAPITALIZATION $ 3,972.5   $ 5,006.6  
                 
    FINANCIAL RATIOS            
    Secured Debt to Annualized EBITDA(2)   0.7     1.5  
    Total Debt(3) to Annualized EBITDA(2)   2.7     1.8  
    Secured Debt to Total Capitalization   11%     25%  
    Total Debt to Total Capitalization   40%     31%  


    (1)

    Face value converted at the period end exchange rate.

    (2)

    Annualized Earnings Before Interest, Taxes, Depreciation and Amortization based on twelve month rolling average.

    (3)

    “Total Debt” includes the convertible debentures in 2009 due to the economic elimination of the conversion feature subsequent to the acquisition of Harevest Energy Trust by KNOC.

    During 2009, cash flow from operating activities was $473.6 million including a $1.9 million increase in non-cash working capital as compared to $655.9 million including a $9.9 million increase in non-cash working capital in 2008. In 2009, we declared distributions of $164.8 million ($121.1 million net of our distribution re-investment plans) and required $230.2 million for capital expenditures which was partially offset by the $62.1 million received from our net acquisition and disposition activity resulting in a net cash requirement of $184.4 million. At the end of 2009, our bank borrowings totaled $428.0 million, a reduction of $798.2 million over the prior year.

    During 2009, the principal change in our capital structure was as a result of an equity injection by KNOC; on December 22, 2009, KNOC acquired all of the outstanding Units of the Trust and in addition injected $600 million of equity to paydown existing borrowings under the Credit Facility. In January, 2010, KNOC injected a further $465.7 million of equity, also used to pay down borrowings under the credit facility. In addition, in June 2009 we used the net proceeds of $120.2 million from the issuance of 17,330,000 Trust Units to reduce our bank borrowings. With lesser impact, we elected to settle the maturity of $0.9 million principal amount of 9% Convertible Debentures on May 31, 2009 with the issuance of 136,906 Trust Units and a similar settlement of the maturing $1.6 million 8% Convertible Debentures on September 30, 2009 with 259,184 Trust Units rather than settling the obligations with cash. During 2009, we also issued 6,590,755 Trust Units pursuant to Harvest’s Premium DistributionTM, Distribution Reinvestment and Optional Trust Unit Purchase Plan (the “DRIP Plans”) raising $43.7 million.

     

    Form 20-F Page 142


    On December 22, 2009, the acquisition of all the outstanding and issued Trust Units of Harvest by KNOC triggered a Change of Control as defined under our $1.6 billion Extendible Revolving Credit Facility; this Change of Control required Harvest to make a number of amendments to the existing credit facility. An amended credit agreement was reached with eight of the original 14 lenders, maturing April 30, 2010 for a new commitment level of $600 million; Harvest is currently negotiating the renewal of this agreement. At the end of 2009, we had $172 million of unutilized borrowing capacity under our $600 million Extendible Revolving Credit Facility. For a complete description of our covenant-based credit agreement, see Note 11 to our audited consolidated financial statements for the year ended December 31, 2009.

    In October 2004, Harvest Operations Corp., a wholly-owned subsidiary of Harvest, issued US$250 million of principal amount 77/8% Senior Notes and they remain outstanding at December 31, 2009. These 77/8% Senior Notes are unsecured, require semi-annual payments of interest and mature on October 15, 2011. Similar to the Revolving Credit Facility, our 77/8% Senior Notes contain a Change of Control covenant which was triggered by KNOC’s purchase of Harvest’s Trust Units. This covenant requires an Offer to Re-Purchase be made to the holders of the 77/8% Senior Notes at a price of 101% of the principal amount plus any accrued and unpaid interest to the date of repurchase. In addition, Harvest may call the 77/8% Senior Notes for redemption at a price of 101.969% of the principal amount plus any accrued and unpaid interest to the redemption date and effective October 15, 2010 and thereafter, at a price of 100% of the principal amount plus any accrued and unpaid interest to the redemption date. On January 20, 2010, Harvest made an offer to purchase 100% of the outstanding 77/8% Senior Notes for cash consideration of 101% of the principal amount thereof plus accrued and unpaid interest; on February 16, 2010, the offer relating to the 77/8% Senior Notes expired and US$40,434,000 principal amount was tendered, leaving a principal balance of US$209,566,000 outstanding.

    The most restrictive covenant of the 77/8% Senior Notes limits the incurrence of additional indebtedness if such issuance would result in an interest coverage ratio, as defined, of less than 2.5 to 1.0, and in respect of the incurrence of secured indebtedness, limits the amount to less than 65% of the present value of future net revenues from our proved petroleum and natural gas reserves discounted at an annual rate of 10%. At the end 2009, 65% of the present value of the future net revenues from our proved petroleum and natural gas reserves discounted at an annual rate of 10% is approximately $1.9 billion.

    With the announcement of Arrangement Agreement with KNOC, each of Moody’s Investor Services (“Moody’s) and Standard & Poor’s Ratings Services (S&P) have placed Harvest’s corporate rating of “B-” and “B3”, respectively, and “CCC” and “Caa1”, respectively, for the 77/8% Senior Notes under review for possible upgrade pending the completion of KNOC’s acquisition of the Trust Units. KNOC is 100% owned by the Republic of Korea and has been rated as “A/Stable” by both Moody’s and S&P.

    At the end of 2009, we had $914.2 million of principal amount of Convertible Debentures issued in five series with maturity dates over the next six years. As a result of KNOC acquiring all of the outstanding Trust Units of Harvest at $10.00 per unit on December 22, 2009, the debentures are no longer convertible into Units but investors would receive $10.00 for each unit notionally received based on each series conversion rate. Because every series of debentures carry a conversion price that exceeds $10.00 per unit, it is assumed that no investor would exercise their conversion option. In addition, KNOC’s acquisition of all Trust Units triggered the Change of Control mandatory offer to purchase all outstanding debentures at 101% of the principal amount within 21 to 30 days of the date of Change of Control.

     

    Form 20-F Page 143


    Accordingly, on January 20, 2010, Harvest made an offer to purchase 100% of the outstanding Convertible Debentures for cash consideration of 101% of the principal amount thereof plus accrued and unpaid interest. The expiry date of each offer is as follows:

    Series   Face Value at   Carrying Value at   Expiry Date of offer:
        December 31, 2009   December 31,    
            2009    
    6.5% Debentures due 2010   37,062   36,187   March 4, 2010
    6.4% Debentures due 2012   174,626   170,667   February 11, 2010
    7.25% Debentures due 2013   379,256   362,216   March 4, 2010
    7.25% Debentures due 2014   73,222   68,458   February 25, 2010
    7.5% Debentures due 2015   250,000   200,342   February 25, 2010
        914,166   837,870    

    As at March 4th, 2010 all of the offers have expired and the following redemptions have been made:

    • 6.5% Debenture due 2010 – $13.3 million principal amount tendered leaving a principal balance of $23.8 million outstanding
    • 6.4% Debenture due 2012 – $67.8 million principal amount tendered leaving a principal balance of $106.8 million outstanding
    • 7.25% Debentures due 2013 - $48.7 million principal amount tendered leaving a principal balance of $330.5 million outstanding
    • 7.25% Debentures due 2014 – $13.2 million principal amount tendered leaving a principal balance of $60.1 million outstanding
    • 7.5% Debentures due 2015 – $13.4 million principal amount tendered leaving a principal balance of $236.6 million outstanding

    In October 2009, North Atlantic Refinery Ltd. entered into an amended Supply and Offtake Agreement (“SOA”) with Vitol Refining S. A. (“Vitol”), an international crude oil trading company, for an initial 2 year term effective November 1, 2009. This agreement requires the ownership of the crude oil and other feedstocks and substantially all of the refined product inventory at the refinery be retained by Vitol and also grants Vitol the exclusive rights and obligations to provide and deliver feedstock to the refinery and to purchase substantially all refined products produced by the refinery. This arrangement provides Harvest with financial support for its crude oil purchase commitments as well as working capital financing for its inventories of crude oil and substantially all refined products held for sale. The amendments increased the amount of working capital financing available, reduced the cost of financing inventory and other working capital, and increased the prices realized for product sales. For more information on the SOA, see the description in our Annual Information Form for the year ended December 31, 2008 as filed on SEDAR at www.sedar.com; a description of the amendments discussed above will be included in our Annual Information Form for the year ended December 31, 2009 to be filed on SEDAR. Pursuant to the SOA, we estimate that Vitol held inventories of VGO and crude oil feedstock (both delivered and in-transit) valued at approximately $582.1 million at the end of 2009 (as compared to $319.7 million at the end of 2008), which would have otherwise been assets of Harvest.

    Through a combination of cash from operating activities, available undrawn credit capacity and the working capital provided by the Supply and Offtake Agreement with Vitol, it is anticipated that we will have enough liquidity to fund future operations and forecasted capital expenditures.

     

    Form 20-F Page 144


    SUMMARY OF FOURTH QUARTER RESULTS

                                   
                    Three months ended December 31              
              2009                 2008              
        Upstream     Downstream     Total     Upstream     Downstream     Total     Change  
                                               
    Revenues   254,353     639,124     893,477     238,550     690,152     928,702     (4% )
    Royalties   (40,338 )   -     (40,338 )   (35,963 )   -     (35,963 )   12%  
    Net revenues   214,015     639,124     853,139     202,587     690,152     892,739     (4% )
                                               
    Less:                                          
    Purchased product for resale and processing   -     579,107     579,107     -     629,994     629,994     (8% )
    Operating expenses   61,693     62,848     124,541     82,161     53,395     135,556     (8% )
    Transportation and marketing   3,142     2,291     5,433     3,258     (5,805 )   (2,547 )   313%  
    Cash G&A   9,825     441     10,266     8,299     440     8,739     17%  
    Unit based compensation expense   353     (213 )   140     (2,197 )   (79 )   (2,276 )   106%  
    Total G&A   10,178     228     10,406     6,102     361     6,463     61%  
    Depreciation, depletion and accretion   106,659     17,729     124,388     119,339     20,638     139,977     (11% )
    Net income per segment   32,343     (23,079 )   9,264     (8,273 )   (8,431 )   (16,704 )   155%  
                                               
    Realized gains (losses) on risk management contracts               9,785                 24,434     (60% )
    Unrealized gains (losses) on risk management contracts               (10,639 )               192,252     (106% )
    KNOC transaction costs               (18,393 )               -     100%  
    Interest and other financing charges               (28,828 )               (37,324 )   (23% )
    Currency exchange (loss) gain               (4,177 )               (8,510 )   (51% )
    Large corporation tax and other tax               (37 )               552     (107% )
    Future income tax (expense) recovery               30,003                 (76,060 )   139%  
    Net income (loss)               (13,022 )               78,640     (117% )
     Per Trust Unit, basic               (0.07 )               0.50     (114% )
     Per Trust Unit, diluted               (0.07 )               0.50     (114% )
                                               
    Cash From Operating Activities               76,999                 183,740     (58% )
     Per Trust Unit, basic               0.41                 1.18     (65% )
     Per Trust Unit, diluted               0.41                 1.10     (63% )
                                               
    Distributions declared               9,113                 140,646     (94% )
    Distributions declared, per Trust Unit               0.05                 0.90     (94% )
    Distributions declared as a percentage of Cash From Operations           12%                 77%     (65% )
                                               
    UPSTREAM OPERATIONS                                          
    Daily Production                                          
       Light / medium oil (bbl/d)               23,281                 25,088     (7% )
       Heavy oil (bbl/d)               9,491                 11,306     (16% )
       Natural gas liquids (bbl/d)               2,714                 2,770     (2% )
       Natural gas (mcf/d)               83,610                 96,079     (13% )
       Total daily sales volume (boe/d)               49,421                 55,177     (10% )
                                               
    Operating Netback(1) ($/BOE)                                          
       Revenue               55.94                 46.99     19%  
       Royalties               (8.87 )               (7.08 )   25%  
       Operating expense               (13.57 )               (16.19 )   (16% )
       Transportation expense               (0.69 )               (0.64 )   8%  
    Operating Netback(1)               32.81                 23.08     42%  
                                               
    Cash capital expenditures               31,720                 82,975     (62% )
                                               
    DOWNSTREAM OPERATIONS                                          
    Average daily throughput (bbl/d)               75,814                 102,500     (26% )
    Aggregate throughput (mbbl)               6,974                 9,430     (26% )
    Average Refining Margin (US$/bbl)               6.55                 3.93     67%  
    Cash capital expenditures               9,097                 24,317     (63% )

    (1) This is a non-GAAP measure; please refer to “Non-GAAP Measure” in this MD&A.

    During the Fourth Quarter of 2009, cash from operating activities totaled $77.0 million, a $106.7 million decrease as compared to $183.7 million in the prior year. The decrease is primarily due to a $12.3 million increase in working capital as compared to an $89.0 million reduction in the prior year. Cash generated from our upstream operations of $134.1 million reflects an increase of $25.2 million from $108.9 million in the prior year, primarily due to a 42% increase in operating netbacks which were impacted by higher commodity prices and a 25% decrease in operating expenses. Cash generated from our downstream operations decreased to a $6.1 million deficiency during the Fourth Quarter of 2009, as compared to a $10.6 million cash improvement in the prior year, mainly due to a planned reduction in throughput to obtain more favorable economics as well as some unplanned downtime.

    Form 20-F Page 145


    Upstream Operations

    Our 2009 Fourth Quarter revenues increased $15.8 million compared to the same period in the prior year as a result of our realized commodity prices increasing by $8.95/boe (19%) in response to higher crude oil prices and partially offset by a 5,756 boe/d decrease in production volumes due to normal decline and a reduction in 2009 capital spending. Light/medium oil sales revenue for the three month period ended December 31, 2009 was $29.2 million (24%) higher than in same period in the prior year due to a favourable price variance of $37.9 million and an unfavourable volume variance of $8.7 million. Heavy oil revenues increased by $10.5 million (24%) due to a favourable price variance of $17.6 million and an unfavourable volume variance of $7.1 million. Natural gas sales revenue decreased by $24.8 million (40%) reflecting an unfavourable price variance of $16.8 million and an unfavourable volume variance of $8.0 million.

    For the three months ended December 31, 2009, our net royalties as a percentage of revenue were 15.9% ($40.3 million) as compared to 15.1% ($36.0 million) in the same period in 2008. Our royalty rate for the Fourth Quarter of 2009 was higher than in the same period in 2008 due to favourable one-time credits recorded in December 2008.

    Operating expenses decreased by $20.5 million (25%) for the three months ended December 31, 2009 as compared to the same period in the prior year, which reflects a $7.5 million decrease in power and fuel costs, comprised primarily of electric power, a $5.0 million decrease in repairs and maintenance costs and a $3.2 million decrease in well servicing costs. The average Alberta electric power price of $46.32/MWh in the Fourth Quarter of 2009 was 52% lower than the average price of $95.17/MWh in the same period in 2008.

    Transportation and marketing expense was relatively consistent at $3.1 million for the three months ended December 31, 2009 and $3.3 million for the same period in 2008.

    For the three months ended December 31, 2009, cash G&A increased by $1.5 million (17%) compared to the same period in the prior year reflecting increased costs to retain technically qualified staff in the western Canadian petroleum and natural gas industry.

    Capital spending in the Fourth Quarter of 2009 decreased to $31.7 million from $83.0 million in the same period in 2008. The decrease in spending is primarily due to decreased drilling activity as we drilled 19 wells (11.4 net) in the Fourth Quarter of 2009 as compared to drilling 82 wells (48.0 net) in the Fourth Quarter of 2008.

    Downstream Operations

    Our 2009 Fourth Quarter gross margin of $60.0 million was comparable to the 2008 Fourth Quarter gross margin of $60.2 million, as a result of higher refining margins that offset decreased throughput in the Fourth Quarter of 2009.

    Refinery throughput averaged 75,814 bbl/d compared to 102,500 bbl/d in the prior year reflecting the impact of the planned crude and platformer units outage in the fall of 2009. While throughput decreased, our 2009 Fourth Quarter average refining margin increased to US$6.55/bbl from US$3.93/bbl in the same period of 2008 reflecting the recovery of crack spreads. As well, the average refining margin was impaired by a $35.3 million write-down on inventories in the Fourth Quarter of 2008 as a result of significant decreases in product prices.

    The cost of feedstock was US$76.56/bbl in the Fourth Quarter of 2009, an increase of US$28.22/bbl compared to the same period in the prior year due to the significant quarter over quarter increase in WTI.

     

    Form 20-F Page 146


    Operating costs averaged $3.43/bbl of throughput for the Fourth Quarter of 2009 as compared to $2.00/bbl in the same period in the prior year. The increase is due to decreased throughput in November and early December 2009 as a result of the planned crude and platformer units outage to conduct repairs and perform maintenance.

    Capital spending decreased by $15.2 million to $9.1 million in the Fourth Quarter of 2009 as compared with the same period in the prior year due to spending $13.7 million to complete our visbreaker project in November 2008. Capital spending relating to the debottlenecking project in Fourth Quarter of 2009 was $4.1 million.

    Corporate

    Interest expense decreased by $8.5 million for the three months ended December 31, 2009 relative to the same period in the prior year. The decrease is primarily attributed to an $8.1 million decrease in interest expense on our bank borrowing due to lower interest rate, and a $0.7 million decrease in interest expense on our U.S. dollar Senior Notes due to the strengthening of the Canadian dollar over US dollar, partially offset by $0.3 million increase in our Convertible Debenture interest expense.

    In the Fourth Quarter of 2009, we realized a $9.8 million gain and a $10.6 million unrealized loss on our risk management contracts as compared to a realized gain of $24.4 million and a $192.3 million unrealized gain in the same period in 2008. The realized gain and unrealized loss in the Fourth Quarter of 2009 is due the final settlement of our currency exchange contracts.

    In the Fourth Quarter of 2009, we realized a $0.4 million gain on currency exchange transactions and an unrealized $4.5 million loss on currency translation, as compared to an $11.8 million realized loss and a $3.3 million unrealized gain in the same period in 2008. The realized gain in the Fourth Quarter of 2009 is primarily the result of the settling of our Senior Notes interest payable as the Canadian dollar strenghthened. The unrealized loss in the Fourth Quarter of 2009 relates to an increase in the net assets of our downstream operation on translation to Canadian dollars, offset by a decrease in the value of our U.S. dollar denominated Senior Notes.

    SUMMARY OF QUARTERLY RESULTS

    The following table and discussion highlights our Fourth Quarter of 2009 relative to the preceding seven quarters:

        2009       2008    
    (000’s except where noted)   Q4     Q3     Q2     Q1     Q4     Q3     Q2     Q1  
    Net Revenue $  853,139   $  991,854   $  562,997   $  731,095   $  892,739   $  1,597,195   $  1,622,079   $  1,377,352  
                     
    Net (Loss) Income $  (13,022 ) $  (713,697 ) $  (265,779 ) $  56,864   $  78,640   $  295,788   $  (162,063 ) $  (346 )
    Per Trust Unit, basic(1) $  (0.07 ) $  (3.95 ) $  (1.59 ) $  0.36 $  0.50 $  1.93 $  (1.07 ) $  -
    Per Trust Unit, diluted(1) $  (0.07 ) $  (3.95 ) $  (1.59 ) $  0.36   $  0.50   $  1.73   $  (1.07 ) $  -  
                     
    Cash from Operating                                                
    Activities $  76,999 $  98,979 $  75,879 $  221,745 $  183,740 $  133,493 $  210,534 $  128,119
    Per Trust Unit, basic $  0.41   $  0.55   $  0.45   $  1.40   $  1.18   $  0.87   $  1.39   $  0.85  
    Per Trust Unit, diluted $  0.41 $  0.55 $  0.45 $  1.28 $  1.10 $  0.84 $  1.26 $  0.83
                                                     
    Distributions per Unit, declared $  0.05   $  0.15   $  0.15   $  0.65   $  0.90   $  0.90   $  0.90   $  0.90  
                                                     
    Total debt $  1,525,006   $  2,148,912   $  2,216,452   $  2,373,925   $  2,352,196   $  2,284,664   $  2,105,998   $  2,209,451  
    Total assets $  4,404,912   $  4,423,802   $  5,296,596   $  5,785,269   $  5,745,407   $  5,659,227   $  5,637,879   $  5,574,528  


    (1)

    The sum of the interim periods

    (2)

    does not equal the total per year amount as there were large fluctuations in the weighted average number of Trust Units outstanding in each individual quarter.

    Net revenues are comprised of revenues net of royalties from our Upstream operations as well as sales of refined products from our Downstream operations. Throughout the first three quarters of 2008, net revenues were the highest in Harvest’s history due to strong commodity prices, however the significant decrease in commodity prices in the Fourth Quarter of 2008 and throughout 2009 coupled with the refinery turnaround in the Second Quarter of 2009 resulted in a significant decrease in net revenues.

    Form 20-F Page 147


    Net (loss) income reflects both cash and non-cash items. Changes in non-cash items, including future income tax, DDA&A expense, unrealized foreign exchange gains and losses, unrealized gains on risk management contracts, goodwill impairment and Trust Unit right compensation expense cause net (loss) income to vary significantly from period to period. In the Third Quarter of 2009, a goodwill impairment charge of $677.6 million relating to the Upstream reporting unit was recognized, while in the Second Quarter of 2009, a goodwill impairment charge of $206.5 million relating to the Downstream reporting unit was recognized. Changes in the fair value of our risk management contracts have also contributed to the volatility in net (loss) income over the preceding eight quarters. For these reasons, our net (loss) income does not reflect the same trends as net revenues or cash from operating activities, nor is it expected to.

    Cash from operating activities is closely aligned with the trend in commodity prices for our Upstream operations and reflects the cyclical nature of the Downstream segment. It is also significantly impacted by changes in working capital. In the First Quarter of 2009, cash from operating activities increased from the previous quarter mainly reflecting increased refining margins. The decrease in the Second Quarter of 2009 and the subsequent recovery in the Third Quarter mainly reflect the reduction in product sales from the Downstream segment due to the completion of a planned turnaround. The Fourth Quarter of 2009 decreased due to a planned reduction in refinery throughput to increase gasoline and distillate yields and minimize HSFO production to obtain more favorable economics as well as some unplanned downtime associated with maintenance work on the crude and platformer units.

    Total debt has remained relatively stable until the Fourth Quarter of 2009, reflecting moderate acquisition activity, offset by the issuance of Trust Units in the Second Quarter of 2009, and a net surplus of cash from operating activities over distributions to Unitholders. The decrease in the Fourth Quarter of 2009 reflects the approximate $600 million repayment of bank indebtedness concurrent with the closing of the Arrangement Agreement with Korea National Oil Corporation on December 22, 2009.

    Total assets have also remained relatively stable until the Second Quarter of 2009. The stability reflects moderate acquisition activity offset by a reduction in net book value associated with depletion and depreciation charges. In the Second Quarter of 2009, total assets decreased due to recording an impairment charge associated with the Downstream reporting unit’s goodwill, and then in the Third Quarter of 2009, a further decrease in total assets occurred resulting from a further impairment charge associated with the Upstream reporting unit’s goodwill.

    OUTLOOK

    During 2009, we saw a dramatic repositioning of Harvest with the year-end acquisition of Harvest units by KNOC. Concurrent with the acquisition of the outstanding units, Harvest issued an incremental $600 million of shares to KNOC that allowed bank debt to be reduced by the same amount. In early 2010, we issued an incremental $466 million of equity to KNOC further reducing bank debt in advance of the required change-of-control offers to holders of the senior notes and convertible debentures. With the improved balance sheet and the elimination of the distribution on the equity as well as an attractive asset base with identified growth opportunity, Harvest is well-positioned as a growth-oriented integrated oil company in Canada.

    Currently the economic environment is mixed for Harvest with relatively strong crude oil and natural gas liquids prices offset by weaker natural gas prices and refining margins. We anticipate that we will continue to see a volatile commodity price environment in 2010. In light of the attractive investment opportunities in the asset base and the improved balance sheet situation, we have increased our capital expenditures expectations for 2010 in both the upstream and downstream business.

    For our upstream operations, our capital spending plan for 2010 has been set at $320 million with a focus on oil projects. We expect to have an active drilling program with approximately 190 wells to be drilled over the course of the year. We also plan to continue with EOR projects in our larger oil reservoirs at Hay River, Bellshill Lake, Wainwright and Suffield with planned spending of $26 million. We expect our EOR projects to reduce decline rates for an extended period with improved recoveries due to maintaining reservoir pressures and the bolstering of traditional water flood projects with the introduction of chemical enhancements, such as alkaline surfactant polymers. Our continued focus on reservoir management and an increased level of drilling activity will likely result in increasing production volumes through the year.

     

    Form 20-F Page 148


    We anticipate that our upstream production will average approximately 36,000 bbls/d of liquids and 80,000 mcf/d of natural gas (approximately 50,000 boe/d). Light and medium gravity oil, including natural gas liquids, is expected to represent approximately 55% of our total production in 2010 with heavy oil and natural gas accounting for 18% and 27%, respectively. We will continue to focus on operating costs and G&A costs and pursue opportunities to reduce costs given the less active investment environment. For 2010, we are projecting our operating costs to be approximately $14.00 per boe and general and administrative costs to be approximately $1.80 per boe.

    In our downstream operations, capital spending will be directed to maintenance activities and increased discretionary profit improvement investments to improve reliability, increase throughput, enhance margins and reduce operating costs. We currently anticipate spending approximately $150 million on capital projects, including $78 million for the Debottleneck Projects. The Debottleneck Projects are a suite of investments estimated to cost a total of $310 million over the course of 2010 and 2011. An additional $60 million will be spent in 2010 on catalyst and turnaround costs.

    We experienced a production upset due to a fire in the hydrocracking unit and consequential shutdown of the refinery on January 7, 2010 and we are currently planning to operate at near capacity subsequent to restoration of the operation of all units, which is expected by the end of March. Therefore, full year throughput is projected to average 90,000 bpd of feedstock with a refined product yield of 45% distillates, 30% gasoline and 25% HSFO. We also project that operating costs and purchased energy costs will aggregate to $6.19 per bbl. The cash flow contribution from our marketing activities in the Province of Newfoundland and Labrador is expected to contribute approximately $27 million of incremental cash flow to the downstream operations.

    At the beginning of 2010, we had $914 million principal amount of Convertible Debentures issued in five series with a weighted average interest rate of approximately 7.1%. The terms of our Convertible Debentures require semi-annual payments of interest.

    During 2010, we will be negotiating a new bank credit facility. At year-end 2009, we had about $428 million drawn against a $600 million facility that matures in April 2010. After a further $466 million equity issue in January and before the results from the offers made to holders of senior debt and convertible debentures, we had no drawings against the committed bank facility.

    Overall, we expect that based on current commodity price expectations, our 2010 cash from operating activities will be similar to that experienced in 2009. With distributions to Unitholders eliminated, we will increase capital expenditures to take advantage of identified opportunities in the asset base. The following table reflects the sensitivity of our 2010 operations to changes in the following key factors to our business:

                    Annual Impact on  
        Assumption     Change     Cash Flow ($ millions)  
    WTI oil price (US$/bbl) $  75.00   $  5.00   $  42.7  
    CAD/USD exchange rate $  0.95   $  0.05   $  45.7  
    AECO daily natural gas price $  5.00   $  1.00   $  25.8  
    Refinery crack spread (US$/bbl) $  8.00   $  1.00   $  32.9  
    Upstream Operating Expenses (per boe) $  14.00   $  1.00   $  21.5  

    In our upstream business, we will continue to evaluate opportunities to acquire producing oil and/or natural gas properties as well as offer selected properties for divestment to maintain and enhance our productive capability.

    Form 20-F Page 149


    CRITICAL ACCOUNTING ESTIMATES

    There are a number of critical estimates underlying the accounting policies applied when preparing the consolidated financial statements due to timing differences between when certain activities take place and when they are reported. Changes in these estimates could have a material impact on our reported results.

    Reserves
    The process of estimating reserves is complex. It requires significant judgments and decisions based on available geological, geophysical, engineering and economic data. In the process of estimating the economically recoverable oil and natural gas reserves and related future net cash flows, we incorporate many factors and assumptions, such as:

    • Expected reservoir characteristics based on geological, geophysical and engineering assessments;
    • Future production rates based on historical performance and expected future operating and investment activities;
    • Future oil and gas prices and quality differentials; and
    • Future development costs.

    We follow the full cost method of accounting for our oil and natural gas activities. All costs of acquiring oil and natural gas properties and related exploration and development costs, including overhead charges directly related to these activities, are capitalized and accumulated in one cost centre. Maintenance and repairs are charged against income, and renewals and enhancements that extend the economic life of the capital assets are capitalized. The provision for depletion and depreciation of petroleum and natural gas assets is calculated on the unit-of-production method based on proved reserves as estimated by independent petroleum engineers.

    Reserve estimates impact net income through depletion, the determination of asset retirement obligations and the application of an impairment test. Revisions or changes in the reserve estimates can have either a positive or a negative impact on net income, capital assets and asset retirement obligations.

    Asset Retirement Obligations
    In the determination of our asset retirement obligations, management is required to make a significant number of estimates with respect to activities that will occur in many years to come. In arriving at the recorded amount of the asset retirement obligation numerous assumptions are made with respect to ultimate settlement amounts, inflation factors, credit adjusted risk free discount rates, timing of settlement and expected changes in legal, regulatory, environmental and political environments. The asset retirement obligation also results in an increase to the carrying cost of capital assets. The obligation accretes to a higher amount with the passage of time as it is determined using discounted present values. A change in any one of the assumptions could impact the estimated future obligation and in return, net income. It is difficult to determine the impact of a change in any one of our assumptions. As a result, a reasonable sensitivity analysis cannot be performed.

    Impairment of Capital Assets
    Numerous estimates and judgments are involved in determining any potential impairment of capital assets. The most significant assumptions in determining future cash flows are future prices and reserves for our upstream operations and expected future refining margins and capital spending plans for our downstream operations.

    The estimates of future prices and refining margins require significant judgments about highly uncertain future events. Historically, oil, natural gas and refined product prices have exhibited significant volatility from time to time. The prices used in carrying out our impairment tests for each operating segment are based on prices derived from a consensus of future price forecasts among industry analysts. Given the number of significant assumptions required and the possibility that actual conditions will differ, we consider the assessment of impairment to be a critical accounting estimate.

    If forecast WTI crude oil prices were to fall by 40%, the initial assessment of impairment of our upstream assets would not change; however, below that level, we would likely experience an impairment. Although oil and natural gas prices fluctuate a great deal in the short-term, they are typically stable over a longer time horizon. This mitigates potential for impairment.

    Form 20-F Page 150


    Similarly, for our downstream operations, if forecast refining margins were to fall by more than 15%, it is likely that our downstream assets would experience an impairment despite the expected seasonal volatility in earnings.

    Reductions in estimated future prices may also have an impact on estimates of proved reserves. It is difficult to determine and assess the impact of a decrease in our proved reserves on our impairment tests. The relationship between the reserve estimate and the estimated undiscounted cash flows is complex. As a result, we are unable to provide a reasonable sensitivity analysis of the impact that a reserve estimate decrease would have on our assessment of impairment.

    Employee Future Benefits

    We maintain a defined benefit pension plan for the employees of North Atlantic. Obligations under employee future benefit plans are recorded net of plan assets where applicable. An independent actuary determines the costs of our employee future benefit programs using the projected benefit method. The determination of these costs requires management to estimate or make assumptions regarding the expected plan investment performance, salary escalation, retirement ages of employees, expected health care costs, employee turnover, discount rates and return on plan assets. The obligation and expense recorded related to our employee future benefit plans could increase or decrease if there were to be a change in these estimates. Pension expense represented less than 0.5% of our total expenses for 2009 (2008 - 0.5%).

    Purchase Price Allocations

    Business acquisitions are accounted for by the purchase method of accounting. Under this method, the purchase price is allocated to the assets acquired and the liabilities assumed based on the fair values at the time of the acquisition. The excess of the purchase price over the assigned fair values of the identifiable assets and liabilities is allocated to goodwill. In determining the fair value of the assets and liabilities we are often required to make assumptions and estimates about future events, such as future oil and gas prices, refining margins and discount rates. Changes in any of these assumptions would impact amounts assigned to assets and liabilities and goodwill in the purchase price allocation and as a result, future net earnings.

    RECENT CANADIAN ACCOUNTING AND RELATED PRONOUNCEMENTS

    In December 2008, the CICA issued section 1582, Business Combinations, replacing Section 1581 of the same name. The new Section will be effective on January 1, 2011 with prospective application and early adoption allowed. Under the new guidance, the purchase price used in a business combination is based on the fair value of shares exchanged at their market price at the date of the exchange. Currently the purchase price used is based on the market price of the shares for a reasonable period before and after the date the acquisition is agreed upon and announced. This new guidance generally requires all acquisition costs to be expensed, while the current standard requires capitalization as part of the purchase price. Contingent liabilities are to be recognized at fair value at the acquisition date and remeasured at fair value through earnings each period until settled. While under the current standard only contingent liabilities that are resolved and payable are included in the cost to acquire the business. In addition, negative goodwill is required to be recognized immediately in earnings, unlike the current requirement to eliminate it by deducting it from non-current assets in the purchase price allocation. Harvest is currently assessing the impact of this standard on our financial position and future results.

    International Financial Reporting Standards

    In February 2008, the CICA Accounting Standards Board (“ASB”) announced that Canadian public reporting issuers will be required to report under International Financial Reporting Standards (“IFRS”) commencing January 1, 2011 which will require comparative IFRS information for the 2010 year end.

    In July 2009, the International Accounting Standards Board (“IASB”) issued an amendment with additional exemptions for first time adopters of IFRS to enable an entity to measure exploration and evaluation assets at the amount determined under the entity’s previous accounting principles and it also provides for the measurement of oil and gas assets in the development or production phase, among other things, by allocating the amount determined by the entity’s previous accounting principles to the underlying assets on a pro rata basis using reserve volumes or reserve values at the date of transition.

    Form 20-F Page 151


    We have staffed a project team with regular reporting to our senior management team and to the Audit Committee of the Board of Directors to ensure that we meet the IFRS transition requirements for 2011. The IFRS project team has developed an IFRS Transition Plan that consists of four key phases:

    1.

    Diagnostic phase – an initial assessment of the differences between Canadian accounting standards and IFRS, Planning, Assessment, Implementation and Training.

     

     

    2.

    Planning phase – development of a project plan that includes assignment of roles and responsibilities, timeline and budget.

     

     

    3.

    Assessment phase – a detailed comparison of the IFRS and Canadian standards to identify all applicable differences, as well as exemptions for first time adopters and expected changes to the relative IFRS standards. An assessment is then done on the impact on our accounting policies; information technology and data systems; business processes and data requirements; internal control over financial reporting, disclosure controls and procedures; financial reporting expertise and business activities that may be influenced such as debt covenants, capital requirements and compensation arrangements.

     

     

    4.

    Implementation phase – preparing transitional opening IFRS financial statements; implementing accounting policy changes; implementing and testing data, process, system and control changes; training.

    We are currently involved in the assessment phase of the project. We have completed the detailed analysis of the differences for most elements of our financial statements and are currently working with representatives from the various operational areas to select accounting policies and assess the impact of the differences on the data requirements, business processes, financial systems and internal controls. We have commenced our training of key employees through this process as well. Korea is on the same IFRS conversion schedule as Canada and as a result we must reassess the accounting policies that we have initially selected to ensure that they align with KNOC’s policy choices. At this stage in the project, the full impact of adopting IFRS on Harvest’s financial position and future results can not be determined; however, the most significantly impacted areas to date are property, plant and equipment and impairment of assets.

    OPERATIONAL AND OTHER BUSINESS RISKS

    Both Harvest’s upstream operations and its downstream operations are conducted in the same business environment as most other operators in the respective businesses and the business risks are very similar. We intend to continue executing our business plan to create value.

    We have segregated the identification of business risks into those generally applicable to upstream operations as well as downstream operations and should be read in conjunction with the full description of these risks in our Annual Information Form for the year ended December 31, 2009 to be filed on www.sedar.com. The following summarizes the more significant risks:

    Upstream Operations

    • Prices received for petroleum and natural gas have fluctuated widely in recent years and are also impacted by the volatility in the Canadian/US currency exchange rate.

    • The differential between light oil and heavy oil compounds the fluctuations in the benchmark oil prices.

    • The operation of petroleum and natural gas properties involves a number of operating and natural hazards which may result in blowouts, environmental damage and other unexpected and/or dangerous conditions.

    • The production of petroleum and natural gas may involve a significant use of electrical power and since de- regulation of the electric system in Alberta, electrical power prices in Alberta have been volatile.

    • The markets for petroleum and natural gas produced in western Canada depend upon available capacity to refine crude oil and process natural gas as well as pipeline capacity to transport the products to consumers.

    Form 20-F Page 152


    • The reservoir and recovery information in reserve reports are estimates and actual production and recovery rates may vary from the estimates and the variations may be significant.

    • Absent capital reinvestment, production levels from petroleum and natural gas properties will decline over time and absent commodity price increases, cash generated from operating these assets will also decline.

    • Prices paid for acquisitions are based in part on reserve report estimates and the assumptions made preparing the reserve reports are subject to change as well as geological and engineering uncertainty.

    • The operation of petroleum and natural gas properties is subject to environmental regulation pursuant to local, provincial and federal legislation and a breach of such legislation may result in the imposition of fines as well as higher operating standards that may increase costs.

    Downstream Operations

    • The market prices for crude oil and refined products have fluctuated significantly, the direction of the fluctuations may be inversely related and the relative magnitude may be different resulting volatile refining margins.

    • The prices for crude oil and refined products are generally based in US dollars while our operating costs are denominated in Canadian dollars which introduces currency exchange rate exposure.

    • Crude oil feedstock is delivered to our refinery via waterborne vessels which could experience delays in transporting supplies due to weather, accidents, government regulations or third party actions.

    • We are relying on the creditworthiness of Vitol for our purchase of feedstock and should their creditworthiness deteriorate, crude oil suppliers may restrict the sale of crude oil to Vitol.

    • Our refinery is a single train integrated interdependent facility which could experience a major accident, be damaged by severe weather or otherwise be forced to shutdown which may reduce or eliminate our cash flow.

    • Our refining operations which include the transportation and storage of a significant amount of crude oil and refined products are adjacent to environmentally sensitive coastal waters, and are subject to hazards and similar risks such as fires, explosions, spills and mechanical failures, any of which may result in personal injury, damage to our property and/or the property of others along with significant other liabilities in connection with a discharge of materials.

    • The production of aviation fuels subjects us to liability should contaminants in the fuel result in aircraft engines being damaged and/or aircraft crashes.

    • Collective agreements with our employees and the United Steel Workers of America may not prevent a strike or work stoppage and future agreements may result in an increase in operating costs.

    • Refinery operations are subject to environmental regulation pursuant to local, provincial and federal legislation and a breach of such legislation may result in the imposition of fines as well as higher operating standards that may increase costs.

    General Business Risks

    • The loss of a member to our senior management team and/or key technical operations employee could result in a disruption to either our upstream or downstream operations.

    • Variations in interest rates on our current and/or future financing arrangements may result in significant increases in our borrowing costs.

    • Our crude oil sales and refining margins are denominated in US dollars while we incur costs in Canadian dollars which results in a currency exchange exposure.

    CHANGES IN REGULATORY ENVIRONMENT

    On October 25, 2007, the Government of Alberta released its New Royalty Framework (the “NRF”) outlining changes that increase the royalty rates on conventional oil and gas, oil sands and coal bed methane using a price-sensitive and volume-sensitive sliding rate formula for both conventional oil and natural gas. These proposals were given Royal Assent on December 2, 2008 and became effective January 1, 2009. Prior to the NRF, the amount of royalties payable was influenced by the oil price, oil production, density of oil and the vintage of the oil with the rate ranging from 10% to 35% and with respect to natural gas production, the royalty reserved was between 15% to 35% depending on the a prescribed or corporate average reference price and subject to various incentive programs.

    Form 20-F Page 153


    The NRF sets royalty rates for conventional oil by a single sliding rate formula which is applied monthly and increases the range of royalty rates to up to 50% and with rate caps once the price of conventional oil reaches $120 per barrel. With respect to natural gas production, the royalties outlined in the NRF are set by a single sliding rate formula ranging from 5% to 50% with a rate cap once the price of natural gas reaches $16.59 per GJ.

    The NRF also includes a policy of “shallow rights reversion.” The shallow rights reversion policy affects all petroleum and natural gas agreements, however, the timing of the reversion will differ depending on whether the leases and licences were acquired prior to or subsequent to January 1, 2009. Leases granted after January 1, 2009 will be subject to shallow rights reversion at the expiry of the primary term, and in the event of a licence, the policy will apply after the expiry of the intermediate term. Holders of leases and licences that have been continued indefinitely prior to January 1, 2009 will receive a notice regarding the reversion of the shallow rights which will be implemented three years from the date of the notice. The lease or licence holder can make a request to extend this period. The Government intends this policy to maximize the development of currently undeveloped resources by having the mineral rights to shallow gas geological formations that are not being developed revert back to the Government and be made available for resale.

    On April 10, 2008, the Government of Alberta introduced two new royalty programs for the development of deep oil and natural gas reserves. A five-year oil program for exploratory wells over 2,000 meters will provide royalty adjustments up to $1 million or 12 months of royalty offsets whichever comes first while a natural gas deep drilling program for wells deeper than 2,500 meters will create a sliding scale of royalty credit according to depth of up to $3,750/meter.

    On November 19, 2008, the Government of Alberta announced the introduction of a five year program of Transitional Royalty Plan (the “TRP”) which effective January 1, 2009, offers companies drilling new natural gas or conventional deep oil wells (between 1,000 and 3,500 meters) a one-time option, on a well-by-well basis, to reduced royalty rates for new wells for a maximum period of five years to December 31, 2013 after which all wells convert to the NRF. To qualify for this program, wells must be drilled between November 19, 2008 and December 31, 2013.

    On March 3, 2009, the Government of Alberta announced a new three-point stimulus plan, and extended the plan to two years on June 25, 2009. The drilling royalty credit for new conventional oil and natural gas wells is a two-year program effective for wells spud on or after April 1, 2009, and will provide a $200 per-metre-drilled royalty credit, with the maximum credit determined on a sliding scale based on the individual company’s total Alberta-based 2008 Crown oil and gas production. The royalty rate cap is also effective April 1, 2009 for new conventional oil and natural gas wells and will provide a maximum 5% royalty rate for the first 12 months of production, to a maximum of 50,000 barrels of oil or 500 million cubic feet of natural gas per well, to all new wells that begin producing conventional oil or natural gas between April 1, 2009 and March 31, 2011. The third point is an abandonment and reclamation fund which will provide $30 million to be invested by the Orphan Well Association to abandon and reclaim old well sites where there is no legally responsible or financially able party available.

    In the February 2009 Speech from the Throne, the Alberta Government announced they were initiating a competitiveness review of the provinces Oil and Gas Sector which may include revisions to the current royalty program. The review is expected to be completed in 2010. For a detailed discussion of our regulatory environment, please refer to the discussion of Industry Conditions in the General Business Description of our Annual Information Form for the year ended December 31, 2009 which will be filed on SEDAR at www.sedar.com

    In 2007, the Government of Alberta introduced the Climate Change and Emissions Management Amendment Act which intends to reduce greenhouse gas emissions intensity from large emitting facilities. On January 24, 2008, the Government of Alberta announced their plan to reduce projected emissions in the province by 50% under the new climate change plan by 2050. This will result in real reductions of 14% below 2005 levels. The Government of Alberta stated they will form a government-industry council to determine a go-forward plan for implementing technologies, which will significantly reduce greenhouse gas emissions by capturing air emissions from industrial sources and locking them permanently underground in deep rock formations.

    Form 20-F Page 154


    In 2002, the Government of Canada ratified the Kyoto Protocol which calls for Canada to reduce its greenhouse gas emissions to specified levels. On April 26, 2007, the Government of Canada released its Action Plan to Reduce Greenhouse Gases and Air Pollution (the “Action Plan”) which includes a regulatory framework for air emissions. This Action Plan is to regulate the fuel efficiency of vehicles and the strengthening of energy standards for a number of energy-using products. On March 10, 2008, the Government of Canada released “Turning the Corner” outlining additional details to implement their April 2007 commitment to cut greenhouse gas emissions by an absolute 20% by 2020. “Turning the Corner” sets out a framework to establish a market price for carbon emissions and sets up a carbon emission trading market to provide incentives for Canadians to reduce their greenhouse gas emissions. In addition, the regulations include new measures for oil sands developers that require an 18% reduction from 2006 levels by 2010 for existing operations and for oil sands operations commencing in 2012, a carbon capture and storage capability. There is no mention of targeting reductions for unintentional fugitive emissions for conventional producers. Companies will be able to choose the most cost effective way to meet their emissions reduction targets from in-house reductions, contributions to time-limited technology funds, domestic emissions trading and the United Nations’ Clean Development Mechanism. Companies that have already reduced their greenhouse gas emissions prior to 2006 will have access to a limited one-time credit for early adoption. Giving the evolving nature of the debate related to climate change and the control of greenhouse gases and resulting requirements, and the lack of detail in the Government of Canada’s announcement, it is not possible to assess the impact of the requirements on our operations and financial performance.

    DISCLOSURE CONTROLS AND PROCEDURES

    Under the supervision of our Chief Executive Officer and Chief Financial Officer, we have evaluated the effectiveness of our disclosure controls and procedures as of December 31, 2009 as defined under the rules adopted by the Canadian securities regulatory authorities and the U.S. Securities and Exchange Commission. Based on this evaluation, our Chief Executive Officer and Chief Financial Officer have concluded that as of December 31, 2009, our disclosure controls and procedures were effective to ensure that information required to be disclosed by Harvest in reports it files or submits to Canadian and U.S. securities authorities was recorded, processed, summarized and reported within the time period specified in Canadian and U.S. securities laws and was accumulated and communicated to Harvest’s management, including its Chief Executive Officer and Chief Financial Officer, to allow timely decisions regarding required disclosures.

    INTERNAL CONTROL OVER FINANCIAL REPORTING

    Management is responsible for establishing and maintaining internal control over our financial reporting. Our internal control is designed to provide reasonable assurance regarding the reliability of financial reporting and preparation of financial statements for external purposes in accordance with Canadian Generally Accepted Accounting Principles. Management, with the participation of our Chief Executive Officer and Chief Financial Officer, has evaluated the effectiveness of our internal control over financial reporting as of December 31, 2009. The evaluation was based on the Internal Control – Integrated Framework issued by the Committee of Sponsoring Organizations of the Treadway Commission. Based on that evaluation, management has concluded that as of December 31, 2009, the design and operation of internal controls were effective.

    During the year ended December 31, 2009, there were no changes in our internal control over financial reporting that have materially affected, or are reasonably likely to materially affect, our internal control over financial reporting.

    Based on their inherent limitations, disclosure controls and procedures and internal control over financial reporting may not prevent or detect misstatements, errors or fraud. Control systems, no matter how well conceived or operated, can provide only reasonable, but not absolute, assurance that the objectives of the control systems are met.

    ADDITIONAL INFORMATION

    Further information about us, including our Annual Information Form, can be accessed under our public filings found on SEDAR at www.sedar.com or at www.harvestenergy.ca. Information can also be found by contacting our Investor Relations department at (403) 265-1178 or at 1-866-666-1178.

    Form 20-F Page 155


    MANAGEMENT’S REPORT

    In management’s opinion, the accompanying consolidated financial statements of Harvest Energy Trust (the “Trust”) have been prepared within reasonable limits of materiality and in accordance with Canadian generally accepted accounting principles. Since a precise determination of many assets and liabilities is dependent on future events, the preparation of financial statements necessarily involves the use of estimates and approximations. These have been made using careful judgment and with all information available up to March 5, 2010. Management is responsible for the consistency, therewith, of all other financial and operating data presented in Management’s Discussion and Analysis for the year ended December 31, 2009.

    To meet its responsibility for reliable and accurate financial statements, management has established and monitors systems of internal control which are designed to provide reasonable assurance that financial information is relevant, reliable and accurate, and that assets are safeguarded and transactions are executed in accordance with management’s authorization.

    Under the supervision of our Chief Executive Officer and our Chief Financial Officer, we have conducted an evaluation of the effectiveness of our internal control over financial reporting based on the Internal Control-Integrated Framework issued by the Committee of Sponsoring Organizations of the Treadway Commission (COSO). We have concluded that as of December 31, 2009, our internal controls over financial reporting were effective.

    Because of inherent limitations, internal control over financial reporting may not prevent or detect misstatements and even those systems determined to be effective can provide only reasonable assurance with respect to the financial statement preparation and presentation.

    The consolidated financial statements have been examined by our auditors, KPMG LLP. Their responsibility is to express a professional opinion on the fair presentation of the consolidated financial statements in accordance with Canadian generally accepted accounting principles. The Auditor’s Report outlines the scope of their examination and sets forth their opinion on our financial statements.

    The Board of Directors is responsible for approving the consolidated financial statements. The Board fulfills its responsibilities related to financial reporting mainly through the Audit Committee. The Audit Committee consists exclusively of independent directors and includes at least one director with financial expertise. The Audit Committee meets regularly with management and the external auditors to discuss reporting and governance issues and ensures each party is discharging its responsibilities. The Audit Committee has reviewed these financial statements with management and the Independent Registered Public Accountants and has recommended their approval to the Board of Directors. The Board of Directors has approved the consolidated financial statements of the Trust.

    (signed) (signed)
    John E. Zahary Kyungluck Sohn
    President and Chief Financial Officer
    Chief Executive Officer  
       
       
    Calgary, Alberta  
    March 5, 2010  

    Form 20-F Page 156



       
    KPMG LLP
    Chartered Accountants Telephone (403) 691-8000
    2700 205 - 5th Avenue SW Telefax (403) 691-8008
    Calgary AB T2P 4B9 Internet www.kpmg.ca

    REPORT OF INDEPENDENT REGISTERED PUBLIC ACCOUNTING FIRM

    To the Board of Directors of Harvest Operations Corporation, Administrator of Harvest Energy Trust We have audited the accompanying consolidated balance sheets of Harvest Energy Trust ("the Trust") as at December 31, 2009 and 2008 and the consolidated statements of income (loss) and comprehensive income (loss), unitholders’ equity, and cash flows for each of the years in the two-year period ended December 31, 2009. These consolidated financial statements are the responsibility of the Trust's management. Our responsibility is to express an opinion on these consolidated financial statements based on our audits.

    We conducted our audits in accordance with Canadian generally accepted auditing standards and in accordance with the standards of the Public Company Accounting Oversight Board (United States). Those standards require that we plan and perform the audit to obtain reasonable assurance about whether the financial statements are free of material misstatement. An audit includes examining, on a test basis, evidence supporting the amounts and disclosures in the financial statements. An audit also includes assessing the accounting principles used and significant estimates made by management, as well as evaluating the overall financial statement presentation. We believe that our audits provide a reasonable basis for our opinion.

    In our opinion, these consolidated financial statements present fairly, in all material respects, the financial position of the Trust as of December 31, 2009 and 2008 and the results of its operations and its cash flows for each of the years in the two-year period ended December 31, 2009 in conformity with Canadian generally accepted accounting principles.

    Canadian generally accepted accounting principles vary in certain significant respects from US generally accepted accounting principles. Information relating to the nature and effect of such differences is presented in the related supplemental schedule to the consolidated financial statements.

    We also have audited, in accordance with the standards of the Public Company Accounting Oversight Board (United States), the Trust's internal control over financial reporting as of April 29, 2010, based on the criteria established in Internal Control—Integrated Framework issued by the Committee of Sponsoring Organizations of the Treadway Commission (COSO), and our report dated April 29, 2010 expressed an unqualified opinion on the effectiveness of the Company’s internal control over financial reporting.

    /s/ KPMG LLP      

    Chartered Accountants

    Calgary, Canada
    April 29, 2010

    Form 20-F Page 157


    CONSOLIDATED BALANCE SHEETS
    As at December 31
    (thousands of Canadian dollars)

        2009     2008  
    Assets            
    Current assets            
       Accounts receivable and other $  180,839   $  173,341  
       Fair value of risk management contracts [Note 20]   -     36,087  
       Prepaid expenses and deposits   15,551     11,843  
       Inventories [Note 5]   81,784     55,788  
        278,174     277,059  
                 
    Property, plant and equipment [Note 6]   3,974,070     4,468,505  
    Intangible assets [Note 8]   87,846     106,002  
    Future income tax [Note 18]   64,822     -  
    Goodwill [Note 7]   -     893,841  
      $  4,404,912   $  5,745,407  
                 
    Liabilities and Unitholders’ Equity            
    Current liabilities            
       Bank loan [Note 11] $  428,017   $  -  
       Accounts payable and accrued liabilities [Note 9]   216,563     221,418  
       Cash distribution payable   -     47,160  
       Current portion of convertible debentures [Note 13]   172,053     2,513  
       Current portion of 77/8 % Senior notes [Note 12]   41,909        
       Fair value deficiency of risk management contracts [Note 20]   2,052     235  
        860,594     271,326  
                 
    Bank loan [Note 11]   -     1,226,228  
    77/8 % Senior notes [Note 12]   217,210     298,210  
    Convertible debentures [Note 13]   665,817     825,246  
    Asset retirement obligation [Note 10]   284,043     265,997  
    Employee future benefits [Note 19]   9,394     10,551  
    Deferred credit   359     522  
    Future income tax [Note 18]   -     203,998  
                 
    Unitholders’ equity            
       Unitholders’ capital [Note 14]   4,669,559     3,897,653  
       Equity component of convertible debentures   -     84,100  
       Contributed surplus [Note 15]   315,255     6,433  
       Accumulated income   (476,750 )   458,884  
       Accumulated distributions   (2,056,444 )   (1,891,674 )
       Accumulated other comprehensive income (loss)   (84,125 )   87,933  
        2,367,495     2,643,329  
      $  4,404,912   $  5,745,407  

    Commitments and contingencies [Note 22]
    Subsequent events [Note 23]

    See accompanying notes to these consolidated financial statements.

    Form 20-F Page 158


    CONSOLIDATED STATEMENTS OF INCOME (LOSS) AND COMPREHENSIVE INCOME (LOSS)
    For the Years Ended December 31
    (thousands of Canadian dollars, except per Trust Unit amounts)

        2009     2008  
    Revenue            
       Petroleum, natural gas, and refined product sales $  3,267,945   $  5,737,809  
       Royalty expense   (128,860 )   (248,445 )
        3,139,085     5,489,364  
                 
    Expenses            
       Purchased products for processing and resale   2,015,671     3,850,507  
       Operating   500,586     537,149  
       Transportation and marketing   26,237     34,243  
       General and administrative [Note 17]   38,045     34,743  
       Korea National Oil Corporation acquisition related costs [Note 1 and 17]   18,393     -  
       Realized net (gains) losses on risk management contracts   (62,803 )   200,782  
       Unrealized net losses (gains) on risk management contracts   37,904     (185,921 )
       Interest and other financing charges on short term debt, net   8,896     295  
       Interest and other financing charges on long term debt   110,943     146,375  
       Depletion, depreciation, amortization and accretion   527,579     519,811  
       Goodwill impairment [Note 7]   884,077     -  
       Currency exchange (gain) loss   (2,265 )   30,882  
       Large corporations tax and other tax   (509 )   (81 )
       Future income tax expense (recovery) [Note 18]   (28,035 )   108,560  
        4,074,719     5,277,345  
    Net income (loss) for the year   (935,634 )   212,019  
                 
    Other comprehensive income (loss)            
    Cumulative translation adjustment   (172,058 )   284,692  
    Comprehensive income (loss) for the year $  (1,107,692 ) $  496,711  
                 
    Net income (loss) per Trust Unit, basic [Note 14] $  (5.38 ) $  1.39  
    Net income (loss) per Trust Unit, diluted [Note 14] $  (5.38 ) $  1.39  

    See accompanying notes to these consolidated financial statements.

    Form 20-F Page 159


    CONSOLIDATED STATEMENTS OF UNITHOLDERS’ EQUITY
    As at December 31
    (thousands of Canadian dollars)

              Equity                       Accumulated  
              Component of                       Other  
        Unitholders’      Convertible     Contributed     Accumulated     Accumulated      Comprehensive  
           Capital     Debentures     Surplus     Income     Distributions      Income (Loss)  
    At December 31, 2007   3,736,080     39,537     -     246,865     (1,340,349 )   (196,759 )
    Equity component of convertible debenture issuances                                    
       7.5% Debentures Due 2015   -     51,000     -     -     -     -  
    Convertible debenture conversions                                    
       9% Debentures Due 2009   32     -     -     -     -     -  
       8% Debentures Due 2009   141     (1 )   -     -     -     -  
       10.5% Debentures Due 2008   13     (3 )   -     -     -     -  
    Settlement of convertible debentures                                    
       10.5% Debentures Due 2008   24,249     (6,433 )   6,433     -     -     -  
    Exercise of unit appreciation rights and other   1,494     -     -     -     -     -  
    Issue costs   (2,330 )   -     -     -     -     -  
    Currency translation adjustment   -     -     -     -     -     284,692  
    Net income   -     -     -     212,019     -     -  
    Distributions and distribution reinvestment plan   137,974     -     -     -     (551,325 )   -  
    At December 31, 2008 $ 3,897,653   $  84,100   $  6,433   $  458,884   $  (1,891,674 ) $  87,933  
    Issued for cash                                    
       June 4, 2009   126,509                                
       December 22, 2009   600,000                                
    Issued for corporate acquisition [Note 4a]   4,618                                
    Settlement of convertible debentures                                    
       9% Debentures Due 2009   944     -     -     -     -     -  
       8% Debentures Due 2009   1,588     (11 )   11     -     -     -  
    Elimination of equity component of convertible debentures resulting from the acquisition by Korea National Oil Corporation [Note 13]   -     (84,089 )   84,089     -     -     -  
    Exercise of unit appreciation rights and other   397     -     -     -     -     -  
    Issue costs, net of tax   (5,867 )   -     -     -     -     -  
    Currency translation adjustment   -     -     -     -     -     (172,058 )
                                         
    Net loss   -     -     -     (935,634 )   -     -  
    Distributions and distribution reinvestment plan   43,717     -     -     -     (164,770 )   -  
    Future income tax adjustment from change in shareholder status [Note 18]   -     -     224,722     -     -     -  
    At December 31, 2009 $ 4,669,559   $  -   $  315,255   $  (476,750 ) $  (2,056,444 ) $  (84,125 )

    See accompanying notes to these consolidated financial statements.

    Form 20-F Page 160


    CONSOLIDATED STATEMENTS OF CASH FLOWS
    For the Years Ended December 31
    (thousands of Canadian dollars)

        2009     2008  
    Cash provided by (used in)            
    Operating Activities            
       Net income (loss) for the year $  (935,634 ) $  212,019  
       Items not requiring cash            
             Depletion, depreciation, amortization and accretion   527,579     519,811  
             Impairment of goodwill [Note 7]   884,077     -  
             Unrealized currency exchange (gain) loss   (5,337 )   11,736  
             Non-cash interest expense and amortization of finance charges   15,521     14,197  
             Unrealized loss (gain) on risk management contracts [Note 20]   37,904     (185,921 )
             Future income tax expense (recovery)   (28,035 )   108,560  
             Unit based compensation recovery   (5,212 )   (1,577 )
             Employee benefit obligation   (1,157 )   (1,618 )
             Other non-cash items   58     (5 )
       Settlement of asset retirement obligations [Note 10]   (14,270 )   (11,418 )
       Change in non-cash working capital   (1,892 )   (9,897 )
        473,602     655,887  
                 
    Financing Activities            
       Issue of Trust Units, net of issue costs   719,504     -  
       Issue of convertible debentures, net of issue costs [Note 13]   -     239,498  
       Bank repayments [Note 11]   (810,704 )   (52,413 )
       Financing costs   (3,300 )   (228 )
       Cash distributions   (121,053 )   (410,678 )
       Change in non-cash working capital   (47,893 )   4,098  
        (263,446 )   (219,723 )
                 
    Investing Activities            
       Additions to property, plant and equipment   (230,151 )   (327,474 )
       Business acquisitions   -     (36,756 )
       Property acquisitions   (2,635 )   (138,493 )
       Property dispositions   64,751     46,476  
       Change in non-cash working capital   (41,583 )   24,274  
        (209,618 )   (431,973 )
                 
    Change in cash and cash equivalents   538     4,191  
                 
    Effect of exchange rate changes on cash   (538 )   (4,191 )
                 
    Cash and cash equivalents, beginning of year   -     -  
                 
    Cash and cash equivalents, end of year $  -   $  -  
                 
    Interest paid $  87,765   $  115,209  
    Large corporation tax and other tax (received) paid, net $  (509 ) $  (81 )

    See accompanying notes to these consolidated financial statements.

    Form 20-F Page 161


    NOTES TO CONSOLIDATED FINANCIAL STATEMENTS
    December 31, 2009 and 2008
    (tabular amounts in thousands of Canadian dollars, except Trust Unit, and per Trust Unit amounts)

    1. Nature of Operations and Structure of the Trust
       

    Harvest Energy Trust (the “Trust”) is an open-ended, unincorporated investment trust established under the laws of the Province of Alberta and is governed pursuant to the Amended and Restated Trust Indenture dated December 22, 2009 between Harvest Operations Corp. (“Harvest Operations”), a wholly owned subsidiary and manager of the Trust, and 1496965 Alberta Ltd. as Trustee (the “Trust Indenture”). The beneficiary of the Trust is the holder of its Trust Units (the “Unitholder”). On December 22, 2009, Korea National Oil Corporation Canada Ltd. (“KNOC”), a wholly owned subsidiary of subsidiary Korea National Oil Corporation, purchased all of the issued and outstanding Trust Units of the Trust.

     

     

    The business of the Trust is carried on by Harvest Operations and other operating subsidiaries of the Trust, including North Atlantic Refining Limited Partnership. The activities of Harvest Operations and the Trust’s subsidiaries are financed through interest bearing notes from the Trust, net profit interests issued to the Trust, and third party debt such as bank debt and the 77/8 % Senior Notes. The net profit interests are determined pursuant to the terms of each respective net profit interest agreement. The Trust is entitled to net profit interests equal to the amount by which 99% of the gross proceeds from the sale of production from petroleum and natural gas properties exceed 99% of certain deductible expenditures. Under the terms of the net profits interest agreements, deductible expenditures may include discretionary amounts to fund capital expenditures, to repay third party debt and to provide for working capital required to carry out the operations of the operating subsidiaries.

     

     

    Harvest is an integrated energy trust with petroleum and natural gas operations focused on the operation and further development of assets in western Canada (“upstream operations”) and a refining and marketing business focused on the safe operation of a medium gravity sour crude hydrocracking refinery and a retail and wholesale petroleum marketing business both located in the Province of Newfoundland and Labrador (“downstream operations”).

     

     

    References to “Harvest” refer to the Trust on a consolidated basis. References to “North Atlantic” refer to Harvest Refining General Partnership and its subsidiaries, all of which are 100% owned by Harvest.

     

     

    2.

    Significant Accounting Policies

     

     

    These financial statements have been prepared by management in accordance with Canadian generally accepted accounting principles (“Canadian GAAP”).


      (a) Consolidation
         
     

    These consolidated financial statements include the accounts of Harvest and its subsidiaries. All inter-entity transactions and balances have been eliminated upon consolidation.

       

     

      (b)

    Use of Estimates

       

     

     

    The preparation of financial statements requires management to make estimates and assumptions that affect the reported amounts of assets and liabilities and disclosures of contingencies, if any, as at the date of the financial statements and the reported amounts of revenues and expenses during the period. Specifically, amounts recorded for depletion, depreciation, amortization and accretion expense, asset retirement obligations, fair value of risk management contracts, employee future benefits, income taxes and amounts used in the impairment tests for intangible assets, goodwill, inventory and property, plant and equipment are based on estimates. These estimates include petroleum and natural gas reserves, future petroleum and natural gas prices, future refined product prices, future interest and currency exchange rates and future costs required to develop those reserves as well as other fair value assumptions. By their nature, these estimates are subject to measurement uncertainty and the effect on the financial statements of changes in such estimates in future years could be material.

       

     

      (c)

    Revenue Recognition

       

     

     

    Revenues associated with the sale of crude petroleum, natural gas, natural gas liquids and refined products are recognized when title passes to customers and payment has either been received or collection is reasonably certain. Concurrent with the recognition of revenue from the sale of refined products and included in purchased products for resale and processing are associated transportation charges. Revenues for retail services are recorded when the services are provided.

       

     

     

    The sales price of residential home heating fuels and automotive gasoline and diesel within the Province of Newfoundland and Labrador is subject to regulation under the Petroleum Products Act. The Petroleum Products Pricing Commissioner sets the maximum wholesale and retail prices that a wholesaler and a retailer may charge and sets the maximum mark-up between the wholesale price to the retailer and the retail price to the consumer. Prices are set biweekly using a price adjustment formula based on an allowable premium above Platt's with an interruption formula. The full effect of rate regulation is reflected in the product sales revenue as recorded by Harvest.

    Form 20-F Page 162



       

     

      (d)

    Inventories

       

     

     

    Inventories are carried at the lower of cost or net realizable value. The costs of inventory are determined using the weighted average cost method. The valuation of inventory is reviewed at the end of each month. The costs of parts and supplies inventories are determined under the average cost method.

       

     

      (e)

    Joint Interest and Partnership Accounting

       

     

     

    The subsidiaries of Harvest conduct substantially all of their petroleum and natural gas production activities through joint interests and through partnerships. The consolidated financial statements reflect only Harvest’s proportionate interest in such activities.

       

     

      (f)

    Property, Plant, and Equipment

       

     

     

    Upstream Operations

       

     

     

    Harvest follows the full cost method of accounting for its petroleum and natural gas activities. All costs of acquiring petroleum and natural gas properties, whether productive or unproductive, related development costs, and overhead charges directly related to these activities, are capitalized and accumulated in one cost centre. Maintenance and repair costs that do not extend or enhance the recoverable reserves are charged against income.

       

     

     

    Proceeds from the sale of petroleum and natural gas properties are applied against capital costs. Gains and losses are not recognized on the disposition of petroleum and natural gas properties unless that disposition would alter the rate of depletion and depreciation by 20% or more.

       

     

     

    Provision for depletion and depreciation of petroleum and natural gas assets is calculated using the unit-of- production method, based on proved reserves net of royalties as evaluated by independent petroleum engineers. The cost basis used for the depletion and depreciation provision is the capitalized costs of petroleum and natural gas assets including undeveloped property plus the estimated future development costs of proved undeveloped reserves. Reserves are converted to equivalent units on the basis of six thousand cubic feet of natural gas to one barrel of petroleum, reflecting the approximate relative energy content.

       

     

     

    Harvest places a limit on the aggregate carrying amount of property, plant and equipment associated with petroleum and natural gas activities which may be amortized to depletion and depreciation in future periods. Impairment is recognized when the carrying amount of the petroleum and natural gas assets exceeds the sum of the undiscounted future cash flows expected from the proved reserves.

       

     

     

    To recognize impairment, Harvest would then measure the amount of impairment by comparing the carrying amounts of the petroleum and natural gas assets to an amount equal to the estimated net present value of future cash flows from proved plus probable reserves using the risk-free discount rate. Any excess carrying amount above the net present value of Harvest’s future cash flows would be a permanent impairment and reflected as a charge to net income for the period.

       

     

     

    Cash flows are calculated based on future price estimates, adjusted for Harvest’s contractual arrangements related to pricing and quality differentials.

       

     

     

    The cost of unproved properties is excluded from the impairment test calculation described above and subject to a separate impairment test. An impairment of unproved properties is recognized when the cost base exceeds the fair value determined by a reference to market prices, historical experience or a third party independent evaluator.

       

     

     

    Downstream Operations

       

     

     

    Property, plant and equipment related to the refining assets are recorded at cost. Depreciation of recorded cost less salvage value is provided on a straight-line basis over the estimated useful life of the assets as set out below. Any gains or losses on disposal of individual assets are recognized in the year of disposal.

    Form 20-F Page 163



                                           Asset Period
         
      Refining and production plant:  
           Processing equipment 5 – 25 years
           Structures 15 – 20 years
           Catalysts 2 – 5 years
      Tugs 25 years
      Vehicles 2 – 5 years
      Office and computer equipment 3 – 5 years


     

    Maintenance and repair costs, including major maintenance activities, are expensed as incurred. Improvements that increase or prolong the service life or capacity of an asset are capitalized.

       

     

     

    Property, plant and equipment related to refining assets are tested for recovery whenever events or changes in circumstances indicate that their carrying amount may not be recoverable. Property, plant and equipment related to refining assets are not recoverable if their carrying amounts exceed the sum of the undiscounted cash flows expected to result from their use and eventual disposition. If property, plant and equipment related to refining assets are not recoverable, an impairment loss is recognized in an amount by which their carrying amount exceeds their fair value, with fair value determined based on discounted estimated net cash flows.

       

     

      (g)

    Goodwill and Other Intangible assets

       

     

     

    Goodwill is recognized when the purchase price of an acquired business exceeds the fair value of the net identifiable assets and liabilities of the acquired business. Goodwill is carried at cost less impairment and is not amortized. The carrying amount of goodwill is assessed for impairment annually at year-end or more frequently if events occur that could result in an impairment. The goodwill impairment test is a two step test. In the first step, the carrying amount of the assets and liabilities, including goodwill, is compared to the fair value of the reporting unit. The fair value of a reporting unit is determined by calculating the present value of the expected future cash flows from the reporting unit. If the fair value is less than the carrying amount of the reporting unit, a potential impairment of goodwill may exist requiring the second test to be performed. Impairment is measured by allocating the fair value of the reporting unit, as determined in the first test, over the fair value of the identifiable assets and liabilities. The excess of the fair value of the reporting unit over the fair value of the identifiable assets and liabilities represents the fair value of goodwill. The excess of the book value of goodwill over this implied fair value is then recognized as an impairment and charged to income in the period in which it occurs.

       

     

     

    Intangible assets with determinable useful lives are amortized using the straight line method over the estimated lives of the assets, which range from 5 to 20 years. The amortization methods and estimated service lives are reviewed annually. The carrying amounts of intangible assets are tested for recoverability whenever events or changes in circumstances indicate that their carrying amounts may not be recoverable. Intangibles are not recoverable if their carrying amounts exceed the sum of the undiscounted cash flows expected to result from their use and eventual disposition. If intangibles are not recoverable, an impairment loss is recognized in an amount by which their carrying amount exceeds their fair value, with fair value determined based on discounted estimated net cash flows.

       

     

      (h)

    Asset Retirement Obligations

       

     

     

    Harvest recognizes the fair value of any asset retirement obligations as a liability in the period in which it incurs a legal obligation associated with the retirement of tangible long-lived assets that result from the acquisition, construction, development, and normal use of the assets. Harvest uses a credit-adjusted risk free discount rate to estimate this fair value. The associated asset retirement costs are capitalized as part of the carrying amount of the long-lived asset and depleted and depreciated using the method described under “Property, Plant and Equipment”. Subsequent to the initial measurement of the asset retirement obligation, the obligation is adjusted at the end of each subsequent period to reflect the passage of time and changes in the timing and amount of estimated future cash flows underlying the obligation. Actual costs incurred upon settlement of the retirement obligation are charged against the obligation to the extent of the liability recorded.

       

     

      (i)

    Income Taxes

       

     

     

    Harvest follows the asset and liability method of accounting for income taxes. Under this method, income tax liabilities and assets are recognized for the estimated tax consequences attributable to differences between the amounts reported in the financial statements of the corporate subsidiaries and their respective tax bases, using enacted or substantively enacted income tax rates. The effect of a change in income tax rates on future tax liabilities and assets is recognized in income in the period in which the change occurs. A valuation allowance is recorded against any future income tax asset if it is more likely than not that the asset will not be realized.

    Form 20-F Page 164



     

    Under the Income Tax Act (Canada) the Trust and its trust subsidiary entities are taxable only on income that is not distributed or distributable to their Unitholders. As the Trust and its trust subsidiaries distribute all of their taxable income to their Unitholders, neither the Trust nor its trust subsidiaries are currently subject to income tax. In 2007 the Canadian government enacted legislation to apply a tax to distributions from Canadian publicly traded income trusts; however, with the purchase of Harvest by the KNOC on December 22, 2009, Harvest is no longer a publicly traded trust and as a result is no longer subject to a distribution tax beginning in 2011. Therefore, as long as Harvest maintains its current structure and the Trust and its trust subsidiaries continue to distribute all of their taxable income, Harvest and its trust subsidiaries will not be subject to tax.

       

     

      (j)

    Unit-based Compensation

       

     

     

    Prior to the acquisition by KNOC, Harvest had a Trust Unit Rights Incentive Plan and the Unit Award Incentive Plan. The compensation expense for these plans was determined by estimating the intrinsic value of the awards at each period end and recognizing the amount in income over the vesting period. After the awards vested, further changes in the intrinsic value were recognized in income in the period of change.

       

     

     

    The intrinsic value is the difference between the market value of the Units and the exercise price of the right in the case of the Trust Unit Rights Incentive Plan, and in the case of the Unit Award Incentive Plan the market value of the Units represents the intrinsic value of the Award. Under the Trust Unit Rights Incentive Plan, the intrinsic value method was used as participants in the plan had the option to either purchase the Units at the exercise price or to receive a cash payment or Trust Unit equivalent, equal to the excess of the market value of the Units over the exercise price. Under the Unit Award Incentive Plan participants had the option upon exercise to receive a cash payment or Trust Unit equivalent, equal to the value of awards outstanding, which was equivalent to the market value of the Units.

       

     

      (l)

    Employee Future Benefits

       

     

     

    North Atlantic maintains a defined benefit plan and provides certain post-retirement health care benefits, which cover the majority of its employees and their surviving spouses.

       

     

     

    The cost of providing the defined benefits and other post-retirement benefits is actuarially determined based upon an independent actuarial valuation using management’s best estimates of discount rates, rate of return on plan assets, rate of compensation increase, retirement ages of employees, and expected health care costs. The cost of pensions earned by employees is actuarially determined using the projected benefit method prorated on credited service. Funding of the defined benefit pension plans complies with Canadian federal and provincial regulations, and requires contributions to the plans be made based on independent actuarial valuation. Pension plan assets are measured at fair values with the difference between the fair value of the plan assets and the total employee benefit obligation recorded on the balance sheet. For the purpose of calculating the expected return on assets, the fair value of the plan assets is used.

       

     

     

    The defined benefit plan provides benefits based on length of service and the best five years of the last ten years’ average earnings. There is no recognition or amortization of actuarial gains or losses less than 10% of the greater of the accrued benefit obligations and the fair value of plan assets for the defined benefit pension plans. Actuarial gains and losses over 10% are amortized on a straight-line basis over the average remaining service period of the plan participants. Actuarial gains or losses related to the other post-retirements benefits are recognized in income immediately. Past service costs are amortized on a straight-line basis over the expected average remaining service life of plan participants.

       

     

      (m)

    Currency Translation

       

     

     

    Monetary assets and liabilities denominated in a currency other than Canadian dollars are translated at the rate of exchange in effect at the balance sheet date. Revenues and expenses denominated in a foreign currency are translated at the monthly average rate of exchange. Translation gains and losses are included in income in the period in which they arise.

       

     

     

    Harvest’s investment in its downstream operations, which is considered a self-sustaining operation with a U.S. dollar denominated functional currency, is translated using the current rate method. Gains and losses resulting from this translation are recorded in the cumulative translation adjustment in accumulated other comprehensive income.

       

     

      (n)

    Financial Instruments

       

     

     

    Harvest classifies cash and price risk management contracts as held-for-trading and measures these instruments at fair value each reporting period. The remainder of Harvest’s financial instruments are measured at amortized cost.

       

     

     

    Transaction costs relating to financial instruments classified as held for trading are expensed in net income in the period that they are incurred. Harvest has elected to add all other transaction costs that are directly attributable to the acquisition or issue of a financial asset or liability to the amount of the financial asset or liability that is recorded on initial recognition.

    Form 20-F Page 165


       
    3. New Accounting Policies
         

    (a)

    Current Year Accounting Changes

     

     

     

    Financial Instruments - Disclosures

     

     

     

    Effective December 31, 2009, Harvest adopted CICA issued amendments to Handbook Section 3862, Financial Instruments – Disclosures. The amendments include enhanced disclosures relating to the fair value of financial instruments and the liquidity risk associated with financial instruments. Section 3862 now requires that all financial instruments measured at fair value be categorized into one of three hierarchy levels. Refer to Note 20 Financial Instruments and Risk Management for enhanced fair value disclosures and liquidity risk disclosures.

     

     

     

    Goodwill and Intangibles

     

     

     

    Effective January 1, 2009, Harvest adopted the new Canadian Institute of Chartered Accountants (“CICA”) accounting standard “Goodwill and Intangible Assets”, Section 3064 which replaced Section 3062 “Goodwill and Other Intangible Assets” and Section 3450, “Research and Development Costs”. Section 3064 establishes standards for the recognition, measurement, presentation and disclosure of intangible assets and goodwill subsequent to its initial recognition. The adoption of this standard had no impact on the consolidated financial statements.

     

     

     

    (b)

    Future Accounting Changes

     

     

     

    Business Combinations, Consolidated Financial Statements and Non-Controlling Interests

     

     

     

    The CICA Handbook Section 1582 ‘‘Business Combinations’’ is effective for business combinations with an acquisition date after January 1, 2011. This standard was amended to require additional use of fair value measurements, recognition of additional assets and liabilities, and increased disclosure. Adopting the standard is expected to have a material effect on the way the Company accounts for future business combinations. Entities adopting Section 1582 will also be required to adopt CICA Handbook Sections 1601 ‘‘Consolidated Financial Statements’’ and 1602 ‘‘Non-Controlling Interests’’. These standards will require non-controlling interests to be presented as part of Shareholders’ Equity on the balance sheet. In addition, the income statement of the controlling parent will include 100 per cent of the subsidiary’s results and present the allocation between the controlling and non-controlling interests. These standards will be effective January 1, 2011, with early adoption permitted. The changes resulting from adopting Section 1582 will be applied prospectively and the changes from adopting Sections 1601 and 1602 will be applied retrospectively. Harvest is currently assessing the impact of this standard on our financial position and future results.

     

     

     

    International Financial Reporting Standards (“IFRS”)

     

     

     

    In February 2008, the CICA Accounting Standards Board (“ASB”) announced that Canadian public reporting issuers will be required to report under International Financial Reporting Standards (“IFRS”) commencing January 1, 2011 which will require comparative IFRS information for the 2010 year end. We will begin reporting under IFRS as of January 1, 2011, but given the current stage of the Company’s IFRS project the full impact of adopting IFRS on Harvest’s financial position and future results can not be determined.


    4. Acquisitions


      (a) Pegasus Oil & Gas Inc. (“Pegasus”)
         
     

    On August 11, 2009, Harvest acquired approximately 93.5% of the issued and outstanding class A shares of Pegasus in exchange for 0.015 units of Harvest for each Pegasus Class A Share and approximately 90.6% of the issued and outstanding class B shares of Pegasus in exchange for 0.15 units of Harvest for each Pegasus Class B Share for total consideration of approximately $4.6 million plus the assumption of $13.9 million of debt. This amount consisted of the issuance of 670,288 Trust Units at an ascribed price of $6.89 per Trust Unit, based on the weighted average trading price of the Harvest Trust Units before and after the announcement date of June 15, 2009. The results of operations of this acquisition have been included in the consolidated financial statements since its acquisition date.

       

     

      (b)

    Private petroleum and natural gas corporation

       

     

     

    On July 24, 2008, Harvest acquired all of the issued and outstanding shares of a private petroleum and natural gas corporation for $36.8 million in cash net of working capital adjustments and transaction costs. The purchase price was assigned primarily to oil and gas properties. The results of operations of this acquisition have been included in the consolidated financial statements since its acquisition date.

    Form 20-F Page 166



      (c) Petroleum and natural gas assets
         
     

    On September 8, 2008, Harvest acquired certain petroleum and natural gas assets in exchange for $130.8 million in cash plus an interest in two non-operated properties for total consideration of $136.3 million. The results of operations of these assets have been included in the consolidated financial statements since the acquisition date.


    5. Inventories


          December 31, 2009     December 31, 2008  
      Petroleum products            
         Upstream – pipeline fill $  1,183   $  603  
         Downstream   76,424     50,311  
          77,607     50,914  
      Parts and supplies   4,177     4,874  
      Total inventories $  81,784   $  55,788  

    During the year ended December 31, 2009, Harvest recognized $2.4 million (2008 – $35.3 million) of inventory impairments and $9.7 million (2008 – nil) of recoveries of inventory impairments in its downstream operations. At December 31, 2009, inventories held at net realizable value totaled $24.5 million (December 31, 2008 – $37.6 million).

    6. Property, Plant and Equipment


                December 31, 2009           December 31, 2008  
          Upstream     Downstream     Total     Upstream     Downstream     Total  
      Cost $  4,848,984   $  1,328,727   $  6,177,711   $  4,710,725   $  1,493,039   $  6,203,764  
      Accumulated depletion                                    
      and depreciation   (1,998,004 )   (205,637 )   (2,203,641 )   (1,572,449 )   (162,810 )   (1,735,259 )
      Net book value $  2,850,980   $  1,123,090   $  3,974,070   $  3,138,276   $  1,330,229   $  4,468,505  

    General and administrative costs of $10.9 million (2008 – $10.0 million) have been capitalized during the year ended December 31, 2009, of which $2.5 million (2008 - nil) relate to the Trust Unit Rights Incentive Plan and the Unit Award Incentive Plan.

    All costs, except those associated with major spare parts inventory and assets under construction, are subject to depletion and depreciation at December 31, 2009 including future development costs of $446.8 million (2008 – $489.5 million). Downstream major parts inventory of $6.6 million were excluded from the asset base subject to depreciation at December 31, 2009 (2008 - $7.5 million). Downstream assets under construction of $30.3 million were excluded from the asset base subject to depreciation at December 31, 2009 (2008 - $12.7 million).

    The petroleum and natural gas future prices used in the impairment test for petroleum and natural gas assets were obtained from third party engineers and accepted by management. Based on these assumptions, the undiscounted future net revenue from Harvest’s proved reserves exceeded the carrying amount of its petroleum and natural gas assets as at December 31, 2009 and 2008, and therefore no impairment was recorded in either of the periods ended on these dates.

    Benchmark prices and U.S.$/Cdn.$ exchange rate assumptions reflected in the impairment test as at December 31, 2009 were as follows:

        WTI Oil(1) Currency Edmonton Light Crude Oil(1) AECO Gas(1)
      Year (US$/barrel) Exchange Rate (CDN$ barrel) (CDN$/MMBtu)
      2010 80.00 0.95 83.20 6.05
      2011 83.60 0.95 87.00 6.75
      2012 87.40 0.95 91.00 7.15
      2013 91.30 0.95 95.00 7.45
      2014 95.30 0.95 99.20 7.80
      Thereafter (escalation) 2% 0% 2% 2%

    (1) Actual prices used in the impairment test were adjusted for commodity price differentials specific to Harvest.

    Form 20-F Page 167



    7. Goodwill Impairment
       

    At June 30, 2009, it was determined that an impairment test of the Downstream reporting unit was required due to expectations of lower future refining margins and the probable deferral of certain future capital expenditures. Harvest completed the two-step process to determine whether the goodwill of the Downstream reporting unit was impaired. The first step of the impairment test involved comparing the fair value of the reporting unit to the carrying value, including goodwill. The fair value was determined using a discounted cash flow approach which incorporated management’s expectations of future throughput and expenses and the forward curve for refined product crack spreads. The fair value of the Downstream reporting unit was below the carrying value, indicating a potential impairment. The second step required the fair value of goodwill be determined by valuing the reporting unit’s net assets in the same manner as allocating a purchase price in a business combination. It was determined that the goodwill associated with the Downstream reporting unit was fully impaired and a pre-tax charge of $206.5 million was recorded in the financial results at June 30, 2009.

     

     

    At September 30, 2009, it was determined that the fair value of the Trust, based on the Arrangement Agreement with the KNOC, indicated a potential impairment of the Upstream goodwill. An impairment test for the Upstream reporting unit was conducted and the fair value of the reporting unit was below its carrying value as at September 30, 2009. The fair value of the Upstream goodwill was determined by valuing the reporting unit’s net assets in the same manner as allocating a purchase price in a business combination. It was determined that the goodwill associated with the Upstream reporting unit was fully impaired and a pre-tax charge of $677.6 million was recorded at September 30, 2009.

     

     

    Refer to the goodwill table in Note 21 for the change in goodwill during the year ended December 31, 2009.

       
    8. Intangible Assets


                December 31, 2009           December 31, 2008  
                Accumulated     Net book           Accumulated     Net book  
          Cost     Amortization     value     Cost     Amortization     value  
      Engineering drawings $  93,539   $  (15,005 ) $  78,534   $  108,402   $  (11,969 ) $  96,433  
      Marketing contracts   6,505     (2,967 )   3,538     7,539     (2,480 )   5,059  
      Customer lists   3,938     (1,264 )   2,674     4,564     (1,008 )   3,556  
      Fair value of office lease   931     (875 )   56     931     (652 )   279  
      Financing costs   3,300     (256 )   3,044     7,300     (6,625 )   675  
      Total $  108,213   $  (20,367 ) $  87,846   $  128,736   $  (22,734 ) $  106,002  


    9. Accounts Payable and Accrued Liabilities


          December 31, 2009     December 31, 2008  
      Trade accounts payable $  71,309   $  62,771  
      Accrued interest   16,530     17,262  
      Trust Unit Rights Incentive Plan and Unit Award Incentive Plan [Note 17]   -     3,894  
      Other accrued liabilities   117,539     126,170  
      Current portion of asset retirement obligation   11,185     11,321  
      Total $  216,563   $  221,418  

    Form 20-F Page 168



    10. Asset Retirement Obligation
       

    Harvest’s asset retirement obligations result from its net ownership interest in petroleum and natural gas assets including well sites, gathering systems and processing facilities and the estimated costs and timing to reclaim and abandon them. Harvest estimates the total undiscounted amount of cash flows required to settle its asset retirement obligations to be approximately $1,202 million which will be incurred between 2010 and 2059. A credit-adjusted risk-free discount rate of 8% - 10% and inflation rate of approximately 2% were used to calculate the fair value of the asset retirement obligations.

     

     

    A reconciliation of the asset retirement obligations is provided below:


          December 31, 2009     December 31, 2008  
       Balance, beginning of year $  277,318   $  213,529  
       Incurred on business acquisition of a private corporation   1,411     1,900  
       Liabilities incurred   1,351     4,371  
       Revision of estimates   7,219     49,395  
       Net liabilities acquired (settled) through acquisition (disposition)   (2,538 )   910  
       Liabilities settled   (14,270 )   (11,418 )
       Accretion expense   24,737     18,631  
       Balance, end of year(1) $  295,228   $  277,318  

    (1) Current portion of the asset retirement obligation is included in accounts payable and accrued liabilities [Note 9]

    Harvest has undiscounted asset retirement obligations of approximately $14.9 million relating to the refining and marketing assets. The fair value of this obligation cannot be reasonably determined because the assets currently have an indeterminate life.

    11. Bank Loan
       

    Harvest had a $1.6 billion three year syndicated credit facility with a maturity date of April 30, 2010. With the purchase of Harvest by KNOC on December 22, 2009, the facility was renegotiated and reduced to $600 million concurrent with a $600 million payment made in December. The maturity date remains unchanged at April 30, 2010. At December 31, 2009, Harvest had $428.0 million drawn from the $600 million available under the Credit Facility ($1,226.2 million drawn from the $1.6 billion available at December 31, 2008).

     

     

    The Credit Facility is secured by first floating charge over all of the assets of Harvest's operating subsidiaries plus a first mortgage security interest on the refinery assets of North Atlantic. The most restrictive covenants of Harvest’s credit facility include an aggregate limitation of $25 million on financial assistance and/or capital contributions to parties other than those included in the first floating charge, a limitation to carrying on business in countries that are not members of the Organization of Economic Co-operation and Development and a limitation on the payment of distributions to Unitholders in certain circumstances such as an event of default. The Credit Facility requires standby fees on undrawn amounts and interest on amounts borrowed at varying rates depending on Harvest's ratio of secured debt (excluding the 77/8 % Senior Notes and Convertible Debentures) to its earnings before interest, taxes, depletion, amortization and other non-cash amounts ("EBITDA"). In addition to the availability under this facility being limited by the Borrowing Base Covenant of the 77/8 % Senior Notes described in Note 12, availability is subject to the following quarterly financial covenants:


        Covenant As at December 31, 2009
      Secured debt to EBITDA 3.0 to 1.0 or less 0.7
      Total debt to EBITDA 3.5 to 1.0 or less   2.7
      Secured debt to Capitalization 50% or less 11%
      Total debt to Capitalization 55% or less 40%

    For the year ended December 31, 2009, Harvest’s average interest rate on advances under the Credit Facility was 1.44% (2008 – 4.12%).

    Form 20-F Page 169



    12. 77/8 % Senior Notes
       

    On October 14, 2004, Harvest Operations Corp., a wholly owned subsidiary of Harvest, issued US$250 million of 77/8 % Senior Notes for cash proceeds of $311,951,000. The 77/8 % Senior Notes are unsecured, require interest payments semi- annually on April 15 and October 15 each year, mature on October 15, 2011 and are unconditionally guaranteed by Harvest and all of its wholly-owned subsidiaries. Prior to maturity, redemptions are permitted as follows:

    • After October 15, 2009 at 101.969% of the principal amount

    • After October 15, 2010 at 100% of the principal amount

    The 77/8 % Senior Notes contains a change of control covenant that requires Harvest Operations Corp. to commence an offer to repurchase the 77/8 % Senior Notes at a price of 101% of the principal amount plus accrued interest within 30 days of a change of control event, as defined in the indenture. On December 22, 2009, concurrent with the acquisition of 100% of Harvest’s outstanding Trust Units by Korea National Oil Company, the change of control covenant was triggered and on January 20, 2010 Harvest Operations Corp. delivered formal notice to the trustee under the indenture of its offer to purchase all outstanding 77/8 % Senior Notes; refer to Note 23 for details on the redemptions. There are also covenants restricting, among other things, the sale of assets and the incurrence of additional indebtedness if such issuance would result in an interest coverage ratio, as defined, of less than 2.5 to 1. Notwithstanding the interest coverage ratio limitation, the incurrence of additional indebtedness under the Credit Facilities may be limited by the Borrowing Base Covenant (as described below) and certain other specific circumstances.

     

    The covenants of the 77/8 % Senior Notes also restrict Harvest’s incurrence of secured indebtedness to an amount less than 65% of the present value of the future net revenues from its proven petroleum and natural gas reserves discounted at an annual rate of 10% (the “Borrowing Base Covenant”). At December 31, 2009, the Borrowing Base Covenant restricts secured indebtedness to Cdn$1.87 billion (at December 31, 2008 - Cdn$1.91 billion).

     

    In addition, the covenants of the 77/8 % Senior Notes restrict Harvest’s ability to pay distributions to Unitholders (net of distributions settled with the delivery of Trust Units) during a quarter to 80% of the prior quarter’s cash flow from operating activities before settlement of asset retirement obligations and changes in non-cash working capital if Harvest’s interest coverage ratio as described in the agreement is greater than 2.5 to 1.0 and its consolidated leverage ratio is lower than 3.0 to 1.0. Notwithstanding, distributions are permitted provided that from the date of issuance of the 77/8% Senior Notes, the aggregate distributions do not exceed an amount equal to $40 million plus 100% of the net cash proceeds from the sale of Trust Units plus 80% of the cumulative cash flow from operating activities less distributions paid which as at December 31, 2009, amounted to a carry-forward of approximately Cdn$2.2 billion (Cdn$1.5 billion as at December 31, 2008).

     

    The fair value of the 77/8 % Senior Notes at December 31, 2009 was $265.4 million (2008 - $231.4 million).

     

    13.

    Convertible Debentures

     

    Harvest has five series of convertible unsecured subordinated debentures outstanding (the “Convertible Debentures”). Interest on the debentures is payable semi-annually in arrears in equal installments on dates prescribed by each series.

     

    KNOC’s acquisition of all the outstanding Trust Units constitutes a change of control under the debenture indenture whereby Harvest is required to make an offer to the holders of the debentures to repurchase the debentures for cash consideration equal to 101% of the principal amount plus any accrued and unpaid interest within 30 days; refer to Note 23 for details on the redemptions.

     

    As a result of KNOC acquiring all of the outstanding Trust Units of Harvest and will be settled with cash upon maturity, the debentures are no longer convertible into Units but investors would receive $10.00 for each unit notionally received based on each series conversion rate. Because every series of debentures carry a conversion price that exceeds $10.00 per unit, it is assumed that no investor would exercise their conversion option.

     

    The debentures may be redeemed by Harvest at its option in whole or in part prior to their respective redemption dates. The redemption price for the first redemption period is at a price equal to $1,050 per debenture and at $1,025 per debenture during the second redemption period. Any redemption will include accrued and unpaid interest at such time.

    Form 20-F Page 170


    The following is a summary of the five series of convertible debentures:

        Conversion price      
      Series / Trust Unit Maturity First redemption period Second redemption period
      6.5% Debentures Due 2010 $ 31.00 Dec. 31, 2010 Jan. 1/09-Dec. 31/09 Jan. 1/10-Dec. 30/10
      6.40% Debentures Due 2012(1) $ 46.00 Oct. 31, 2012 Nov. 1/08-Oct. 31/09 Nov. 1/09-Oct. 31/10
      7.25% Debentures Due 2013(1) $ 32.20 Sept. 30, 2013 Oct. 1/09-Sept. 30/10 Oct. 1/10-Sept. 30/11
      7.25% Debentures Due 2014(1) $ 27.25 Feb. 28, 2014 Mar. 1/10-Feb. 28/11 Mar. 1/11-Feb. 29/12
      7.5% Debentures Due 2015(1) $ 27.40 May 31, 2015 Jun. 1/11-May 31/12 Jun. 1/12-May 31/13

    (1) These series of convertible debentures may also be redeemed by Harvest at a price of $1,000 per debenture after the second redemption period until maturity.

    The following table summarizes the face value, carrying amount and fair value of the Convertible Debentures:

                December 31, 2009           December 31, 2008  
                Carrying                 Carrying        
          Face Value     Amount     Fair Value     Face Value     Amount(1 )   Fair Value  
      9% Debentures Due 2009 $  -   $  -   $  -   $  944   $  940   $  984  
      8% Debentures Due 2009   -     -     -     1,588     1,573     1,540  
      6.5% Debentures Due 2010   37,062     36,187     37,562     37,062     35,387     29,650  
      6.40% Debentures Due 2012   174,626     170,667     176,460     174,626     169,455     75,089  
      7.25% Debentures Due 2013   379,256     362,216     385,703     379,256     358,533     166,835  
      7.25% Debentures Due 2014   73,222     68,458     74,467     73,222     67,549     36,611  
      7.5% Debentures Due 2015   250,000     200,342     256,875     250,000     194,322     107,500  
        $  914,166   $  837,870   $  931,067   $  916,698   $  827,759   $  418,209  

    (1) Excluding the equity component.

    On January 31, 2008, the 10.5% Debenture matured and Harvest elected to settle its obligation by issuing 1,166,593 Trust Units rather than settling in cash.

    On April 25, 2008, Harvest issued $250 million principal amount of 7.5% Convertible Debentures for total net proceeds from the issue of $239.5 million. These debentures mature on May 31, 2015 and have a conversion price of $27.40.

    On May 31, 2009, the 9% Debenture matured and Harvest elected to settle its obligation by issuing 136,906 Trust Units rather than settling in cash.

    On September 30, 2009, the 8% Debenture matured and Harvest elected to settle its obligation by issuing 259,184 Trust Units rather than settling in cash.

    Form 20-F Page 171


    14.

    Unitholders' Capital

      (a) Authorized
         
      The authorized capital consists of an unlimited number of Trust Units.
         
      (b) Number of Units Issued


          Year ended December 31  
          2009     2008  
      Outstanding, beginning of year   157,200,701     148,291,170  
      Issued for cash            
           June 4, 2009 at $7.30 per Trust Unit   17,330,000     -  
           December 22, 2009 at $10.00 per Trust Unit   60,000,000     -  
      Issued for corporate acquisition   670,288     -  
      Convertible debenture conversions            
           9% Debentures Due 2009   -     2,310  
           8% Debentures Due 2009   -     8,710  
           10.5% Debentures Due 2008   -     344  
      Settlement of convertible debentures            
           10.5% Debentures Due 2008   -     1,166,593  
           9% Debentures Due 2009   136,906     -  
           8% Debentures Due 2009   259,184     -  
      Distribution reinvestment plan issuance   6,590,755     7,655,414  
      Exercise of unit appreciation rights and other   80,967     76,160  
      Outstanding, end of year   242,268,801     157,200,701  

    In 2005, Harvest implemented a premium distribution reinvestment plan. The premium distribution program enables investors to receive a cash payment equal to 102% of the regular distribution amount. With the acquisition of all the issued and outstanding Trust Units of Harvest by KNOC on December 22, 2009, the distribution reinvestment plan was cancelled.

    (c) Per Trust Unit Information

    The following tables summarize the net income and Trust Units used in calculating income per Trust Unit:

      Net income adjustments   December 31, 2009     December 31, 2008  
      Net (loss) income, basic $  (935,634 ) $  212,019  
           Interest on Convertible Debentures   -     95  
      Net income, diluted(1)(3) $  (935,634 ) $  212,114  


      Weighted average Trust Units adjustments   December 31, 2009     December 31, 2008  
      Number of Units            
      Weighted average Trust Units outstanding, basic   173,785,806     152,836,717  
      Effect of Convertible Debentures   -     69,155  
      Effect of Employee Unit Incentive Plans   -     200,789  
      Weighted average Trust Units outstanding, diluted(2)(3)   173,785,806     153,106,661  


      (1)

    Net income, diluted excludes the impact of the conversions of certain of the Convertible Debentures of $69.4 million for the year ended December 31, 2008, as the impact would be anti-dilutive.

       

     

      (2)

    Weighted average Trust Units outstanding, diluted for the year ended December 31, 2008 does not include the unit impact of 25,915,000 for certain of the Convertible Debentures and nil for the Employee Unit Incentive Plans, as the impact would be anti-dilutive.

       

     

      (3)

    As a result of the acquisition of all the issued and outstanding Trust Units of Harvest by Korea National Oil Company on December 22, 2009, the debentures are no longer convertible into Trust Units at the option of the holder and the Employee Unit Incentive Plans have been settled; therefore, no adjustment for the effect of Convertible Debentures or the effect of Employee Unit Incentive Plans have been included in the determination of net income, diluted or weighted average Trust Units outstanding, diluted for the year ended December 31, 2009.

    Form 20-F Page 172



    15. Contributed Surplus


          December 31, 2009     December 31, 2008  
      Balance, beginning of year $  6,433   $  -  
      Settlement of convertible debentures   11     6,433  
      Elimination of equity component of convertible debentures resulting from the acquisition by KNOC   84,089     -  
      Future income tax adjustment from change in shareholder status [Note 18]   224,722     -  
      Balance, end of year $ 315,255   $  6,433  


    16. Capital Structure
       
    Harvest considers its capital structure to comprise its credit facilities, 77/8% Senior Notes, Convertible Debentures and unitholders’ equity.


          December 31, 2009     December 31, 2008  
               Bank debt $  428,017   $  1,226,228  
               77/8 % Senior Notes (1)   262,750     304,500  
               Principal amount of convertible debentures   914,166     916,698  
      Total Debt   1,604,933     2,447,426  
      Unitholders’ equity (2)   4,669,559     2,559,229  
      Total capitalization $  6,274,492   $  5,006,655  

    (1) Face value converted at the year end exchange rate.
    (2)
    Less equity component of convertible debentures at December 31, 2008.

    Harvest’s primary objective in its management of capital resources is to have access to capital to fund its financial obligations as well as future growth. Harvest monitors its capital structure and makes adjustments according to market conditions to remain flexible while meeting these objectives. Accordingly, Harvest may adjust its capital spending programs, issue new units in exchange for equity capital from the unitholder, issue new debt or repay existing debt.

    Harvest evaluates its capital structure using the following non-GAAP financial ratios: bank debt to Twelve Month Trailing EBITDA; secured debt to net present value of our proved petroleum and natural gas reverses discounted at 10%; and total debt to total debt plus unitholders’ equity. These ratios are also included in our externally imposed capital requirements per our credit facility [Note 10], Senior Notes [Note 11] and Convertible Debentures [Note 12]; Harvest was in compliance with all debt covenants at December 31, 2009.

    At December 31, 2008 the issuance of Trust Units was limited by the “normal growth guidelines” contained in Bill C-52 issued by the Government of Canada; however, subsequent to the acquisition of all the outstanding Trust Units by KNOC, Harvest is no longer subject to this legislation as it is no longer a publicly traded trust. Harvest’s Trust Unit indenture provides for the issuance of an unlimited number of Trust Units.

    17. Employee Unit Incentive Plans
       

    Harvest had a Trust Unit Rights Incentive Plan and Unit Award Incentive Plan (“Unit Award Plan”) in place prior to the KNOC acquisition.

     

     

    Trust Unit Rights Incentive Plan

     

     

    Harvest was authorized to grant non-transferable unit appreciation rights to directors, officers, consultants, employees and other service providers. The initial exercise price of rights granted under the plan was equal to the market price of the Trust Units at the time of grant and the maximum term of each right was five years. The rights vest equally over four years commencing on the first anniversary of the grant date. Any portion of a distribution that did not reduce the exercise price on exercised rights was paid to the holder in a lump sum cash payment after the rights had been exercised.

     

     

    Upon the exercise of unit appreciation rights the holder had the sole discretion to elect to receive cash or units. As a result, Harvest recognized a liability on its consolidated balance sheet associated with the rights reserved under the plan. This obligation represented the difference between the market value of the Trust Units and the exercise price of the vested unit rights outstanding under the plan. No obligation has been recorded at December 31, 2009 in accounts payable and accrued liabilities (2008 - $0.3 million) as the 7,233,661 outstanding Trust Unit Rights (2008 – 8,037,446) were settled with the acquisition of Harvest by the KNOC in December 2009.

    Form 20-F Page 173


    The following table summarizes the changes in the Trust Unit Rights Incentive Plan:

          Year ended December 31, 2009     Year ended December 31, 2008  
          Unit     Weighted     Unit     Weighted  
          Appreciation     Average Exercise     Appreciation     Average Exercise  
          Rights     Price     Rights     Price  
      Outstanding beginning of year   8,037,466   $  21.19     3,823,683   $  30.74  
           Granted   145,000     7.90     5,244,102     15.68  
           Exercised   (20,675 )   23.95     (68,675 )   25.67  
           Forfeited/settled (1)   (8,161,791 )   20.98     (961,644 )   28.80  
           Outstanding before exercise price reductions   -     -     8,037,466     21.19  
           Exercise price reductions   -     -     -     (4.45 )
      Outstanding, end of year   -     -     8,037,466     16.74  
      Exercisable before exercise price reductions   -   $  -     85,200   $  22.60  
      Exercise price reductions   -     -     -     (15.49 )
      Exercisable, end of year   -   $  -     85,200   $  7.11  

    (1) Trust Unit Rights of 7,233,661 were settled on December 22, 2009 subsequent to the closing of the acquisition of Harvest by KNOC (2008 – nil).

    Unit Award Plan

    The Unit Award Plan authorized Harvest to grant awards of Trust Units to directors, officers, employees and consultants of Harvest and its affiliates. Awards vested annually over a two to four year period and, upon vesting, entitled the holder to elect to receive the number of Trust Units subject to the award or the equivalent cash amount. Harvest recognized a liability on its consolidated balance sheet associated with the awards granted under the plan. This obligation represented the fair value of the vested Trust Units granted under the Unit Award Plan. No obligation has been recorded at December 31, 2009 in accounts payable and accrued liabilities (2008 - $3.6 million) as the 629,347 outstanding Unit Awards (2008 – 659,137) were settled with the acquisition of Harvest by the KNOC in December 2009.

      Number   December 31, 2009     December 31, 2008  
                   
      Outstanding, beginning of year   659,137     348,248  
      Granted   17,732     390,274  
      Adjusted for distributions   93,523     75,310  
      Exercised   (101,652 )   (121,776 )
      Forfeitures/settled (1)   (668,740 )   (32,919 )
      Outstanding, end of year   -     659,137  
      Exercisable, end of year   -     238,817  

    (1) Unit Awards of 629,347 were settled on December 31, 2009 subsequent to the closing of the acquisition of Harvest by KNOC (2008 – nil).

    In conjunction with the KNOC acquisition, each of the Trust Unit Rights Incentive Plan and the Unit Award Plan was cancelled and $8.3 million was required to be paid to directors, officers and employees. The Trust had accrued $5.6 million of costs associated with the plans prior to the cancellation of the plans; on cancellation of the plans the Trust recorded an additional $2.7 million of costs of which $2.2 million has been included in KNOC acquisition related costs in the consolidated statements of income and $0.5 million was included in general and administrative expense.

    Total non cash compensation recovery included in G&A is $5.2 million (2008 – recovery of $1.7 million).

    18.

    Income Taxes

    The future income tax (“FIT”) provision reflects the net tax effects of temporary differences between the carrying amounts of assets and liabilities of the corporate subsidiaries in the Trust and their corresponding income tax bases as at that date. Changes in the temporary differences are reflected in FIT expense (recovery). Those changes that arise due to a change in capital structure are charged to equity.

    As a result of the acquisition by KNOC on December 22, 2009, Harvest is no longer a public trust and is therefore no longer subject to the SIFT tax legislation that passed in Bill C-52 in June 2007 which made the distributions of publicly traded trusts subject to tax. Management does not intend on having income accumulate in the trust; however, in the event that this occurred, tax free distributions could be made to KNOC Canada to eliminate any taxable income. This results in an effective tax rate of zero for Harvest’s flow through entities which led to the reversal of the remaining FIT liability that was initially booked upon the enactment of the SIFT rates in the second quarter of 2007. A recovery of $224.7 million relating to this reversal was realized through equity during 2009 as it arose from a change in shareholder status, a recovery of $1.1 million was recognized in unitholders’ capital as it related to a capital transaction and a recovery of $28.0 million was credited through the income statement; the additional movement was due to a FIT asset of $14.9 million being recorded on the Pegasus acquisition.

    Form 20-F Page 174


    At the end of 2009, Harvest had a net FIT asset on the balance sheet of $64.8 million comprised of a $91.0 million FIT liability for the downstream corporate entities and an offsetting FIT asset of $155.8 million for the upstream corporate entities as compared to a FIT liability of $204.0 million comprised of a $372.6 million provision for our various flow through entities and a $168.6 million net asset for our corporate entities at the end of the prior year.

      FIT liability (asset)      
      Opening FIT Liability, January 1, 2009   203,998  
      Ending FIT Asset, December 31, 2009   (64,822 )
          (268,820 )
      Consists of:      
             FIT recovery for period ended December 31, 2009   (28,035 )
             FIT asset recognized on Pegasus acquisition   (14,991 )
             FIT related to SIFT moved to equity   (224,723 )
             FIT related to share issuance costs   (1,071 )
      Total   (268,820 )

    Form 20-F Page 175


    The provision for future income taxes varies from the amount that would be computed by applying the relevant Canadian income tax rates to reported income before taxes as follows:

          Year ended December 31  
          2009     2008  
      Income (loss) before taxes $  (964,178 ) $  320,498  
      Combined Canadian Federal and Provincial statutory income tax rate   29.23%     29.85%  
      Computed income tax expense (recovery) at statutory rates   (281,829 )   95,669  
      Increased expense (recovery) resulting from the following:            
             Income earned by flow through entities   (48,162 )   (164,571 )
             Goodwill write-down   258,416        
           Transfer of intangibles from trust to corporation   34,199        
      Temporary differences acquired in excess of fair value limitation       944  
           Benefit of future tax deductions previously unrecognized   (8,172 )   -  
           Difference between current and expected tax rates   (57,482 )   113,655  
           Non-taxable portion of capital (gain) loss   (5,936 )   8,216  
           Change in estimates of future temporary differences   52,158     54,005  
           Non-deductible expenses   28,773     642  
      FIT expense   (28,035 )   108,560  

    The components of the FIT (asset)/liability are as follows:

          December 31  
          2009     2008  
      Net book value of petroleum and natural gas assets in excess of tax pools $  214,584   $  498,725  
      Net book value of intangible assets in excess of tax pools   9,681     16,640  
      Asset retirement obligation   (52,129 )   (73,899 )
      Net unrealized losses related to risk management contracts and currency exchange positions – current   (3,248 )   7,124  
      Net unrealized losses related to risk management contracts and currency exchange positions – long-term   6,681     1,177  
      Non-capital loss carry forwards for tax purposes   (239,513 )   (241,660 )
      Deferral of taxable income in partnership   681     554  
      Future employee retirement costs   (1,514 )   (3,135 )
      Working capital and other items   (45 )   (1,528 )
      FIT liability (asset), net $  (64,822 ) $  203,998  

    There are approximately $1.0 billion of temporary differences in the consolidated flow-through entities within the Trust on which FIT has not been recognized.

    The expiry dates on the consolidated non-capital losses are as follows:

      Year of Expiry      
      2013 $ 9,768  
      2014   40,411  
      2023   366  
      2024   902  
      2025   97,444  
      2026   40,698  
      2027   457,336  
      2028   353,884  
      2029   118,424  
      Consolidated non-capital losses $ 1,119,233  

    See Commitments and Contingencies [Note 22].

    Form 20-F Page 176



    19. Employee Future Benefit Plans
       
    Defined Benefit Plans
       

    The measurement of the accrued benefit obligation and annual expense for the defined benefit plans requires actuarial calculations and several assumptions. These assumptions, set annually on December 31, are as follows:


          December 31, 2009     December 31, 2008  
          Pension     Other Benefit     Pension     Other  
          Plans     Plans     Plans     Benefit Plans  
      Discount rate   5.5%     5.5%     7.25%     7.25 %  
      Expected long-term rate of return on plan assets   7.0%     -     7.0%     -  
      Rate of compensation increase   3.5%     -     3.5%     -  
      Employee contribution of pensionable income   6.0%     -     6.0%     -  
      Annual rate of increase in covered health care benefits   -     9%     -     10%  
      Expected average remaining service lifetime (years)   12.2     10.5     11.7     10.7  

    The assets of the defined benefit plan are invested and maintain the following asset mix:

          December 31, 2009     December 31, 2008  
      Bonds/fixed income securities   31%     36%  
      Equity securities   69%     64%  

    Total cash payments for employee future benefits, consisting of cash contributed by Harvest to the pension plans and other benefit plans was $4.8 million for 2009 (2008 - $3.7 million).

    The expected long-term rates of return are estimated based on many factors, including the expected forecast for inflation, risk premiums for each class of asset, and current and future financial market conditions.

    The defined benefit pension plans and post-retirement health care benefits plan were subject to actuarial valuations on December 31, 2009; the next valuation reports are due no later than December 31, 2010.

          December 31, 2009     December 31, 2008  
                               
          Pension     Other Benefit     Pension     Other Benefit  
          Plans     Plans     Plans     Plans  
                               
      Employee benefit obligation, beginning of year $  40,652   $  5,298   $  49,082   $  6,653  
      Current service costs   1,182     216     3,355     370  
      Interest   3,084     392     2,673     346  
      Actuarial losses (gains)   13,317     1,462     (13,086 )   (1,795 )
      Benefits paid   (1,759 )   (321 )   (1,372 )   (276 )
      Employee benefit obligation, end of year   56,476     7,047     40,652     5,298  
                               
      Fair value of plan assets, beginning of year   35,132     -     38,903     -  
      Actual return on plan assets   6,510     -     (7,587 )   -  
      Employer contributions   4,605     224     3,485     199  
      Employee contributions   1,582     97     1,703     77  
      Benefits paid   (1,759 )   (321 )   (1,372 )   (276 )
      Fair value of plan assets, end of year   46,070     -     35,132     -  
      Funded status   (10,406 )   (7,047 )   (5,520 )   (5,298 )
      Unamortized balances:                        
      Net actuarial losses   8,059     -     267     -  
      Carrying amount $  (2,347 ) $  (7,047 ) $  (5,253 ) $  (5,298 )


          December, 31, 2009     December, 31, 2008  
      Summary:            
         Pension plans $  2,347   $  5,253  
         Other benefit plans   7,047     5,298  
      Carrying amount $  9,394   $  10,551  

    Form 20-F Page 177


    Estimated pension and other benefit payments to plan participants which reflect expected future service, expected to be paid from 2010 to 2019, are as follows:

          Pension Plans     Other Benefit Plans  
                   
      2010 $  1,667   $  382  
      2011   1,926     543  
      2012   2,144     655  
      2013   2,419     786  
      2014   2,887     943  
      2015 to 2019   21,663     7,303  
      Total $  32,706   $  10,612  

    The table below shows the components of the net benefit plan expense:

          Year ended December 31, 2009     Year ended December 31, 2008  
          Pension Plans     Other Benefit     Pension Plans     Other Benefit  
                       Plans                  Plans  
      Current service cost $  1,182   $  216   $  3,355   $  370  
      Interest costs   3,084     392     2,673     346  
      Expected return on assets   (2,558 )   -     (2,806 )   -  
      Amortization of net actuarial (gains)/losses   (8 )   1365     -     (1,872 )
      Net benefit plan expense $  1,700   $  1,973   $  3,222   $  (1,156 )

    A 1% percent change in the expected health care cost trend rate would have the following annual impacts as at December 31, 2009:

          1% Increase     1% Decrease  
      Impact on post-retirement benefit expense $  1   $  (2 )
      Impact on projected benefit obligation   16     (25 )

    20.

    Financial Instruments and risk management contracts

    Financial instruments of Harvest consist of cash, accounts receivable, accounts payable and accrued liabilities, bank loan, risk management contracts, Convertible Debentures and the 77/8% Senior Notes. The carrying value and fair value of these financial instruments at December 31, 2009 is disclosed below by financial instrument category, as well as any related gains or losses and interest income or expense for the year ended December 31, 2009:

                            Interest     Other  
          Carrying           Gains/     Income/     Income/  
          Value     Fair Value     (Losses)     (Expense)     (Expense)  
      Loans and Receivables                              
           Accounts receivable $  180,839   $  180,839   $  -   $  130 (2) $  -  
      Assets Held for Trading                              
           Net fair value of risk                              
           management contracts   (2,052 )   (2,052 )   (24,899 ) (3)   -     -  
      Other Liabilities                              
           Accounts payable(6)   205,378     205,378     -     -     -  
           Bank loan   428,017     428,017     -     (16,582 ) (4)   (930 )(4)
                                             
           77/8% Senior Notes   259,119 (1)   265,378     -     (24,413 ) (5)   -  
           Convertible                              
           Debentures $  837,870   $  931,067   $  -   $  (77,914 ) (5) $  -  


      (1)

    The face value of the 77/8 % Senior Notes at December 31, 2009 is $262.8 million (U.S. $250 million).

       

     

      (2)

    Included in petroleum, natural gas, and refined product sales in the statement of income and comprehensive income.

       

     

      (3)

    Included in risk management contracts - realized and unrealized gains (losses) in the statement of income and comprehensive income.

       

     

      (4)

    Included in interest and other financing charges on short term/long term debt in the statement of income and comprehensive income. The amortization of financing fees related to this liability is included in amortization of deferred finance charges in the statement of cash flows.

       

     

      (5)

    Included in interest and other financing charges on short term/long term debt in the statement of income and comprehensive income. The non-cash interest expense relating to the accretion of premiums, discounts or transaction costs that are netted against these liabilities are included in non-cash interest in the statement of cash flows.

       

     

      (6)

    Excludes current portion of asset retirement obligation

    Form 20-F Page 178


    (a) Fair Values

    The fair values of the Convertible Debentures and the 77/8% Senior Notes are based on quoted market prices as at December 31, 2009. The risk management contracts are recorded on the balance sheet at their fair value; accordingly, there is no difference between fair value and carrying value. The bank loan is recorded at amortized cost, but as there are no transaction costs associated with our bank debt and the financing costs are included in intangible assets, there is no difference between the carrying value and the fair value. Due to the short term nature of accounts receivable, accounts payable, cash distribution payable and the bank loan, their carrying values approximate their fair values.

    Harvest’s financial assets and liabilities recorded at fair value have been classified according to the following hierarchy based on the amount of observable inputs used to value the instrument.

    Level 1 – Quoted prices are available in active markets for identical assets or liabilities as of the reporting date. Active markets are those in which transactions occur in sufficient frequency and volume to provide pricing information on an ongoing basis.

    Level 2 – Pricing inputs are other than quoted prices in active markets included in Level 1. Prices in Level 2 are either directly or indirectly observable as of the reporting date. Level 2 valuations are based on inputs, including quoted forward prices for commodities, time value and volatility factors, which can be substantially observed or corroborated in the marketplace.

    Level 3 – Valuations in this level are those with inputs for the asset or liability that are not based on observable market data.

    Harvest’s cash and risk management contracts have been assessed on the fair value hierarchy described above; cash is classified as Level 1 and risk management contracts as Level 2.

    (b) Risk Management Contracts

    At December 31, 2009, the net fair value deficiency reflected on the balance sheet for all the risk management contracts outstanding at that date was approximately $2.1 million (2008 – net fair value asset of $35.9 million), which is presented on the balance sheet as a current liability.

    The following is a summary of Harvest’s risk management contracts outstanding, along with their fair value at December 31, 2009:

      Quantity Type of Contract Term Average Price Fair value
      Electricity Price Risk Management      
      25 MWh Electricity price swap contracts Jan. 10 – Dec. 10 Cdn $59.22 $ (2,052)

    For the year ended December 31, 2009, the total unrealized loss recognized in the consolidated statement of income and comprehensive income on the change in fair value of risk management contracts was $37.9 million (2008 – gain of $185.9 million). The realized gains and losses on all risk management contracts are included in the period in which they are incurred.

    (c) Risk Exposure

    Harvest is exposed to market risks resulting from fluctuations in commodity prices, currency exchange rates and interest rates in the normal course of operations. Harvest is also exposed, to a lesser extent, to credit risk on accounts receivable and counterparties to price risk management contracts and to liquidity risk relating to our debt.

    (i.) Credit Risk

    Upstream Accounts Receivable

    Accounts receivable in our upstream operations are due from crude oil and natural gas purchasers as well as joint venture partners in the petroleum and natural gas industry and are subject to normal industry credit risks. Concentration of credit risk is mitigated by having a broad customer base, which includes a significant number of companies engaged in joint operations with Harvest. Harvest periodically assesses the financial strength of its crude oil and natural gas purchasers and will adjust its marketing plan to mitigate credit risks. This assessment involves a review of external credit ratings; however, if external ratings are not available, Harvest requests a guarantee from the parent company that does have a credit rating. If this is not possible, Harvest performs an internal credit review based on the purchaser’s past financial performance. The credit risk associated with joint venture partners is mitigated by reviewing the credit history of partners and requiring some partners to provide cash prior to incurring significant capital costs on their behalf. Additionally, most agreements have a provision enabling Harvest to use the proceeds from the sale of production that would otherwise be taken in kind by the partner to offset amounts owing from the partner that is in default. Generally, the only instances of impairment are when a purchaser or partner is facing bankruptcy or extreme financial distress.

    Form 20-F Page 179


    Risk Management Contract Counterparties

    Harvest is exposed to credit risk from the counterparties to our risk management contracts. This risk is managed by diversifying Harvest’s risk management portfolio among a number of counterparties limited to lenders in our syndicated credit facilities; we have no history of impairment with these counterparties.

    Downstream Accounts Receivable

    The Supply and Offtake Agreement entered into in conjunction with the purchase of the downstream operations exposed Harvest to the credit risk of Vitol Refining S.A. (“Vitol”) as all feedstock purchases and the majority of product sales are made with Vitol under this agreement. Harvest mitigates this risk by requiring that Vitol maintain a minimum B+ credit rating as assessed by Standard and Poor’s Rating Services. If the credit rating falls below this line, additional security is required to be supplied to Harvest. This credit risk is also mitigated by the amounts owing to Vitol for feedstock purchases that are offset against amounts receivable from Vitol for product sales with the balance being net settled. Harvest is in a net payable position with Vitol at December 31, 2009 and accordingly the outstanding balance is included in current trade accounts payable in the liability liquidity table below.

    Harvest’s policy is to manage its credit risk by dealing with only financially sound customers, based on an evaluation of the customer’s financial condition. At December 31, 2009, Harvest had an accounts receivable balance with one customer of $23.6 million resulting from the sale of refined product, representing approximately 35% of total downstream accounts receivable. This customer is an integrated multinational energy company with an AA public credit rating.

    Our maximum exposure to credit risk relating to the above classes of financial assets at December 31, 2009 is the carrying value of accounts receivable. The table below provides an analysis of our current financial assets and the age of our past due but not impaired financial assets by type of credit risk.

          Current AR     Overdue AR  
                      > 30 days,     > 60 days,        
                < 30 days     < 60 days     < 90 days     > 90 days  
      Upstream Accounts Receivable $  93,735   $  346   $  435   $  265   $  14,065 (1)
      Risk Management Contract Counterparties   3,357     -     -     -     -  
      Downstream Accounts Receivable   62,238     2,902     755     374     2,367  
      Total $  159,330   $  3,248   $  1,190   $  639   $  16,432  

    (1) Includes a $4.2 million allowance for doubtful accounts.

    (ii.) Liquidity Risk

    Harvest is exposed to liquidity risk due to our borrowings under our credit facilities, convertible debentures and 77/8 % Senior Notes. This risk is mitigated by managing the maturity dates on our obligations, complying with covenants and managing our cash flow by entering into price risk management contracts. Additionally, when we enter into price risk management contracts we select counterparties that are also lenders in our syndicated credit facility thereby using the security provided in our credit agreement eliminating the requirement for margin calls and the pledging of collateral.

    Form 20-F Page 180


    The following table provides an analysis of our financial liability maturities based on the remaining terms of our liabilities as at December 31, 2009 and includes the related interest charges:

                >1 year     >4 years              
          <1 year     <3 years     <5 years     >5 years     Total  
      Trade accounts payable and accrued liabilities $  188,848   $  -   $  -   $  -   $  188,848  
      Settlement of risk management contract   2,052     -     -     -     2,052  
      Bank loan and interest   429,646     -     -     -     429,646  
      Convertible debentures and interest   236,173     211,435     448,992     243,891     1,140,491  
      77/8 % Senior Notes and interest   60,272     233,892     -     -     294,164  
      Pension contributions   4,100     8,448     8,789     4,527     25,864  
      Asset retirement obligations   12,178     40,071     25,893     1,123,473     1,201,615  
      Total $  933,269   $  493,846   $  483,674   $ 1,371,891   $ 3,282,680  

     

    (iii.)  Market Risks and Sensitivity Analysis

    Harvest is exposed to three types of market risks: interest rate risk, currency exchange rate risk and commodity price risk.

    We have performed sensitivity analysis on the three types of market risks identified, assuming that the volatility of the risks over the next quarter will be similar to that experienced in the past year. Harvest has determined that a reasonably possible price or rate variance over the next reporting period for a given risk variable can be estimated by calculating two standard deviations for each three month period in the last year for the relevant daily price/rate settings and using an average of the standard deviation as a reasonable estimate of the expected variance. This variance is then applied to the relevant period end rate or price to determine a reasonable percentage increase and decrease in the risk variable which can then be applied to the outstanding risk exposure at period end. Using 12 months of data, we factor in the seasonality of our business and the price volatility therein.

    Interest rate risk

    Harvest is exposed to interest rate risk on its bank borrowings as interest rates are determined in relation to floating market rates plus an incremental charge based on our secured debt to EBITDA. Harvest’s Convertible Debentures and 77/8 % Senior Notes have fixed interest rates and therefore do not have any additional interest rate risk. Harvest manages its interest rate risk by targeting appropriate levels of debt relative to its expected cash flow from operations.

    For the year ended December 31, 2009, interest charges on bank loans aggregated to $16.1 million (2008 - $49.6 million), reflecting an effective interest rate of 1.44% (2008 – 4.12%).

    At December 31, 2009, if interest rates had decreased by 100% with all other variables held constant, after-tax net income for the year would have been $1.3 million higher, as a result of lower interest expense on variable rate borrowings. If interest rates had increased by 250%, with all other variables held constant, the after-tax net income would have been $3.3 million lower.

    Currency exchange rate risk

    Harvest is exposed to the risk of changes in the U.S. dollar exchange rate on its U.S. dollar denominated revenues as well as Canadian dollar revenues that are based on a U.S. dollar commodity price. In addition, Harvest’s 77/8 % Senior Notes are denominated in U.S. dollars (U.S.$250 million) and interest on these notes is payable semi- annually in U.S. dollars and accordingly the principal and any interest payable at the balance sheet date are also subject to currency exchange rate risk. Harvest is also exposed to currency exchange rate risk on its net investment in our downstream operations which is a self sustaining subsidiary that uses a U.S. dollar functional currency. Harvest manages these exchange rate risks by occasionally entering into fixed rate currency exchange contracts on future U.S. dollar payments and U.S. dollar sales receipts.

    Form 20-F Page 181


    At December 31, 2009, if the U.S. dollar strengthened or weakened by 8% relative to the Canadian dollar, the impact on net income and other comprehensive income due to the translation of monetary financial instruments would be as follows:

          Impact on Net Income  
      U.S. Dollar Exchange Rate - 8% increase $  (21,057 )
      U.S. Dollar Exchange Rate - 8% decrease $  21,057  

    As mentioned above, Harvest’s downstream operations operates with a U.S. dollar functional currency which gives rise to currency exchange rate risk on North Atlantic Refining LP’s Canadian dollar denominated monetary assets and liabilities, such as Canadian dollar bank accounts and accounts receivable and payable, as follows:

          Impact on Net Income  
      Canadian Dollar Exchange Rate - 8% increase $  (22,978 )
      Canadian Dollar Exchange Rate - 8% decrease $  22,978  

    Commodity Price Risk

    Harvest uses price risk management contracts to manage a portion of its power costs. These contracts are recorded on the balance sheet at their fair value as of the balance sheet date, with changes from the prior period’s fair value reported in net income for the period. These fair values are generally determined as the difference between the stated fixed price of the contract and an expected future power price. Variances in expected future prices expose us to commodity price risk as changes will result in a gain or loss that we will realize on settlement of these contracts. This risk is mitigated by continuously monitoring the effectiveness of these contracts. Harvest uses power hedge contracts as an effective method of reducing its cash power expense.

    If the following changes in expected forward prices were applied to the fair value of risk management contracts in place at December 31, 2009, net income would be impacted as follows:

                Impact on Net Income  
      Contract   % Change     Due to % increase     Due to % decrease  
      Power   50%   $  -   $  (36 )
      Total       $  -   $  (36 )

    Form 20-F Page 182



    21. Segment Information
       

    Harvest operates in Canada and has two reportable operating segments, Upstream and Downstream. Harvest’s upstream operations consist of development, production and subsequent sale of petroleum, natural gas and natural gas liquids, while its downstream operations include the purchase of crude oil, the refining of crude oil, the sale of the refined products including a network of retail operations and the supply of refined products to commercial and wholesale customers.


    Results of Continuing Operations                                    
        Downstream(1)     Upstream(1)     Total  
        2009     2008     2009     2008          2009     2008  
    Revenue(2) $  2,381,637   $  4,194,595   $  886,308   $  1,543,214   $  3,267,945   $  5,737,809  
    Royalties   -     -     (128,860 )   (248,445 )   (128,860 )   (248,445 )
    Less:                                    
       Purchased products for resale and processing   2,015,671     3,850,507     -     -     2,015,671     3,850,507  
       Operating(3)   241,911     236,259     258,675     300,890     500,586     537,149  
       Transportation and marketing   12,009     20,753     14,228     13,490     26,237     34,243  
       General and administrative   1,593     1,875     36,452     32,868     38,045     34,743  
       Depletion, depreciation, amortization and accretion   77,288     71,076     450,291     448,735     527,579     519,811  
       Goodwill impairment(5)   206,465     -     677,612     -     884,077     -  
      $  (173,300 ) $  14,125   $  (679,810 ) $  498,786     (853,110 )   512,911  
                                         
       Realized net gains (losses) on risk management contracts                           62,803     (200,782 )
       Unrealized net losses on risk management contracts                           (37,904 )   185,921  
       Korea National Oil Corporation transaction costs                           (18,393 )   -  
       Interest and other financing charges on short term debt                           (8,896 )   (295 )
       Interest and other financing charges on long term debt                           (110,943 )   (146,375 )
       Currency exchange gain (loss)                           2,265     (30,882 )
       Large corporations tax (expense) recovery and other tax                           509     81  
       Future income tax (expense) recovery                           28,035     (108,560 )
    Net (loss) income                         $  (935,634 ) $  212,019  
                                         
    Total Assets(4) $  1,362,941   $  1,775,688   $  3,041,971   $  3,933,632   $  4,404,912   $  5,745,407  
                                         
    Capital Expenditures                                    
       Development and other activity $  43,875   $  56,162   $  186,276   $  271,312   $  230,151   $  327,474  
       Business acquisitions   -     -     -     36,756     -     36,756  
       Property acquisitions   -     -     2,635     138,493     2,635     138,493  
       Property dispositions   -     -     (64,751 )   (46,476 )   (64,751 )   (46,476 )
       Total expenditures $  43,875   $  56,162   $  124,160   $  400,085   $  168,035   $  456,247  
                                         
    Property, plant and equipment                                    
       Cost $  1,328,727   $  1,493,039   $  4,848,984   $  4,710,725   $  6,177,711   $  6,203,764  
    Less: Accumulated depletion, depreciation, and amortization   (205,637 )   (162,810 )   (1,998,004 )   (1,572,449 )   (2,203,641 )   (1,735,259 )
    Net book value $  1,123,090   $  1,330,229   $  2,850,980   $  3,138,276   $  3,974,070   $  4,468,505  
                                         
    Goodwill(5)                                    
       Beginning of year $  216,229   $  175,984   $  677,612   $  676,794   $  893,841   $  852,778  
       Addition (reduction) to goodwill   (9,764 )   40,246     -     817     (9,764 )   41,063  
       Impairment of goodwill   (206,465 )   -     (677,612 )   -     (884,077 )   -  
       End of year $  -   $  216,230   $  -   $  677,611   $  -   $  893,841  


      (1)

    Accounting policies for segments are the same as those described in the Significant Accounting Policies.

       

     

      (2)

    Of the total downstream revenue for the year ended December 31, 2009, two customers represent sales of $1,459.7 million and $391.1 million respectively (2008 - $2,818.1 million and $592.0 million). No other single customer within either division represents greater than 10% of Harvest’s total revenue.

       

     

      (3)

    Downstream operating expenses for the period ended December 31, 2009 include $47.5 million of turnaround and catalyst costs (2008 - $5.6 million).

       

     

      (4)

    Total Assets on a consolidated basis includes nil (2008 - $36.1 million) relating to the fair value of risk management contracts.

       

     

      (5)

    A goodwill impairment charge of $206.5 million for the downstream segment was recognized at June 30, 2009 and of $677.6 million was recognized for the upstream segment at September 30, 2009 (see Note 7).

       

     

      (6)

    There is no intersegment activity.

    Form 20-F Page 183



    22. Commitments and Contingencies
       

    From time to time, Harvest is involved in litigation or has claims brought against it in the normal course of business operations. Management of Harvest is not currently aware of any claims or actions that would materially affect Harvest’s reported financial position or results from operations. In the normal course of operations, management may also enter into certain types of contracts that require Harvest to indemnify parties against possible third party claims, particularly when these contracts relate to purchase and sale agreements. The terms of such contracts vary and generally a maximum is not explicitly stated; as such the overall maximum amount of the obligations cannot be reasonably estimated. Management does not believe payments, if any, related to such contracts would have a material effect on Harvest’s reported financial position or results from operations.

     

     

    The following are the significant commitments and contingencies at December 31, 2009:


      (a)

    North Atlantic has a Supply and Offtake Agreement with Vitol Refining S.A. (“Vitol”) which was revised effective November 1, 2009 for a primary term of two years after which the agreement will revert to evergreen. This agreement continues to provide that the ownership of substantially all crude oil feedstock and refined product inventory at the refinery be retained by Vitol and that Vitol will be granted the right and obligation to provide crude oil feedstock for delivery to the refinery, as well as the right and obligation to purchase substantially all refined products produced by the refinery. The revised terms also include the marketing of high sulphur fuel oil inventories which, along with other amendments, will increase the amount of working capital financing provided by Vitol. At December 31, 2009, North Atlantic had commitments totaling approximately $582.0 million (2008 - $319.7 million) in respect of future crude oil feedstock purchases and related transportation from Vitol.

       

     

      (b)

    North Atlantic has an environmental agreement with the Province of Newfoundland and Labrador, Canada, committing to programs that reduce the environmental impact of the refinery over time. Initiatives include a schedule of activities to be undertaken with regard to improvements in areas such as emissions, waste water treatment, terrestrial effects, and other matters. In accordance with the agreement, certain projects have been completed and others have been scheduled. Costs relating to certain activities scheduled to be undertaken over the next two years are estimated to be approximately $3.4 million and are included in the table below; costs cannot yet be estimated for the remaining projects.

       

     

      (c)

    North Atlantic has been named a defendant in The State of New Hampshire versus Amerada Hess Corp. et al, one of more than 100 methyl tertiary butyl ether ("MTBE") U.S. product liability litigation cases that have been consolidated for pre-trial purposes in this matter. The plaintiffs seek relief for alleged contamination of ground water from the various defendants' use of the gasoline additive MTBE. Although the plaintiffs have not made a particular monetary demand, they are asserting collective and joint liability against all defendants. All consolidated lawsuits are at a preliminary stage and, accordingly, it is too early in the legal process to reach any conclusion regarding the ability of the State of New Hampshire to properly assert jurisdiction over North Atlantic in the lawsuit or to reach any conclusions regarding the substance of the plaintiffs' claims. Accordingly, the evaluation of the risk of liability to North Atlantic is not determinable at this time and no amounts are accrued in the consolidated financial statements in respect of this matter. Harvest is indemnified by Vitol Group B.V. in respect of this contingent liability.

       

     

      (d)

    Suncor Energy (formerly Petro-Canada), a former owner of the North Atlantic refinery, holds certain contractual rights in relation to production at the refinery, namely:


      i.

    a right to share, subject to a maximum limit, in the profits of the sale of any refined product, refined at the refinery, sold in Canada, exclusive of the province of Newfoundland and Labrador;

       

     

      ii.

    a right of first refusal to any refinery and/or terminaling capacity in excess of North Atlantic’s requirements;

       

     

      iii.

    a right to participate in any venture to produce petrochemicals at the refinery; and

       

     

      iv.

    the rights in paragraphs (i) and (ii) above continue for a period of 25 years from December 1, 1986, while the rights in paragraph (iii) continue until amended by the parties.


      (f) Canada Revenue Agency Assessment
       

     

     

    In January 2009, Canada Revenue Agency issued a Notice of Reassessment to Harvest Energy Trust in respect of its 2002 through 2004 taxation years claiming past taxes, interest and penalties totaling $6.2 million. The CRA has adjusted Harvest Energy Trust’s taxable income to include their net profits interest royalty income on an accrual basis whereas the tax returns had reported this revenue on a cash basis. A Notice of Objection has been filed with CRA requesting the adjustments to an accrual basis be reversed. The Harvest Energy Trust 2005 tax return has also been prepared on a cash basis for royalty income with no taxes payable and, if reassessed by CRA on a similar basis, there would have been approximately $40 million of taxes owing. The Harvest Energy Trust 2006 tax return has been prepared on an accrual basis including incremental payments required to align the prior year’s cash basis of reporting with no taxes payable. Management along with our legal advisors believe the CRA has not properly applied the provisions of the Income Tax Act (Canada) that entitle income from a royalty to be included in taxable income on a cash basis and that the dispute will be resolved with no taxes payable by Harvest Energy Trust. Harvest has filed a Notice of Objection with the CRA and filed a Notice of Appeal with the Tax Court. The CRA has advised that they will file their Reply/Statement of Defense shortly and Harvest has now scheduled examinations for discovery for April 2010.

    Form 20-F Page 184


    The following is a summary of Harvest’s contractual obligations and commitments as at December 31, 2009:

        Payments Due by Period 
           2010 2011 2012 2013 2014 Thereafter Total
      Debt repayments (1) 650,687 220,254 106,796 330,548 60,050 236,599 1,604,934
      Debt interest payments(2) 75,404 66,537 51,740 39,957 18,437 7,292 259,367
      Capital commitments(3) 19,173 1,817 - - - - 20,990
      Operating leases(4) 6,506 7,475 6,854 6,205 6,126 1,159 34,325
      Pension contributions(5) 4,100 4,182 4,266 4,351 4,438 4,527 25,864
      Transportation agreements(6) 3,131 1,694 631 205 - - 5,661
      Feedstock commitments(7) 582,050 - - - - - 582,050
      Contractual obligations 1,341,051 301,959 170,287 381,266 89,051 249,577 2,533,191


      (1)

    Included in the 2010 period is the principal amount of convertible debentures and 77/8% Senior Notes redeemed subsequent to year end [see note 23].

       

     

      (2)

    Interest determined on bank loan balance and rate effective at year end and by using the year end U.S. dollar exchange rate for the Senior Notes.

       

     

      (3)

    Relating to drilling contracts, AFE commitments, equipment rental contracts and environmental capital projects.

       

     

      (4)

    Relating to building and automobile leases.

       

     

      (5)

    Relating to expected contributions for employee benefit plans [see Note 19].

       

     

      (6)

    Relating to oil and natural gas pipeline transportation agreements.

       

     

      (7)

    Relating to crude oil feedstock purchases and related transportation costs [see Note 22(a) above].


    23. Subsequent Events
       
    Between January 1, 2010 and March 3, 2010, an additional $54.4 million was committed to the purchase of feedstock inventory under the Supply and Offtake Agreement held with Vitol Refining S.A. [see table in Note 22].
       
    On January 7, 2010 the downstream operations experienced a fire at the refinery in the conversion section of the operating units. As a result, this section of the refinery was shut-down for assessment and repairs. Subsequent to the fire, the remaining operating units were also shut-down for other repairs and economic reasons. The current assessment of the cost of repairs from the fire is approximately $7.0 million with an estimated downtime of six to eight weeks.
       
    On January 20, 2010, Harvest made an offer to purchase 100% of the outstanding Convertible Debentures for cash consideration of 101% of the principal amount thereof plus accrued and unpaid interest in accordance with the “change of control” provisions included within the indenture pursuant to which the Convertible Debentures were issued. The expiry date of each offer is as follows:


      Series Face Value at Carrying Value at Expiry Date of offer:
        December 31, 2009 December 31, 2009  
      6.5% Debentures due 2010 37,062 36,187 March 4, 2010
      6.4% Debentures due 2012 174,626 170,667 February 11, 2010
      7.25% Debentures due 2013 379,256 362,216 March 4, 2010
      7.25% Debentures due 2014 73,222 68,458 February 25, 2010
      7.5% Debentures due 2015 250,000 200,342 February 25, 2010
        914,166 837,870  

    As at March 4th all of the offers have expired and the following redemptions have been made:

    • 6.5% Debentures due 2010 – $13.3 million principal amount tendered leaving a principal balance of $23.8 million outstanding

    • 6.4% Debenture due 2012 – $67.8 million principal amount tendered leaving a principal balance of $106.8 million outstanding

    Form 20-F Page 185


    • 7.25% Debentures due 2013 – $48.7 million principal amount tendered leaving a principal balance of $330.5 million outstanding

    • 7.25% Debentures due 2014 – $13.2 million principal amount tendered leaving a principal balance of $60.1 million outstanding

    • 7.5% Debentures due 2015 – $13.4 million principal amount tendered leaving a principal balance of $236.6 million outstanding

    On January 20, 2010, Harvest made an offer to purchase 100% of the outstanding 77/8% Senior Notes for cash consideration of 101% of the principal amount thereof plus accrued and unpaid interest in accordance with the “change of control” provisions included within the indenture pursuant to which the 77/8% Senior Notes were issued. On February 16, 2010, the offer relating to the 77/8% Senior Notes expired and US$40.4 million principal amount was tendered, leaving a principal balance of US$209.6 million outstanding.

     

     

    On January 29, 2010 Harvest issued 46,567,852 Trust Units to Korea National Oil Corporation at $10.00 per Unit. The total proceeds of $465.7 million were used to repay the credit facility and to establish funding for potential convertible debenture or 77/8% Senior Note redemptions under the “change of control” provisions included within the relevant indentures.

     

     

    In December 2009 Harvest signed a conditional letter of intent to purchase certain petroleum and natural gas assets in exchange for $31.0 million. The letter of intent is subject to certain conditions, including approval by Harvest’s Board of Directors which was received in January 2010. The acquisition is not expected to close until mid March; upon completion of this purchase, the production from these properties will be included in Harvest’s results.

     

     

    24.

    Comparatives

     

     

    Certain comparative figures have been reclassified to conform to the current year’s presentation.

    Form 20-F Page 186


    MANAGEMENT’S REPORT

    In management’s opinion, the accompanying consolidated financial statements of Harvest Energy Trust (the “Trust”) have been prepared within reasonable limits of materiality and in accordance with Canadian generally accepted accounting principles. Since a precise determination of many assets and liabilities is dependent on future events, the preparation of financial statements necessarily involves the use of estimates and approximations. These have been made using careful judgment and with all information available up to March 2, 2009. Management is responsible for the consistency, therewith, of all other financial and operating data presented in Management’s Discussion and Analysis for the year ended December 31, 2008.

    To meet its responsibility for reliable and accurate financial statements, management has established and monitors systems of internal control which are designed to provide reasonable assurance that financial information is relevant, reliable and accurate, and that assets are safeguarded and transactions are executed in accordance with management’s authorization.

    Under the supervision of our Chief Executive Officer and our Chief Financial Officer, we have conducted an evaluation of the effectiveness of our internal control over financial reporting based on the Internal Control-Integrated Framework issued by the Committee of Sponsoring Organizations of the Treadway Commission (COSO). We have concluded that as of December 31, 2008, our internal controls over financial reporting were effective.

    Because of inherent limitations, internal control over financial reporting may not prevent or detect misstatements and even those systems determined to be effective can provide only reasonable assurance with respect to the financial statement preparation and presentation.

    The consolidated financial statements and the Trusts’ internal control over financial reporting have been examined by KPMG LLP, Independent Registered Public Accountants. Their responsibility is to express a professional opinion on the fair presentation of the consolidated financial statements in accordance with Canadian generally accepted accounting principles. The Independent Registered Public Accountants Report outlines the scope of their examination and sets forth their opinion on the effectiveness of internal controls over financial reporting.

    The Board of Directors is responsible for approving the consolidated financial statements. The Board fulfills its responsibilities related to financial reporting mainly through the Audit Committee. The Audit Committee consists exclusively of independent directors and includes at least one director with financial expertise. The Audit Committee meets regularly with management and the external auditors to discuss reporting and governance issues and ensures each party is discharging its responsibilities. The Audit Committee has reviewed these financial statements with management and the Independent Registered Public Accountants and has recommended their approval to the Board of Directors. The Board of Directors has approved the consolidated financial statements of the Trust.

    (signed) (signed)
    John E. Zahary Robert W. Fotheringham
    President and Chief Financial Officer
    Chief Executive Officer  
       
       
    Calgary, Alberta  
    March 2, 2009  

    Form 20-F Page 187


    PAGE INTENTIONALLY LEFT BLANK

    Form 20-F Page 188


       
    KPMG LLP
    Chartered Accountants Telephone (403) 691-8000
    2700 205 - 5th Avenue SW Telefax (403) 691-8008
    Calgary AB T2P 4B9 Internet www.kpmg.ca

    REPORT OF INDEPENDENT REGISTERED PUBLIC ACCOUNTING FIRM

    To the Board of Directors of Harvest Operations Corporation, Administrator of Harvest Energy Trust We have audited the accompanying consolidated balance sheets of Harvest Energy Trust ("the Trust") as at December 31, 2008 and 2007 and the consolidated statements of income (loss) and comprehensive income (loss), unitholders’ equity, and cash flows for each of the years in the two-year period ended December 31, 2008. These consolidated financial statements are the responsibility of the Trust's management. Our responsibility is to express an opinion on these consolidated financial statements based on our audits.

    We conducted our audits in accordance with Canadian generally accepted auditing standards and in accordance with the standards of the Public Company Accounting Oversight Board (United States). Those standards require that we plan and perform the audit to obtain reasonable assurance about whether the financial statements are free of material misstatement. An audit includes examining, on a test basis, evidence supporting the amounts and disclosures in the financial statements. An audit also includes assessing the accounting principles used and significant estimates made by management, as well as evaluating the overall financial statement presentation. We believe that our audits provide a reasonable basis for our opinion.

    In our opinion, these consolidated financial statements present fairly, in all material respects, the financial position of the Trust as of December 31, 2008 and 2007 and the results of its operations and its cash flows for each of the years in the two-year period ended December 31, 2008 in conformity with Canadian generally accepted accounting principles.

    Canadian generally accepted accounting principles vary in certain significant respects from US generally accepted accounting principles. Information relating to the nature and effect of such differences is presented in the related supplemental schedule to the consolidated financial statements.

    /s/ KPMG LLP       

    Chartered Accountants
    Calgary, Canada
    March 2, 2009

    Form 20-F Page 189


    CONSOLIDATED BALANCE SHEETS
    As at December 31
    (thousands of Canadian dollars)

        2008     2007  
    Assets            
    Current assets            
       Accounts receivable and other $  173,341   $  215,803  
       Fair value of risk management contracts [Note 20]   36,087     16,442  
       Prepaid expenses and deposits   11,843     15,144  
       Inventories [Note 5]   55,788     58,934  
        277,059     306,323  
                 
    Property, plant and equipment [Note 6]   4,468,505     4,197,507  
    Intangible assets [Note 7]   106,002     95,075  
    Goodwill [Note 4]   893,841     852,778  
      $  5,745,407   $  5,451,683  
                 
    Liabilities and Unitholders’ Equity            
    Current liabilities            
       Accounts payable and accrued liabilities [Note 8] $  210,097   $  270,243  
       Cash distribution payable   47,160     44,487  
       Current portion of convertible debentures [Note 12]   2,513     24,273  
       Fair value deficiency of risk management contracts [Note 20]   235     131,020  
        260,005     470,023  
                 
    Bank loan [Note 10]   1,226,228     1,279,501  
    77/8% Senior notes [Note 11]   298,210     241,148  
    Convertible debentures [Note 12]   825,246     627,495  
    Fair value deficiency of risk management contracts [Note 20]   -     35,095  
    Asset retirement obligation [Note 9]   277,318     213,529  
    Employee future benefits [Note 19]   10,551     12,168  
    Deferred credit   522     710  
    Future income tax [Note 18]   203,998     86,640  
                 
    Unitholders’ equity            
       Unitholders’ capital [Note 13, 14]   3,897,653     3,736,080  
       Equity component of convertible debentures   84,100     39,537  
       Contributed surplus [Note 15]   6,433     -  
       Accumulated income   458,884     246,865  
       Accumulated distributions   (1,891,674 )   (1,340,349 )
       Accumulated other comprehensive income (loss) [Note 3]   87,933     (196,759 )
        2,643,329     2,485,374  
      $  5,745,407   $  5,451,683  

    Commitments, contingencies and guarantees [Note 22]
    Subsequent events [Note 23]
    See accompanying notes to these consolidated financial statements.

    Approved by the Board of Directors:

    (signed)
    William D. Robertson
    Director

    (signed)
    Hector J. McFadyen
    Director

    Form 20-F Page 190


    CONSOLIDATED STATEMENTS OF INCOME (LOSS) AND COMPREHENSIVE INCOME (LOSS)
    For the Years Ended December 31
    (thousands of Canadian dollars, except per Trust Unit amounts)

        2008     2007  
    Revenue            
       Petroleum, natural gas, and refined product sales $  5,737,809   $  4,283,013  
       Royalty expense   (248,445 )   (213,413 )
        5,489,364     4,069,600  
                 
    Expenses            
       Purchased products for processing and resale   3,850,507     2,667,714  
       Operating   537,149     530,208  
       Transportation and marketing   34,243     46,916  
       General and administrative [Note 17]   34,743     36,328  
       Realized net losses on risk management contracts   200,782     26,291  
       Unrealized net losses (gains) on risk management contracts   (185,921 )   147,781  
       Interest and other financing charges on short term debt, net   295     5,584  
       Interest and other financing charges on long term debt   146,375     152,201  
       Depletion, depreciation, amortization and accretion   519,811     526,741  
       Currency exchange loss (gain)   30,882     (109,316 )
       Large corporations tax and other tax   (81 )   (974 )
       Future income tax expense [Note 18]   108,560     65,802  
        5,277,345      4,095,276  
    Net income (loss) for the year   212,019     (25,676 )
                 
    Other comprehensive income (loss)            
    Cumulative translation adjustment   284,692     (243,632 )
    Comprehensive income (loss) for the year [Note 3] $  496,711   $  (269,308 )
                 
    Net income (loss) per Trust Unit, basic [Note 14] $  1.39   $  (0.19 )
    Net income (loss) per Trust Unit, diluted [Note 14] $  1.39   $  (0.19 )

    See accompanying notes to these consolidated financial statements.

    Form 20-F Page 191


    CONSOLIDATED STATEMENTS OF UNITHOLDERS’ EQUITY
    For the Years Ended December 31
    (thousands of Canadian dollars)

     

    Unitholders’ Capital

    Equity Component of Convertible Debentures

    Contributed Surplus

    Accumulated Income

    Accumulated Distributions

    Accumulated Other Comprehensive Income (Loss)

    At December 31, 2006

    $

    3,046,876

     

    $

    36,070

     

    $

     

    $

    271,155

     

    $

    (730,069

    )

    $

    46,873

     

    Adjustment arising from change in accounting policies

     

    (49

    )

     

     

     

     

     

    1,386

     

     

     

     

     

    Issued for cash

     

     

     

     

     

     

     

     

     

     

     

     

     

     

     

     

     

     

    February 1, 2007

     

    143,834

     

     

     

     

     

     

     

     

     

     

     

    June 1, 2007

     

    230,029

     

     

     

     

     

     

     

     

     

     

     

     

    Equity component of convertible debenture issuances

     

     

     

     

     

     

     

     

     

     

     

     

     

     

     

     

     

     

    7.25% Debentures Due 2014

     

     

     

    13,100

     

     

     

     

     

     

     

     

     

    Convertible debenture conversions

     

     

     

     

     

     

     

     

     

     

     

     

     

     

     

     

     

     

    9% Debentures Due 2009

     

    250

     

     

     

     

     

     

     

     

     

     

     

    8% Debentures Due 2009

     

    513

     

     

    (4

    )

     

     

     

     

     

     

     

     

    6.5% Debentures Due 2010

     

    882

     

     

    (55

    )

     

     

     

     

     

     

     

     

    10.5% Debentures Due 2008

     

    2,999

     

     

    (627

    )

     

     

     

     

     

     

     

     

    6.40% Debentures Due 2012

     

    122

     

     

    (10

    )

     

     

     

     

     

     

     

     

    7.25% Debentures Due 2013

     

    244

     

     

    (8

    )

     

     

     

     

     

     

     

     

    7.25% Debentures Due 2014

     

    157,139

     

     

    (8,929

    )

     

     

     

     

     

     

     

     

    Exercise of unit appreciation rights and other

     

    658

     

     

     

     

     

     

     

     

     

     

     

    Issue costs

     

    (25,906

    )

     

     

     

     

     

     

     

     

     

     

    Currency translation adjustment

     

     

     

     

     

     

     

     

     

     

     

    (243,632

    )

    Net loss

     

     

     

     

     

     

     

    (25,676

    )

     

     

     

     

    Distributions and distribution reinvestment plan

     

    178,489

     

     

     

     

     

     

     

     

    (610,280

    )

     

     

    At December 31, 2007

     

    3,736,080

     

     

    39,537

     

     

     

     

    246,865

     

     

    (1,340,349

    )

     

    (196,759

    )

    Equity component of convertible debenture issuances

     

     

     

     

     

     

     

     

     

     

     

     

     

     

     

     

     

     

    7.5% Debentures Due 2015

     

     

     

    51,000

     

     

     

     

     

     

     

     

     

    Convertible debenture conversions

     

     

     

     

     

     

     

     

     

     

     

     

     

     

     

     

     

     

    9% Debentures Due 2009

     

    32

     

     

     

     

     

     

     

     

     

     

     

    8% Debentures Due 2009

     

    141

     

     

    (1

    )

     

     

     

     

     

     

     

     

    10.5% Debentures Due 2008

     

    13

     

     

    (3

    )

     

     

     

     

     

     

     

     

    Redemption of convertible debentures

     

     

     

     

     

     

     

     

     

     

     

     

     

     

     

     

     

     

    10.5% Debentures Due 2008 [Note 12]

     

    24,249

     

     

    (6,433

    )

     

    6,433

     

     

     

     

     

     

     

    Exercise of unit appreciation rights and other

     

    1,494

     

     

     

     

     

     

     

     

     

     

     

    Issue costs

     

    (2,330

    )

     

     

     

     

     

     

     

     

     

     

    Currency translation adjustment

     

     

     

     

     

     

     

     

     

     

     

    284,692

     

    Net income

     

     

     

     

     

     

     

    212,019

     

     

     

     

     

    Distributions and distribution reinvestment plan

     

    137,974

     

     

     

     

     

     

     

     

    (551,325

    )

     

     

    At December 31, 2008

    $

    3,897,653

     

    $

    84,100

     

    $

    6,433

     

    $

    458,884

     

    $

    (1,891,674

    )

    $

    87,933

     

    See accompanying notes to these consolidated financial statements.

    Form 20-F Page 192


    CONSOLIDATED STATEMENTS OF CASH FLOWS
    For the Years Ended December 31
    (thousands of Canadian dollars)

     

     

    2008

     

     

    2007

     

    Cash provided by (used in)

     

     

     

     

     

     

    Operating Activities

     

     

     

     

     

     

    Net income (loss) for the year

    $

    212,019

     

    $

    (25,676

    )

    Items not requiring cash

     

     

     

     

     

     

    Depletion, depreciation, amortization and accretion

     

    519,811

     

     

    526,741

     

    Unrealized currency exchange loss (gain)

     

    11,736

     

     

    (55,725

    )

    Non-cash interest expense and amortization of finance charges

     

    14,197

     

     

    12,043

     

    Unrealized loss (gain) on risk management contracts [Note 20]

     

    (185,921

    )

     

    147,781

     

    Future income tax expense

     

    108,560

     

     

    65,802

     

    Unit based compensation expense (recovery)

     

    (1,577

    )

     

    743

     

    Employee benefit obligation

     

    (1,618

    )

     

    (61

    )

    Other non-cash items

     

    (5

    )

     

    139

     

    Settlement of asset retirement obligations [Note 9]

     

    (11,418

    )

     

    (13,090

    )

    Change in non-cash working capital

     

    (9,897

    )

     

    (17,384

    )

     

     

    655,887

     

     

    641,313

     

    Financing Activities

     

     

     

     

     

     

    Issue of Trust Units, net of issue costs

     

     

     

    354,549

     

    Issue of convertible debentures, net of issue costs [Note 12]

     

    239,498

     

     

    220,488

     

    Bank repayments [Note 10]

     

    (52,413

    )

     

    (291,947

    )

    Financing costs

     

    (228

    )

     

    (273

    )

    Cash distributions

     

    (410,678

    )

     

    (433,699

    )

    Change in non-cash working capital

     

    4,098

     

     

    (1,223

    )

     

     

    (219,723

    )

     

    (152,105

    )

    Investing Activities

     

     

     

     

     

     

    Additions to property, plant and equipment

     

    (327,474

    )

     

    (344,785

    )

    Business acquisitions

     

    (36,756

    )

     

    (170,782

    )

    Property acquisitions

     

    (138,493

    )

     

    (27,943

    )

    Property dispositions

     

    46,476

     

     

    60,569

     

    Change in non-cash working capital

     

    24,274

     

     

    (14,710

    )

     

     

    (431,973

    )

     

    (497,651

    )

    Change in cash and cash equivalents

     

    4,191

     

     

    (8,443

    )

     

     

     

     

     

     

     

    Effect of exchange rate changes on cash

     

    (4,191

    )

     

    (1,563

    )

     

     

     

     

     

     

     

    Cash and cash equivalents, beginning of year

     

     

     

    10,006

     

     

     

     

     

     

     

     

    Cash and cash equivalents, end of year

    $

     

    $

     

     

     

     

     

     

     

     

    Interest paid

    $

    115,209

     

    $

    130,990

     

    Large corporation tax and other tax paid

    $

    (81

    )

    $

    442

     

    See accompanying notes to these consolidated financial statements.

    Form 20-F Page 193


    NOTES TO CONSOLIDATED FINANCIAL STATEMENTS
    December 31, 2008 and 2007
    (tabular amounts in thousands of Canadian dollars, except Trust Unit, and per Trust Unit amounts)

    1. Nature of Operations and Structure of the Trust
      
    Harvest Energy Trust (the “Trust”) is an open-ended, unincorporated investment trust established under the laws of the Province of Alberta on July 10, 2002 and is governed pursuant to the Amended and Restated Trust Indenture dated May 20, 2008 between Harvest Operations Corp. (“Harvest Operations”), a wholly owned subsidiary and manager of the Trust, and Valiant Trust Company as Trustee (the “Trust Indenture”). The purpose of the Trust is to indirectly exploit, develop and hold interests in petroleum and natural gas properties and refining and marketing assets through investments in the securities of its subsidiaries and net profits interests in petroleum and natural gas properties. The beneficiaries of the Trust are the holders of its Trust Units (the “Unitholders”) who receive monthly distributions from the Trust’s net cash flow from its various investments after the provision for interest due to the holders of convertible debentures. Pursuant to the Trust Indenture, the Trust is required to distribute 100% of its taxable income to its Unitholders each year. In compliance with the mutual fund trust requirements of the Income Tax Act (Canada), the Trusts’ activities are limited to holding and administering permitted investments and making distributions to its Unitholders.
      
    The business of the Trust is carried on by Harvest Operations and other operating subsidiaries of the Trust, including North Atlantic Refining Limited Partnership. The activities of Harvest Operations and the Trust’s subsidiaries are financed through interest bearing notes from the Trust, net profit interests issued to the Trust, and third party debt such as bank debt and the 77/8% Senior Notes. The net profit interests are determined pursuant to the terms of each respective net profit interest agreement. The Trust is entitled to net profit interests equal to the amount by which 99% of the gross proceeds from the sale of production from petroleum and natural gas properties exceed 99% of certain deductible expenditures. Under the terms of the net profits interests agreements, deductible expenditures may include discretionary amounts to fund capital expenditures, to repay third party debt and to provide for working capital required to carry out the operations of the operating subsidiaries.
      
    Harvest is an integrated energy trust with petroleum and natural gas operations focused on the operation and further development of assets in western Canada (“upstream operations”) and a refining and marketing business focused on the safe operation of a medium gravity sour crude hydrocracking refinery and a retail and wholesale petroleum marketing business both located in the Province of Newfoundland and Labrador (“downstream operations”).
      
    References to “Harvest” refer to the Trust on a consolidated basis. References to “North Atlantic” refer to Harvest Refining General Partnership and its subsidiaries, all of which are 100% owned by Harvest.
      
    2. Significant Accounting Policies
      

    These financial statements have been prepared by management in accordance with Canadian generally accepted accounting principles (“Canadian GAAP”). These principles differ in certain respects from accounting principles generally accepted in the United States of America (“U.S. GAAP”) and to the extent that the differences materially affect Harvest, they are described in Note 23.

         
      (a) Consolidation
       
     

    These consolidated financial statements include the accounts of Harvest and its subsidiaries. All inter-entity transactions and balances have been eliminated upon consolidation.

       
      (b) Use of Estimates
       
     

    The preparation of financial statements requires management to make estimates and assumptions that affect the reported amounts of assets and liabilities and disclosures of contingencies, if any, as at the date of the financial statements and the reported amounts of revenues and expenses during the period. Specifically, amounts recorded for depletion, depreciation, amortization and accretion expense, asset retirement obligations, fair value of risk management contracts, employee future benefits and amounts used in the impairment tests for intangible assets, goodwill, inventory and property, plant and equipment are based on estimates. These estimates include petroleum and natural gas reserves, future petroleum and natural gas prices, future refined product prices, future interest and currency exchange rates and future costs required to develop those reserves as well as other fair value assumptions. By their nature, these estimates are subject to measurement uncertainty and the effect on the financial statements of changes in such estimates in future years could be material.

    Form 20-F Page 194



      (c) Revenue Recognition
       
      Revenues associated with the sale of crude petroleum, natural gas, natural gas liquids and refined products are recognized when title passes to customers and payment has either been received or collection is reasonably certain. Concurrent with the recognition of revenue from the sale of refined products and included in purchased products for resale and processing are associated transportation charges. Revenues for retail services are recorded when the services are provided.
        
      The sales price of residential home heating fuels and automotive gasoline and diesel within the Province of Newfoundland and Labrador is subject to regulation under the Petroleum Products Act. The Petroleum Products Pricing Commissioner sets the maximum wholesale and retail prices that a wholesaler and a retailer may charge and sets the maximum mark-up between the wholesale price to the retailer and the retail price to the consumer. Prices are set biweekly using a price adjustment formula based on an allowable premium above Platt's with an interruption formula. The full effect of rate regulation is reflected in the product sales revenue as recorded by Harvest.
       
      (d) Inventories
       
      Inventories are carried at the lower of cost or net realizable value. The costs of inventory are determined using the weighted average cost method. The valuation of inventory is reviewed at the end of each month. The costs of parts and supplies inventories are determined under the average cost method.
        
      (e) Joint Interest and Partnership Accounting
        
      The subsidiaries of Harvest conduct substantially all of their petroleum and natural gas production activities through joint interests and through partnerships. The consolidated financial statements reflect only Harvest’s proportionate interest in such activities.
        
      (f) Property, Plant, and Equipment
        
      Upstream Operations
        
      Harvest follows the full cost method of accounting for its petroleum and natural gas activities. All costs of acquiring petroleum and natural gas properties, whether productive or unproductive, related development costs, and overhead charges directly related to these activities, are capitalized and accumulated in one cost centre. Maintenance and repair costs that do not extend or enhance the recoverable reserves are charged against income.
        
      Proceeds from the sale of petroleum and natural gas properties are applied against capital costs. Gains and losses are not recognized on the disposition of petroleum and natural gas properties unless that disposition would alter the rate of depletion and depreciation by 20% or more.
        
      Provision for depletion and depreciation of petroleum and natural gas assets is calculated using the unit-of- production method, based on proved reserves net of royalties as evaluated by independent petroleum engineers. The cost basis used for the depletion and depreciation provision is the capitalized costs of petroleum and natural gas assets including undeveloped property plus the estimated future development costs of proved undeveloped reserves. Reserves are converted to equivalent units on the basis of six thousand cubic feet of natural gas to one barrel of petroleum, reflecting the approximate relative energy content.
        
      Harvest places a limit on the aggregate carrying amount of property, plant and equipment associated with petroleum and natural gas activities which may be amortized to depletion and depreciation in future periods. Impairment is recognized when the carrying amount of the petroleum and natural gas assets exceeds the sum of the undiscounted future cash flows expected from the proved reserves.
        
      To recognize impairment, Harvest would then measure the amount of impairment by comparing the carrying amounts of the petroleum and natural gas assets to an amount equal to the estimated net present value of future cash flows from proved plus probable reserves using the risk-free discount rate. Any excess carrying amount above the net present value of Harvest’s future cash flows would be a permanent impairment and reflected as a charge to net income for the period.
        
      Cash flows are calculated based on future price estimates, adjusted for Harvest’s contractual arrangements related to pricing and quality differentials.
        
      The cost of unproved properties is excluded from the impairment test calculation described above and subject to a separate impairment test. An impairment of unproved properties is recognized when the cost base exceeds the fair value determined by a reference to market prices, historical experience or a third party independent evaluator. There were no impairment write downs for petroleum and natural gas assets for the years ended December 31, 2008 and 2007.

    Form 20-F Page 195


    Downstream Operations

    Property, plant and equipment related to the refining assets are recorded at cost. Depreciation of recorded cost less salvage value is provided on a straight-line basis over the estimated useful life of the assets as set out below. Any gains or losses on disposal of individual assets are recognized in the year of disposal.

                                             Asset Period
           
        Refining and production plant:  
             Processing equipment 5 – 25 years
             Structures 15 – 20 years
             Catalysts 2 – 5 years
        Tugs 25 years
        Vehicles 2 – 5 years
        Office and computer equipment 3 – 5 years


      Maintenance and repair costs, including major maintenance activities, are expensed as incurred. Improvements that increase or prolong the service life or capacity of an asset are capitalized.
       
      Property, plant and equipment related to refining assets are tested for recovery whenever events or changes in circumstances indicate that their carrying amount may not be recoverable. Property, plant and equipment related to refining assets are not recoverable if their carrying amounts exceed the sum of the undiscounted cash flows expected to result from their use and eventual disposition. If property, plant and equipment related to refining assets are not recoverable, an impairment loss is recognized in an amount by which their carrying amount exceeds their fair value, with fair value determined based on discounted estimated net cash flows. There was no impairment write-down for refining assets for the years ended December 31, 2008 and 2007.
       
      (g) Goodwill and Other Intangible assets
       
      Goodwill is recognized when the purchase price of an acquired business exceeds the fair value of the net identifiable assets and liabilities of the acquired business. Goodwill is carried at cost less impairment and is not amortized. The carrying amount of goodwill is assessed for impairment annually at year-end or more frequently if events occur that could result in an impairment. The goodwill impairment test is a two step test. In the first step, the carrying amount of the assets and liabilities, including goodwill, is compared to the fair value of the reporting unit. The fair value of a reporting unit is determined by calculating the present value of the expected future cash flows from the reporting unit. If the fair value is less than the carrying amount of the reporting unit, a potential impairment of goodwill may exist requiring the second test to be performed. Impairment is measured by allocating the fair value of the reporting unit, as determined in the first test, over the fair value of the identifiable assets and liabilities. The excess of the fair value of the reporting unit over the fair value of the identifiable assets and liabilities represents the fair value of goodwill. The excess of the book value of goodwill over this implied fair value is then recognized as an impairment and charged to income in the period in which it occurs. There were no impairment charges recorded in either of the years ended December 31, 2008 and 2007.
       
      Intangible assets with determinable useful lives are amortized using the straight line method over the estimated lives of the assets, which range from 5–20 years. The amortization methods and estimated service lives are reviewed annually. The carrying amounts of intangible assets are tested for recoverability whenever events or changes in circumstances indicate that their carrying amounts may not be recoverable. Intangibles are not recoverable if their carrying amounts exceed the sum of the undiscounted cash flows expected to result from their use and eventual disposition. If intangibles are not recoverable, an impairment loss is recognized in an amount by which their carrying amount exceeds their fair value, with fair value determined based on discounted estimated net cash flows. There was no impairment write-down for the years ended December 31, 2008 and 2007.
       
      (h) Asset Retirement Obligations
       
      Harvest recognizes the fair value of any asset retirement obligations as a liability in the period in which it incurs a legal obligation associated with the retirement of tangible long-lived assets that result from the acquisition, construction, development, and normal use of the assets. Harvest uses a credit-adjusted risk free discount rate to estimate this fair value. The associated asset retirement costs are capitalized as part of the carrying amount of the long-lived asset and depleted and depreciated using the method described under “Property, Plant and Equipment”. Subsequent to the initial measurement of the asset retirement obligation, the obligation is adjusted at the end of each subsequent period to reflect the passage of time and changes in the timing and amount of estimated future cash flows underlying the obligation. Actual costs incurred upon settlement of the retirement obligation are charged against the obligation to the extent of the liability recorded.

    Form 20-F Page 196



      (i) Income Taxes
       
      Under the Income Tax Act (Canada) the Trust and its trust subsidiary entities are taxable only on income that is not distributed or distributable to their Unitholders. As both the Trust and its Trust subsidiaries distribute all of their taxable income to their respective Unitholders pursuant to the requirements of their trust indentures, neither the Trust nor its trust subsidiaries are currently subject to income tax. However, pursuant to legislation enacted in 2007, the Trust and its flow-through subsidiaries will become subject to a distribution tax beginning in 2011, provided that Harvest maintains its current structure. Commencing in June 2007, Harvest now provides for future income taxes to reflect this new legislation.
       
      Harvest follows the liability method of accounting for income taxes. Under this method, income tax liabilities and assets are recognized for the estimated tax consequences attributable to differences between the amounts reported in the financial statements of the corporate subsidiaries and their respective tax bases, using enacted or substantively enacted income tax rates. The effect of a change in income tax rates on future tax liabilities and assets is recognized in income in the period in which the change occurs. A valuation allowance is recorded against any future income tax asset if it is more likely than not that the asset will not be realized.
       
      (j) Unit-based Compensation
       
      Harvest determines compensation expense for the Trust Unit Rights Incentive Plan and the Unit Award Incentive Plan by estimating the intrinsic value of the awards at each period end and recognizing the amount in income over the vesting period. After the awards have vested, further changes in the intrinsic value are recognized in income in the period of change.
       
      The intrinsic value is the difference between the market value of the Units and the exercise price of the right in the case of the Trust Unit Rights Incentive Plan, and in the case of the Unit Award Incentive Plan the market value of the Units represents the intrinsic value of the Award. Under the Trust Unit Rights Incentive Plan, the intrinsic value method is used as participants in the plan have the option to either purchase the Units at the exercise price or to receive a cash payment or Trust Unit equivalent, equal to the excess of the market value of the Units over the exercise price. Under the Unit Award Incentive Plan participants have the option upon exercise to receive a cash payment or Trust Unit equivalent, equal to the value of awards outstanding, which is equivalent to the market value of the Units.
       
      (l) Employee Future Benefits
       
      North Atlantic maintains a defined benefit plan and provides certain post-retirement health care benefits, which cover the majority of its employees and their surviving spouses.
       
      The cost of providing the defined benefits and other post-retirement benefits is actuarially determined based upon an independent actuarial valuation using management’s best estimates of discount rates, rate of return on plan assets, rate of compensation increase, retirement ages of employees, and expected health care costs. The cost of pensions earned by employees is actuarially determined using the projected benefit method prorated on credited service. Funding of the defined benefit pension plans complies with Canadian federal and provincial regulations, and requires contributions to the plans be made based on independent actuarial valuation. Pension plan assets are measured at fair values with the difference between the fair value of the plan assets and the total employee benefit obligation recorded on the balance sheet. For the purpose of calculating the expected return on assets, the fair value of the plan assets is used.
       
      The defined benefit plans provide benefits based on length of service and the best five years of the last ten years’ average earnings. There is no recognition or amortization of actuarial gains or losses less than 10% of the greater of the accrued benefit obligations and the fair value of plan assets for the defined benefit pension plans. Actuarial gains and losses over 10% are amortized on a straight-line basis over the average remaining service period of the plan participants. Actuarial gains or losses related to the other post-retirements benefits are recognized in income immediately. Past service costs are amortized on a straight-line basis over the expected average remaining service life of plan participants.
       
      (m) Currency Translation
       
      Monetary assets and liabilities denominated in a currency other than Canadian dollars are translated at the rate of exchange in effect at the balance sheet date. Revenues and expenses denominated in a foreign currency are translated at the monthly average rate of exchange. Translation gains and losses are included in income in the period in which they arise.
       
      Harvest’s investment in its downstream operations, which is considered a self-sustaining operation with a U.S. dollar denominated functional currency, is translated using the current rate method. Gains and losses resulting from this translation are recorded in the cumulative translation adjustment in accumulated other comprehensive income.

    Form 20-F Page 197



    3. Change in Accounting Policy
      
    Financial Instruments and Comprehensive Income
      
    Effective January 1, 2007, Harvest adopted three new and revised Canadian accounting standards as issued by the Canadian Institute of Chartered Accountants respecting “Financial Instruments – Recognition and Measurement”, “Financial Instruments – Presentation and Disclosure” and “Comprehensive Income”.
      
    Financial Instruments
      
    The revised standard on financial instruments provides new guidance on how to recognize and measure financial instruments. It requires all financial instruments to be recorded at fair value when initially recognized. Subsequent measurement is either at fair value or amortized cost, depending on the classification of the financial instrument. Financial assets and liabilities that are held-for-trading are measured at fair value with changes in those fair values recognized in net income. Available-for-sale financial assets are measured at fair value with unrealized gains or losses recognized in other comprehensive income. Held-to-maturity assets, loans and receivables and other liabilities are all measured at amortized cost with any related expenses or income recognized in net income. Price risk management contracts are classified as held-for-trading and are measured at fair value at initial recognition and at subsequent measurement dates. Any derivatives embedded in other financial or non-financial contracts that were entered into on or after January 1, 2001 must also be measured at fair value and recorded in the financial statements if the embedded derivative is not closely related to the host contract. Fair value of financial instruments is based on market prices where available, otherwise it is calculated as the net present value of expected future cash flows. For those items measured at amortized cost, interest expense is calculated using an effective interest rate that accretes any discount or premium over the life of the instrument so that the carrying value equals the face value at maturity.
      
    Harvest does not have any financial assets classified as available-for-sale or held-to-maturity. The only items on Harvest’s balance sheet that are classified as held-for-trading and subsequently measured at fair value are cash and our price risk management contracts. The remainder of the financial instruments are measured at amortized cost. There are no significant embedded derivatives that need to be recorded in the financial statements.
      
    Transaction costs relating to financial instruments classified as held for trading are expensed in net income in the period that they are incurred. Harvest has elected to add all other transaction costs that are directly attributable to the acquisition or issue of a financial asset or liability to the amount of the financial asset or liability that is recorded on initial recognition.
      
    The transitional provisions of the financial instruments standard require retrospective adoption without restatement of prior period financial statements. The provisions also require all financial instruments to be remeasured using the criteria of the new standard and any change in the previous carrying amount to be recognized as an adjustment to retained earnings on January 1, 2007. As our price risk management contracts were already measured at fair value, the most significant change for Harvest was reclassifying the deferred charges relating to our Senior Notes and Convertible Debentures and netting these amounts against the respective liability. These charges are then amortized to income using an effective interest rate. The effect of applying this new standard on January 1, 2007 was to reduce the carrying value of the following accounts as indicated with an offsetting reduction to deferred charges:


      Deferred charges $           (25,067)
      7 7/8% Senior Notes (9,522)
      Convertible debentures (16,882)
      Unitholders’ capital (49)
      Accumulated income 1,386

    See Note 20 for the additional presentation and disclosure requirements for Financial Instruments including those required for 2008 by Sections 3862 and 3863 as issued by the Canadian Institute of Chartered Accountants.

    Other Comprehensive Income

    The new standards introduce the concept of comprehensive income, which consists of net income and other comprehensive income. Other comprehensive income represents changes in Unitholders’ equity during a period arising from transactions and other events with non-owner sources. The transitional provisions of this section require that the comparative statements are restated to reflect the application of this standard only on certain items.

     Form 20-F Page 198


    For Harvest, the only such item is the unrealized currency translation gains or losses arising from our downstream operations, which is considered a self-sustaining operation with a U.S. dollar functional currency. As the cumulative translation adjustment was presented as a separate component of Unitholders’ equity already, this restatement simply required the cumulative translation adjustment to be reclassified to accumulated other comprehensive income on the balance sheet and statement of Unitholders’ equity.

    Capital Disclosures

    “Capital Disclosures”, section 1535, requires the disclosure of information about an entity’s objectives, policies and processes for managing capital; quantitative data about what the entity regards as capital; whether the entity has complied with externally imposed capital requirements; and if it has not complied, the consequences of such non-compliance.

    Inventories

    Effective January 1, 2008, Harvest adopted the accounting standard “Inventories”, section 3031. This standard provides additional guidance with respect to the measurement and disclosure requirements for inventories, requiring inventories to be valued at the lower of cost and net realizable value. The adoption of this section did not have a material impact on our financial statements.

    Future Accounting Changes

    In February 2008, the CICA issued section 3064, “Goodwill and Intangible Assets”, replacing section 3062 “Goodwill and Other Intangible Assets” and section 3450, “Research and Development Costs”. The new section will be effective on January 1, 2009. Section 3062 establishes standards for the recognition, measurement, presentation and disclosure of goodwill and intangible assets subsequent to its initial recognition. Standards concerning goodwill are unchanged from the standards included in the previous section 3062. We do not expect that the adoption of this standard will have a material impact on our Consolidated Financial Statements.

    Convergence of Canadian GAAP with International Financial Reporting Standards

    In early 2008, Canada’s Accounting Standards Board (“AcSB”) announced that Canadian public reporting issuers will be required to report under International Financial Reporting Standards (“IFRS”) beginning January 1, 2011. As Harvest will require a full year of comparative disclosures to be compliant with IFRS, all IFRS accounting policies and procedures will be effective on January 1, 2010. Harvest will be required to report under current Canadian GAAP standards through to December 31, 2010.

    4.

    Acquisitions

      (a) Private petroleum and natural gas corporation
       
      On July 24, 2008, Harvest acquired all of the issued and outstanding shares of a private petroleum and natural gas corporation for $36.8 million in cash net of working capital adjustments and transaction costs. The purchase price was assigned primarily to oil and gas properties. The results of operations of this acquisition have been included in the consolidated financial statements since its acquisition date.
       
      (b) Petroleum and natural gas assets
       
      On September 8, 2008, Harvest acquired certain petroleum and natural gas assets in exchange for $130.8 million in cash plus an interest in two non-operated properties for total consideration of $136.3 million. The results of operations of these assets have been included in the consolidated financial statements since the acquisition date.
       
      (c) Grand Petroleum Inc. (“Grand”)
       
      Pursuant to its cash offer of $3.84 for each issued and outstanding common share of Grand, Harvest acquired control of Grand with its acquisition of 21,310,419 Grand common shares for cash consideration of $81.8 million on July 26, 2007. Subsequent to this acquisition of 74.6% of the issued and outstanding common shares of Grand, Harvest acquired the remaining 7,251,604 common shares of Grand for an additional $27.8 million by extending its offer to purchase to August 9, 2007 and thereafter pursuant to the compulsory acquisition provisions of the Business Corporations Act (Alberta). The aggregate consideration for the Grand acquisition consists of the following:


          Amount
        Cash paid $           109,678
        Assumption of bank debt 28,798
        Acquisition costs 785
          $           139,261

    Form 20-F Page 199


    This acquisition has been accounted for using the purchase method, whereby the assets acquired and the liabilities assumed are recorded at their fair values with the excess of the aggregate consideration over the fair value of the identifiable net assets allocated to goodwill. As of the acquisition date, Grand’s operating results have been included in Harvest’s revenues, expenses and capital spending. The following summarizes the allocation of the aggregate consideration for the Grand acquisition.

          Amount
        Net working capital $           (3,451)
        Property, plant and equipment 147,420  
        Goodwill 20,546  
        Asset retirement obligation (4,416)
        Future income tax (20,838)
          $         139,261  


      (d) Private petroleum and natural gas corporation
       
      On March 1, 2007, Harvest acquired all of the issued and outstanding shares of a private petroleum and natural gas corporation for $30.6 million net of working capital adjustments and transaction costs. The purchase price was assigned primarily to oil and gas properties. The results of operations of this acquisition have been included in the consolidated financial statements since its acquisition date. An officer of Harvest was a director of this private corporation and received proceeds that are considered to be insignificant to both the officer and Harvest.


    5. Inventories

     

     

     

     

    December 31, 2008

     

    December 31, 2007

     

    Petroleum products

     

     

     

     

     

    Upstream – pipeline fill

    $

    603

    $

    564

     

    Downstream

     

    50,311

     

    54,472

     

     

     

    50,914

     

    55,036

     

    Parts and supplies

     

    4,874

     

    3,898

     

    Total inventories

    $

    55,788

    $

    58,934

    During the year ended December 31, 2008, Harvest recognized $35.3 million (2007 – nil) of inventory impairments in its downstream operations. At December 31, 2008, inventories held at net realizable value totaled $37.6 million (December 31, 2007 – $2.2 million).

    6. Property, Plant and Equipment

     

     

     

     

    December 31, 2008

     

    December 31, 2007

     

     

            Upstream     Downstream     Total     Upstream     Downstream     Total  
     

    Cost

     

    $

    4,710,725

     

    $

    1,493,039

     

    $

    6,203,764

     

    $

    4,247,819

     

    $

    1,164,310

     

    $

    5,412,129

     

     

    Accumulated depletion and depreciation

     

     

    (1,572,449

    )

     

    (162,810

    )

     

    (1,735,259

    )

     

    (1,142,345

    )

     

    (72,277

    )

     

    (1,214,622

    )

     

    Net book value

     

    $

    3,138,276

     

    $

    1,330,229

     

    $

    4,468,505

     

    $

    3,105,474

     

    $

    1,092,033

     

    $

    4,197,507

     

           

    General and administrative costs of $10.0 million (2007 – $9.2 million) have been capitalized during the year ended December 31, 2008, of which nil (2007 - $0.6 million) relate to the Trust Unit Rights Incentive Plan and the Unit Award Incentive Plan.

    All costs, except those associated with major spare parts inventory and assets under construction, are subject to depletion and depreciation at December 31, 2008 including future development costs of $489.5 million (2007 – $325.4 million). Downstream major parts inventory of $7.5 million were excluded from the asset base subject to depreciation at December 31, 2008 (2007 - $6.1 million). Downstream assets under construction of $12.7 million were excluded from the asset base subject to depreciation at December 31, 2008 (2007 - $7.4 million).

    The petroleum and natural gas future prices used in the impairment test for petroleum and natural gas assets were obtained from third party engineers and accepted by management. Based on these assumptions, the undiscounted future net revenue from Harvest’s proved reserves exceed the carrying amount of its petroleum and natural gas assets as at December 31, 2008 and 2007, and therefore no impairment was recorded in either of the periods ended on these dates.

    Form 20-F Page 200


    Benchmark prices and U.S.$/Cdn.$ exchange rate assumptions reflected in the impairment test as at December 31, 2008 were as follows:

        WTI Oil(1) Currency Edmonton Light Crude Oil (1) AECO Gas(1)
      Year (US$/barrel)  Exchange Rate (CDN$ barrel) (CDN$/MMBtu)
      2009 60.00 0.85 69.60 7.40
      2010 71.40 0.85 83.00 8.00
      2011 83.20 0.90 91.40 8.45
      2012 90.20 0.95 93.90 8.80
      2013 97.40 1.00 96.30 9.05
      Thereafter (escalation) 2% 0% 2% 2%
               
      (1) Actual prices used in the impairment test were adjusted for commodity price differentials specific to Harvest.
       
    7.

    Intangible Assets


          December 31, 2008     December 31, 2007  
                Accumulated     Net book           Accumulated     Net book  
             Cost     Amortization     value        Cost     Amortization     value  
      Engineering drawings $ 108,402   $  (11,969 ) $  96,433   $  88,227   $                     (5,330 ) $ 82,897  
      Marketing contracts   7,539     (2,480 )   5,059     6,136     (1,099 )   5,037  
      Customer lists   4,564     (1,008 )   3,556     3,714     (449 )   3,265  
      Fair value of office lease   931     (652 )   279     931     (428 )   503  
      Financing costs   7,300     (6,625 )   675     12,113     (8,740 )   3,373  
      Total $ 128,736   $  (22,734 ) $  106,002   $ 111,121   $  (16,046 ) $  95,075  


    8.

    Accounts Payable and Accrued Liabilities


          December 31, 2008     December 31, 2007  
      Trade accounts payable $  61,945   $  100,265  
      Accrued interest   17,262     15,779  
      Trust Unit Rights Incentive Plan and Unit Award Incentive Plan [Note 17]   3,894     7,218  
      Other accrued liabilities   126,996     146,981  
      Total $  210,097   $  270,243  


    9.

    Asset Retirement Obligation

    Harvest’s asset retirement obligations result from its net ownership interest in petroleum and natural gas assets including well sites, gathering systems and processing facilities and the estimated costs and timing to reclaim and abandon them. Harvest estimates the total undiscounted amount of cash flows required to settle its asset retirement obligations to be approximately $1,203.8 million which will be incurred between 2009 and 2058. The majority of the costs will be incurred between 2015 and 2040. A credit-adjusted risk-free discount rate of 8% - 10% and inflation rate of approximately 2% were used to calculate the fair value of the asset retirement obligations.

    A reconciliation of the asset retirement obligations is provided below:

          December 31, 2008     December 31, 2007  
      Balance, beginning of year $  213,529   $  202,480  
      Incurred on acquisition of a private corporation   1,900     1,629  
      Incurred on acquisition of Grand   -     4,416  
      Liabilities incurred   4,371     9,553  
      Revision of estimates   49,395     (6,088 )
      Net liabilities acquired (settled) through acquisition (disposition)   910     (3,708 )
      Liabilities settled   (11,418 )   (13,090 )
      Accretion expense   18,631     18,337  
      Balance, end of year $  277,318   $  213,529  

    Form 20-F Page 201


    Harvest has undiscounted asset retirement obligations of approximately $14.9 million relating to the refining and marketing assets. The fair value of this obligation cannot be reasonably determined because the assets currently have an indeterminate life.

    10.

    Bank Loan

    Harvest and a syndicate of lenders established a $750 million Three Year Extendible Credit Facility on February 3, 2006 (the “Credit Facility”) and on March 31, 2006, completed a secondary syndication and increased the facility to $900 million. Concurrent with the purchase of North Atlantic on October 19, 2006, the facility was further increased to $1.4 billion. During 2007, Harvest and its lenders amended the Credit Facility to increase the aggregate commitment from $1.4 billion to $1.6 billion and extend the maturity date of the facility from March 31, 2009 to April 30, 2010. At December 31, 2008, Harvest had $1,226.2 million drawn of the $1.6 billion available under the Credit Facility ($1,279.5 million drawn at December 31, 2007).

    The Credit Facility is secured by a $2.5 billion first floating charge over all of the assets of Harvest's operating subsidiaries plus a first mortgage security interest on the refinery assets of North Atlantic. The most restrictive covenants of Harvest’s credit facility include an aggregate limitation of $25 million on financial assistance and/or capital contributions to parties other than those included in the first floating charge, a limitation to carrying on business in countries that are not members of the Organization of Economic Co-operation and Development and a limitation on the payment of distributions to Unitholders in certain circumstances such as an event of default. The Credit Facility requires standby fees on undrawn amounts and interest on amounts borrowed at varying rates depending on Harvest's ratio of secured debt (excluding the 77/8% Senior Notes and Convertible Debentures) to its earnings before interest, taxes, depletion, amortization and other non-cash amounts ("EBITDA"). In addition to the availability under this facility being limited by the Borrowing Base Covenant of the 77/8% Senior Notes described (as described in Note 11), availability is subject to the following quarterly financial covenants:

    Secured debt to EBITDA 3.0 to 1.0 or less
    Total senior debt to EBITDA 3.5 to 1.0 or less
    Senior debt to Capitalization 50% or less
    Total debt to Capitalization 55% or less

    For the year ended December 31, 2008, Harvest’s average interest rate on advances under the Credit Facility was 4.12% (2007 – 5.28%) and nil (2007 – 6.08%) for Canadian and U.S advances, respectively.

    11.

    77/8% Senior Notes

    On October 14, 2004, Harvest Operations Corp., a wholly owned subsidiary of Harvest, issued US$250 million of 77/8% Senior Notes for cash proceeds of $311,951,000. The 77/8% Senior Notes are unsecured, require interest payments semi-annually on April 15 and October 15 each year, mature on October 15, 2011 and are unconditionally guaranteed by Harvest and all of its wholly-owned subsidiaries. Prior to maturity, redemptions are permitted as follows:

     

    After October 15, 2008 at 103.938% of the principal amount

     

    After October 15, 2009 at 101.969% of the principal amount

     

    After October 15, 2010 at 100% of the principal amount

    The 77/8% Senior Notes contains a change of control covenant that requires Harvest Operations Corp. to commence an offer to re-purchase the 77/8% Senior Notes at a price of 101% of the principal amount plus accrued interest within 30 days of a change of control event, as defined in the indenture. There are also covenants restricting, among other things, the sale of assets and the incurrence of additional indebtedness if such issuance would result in an interest coverage ratio, as defined, of less than 2.5 to 1. Notwithstanding the interest coverage ratio limitation, the incurrence of additional indebtedness under the Credit Facilities may be limited by the Borrowing Base Covenant (as described below) and certain other specific circumstances.

    The covenants of the 77/8% Senior Notes also restrict Harvest’s incurrence of secured indebtedness to an amount less than 65% of the present value of the future net revenues from its proven petroleum and natural gas reserves discounted at an annual rate of 10% (the “Borrowing Base Covenant”). At December 31, 2008, the Borrowing Base Covenant restricts secured indebtedness to Cdn$1.91 billion (at December 31, 2007 - Cdn$1.86 billion).

    In addition, the covenants of the 77/8% Senior Notes restrict Harvest’s ability to pay distributions to Unitholders (net of distributions settled with the delivery of Trust Units) during a quarter to 80% of the prior quarter’s cash flow from operating activities before settlement of asset retirement obligations and changes in non-cash working capital if Harvest’s interest coverage ratio as described in the agreement is greater than 2.5 to 1.0 and its consolidated leverage ratio is lower than 3.0 to 1.0. Notwithstanding, distributions are permitted provided that from the date of issuance of the 77/8% Senior Notes, the aggregate distributions do not exceed an amount equal to $40 million plus 100% of the net cash proceeds from the sale of Trust Units plus 80% of the cumulative cash flow from operating activities less distributions paid which as at December 31, 2008, amounted to a carry-forward of approximately Cdn$1.5 billion (Cdn$1.5 billion as at December 31, 2007).

    Form 20-F Page 202


    The fair value of the 77/8% Senior Notes at December 31, 2008 was US$231.4 million (2007 - $232.6 million).

    12.

    Convertible Debentures

    Harvest has seven series of convertible unsecured subordinated debentures outstanding (the “Convertible Debentures”). Interest on the debentures is payable semi-annually in arrears in equal installments on dates prescribed by each series. The debentures are convertible into fully paid and non-assessable Trust Units, at the option of the holder, at any time prior to the close of business on the earlier of the maturity date and the business day immediately preceding the date specified by Harvest for redemption. The conversion price per Trust Unit is specified for each series and may be supplemented with a cash payment for accrued interest and in lieu of any fractional Trust Units resulting from the conversion.

    The debentures may be redeemed by Harvest at its option in whole or in part prior to their respective redemption dates. The redemption price for the first redemption period is at a price equal to $1,050 per debenture and at $1,025 per debenture during the second redemption period. Any redemption will include accrued and unpaid interest at such time.

    Harvest may elect to settle the principal due at maturity or on redemption and periodic interest payments in the form of Trust Units at a price equal to 95% of the weighted average trading price for the preceding 20 consecutive trading days, 5 days prior to settlement date.

    The covenants of the Convertible Debentures restrict Harvest’s issuance of additional convertible debentures if the principal amount of all of its issued and outstanding convertible debentures immediately after the issuance of such additional convertible debentures exceeds 25% of the Total Market Capitalization, as defined. Total Market Capitalization is defined as the total principal amount of all issued and outstanding convertible debentures plus the amount obtained by multiplying the number of issued and outstanding Trust Units by the current value of the Trust Units. As at December 31, 2008, Harvest’s Total Market Capitalization was approximately Cdn$2.6 billion (Cdn$3.8 billion as at December 31, 2007).

    The following is a summary of the seven series of convertible debentures:

        Conversion price      
                       Series / Trust Unit Maturity First redemption period Second redemption period
      9% Debentures Due 2009 $ 13.85 May 31, 2009 Jun. 1/07-May 31/08 Jun. 1/08-May. 30/09
      8% Debentures Due 2009 $ 16.07 Sept. 30, 2009 Oct. 1/07-Sept. 30/08 Oct. 1/08-Sept. 29/09
      6.5% Debentures Due 2010 $ 31.00 Dec. 31, 2010 Jan. 1/09-Dec. 31/09 Jan. 1/10-Dec. 30/10
      6.40% Debentures Due 2012(1) $ 46.00 Oct. 31, 2012 Nov. 1/08-Oct. 31/09 Nov. 1/09-Oct. 31/10
      7.25% Debentures Due 2013(1) $ 32.20 Sept. 30, 2013 Oct. 1/09-Sept. 30/10 Oct. 1/10-Sept. 30/11
      7.25% Debentures Due 2014(1) $ 27.25 Feb. 28, 2014 Mar. 1/10-Feb. 28/11 Mar. 1/11-Feb. 29/12
      7.5% Debentures Due 2015(1) $ 27.40 May 31, 2015 Jun. 1/11-May 31/12 Jun. 1/12-May 31/13
         
      (1)

    These series of convertible debentures may also be redeemed by Harvest at a price of $1,000 per debenture after the second redemption period until maturity.

         

    Form 20-F Page 203


    The following table summarizes the face value, carrying amount and fair value of the convertible debentures:

          December 31, 2008     December 31, 2007  
                Carrying                 Carrying        
          Face Value     Amount(1)     Fair Value     Face Value     Amount(1)     Fair Value  
      9% Debentures Due 2009 $  944   $  940   $  984   $  976   $  962   $  1,806  
      8% Debentures Due 2009   1,588     1,573     1,540     1,728     1,692     2,022  
      6.5% Debentures Due 2010   37,062     35,387     29,650     37,062     34,653     35,950  
      10.5% Debentures Due 2008   -     -     -     24,258     24,273     24,258  
      6.40% Debentures Due 2012   174,626     169,455     75,089     174,626     168,325     148,432  
      7.25% Debentures Due 2013   379,256     358,533     166,835     379,256     355,145     344,895  
      7.25% Debentures Due 2014   73,222     67,549     36,611     73,222     66,718     65,892  
      7.5% Debentures Due 2015   250,000     194,322     107,500     -     -     -  
        $ 916,698   $  827,759   $  418,209   $ 691,128   $  651,768   $  623,255  
         
      (1)

    Excluding the equity component.

    On January 31, 2008, the 10.5% Debenture matured and Harvest elected to settle its obligation by issuing 1,166,593 Trust Units rather than settling in cash.

    On April 25, 2008, Harvest issued $250 million principal amount of 7.5% Convertible Debentures for total net proceeds from the issue of $239.5 million. These debentures mature on May 31, 2015 and have a conversion price of $27.40.

    13.

    Normal Course Issuer Bid

    On October 20, 2008, the Toronto Stock Exchange approved our Normal Course Issuer Bid to purchase for cancellation, subject to daily limits, up to 10% of the outstanding Trust Units and Convertible Debentures not held by insiders on the open market at the prevailing market prices at the time of such purchase. To date, there have been no such purchases.

    14.

    Unitholders' Capital

       
      (a)

    Authorized

         
     

    The authorized capital consists of an unlimited number of Trust Units.

         
      (b)

    Number of Units Issued


          Year ended December 31   
          2008      2007   
      Outstanding, beginning of year   148,291,170     122,096,172  
      Issued for cash            
         February 1, 2007   -     6,146,750  
         June 1, 2007   -     7,302,500  
      Convertible debenture conversions            
         9% Debentures Due 2009   2,310     18,047  
         8% Debentures Due 2009   8,710     31,790  
         6.5% Debentures Due 2010   -     27,967  
         10.5% Debentures Due 2008   344     81,478  
         6.40% Debentures Due 2012   -     2,542  
         7.25% Debentures Due 2013   -     7,574  
         7.25% Debentures Due 2014   -     5,753,310  
      Redemption of convertible debentures            
         10.5% Debentures Due 2008   1,166,593     -  
      Distribution reinvestment plan issuance   7,655,414     6,809,987  
      Exercise of unit appreciation rights and other   76,160     13,053  
      Outstanding, end of year   157,200,701     148,291,170  

    On August 17, 2005, Harvest implemented a premium distribution reinvestment plan. The premium distribution program enables investors to receive a cash payment equal to 102% of the regular distribution amount. The impact to Harvest is the same as the regular distribution reinvestment plan whereby it settles distributions with Units rather than cash, at a discount to the current market price of the Units at the option of the Unitholder.

    Form 20-F Page 204


         
      (c)

    Per Trust Unit Information

         
     

    The following tables summarize the net income and Trust Units used in calculating income per Trust Unit:

         
                   
      Net income adjustments   December 31, 2008     December 31, 2007  
      Net (loss) income, basic $  212,019   $  (25,676 )
           Interest on Convertible Debentures   95      
      Net income, diluted(1) $  212,114   $  (25,676 )
                   
      Weighted average Trust Units adjustments   December31, 2008     December 31, 2007  
      Number of Units            
      Weighted average Trust Units outstanding, basic   152,836,717     138,440,869  
      Effect of Convertible Debentures   69,155      
      Effect of Employee Unit Incentive Plans   200,789      
      Weighted average Trust Units outstanding, diluted(2)   153,106,661     138,440,869  
         
      (1)

    Net income, diluted excludes the impact of the conversions of certain of the Convertible Debentures of $69.4 million for the year ended December 31, 2008 (2007 - $59.2 million), as the impact would be anti-dilutive.

         
      (2)

    Weighted average Trust Units outstanding, diluted for the year ended December 31, 2008 does not include the unit impact of 25,915,000 for certain of the Convertible Debentures (2007 – 23,636,000) and nil (2007 – 682,000) for the Employee Unit Incentive Plans, as the impact would be anti-dilutive.

       
    15.

    Contributed Surplus

       

    Contributed surplus of $6.4 million has been recorded during the year ended December 31, 2008 due to the maturity of the 10.5% Debentures and the resulting expiration of the conversion option which was previously recorded in equity component of convertible debentures.

       
    16.

    Capital Structure

       

    Harvest’s primary objective in its management of capital resources is to ensure sufficient financial flexibility to access capital to fund its financial obligations as well as future growth. Harvest considers its capital structure to comprise its credit facilities, 77/8% Senior Notes, Convertible Debentures and unitholders’ equity.

       

    Harvest monitors its capital structure using the following non-GAAP financial ratios: bank debt to Twelve Month Trailing Earnings Before Interest, Taxes, Depreciation and Amortization and non-cash amounts (“EBITDA”), secured debt to net present value of our proved petroleum and natural gas reverses discounted at 10% and total debt to total debt plus unitholders’ equity. Total debt includes borrowings under credit facilities plus our 77/8% Senior Notes and principal amount of Convertible Debentures and unitholders’ equity is adjusted to remove the equity component of convertible debentures.

       

    Harvest’s capital management strategy with regards to our bank debt is to maintain a bank debt to EBITDA ratio between 1.0 and 2.5 times. This ratio is calculated as follows:

       
          December 31, 2008     December 31, 2007  
      Cash provided by operating activities $  655,887   $  641,313  
             Settlement of asset retirement obligations   11,418     13,090  
             Change in non-cash working capital   9,897     17,384  
             Interest paid   132,473     145,742  
             Large Corporations Tax and other taxes paid   (81 )   (974 )
      Total EBITDA $  809,594   $  816,555  
      Bank debt $  1,226,228   $  1,279,501  
      Bank debt to EBITDA   1.51     1.57  
                   

    Form 20-F Page 205


    With respect to its secured debt, Harvest’s strategy is to target its secured debt to less than 65% of the net present value of its proved petroleum and natural gas reserves discounted at 10% (as determined on an annual basis) by at least $200 million.

          December 31, 2008     December 31, 2007  
      Proved petroleum and natural gas reserves (Net Present Value discounted at 10%) $ 2,941,452 $ 2,865,200
      65% of Proved petroleum and natural gas reserves $  1,911,944   $  1,862,380  
      Secured debt (borrowings under Credit Facilities) $  1,226,228   $  1,279,501  

    Harvest targets its total debt to total debt plus unitholders’ equity to be a ratio between 0.25 and 0.55 times calculated as follows:

          December 31, 2008     December 31, 2007  
           Bank debt $  1,226,228   $  1,279,501  
           77/8% Senior Notes (1)   304,500     247,825  
           Principal amount of convertible debentures   916,698     691,128  
      Total Debt   2,447,426     2,218,454  
      Unitholders’ equity (less equity component of convertible debentures )   2,559,229     2,445,837  
      Total debt plus unitholders’ equity $  5,006,655   $  4,664,291  
      Total debt to total debt plus unitholders’ equity   0.49     0.48  
         
      (1)

    Face value converted at the year end exchange rate.

    Harvest’s capital structure is limited by a covenant in its Convertible Debenture Indenture which currently restricts the issuance of additional convertible debentures. In addition, although Harvest’s Trust Unit Indenture provides for the issuance of an unlimited number of Trust Units, the “normal growth guidelines” contained in Bill C-52 issued by the Government of Canada limits the future issuance of Convertible Debentures and Trust Units at December 31, 2008 to approximately $2.4 billion (2007 - $2.8 billion) with any unused normal growth available for use prior to 2011. Included in this amount is approximately $590 million (2007 - $590 million) that the Trust may issue to replace debt held on October 31, 2006.

    At December 31, 2008, all covenants related to the bank loan (Note 10), Senior Notes (Note 11) and Convertible Debentures (Note 12) were met.

    Harvest monitors its capital structure and makes adjustments according to market conditions to remain flexible while meeting its objectives as outlined above. Accordingly, Harvest may adjust its capital spending programs, adjust the amount of distributions paid to Unitholders, issue new Trust Units, Convertible Debentures or Senior Notes or repay existing debt. Harvest’s capital management targets have remained unchanged during the year ended December 31, 2008.

    17.

    Employee Unit Incentive Plans

       

    Trust Unit Rights Incentive Plan

       

    Harvest is authorized to grant non-transferable unit appreciation rights to directors, officers, consultants, employees and other service providers to an aggregate of a rolling maximum of 7% of the outstanding Trust Units and the number of Trust Units issuable upon the exchange of any outstanding exchangeable shares. The initial exercise price of rights granted under the plan is equal to the market price of the Trust Units at the time of grant and the maximum term of each right is five years. The rights vest equally over four years commencing on the first anniversary of the grant date. The exercise price of the rights may be reduced by an amount up to the amount of cash distributions made on the Trust Units subsequent to the date of grant of the respective right, provided that Harvest’s net operating cash flow (on an annualized basis) exceeds 10% of Harvest's recorded cost of property, plant and equipment less all debt, working capital deficiency (surplus) or debt equivalent instruments, accumulated depletion, depreciation and amortization charges, asset retirement obligations, and any future income tax liability associated with such property, plant and equipment. Any portion of a distribution that does not reduce the exercise price on exercised rights is paid to the holder in a lump sum cash payment after the rights have been exercised.

       

    Upon the exercise of unit appreciation rights the holder has the sole discretion to elect to receive cash or units. As a result, Harvest recognizes a liability on its consolidated balance sheet associated with the rights reserved under the plan. This obligation represents the difference between the market value of the Trust Units and the exercise price of the vested unit rights outstanding under the plan. As such, an obligation of $0.3 million (2007 - $1.4 million) has been recorded in accounts payable and accrued liabilities for the graded vested portion of the 8,037,446 (2007 – 3,823,683) Trust Unit Rights outstanding under the plan at December 31, 2008. For accounting purposes, vesting is deemed to occur on a pro rata basis throughout the year, rather than at a vesting date which only occurs on the anniversary date of the grant.

    Form 20-F Page 206


    The following summarizes the Trust Units reserved for issuance under the Trust Unit Rights Incentive Plan:

        Year ended December 31, 2008     Year ended December 31,2007  
          Unit     Weighted      Unit     Weighted   
          Appreciation     AverageExercise     Appreciation     AverageExercise  
          Rights     Price      Rights     Price   
      Outstanding beginning of year   3,823,683   $ 30.74     3,788,125   $  30.81  
           Granted   5,244,102     15.68     576,383     29.03  
           Exercised   (68,675 )   25.67     (92,775 )   21.88  
           Forfeited  

    (961,644

    )    28.80     (448,050 )   31.10  
           Outstanding before exercise price reductions   8,037,466     21.19     3,823,683     30.74  
           Exercise price reductions       (4.45 )       (6.11 )
      Outstanding, end of year   8,037,466     16.74     3,823,683   $  24.63  
      Exercisable before exercise price reductions   85,200   $ 22.60     145,950   $  23.08  
      Exercise price reductions       (15.49 )       (12.17 )
      Exercisable, end of year   85,200   $ 7.11     145,950   $  10.91  

    The following table summarizes information about Unit appreciation rights outstanding at December 31, 2008.

                         
                Outstanding     Exercisable  
                                       
                    Weighted                   Weighted  
                      Average                 Average  
        Exercise Price     Exercise Price         Exercise Price     Remaining         Exercise Price  
        before price     net of price     At December     net of price     Contractual     At December     net of price  
        reductions     reductions     31, 2008     reductions(1)     Life(1)     31, 2008     reductions (1)
      $10.39-$12.51   $9.49-$12.21     3,185,230   $  10.38     5.0       $  —  
      $14.99-$18.90   $0.01-$17.73     50,600     10.93     3.2     18,750     0.29  
      $19.29-$25.37   $4.87-$23.48     1,894,053     19.96     4.1     66,450     9.03  
      $26.09-$31.96   $15.23-$25.55     1,527,033     18.73     3.0          
      $32.01-$37.56   $19.13-$28.79     1,380,550     24.99     2.3          
      $10.39-$37.56   $0.01-$28.79     8,037,466   $  16.74     3.9     85,200   $  7.11  
      (1)

    Based on weighted average Unit appreciation rights outstanding.

    Unit Award Incentive Plan (“Unit Award Plan”)

    The Unit Award Plan authorizes Harvest to grant awards of Trust Units to directors, officers, employees and consultants of Harvest and its affiliates to an aggregate of a rolling maximum of 0.5% of the outstanding Trust Units and the number of Trust Units issuable upon the exercise of any outstanding exchangeable shares. Subject to the Board of Directors’ discretion, awards vest annually over a two to four year period and, upon vesting, entitle the holder to elect to receive the number of Trust Units subject to the award or the equivalent cash amount. The number of Units to be issued is adjusted at each distribution date for an amount approximately equal to the foregone distributions. Harvest recognizes a liability on its consolidated balance sheet associated with the awards granted under the plan. This obligation represents the fair value of the vested Trust Units granted under the Unit Award Plan. As such, an obligation of $3.6 million (2007 - $5.8 million) has been recorded in accounts payable and accrued liabilities for the graded vested portion of the 659,137 (2007 – 348,248) Unit Awards outstanding under the plan at December 31, 2008. For accounting purposes, vesting is deemed to occur on a pro rata basis throughout the year, rather than at a vesting date.

      Number December 31, 2008 December 31, 2007
      Outstanding, beginning of year 348,248 306,699
      Granted 390,274 56,132
      Adjusted for distributions 75,310 48,280
      Exercised (121,776)                (37,072)
      Forfeitures                  (32,919)                (25,791)
      Outstanding, end of year 659,137 348,248
      Exercisable, end of year 238,817 168,401

    Harvest has recognized a compensation recovery of $0.7 million (2007 – $2.7 million expense), including a non cash compensation recovery of $1.7 million (2007 – $0.6 million expense), for the year ended December 31, 2008, related to the Trust Unit Rights Incentive Plan and the Unit Award Plan and this is reflected in general and administrative expense in the consolidated statements of income.

    Form 20-F Page 207


       
    18.

    Income Taxes

       

    The future income tax provision reflects the net tax effects of temporary differences between the carrying amounts of assets and liabilities of the Trust and their corresponding income tax bases as at that date. Changes in the temporary differences are reflected in future income tax expense.

       

    In the Second Quarter of 2007, the Canadian government enacted legislation to apply a 31.5% tax to distributions from Canadian publicly traded income trusts. In the Fourth Quarter of 2007, the tax rate for trust distributions was reduced to 29.5% for 2011 and to 28% for 2012 and subsequent years. The new tax is not expected to apply to Harvest until 2011, as a transition period has been established for publicly traded trusts that existed prior to November 1, 2006. This portion of the Trust’s future income tax liability represents its tax-effected portion of December 31, 2008 temporary differences that it estimates will exist on January 1, 2011, pursuant to the current legislation and Harvest’s current structure.

       

    Concurrent with the tax rate reductions referred to above, further reductions in Federal corporate income tax rates were enacted. Under the legislation, Federal corporate rates will decline until 2012, resulting in an effective tax rate for the Trust’s corporate entities of approximately 25%, which is the rate applied to the temporary differences in the future income tax calculation based on when these differences are expected to reverse.

       

    The provision for future income taxes varies from the amount that would be computed by applying the relevant Canadian income tax rates to reported income before taxes as follows:

       
          Year ended December 31  
          2008     2007  
      Income before taxes $  320,498   $  39,152  
      Combined Canadian Federal and Provincial statutory income tax rate   29.85%     32.70%  
      Computed income tax expense at statutory rates   95,669     12,803  
      Income earned by flow through entities   (109,335 )   (179,750 )
      Expected tax expense (recovery) in corporate entities   (13,666 )   (166,947 )
      Increased expense (recovery) resulting from the following:            
         Temporary differences acquired in excess of fair value limitation   944      
         Initial recognition of trust temporary differences       271,705  
         Benefit of future tax deductions previously unrecognized       (72,073 )
         Difference between current and expected tax rates   113,655     44,547  
         Non-taxable portion of capital (gain) loss   8,216     (20,515 )
         Change in estimates of future temporary differences   (1,231 )   8,860  
         Non-deductible expenses   642     225  
      Future income tax expense   108,560     65,802  

    The components of the future income tax liability are as follows:

          December 31,     December 31,  
          2008     2007  
      Net book value of petroleum and natural gas assets in excess of tax pools $  498,725   $  333,466  
      Net book value of intangible assets in excess of tax pools   16,640     13,998  
      Asset retirement obligation   (73,899 )   (56,066 )
      Net unrealized losses related to risk management contracts and currency exchange positions – current   7,124     (38,642 )
      Net unrealized losses related to risk management contracts and currency exchange positions – long-term   1,177     304  
      Non-capital loss carry forwards for tax purposes   (241,660 )   (161,706 )
      Deferral of taxable income in partnership   554     1,492  
      Future employee retirement costs   (3,135 )   (3,607 )
      Working capital and other items   (1,528 )   (2,599 )
      Future income tax liability (asset), net $  203,998   $  86,640  
                   

    Form 20-F Page 208


    The expiry dates on the consolidated non-capital losses are as follows:

      Year of Expiry      
      2009 $  12,667  
      2013   9,768  
      2014   40,110  
      2025   97,300  
      2026   40,958  
      2027   455,729  
      2028   342,423  
      Consolidated non-capital losses $  998,955  

    See Commitments, Contingencies and Guarantees [Note 22(f)].

    19.

    Employee Future Benefit Plans

       

    Defined Benefit Plans

       

    The measurement of the accrued benefit obligation and annual expense for the defined benefit plans requires actuarial calculations and several assumptions. These assumptions, set annually on December 31, are as follows:

       
          December 31, 2008     December 31, 2007  
                 Other            Other  
        Pension         Benefit     Pension     Benefit  
          Plans      Plans        Plans      Plans  
      Discount rate   7.25%     7.25%      5.0%      5.0%  
      Expected long-term rate of return on plan assets   7.0%            7.0%        
      Rate of compensation increase   3.5%            3.5%        
      Employee contribution of pensionable income   6.0%            6.0%        
      Annual rate of increase in covered health care benefits       10%         11%  
      Expected average remaining service lifetime (years)   11.7     10.7     11.7     10.8  

    The assets of the defined benefit plan are invested and maintain the following asset mix:

          December 31, 2008     December 31, 2007  
      Bonds/fixed income securities   36%     32%  
      Equity securities   64%     68%  

    The expected long-term rates of return are estimated based on many factors, including the expected forecast for inflation, risk premiums for each class of asset, and current and future financial market conditions.

    Form 20-F Page 209


    The defined benefit pension plans were subject to an actuarial valuation on December 31, 2008 and the next valuation report is due no later than December 31, 2011. The post-retirement health care benefits plan was last subject to an actuarial valuation on December 31, 2008.

          December 31, 2008     December 31, 2007  
                  Other           Other  
           Pension     Benefit          Pension     Benefit  
               Plans     Plans     Plans     Plans  
      Employee benefit obligation, beginning of year  $ 49,082   $  6,653   $  43,101   $  6,027  
      Current service costs   3,355     370     3,043     369  
      Interest   2,673     346     2,357     316  
      Actuarial losses (gains)   (13,086 )   (1,795 )   1,409     162  
      Benefits paid    (1,372 )   (276 )   (828 )   (221 )
      Employee benefit obligation, end of year   40,652     5,298     49,082     6,653  
      Fair value of plan assets, beginning of year   38,903         36,576      
      Actual return on plan assets    (7,587 )       (1,682 )    
      Employer contributions   3,485     199     3,428     221  
      Employee contributions   1,703     77     1,409      
      Benefits paid    (1,372 )  

    (276

    )   (828 )   (221 )
      Fair value of plan assets, end of year   35,132         38,903      
      Funded status    (5,520 )   (5,298 )   (10,179 )   (6,653 )
      Unamortized balances:                        
           Net actuarial losses   267         4,664      
      Carrying amount $  (5,253 ) $  (5,298 ) $  (5,515 ) $  (6,653 )


          December 31, 2008     December 31, 2007  
      Summary:            
           Pension plans $  5,253   $  5,515  
           Other benefit plans   5,298     6,653  
      Carrying amount $  10,551   $  12,168  

    Estimated pension and other benefit payments to plan participants which reflect expected future service, expected to be paid from 2009 to 2018, are as follows:

          Pension Plans     Other Benefit Plans  
      2009 $  1,394   $  333  
      2010   1,640     468  
      2011   1,875     561  
      2012   2,143     686  
      2013   2,457     828  
      2014 to 2018   19,547     6,790  
      Total $  29,056   $  9,666  

    The table below shows the components of the net benefit plan expense:

          Year ended December 31, 2008     Year ended December 31, 2007  
          Pension Plans          Other Benefit Plans     Pension Plans          Other Benefit Plans  
                               
      Current service cost $  3,355   $  370   $  3,043   $  369  
      Interest costs   2,673     346     2,357     316  
      Expected return on assets   (2,806 )       (2,657 )    
      Amortization of net actuarial losses       (1,872 )       101  
      Net benefit plan expense $  3,222   $  (1,156 ) $  2,743   $  786  
                               

    Form 20-F Page 210


    A 1% change in the expected health care cost trend rate would have the following annual impacts as at December 31, 2008:

          1% Increase     1% Decrease  
      Impact on post-retirement benefit expense $  1   $  (1 )
      Impact on projected benefit obligation   13     (20 )

     

    20.

    Financial Instruments and risk management contracts

    Financial instruments of Harvest consist of cash, accounts receivable, accounts payable and accrued liabilities, cash distribution payable, bank loan, risk management contracts, Convertible Debentures and the 77/8% Senior Notes. The carrying value and fair value of these financial instruments at December 31, 2008 is disclosed below by financial instrument category, as well as any related gains or losses and interest income or expense for the year ended December 31, 2008:

          Carrying                        Gains/      Interest Income/     Other Income/  
          Value     Fair Value     (Losses)     (Expense)     (Expense)  
      Loans and Receivables                              
         Accounts receivable $  173,341   $  173,341   $  —   $  329 (2)     $—  
      Assets Held for Trading                              
         Net fair value of risk management contracts   35,852     35,852     (14,861)  (3)        
      Other Liabilities                              
         Accounts payable   210,097     210,097              
         Cash distribution payable   47,160     47,160              
         Bank loan   1,226,228     1,226,228         (51,855 )(4)   (2,699 ) (4)
         77/8% Senior Notes   298,210 (1)   231,420         (22,662 )(5)     
         Convertible Debentures $  827,759   $  418,209   $  —   $  (69,454 )(5) $  —  
                                     
      (1)

    The face value of the 77/8% Senior Notes at December 31, 2008 is $304.5 million (U.S. $250 million).

      (2)

    Included in petroleum, natural gas, and refined product sales in the statement of income and comprehensive income.

      (3)

    Included in risk management contracts - realized and unrealized gains (losses) in the statement of income and comprehensive income.

      (4)

    Included in interest and other financing charges on short term/long term debt in the statement of income and comprehensive income. The amortization of financing fees related to this liability is included in amortization of deferred finance charges in the statement of cash flows.

      (5)

    Included in interest and other financing charges on short term/long term debt in the statement of income and comprehensive income. The non-cash interest expense relating to the accretion of premiums, discounts or transaction costs that are netted against these liabilities are included in non-cash interest in the statement of cash flows

    The fair values of the Convertible Debentures and the 77/8% Senior Notes are based on quoted market prices as at December 31, 2008. The risk management contracts are recorded on the balance sheet at their fair value; accordingly, there is no difference between fair value and carrying value. The bank loan is recorded at amortized cost, but as there are no transaction costs associated with our bank debt and the financing costs are included in intangible assets, there is no difference between the carrying value and the fair value. Due to the short term nature of accounts receivable, accounts payable, cash distribution payable and the bank loan, their carrying values approximate their fair values.

    Form 20-F Page 211


         
      (a)

    Risk Exposure

         
     

    Harvest is exposed to market risks resulting from fluctuations in commodity prices, currency exchange rates and interest rates in the normal course of operations. Harvest is also exposed, to a lesser extent, to credit risk on accounts receivable and counterparties to price risk management contracts and to liquidity risk relating to our debt.

         
     

    (i) Credit Risk

         
     

    Upstream Accounts Receivable

         
     

    Accounts receivable in our upstream operations are due from crude oil and natural gas purchasers as well as joint venture partners in the petroleum and natural gas industry and are subject to normal industry credit risks. Concentration of credit risk is mitigated by having a broad customer base, which includes a significant number of companies engaged in joint operations with Harvest. Harvest periodically assesses the financial strength of its crude oil and natural gas purchasers and will adjust its marketing plan to mitigate credit risks. This assessment involves a review of external credit ratings; however, if external ratings are not available, Harvest requests a guarantee from the parent company that does have a credit rating. If this is not possible, Harvest performs an internal credit review based on the purchaser’s past financial performance. The credit risk associated with joint venture partners is mitigated by reviewing the credit history of partners and requiring some partners to provide cash prior to incurring significant capital costs on their behalf. Additionally, most agreements have a provision enabling Harvest to use the proceeds from the sale of production that would otherwise be taken in kind by the partner to offset amounts owing from the partner that is in default. Generally, the only instances of impairment are when a purchaser or partner is facing bankruptcy or extreme financial distress.

         
     

    Risk Management Contract Counterparties

         
     

    Harvest is also exposed to credit risk from the counterparties to our risk management contracts. This risk is managed by diversifying Harvest’s risk management portfolio among a number of counterparties and limiting those counterparties to lenders in our syndicated credit facilities; we have no history of impairment with these counterparties.

         
     

    Downstream Accounts Receivable

         
     

    The Supply and Offtake Agreement entered into in conjunction with the purchase of the downstream operations exposed Harvest to the credit risk of Vitol Refining S.A. (“Vitol”) as all feedstock purchases and the majority of product sales are made with Vitol under this agreement. Harvest mitigates this risk by requiring that Vitol maintain a minimum B+ credit rating as assessed by Standard and Poor’s Rating Services. If the credit rating falls below this line, additional security is required to be supplied to Harvest. This credit risk is also mitigated by the amounts owing to Vitol for feedstock purchases that are offset against amounts receivable from Vitol for product sales with the balance being net settled. Harvest is in a net payable position with Vitol at December 31, 2008 and accordingly the outstanding balance is included in current trade accounts payable in the liability liquidity table below.

         

    Harvest’s policy is to manage its credit risk by dealing with only financially sound customers, based on an evaluation of the customer’s financial condition. At December 31, 2008, Harvest had an accounts receivable balance with one customer of $5.1 million resulting from the sale of refined product, representing approximately 8% of total downstream accounts receivable. This customer is an integrated multinational energy company with an AA public credit rating.

    Our maximum exposure to credit risk relating to the above classes of financial assets at December 31, 2008 is the carrying value of accounts receivable. The table below provides an analysis of our current financial assets and the age of our past due but not impaired financial assets by type of credit risk.

          Current AR     Overdue AR  
                      > 30 days,     > 60 days,        
                <30 days     <60 days     <90 days     > 90 days  
      Upstream Accounts Receivable $  79,112   $  1,260   $  2,498   $  1,256   $  20,908  
      Risk Management Contract Counterparties   825                  
      Downstream Accounts Receivable   59,982     3,094     800     510     3,096  
      Total $  139,919   $  4,354   $  3,298   $  1,766   $  24,004  


      (ii)

    Liquidity Risk

    Harvest is exposed to liquidity risk due to our borrowings under our credit facilities and 77/8% Senior Notes with repayment requirements. This risk is mitigated by managing the maturity dates on our obligations, complying with covenants and managing our cash flow by entering into price risk management contracts. Additionally, when we enter into price risk management contracts we select counterparties that are also lenders in our syndicated credit facility thereby using the security provided in our credit agreement eliminating the requirement for margin calls and the pledging of collateral.

    Form 20-F Page 212


    The following table provides an analysis of our financial liability maturities based on the remaining terms of our liabilities as at December 31, 2008 and includes the related interest charges:

                >1 year     >4 years              
          <1 year     <3 years     <5 years     >5 years     Total  
      Trade accounts payable and accrued liabilities $  188,941   $  —   $  —   $  —   $  188,941  
      Distributions payable   47,160                 47,160  
      Bank loan and interest   28,632     1,235,563             1,264,195  
      Convertible debentures interest(1)   65,269     127,864     105,386     27,300     325,819  
      77/8% Senior Notes and interest   23,979     347,334             371,313  
      Pension contributions   6,900     14,217     14,791     7,618     43,526  
      Asset retirement obligations   14,214     30,790     26,958     1,131,823     1,203,785  
      Total $  375,095   $  1,755,768   $  147,135   $  1,166,741   $  3,444,739  
         
      (1)

    Convertible Debentures are typically converted into Trust Units prior to maturity or are redeemed for Trust Units at maturity by Harvest; therefore, only the interest portion is represented in the table above. At the Trust’s option, the interest on Convertible Debentures may also be settled in Trust Units.

         
      (iii)

    Market Risks and Sensitivity Analysis

    Harvest is exposed to three types of market risks: interest rate risk, currency exchange rate risk and commodity price risk.

    We have performed sensitivity analysis on the three types of market risks identified, assuming that the volatility of the risks over the next quarter will be similar to that experienced in the past year. Harvest has determined that a reasonably possible price or rate variance over the next reporting period for a given risk variable can be estimated by calculating two standard deviations for each three month period in the last year for the relevant daily price/rate settings and using an average of the standard deviation as a reasonable estimate of the expected variance. This variance is then applied to the relevant period end rate or price to determine a reasonable percentage increase and decrease in the risk variable which can then be applied to the outstanding risk exposure at period end. Using 12 months of data, we factor in the seasonality of our business and the price volatility therein.

    Interest rate risk

    Harvest is exposed to interest rate risk on its bank borrowings as interest rates are determined in relation to floating market rates plus an incremental charge based on our secured debt to EBITDA. Harvest’s Convertible Debentures and 77/8% Senior Notes have fixed interest rates and therefore do not have any additional interest rate risk. Harvest manages its interest rate risk by targeting appropriate levels of debt relative to its expected cash flow from operations.

    For the year ended December 31, 2008, interest charges on bank loans aggregated to $49.6 million (2007 - $43.8 million), reflecting an effective interest rate of 4.12% (2007 – 5.28%) .

    At December 31, 2008, if interest rates had decreased by 70% with all other variables held constant, after-tax net income for the year would have been $12.8 million higher, as a result of lower interest expense on variable rate borrowings. If interest rates had increased by 70%, with all other variables held constant, the after-tax net income would have been $12.8 million lower.

    Currency exchange rate risk

    Harvest is exposed to the risk of changes in the U.S. dollar exchange rate on its U.S. dollar denominated revenues as well as Canadian dollar revenues that are based on a U.S. dollar commodity price. In addition, Harvest’s 77/8% Senior Notes are denominated in U.S. dollars (U.S.$250 million) and interest on these notes is payable semi-annually in U.S. dollars and accordingly the principal and any interest payable at the balance sheet date are also subject to currency exchange rate risk. Harvest is also exposed to currency exchange rate risk on its net investment in our downstream operations which is a self sustaining subsidiary that uses a U.S. dollar functional currency. Harvest manages these exchange rate risks by occasionally entering into fixed rate currency exchange contracts on future U.S. dollar payments and U.S. dollar sales receipts.

    Form 20-F Page 213


    At December 31, 2008, if the U.S. dollar strengthened or weakened by 8% relative to the Canadian dollar, the impact on net income and other comprehensive income due to the translation of monetary financial instruments would be as follows:

          Impact on Net Income  
      U.S. Dollar Exchange Rate - 8% increase $  (24,249 )
      U.S. Dollar Exchange Rate - 8% decrease $  24,249  

    As mentioned above, Harvest’s downstream operations operates with a U.S. dollar functional currency which gives rise to currency exchange rate risk on North Atlantic Refining LP’s Canadian dollar denominated monetary assets and liabilities, such as Canadian dollar bank accounts and accounts receivable and payable, as follows:

          Impact on Net Income  
      Canadian Dollar Exchange Rate - 8% increase $  (20,503 )
      Canadian Dollar Exchange Rate - 8% decrease $  20,503  

    Commodity Price Risk

    Harvest uses price risk management contracts to manage a portion of its crude oil, natural gas and refined product sales price exposure and power costs. These contracts are recorded on the balance sheet at their fair value as of the balance sheet date, with changes from the prior period’s fair value reported in net income for the period. These fair values are generally determined as the difference between the stated fixed price of the contract and an expected future price of the underlying asset. Variances in expected future prices expose us to commodity price risk as changes will result in a gain or loss that we will realize on settlement of these contracts. This risk is mitigated by continuously monitoring the effectiveness of these contracts.

    If the following changes in expected forward prices were applied to the fair value of risk management contracts in place at December 31, 2008, net income would be impacted as follows:

                Impact on NI  
      Contract   % Change     Due to % increase     Due to % decrease  
      Heating Oil NYMEX   65 %   $  (50,678 ) $  —  
      #6 (1%) HFO Platts   75 %     (13,457 )    
      Total       $  (64,135 ) $  —  
       
    (b)

    Fair Values

       

    At December 31, 2008, the net fair value reflected on the balance sheet for all the risk management contracts outstanding at that date was approximately $35.9 million (2007 - $149.7 million deficiency), which was included in the balance sheet as follows: fair value of risk management contracts (current assets) $36.1 million, fair value deficiency of risk management contracts (current liabilities) $0.2 million.

    Form 20-F Page 214


    The following is a summary of Harvest’s risk management contracts outstanding, along with their fair value at December 31, 2008:

      Quantity Type of Contract Term Average Price Fair value
      Refined Product Price Risk Management      
      12,000 bbl/d NYMEX heating oil 3-way contract Jan. 09 – Jun. 09 US$72.59 - $98.73 ($86.52)(a) (c) $26,808
      8,000 bbl/d Platt’s fuel oil 3-way contract Jan. 09 – Jun. 09 US$49.75 - $65.89 ($57.38)(b) 9,279
              $ 36,087
      Natural Gas Price Risk Management      
      251 GJ/d Fixed price – natural gas contract Jan. 09 – Dec. 09 Cdn$3.48(d) $ (235)
      Total net fair value of risk management contracts     $ 35,852
         
      (a)

    If the market price is below the floor price of $72.59, price received is market price plus $13.93; if the market price is between the floor price of $72.59 and $86.52, the price received is $86.52; if the market price is between $86.52 and the ceiling of $98.73, the price received is market price; if the market price is over the ceiling of $98.73, price received is $98.73.

      (b)

    If the market price is below the floor of $49.75, price received is market price plus $7.63; if the market price is between the floor price of $49.75 and $57.38, the price received is $57.38; if the market price is between $57.38 and the ceiling of $65.89, the price received is market price; if the market price is over the ceiling of $65.89, price received is $65.89.

      (c)

    Heating oil contracts are contracted in U.S. dollars per U.S. gallon and are presented in this table in U.S. dollars per barrel for comparative purposes (1 barrel equals 42 U.S. gallons).

      (d)

    This contract contains an annual escalation factor such that the fixed price is adjusted each year.

    For the year ended December 31, 2008, the total unrealized gain recognized in the consolidated statement of income and comprehensive income was $185.9 million (2007 - a loss of $147.8 million), which represents the change in fair value of financial assets and liabilities classified as held for trading. The realized gains and losses on all risk management contracts are included in the period in which they are incurred.

    Form 20-F Page 215


       
    21.

    Segment Information

       

    Harvest operates in Canada and has two reportable operating segments, Upstream and Downstream. Harvest’s upstream operations consist of development, production and subsequent sale of petroleum, natural gas and natural gas liquids, while its downstream operations include the purchase of crude oil, the refining of crude oil, the sale of the refined products including a network of retail operations and the supply of refined products to commercial and wholesale customers.


      Results of Continuing Operations                                    
          Downstream(1)   Upstream(1)   Total  
          2008     2007     2008     2007     2008     2007  
      Revenue(2) $  4,194,595   $  3,098,556   $  1,543,214   $  1,184,457   $  5,737,809   $  4,283,013  
      Royalties           (248,445 )   (213,413 )   (248,445 )   (213,413 )
      Less:                                    
         Purchased products for resale and processing   3,850,507     2,667,714             3,850,507     2,667,714  
         Operating(3)   236,259     229,290     300,890     300,918     537,149     530,208  
         Transportation and marketing   20,753     34,970     13,490     11,946     34,243     46,916  
         General and administrative   1,875     1,713     32,868     34,615     34,743     36,328  
         Depletion, depreciation, amortization and accretion   71,076     72,599     448,735     454,142     519,811     526,741  
        $  14,125   $  92,270   $  498,786   $  169,423     512,911     261,693  
         Realized net losses on risk management contracts                           (200,782 )   (26,291 )
         Unrealized net gains (losses) on risk management contracts                           185,921     (147,781 )
         Interest and other financing charges on short term debt                           (295 )   (5,584 )
         Interest and other financing charges on long term debt                           (146,375 )   (152,201 )
         Currency exchange gain (loss)                           (30,882 )   109,316  
         Large corporations tax recovery and other tax                           81     974  
         Future income tax                           (108,560 )   (65,802 )
      Net (loss) income                         $  212,019   $  (25,676 )
      Total Assets(4) $  1,775,688   $  1,482,904   $  3,933,632   $  3,952,337   $  5,745,407   $  5,451,683  
      Capital Expenditures                                    
         Development and other activity $  56,162   $  44,111   $  271,312   $  300,674   $  327,474   $  344,785  
         Business acquisitions           36,756     170,782     36,756     170,782  
         Property acquisitions           138,493     27,943     138,493     27,943  
         Property dispositions           (46,476 )   (60,569 )   (46,476 )   (60,569 )
         Total expenditures $  56,162   $  44,111   $  400,085   $  438,830   $  456,247   $  482,941  
      Property, plant and equipment                                    
         Cost $  1,493,039   $  1,164,310   $  4,710,725   $  4,247,819   $  6,203,764   $  5,412,129  
         Less: Accumulated depletion, depreciation, amortization and accretion   (162,810 )   (72,277 )   (1,572,449 )   (1,142,345 )   (1,735,259 )   (1,214,622 )
      Net book value $  1,330,229   $  1,092,033   $  3,138,276   $  3,105,474   $  4,468,505   $  4,197,507  
      Goodwill                                    
         Beginning of year $  175,984   $  209,930   $  676,794   $  656,248   $  852,778   $  866,178  
         Addition (reduction) to goodwill   40,246     (33,946 )   817     20,546     41,063     (13,400 )
         End of year $  216,230   $  175,984   $  677,611   $  676,794   $  893,841   $  852,778  
         
      (1)

    Accounting policies for segments are the same as those described in the Significant Accounting Policies.

      (2)

    Of the total downstream revenue for the year ended December 31, 2008, two customers represent sales of $2,818.1 million and $592.0 million respectively (2007 - $2,651.5 million and nil). No other single customer within either division represents greater than 10% of Harvest’s total revenue.

      (3)

    Downstream operating expenses for the period ended December 31, 2008 include $5.6 million of turnaround and catalyst costs (2007 - $34.5 million).

      (4)

    Total Assets on a consolidated basis includes $36.1 million (2007 - $16.4 million) relating to the fair value of risk management contracts.

      (5)

    There is no intersegment activity.

         
    22.

    Commitments, Contingencies and Guarantees

       

    From time to time, Harvest is involved in litigation or has claims brought against it in the normal course of business operations. Management of Harvest is not currently aware of any claims or actions that would materially affect Harvest’s reported financial position or results from operations. In the normal course of operations, management may also enter into certain types of contracts that require Harvest to indemnify parties against possible third party claims, particularly when these contracts relate to purchase and sale agreements. The terms of such contracts vary and generally a maximum is not explicitly stated; as such the overall maximum amount of the obligations cannot be reasonably estimated. Management does not believe payments, if any, related to such contracts would have a material effect on Harvest’s reported financial position or results from operations.

    Form 20-F Page 216


    The following are the significant commitments and contingencies at December 31, 2008:

      (a)

    North Atlantic has a Supply and Offtake Agreement with Vitol Refining S.A. This agreement, which continues on a monthly basis with a mutual six months termination notice period, provides that the ownership of substantially all crude oil feedstock and refined product inventory at the refinery be retained by Vitol Refining S.A. and that Vitol Refining S.A. will be granted the right and obligation to provide crude oil feedstock for delivery to the refinery, as well as the right and obligation to purchase substantially all refined products produced by the refinery. As such, at December 31, 2008, North Atlantic had commitments totaling approximately $319.7 million (2007 - $843.6 million) in respect of future crude oil feedstock purchases and related transportation from Vitol Refining S.A.

         
      (b)

    North Atlantic has an agreement with Newsul Enterprises Inc. (“Newsul”) whereby North Atlantic committed to provide Newsul with its inventory and production of sulphur to February 12, 2018.

         
     

    Newsul has named North Atlantic in a claim in the amount of US$2.7 million and has requested the services of an arbitration board to make a determination on the claim. The claim is for additional costs and lost revenues related to alleged contaminated sulphur delivered by North Atlantic. An accrual of $0.5 million has been established based on North Atlantic’s estimate of their liability, but since the eventual outcome of the arbitration hearing is undeterminable, there exists an exposure to loss in excess of the amount accrued.

         
      (c)

    North Atlantic has an environmental agreement with the Province of Newfoundland and Labrador, Canada, committing to programs that reduce the environmental impact of the refinery over time. Initiatives include a schedule of activities to be undertaken with regard to improvements in areas such as emissions, waste water treatment, terrestrial effects, and other matters. In accordance with the agreement, certain projects have been completed and others have been scheduled. Costs relating to certain activities scheduled to be undertaken over the next two years are estimated to be approximately $3.3 million and are included in the table below; costs can not yet be estimated for the remaining projects.

         
      (d)

    North Atlantic has been named a defendant in The State of New Hampshire versus Amerada Hess Corp. et al, one of more than 100 methyl tertiary butyl ether ("MTBE") U.S. product liability litigation cases that have been consolidated for pre-trial purposes in this matter. The plaintiffs seek relief for alleged contamination of ground water from the various defendants' use of the gasoline additive MTBE. Although the plaintiffs have not made a particular monetary demand, they are asserting collective and joint liability against all defendants. All consolidated lawsuits are at a preliminary stage and, accordingly, it is too early in the legal process to reach any conclusion regarding the ability of the State of New Hampshire to properly assert jurisdiction over North Atlantic in the lawsuit or to reach any conclusions regarding the substance of the plaintiffs' claims. Accordingly, the evaluation of the risk of liability to North Atlantic is not determinable at this time and no amounts are accrued in the consolidated financial statements in respect of this matter. Harvest is indemnified by Vitol Group B.V. in respect of this contingent liability.

         
      (e)

    Petro Canada, a former owner of the North Atlantic refinery, holds certain contractual rights in relation to production at the refinery, namely:

         
      i.

    a right to share, subject to a maximum limit, in the profits of the sale of any refined product, refined at the refinery, sold in Canada, exclusive of the province of Newfoundland and Labrador;

         
      ii.

    a right of first refusal to any refinery and/or terminaling capacity in excess of North Atlantic’s requirements;

         
      iii.

    a right to participate in any venture to produce petrochemicals at the refinery; and

         
      iv.

    the rights in paragraphs (i) and (ii) above continue for a period of 25 years from December 1, 1986, while the rights in paragraph (iii) continue until amended by the parties.

         
      (f)

    Canada Revenue Agency Assessment

         
     

    In January 2009, Canada Revenue Agency issued a Notice of Reassessment to Harvest Energy Trust in respect of its 2002 through 2004 taxation years claiming past taxes, interest and penalties totaling $6.2 million. The CRA has adjusted Harvest Energy Trust’s taxable income to include their net profits interest royalty income on an accrual basis whereas the tax returns had reported this revenue on a cash basis. A Notice of Objection has been filed with CRA requesting the adjustments to an accrual basis be reversed. The Harvest Energy Trust 2005 tax return has also been prepared on a cash basis for royalty income with no taxes payable and, if reassessed by CRA on a similar basis, there would have been approximately $40 million of taxes owing. The Harvest Energy Trust 2006 tax return has been prepared on an accrual basis including incremental payments required to align the prior year’s cash basis of reporting with no taxes payable. Management along with our legal advisors believe the CRA has not properly applied the provisions of the Income Tax Act (Canada) that entitle income from a royalty to be included in taxable income on a cash basis and that the dispute will be resolved with no taxes payable by Harvest Energy Trust.

    Form 20-F Page 217


    The following is a summary of Harvest’s contractual obligations and commitments as at December 31, 2008:

        Payments Due by Period     
          2009     2010     2011     2012     2013     Thereafter     Total  
      Debt repayments (1)       1,226,228     304,500                 1,530,728  
      Debt interest payments(2)   117,881     98,447     81,586     60,838     44,549     27,299     430,600  
      Capital commitments(3)   36,537                         36,537  
      Operating leases(4)   7,868     7,005     6,069     2,274     566     566     24,348  
      Pension contributions(5)   6,900     7,038     7,179     7,322     7,469     7,618     43,526  
      Transportation agreements(6)   2,744     2,266     936     544     189         6,679  
      Feedstock commitments (7)   319,746                         319,746  
      Contractual obligations   491,676     1,340,984     400,270     70,978     52,773     35,483     2,392,164  
         
      (1)

    Assumes that the outstanding Convertible Debentures either convert at the holders’ option for Units or are redeemed for Units at Harvest’s option.

      (2)

    Interest determined on bank loan balance and rate effective at year end and by using the year end U.S. dollar exchange rate for the Senior Notes. At the Trust’s option the interest on Convertible Debentures can be settled in Trust Units.

      (3)

    Relating to drilling contracts, AFE commitments, equipment rental contracts and environmental capital projects.

      (4)

    Relating to building and automobile leases.

      (5)

    Relating to expected contributions for employee benefit plans [see Note 19].

      (6)

    Relating to oil and natural gas pipeline transportation agreements.

      (7)

    Relating to crude oil feedstock purchases and related transportation costs [see Note 22(a) above].

         
    24.

    Subsequent Events

      

    Subsequent to December 31, 2008, Harvest declared a distribution of $0.05 per unit for Unitholders of record on March 23, 2009.

      

    Between January 1, 2009 and February 28, 2009, an additional $292.3 million was committed to the purchase of feedstock inventory under the Supply and Offtake Agreement held with Vitol Refining S.A. [see table in Note 22].

      
    25.

    Related Party Transactions

      

    During the year ended December 31, 2008, Vitol purchased $320.9 million (2007 - $354.8 million) of crude oil pursuant to the terms and conditions of the Supply and Offtake Agreement from a company in which a director of Harvest holds a minority equity interest. On December 21, 2008, the director disposed the interest in the company and as such, subsequent to this date, this company no longer represents a related party.

      
    26.

    Comparatives

      

    Certain comparative figures have been reclassified to conform to the current year’s presentation.

    Form 20-F Page 218


     

    KPMG LLP    
    Chartered Accountants Telephone (403) 691-8000
    2700 205 - 5th Avenue SW Telefax (403) 691-8008
    Calgary AB T2P 4B9 Internet www.kpmg.ca

    AUDITORS’ REPORT ON RECONCILIATION TO UNITED STATES GAAP

    To the Board of Directors of Harvest Operations Corporation, Administrator of Harvest Energy Trust

    On March 4, 2010, we reported on the consolidated balance sheets of Harvest Energy Trust as at December 31, 2009 and 2008 and the consolidated statements of income (loss) and comprehensive income (loss), unitholders’ equity and cash flows for each of the years in the two-year period ended December 31, 2009, which are included in the annual report on Form 20-F. On March 2, 2009, we reported on the consolidated balance sheets of Harvest Energy Trust as at December 31, 2008 and 2007 and the consolidated statements of income (loss) and comprehensive income (loss), unitholders’ equity and cash flows for each of the years in the two-year period ended December 31, 2008, which are included in the annual report on Form 20-F. In connection with our audits of the aforementioned consolidated financial statements, we also have audited the related supplemental note entitled “Reconciliation to United States GAAP” as included in Form 20-F. This supplemental note is the responsibility of the Trust's management. Our responsibility is to express an opinion on this supplemental note based on our audits.

    In our opinion, such supplemental note, when considered in relation to the basic consolidated financial statements taken as a whole, presents fairly, in all material respects, the information set forth therein.

    /s/ KPMG LLP              

    Chartered Accountants
    Calgary, Canada

    April 29, 2010

    KPMG LLP, a Canadian limited liability partnership and a member firm of the KPMG
     network of independent member firms affiliated with KPMG International, a Swiss cooperative.
    KPMG Canada provides services to KPMG LLP.

    Form 20-F Page 219


    Reconciliation of the Consolidated Financial Statements to United States Generally Accepted Accounting Principles

    Harvest Energy Trust’s consolidated financial statements have been prepared in accordance with Canadian GAAP which, in most respects, conforms to accounting principles generally accepted in the United States (“U.S. GAAP”). Any differences in accounting principles as they have been applied to the accompanying consolidated financial statements are not material except as described below. Items required for financial disclosure under U.S. GAAP may be different from disclosure standards under Canadian GAAP; any such differences are not reflected here.

    The application of U.S. GAAP would have the following effects on net income (loss) as reported:

        Years Ended December 31  
    (Thousands of Canadian dollars, except per Trust Unit amounts)   2009     2008     2007  
                       
    Net income (loss) under Canadian GAAP $  (935,634 ) $  212,019   $  (25,676 )
                       
    Adjustments                  
       Write-down of property, plant and equipment (a)   -     (1,725,000 )   -  
       Depletion, depreciation, amortization and accretion (b)   249,767     38,614     78,180  
       Non-cash interest expense on convertible debentures (d)   13,612     10,688     6,371  
       Non-cash interest expense on senior notes (f)   1,992     1,397     842  
       Amortization of deferred financing charges (d)(f)   (5,415 )   (4,715 )   (3,471 )
       Currency exchange (loss) gain on senior notes (f)   (628 )   589     1,720  
       Currency exchange gain on unit distribution (g)   1,788     11,543     10,045  
       Non-cash general and administrative expenses (c)   (419 )   (844 )   (443 )
       Gain on acquisition(i)   9,117     -     -  
       Future income tax (expense) recovery (a)   23,914     112,372     91,626  
    Net income (loss) under U.S. GAAP   (641,906 )   (1,343,337 )   159,194  
                       
    Other comprehensive income (loss)                  
       Net change in cumulative translation adjustment (g)   (173,846 )   273,149     (253,677 )
       Employee future benefits – actuarial gain (loss) (h)   (7,791 )   4,395     (4,339 )
    Comprehensive loss $  (823,543 )   (1,065,793 )   (98,822 )
                       
    Basic                  
       Net income (loss) per Trust Unit under U.S. GAAP $  (3.69 )   (8.79 )   1.15  
                       
    Diluted                  
       Net income (loss) per Trust Unit under U.S. GAAP $  (3.69 )   (8.79 )   1.14  
                       
    Statement of Accumulated Income                  
    Balance, beginning of year – U.S. GAAP   816,952     564,390     33,880  
       Net income (loss) – U.S. GAAP   (641,906 )   (1,343,337 )   159,194  
       Change in redemption value of Trust Units (e)   (87,816 )   1,595,899     371,316  
    Balance, end of year – U.S. GAAP   87,230     816,952     564,390  
                       
    Accumulated other comprehensive income (loss)                  
    Balance, beginning of year – U.S. GAAP   67,114     (210,430 )   47,586  
       Other comprehensive income (loss) (g)(h)   (181,637 )   277,544     (258,016 )
    Balance, end of year – U.S. GAAP   (114,523 )   67,114     (210,430 )

    Form 20-F Page 220


    The application of U.S. GAAP would have the following effect on the consolidated balance sheets as reported:

        December 31, 2009     December 31, 2008  
        Canadian     U.S.     Canadian     U.S.  
        GAAP     GAAP     GAAP     GAAP  
                             
    Assets                        
       Property, plant and equipment (a) (b) $  3,974,070   $  2,022,854   $  4,468,505   $  2,255,407  
       Deferred charges (d) (f) $  -   $  22,143   $  -   $  28,740  
       Non current benefit plan assets (h) $  -   $  576   $  -   $  466  
       Future income tax (a) $  64,822   $  64,822   $  -   $  -  
                             
    Liabilities                        
       Accounts payable and accrued liabilities (c) $  216,563   $  216,563   $  221,418   $  209,474  
       Current portion of convertible debentures (d) $  172,053   $  176,163   $  2,513   $  2,532  
       Current other benefit plan liability (h) $  -   $  246   $  -   $  223  
       Current portion of 7 7/8 % Senior notes (f) $  41,909   $  43,532   $  -   $  -  
       Non current portion of 7 7/8 % Senior notes (f) $  217,210   $  218,284   $  298,210   $  303,453  
       Non current portion of convertible debentures (d) $  665,817   $  741,065   $  825,246   $  918,197  
       Non current benefit plan liability (h) $  9,394   $  17,782   $  10,551   $  11,062  
       Future income tax (a) $  -   $  -   $  203,998   $  -  
                             
    Temporary equity (e) $  -   $  2,422,133   $  -   $  1,562,806  
                             
    Unitholders’ Equity                        
       Unitholders’ capital (e) $  4,669,559   $  -   $  3,897,653   $  -  
       Equity component of convertible debentures (d) $  -   $  -   $  84,100   $  -  
       Contributed surplus $  315,255   $  -   $  6,433   $  -  
       Additional paid-in capital (d) $  -   $  9,913   $  -   $  9,913  
       Accumulated income (loss) (g) $  (476,750 ) $  87,230   $  458,884   $  816,952  
       Accumulated other comprehensive income (loss) (g)(h) $  (84,125 ) $  (114,523 ) $  87,933   $  67,114  


    (a)

    Under Canadian GAAP, Harvest performs an impairment test that limits the capitalized costs of its petroleum and natural gas assets to the discounted estimated future net revenue from proved and probable petroleum and natural gas reserves plus the cost of unproved properties less impairment, determined using estimated future prices and costs. The discount rate used is equal to Harvest’s risk free interest rate.

       

    Under U.S. GAAP, entities using the full cost method of accounting for petroleum and natural gas activities perform an impairment test on each cost centre using discounted future net revenue, net of applicable income taxes, from proved petroleum and natural gas reserves discounted at 10%. The prices used under the U.S. GAAP impairment test are those that represent an average of the prices on the first day of each month in the prior 12-month period. For 2008, prices used under the U.S. GAAP impairment test were those in effect at the end of 2008. As at December 31, 2009, the application of the ceiling test under U.S. GAAP resulted in no write down (2008 - $1,725 million).

       

    Prior to 2009, the US GAAP impairment test resulted in the recognition of future income tax recoveries eliminating the future income tax liability. At December 31, 2009, Harvest has a tax basis in excess of the carrying value of net assets resulting in a future tax asset under Canadian and US GAAP; for US GAAP purposes, there still remains a valuation allowance on future tax assets in excess of the Canadian future tax asset. The application of US GAAP resulted in a future income tax recovery of $23.9 million for the year ended December 31, 2009 and a future income tax asset of $64.8 million as at December 31, 2009.

       
    (b)

    Under Canadian GAAP, proved reserves are estimated using estimated future prices and costs. These proved reserves form the basis for the depletion calculation.

       

    Under U.S. GAAP, proved reserves used for the depletion calculation are estimated using constant prices and costs as of the date the estimate of reserves is made. In both the current and prior years there were differences in the depletable base as a result of differences in impairments recorded in accordance with U.S. GAAP compared to Canadian GAAP and in proved reserves under U.S. GAAP and Canadian GAAP and as a result, the differences are realized in the depletion expense.

    Form 20-F Page 221



    (c)

    Under Canadian GAAP, the Trust determines compensation expense and the resulting obligation related to its Trust Unit Incentive Plan and Unit Award Plan using the intrinsic value method described in Note 2(j) of the December 31, 2009 consolidated financial statements. Under U.S. GAAP, Harvest follows ASC 718 - “Stock Compensation” using the modified prospective approach. Under ASC 718, expenses and obligations for liability-based stock compensation plans are recorded using the fair-value method of accounting and are revalued at each period end. As a result, general and administrative expense is higher under U.S. GAAP by $0.4 million for the year ended December 31, 2009 (2008 - $0.8 million); the cumulative effect of this difference in accounts payable and accrued liabilities is eliminated as the Plans were settled as a result of Korea National Oil Company acquiring all of the outstanding Trust Units of Harvest at on December 22, 2009.

      

    To the extent compensation costs relates to employees directly involved in natural gas and crude oil exploration and development activities, such amounts are capitalized to property, plant and equipment. Amounts not capitalized are recognized as administrative expenses.

      
    (d)

    Under Canadian GAAP, Harvest’s Convertible Debentures are classified as debt with a portion, representing the value associated with the conversion feature, being allocated to equity under Canadian GAAP. Issue costs related to the debentures are netted against each respective debt and equity component. In addition, under Canadian GAAP a non-cash interest expense representing the effective yield of the debt component and the amortization of the issue costs is recorded in the consolidated statements of income with a corresponding credit to the Convertible Debenture liability balance to accrete that balance to the full principal due on maturity. As a result of Korea National Oil Company acquiring all of the outstanding Trust Units of Harvest at $10.00 per Unit on December 22, 2009, the debentures are no longer convertible into Units but investors would receive $10.00 for each unit notionally received based on each series conversion rate. As a result, under Canadian GAAP the equity component of the convertible debentures has been reclassified to contributed surplus.

      

    Under U.S. GAAP, the Convertible Debentures are classified as debt in their entirety, and issue costs are recorded as deferred charges. To the extent that a portion of the issue costs are netted against the respective debt and equity components of the Convertible Debentures under Canadian GAAP there is a difference in the capitalization and amortization of the related deferred charges under U.S. GAAP. The non-cash interest expense recorded under Canadian GAAP is not be recorded under U.S. GAAP.

      

    In addition, Convertible Debentures that are assumed in a business combination are recorded at their fair value at the date of the acquisition as part of the cost of the acquired enterprise. Under U.S. GAAP, if the conversion feature is in-the- money at the acquisition date (a beneficial conversion feature), the feature should be recognized and measured by allocating a portion of the proceeds equal to the intrinsic value of that feature to additional paid-in capital. Where the debenture has a stated redemption date, the corresponding value is recognized as a discount on the convertible debenture balance and accreted from the date of acquisition to the redemption date.

      
    U.S. GAAP requires issue costs to be recorded as deferred charges. Under Canadian GAAP, these costs are recorded against the related debt.
       
    (e)

    Under Harvest’s Trust Indenture, Trust Units are redeemable at any time on demand by the Unitholder for cash. Under

       
    U.S. GAAP, the amount included on the consolidated balance sheet for Unitholders’ Equity would be reduced by an amount equal to the redemption value of the Trust Units as at the balance sheet date. The redemption value of the Trust Units is determined with respect to the trading value of the Trust Units as at each balance sheet date, and the amount of the redemption value is classified as temporary equity. Changes, if any, in the redemption value during a period (2009 – $87.8 million; 2008 - $1,596 million) results in a charge to accumulated income. Under Canadian GAAP, such equity instruments are considered to be permanent equity and are presented as Unitholders’ Equity.
       
    (f)

    With the adoption of the accounting standards for financial instruments under Canadian GAAP effective January 1, 2007, issue costs are applied against the 77/8 % Senior Notes balance and accreted into income using the effective interest method. Under U.S. GAAP, these amounts are capitalized as a deferred charge and expensed into income using the effective interest method. There is also a currency exchange impact under U.S. GAAP as the deferred charges and the debt balance of the Senior Notes are denominated in U.S. dollars.

       
    (g)

    With the adoption of the accounting standards for financial instruments under Canadian GAAP effective January 1, 2007, the cumulative translation adjustment generated upon translating the consolidated financial statements of Harvest’s downstream operations denominated in a foreign currency previously recognized as a separate component of equity is now recognized in comprehensive income consistent with the treatment under U.S. GAAP. Additionally, under U.S. GAAP, partnership distributions are required to be translated at the historic foreign currency exchange rate in place at the time of initial paid-in capital and any translation gains or losses are recorded in other comprehensive income. Under Canadian GAAP, it is permissible to translate foreign currency denominated partnership distributions at the historic exchange rate that has been proportionately adjusted for the subsequent periods when income has been earned. The effects of the translation are reflected in net income.

    Form 20-F Page 222



    (h)

    At December 31, 2006 the Trust adopted U.S. GAAP ASC 715-60, “Defined Benefit Plans - Other Postretirement”. Under ASC 715-60, the over-funded or under-funded status of our defined benefit postretirement plan are recognized on the balance sheet as an asset or liability and changes in the funded status are recognized through comprehensive income. Canadian GAAP currently does not require the Trust to recognize the funding status of the plan on its balance sheet.

      
    (i)

    On August 11, 2009, Harvest closed the acquisition of Pegasus Oil and Gas Inc. as disclosed in Note 4 of the December 31, 2009 consolidated financial statements. Under U.S. GAAP, the total purchase price for the acquisition was $4.2 million as U.S. GAAP requires that the Trust Units offered as consideration be valued at the price as at the transaction close date. Under Canadian GAAP the Trust Unit price is that value as at the announcement date. In addition, transaction costs of $1 million are not permitted to be included in the consideration under U.S. GAAP, and are expensed instead.

      

    U.S. GAAP also requires that assets and liabilities acquired in a business combination be measured at their fair values as of the date of the acquisition and the excess of the fair value of the acquired net assets over cost be recognized into the statement of income (loss). This is instead of the excess being recognized as “negative goodwill” and allocated to the extent possible to acquired non-monetary assets excluding future income tax assets as required under Canadian GAAP. Under U.S. GAAP, transaction costs are classified in the operating activities section of the consolidated statement of cash flows, whereas under Canadian GAAP this amount has been classified under the investing section of the consolidated statements of cash flows.

      

    For U.S. GAAP purposes, Harvest has increased property, plant and equipment and reduced the future income tax asset by $11.9 million and $3.2 million respectively, and has charged $1 million for transaction costs and recognized a gain of $9.1 million in the statement of income (loss).

    New Financial Accounting Pronouncements

    In December 2007, the FASB issued an update to ASC 805, Business Combinations, which applies to all transactions and other events in which one entity obtains control over one or more other businesses. It also broadens the fair value measurement and recognition of assets acquired, liabilities assumed, and interests transferred as a result of business combinations; and acquisition related costs will generally be expensed rather than included as part of the basis of the acquisition. The amended guidance also expands required disclosures to improve the ability to evaluate the nature and financial effects of business combinations. The amended guidance became effective for all transactions entered into on or after January 1, 2009. The adoption of this guidance on January 1, 2009 had an effect on Harvest’s consolidated financial statements; refer to note i) for further detail.

    As of January 1, 2009, the Trust adopted ASC 810, “Consolidation”. This standard requires a non-controlling interest in a subsidiary to be classified as a separate component of equity. The standard also changes the way the U.S. GAAP consolidated statement of income (loss) is presented by requiring net income (loss) to include the amounts attributable to both the parent and the non-controlling interest and to disclose these respective amounts. The adoption of this standard did not have an impact on the Trust’s consolidated financial statements.

    In June 2009, the FASB issued the Accounting Standards Update (“ASU”) 2009-01, “The FASB Accounting Standards Codification and the Hierarchy of Generally Accepted Accounting Principles.” This update establishes the FASB Accounting Standards Codification (“Codification”) as the source of authoritative U.S. GAAP effective for financial statements issued for interim and annual periods ending after September 15, 2009. The Codification did not change existing requirements under U.S. GAAP and as a result, did not impact the Trust’s consolidated financial statements.

    As of December 31, 2009, the Trust was required to prospectively adopt the new reserves requirements that arise from the completion of the SEC’s project, Modernization of Oil and Gas Reporting. The new rules include provisions that permit the use of new technologies to establish proved reserves if those technologies have been demonstrated empirically to lead to reliable conclusions about reserves volumes. Additionally, oil and gas reserves are now reported using an average price based upon the prior 12-month period rather than year-end prices. The new rules and standards were adopted prospectively by the Trust on December 31, 2009 and affected the reserves estimate used in the calculation of the ceiling test and depletion for U.S. GAAP.

    Form 20-F Page 223


     

    KPMG LLP    
    Chartered Accountants Telephone (403) 691-8000
    2700 205 - 5th Avenue SW Telefax (403) 691-8008
    Calgary AB T2P 4B9 Internet www.kpmg.ca

    REPORT OF INDEPENDENT REGISTERED PUBLIC ACCOUNTING FIRM

    To the Unitholders of Harvest Energy Trust

    We have audited Harvest Energy Trust (the “Trust”)’s internal control over financial reporting as of December 31, 2009, based on the criteria established in Internal Control – Integrated Framework issued by the Committee of Sponsoring Organizations of the Treadway Commission (COSO). The Company’s management is responsible for maintaining effective internal control over financial reporting and for its assessment of the effectiveness of internal control over financial reporting, included in the accompanying Management’s Report on Internal Control over Financial Reporting. Our responsibility is to express an opinion on the Trust’s internal control over financial reporting based on our audit.

    We conducted our audit in accordance with the standards of the Public Company Accounting Oversight Board (United States). Those standards require that we plan and perform the audit to obtain reasonable assurance about whether effective internal control over financial reporting was maintained in all material respects. Our audit included obtaining an understanding of internal control over financial reporting, assessing the risk that a material weakness exists, and testing and evaluating the design and operating effectiveness of internal control based on the assessed risk. Our audit also included performing such other procedures as we considered necessary in the circumstances. We believe that our audit provides a reasonable basis for our opinion.

    A company’s internal control over financial reporting is a process designed to provide reasonable assurance regarding the reliability of financial reporting and the preparation of financial statements for external purposes in accordance with generally accepted accounting principles. A company’s internal control over financial reporting includes those policies and procedures that (1) pertain to the maintenance of records that, in reasonable detail, accurately and fairly reflect the transactions and dispositions of the assets of the company; (2) provide reasonable assurance that transactions are recorded as necessary to permit preparation of financial statements in accordance with generally accepted accounting principles, and that receipts and expenditures of the company are being made only in accordance with authorizations of management and directors of the company; and (3) provide reasonable assurance regarding prevention or timely detection of unauthorized acquisition, use, or disposition of the company’s assets that could have a material effect on the financial statements.

    KPMG LLP, a Canadian limited liability partnership and a member firm of the KPMG
    network of independent member firms affiliated with KPMG International, a Swiss cooperative.
    KPMG Canada provides services to KPMG LLP.

    Form 20-F Page 224



    Because of its inherent limitations, internal control over financial reporting may not prevent or detect misstatements. Also, projections of any evaluation of effectiveness to future periods are subject to the risk that controls may become inadequate because of changes in conditions, or that the degree of compliance with the policies or procedures may deteriorate.

    In our opinion, the Trust maintained, in all material respects, effective internal control over financial reporting as of December 31, 2009, based on criteria established in Internal Control – Integrated Framework issued by the Committee of Sponsoring Organizations of the Treadway Commission (COSO).

    We also have audited, in accordance with the standards of the Public Company Accounting Oversight Board (United States), the consolidated balance sheets of the Company as of December 21, 2009, and the related consolidated statements of income (loss) and comprehensive income (loss), unitholders’ equity, and cash flows for each of the years in the two-year period ended December 31, 2009, and our report dated April 29, 2010, expressed an unqualified opinion on those consolidated financial statements.

    /s/ KPMG LLP      

    Chartered Accountants
    Calgary, Canada

    April 29, 2010

    Form 20-F Page 225


    FORM 20-F EXHIBITS

     

     

     

    Form 20-F Page 226


    EXHIBIT 1 - Memorandum and Articles of Association

    Incorporated by reference to Harvest's Fifth Amended and Restated Trust Indenture on Form 6-K filed on August 14, 2008 and the Fifth Supplemental Trust Indenture on Form 6-K filed on May 12, 2008.

     

     

    Form 20-F Page 227


    EXHIBIT 12

    CERTIFICATIONS

    I, John Zahary, certify that:

    1. I have reviewed this annual report on Form 20-F of Harvest Energy Trust;

    2. Based on my knowledge, this report does not contain any untrue statement of a material fact or omit to state a material fact necessary to make the statements made, in light of the circumstances under which such statements were made, not misleading with respect to the period covered by this report; 3. Based on my knowledge, the financial statements, and other financial information included in this report, fairly present in all material respects the financial condition, results of operations and cash flows of the company as of, and for, the periods presented in this report;

    4. The company’s other certifying officer(s) and I are responsible for establishing and maintaining disclosure controls and procedures (as defined in Exchange Act Rules 13a-15(e) and 15d-15(e)) and internal control over financial reporting (as defined in Exchange Act Rules 13a-15(f) and 15d-15(f)) for the company and have:

    (a) Designed such disclosure controls and procedures, or caused such disclosure controls and procedures to be designed under our supervision, to ensure that material information relating to the company, including its consolidated subsidiaries, is made known to us by others within those entities, particularly during the period in which this report is being prepared;

    (b) Designed such internal control over financial reporting, or caused such internal control over financial reporting to be designed under our supervision, to provide reasonable assurance regarding the reliability of financial reporting and the preparation of financial statements for external purposes in accordance with generally accepted accounting principles; (c) Evaluated the effectiveness of the company’s disclosure controls and procedures and presented in this report our conclusions about the effectiveness of the disclosure controls and procedures, as of the end of the period covered by this report based on such evaluation; and (d) Disclosed in this report any change in the company’s internal control over financial reporting that occurred during the period covered by the annual report that has materially affected, or is reasonably likely to materially affect, the company’s internal control over financial reporting; and

    5. The company’s other certifying officer(s) and I have disclosed, based on our most recent evaluation of internal control over financial reporting, to the company’s auditors and the audit committee of the company’s board of directors (or persons performing the equivalent functions):

    (a) All significant deficiencies and material weaknesses in the design or operation of internal control over financial reporting which are reasonably likely to adversely affect the company’s ability to record, process, summarize and report financial information; and

    (b) Any fraud, whether or not material, that involves management or other employees who have a significant role in the company’s internal control over financial reporting.

    April 29, 2010

    /s/ John Zahary          
    John Zahary
    President & CEO

    Form 20-F Page 228


    CERTIFICATIONS

    I, Kyungluck Sohn, certify that:

    1. I have reviewed this annual report on Form 20-F of Harvest Energy Trust;

    2. Based on my knowledge, this report does not contain any untrue statement of a material fact or omit to state a material fact necessary to make the statements made, in light of the circumstances under which such statements were made, not misleading with respect to the period covered by this report; 3. Based on my knowledge, the financial statements, and other financial information included in this report, fairly present in all material respects the financial condition, results of operations and cash flows of the company as of, and for, the periods presented in this report;

    4. The company’s other certifying officer(s) and I are responsible for establishing and maintaining disclosure controls and procedures (as defined in Exchange Act Rules 13a-15(e) and 15d-15(e)) and internal control over financial reporting (as defined in Exchange Act Rules 13a-15(f) and 15d-15(f)) for the company and have:

    (a) Designed such disclosure controls and procedures, or caused such disclosure controls and procedures to be designed under our supervision, to ensure that material information relating to the company, including its consolidated subsidiaries, is made known to us by others within those entities, particularly during the period in which this report is being prepared;

    (b) Designed such internal control over financial reporting, or caused such internal control over financial reporting to be designed under our supervision, to provide reasonable assurance regarding the reliability of financial reporting and the preparation of financial statements for external purposes in accordance with generally accepted accounting principles; (c) Evaluated the effectiveness of the company’s disclosure controls and procedures and presented in this report our conclusions about the effectiveness of the disclosure controls and procedures, as of the end of the period covered by this report based on such evaluation; and (d) Disclosed in this report any change in the company’s internal control over financial reporting that occurred during the period covered by the annual report that has materially affected, or is reasonably likely to materially affect, the company’s internal control over financial reporting; and

    5. The company’s other certifying officer(s) and I have disclosed, based on our most recent evaluation of internal control over financial reporting, to the company’s auditors and the audit committee of the company’s board of directors (or persons performing the equivalent functions):

    (a) All significant deficiencies and material weaknesses in the design or operation of internal control over financial reporting which are reasonably likely to adversely affect the company’s ability to record, process, summarize and report financial information; and

    (b) Any fraud, whether or not material, that involves management or other employees who have a significant role in the company’s internal control over financial reporting.

    April 29, 2010

    /s/ Kyungluck Sohn              
    Kyungluck Sohn
    Chief Financial Officer

     

    Form 20-F Page 229


    EXHIBIT 13

    CERTIFICATION
    REQUIRED BY RULE 13a-14(b) OR RULE 15d-14(b) AND
    SECTION 1350 OF CHAPTER 63 OF TITLE 18
    OF THE UNITED STATES CODE

    In connection with the annual report of Harvest Energy Trust Trust (the "Trust") on Form 20-F for the year ended December 31, 2009 (the "Report") as filed with the Securities and Exchange Commission on the date hereof, I, John Zahary, President & Chief Executive Officer of the Trust, certify, pursuant to 18 U.S.C. section 1350, as adopted pursuant to section 906 of the Sarbanes-Oxley Act of 2002, that:

    1.

    The Report fully complies with the requirements of Section 13(a) or 15(d) of the Securities Exchange Act of 1934; and

       
    2.

    The information contained in the Report fairly presents, in all material respects, the financial condition and results of operations of the Trust.

    Dated: April 29, 2010

    /s/ John Zahary                                 
    John Zahary
    President & Chief Executive Officer

    Form 20-F Page 230


    CERTIFICATION
    REQUIRED BY RULE 13a-14(b) OR RULE 15d-14(b) AND
    SECTION 1350 OF CHAPTER 63 OF TITLE 18 OF THE UNITED STATES CODE

    In connection with the annual report of Harvest Energy Trust Trust (the "Trust") on Form 20-F for the year ended December 31, 2009 (the "Report") as filed with the Securities and Exchange Commission on the date hereof, I, Kyungluck Sohn, Chief Financial Officer of the Trust, certify, pursuant to 18 U.S.C. section 1350, as adopted pursuant to section 906 of the Sarbanes-Oxley Act of 2002, that:

    1.

    The Report fully complies with the requirements of Section 13(a) or 15(d) of the Securities Exchange Act of 1934; and

       
    2.

    The information contained in the Report fairly presents, in all material respects, the financial condition and results of operations of the Trust.

    Dated: April 29, 2010

    /s/ Kyungluck Sohn                   
    Kyungluck Sohn
    Chief Financial Officer

    Form 20-F Page 231


    EXHIBIT 15a GLJ Reserve Evaluation Methodology Procedures

     

     

    Form 20-F Page 232


    EVALUATION PROCEDURE

    The following outlines the methodology employed by GLJ Petroleum Consultants (GLJ) in conducting the evaluation of the Company’s oil and gas properties. GLJ evaluation procedures are in compliance with standards contained in the Canadian Oil and Gas Evaluation (COGE) Handbook.

    INTEREST DESCRIPTIONS

    The Company provided GLJ with current land interest information. The Company provided a representation letter confirming accuracy of land information. Certain cross-checks of land and accounting information were undertaken by GLJ as recommended in the COGE Handbook. In this process, nothing came to GLJ’s attention that indicated that information provided by the Company was incomplete or unreliable.

    In GLJ’s reports, “Company Interest” reserves and values refer to the sum of royalty interest* and working interest reserves before deduction of royalty burdens payable. “Working Interest” reserves equate to those reserves that are referred to as “Company Gross” reserves by the Canadian Securities Administrators (CSA) in NI 51-101.

    In the Securities Reporting section, working interest (or Company Gross) volumes are presented in tables to correspond to NI 51-101 disclosure requirements.

    *Royalty interest reserves include royalty volumes derived only from other working interest owners.

    WELL DATA

    Pertinent interest and offset well data such as drill stem tests, workovers, pressure surveys, production tests, etc., were provided by the Company or were obtained from other operators, public records or GLJ nonconfidential files.

    ACCOUNTING SUMMARY

    The Company provided GLJ with available accounting data on a property basis and for the corporate total for the period January 1 2009, to September 30, 2009. In some circumstances this information was also provided on a cost centre basis to address major reserves entities that are a subset of a Company property.

     

    GLJ Petroleum Consultants

    Form 20-F Page 233


    PRODUCTION FORECASTS

    In establishing all production forecasts, consideration was given to existing gas contracts and the possibility of contract revisions, to the operator's plans for development drilling and to reserves and well capability. Generally, development drilling in an area was not considered unless there was some indication from the operator that drilling could be expected.

    The on-stream date for currently shut-in reserves was estimated with consideration given to the following:

    • proximity to existing facilities
    • plans of the operator
    • economics

    OTHER INCOME

    The following streams are included as “Other Income” in the Company’s corporate total economic forecasts:

    • Processing Income – The Company receives revenue from processing partner and third- party oil, gas and/or water volumes in certain properties as summarized (for the total proved plus probable reserves category) in Table EP-1.

    ECONOMIC PARAMETERS

    Pertinent economic parameters are listed as follows:

    a)

    The effective date is December 31, 2009.

       
    b)

    Operating and capital costs were estimated in 2010 dollars and then escalated as summarized in the Product Price and Market Forecasts section of this report.

       
    c)

    Economic forecasts were prepared for each property on a before income tax basis. Detailed discounting of future cash flow was performed using a discount factor of 10.0 percent with all values discounted annually to December 31, 2009, on a mid-calendar-year basis.

       
    d)

    Alberta crown royalties have been determined in accordance with the Alberta New Royalty Framework (NRF) which passed provincial legislation in December 2008. The impact of the optional Transitional Royalty Rates (TRR – announced by the Alberta Government on November 19, 2008) was considered in forecasts of future drilling in Alberta. The Company was assumed to opt for TRR on new wells where justified by a comparison of economics under TRR and the NRF.

     

    GLJ Petroleum Consultants

    Form 20-F Page 234


       
    e)

    Royalty holidays applicable to existing wells or forecast drilling are included in individual well economics. These credits are itemized within the property reports.

       
    f)

    Drilling credits ($200/metres drilled) under the Alberta drilling credit incentive program, announced on March 3, 2009, are included in the corporate total economic forecasts as a credit against capital expenditures in the year that they are earned. The following summarizes the net drilling credits included in this evaluation ($000’s): 2010 – 14,165; 2011 – 1,409.

       
    g)

    Gas processing allowances relating to remaining undepreciated capital bases, were included in individual property economic evaluations. Alberta gas cost allowance calculations have incorporated changes associated with the Alberta NRF.

       
    h)

    Mineral taxes on freehold interests were included.

       
    i)

    Field level overhead charges have been included; recovery of overhead expenses has not been included.

       
    j)

    The Company’s office G&A costs have not been included.

       
    k)

    Well abandonment costs for all wells with reserves have been included at the property level. Additional abandonment costs associated with non-reserves wells, lease reclamation costs and facility abandonment and reclamation expenses have not been included in this analysis.

       
    l)

    The Saskatchewan Resource Surcharge was included.

    BOE EQUIVALENT

    In this report, quantities of hydrocarbons have been converted to barrels of oil equivalent (BOE) using factors of 6 MCF/BOE for gas, 1 BBL/BOE for all liquids, and 0 BOE for sulphur. Users of oil equivalent values are cautioned that while BOE based metrics are useful for comparative purposes, they may be misleading when used in isolation.

     

    GLJ Petroleum Consultants

    Form 20-F Page 235


    EXHIBIT 15b McDaniel Reserve Evaluation Methodology Procedures

     

    Form 20-F Page 236



      HARVEST OPERATIONS CORP.  

    Evaluation of Oil & Gas Reserves
    Based on Forecast Prices and Costs
    As of December 31, 2009

    Evaluation Methodology

    INTRODUCTION

    Estimates of the proved and probable crude oil, natural gas and natural gas products reserves and the associated net present values before and after income taxes attributable to the properties of the Company have been presented in this report as of December 31, 2009. Reserves estimates were prepared for 68 properties in which the Company was indicated to have an interest in Western Canada based on detailed studies of the reservoir and performance characteristics as well as historical revenues and costs.

    The basic information employed in the preparation of this report was obtained from the Company's files, public sources and from our own non-confidential files. A field inspection of the properties was not conducted in view of the generally accepted reliability of the data sources for Western Canadian properties.

    Detailed reserves estimates, future net revenue forecasts and other supporting data for each of the properties that were reviewed in detail were provided in the Detailed Property Report. Property discussions and a detailed description of the economic factors employed to derive the future net revenue forecasts were also included therein.

    The effective date of this report is December 31, 2009. The reserves estimates presented herein were based on the operating and economic conditions and development status as of that date except for changes planned for the immediate future or in the process of implementation. The reserves estimates and future net revenue forecasts have been prepared and presented in accordance with standards set out in the Canadian Oil and Gas Evaluation Handbook (COGEH) and National Instrument NI 51-101. A brief review of the methodology employed in arriving at the reserves and net present value estimates is presented in this section.

     

    Form 20-F Page 237



    Harvest Operations Corp. Page 2
    Forecast Prices and Costs February 25, 2010

    RESERVES ESTIMATES

    Crude Oil

    The crude oil reserves estimates presented in this report were based on a review of the volumetric data and performance characteristics of the individual wells and reservoirs in question. Volumetric estimates of the original oil in-place were based on individual well petrophysical interpretations, geological studies of pool configurations, and in some cases on published estimates. In those cases where indicative oil production decline and/or increasing gas-oil and oil cut trends were evident, the remaining reserves were determined by extrapolating these trends to economic limiting conditions. Where definitive production information was not yet available, the reserves estimates were usually volumetrically determined using recovery factors based on analogy with similar wells or reservoirs or on estimates of recovery efficiencies. The cumulative production figures were taken from published sources or from records of the Company and estimated for those recent periods where such data were not available.

    Natural Gas and Products

    The natural gas reserves estimates for non-associated gas and gas cap pools were based on a study of the volumetric data and performance characteristics of the individual wells and reservoirs in question. Volumetric estimates of the initial gas in-place were based on individual well petrophysical interpretations, geological studies of the pools and areas, and in some cases on published estimates. Material balance estimates of the initial gas in-place were employed where sufficient information was available for a reliable estimate. The reserves recoverable from the currently producing properties were estimated from studies of production performance characteristics and/or reservoir pressure histories. In those cases where indicative gas production decline and/or increasing oil-gas ratio and water-gas ratio trends were evident, the remaining reserves were determined by extrapolating these trends to economic limiting conditions. In cases of competitive drainage in multi-well pools the reserves were based on an analysis of the relevant factors relating to the future pool depletion by existing and possible future wells. The recovery factors for the non-producing properties were estimated from a consideration of test rates, reservoir pressures and by analogy with similar wells or reservoirs.

    Natural gas reserves estimates for solution gas production from producing crude oil properties were based on an analysis of producing gas-oil ratios and existing sales gas recoveries. Solution gas reserves were assigned to non-producing oil properties where there was a likelihood of those reserves being recovered and sold from existing facilities or facilities that are expected to be available in the near future.

    Form 20-F Page 238



    Harvest Operations Corp. Page 3
    Forecast Prices and Costs February 25, 2010

    The natural gas products reserves estimates for the producing properties were based on historical and anticipated future recoveries of these products from the natural gas reserves. The natural gas products recoveries from the non-producing natural gas reserves were estimated from gas analyses, well test information and from analogy with similar reservoirs. Natural gas products reserves were only assigned to non-producing properties in those cases where there was a likelihood that the gas production would be processed through existing facilities capable of extracting these products or where such a facility will be available in the near future.

    RESERVES DEFINITIONS

    The crude oil, natural gas and natural gas products reserves estimates presented in this report have been based on the definitions and guidelines prepared by the Standing Committee on Reserves Definitions of the CIM (Petroleum Society) as presented in the COGE Handbook. A summary of those definitions is presented below.

    Reserves Categories

    Reserves are estimated remaining quantities of oil and natural gas and related substances anticipated to be recoverable from known accumulations, from a given date forward, based on:

    • analysis of drilling, geological, geophysical and engineering data;
    • the use of established technology; and

    • specified economic conditions, which are generally accepted as being reasonable, and shall be disclosed.

    Reserves are classified according to the degree of certainty associated with the estimates

    • Proved reserves are those reserves that can be estimated with a high degree of certainty to be recoverable. It is likely that the actual remaining quantities recovered will exceed the estimated proved reserves.
    • Probable reserves are those additional reserves that are less certain to be recovered than proved reserves. It is equally likely that the actual remaining quantities recovered will be greater or less than the sum of the estimated proved plus probable reserves.

    • Possible reserves are those additional reserves that are less certain to be recovered than probable reserves. It is unlikely that the actual remaining quantities recovered will exceed the sum of the estimated proved plus probable plus possible reserves.

    Other criteria that must also be met for the categorization of reserves are provided in the COGE Handbook.

    Form 20-F Page 239



    Harvest Operations Corp. Page 4
    Forecast Prices and Costs February 25, 2010

    Development and Production Status

    Each of the reserves categories (proved, probable and possible) may be divided into developed and undeveloped categories:

    • Developed reserves are those reserves that are expected to be recovered from existing wells and installed facilities or, if facilities have not been installed, that would involve a low expenditure (for example, when compared to the cost of drilling a well) to put the reserves on production. The developed category may be subdivided into producing and non-producing.

    • Developed producing reserves are those reserves that are expected to be recovered from completion intervals open at the time of the estimate. These reserves may be currently producing or, if shut-in, they must have previously been on production, and the date of resumption of production must be known with reasonable certainty.

    • Developed non-producing reserves are those reserves that either have not been on production, or have previously been on production, but are shut-in, and the date of resumption of production is unknown.

    • Undeveloped reserves are those reserves expected to be recovered from known accumulations where a significant expenditure (for example, when compared to the cost of drilling a well) is required to render them capable of production. They must fully meet the requirements of the reserves classification (proved, probable, possible) to which they are assigned.
      In multi-well pools it may be appropriate to allocate total pool reserves between the developed and undeveloped categories or to subdivide the developed reserves for the pool between developed producing and developed non-producing. This allocation should be based on the estimator's assessment as to the reserves that will be recovered from specific wells, facilities and completion intervals in the pool and their respective development and production status.

    Levels of Certainty for Reported Reserves

    The qualitative certainty levels referred to in the definitions above are applicable to individual reserves entities (which refers to the lowest level at which reserves calculations are performed) and to reported reserves (which refers to the highest-level sum of individual entity estimates for which reserves estimates are presented). Reported reserves should target the following levels of certainty under a specific set of economic conditions:

    • at least a 90 percent probability that the quantities actually recovered will equal or exceed the estimated proved reserves;
    • at least a 50 percent probability that the quantities actually recovered will equal or exceed the sum of the estimated proved plus probable reserves; and

    • at least a 10 percent probability that the quantities actually recovered will equal or exceed the sum of the estimated proved plus probable plus possible reserves.

    Form 20-F Page 240



    Harvest Operations Corp. Page 5
    Forecast Prices and Costs February 25, 2010

    Additional clarification of certainty levels associated with reserves estimates and the effect of aggregation is provided in the COGE Handbook.

    NET PRESENT VALUE ESTIMATES

    The net present values of the crude oil, natural gas and natural gas products reserves were obtained by employing future production and revenue analyses. The future crude oil production was generally predicated on the anticipated performance characteristics of the individual wells and reservoirs in question. The future natural gas production was also predicated on the anticipated performance characteristics of the individual wells and reservoirs in question with an allowance for any gas sales contract or gas processing facility restrictions. In those areas where shut-in natural gas reserves exist, the commencement of production was based on the proximity to a pipeline connection and the relevant factors relating to the future marketing of the reserves. The future production of gas-cap reserves was assumed to occur near the end of the oil producing life. Solution gas production was based on the forecast of the oil producing rates and current and forecast sales gas-oil ratios. The natural gas products production forecasts were based on the anticipated recoveries of these products from the produced natural gas.

    The Company's share of future crude oil revenue was derived by employing the Company’s share of production and the forecast reference crude oil price less the historical quality and transportation price differential for each respective field. The forecast natural gas prices with an adjustment for the heating value of the gas were employed to calculate the Company’s share of future natural gas revenues. The forecast reference natural gas products prices with adjustments to reflect historical price differentials realized by the Company in each respective property were employed to calculate the Company’s share of future natural gas products revenues. Royalties and mineral taxes payable to the Crown were estimated based on the methods in effect as of December 31, 2009. Freehold and overriding royalties payable to others were estimated based on the indicated applicable rates. In those cases where a proportionate share of the natural gas gathering and processing charges were indicated to be payable by the Crown or royalties owned by others, these charges have been deducted in determining the net royalties payable.

    In all cases, estimates of the applicable capital expenditures and operating costs with an allowance for inflation were deducted in arriving at the Company's share of future net revenues. An allowance for future well abandonment costs was made for all of the Company's working interest wells, however, no allowance was made for the reclamation of well sites or the abandonment and reclamation of any facilities. The net present values were then obtained by employing 5, 10, 15 and 20 percent nominal annual discount rates compounded annually.

    Form 20-F Page 241



    Harvest Operations Corp. Page 6
    Forecast Prices and Costs February 25, 2010

    The Company's share of remaining reserves and net present values are presented on a total Company basis in the summary section of this report (Tables B to E are presented in NI 51-101 F1 format).

    Most of the future net revenues and net present values estimated in this report are presented before income taxes. Future net revenues and net present values are presented after income tax in selected tables at the corporate level. The estimates of future income taxes were based on our understanding of current Canadian Oil and Gas tax calculations, however, income tax experts should be consulted before relying on any of the income tax estimates presented in this report.

    The future net revenue forecasts and net present value estimates for the probable reserves were calculated by subtracting the total proved forecasts from the proved plus probable forecasts.

    Summaries of the Company's share of remaining reserves together with forecast future revenues, royalties, taxes, operating and capital costs, abandonments, future net revenue, income taxes and net present values are presented in detailed tabulations for each reserves category in Appendices 1 to 10.

    Form 20-F Page 242


    EXHIBIT 15c

    Item 3A Selected financial data supplement

    This information has been extracted or derived from the audited consolidated financial statements of Harvest Energy Trust and the supplementary 3-year US GAAP reconciliation included in exhibit 15a. Note 1 to the financial statements includes details on the basis of preparation of these financial statements. The selected information should be read in conjunction with the audited financial statements and related notes elsewhere herein.

    Selected financial data ($000's except where noted)

    Income statement data   2009     2008     2007     2006     2005  
    Net Revenue (1)                              
       Upstream   757,448     1,294,769     971,044     920,466     554,494  
       Downstream   2,381,637     4,194,595     3,098,556     460,359     -  
       Total   3,139,085     5,489,364     4,069,600     1,380,825     554,494  
                                   
    Income from operations   (603,762 )   550,681     339,430     236,692     219,175  
    Net income   (641,906 )   (1,343,337 )   159,194     (468,841 )   112,314  
    Net income per trust unit,                              
       Basic $  (3.69 ) $  (8.79 ) $  1.15   $  (4.61 ) $  2.41  
       Diluted $  (3.69 ) $  (8.79 ) $  1.14   $  (4.61 ) $  2.33  
                                   
    Distributions declared   164,770     551,325     610,280     468,787     153,494  
    Distributions declared, per trust unit $  1.00   $  3.60   $  4.40   $  4.53   $  3.20  
                                   
    Balance Sheet data                              
    Total assets   2,476,415     3,561,515     4,953,634     5,139,247     1,308,256  
    Net assets   (2,073,824 )   (997,695 )   (976,476 )   (638,690 )   (1,157,018 )
    Unitholders' capital                      -                        -     -     -     -  
    Capital Expenditures                              
       Upstream   124,160     400,085     438,830     2,843,978     360,166  
       Downstream   43,875     56,162     44,111     1,619,369     -  
       Total   168,035     456,247     482,941     4,463,347     360,166  
                                   
    Share Data                              
    Weighted average Trust Units outstanding,                              
       Basic (millions)   173,785,806     152,836,717     138,440,869     101,590,850     46,557,151  
       Diluted (millions)   173,785,806     152,836,717     139,088,543     101,590,850     48,507,881  

    (1) Revenues net of royalties

    Form 20-F Page 243


    EXHIBIT 15d

    Item 4D – Property, Plants and equipment supplement Realized Commodity Prices

    The following table summarizes our average realized price and netbacks by product for the past three fiscal years ended December 31.

        Year Ended December 31        
        2009     2008     2007  
    Light to medium oil ($/bbl)   58.18     89.72     64.09  
    Heavy oil ($/bbl)   52.91     77.22     46.71  
    Natural gas liquids ($/bbl)   45.03     75.16     62.26  
    Natural gas ($/mcf)   4.29     8.60     6.94  
    Average realized price ($/boe)   47.02     75.39     53.78  
    Royalties   (6.84 )   (12.14 )   (9.69 )
    Operating expense   (13.72 )   (14.70 )   (13.66 )
    Transportation and marketing expense   (0.75     (0.66 )   (0.54 )
    Operating netback $  25.71   $  47.89   $  29.89  

    Drilling and other exploratory and development activities

    The following table summarizes the net productive and dry exploratory and development wells drilled in the past three fiscal years ended December 31.

      Exploratory Wells Development
    2009 Gross Net Gross Net
    Oil Wells - - 42 35.1
    Gas Wells - - 38 15.7
    Service Wells 1 1 25 24.5
    Dry Holes - - 1  0.3
    Total Wells 1 1 106 75.6
      Exploratory Wells Development
    2008 Gross Net Gross Net
    Oil Wells - - 119 101.8
    Gas Wells 2 2 120 41.0
    Service Wells 2 2 4  3.5
    Dry Holes - - - -
    Total Wells 4 4 243 146.3
      Exploratory Wells Development
    2007 Gross Net Gross Net
    Oil Wells - - 107 97.2
    Gas Wells 4 3 62 24.2
    Service Wells - - 5  5.0
    Dry Holes - - 4  2.6
    Total Wells 4 3 178 129.0

    Form 20-F Page 244


    Sales Volumes

    The following table summarizes the last three fiscal years final production of product sold the past three fiscal years ended December 31.

      Year Ended December 31  
    Volume 2009 2008 2007
    Light to medium oil (bbl/d) 23,651 25,093 27,165
    Heavy oil (bbl/d) 10,261 12,162 14,469
    Natural gas liquids (bbl/d) 2,718 2,624 2,412
    Total liquids (bbl/d) 36,630 39,879 44,046
    Natural gas (mcf/d) 90,097 96,315 97,744
    Total oil equivalent (boe/d) 51,646 55,932 60,336

    Reserves

    The following table summarizes the reserves for all Harvest Energy Trust properties using constant prices and costs.

    All properties                  
                 
      LIGHT AND   RESERVES NATURAL GAS  
       MEDIUM OIL (1) HEAVY OIL (1) NATURAL GAS LIQUIDS Total Oil Equivalent  
      Gross Net Gross Net Gross Net Gross Net Gross Net
    RESERVES CATEGORY (Mbbls)  (Mbbls)    (Mbbls)   (Mbbls)   (MMcf)    (MMcf)  (Mbbls)    (Mbbls)  (MBOE)  (MBOE) 
                         
    PROVED                    
    Developed Producing 37,523 35,049 41,540 37,590 140,634 127,510 5,244 3,882 107,746 97,772
    Developed Non-Producing 753 686 1,961 1,620 11,259 10,317 308.1 212.1 4,897 4,237
    Undeveloped 3,333 3,009 9,620 8,168 18,803 15,293 312.8 229.2 16,400 13,955
    TOTAL PROVED 41,609 38,743 53,121 47,379 170,694 153,120 5,864 4,324 129,043 115,966
    PROBABLE 18,387 17,060 22,727 20,155 69,457 61,923 2,555 1,881 55,245 49,417
    TOTAL PROVED PLUS PROBABLE 59,996 55,804 75,848 67,534 240,152 215,043 8,419 6,204 184,288 165,382

    Form 20-F Page 245


    EXHIBIT 15e
    Item 6D Employees

    The following table summarizes the number of employees at Harvest Energy Trust over the past three fiscal years.

      Employee
    December 31, Corporate Field Total
    2009 251 136 387
    2008 281 140 421
    2007 260 142 402

    Form 20-F Page 246


    EXHIBIT 15f
    Item 9A Offer and listing details supplement

    The following table summarizes the price history of Harvest Energy Trust over the past three fiscal years.

       

    Trust units

     
    Year ended December 31,   High     Low  
    2005 $  39.36   $  21.02  
    2006 $  38.51   $  24.64  
    2007 $  34.97   $  19.75  
    2008 $  26.00   $  8.33  
    2009 $  11.91   $  3.87  


    Year ended December 31,            
    2008            
       First quarter $  26.00   $  22.00  
       Second quarter $  25.77   $  22.15  
       Third quarter $  24.60   $  15.89  
       Fourth quarter $  17.69   $  8.33  
    2009            
       First quarter $  11.91   $  3.87  
       Second quarter $  8.72   $  4.44  
       Third quarter $  7.27   $  5.12  
       Fourth quarter $  10.01   $  6.29  
    2010            
       First quarter   n/a     n/a  


    Month of:            
    September 2009 $  7.27   $  5.74  
    October 2009 $  9.91   $  6.29  
    November 2009 $  9.92   $  9.85  
    December 2009 $  10.01   $  9.88  
    January 2010   n/a     n/a  
    February 2010   n/a     n/a  
    March 2010   n/a     n/a  

    Form 20-F Page 247


    EXHIBIT 15g

    Item 16A Audit Committee Financial Expert

    Harvest’s board of directors has determined that there is at least one independent audit committee financial expert serving on the audit committee, Mr. William D. Robertson.

     

    Form 20-F Page 248


    EXHIBIT 15h

    Item 16B Code of Ethics

    Harvest has adopted a Code of Ethics that applies to its principal executive, financial and accounting officers, and other members of senior management. Specifically, this code applies to the Registrant&#146;s President and Chief Executive Officer, Chief Financial Officer, Chief Operating Officer, Upstream, and Chief Operating Officer, Downstream. It, and any amendments to the code, is available in print without charge to any person who requests it. Such requests may be made by contacting the Harvest&#146;s Investor Relations and Communications Advisor via email at: information@harvestenergy.ca or by phone at (403) 265-1178. There were no waivers or amendments to the Code of Ethics in 2009.

     

    Form 20-F Page 249


    SIGNATURES

    The registrant hereby certifies that it meets all of the requirements for filing on Form 20-F and that it has duly caused and authorized the undersigned to sign this annual report on its behalf.

    Dated: April 29, 2010

    /s/ Kyungluck Sohn         
    Kyungluck Sohn
    Chief Financial Officer

    Form 20-F Page 250