EX-4.53 10 c19286exv4w53.htm EXHIBIT 4.53 Exhibit 4.53
Exhibit 4.53A
(IMAGE)

 

 


 

(IMAGE)

 

2/13


 

(IMAGE)

 

3/13


 

(IMAGE)

 

4/13


 

(IMAGE)

 

5/13


 

(IMAGE)

 

6/13


 

(IMAGE)

 

7/13


 

(IMAGE)

 

8/13


 

(IMAGE)

 

9/13


 

(IMAGE)

 

10/13


 

(IMAGE)

 

11/13


 

(IMAGE)

 

12/13


 

(IMAGE)

 

13/13


 

Exhibit 4.53B
Confidential
Exclusive Technology Services Agreement
By and between
Shanghai JIDI Network Technology Co., Ltd.
and
JIDI Network Technology (Shanghai) Co., Ltd.
Date: January 1st, 2011

 

 


 

Summary of Key Terms of Exclusive Technology Services Agreement
This EXCLUSIVE TECHNOLOGY SERVICES AGREEMENT (the “Agreement”) is made on January 1st, 2011 in Shanghai, the People’s Republic of China (the “PRC”) by and between Shanghai JIDI Network Technology Co., Ltd. ( hereafter “Party A”), with its registered office at Unit 608, No. 757 Guangzhong West Road, Shanghai, the PRC; and JIDI Network Technology (Shanghai) Co., Ltd. (thereafter “Party B”), with its registered office at Unit 606, No. 757 Guangzhong West Road, Shanghai, the PRC.
(Individually a “Party” and collectively the “Parties”)
WHEREAS
Party A is a PRC domestic company with limited liability and duly incorporated in Shanghai under the laws of the PRC. Party A engages in the following businesses: (a) technology development, technology consulting services and technology transfer and services in connection with network technology and computer science; (b) sales of computer hardware, (c) design of computer graphics, company logo and exhibition service;
Party B is a wholly foreign owned company with limited liability and duly incorporated in Shanghai under the laws of the PRC. Party B has technical and service resources in connection with design, development and sales of computer software.
Party A agrees to retain party B and Party B agrees to provide Party A with software license, technical support and technical consulting services. Both Parties agree to enter into a technical consulting services agreement in accordance with the terms and conditions hereof.

 

2 / 5


 

NOW, THEREFORE, through amicable negotiations, both Parties agree as followings:
Article 1 Scope of Works
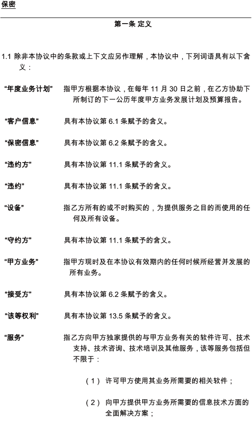
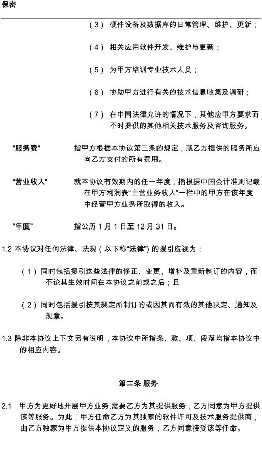
During the term of this Agreement, Party A undertakes to provide to Party B technical consulting services including but not limited to the comprehensive technical support to, software license and staff training in connection with the business of Party A which is defined as “Service” in definition section of the Agreement subject to the terms and conditions below on an exclusive basis.
Article 2 Service Fee
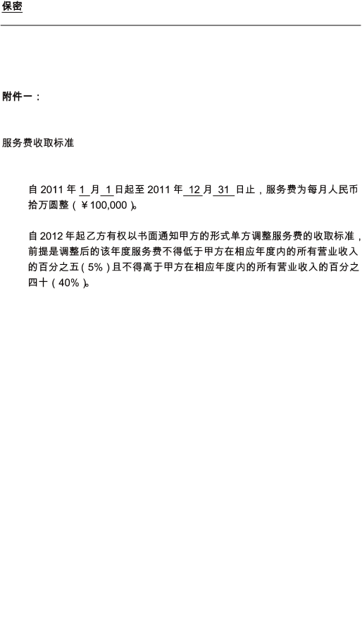
Party A shall pay Party B a service fee annually as set forth below: (a) The service fee for 2011 shall be RMB100,000 per month; and (b) Starting from 2012, Party B shall have a unilateral right to amend the amount of the service fee by serving a written notice to Party A; provided that the amount of the amended service fee for that year shall be no less than 5% of the gross revenue of Party A for the corresponding year and no more than 40% of the gross revenue of Party A for the corresponding year. The service fee for each corresponding year shall be paid on quarterly basis in arrears and each quarterly payment due date is January 10, April 10, July 10 and October 10 respectively.
Article 3 Exclusivity Undertaking
Party A agrees to accept technical consulting services from Party B on an exclusive basis. Party A further agrees that during the term of the Agreement, unless agreed by Party B, Party A shall not accept any same or similar technical consulting services from any third party.
Party A shall provide its business plan for the following calendar year to Party B by November 30 each year to ensure that Party B is able to leverage the sources and arrange the internal resources of Party B including but not limited to the software, hardware resources and R&D sources, service team resources.
Article 4 Intellectual Property
All the intellectual property right shall be owned by Party B in connection with the Service provided by Party B to Party A, unless such intellectual property right is owned by a third party and has been licensed to either Party A or Party B in connection with the Service.

 

3 / 5


 

Article 5 Term
This Agreement shall be effective from the date of execution and expire on December 31, 2030 unless early terminated by both Parties in writing.
Article 6 Jurisdiction
This Agreement is governed by the laws of the PRC. In the event any discrepancy between the Chinese text of the Agreement and this English summary of key terms of the Agreement, the Chinese text shall prevail. Any dispute shall be submitted to China International Economic and Trade Arbitration Commission Shanghai Commission (“CIETAC Shanghai”) and settled by arbitration conducted in Shanghai in accordance with the arbitration rules of CIETAC Shanghai in effect at the time of arbitration. The arbitral award shall be final and binding on the parties concerned and may be submitted to any court having jurisdiction for enforcement.

 

4 / 5


 

Signature Page
IN WITNESS WHEREOF, the Parties have caused this Agreement to be duly executed as of the date first above written.
Shanghai JIDI Network Technology Co., Ltd.
For and on behalf of
     
(company chop)
   
     
JIDI Network Technology (Shanghai) Co., Ltd.
For and on behalf of
     
(company chop)
   
     

 

5 / 5